Towards 6G Technology: Insights into Resource Management for Cloud RAN Deployment
Abstract
1. Introduction
2. Research Motivation and Contributions
- The current studies on the resource management element of CRAN are thoroughly examined in this article.
- It outlines the main goals and limitations of the resource management strategies in use today and offers the most effective way to get around the current issues.
- It offers a thorough categorization of the constraints, functions, and objectives related to the CRAN optimization problem in 6G.
- It provides examples of comparable articles that integrated CRAN and artificial intelligence in resource management and explains how new technologies such as federated learning can improve the management process.
3. Related Works
4. Resource Management in CRAN
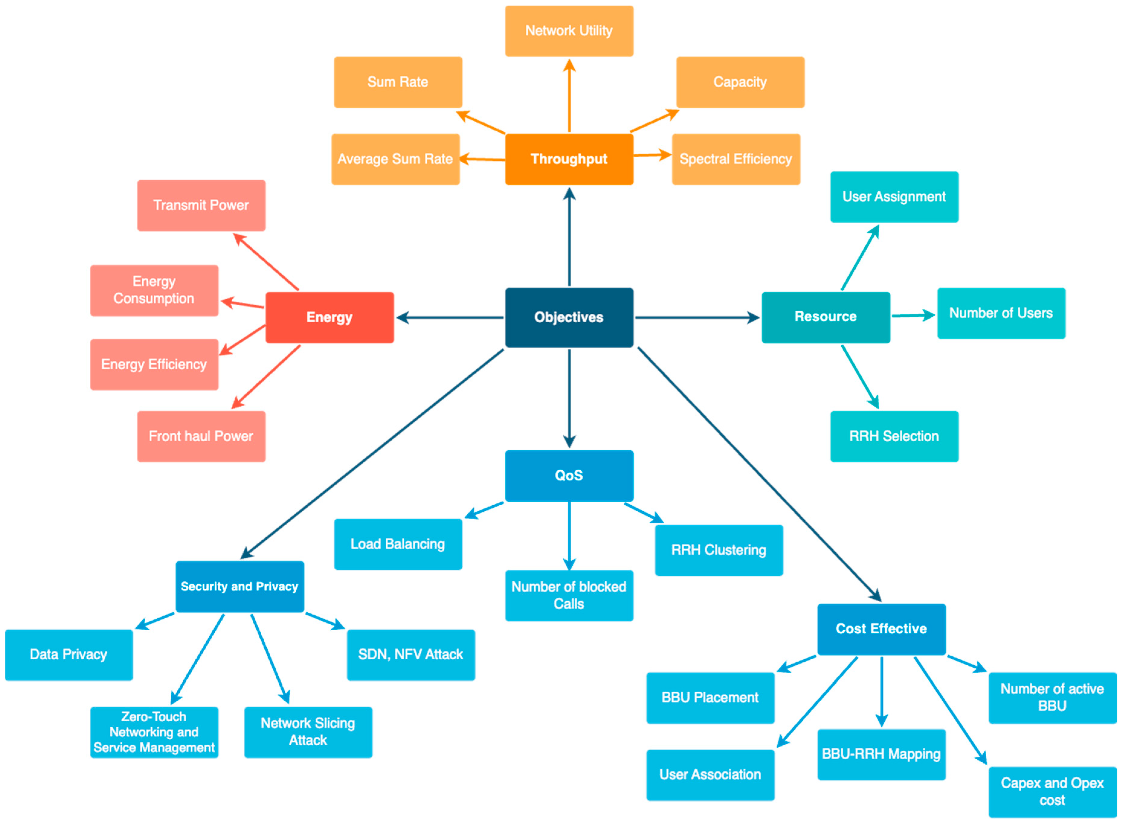
4.1. Objectives
- Efficient spectrum utilization: One of the primary objectives of resource management in cloud RAN for 6G is to efficiently utilize the available spectrum. This includes managing interference and ensuring that frequency resources are allocated optimally to meet user demands and network conditions.
- Energy efficiency: Cloud RAN must be designed to minimize energy consumption, which is a significant concern in 6G networks. This involves optimizing the operation of network elements (like base stations) and leveraging energy-saving technologies, contributing to more sustainable network operations.
- Quality of service (QoS) and experience (QoE): Ensuring a high QoS and QoE for users is a key objective. This involves managing resources to provide high data rates, low latency, and reliable connections for applications requiring this.
- Dynamic and scalable resource allocation: Cloud RAN in 6G should be capable of dynamically allocating resources based on real-time demands and network conditions. Scalability is also vital to adjusting resources as the number of users or the nature of applications evolves.
- Enhanced security and privacy: With the increasing complexity and openness of 6G networks, ensuring robust security and privacy becomes more challenging and essential. Resource management strategies must include measures to protect against threats and ensure data privacy.
- Cost-effective operations: Efforts to achieve the efficient management of resources in cloud RAN should also aim to reduce operational and capital expenses. This includes optimizing network deployment and maintenance costs.
4.1.1. Resources
4.1.2. Energy
4.1.3. Throughput
4.1.4. Quality of Service
4.1.5. Security and Privacy
4.1.6. Cost-Effective
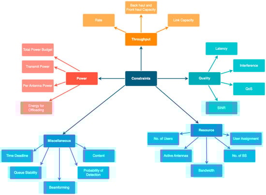
4.2. Constraints
4.2.1. Quality
4.2.2. Power
4.2.3. Throughput
4.2.4. Resource
4.2.5. Miscellaneous
4.3. Performance Measures
- Spectrum efficiency: This is measured in bits per second per hertz (bps/Hz) and is crucial in 6G due to the expected increase in data rates and the use of higher-frequency bands like terahertz (THz).
- Energy efficiency: This is measured as the amount of data transmitted per unit of energy consumed (bits/joule). This involves optimizing network elements consuming less power and leveraging energy-saving technologies. Energy efficiency and spectrum efficiency are increasingly important in 6G.
- Latency: The amount of time it takes for a data packet to reach the final destination is latency. Ultra-low latency is crucial for 6G applications, particularly for those involving real-time gaming, autonomous driving, and remote surgery. Usually, latency is expressed in milliseconds (ms).
- Throughput: The speed at which information is sent across the network without error is expressed in bits per second (bps). It is necessary to manage the anticipated rise in data traffic in 6G networks.
- Reliability: The fourth goal of 6G is extraordinarily high reliability, particularly for vital applications. The likelihood of effective data transmission within a given time frame and under defined conditions is a common way of quantifying reliability.
- Connection density: This measures the network’s ability to support a large number of connected devices per unit area.
- Quality of service (QoS) and quality of experience (QoE): These are user-centric measures that assess how well the network meets the user’s requirements (QoS) and the overall user experience (QoE).
- Security and privacy: With the increased complexity and use cases in 6G, ensuring robust security and privacy measures is a key performance indicator.
4.4. Optimization Techniques
4.4.1. Convex Optimization
subject to: gj(x) ≤ bj, j = 1 … n
- x = (x1, …, xm): optimization variables
- g: Rm → R: objective function
- gj: Rm → R, i = 1, …, n: constraint functions
- and the optimal solution x*.
4.4.2. Stochastic Geometry Methods
4.4.3. Combinatorial Optimization
4.4.4. Sparse Optimization
4.4.5. Machine Learning
4.4.6. Graph Theory
4.4.7. Clustering
4.4.8. Auction Theory
4.4.9. Game Theory
4.4.10. Stochastic Optimization
5. Machine Learning Algorithms in 6G
5.1. Types of Machine Learning
5.2. Federated Learning and ML
6. Common Wireless Networks Simulators
7. Discussion
8. Conclusions
Funding
Data Availability Statement
Conflicts of Interest
List of Abbreviation and Generic Names
| RAN | radio access network |
| CRAN | cloud radio access network |
| 5G | fifth generation of mobile networks |
| 6G | sixth generation of mobile networks |
| AI | artificial intelligence |
| NR | new radio |
| IOT | Internet of Everything |
| ICT | information and communication technology |
| uHSLLC | ultra-high-speed, low-latency communications |
| uMUB | ubiquitous mobile ultra-broadband |
| uHDD | ultra-high data density |
| URLLC | ultra-reliable low-latency |
| eMBB | enhanced mobile broadband |
| mMTC | massive machine-type communications |
| EE | energy efficiency |
| SE | spectrum efficiency |
| RRH | radio remote head |
| BBU | baseband unit |
| CoMP | coordinated multi-point |
| OPEX | operating expenses |
| CAPEX | capital expenditures |
| KPI | key performance indicator |
| HetNet | heterogeneous networks |
| UDN | ultra-dense network |
| RRM | radio resource management |
| CRM | computational resource management |
| B5G | beyond fifth generation of mobile networks |
| QoS | quality of service |
| QoE | quality of experience |
| TDD | time-division duplex |
| FDD | frequency division duplex |
| UE | user equipment |
| MEC | mobile edge computing |
| gNdesBs | base station of fifth generation of mobile networks |
| eNodeBs | base station of fourth generation of mobile networks |
| D2D | device-to-device |
| CRN | cognitive radio network |
| RL | reinforcement learning |
| FL | federated learning |
| NS | network slicing |
References
- Cisco. Cisco Visual Networking Index: Global Mobile Data Traffic Forecast Update, 2017–2022; White Paper; Cisco: San Jose, CA, USA, 2019. [Google Scholar]
- Jabbar, S.Q.; Kadhim, D.J.; Li, Y. Proposed an Adaptive Bitrate Algorithm based on Measuring Bandwidth and Video Buffer Occupancy for Providing Smoothly Video Streaming. Int. J. Adv. Comput. Sci. Appl. 2018, 9, 68–77. [Google Scholar]
- Shahraki, A.; Haugen, Ø. Social ethics in internet of things: An outline and review. In Proceedings of the 2018 IEEE Industrial Cyber-Physical Systems (ICPS), St. Petersburg, Russia, 15–18 May 2018; pp. 509–516. [Google Scholar]
- Jaber, Z.H.; Kadhim, D.J.; Al-Araji, A.S. Medium access control protocol design for wireless communications and networks review. Int. J. Electr. Comput. Eng. (IJECE) 2022, 12, 1711–1723. [Google Scholar] [CrossRef]
- Shiltagh, N.A.; Al-Raweshidy, H.S. Intelligent Traffic Management and Load Balance Based on Spike ISDN-IoT. IEEE Syst. J. 2021, 15, 1640–1651. [Google Scholar]
- Jiang, D.; Liu, G. An overview of 5G requirements. In 5G Mobile Communications; Springer: Berlin/Heidelberg, Germany, 2017; pp. 3–26. [Google Scholar]
- Gupta, R.; Shukla, A.; Tanwar, S. BATS: A blockchain and AI-empowered drone-assisted telesurgery system towards 6G. IEEE Trans. Netw. Sci. Eng. 2020, 8, 2958–2967. [Google Scholar] [CrossRef]
- Kamal, M.A.; Raza, H.W.; Alam, M.M.; Su’ud, M.M.; Sajak, A. Resource Allocation Schemes for 5G Network: A Systematic Review. Sensors 2021, 21, 6588. [Google Scholar] [CrossRef] [PubMed]
- Swain, S.; Saxena, D.; Kumar, J.; Singh, A.; Lee, C. An AI-driven Intelligent Traffic Management Model for 6G Cloud Radio Access Networks. IEEE Wirel. Commun. Lett. 2023, 12, 1056–1060. [Google Scholar] [CrossRef]
- Faizan, Q. Enhancing QOS Performance of the 5G Network by Characterizing Mm-Wave Channel and Optimizing Interference Cancellation Scheme/Faizan Qamar. Ph.D. Thesis, University of Malaya, Kuala Lumpur, Malaysia, 2019. [Google Scholar]
- Kadhim, D.J.; Gong, S.; Liu, W.; Cheng, W. Optimization of Cooperation Sensing Spectrum Performance. In Proceedings of the 2009 WRI International Conference on Communications and Mobile Computing, Kunming, China, 6–8 January 2009. [Google Scholar]
- Checko, A.; Christiansen, H.; Yan, Y.; Scolari, L.; Kardaras, G.; Berger, M.; Dittmann, L. Cloud RAN for Mobile Networks—A Technology Overview. IEEE Commun. Surv. Tutor. 2015, 17, 405–426. [Google Scholar] [CrossRef]
- China Mobile Research Institute. White Paper, Ver. C-RAN: The Road Towards Green RAN; China Mobile Research Institute: Beijing, China, 2011; Volume 2. [Google Scholar]
- Wu, J.; Zhang, Z.; Hong, Y.; Wen, Y. Cloud radio access network (C-RAN): A primer. IEEE Netw. 2015, 29, 35–41. [Google Scholar] [CrossRef]
- Pan, C.; Elkashlan, M.; Wang, J.; Yuan, J.; Hanzo, L. User-centric C-RAN architecture for ultra-dense 5G networks: Challenges and methodologies. IEEE Commun. Mag. 2018, 56, 14–20. [Google Scholar] [CrossRef]
- Luo, J.; Chen, Q.; Tang, L. Reducing power consumption by joint sleeping strategy and power control in delay-aware C-RAN. IEEE Access 2018, 6, 4655–14667. [Google Scholar] [CrossRef]
- Wang, K.; Yang, K.; Magurawalage, C. Joint energy minimization and resource allocation in C-RAN with mobile cloud. IEEE Trans. Cloud Comput. 2018, 6, 760–770. [Google Scholar] [CrossRef]
- Shahraki, A.; Abbasi, M.; Jalil Piran, M.; Taherkordi, A. A Comprehensive Survey on 6G Networks: Applications, Core Services, Enabling Technologies, and Future Challenges. arXiv 2021, arXiv:2101.12475. [Google Scholar]
- Alhashimi, H.F.; Hindia, M.N.; Effariza, K.D.; Safie, N.; Qamar, F.; Azrin, K.; Nguyen, Q.N. A Survey on Resource Management for 6G Heterogeneous Networks: Current Research, Future Trends, and Challenges. Electronics 2023, 12, 647. [Google Scholar] [CrossRef]
- Ejaz, W.; Sharma, S.K.; Saadat, S.; Naeem, M.; Anpalagan, A.; Chughtai, N.A. A comprehensive survey on resource allocation for CRAN in 5G and beyond networks. J. Netw. Comput. Appl. 2020, 160, 102638. [Google Scholar] [CrossRef]
- Sharma, N.; Kumar, K. Resource allocation trends for ultra-dense networks in 5G and beyond networks: A classification and comprehensive survey. Phys. Commun. 2021, 48, 101415. [Google Scholar] [CrossRef]
- Manap, S.; Dimyati, K.; Hindia, M.N.; Abu Talip, M.S.; Tafazolli, R. Survey of Radio Resource Management In 5G Heterogeneous Networks. IEEE Access 2020, 8, 131202–131223. [Google Scholar] [CrossRef]
- Yongjun, X.; Gui, G.; Gacanin, H.; Adachi, F. A Survey on Resource Allocation for 5g Heterogeneous Networks: Current Research, Future Trends, and Challenges. IEEE Commun. Surv. Tutor. 2021, 23, 668–695. [Google Scholar]
- Ashwin, M.; Alqahtani, A.S.; Mubarakali, A.; Sivakumar, B. Efficient resource management in 6G communication networks using hybrid quantum deep learning model. Comput. Electr. Eng. 2023, 106, 108565. [Google Scholar] [CrossRef]
- Niknam, S.; Roy, A.; Dhillon, H.S.; Singh, S.; Banerji, R.; Reed, J.H.; Saxena, N.; Yoon, S. Intelligent O-RAN for Beyond 5G and 6G Wireless Networks. arXiv 2020, arXiv:2005.08374. [Google Scholar]
- Marzouk, F.; Akhtar, T.; Politis, I.; Barraca, J.P.; Radwan, A. Power Minimizing BBU-RRH Group Based Mapping in C-RAN with Constrained Devices. In Proceedings of the ICC 2020—2020 IEEE International Conference on Communications (ICC), Dublin, Ireland, 7–11 June 2020. [Google Scholar]
- Rodoshi, R.T.; Kim, T.; Choi, W. Resource Management in Cloud Radio Access Network: Conventional and New Approaches. Sensors 2020, 20, 2708. [Google Scholar] [CrossRef]
- Khaled, L.; Wei, C.; Yuanming, S.; Jun, Z.; Angela, Z. The roadmap to 6G: AI empowered wireless networks. IEEE Commun. Mag. 2019, 57, 84–90. [Google Scholar]
- Alsabah, M.; Naser, M.A.; Mahmmod, B.M.; Abdulhussain, S.H.; Eissa, M.R.; Al-Baidhani, A.; Noordin, N.K.; Sait, S.M.; Al-Utaibi, K.A.; Hashim, F. 6G Wireless Communications Networks: A Comprehensive Survey. IEEE Access 2021, 9, 148191–148243. [Google Scholar] [CrossRef]
- Vasileios, R.; Sotirios, S.; Panagiotis, S.; Shaohua, W.; George, K.; Sotirios, G. Machine learning in beyond 5G/6G networks—State-of-the-art and future trends. Electronics 2021, 10, 2786. [Google Scholar] [CrossRef]
- Weisi, G. Explainable artificial intelligence (XAI) for 6G: Improving trust between human and machine. IEEE Commun. Mag. 2020, 58, 39–45. [Google Scholar]
- Sulaiman, K.; Suleman, K.; Yasir, A.; Muhammad, K.; Zahid, U.; Shahid, M. Highly accurate and reliable wireless network slicing in 5th generation networks: A hybrid deep learning approach. J. Netw. Syst. Manag. 2022, 30, 29. [Google Scholar]
- Alex, M. Artificial intelligence and cognitive computing for 6G communications & networks. Int. J. Comput. Sci. Mob. Comput. 2021, 10, 26–31. [Google Scholar]
- Gures, E.; Shayea, I.; Ergen, M.; Azmi, M.H.; El-Saleh, A. Machine Learning-Based Load Balancing Algorithms in Future Heterogeneous Networks: A Survey. IEEE Access 2022, 10, 37689–37717. [Google Scholar] [CrossRef]
- Bartsiokas, I.A.; Gkonis, P.K.; Kaklamani, D.I.; Venieris, I.S. ML-Based Radio Resource Management in 5G and Beyond Networks: A Survey. IEEE Access 2022, 10, 83507–83528. [Google Scholar] [CrossRef]
- Iftikhar, S.; Gill, S.S.; Song, C.; Xu, M.; Aslanpour, M.S.; Toosi, A.N.; Du, J.; Wu, H.; Ghosh, S.; Chowdhury, D.; et al. AI-based fog and edge computing: A systematic review, taxonomy and future directions. Internet Things 2023, 21, 100674. [Google Scholar] [CrossRef]
- Nguyen, D. Resource Allocation for Energy Efficiency in 5G Wireless Networks. EAI Endorsed Trans. Ind. Netw. Intell. Syst. 2018, 5, e1. [Google Scholar] [CrossRef]
- Tayyaba, S.; Shah, M. Resource allocation in SDN based 5G cellular networks. Peer-to-Peer Netw. Appl. 2019, 12, 514–538. [Google Scholar] [CrossRef]
- Douik, A.; Dahrouj, H.; Al-Naffouri, T.; Alouini, M. Coordinated scheduling for the downlink of cloud radio-access networks. In Proceedings of the IEEE International Conference on Communications (ICC), London, UK, 8–12 June 2015; pp. 2906–2911. [Google Scholar]
- Ali, M.; Rabbani, Q.; Naeem, M.; Qaisar, S.; Qamar, F. Joint user association, power allocation, and throughput maximization in 5G H-CRAN networks. IEEE Trans. Veh. Technol. 2017, 66, 9254–9262. [Google Scholar] [CrossRef]
- Wu, S.; Chao, H.; Ko, C.; Mo, S.; Liang, C.; Cheng, C. Green spectrum sharing in a cloud-based cognitive radio access network. In Proceedings of the Green Computing and Communications (GreenCom), 2013 IEEE and Internet of Things (iThings/CPSCom), IEEE International Conference on and IEEE Cyber, Physical and Social Computing, Beijing, China, 20–23 August 2013; pp. 276–281. [Google Scholar]
- Pan, C.; Mehrpouyan, H.; Liu, Y.; Elkashlan, M.; Arumugam, N. Joint pilot allocation and robust transmission design for ultra-dense user-centric TDD C-RAN with imperfect CSI. IEEE Trans. Wirel. Commun. 2018, 17, 2038–2053. [Google Scholar] [CrossRef]
- Zhang, Y.; Xiong, L.; Yu, J. Deep learning-based user association in heterogeneous wireless networks. IEEE Access 2020, 8, 197439–197447. [Google Scholar] [CrossRef]
- Sana, M.; DeDomenico, A.; Yu, W.; Lostanlen, Y.; Strinati, E. Multi-agent reinforcement learning for adaptive user association in dynamic mmWave networks. IEEE Trans. Wirel. Commun. 2020, 19, 6520–6534. [Google Scholar] [CrossRef]
- Zhu, L.; Yang, L.; Zhang, Q.; Zhou, T.; Hua, J. Cluster-based energy-efficient joint user association and resource allocation for B5G ultra-dense network. Phys. Commun. 2021, 46, 101311. [Google Scholar] [CrossRef]
- Shi, Y.; Zhang, J.; Letaief, K. Optimal stochastic coordinated beamforming for wireless cooperative networks with csi uncertainty. IEEE Trans. Signal Process 2015, 63, 960–973. [Google Scholar] [CrossRef]
- Qian, M.; Hardjawana, W.; Shi, J.; Vucetic, B. Baseband processing units virtualization for cloud radio access networks. IEEE Wirel. Commun. Lett. 2015, 4, 189–192. [Google Scholar] [CrossRef]
- Park, S.; Simeone, O.; Sahin, O.; Shamai, S. Performance evaluation of multiterminal backhaul compression for cloud radio access networks. In Proceedings of the 48th IEEE Annual Conference on Information Sciences and Systems (CISS), Princeton, NJ, USA, 19–21 March 2014; pp. 1–6. [Google Scholar]
- Lee, Y.; Miyanabe, K.; Nishiyama, H.; Kato, N.; Yamada, T. Threshold-Based RRH Switching Scheme Considering Baseband Unit Aggregation for Power Saving in a Cloud Radio Access Network. IEEE Syst. J. 2019, 13, 2676–2687. [Google Scholar] [CrossRef]
- Fang, F.; Ye, G.; Zhang, H.; Cheng, J.; Leung, V. Energy-efficient joint user association and power allocation in a heterogeneous network. IEEE Trans. Wirel. Commun. 2020, 19, 7008–7020. [Google Scholar] [CrossRef]
- Alsabah, M.; Naser, M.A.; Mahmmod, B.M.; Noordin, N.K.; Abdulhussain, S.H. Sum Rate Maximization Versus MSE Minimization in FDD Massive MIMO Systems with Short Coherence Time. IEEE Access 2021, 9, 108793–108808. [Google Scholar] [CrossRef]
- Awais, M.; Ahmed, A.; Naeem, M.; Iqbal, M.; Ejaz, W.; Anpalagan, A.; Kim, H. Efficient joint user association and resource allocation for cloud radio access networks. IEEE Access 2017, 5, 1439–1448. [Google Scholar] [CrossRef]
- Chen, X.; Li, N.; Wang, J.; Xing, C.; Sun, L.; Lei, M. A dynamic clustering algorithm design for C-RAN based on multi-objective optimization theory. In Proceedings of the IEEE 79th Vehicular Technology Conference (VTC Spring), Seoul, Republic of Korea, 18–21 May 2014; pp. 1–5. [Google Scholar]
- Xia, W.; Zhang, J.; Quek, T.; Jin, S.; Zhu, H. Joint optimization of fronthaul compression and bandwidth allocation in heterogeneous CRAN. In Proceedings of the GLOBECOM 2017-2017 IEEE Global Communications Conference, Singapore, 4–8 December 2017; pp. 1–6. [Google Scholar]
- Qi, Y.; Imran, M.; Quddus, A.; Tafazolli, R. Achievable rate optimization for coordinated multi-point transmission (CoMP) in cloud-based RAN architecture. In Proceedings of the IEEE International Conference on Communications (ICC), Sydney, NSW, Australia, 10–14 June 2014; pp. 4753–4758. [Google Scholar]
- Salhab, N.; Rahim, R.; Langar, R. Throughput-Aware RRHs Clustering in Cloud Radio Access Networks. In Proceedings of the 2018 Global Information Infrastructure and Networking Symposium (GIIS), Thessaloniki, Greece, 23–25 October 2018; pp. 1–5. [Google Scholar]
- Mohajer, A.; Sorouri, F.; Mirzaei, A.; Ziaeddini, A.; Rad, K.; Bavaghar, M. Energy-aware hierarchical resource management and Backhaul traffic optimization in heterogeneous cellular networks. IEEE Syst. J. 2022, 16, 5188–5199. [Google Scholar] [CrossRef]
- Pourkabirian, A.; Anisi, M.; Kooshki, F. A game-based power optimization for 5G femtocell networks. Comput. Commun. 2021, 177, 230–238. [Google Scholar] [CrossRef]
- Da Paixao, E.; Vieira, R.; Araujo, W.; Cardoso, D. Optimized load balancing by dynamic BBU-RRH mapping in C-RAN architecture. In Proceedings of the 2018 Third International Conference on Fog and Mobile Edge Computing (FMEC), Barcelona, Spain, 23–26 April 2018; pp. 100–104. [Google Scholar]
- Yao, J.; Ansari, N. QoS-Aware Joint BBU-RRH Mapping and User Association in Cloud-RANs. IEEE Trans. Green Commun. Netw. 2018, 2, 881–889. [Google Scholar] [CrossRef]
- Khan, M.; Fakhri, Z.; Al-Raweshidy, H. Semistatic Cell Differentiation and Integration with Dynamic BBU-RRH Mapping in Cloud Radio Access Network. IEEE Trans. Netw. Servey Manag. 2018, 15, 289–303. [Google Scholar] [CrossRef]
- Mouawad, M.; Dziong, Z.; Khan, M. Quality of Service Aware Dynamic BBU-RRH Mapping Based on Load Prediction Using Markov Model in C-RAN. In Proceedings of the 2018 IEEE International Conference on Internet of Things (iThings) and IEEE Green Computing and Communications (GreenCom) and IEEE Cyber, Physical and Social Computing (CPSCom) and IEEE Smart Data (SmartData), Halifax, NS, Canada, 30 July–3 August 2018; pp. 1907–1912. [Google Scholar]
- Mohammed, S.Q.; Hussein, M.A. Performance Analysis of different Machine Learning Models for Intrusion Detection Systems. J. Eng. 2022, 28, 61–91. [Google Scholar] [CrossRef]
- Pawlicki, M.; Choras, M.; Kozik, R. Defending network intrusion detection systems against adversarial evasion attacks. Future Gener. Comput. System. 2020, 110, 148–154. [Google Scholar] [CrossRef]
- Benzaid, C.; Taleb, T. ZSM security: Threat surface and best practices. IEEE Netw. 2020, 34, 124–133. [Google Scholar] [CrossRef]
- ETSI ISG ZSM, ETSI GS ZSM 002: ZSM Reference Architecture. 2019. Available online: https://www.etsi.org/deliver/etsigs/ZSM/001099/002/01.01.0160/gsZSM002v010101p.pdf (accessed on 11 January 2022).
- Musumeci, F.; Bellanzon, C.; Carapellese, N.; Tornatore, M.; Pattavina, A.; Gosselin, S. Optimal BBU placement for 5G C-RAN deployment over WDM aggregation networks. J. Light. Technol. 2016, 34, 1963–1970. [Google Scholar] [CrossRef]
- Chen, h.; Li, Y.; Bose, S.; Shao, W.; Xiang, L.; Ma, Y.; Shen, G. Cost-minimized design for TWDM-PON-based 5G mobile backhaul networks. J. Opt. Commun. Netw. 2016, 8, B1–B11. [Google Scholar] [CrossRef]
- Masoudi, M.; Lisi, S.; Cavdar, C. Cost-effective migration toward virtualized C-RAN with scalable fronthaul design. IEEE Syst. J. 2020, 14, 5100–5110. [Google Scholar] [CrossRef]
- Yeganeh, H.; Vaezpour, E. Fronthaul network design for radio access network virtualization from a CAPEX/OPEX perspective. Ann. Telecommun. 2016, 71, 665–676. [Google Scholar] [CrossRef]
- Ha, V.; Le, L.; Dao, N. Energy-efficient coordinated transmission for cloud-rans: Algorithm design and trade-off. In Proceedings of the 48th Annual Conference on Information Sciences and Systems (CISS), Princeton, NJ, USA, 19–21 March 2014; pp. 1–6. [Google Scholar]
- Luo, S.; Zhang, R.; Lim, T. Downlink and uplink energy minimization through user association and beamforming in C-RAN. IEEE Trans. Wirel. Commun. 2015, 14, 494–508. [Google Scholar] [CrossRef]
- Peng, M.; Zhang, K.; Jiang, J.; Wang, J.; Wang, W. Energy-efficient resource assignment and power allocation in heterogeneous cloud radio access networks. IEEE Trans. Veh. Technol. 2015, 64, 5275–5287. [Google Scholar] [CrossRef]
- Barbarossa, S.; Sardellitti, S.; Di Lorenzo, P. Communicating while computing: Distributed mobile cloud computing over 5G heterogeneous networks. IEEE Signal Process. Mag. 2014, 31, 45–55. [Google Scholar] [CrossRef]
- Liu, A.; Lau, V. Joint power and antenna selection optimization for energy-efficient large distributed MIMO networks. In Proceedings of the IEEE International Conference on Communication Systems (ICCS), Singapore, 21–23 November 2012; pp. 230–234. [Google Scholar]
- Hao, W.; Muta, O.; Gacanin, H. Price-based resource allocation in massive MIMO H-CRANs with limited fronthaul capacity. IEEE Trans. Wirel. Commun. 2018, 17, 7691–7703. [Google Scholar] [CrossRef]
- Chughtai, N.; Ali, M.; Qaisar, S.; Imran, M.; Naeem, M.; Qamar, F. Energy efficient resource allocation for energy harvesting aided H-CRAN. IEEE Access 2018, 6, 43990–44001. [Google Scholar] [CrossRef]
- Hao, W.; Chu, Z.; Zhou, F.; Yang, S.; Sun, G.; Wong, K. Green communication for NOMA-based CRAN. IEEE Internet Things J. 2019, 6, 666–678. [Google Scholar] [CrossRef]
- Pappi, K.; Diamantoulakis, P.; Otrok, H.; Karagiannidis, G. Cloud compute-and-forward with relay cooperation. IEEE Trans. Wirel. Commun. 2015, 14, 3415–3428. [Google Scholar] [CrossRef]
- Liu, Q.; Wu, G.; Guo, Y.; Zhang, Y.; Hu, S. Energy efficient resource allocation for control data separated heterogeneous-CRAN. In Proceedings of the 2016 IEEE Global Communications Conference (GLOBECOM), Washington, DC, USA, 4–8 December 2016; pp. 1–6. [Google Scholar]
- Zhou, Y.; Yu, W.; Toumpakaris, D. Uplink multi-cell processing: Approximate sum capacity under a sum backhaul constraint. In Proceedings of the IEEE Information Theory Workshop (ITW), Seville, Spain, 9–13 September 2013; pp. 1–5. [Google Scholar]
- Kim, T.; Chang, J. Profitable and energy-efficient resource optimization for heterogeneous cloud-based radio access networks. IEEE Access 2019, 7, 34719–34737. [Google Scholar] [CrossRef]
- Park, S.; Chae, C.; Bahk, S. Before/after precoding massive MIMO systems for cloud radio access networks. J. Commun. Netw. 2013, 15, 398–406. [Google Scholar] [CrossRef]
- Kalil, M.; Al-Dweik, A.; Sharkh, M.; Shami, A.; Refaey, A. A framework for joint wireless network virtualization and cloud radio access networks for next generation wireless networks. IEEE Access 2017, 5, 20814–20827. [Google Scholar] [CrossRef]
- Amani, N.; Pedram, H.; Taheri, H.; Parsaeefard, S. Energy-efficient resource allocation in heterogeneous cloud radio access networks via BBU offloading. IEEE Trans. Veh. Technol. 2019, 68, 1365–1377. [Google Scholar] [CrossRef]
- Dahrouj, H.; Al-Naffouri, T.; Alouini, M. Distributed cloud association in downlink multicloud radio access networks. In Proceedings of the 2015 49th Annual Conference on Information Sciences and Systems (CISS), Baltimore, MD, USA, 18–20 March 2015; pp. 1–3. [Google Scholar]
- Lin, B.; Pan, X.; He, R.; Li, S. Joint wireless-optical infrastructure deployment and layout planning for Cloud-Radio Access Networks. In Proceedings of the International Wireless Communications and Mobile Computing Conference (IWCMC), Nicosia, Cyprus, 4–8 August 2014; pp. 1027–1032. [Google Scholar]
- Li, J.; Peng, M.; Cheng, A.; Yuling, Y. Delay-aware cooperative multipoint transmission with backhaul limitation in cloud-RAN. In Proceedings of the IEEE International Conference on Communications Workshops (ICC), Sydney, NSW, Australia, 10–14 June 2014; pp. 665–670. [Google Scholar]
- Hong, S.; Kim, J. Joint coding and stochastic data transmission for uplink cloud radio access networks. IEEE Commun. Lett. 2014, 18, 1619–1622. [Google Scholar] [CrossRef]
- Boyd, S.; Lieven, V. Convex Optimization; Cambridge University Press: Cambridge, UK, 2004. [Google Scholar]
- Cheung, W.C.; Quek, T.Q.S.; Kountouris, M. Throughput. optimization, spectrum. allocation, Throughput optimization spectrum allocation and access control in two-tier femtocell networks. IEEE J. Sel. Areas Commun. 2012, 30, 561–574. [Google Scholar]
- Zhang, X.; Zhang, X.; Han, L. Utilization-oriented spectrum allocation in an underlay cognitive radio network. IEEE Access 2018, 6, 12905–12912. [Google Scholar] [CrossRef]
- Shi, Y.; Zhang, J.; Letaief, K.B. Group sparse beamforming for green cloud-RAN. IEEE Trans. Wirel. Commun. 2014, 13, 2809–2823. [Google Scholar]
- Tao, M.; Chen, E.; Zhou, H.; Yu, W. Content-centric sparse multicast beamforming for cache-enabled cloud RAN. IEEE Trans. Wirel. Commun. 2016, 15, 6118–6131. [Google Scholar] [CrossRef]
- Abdulsaheb, J.A.; Kadhim, D.J. Robot Path Planning in Unknown Environments with Multi-Objectives Using an Improved COOT Optimization Algorithm. Int. J. Intell. Eng. Syst. 2022, 15, 548–565. [Google Scholar]
- Hasan, M.Y.; Kadhim, D.J. A new smart approach of an efficient energy consumption management by using a machine-learning technique. Indones. J. Electr. Eng. Comput. Sci. 2022, 25, 68–78. [Google Scholar] [CrossRef]
- Sadr, S.; Adve, R.S. Partially distributed resource allocation in small-cell networks. IEEE Trans. Wirel. Commun. 2014, 13, 6851–6862. [Google Scholar] [CrossRef]
- Zhang, Y.; Wang, S.; Guo, J. Clustering-based interference management in densely deployed femtocell networks. In Proceedings of the IEEE/CIC ICCC Symposium on Wireless Networking and Multimedia, Shenzhen, China, 2–4 November 2015; pp. 478–483. [Google Scholar]
- Huang, H.; Trivellato, M.; Hottinen, A.; Shafi, M.; Smith, P.J.; Valenzuela, R. Increasing downlink cellular throughput with limited network MIMO coordination. IEEE Trans. Wirel. Commun. 2009, 8, 2983–2989. [Google Scholar] [CrossRef]
- Guo, Y.; Ma, J.; Wang, C.; Yang, K. Incentive-based optimal nodes selection mechanism for threshold key management in MANETs with selfish nodes. Int. J. Distrib. Sens. Netw. 2013, 9, 416983. [Google Scholar] [CrossRef]
- Blumrosen, L.; Nisan, N. Combinatorial auctions. In Algorithmic Game Theory; Cambridge University Press: Cambridge, UK, 2007; pp. 267–298. [Google Scholar]
- Cho, J.; Swami, A.; Cook, T. Combinatorial auction-based multiple dynamic mission assignment. In Proceedings of the IEEE Military Communications Conference, Baltimore, MD, USA, 7–10 November 2011; pp. 1327–1332. [Google Scholar]
- Ferdouse, L.; Das, O.; Anpalagan, A. Auction based distributed resource allocation for delay aware OFDM based cloud-RAN system. In Proceedings of the IEEE Global Communications Conference, Singapore, 4–8 December 2017; pp. 1–6. [Google Scholar]
- Fan, S.; Tian, H. Cooperative resource allocation for self-healing in small cell networks. IEEE Commun. Lett. 2015, 19, 1221–1224. [Google Scholar] [CrossRef]
- Bai, Z.; Ma, L.; Dong, Y.; Ma, P. Energy-efficient resource allocation for secure cognitive radio network with delay QoS guarantee. IEEE Syst. J. 2019, 13, 2795–2805. [Google Scholar] [CrossRef]
- Al-Tayar, D.; Alisa, Z. Finding the Optimal Shortest Path in Stochastic Networks Using the Markov Decision Process (MDP). Inf. Sci. Lett. Int. J. 2023, 12, 2811–2825. [Google Scholar]
- Clemm, A.; Vega, M.T.; Ravuri, H.K.; Wauters, T.; De Turck, F. Toward truly immersive holographic-type communication: Challenges and solutions. IEEE Commun. Mag. 2020, 58, 93–99. [Google Scholar] [CrossRef]
- Hassan, A.Y.; Saleh, M.H. Intelligence framework dust forecasting using regression algorithms models. Indones. J. Electr. Eng. Comput. Sci. 2023, 32, 177–184. [Google Scholar] [CrossRef]
- Berardinelli, G.; Mahmood, N.H.; Rodriguez, I.; Mogensen, P. Beyond 5G wireless IRT for industry 4.0: Design principles and spectrum aspects. In Proceedings of the IEEE Global Communications Conference Workshops (GC Wkshps), Abu Dhabi, United Arab Emirates, 9–13 December 2018; pp. 1–6. [Google Scholar]
- Zhang, Q.; Liu, J.; Zhao, G. Towards 5G enabled tactile robotic telesurgery. arXiv 2018, arXiv:1803.03586. [Google Scholar]
- Den Berg, D.; Glans, R.; De Koning, D.; Kuipers, F.A.; Lugtenburg, J.; Polachan, K.; Venkata, P.T.; Singh, C.; Turkovic, B.; Van Wijk, B. Challenges in haptic communications over the tactile internet. IEEE Access 2017, 5, 502–518. [Google Scholar] [CrossRef]
- Rashid, M.M.; Shiltagh, N.A. Automatic Spike Neural Technique for Slicing Bandwidth Estimated Virtual Buffer-Size in Network Environment. J. Eng. 2023, 29, 87–97. [Google Scholar]
- Morocho-Cayamcela, M.E.; Lee, H.; Lim, W. Machine learning for 5G/B5G mobile and wireless communications: Potential, limitations, and future directions. IEEE Access 2019, 7, 137184–137206. [Google Scholar] [CrossRef]
- Cayamcela, M.E.M.; Lim, W. Artificial intelligence in 5G technology: A survey. In Proceedings of the International Conference Information Communication Technology Converge. (ICTC), Jeju-Si, Republic of Korea, 17–19 October 2018; pp. 860–865. [Google Scholar]
- Alnwaimi, G.; Vahid, S.; Moessner, K. Dynamic heterogeneous learning games for opportunistic access in LTE-based macro/femtocell deployments. IEEE Trans. Wirel. Commun. 2015, 14, 2294–2308. [Google Scholar] [CrossRef]
- Han, G.; Xiao, L.; Poor, H.V. Two-dimensional anti-jamming communication based on deep reinforcement learning. In Proceedings of the IEEE International Conference on Acoustics, Speech and Signal Processing (ICASSP), New Orleans, LA, USA, 5–9 March 2017; pp. 2087–2091. [Google Scholar]
- Spantideas, A.S.G.; Tsinos, C.; Trakadas, P. Power control in 5G heterogeneous cells considering user demands using deep reinforcement learning. In Proceedings of the International Conference on Artificial Intelligence Applications and Innovations (IFIP), Creta, Greece, 25–27 June 2021; Springer: Cham, Switzerland, 2021; pp. 95–105. [Google Scholar]
- Qi, Q.; Minturn, A.; Yang, Y. An efficient water-filling algorithm for power allocation in OFDM-based cognitive radio systems. In Proceedings of the International Conference on Systems and Informatics (ICSAI), Yantai, China, 19–20 May 2012; pp. 2069–2073. [Google Scholar]
- Baligh, H.; Hong, M.; Liao, W.-C.; Luo, Z.-Q.; Razaviyayn, M.; Sanjabi, M.; Sun, R. Cross-layer provision of future cellular networks: A WMMSE-based approach. IEEE Signal Process. Mag. 2014, 31, 56–68. [Google Scholar] [CrossRef]
- Naderializadeh, N.; Sydir, J.J.; Simsek, M.; Nikopour, H. Resource management in wireless networks via multi-agent deep reinforcement learning. IEEE Trans. Wirel. Commun. 2021, 20, 3507–3523. [Google Scholar] [CrossRef]
- Guan, M.; Wu, Z.; Cui, Y.; Cao, X.; Wang, L.; Ye, J.; Peng, B. ‘An intelligent wireless channel allocation in HAPS 5G communication system based on reinforcement learning. EURASIP J. Wirel. Commun. Netw. 2019, 2019, 138. [Google Scholar] [CrossRef]
- Le, N.T.; Hossain, M.A.; Islam, A.; Kim, D.; Choi, Y.; Jang, Y.M. Survey of promising technologies for 5G networks. Mob. Inf. Syst. 2016, 2016, 2676589. [Google Scholar] [CrossRef]
- Ning, Z.; Wang, X.; Rodrigues, J.J.; Xia, F. Joint computation offloading, power allocation, and channel assignment for 5G-enabled traffic management systems. IEEE Trans. Ind. Inf. 2019, 15, 3058–3067. [Google Scholar] [CrossRef]
- Elbir, A.M. CNN-based precoder and combiner design in mmWave MIMO systems. IEEE Commun. Lett. 2019, 23, 1240–1243. [Google Scholar] [CrossRef]
- Zhang, C.; Xie, Y.; Bai, B.; Yu, B.; Li, W.; Gao, Y. A survey on federated learning. Knowl.-Based Syst. 2021, 216, 106775. [Google Scholar] [CrossRef]
- Zhao, L.; Xu, H.; Wang, J.; Chen, Y.; Chen, X.; Wang, Z. Computation–communication resource allocation for federated learning system with intelligent reflecting surfaces. Arab. J. Sci. Eng. 2022, 2022, 10203–10209. [Google Scholar] [CrossRef]
- Brik, B.; Boutiba, K.; Ksentini, A. Deep Learning for B5G Open Radio Access Network: Evolution, Survey, Case Studies, and Challenges. IEEE Open J. Commun. Soc. 2022, 3, 228–250. [Google Scholar] [CrossRef]
- Iqbal, A.; Tham, M.-L.; Chang, Y.C. Double deep Q-network-based energy-efficient resource allocation in Cloud Radio Access Network. IEEE Access 2021, 9, 20440–20449. [Google Scholar] [CrossRef]
- Mungari, F. An RL approach for radio resource management in the O-RAN architecture. In Proceedings of the 18th Annual IEEE International Conference on Sensing, Communication, and Networking (SECON), Rome, Italy, 6–9 July 2021; pp. 1–2. [Google Scholar]
- Müller, M.K.; Ademaj, F.; Dittrich, T.; Fastenbauer, A.; Elbal, B.R.; Nabavi, A.; Nagel, L.; Schwarz, S.; Rupp, M. Flexible multi-node simulation of cellular mobile communications: The Vienna 5G system level simulator. EURASIP J. Wirel. Commun. Netw. 2018, 2018, 227. [Google Scholar] [CrossRef]
- Nardini, G.; Sabella, D.; Stea, G.; Thakkar, P.; Virdis, A. Simu5G–An OMNeT++ Library for End-to-End Performance Evaluation of 5G Networks. IEEE Access 2020, 8, 181176–181191. [Google Scholar] [CrossRef]
- Kim, Y.; Bae, J.; Lim, J.; Park, E.; Baek, J.; Han, S.I.; Chu, C.; Han, Y. 5G K-simulator: 5G system simulator for performance evaluation. In Proceedings of the IEEE International Symposium on Dynamic Spectrum Access Networks (DySPAN), Seoul, Republic of Korea, 22–25 October 2018; pp. 1–2. [Google Scholar]
- Patriciello, N.; Lagen, S.; Bojovic, B.; Giupponi, L. An E2E simulator for 5G NR networks. Simulation Model. Pract. Theory 2019, 96, 101933. [Google Scholar] [CrossRef]
- Martiradonna, S.; Grassi, A.; Piro, G.; Boggia, G. 5G-air-simulator: An open-source tool modeling the 5G air interface. Comput. Netw. 2020, 173, 107151. [Google Scholar] [CrossRef]
- Ari, A.; Gueroui, A.; Titouna, C.; Thiare, O.; Aliouat, Z. Resource allocation scheme for 5G C-RAN: A Swarm Intelligence based approach. Comput. Netw. 2019, 165, 106957. [Google Scholar] [CrossRef]
- Filali, A.; Mlika, Z.; Cherkaoui, S.; Kobbane, A. Dynamic SDN-based Radio Access Network Slicing with Deep Reinforcement Learning for URLLC and eMBB Services. arXiv 2022, arXiv:2202.06435. [Google Scholar] [CrossRef]
- Ma, L.; Cheng, N.; Wang, X.; Sun, R.; Lu, N. On-Demand Resource Management for 6G Wireless Networks Using Knowledge-Assisted Dynamic Neural Networks. arXiv 2022, arXiv:2208.01785. [Google Scholar]
- Louvros, S.; Paraskevas, M.; Chrysikos, T. QoS-Aware Resource Management in 5G and 6G Cloud-Based Architectures with Priorities. Information 2023, 14, 175. [Google Scholar] [CrossRef]
- Abouaomar, A.; Taik, A.; Filali, A.; Cherkaoui, S. Federated Deep Reinforcement Learning for Open RAN Slicing in 6G Networks. arXiv 2022, arXiv:2206.11328. [Google Scholar] [CrossRef]
- Chen, Y.; Chiang, W.; Shih, M. A Dynamic BBU–RRH Mapping Scheme Using Borrow-and-Lend Approach in Cloud Radio Access Networks. IEEE Syst. J. 2017, 12, 1632–1643. [Google Scholar] [CrossRef]
- Fayad, A.; Cinkler, T.; Rak, J.; Jha, M. Design of Cost-Efficient Optical Fronthaul for 5G/6G Networks: An Optimization Perspective. Sensors 2022, 22, 9394. [Google Scholar] [CrossRef] [PubMed]
- Khan, M.; Sabir, F.A.; Al-Raweshidy, H.S. Load Balancing by Dynamic BBU-RRH Mapping in a Self-Optimised Cloud Radio Access Network. In Proceedings of the IEEE International Conference on Telecommunications (ICT), Limassol, Cyprus, 3–5 May 2017. [Google Scholar]
- Firouzi, R.; Rahmani, R. 5G-Enabled Distributed Intelligence Based on O-RAN for Distributed IoT Systems. Sensors 2023, 23, 133. [Google Scholar] [CrossRef] [PubMed]
- Zhao, Y.; Chen, Y.; Jian, R.; Yang, L. A Resource Allocation Scheme for SDN-based 5G Ultra-Dense Heterogeneous Networks. In Proceedings of the IEEE Globecom Workshops, Singapore, 4–8 December 2017. [Google Scholar]
- Bashir, A.K.; Arul, R.; Basheer, S.; Raja, G.; Jayaraman, R.; Qureshi, N. An optimal multitier resource allocation of cloud RAN in 5G using machine learning. Trans. Emerg. Telecommun. Technol. 2019, 30, e3627. [Google Scholar] [CrossRef]
- Jia, Y.; Tian, H.; Fan, S.; Zhao, P.; Zhao, K. Bankruptcy game-based resource allocation algorithm for 5G Cloud-RAN slicing. In Proceedings of the 2018 IEEE Wireless Communications and Networking Conference (WCNC), Barcelona, Spain, 15–18 April 2018. [Google Scholar]
- Mishra, P.K.; Pandey, S.; Udgata, S.K.; Biswash, S.K. Device-Centric Resource Allocation Scheme for 5G Networks. Phys. Commun. 2018, 26, 175–184. [Google Scholar] [CrossRef]
- Ali, A.; Shah, G.A.; Arshad, J. Energy Efficient Resource Allocation for M2M Devices in 5G. Sensors 2019, 19, 1830. [Google Scholar] [CrossRef] [PubMed]
- AlQerm, I.; Shihada, B. Enhanced Machine Learning Scheme for Energy Efficient Resource Allocation in 5G Heterogeneous Cloud Radio Access Networks. In Proceedings of the IEEE International Symposium on Personal, Indoor and Mobile Radio Communications (PIMRC), Montreal, QC, Canada, 8–13 October 2017. [Google Scholar]
- Liu, C.; Samarakoon, S.; Bennis, M.; Vincent Poor, H. Fronthaul-Aware Software-Defined Wireless Networks: Resource Allocation and User Scheduling. IEEE Trans. Wirel. Commun. 2018, 17, 533–547. [Google Scholar] [CrossRef]
- Baghani, M.; Parsaeefard, S.; Le-Ngoc, T. Multi-Objective Resource Allocation in Density Aware Designed of C-RAN in 5G. IEEE Access 2018, 6, 45177–45190. [Google Scholar] [CrossRef]
- Tang, F.; Zhou, Y.; Kato, N. Deep Reinforcement Learning for Dynamic Uplink/Downlink Resource Allocation in High Mobility 5G HetNet. IEEE J. Sel. Areas Commun. 2020, 38, 2773–2782. [Google Scholar] [CrossRef]
- Purushothaman, K.E.; Nagarajan, V. Evolutionary Multi-Objective Optimization Algorithm for Resource Allocation Using Deep Neural Network in 5G Multi-User Massive MIMO. Int. J. Electron. 2021, 108, 1214–1233. [Google Scholar] [CrossRef]
- Rehman, W.U.; Salam, T.; Almogren, A.; Haseeb, K.; Din, I.U.; Bouk, S.H. Improved Resource Allocation in 5G MTC Networks. IEEE Access 2020, 8, 49187–49197. [Google Scholar] [CrossRef]
- Si, Z.; Chuai, G.; Gao, W.; Zhang, J.; Chen, X.; Zhang, K. A QoS-based joint user association and resource allocation scheme in ultra-dense networks. EURASIP J. Wirel. Commun. Netw. 2021, 2021, 2. [Google Scholar] [CrossRef]
- Kim, S.-J.; Kim, J.-G. Location-Based Resource Allocation in Ultra-Dense Network with Clustering. Sensors 2021, 21, 4022. [Google Scholar] [CrossRef] [PubMed]
- Hsieh, C.-K.; Chan, K.-L.; Chien, F.-T. Energy-Efficient Power Allocation and User Association in Heterogeneous Networks with Deep Reinforcement Learning. Appl. Sci. 2021, 11, 4135. [Google Scholar]
- Li, Y.; Tang, Z.; Lin, Z.; Gong, Y.; Du, X.; Guizani, M. A Reinforcement Learning Power Control Algorithm Based on Graph Signal Processing for Ultra-dense Mobile Networks. IEEE Trans. Netw. Sci. Eng. 2020, 8, 2694–2705. [Google Scholar] [CrossRef]
- Hassan, N.; Fernando, X. An Optimum User Association Algorithm in Heterogeneous 5G Networks Using Standard Deviation of the Load. Electronics 2020, 9, 1495. [Google Scholar] [CrossRef]
- Yu, J.; Zhang, H.; Chen, Y.; Ruan, Y. Performance Analysis of Backhaul-Aware User Association in 5G Ultradense Heterogeneous Networks. Wirel. Commun. Mob. Comput. 2021, 2021, 8879690. [Google Scholar] [CrossRef]
- Kuang, Z.; Li, G.; Zhang, L.; Zhou, H.; Li, C.; Liu, A. Energy Efficient Mode Selection, Base Station Selection and Resource Allocation Algorithm in D2D Heterogeneous Networks. Peer-to-Peer Netw. Appl. 2020, 13, 1814–1829. [Google Scholar] [CrossRef]
- Rostom, M.A.; Abd El-Malek, A.H.; Abo-Zahhad, M.; Elsabrouty, M.M. A Two-Stage Matching Game and Repeated Auctions for Users Admission and Channels Allocation in 5G HetNets. IEEE Access 2022, 11, 17739–17754. [Google Scholar] [CrossRef]
- Qi, X.; Khattak, S.; Zaib, A.; Khan, I. Energy Efficient Resource Allocation for 5G Heterogeneous Networks Using Genetic Algorithm. IEEE Access 2021, 9, 160510–160520. [Google Scholar] [CrossRef]
- Rezazadeh, F.; Zanzi, L.; Devoti, F.; Barrachina-Muñoz, S.; Zeydan, E.; Costa-Pérez, X.; Mangues-Bafalluy, G. A Multi-Agent Deep Reinforcement Learning Approach for RAN Resource Allocation in O-RAN. In Proceedings of the IEEE INFOCOM 2023—IEEE Conference on Computer Communications Workshops (INFOCOM WKSHPS), Hoboken, NJ, USA, 20 May 2023. [Google Scholar]
- Firouzi, R.; Rahmani, R.; Kanter, T. Federated Learning for Distributed Reasoning on Edge Computing. Procedia Comput. Sci. 2021, 184, 419–427. [Google Scholar] [CrossRef]
- Nakazato, J.; Kuchitsu, M.; Pawar, A.; Masuko, S.; Tokugawa, K.; Kubota, K.; Maruta, K.; Sakaguchi, K. Proof-of-Concept of Distributed Optimization of Micro-Services on Edge Computing for Beyond 5G. In Proceedings of the IEEE 95th Vehicular Technology Conference: (VTC2022-Spring), Helsinki, Finland, 19–22 June 2022; pp. 1–6. [Google Scholar]



















| Year | Ref. | Focus of Survey | Resource Management | CRAN | Integration of AI |
|---|---|---|---|---|---|
| 2021 | [18] | This study examines the demand for 6G networks, prospective 6G demands and patterns, current research initiatives, and novel services. | × | × | √ |
| 2021 | [8] | Based on performance criteria, this article discusses and assesses the current evolving resource allocation systems in 5G. | √ | × | × |
| 2023 | [19] | The goal of the study is to provide a thorough survey of HetNets and the most recent research on resource management topics. | √ | × | × |
| 2022 | [34] | An overview of the intelligent load balancing models for generic problem-based of HetNets. | × | × | √ |
| 2021 | [21] | This investigation examined optimization criteria, methodologies, and methods for resource allocation problems, as well as the challenges in ultra-dense networks (UDNs). | √ | × | × |
| 2020 | [22] | The combined optimization of radio resources was the main emphasis of this survey’s study of HetNet radio resource management (RRM) systems for heterogeneous networks. | √ | × | × |
| 2021 | [23] | It offers a thorough analysis of HetNet resource allocation for 5G communications. It presents many HetNet scenarios. | √ | × | × |
| 2020 | [20] | Together with an extensive optimization taxonomy covering several facets of resource allocation, this paper offers a thorough analysis of resource allocation techniques in a CRAN. | √ | √ | × |
| 2022 | [35] | A thorough overview of machine learning-based RRM algorithms for 5G and beyond-5G networks is given by this paper. | √ | × | √ |
| 2023 | [36] | An overview of the function of AI/ML algorithms and their use for resource management in edge computing are given in this survey. | √ | × | √ |
| 2024 | This work | This survey provides a detailed taxonomy about resource management in the future 6G cloud area networks in terms of its objectives, constraints, and performance analysis. Also, we describe how machine learning/deep learning algorithms can improve their performances. | √ | √ | √ |
| Features | Vienna 5G SL Simulator [130] | Simu5G [131] | 5G K-Simulator [132] | 5G-LENA [133] | 5G-Air-Simulator [134] |
|---|---|---|---|---|---|
| Based Platform | MATLAB | OMNET++ | Ns-3 | Ns-3 | C++ |
| Operating layer | Physical | End-to-end simulator | Split the simulation into four types; a link-level simulator (5G K-SimLink), a system-level simulator (5G K-SimSys), a network simulator (5G K-SimNet), and a highly accessible web-based platform, named 5G K-SimPlatform. | End-to-end simulator | End-to-end simulator |
| Support dual connectivity | No | Yes | Yes | No | No |
| Support FDD | No | Yes | No | No | No |
| Strongest point | Ensure scalability to facilitate the assessment of larger-scale networks in relation to their average performance. | Both frequency division duplexing (FDD) and time-division duplexing (TDD) modes of 5G communications can be simulated, with heterogeneous gNBs (macro, micro, pico, etc.). Dual connectivity with an eNB (LTE base station) and a gNB (5G NR base station) is also available, allowing the simulation of 4G/5G transitions scenarios. Both uplink and downlink resource scheduling with support for carrier aggregation are supported. | It can analyze various aspects of 5G networks through 5G K-SimuLink, 5G K-SimSys, 5G K-SimNet, and 5G K-SimPlatform. | It focuses on simulating the NR MAC and PHY layers and offers instruments for assessing Bandwidth Part management. | It simulates a broad range of common 5G features, including broadcasting and massive MIMO. |
| Weakness point | It is not suitable for assessing multi-layer, end-to-end scenarios. | The 5G RAN and core network’s data plane is modeled by Simu5G, not the control plane. | End-to-end simulations are not feasible. Mobility models are not specifically mentioned; only full buffer and non-full buffer application models are available. Furthermore, the ns3 mm-wave module, which was created early in the 5G standardization process, serves as the foundation for the MAC layer. | It does not model dual connectivity, it does not support FDD mode, and there are no signs that it can enable network-controlled D2D connectivity. | It does not have dual 4G/5G or D2D connectivity. Its lack of capabilities for automating the simulation workflow also makes it less useful for large-scale simulations, which is perhaps its most significant drawback. |
| Ref. | Algorithms/Techniques | Objectives | Constraints | Performance Measures | Integration of Al | Focus | Simulator Used |
|---|---|---|---|---|---|---|---|
| [24] | Recurrent neural networks (RNN) and convolution neural networks (CNN) make up the hybrid quantum deep learning (HQDL) model. | Improve the quality of service (QoS) | Load balancing | Accuracy | Yes | CNN is responsible for network restructuring, allocation of resources, and the gathering of slices, whereas RNN is employed for managing error rates and achieving load balancing. | NS2 and tensor flow |
| [135] | Bee-Ant-CRANscheme | Both the throughput and the spectral efficiency are improved. | Fronthaul capacity | Throughput | No | Create a logical joint mapping between RRHS and BBUS as well as UE and UE. | MATLAB |
| [26] | Greedy heuristic | Energy efficiency | BBU capacity and user QoS | Energy efficiency | No | A remote radio head (RRH) group-based mapping (RGBM) strategy designed to reduce power usage within the baseband unit (BBU) pool. | MATLAB |
| [59] | A particle swarm algorithm (PSO) | Load balancing | Quality of service in terms of number of blocked calls | System performance | No | Suggests an improved RRH-BBU mapping model that aims for a more fair and efficient balance. | Not Defined |
| [25] | Long Short-Term Memory (LSTM) with recurrent neural networks (RNNs) | Open hardware that provides intelligent radio control for 6 G | Traffic load | Throughput | Yes | Develop a smart scheme for managing radio resources that addresses traffic congestion and validate its effectiveness using a dataset from a major provider. | Not Defined |
| [136] | EXP3 (exploration and exploitation) and DQL (multi-agent deep Q-learning) are two examples of algorithms that are related to this. | Resource | Resources | Benchmark | Yes | To improve the efficiency of URLLC and eMBB services, suggest a two-timescale RAN slicing mechanism. | PyTorch |
| [137] | A dynamic neural network (DyNN)-based method | Delay | Complexity | Computing delay | Yes | Examine the issue of orchestrating wireless resources on-demand, with an emphasis on the computational delay encountered during the orchestration decision-making process. | Not Defined |
| [138] | A two-dimensional queue | Latency | Traffic load | Delay | No | An analytical investigation and proposal are made for a two-stage queue model. | Not Defined |
| [139] | Federated deep reinforcement learning approach | Efficient management of RAN slicing | Higher dependence on the environment data | System performance and eost-effectiveness | Yes | Using deep reinforcement learning (DRL), for the automation of management and orchestration in radio access network (RAN) slicing activities. | PyTorch |
| [140] | Centralized control mechanism | Load balancing | Traffic load | Throughput | No | Provide borrow-and-lend effective dynamic BBU–RRH mapping. | NS-2 |
| [141] | The genetic algorithm (GA) and the K-means clustering algorithm | Optimal deployment of optical fronthaul with the lowest possible overall cost for 5G and beyond cases. | Fronthaul capacity | Cost-effective | No | Passive optical networks (PONs) offer optical technologies that are the most appropriate for networks beyond 5G. | CPLEX |
| [142] | Discrete Particle Swarm Optimization (EDDPSO) | Load Balancing | Resource and QoS constraints | Load fairness, quality of service, and handover index | No | Linear integer constraints on an optimization problem characterize the dynamic BBU-RRH mapping procedure. | Not Defined |
| [143] | Federated learning (FL) in RAN to build O-RAN | Quality of service and privacy | Resource | Accuracy | Yes | Provide an intelligence processing in a distributed manner by implementing FL tasks in O-RAN. | Magma |
| [60] | Integer linear programming (ILP) | Energy efficiency and user association | Quality of service | System cost | No | To benefit from CRAN, each BBU can be actualized by a virtual machine (VM), also known as a virtual BBU (VB). To service clusters of RRHs, VBs can be started and stopped as needed. | CPLEX |
| [144] | Genetic Algorithm Particle Swarm Optimization | Energy efficiency | Non-linear outage probability formula | Reduces the system outage probability and cost-effective | No | Enhance the smart resource distribution and intelligence in 5G ultra-dense heterogeneous networks through the application of optimization methods and Software-Defined Networking (SDN). | Not Defined |
| [145] | Machine learning | Resource | Heterogeneous network | Energy efficiency | Yes | Proposed a new multitier heterogeneous CRAN network for 5G environments, which is a modification of the CRAN design. | Not Defined |
| [146] | An algorithm based on a bankruptcy game | Resource | User requirement | Resource utilization and Fairness | No | Allocating spectrum resources for cloud RAN slices is the main topic of this work. | Not Defined |
| [147] | Device-centric architecture | Throughput and delay | Load balancing | Traffic load | No | This paper introduces a device-centric approach to resource allocation specifically designed for device-to-device (D2D) users. | MATLAB |
| [148] | Threshold-controlled access (TCA) protocol. | Energy efficiency | QoS | Complexity analysis | No | Suggest a new method for allocating uplink resources that allows devices to select resource blocks according to their current battery levels. | MATLAB |
| [149] | Online Q-learning | Energy efficiency and interferences migrations | QoS | Spectral efficiency (SE) and energy efficiency (EE) | Yes | Using online learning, suggest a centralized resource allocation plan. | Not Defined |
| [150] | Lyapunov stochastic optimization | Throughput | Fronthaul capacity | Throughput and latency | No | A dual-timescale, fronthaul-conscious SDN control strategy is put forward, wherein the controller aims to optimize the time-averaged throughput of the network. | Not Defined |
| [151] | Multi-objective optimization techniques | Multi-objective throughput vs. power and delay, vs. cost | Fronthaul capacity | Throughput and delay | No | A new virtualized software-defined cloud radio access network (CRAN) that considers density and employs a multi-objective resource allocation technique is suggested. | Not Defined |
| [152] | Deep reinforcement learning | Resource utilization | Network traffic | Throughput and rate of packet loss | Yes | A novel approach for real-time scheduling of TDD setup based on dynamic traffic and channel conditions predictions. | TensorFlow/Keras. |
| [153] | Deep neural network (DNN) | Data rate, power usage, EE, and signal-to-Interference ratio (SINR) | Resource allocation | Fairness index, throughput, and energy efficiency | Yes | The 5G network introduces machine learning techniques for resource allocation. | Not Defined |
| [154] | Dynamic priority-based resource allocation | Quality of service | SINR | SNR | No | The proposal outlines a adaptive priority-based resource allocation framework for machine-type communication (MTC) devices. | MATLAB |
| [155] | Non-convex NP-hard problem | Quality of service (QoS) | Interferences | Throughput and cell load | No | Provide a user association in UDNs. | Not Defined |
| [58] | Game-Based | Power control | Interferences | Throughput maximization, QoS assurance and interference mitigation | No | In order to handle the interference, suggest a power optimization method for 5G femtocell networks that consists of underlying femtocells and macrocells. | MATLAB |
| [156] | Location based resource allocation through clustering | Inter-cell interference and data rate | Cell load per cluster | Throughput | No | The study examines a coordinated multi-point scenario, utilizing a collaborative approach among base stations to reduce interference. | MATLAB |
| [157] | Deep reinforcement learning | Cooperative power distribution and user identification | Quality-of-service (QoS) and wireless backhaul capacity | Energy efficiency | Yes | It is suggested to work directly on the hybrid space, updating the learning strategy and maximizing the average cumulative reward. | Not Defined |
| [158] | Reinforcement learning | Spectrum efficiency | Interference | Throughput and spectrum efficiency | Yes | Study how the power of a downlink (DL) connection is controlled in UNMNs using various AP kinds. | Not Defined |
| [43] | Deep learning | Latency and data rate | User association | Computational complexity | Yes | Suggest a deep learning system based on U-Net with the goal of enabling intelligent UE (user equipment) association with rival MBSs and SBSs (small-base stations). | Not Defined |
| [159] | Standard deviation of the load distribution | Association of users and load balancing | The number of UEs that each BS is allocated | Network load, throughput | No | Suggest a novel algorithm for associating users with the optimal base station (BS) by taking total network load in the association process. | MATLAB |
| [160] | Backhaul-aware user association scheme. | User association | Backhaul capacity | Coverage probability | No | Through the implementation of a backhaul-aware user association strategy, semi-closed formulas for network performance indicators are obtained in ultra-dense heterogeneous networks. | Not Defined |
| [44] | Deep recurrent Q-networks (DRQNs) | Capacity and data rate | User association | Sum-rate gain | Yes | Creating an adaptable and scalable user association method using multi-agent reinforcement learning. | Monte Carlo |
| [45] | Clustering algorithm and convex optimization problem. | System throughput | Inferences | Inferences and energy efficiency | No | Provide a user association method | Not Defined |
| [161] | Particle swarm optimization | Energy efficiency (EE) | Both the BSs’ load balancing and the DUEs’ total transmission power | EE | No | In the context of D2D heterogeneous networks featuring multiple base stations, the combined issue of device-to-device user equipment (DUEs) mode selection, base station choice, channel distribution, and power assignment is explored. | MATLAB |
| [162] | Two stages: matching game in the first one and a repeated modified English auction. | Spectrum utilization | Interference and user requirements | Channel utilization and the satisfaction level | No | Offers a two-step structure based on auction games and matching theory. | Not Defined |
| [163] | Two-step genetic algorithm | Energy efficiency | Interference | SE and EE | No | This study creates a resource allocation method for downlink OFDMA in heterogeneous networks (HetNets) that is energy-efficient and based on genetic algorithms (GAs). | Not Defined |
| [164] | Deep reinforcement learning | Resource utilization | Spectrum | Fairness | No | For the purpose of RAN resource distribution, create a deep reinforcement learning (DRL) with multi-agent framework. | Not Defined |
| [165] | Federated learning | Network bandwidth and data privacy | Resource | Network load and security robustness | Yes | Examine how federated learning is being deployed | Tensor Flow |
| [166] | Edge to edge computing | Traffic reduction, low latency, and high security for mobile networks. | Lack of technical preparation for end-to-end (E2E) environments (e.g., devices, RAN, core, applications, human resources) with software/hardware flexibility. | Resource utilization | No | Focus on edge computing and O-RAN | Not Defined |
Disclaimer/Publisher’s Note: The statements, opinions and data contained in all publications are solely those of the individual author(s) and contributor(s) and not of MDPI and/or the editor(s). MDPI and/or the editor(s) disclaim responsibility for any injury to people or property resulting from any ideas, methods, instructions or products referred to in the content. |
© 2024 by the authors. Licensee MDPI, Basel, Switzerland. This article is an open access article distributed under the terms and conditions of the Creative Commons Attribution (CC BY) license (https://creativecommons.org/licenses/by/4.0/).
Share and Cite
Ismail, S.F.; Kadhim, D.J. Towards 6G Technology: Insights into Resource Management for Cloud RAN Deployment. IoT 2024, 5, 409-448. https://doi.org/10.3390/iot5020020
Ismail SF, Kadhim DJ. Towards 6G Technology: Insights into Resource Management for Cloud RAN Deployment. IoT. 2024; 5(2):409-448. https://doi.org/10.3390/iot5020020
Chicago/Turabian StyleIsmail, Sura F., and Dheyaa Jasim Kadhim. 2024. "Towards 6G Technology: Insights into Resource Management for Cloud RAN Deployment" IoT 5, no. 2: 409-448. https://doi.org/10.3390/iot5020020
APA StyleIsmail, S. F., & Kadhim, D. J. (2024). Towards 6G Technology: Insights into Resource Management for Cloud RAN Deployment. IoT, 5(2), 409-448. https://doi.org/10.3390/iot5020020

