Next Article in Journal
The Central Mindoro Fault: An Active Sinistral Fault Within the Translational Boundary Between the Palawan Microcontinental Block and the Philippine Mobile Belt
Previous Article in Journal
Upgrading a Low-Cost Seismograph for Monitoring Local Seismicity
 
 
Font Type:
Arial Georgia Verdana
Font Size:
Aa Aa Aa
Line Spacing:
Column Width:
Background:
Article

Metaheuristics-Based Optimization of a Control System Consisting of Underground Tuned Mass Dampers and Base Isolators for Seismic Structures

1
Department of Civil Engineering, Istanbul University-Cerrahpaşa, 34320 Istanbul, Türkiye
2
Department of Civil & Environmental Engineering, Temple University, Philadelphia, PA 19122, USA
3
Department of Smart City, Gachon University, Seongnam 13120, Republic of Korea
*
Authors to whom correspondence should be addressed.
GeoHazards 2025, 6(1), 5; https://doi.org/10.3390/geohazards6010005
Submission received: 4 January 2025 / Revised: 24 January 2025 / Accepted: 27 January 2025 / Published: 30 January 2025

Abstract

To reduce earthquake damage and its effect on the structures, tuned mass dampers (TMDs) are generally positioned on the top of the structures for effectiveness, but existing TMDs on the story levels have problems due to space and additional vertical load issues. Underground-tuned mass dampers (UTMDs) can be used for base-isolated structures to limit deformations of base isolation systems. This study aims to determine the optimum design parameters of an underground tuned mass damper (UTMD) combined with based isolated systems. The best-performing algorithm among the metaheuristic algorithms selected for the optimal design of the UTMD system was investigated. Classical and hybrid forms of several metaheuristic algorithms were used in the methodology. The hybrid of the Jaya algorithm and Teaching Learning-Based Optimization was found to be the most effective one for the reduction of maximum accelerations. The cases limiting the damping of the base-isolation system and various mass ratios of UTMD were also conducted. In conclusion, the control system can reduce the maximum acceleration of the optimum base-isolated structure by 4% to 23% according to the mass ratio of UTMD and provide a low-damping isolation design as the optimum one.

1. Introduction

Countries with active faults cannot prevent earthquakes that cause severe damage to many structures and loss of life [1,2]. The concept of seismic design of buildings has become necessary worldwide and is being investigated by many researchers. While the aim of building safety in the early periods was to survive an earthquake, now it is required that the building suffer limited damage after the earthquake or that the function of the building continues uninterrupted. Some of the newest developments in construction technology to increase the earthquake resistance of building systems are seismic base isolator systems. Base isolators, which are passive control systems that work without any external energy, absorb the energy coming during an earthquake and prevent damage to the upper parts of the structure.
Placing elements with low lateral stiffness between the superstructure and the foundation ensures that the displacements caused by the earthquake occur between the foundation and the superstructure and gives the building a period greater than the period and earthquake movement in the case of the built-in foundation. Although isolators vary widely, they can be classified into two groups: elastomer-based systems and sliding systems. It is conducted depending on the earthquake characteristics in the region where the building will be built, performance demand, geometry of the building, architectural design, and economic reasons. Base isolation systems can be used for seismic retriofit of reinforced concrete structures [3] and the effectiveness of isolators on RC structures was recently investigated [4,5]
Many earthquakes of varying intensity may occur during the economic life of a building. However, the most severe earthquakes are expected to occur throughout the economic life of the structure. The expected behaviors of different elements of seismic structures in earthquakes of different magnitudes are as follows:
  • This means that the internal load-bearing and non-carrying elements and equipment of the building will not be damaged in small earthquakes that are expected to occur many times throughout the service life of the structure;
  • Moderate earthquakes, which are expected to occur many times throughout the life of a building, may cause slight damage to structural elements and load-bearing systems;
  • The most severe earthquakes expected within the lifetime of the building may cause serious damage to the structural load-bearing system, but will not cause collapse or loss of life.
Seismic isolators provide a safe movement to the structure if only the deformation of isolators is suitable for that and the seismic gap provided around the structure is enough. In that case, the movement of isolation levels must have a limit and this limit can be reduced via additional control systems. Tuned mass dampers (TMDs) may reduce the displacement of the base isolation floor.
The aim of controlling seismically excited buildings is to reduce both building deformation and the absolute acceleration of ground reaction forces. Controlling inter-floor deformations is directly related to the safety and integrity of the structure, reducing floor accelerations and protecting secondary systems. In the past, passive control devices in the form of tuned mass dampers (TMDs) have been used with good results [6].
The basis for passive mass dampers was first proposed by Frahm in 1909 [7]. Since the proposed device has no internal damping, it is only effective if the natural frequency of the device is close to that of the external driver. Because the frequency of earthquakes is variable and cannot be predicted with precision, the system originally proposed is not effective in damping seismic vibrations. Den Hartog [8] obtained closed-form equations for the mass damping frequency and damping ratio while obtaining these equations by assuming that the principal system is undamped with one degree of freedom. Warburton [9] derived the equations giving the mass damping properties of a single-degree freedom system that is not attenuated under the influence of harmonics and white noise. For more general optimum tuning considering earthquake excitation, TMDs were optimized inspired by natural happenings [10,11,12,13,14,15].
Positioning of a large mass ratio TMD is more effective on structures and has been investigated in various studies [16,17,18,19,20,21]. The increase in mass ratio has disadvantages in space and ductility of structure. Using a huge mass that covers most upper stories may not be effective on a valuable structure. Also, the increase in axial force of columns reduces ductility and a strength design is needed.
The optimum position for a TMD is the maximum valued story of the mode shape of the first mode. This position is generally on top of the structure, but since the upper super-structure of base-isolated structures shows a rigid movement and large displacement is seen around the seismic isolation floor, TMD-like control systems can be positioned on that story [22,23,24]. Hoshimoto et al. [25] proposed innovative systems for control systems containing base isolators and large mass ratios. The proposed underground TMD (UTMD) system is positioned under the ground and it is totally supported by the ground without adding axial force to floors and covering huge space in a floor.
The combined control system of UTMD and base isolation were not optimized. It will be an advantage to optimize this system by considering the constraints of these systems for practical use. By using classical methods, it is not possible to provide constraint limits and several modifications of the tuned parameters of the system must be performed. If iterative methods are used, it will be possible to find the optimum results providing these constraints. Additionally, time history analyses for earthquake data and several modes of the main structure can be considered in the analyses. In the present study, a control system consisting of base isolators and UTMDs was optimized via several metaheuristic algorithms including hybrid ones. The methodology is robust due to using the analysis of 44 earthquake data during the optimization process. Several mass ratio cases for low-damping base isolation systems were also investigated.

2. Equations of Motions

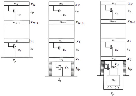
To assess building systems impacted by seismic motions, structural dynamic analysis is necessary. Writing down and analyzing the structural model’s equations of motion is a prerequisite for performing dynamic analysis. A shear building (an uncontrolled structure), a base-isolated structure, and a controlled structure with an underground tuned mass damper (UTMD) are depicted in Figure 1. This section explains the dynamic analysis, equations of motion, and techniques of solution for structural systems using these shear architectural models.
In Figure 1, for an N-story building, mi, ci, ki, and, xi are the mass, damping coefficient, stiffness coefficient, and displacement relative to the ground for each ith story. Similarly, the mass, stiffness coefficient, damping coefficient, and relative displacement values of the UTMD correspond to the expressions m d ,   c d , k d , and x d , respectively. Base isolation floor mass is shown as m 0 , while k 0 and c 0 are, respectively, stiffness and damping coefficients of base isolators that are connected to the floor with relative displacement of x 0 . x ¨ g in the figure shows the ground acceleration.
Equations of motion of uncontrolled shear structures exposed to earthquakes are shown in Equation (1), as follows:
M · x ¨ t + C · x ˙ t + K · x t = M [ 1 ] x ¨ g t
In the equation, [M], [C], and [K] represent the mass, damping, and stiffness coefficient matrices, respectively, and these matrices can be expressed symbolically in Equations (2)–(4). Ref. [1] is a unit vector.
M = m 1 0 0 0 0 m 2 0 0 0 0 0 0 0 0 m N
C = c 1 + c 2 c 2 0 0 0 0 0 0 c 2 c 2 + c 3 c 3 0 0 0 0 0 0 c 3 c 3 + c 4 c 4 0 0 0 0 0 0 · · · 0 0 0 0 0 0 · · · 0 0 0 0 0 0 · · · 0 0 0 0 0 0 c N 1 c N 1 + c N c N 0 0 0 0 0 0 c N c N
K = k 1 + k 2 k 2 0 0 0 0 0 0 k 2 k 2 + k 3 k 3 0 0 0 0 0 0 k 3 k 3 + k 4 k 4 0 0 0 0 0 0 · · · 0 0 0 0 0 0 · · · 0 0 0 0 0 0 · · · 0 0 0 0 0 0 k 1 k 1 + k N k N 0 0 0 0 0 0 k N k N
The matrices are multiplied by vectors representing the time-varying structural response: x(t) for displacement, x   ˙ (t) for velocity, and x ¨ (t) for acceleration. The displacement vector can be expressed as shown in Equation (5), and the velocity and acceleration vectors can be obtained by taking the derivative of the displacement vector.
x t = x 1 x 2 x N
As can be seen from Equations (6)–(8), the UTMD control system was considered by adding the base isolation floor and UTMD system parameters of stiffness, damping, and mass matrices as additional layers.
M = m 0 0 0 0 0 0 0 m 1 0 0 0 0 0 0 m 2 0 0 0 0 0 0 0 0 0 0 0 0 m N 0 0 0 0 0 0 m d
C = c 0 + c 1 + + c d c 2 0 0 0 0 0 c d c 2 c 2 + c 3 c 3 0 0 0 0 0 0 c 2 c 3 + c 4 c 4 0 0 0 0 0 0 · · · 0 0 0 0 0 0 · · · 0 0 0 0 0 0 · · · 0 0 0 0 0 0 c N c N c d c d 0 0 0 0 0 0 c d
K = k 0 + k 1 + k d k 2 0 0 0 0 0 k d k 2 k 2 + k 3 k 3 0 0 0 0 0 0 k 3 k 3 + k 4 k 4 0 0 0 0 0 0 · · · 0 0 0 0 0 0 · · · 0 0 0 0 0 0 · · · 0 0 0 0 0 0 k N k N k d k d 0 0 0 0 0 0 k d
Similarly, the base isolation floor and UTMD response should be added to the structural response vector. In this case, the displacement vector develops in the equation of motion like Equation (9), as follows:
x t = X 0 X 1 X N X d

3. General Methodology of Metaheuristic Algorithms

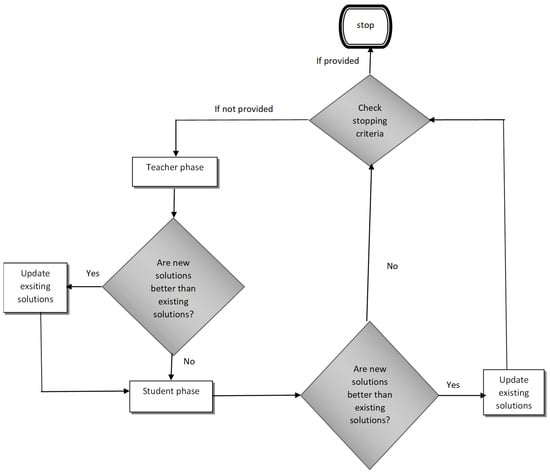
The optimization process using metaheuristic algorithms is based on the logic of generating candidate solutions depending on the optimization goal and improving these candidate solutions to find the most suitable solution. The general process is shown in Figure 2.
Looking at how this process works, optimization based on metaheuristic algorithms can be summarized in five steps, as follows:
Step 1: The design constants of the optimization problem, the lower and upper limits of the design variables, the number of population (pn), the user-defined parameters of the algorithm, and the stopping criterion for optimization are defined.
Step 2: Candidate solutions equal to the population number (pn) defined in the first step are generated and stored in the matrix called the initial solution matrix. The initial solution matrix is symbolically denoted as CL.
Step 3: In this step, structural analyses are performed for all earthquake data. The equation of motion given in Equation (1) is modeled in Matlab with Simulink [26]. The time histories were obtained via numerical integrations using the Runge Kutta method defined in Matlab with Simulink. The maximum of the responses under earthquake data is considered as the objective and constraints were checked for earthquakes. The relevant design constraints are checked by calculating the value of the objective function for each solution vector.
The objective function is a function that allows the optimization process to be expressed mathematically. This objective function corresponds to the value of each candidate solution. This is used to compare candidate solutions to each other during the optimization process. Values are stored in the objective function vector.
Step 4: In this step, algorithm-specific rules come into play and a new solution matrix is created by taking the algorithm rules into consideration. For this reason, the difference in the optimization process of metaheuristic algorithms starts from the fourth step.
Step 5: In the last step, the current (old) solution matrix is compared with the new solution matrix. According to the objective function, if the new solution is better than the old solution, the current solution matrix is updated.
In the process of optimization of the control system, the methodology is adapted as follows:
Firstly, design constants and their definitions are summarized as given in Table 1.
In the second step of the optimization process, the values of the design variables are randomly generated between the lower and upper limits.
The optimization problem has four design variables. These are the UTMD period (Td), base isolation period (Tb), UTMD damping ratio (ξd), and base isolation damping ratio (ξb).
In the third step, the equations of motion are solved under seismic effects. This analysis results in the response of the structure under dynamic effects in the time history. The purpose of the control system is to reduce the maximum structural acceleration. Therefore, the objective function of the optimization process is as described in Equation (10), as follows:
f ( X ) = m a x ( | x   | ¨ )
After the objective function is calculated, the design constraints defined for the problem are checked. The design constraint defined for the UTMD (g1) is determined as the maximum displacement ratio of the control system stroke as given in Equation (11). The stroke is normalized according to top story displacement for the structure without control ( x d w i t h o u t   c o n t r o l ) . The seismic isolator constraint (g2) is related to the maximum allowed x b value as given in Equation (12).
stmax and bmax are the user-defined limits for normalized stroke limit and seismic gap limits, respectively.
g 1 ( X ) = m a x ( x d ) / m a x ( x d w i t h o u t   c o n t r o l ) s t m a x
g 2 ( X ) = m a x ( x b ) b m a x
The process ends when the stopping criteria defined for optimization are met. The stopping criterion of the problem is determined as the maximum number of iterations.

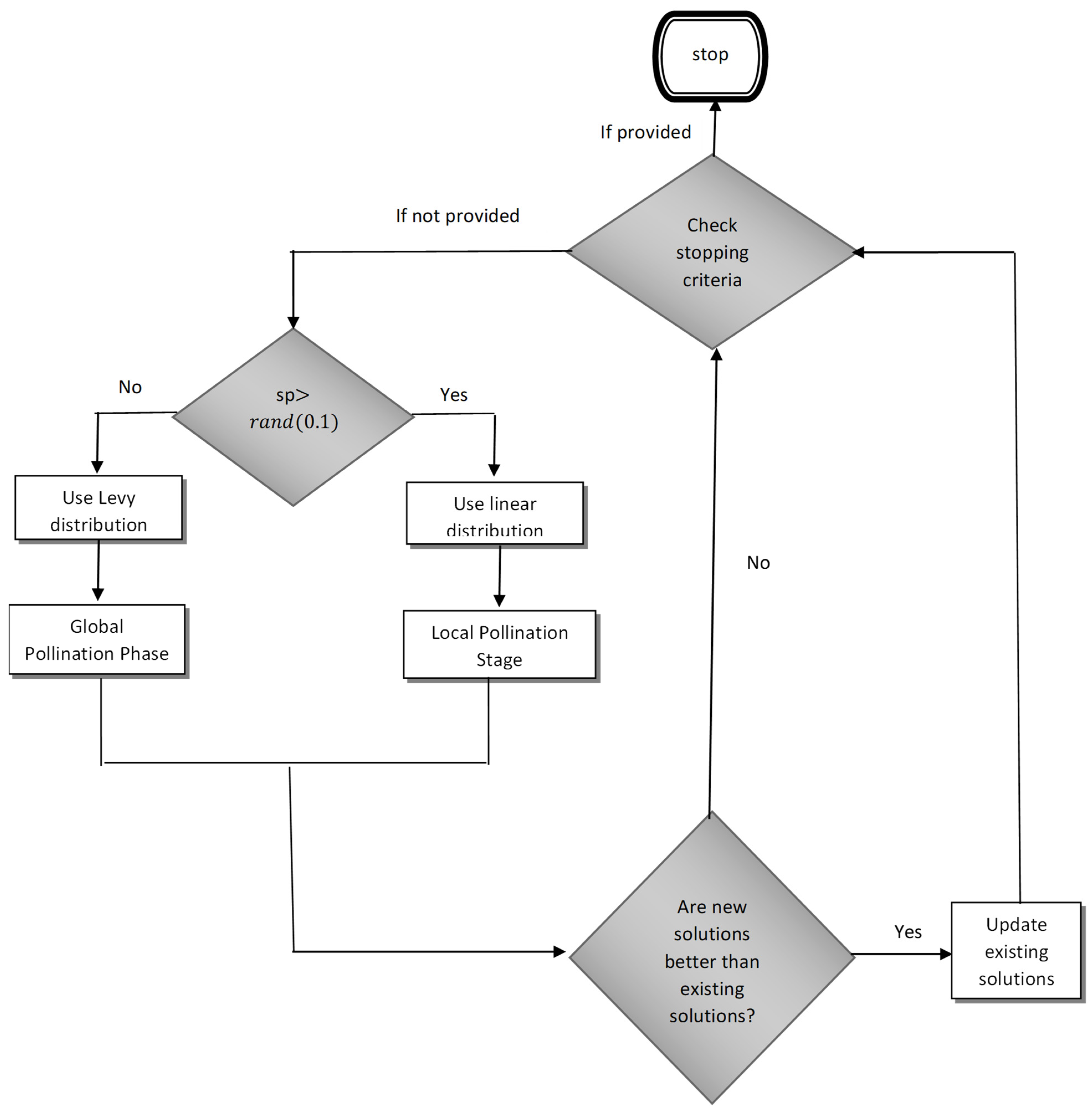
3.1. Jaya Algorithm (JA)

A novel technique that shares a concept with the TLBO algorithm was developed by Rao [27]. This algorithm’s constant goal is to approach optimality. The algorithm’s primary objective in this situation is to obtain the optimal result while also avoiding the worst one. The Jaya algorithm often examines fewer functions to produce the same optimal result as other algorithms. Consequently, the process of approaching the ideal solution requires less processing. In each iteration, the new optimal solution for every variable can be obtained in a single step. The following Equation (13) should be applied in this case, as follows:
X i , n e w = X i , j + r a n d ( ) X i , g b e s t X i , j r a n d ( ) ( X i , g w o r s t X i , j )
X n e w and X i , j indicate the new solution vector and the current solution vector, respectively. X i , g b e s t and X i , j , respectively, show the solution vector that provides the best solution and the solution vector that provides the worst solution according to the objective function among the existing solutions.
A new solution matrix contains the newly generated solution vector that was created during the JA optimization step. Next, the new solution and the existing solution are compared for each column (vector), and if the new solution produces better results, the current solution matrix is modified. Figure 3 shows the procedures that are repeated until the stopping criteria are satisfied.

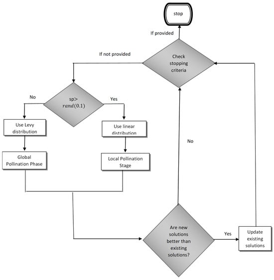
3.2. Flower Pollination Algorithm (FPA)

The optimization process of organisms in nature can also be connected to the pollination process carried out by flowers for the survival of their species. During this process, flowers deliver the pollen they produce to other flowers via wind, animals, and, water. The contribution of animals to the intuitive processes used in pollen transport is of great interest. All plants attract certain species whose sensory systems have been developed to detect signs of the plant through the color, shape, and, scent of its flowers. As these organisms move toward flowers that interest them, they transfer pollen between plants of the same species. In this way, the survival of the species is ensured among the same flower species. This example demonstrates the performance and complexity of the heuristic optimization process. Pollen transfer occurs both between the same plants and between different plant species through various pollinators (wind, water, birds, bats, insects, etc.).
The flower pollination algorithm is one of the nature-based heuristic algorithms developed by Yang [28] inspired by this process.
In the FPA algorithm, two parameters called pollen number (pln) and switch probability (sp) are used. Among these parameters, pollen number, population number (pn), harmony memory size, etc., are called by different names and are the values corresponding to the number of solution sets. Therefore, in the FPA algorithm, the algorithm-specific parameter is only one.
Similar to the FPA swarm-based heuristic algorithm, each iteration generates as many solution sets as there are pollen grains. According to FPA rules, new solution sets can be created in two ways. The first type called the “global pollination period”, involves “cross-pollination” between different plants or “biological pollination”, in which pollen is transferred by living pollinators (birds, bats, insects, etc.). The second type, called the “local pollination phase”, simulates the “self-pollination” of flowers of the same plant or “abiotic pollination” in which pollen is carried by abiotic pollinators (wind or water). In the global pollination stage, a new solution vector is produced using the following Equation (14).
X i , n e w = X i , j + L · ( X i , g b e s t X i , j )
L is the Lévy distribution and is given as Equation (15).
L = 1 2 π · ( r a n d ( 0,1 ) ) 1.5 · e 1 2 · r a n d ( 0,1 )
In the local pollination stage, two vectors ( X i , k , X i , l ) are randomly selected from the available solution vectors. At this stage, a new solution set is created using the following Equation (16), as follows:
X i , n e w = X i , j + r a n d ( 0,1 ) · ( X i , k X i , l )
The algorithm uses switch probability (sp) values to decide which of these two situations will create a new solution set. Therefore, in each iteration, a random value is generated and if this value is greater than ‘sp’, the first pass (global pollination phase) is selected; otherwise, the second pass (local pollination phase) is selected.
The optimization phase of the FPA algorithm is briefly described in Figure 4.

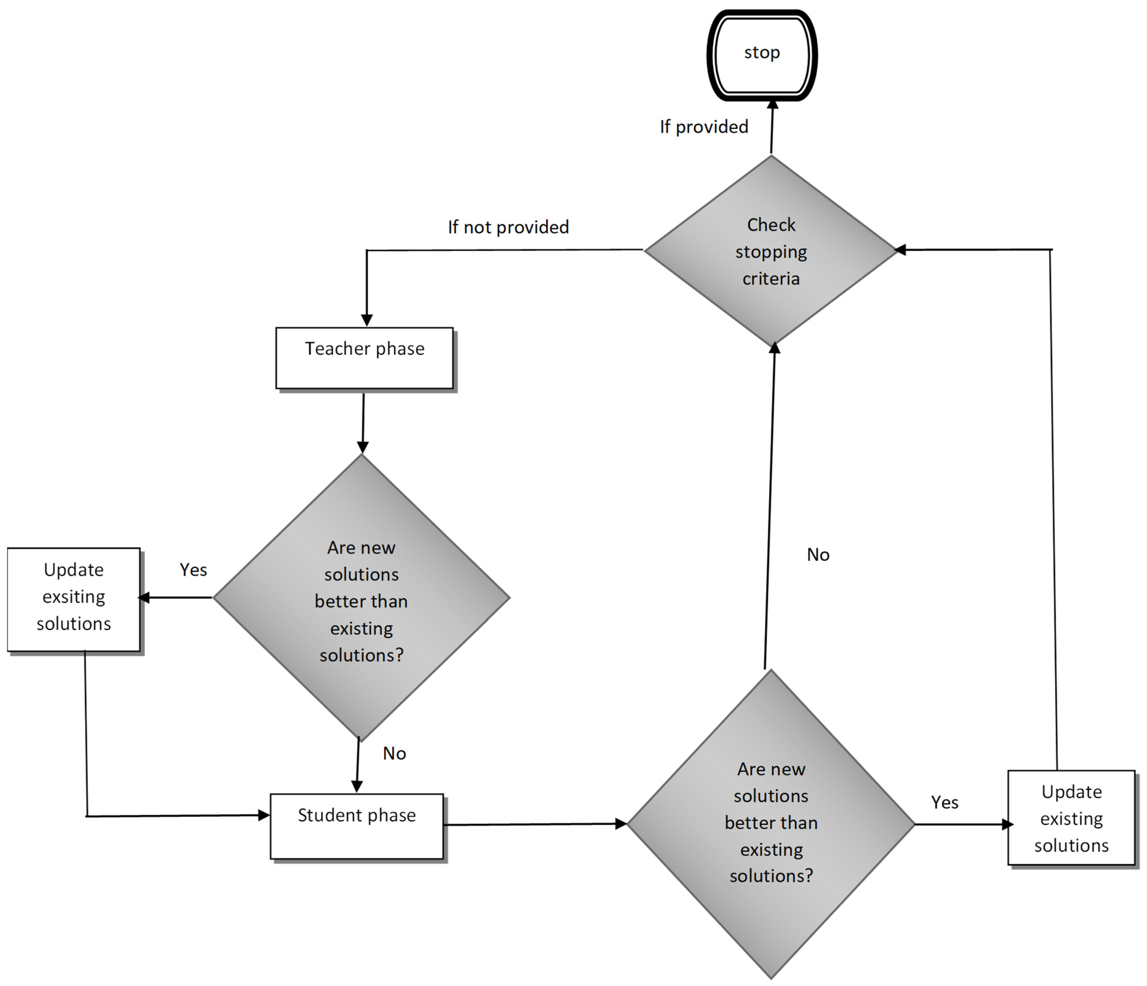
3.3. Teaching Learning-Based Optimization Algorithm (TLBO)

School education involves classroom simulation of learning processes. The TLBO [29] process of creating a new solution setup consists of two steps. The first phase of learning, called the “teacher phase”, is led by the teacher. The second phase, called the “learning phase”, involves working together to create a combination that will increase their number.
In the teacher phase, a new solution vector is created using the following Equation (17), as follows:
X i , n e w = X i , j + r a n d 0,1 · ( X b e s t T F · X i , a v e r a g e )
Here, x i , a v a r a g e is the arithmetic mean of the values of the existing solution vector. The teaching factor (TF) takes the value one or two and is selected randomly as shown in Equation (18).
T F = r o u n d [ 1 + r a n d ( 0,1 ) ] 1 2
In the student phase, two solution sets ( X i , k and X i , l ) are randomly selected from the available solution sets. During this phase, the existing solution objectives (f( X i , k ) and f( X i , l )) are examined and a new solution vector is created using the following Equation (19). The two phases are consequently applied in an iteration.
X i , n e w = X i , j + r a n d 0,1 · X i , k X i , l   i f   f ( X i , k ) > f ( X i , l ) X i , j + r a n d 0,1 · X i , l X i , k   i f   f ( X i , l ) < f ( X i , k )
The optimization stages of the TLBO algorithm described in this section are also summarized in the flowchart in Figure 5.

3.4. Hybrid Algorithms (JA + FPA, JA + TLBO)

Hybrid algorithms use a combination of these algorithms to provide more relevant and accurate recommendations to users. In the JAYA + TLBO phase, the first phase is the Jaya algorithm and the second phase is the student phase of TLBO. These two phases are used in sequence. As for the JAYA + FPA algorithm, the first phase is also the Jaya algorithm and the second phase is the local pollination case of FPA. In JAYA + FPA, one of the phases is chosen according to sp in an iteration.

4. Numerical Example

As a numerical example, a 10-story shear building model [30] was examined for the optimum control system. The numerical constant parameters used in the optimization are given in Table 2.
The optimization process used 44 earthquake records (2 components from each station) defined in FEMA P-695: Determination of Seismic Performance Factors for Buildings [31]. FEMA groups these records as far-fault motions. The reason for using these earthquake records in the optimization process is to ensure that the optimum values determined for the control system are more general. The details of the earthquake records are shown in Table 3.

5. Results and Discussion

The optimum values are found via classical and hybrid algorithms in Table 4. As seen from the results, the maximum value of xb is at the limit. The values of the maximum objective function are close for all algorithms. JA, TLBO, and JA + TLBO found similar optimum parameters for base isolation and UTMD. For the minimum objective function, the hybrid algorithm named JA + TLBO is found. For that reason, this hybrid algorithm will be used for further investigations. According to the results, the UTMD period and base-isolation period seem very different, whereas the base-isolation period is near to the fundamental period and the UTMD period must be close to it. For that reason, the hybrid system needs to be compared with the structure with optimum base isolation. Generally, the algorithms are directed to different results that have very close values for the objective function. The general aim may be to find optimum results for the maximum values of both design constraints (g1 and g1) if these two constraints have parallel effects in the objective function. In the numerical example, the best result has the maximized g2 and an optimum level for the other constraint.
The base-isolation system without UTMD is also optimized by using the best algorithm found as JA + TLBO. The results are given in Table 5.
As seen in Table 5, UTMD has an 8% reduction in maximum acceleration compared to the base-isolated optimum structure. The damping ratio is an important factor for base isolators that affect the cost of the system. Generally, a high-damping value is needed for additional damper design for optimum case isolated structure. In the optimization process using a 30% maximum damping ratio, both structures with and without UTMD have a high damping. For this reason, the optimization process is performed for a maximum of 10% base isolation damping as seen in Table 6 for base-isolated structures with and without UTMD.
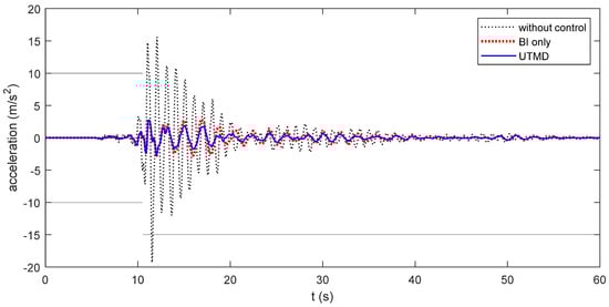
In the case of a maximum 10% damping, using UTMD is 15% effective in the reduction in the objective function. The critical earthquake is the earthquake record that creates the largest acceleration in the structure and therefore has the most effect on the objective function. When the vibration frequencies of external excitation and structure are close to each other, the effect of the excitation will be bigger in that structure. These data are the DUZCE/BOL090 component of the 1999 Duzce earthquake according to the frequency content of the earthquake data and structure.
The acceleration-time history of the 10th story is given in Figure 6 for the 10% damping limit. The plot shows the time history of the structure without control, with base isolators (BI) only and the control system including UTMD. It is clearly seen that UTMD with a 20% mass ratio is slightly effective on maximum acceleration and it is effective on damping vibrations faster than BI only case. The essential effect can be seen in Figure 7 where the time history of displacement is given for the same case of the base-isolation floor.
The results were also tested for different mass ratios of UTMD as seen in Table 7. By the increase in the UTMD mass, the reduction in maximum acceleration is seen in the results. Lower mass ratios than 10% have a minor effect on the reduction in objective function.

6. Conclusions

The following conclusions are found at the end of the study:
  • Using tuned mass dampers is effective in the reduction in structural vibrations, but it may be costly or structurally impossible to add a TMD to a structure. To maintain a superior effect on the reduction in vibrations, big mass TMD may be needed. For a control system design including base-isolation and TMD, TMD may be a little more effective since a base-isolation system can reduce structural acceleration greatly. In that case, TMD can be only used as an additional damping device to reduce deformations of base isolators and seismic gaps;
  • For base-isolated structures, TMDs can be placed on the base-isolator floor due to the flexural base system and relatively rigid superstructure. The majority of displacement is seen at the base isolation floor. As proposed and optimized in this study, UTMD combined with a base isolation system is the most effective case to avoid the additional weight of TMD. This system is optimized by using several metaheuristic algorithms and the optimization methodology uses time history analysis of several earthquake records;
  • The algorithms in classical forms (JA, TLBO, and FPA) and hybrid variants of them (JA + FPA and JA + TLBO) are effective in finding optimum values that are 8% effective on reduction maximum acceleration if the mass ratio of UTMD is 20%. JA + TLBO is slightly more effective than others for objective function reduction;
  • In the first conducted analyses, base isolation and UTMD have high optimum damping values. For that reason, the optimization is performed for a 10% base isolation damping limit that can also be obtained without using additional dampers or highly costly equipment for base isolators. In that case, UTMD is 15% better than the base isolated system for the reduction in the maximum acceleration. Also, the UTMD-including system is effective in obtaining a steady-state response as seen in time-history plots;
  • Also, the control system was tested for several mass ratios of UTMD, and using big mass reduces the need for an optimum damping ratio. In conclusion, the proposed control system is effective and practical if it is optimized by using an effective method.
In future studies, metaheuristic-based optimization of different isolation types can be investigated. In that case, the optimum dimensions and interior design of isolations can be provided instead of the optimum period and damping of the isolation system.

Author Contributions

F.A. and G.B. generated the analysis codes; F.A., S.M.N., and G.B. developed the theory, background, and formulations of the problem; Verification of the results was performed by F.A. and S.M.N.; The text of the paper was written by F.A., S.M.N., and G.B.; The figures were drawn by F.A.; S.M.N., G.B, S.K., and Z.W.G. edited the paper; G.B. and Z.W.G. supervised the research direction. All authors have read and agreed to the published version of the manuscript.

Funding

This research received no external funding.

Institutional Review Board Statement

Not applicable.

Informed Consent Statement

Not applicable.

Data Availability Statement

Data are available on request to the authors.

Conflicts of Interest

The authors declare no conflicts of interest.

References

  1. Chrysanidis, T.; Mousama, D.; Tzatzo, E.; Alamanis, N.; Zachos, D. Study of the Effect of a Seismic Zone to the Construction Cost of a Five-Story Reinforced Concrete Building. Sustainability 2022, 14, 10076. [Google Scholar] [CrossRef]
  2. Akar, F.; Işık, E.; Avcil, F.; Büyüksaraç, A.; Arkan, E.; İzol, R. Geotechnical and Structural Damages Caused by the 2023 Kahramanmaraş Earthquakes in Gölbaşı (Adıyaman). Appl. Sci. 2024, 14, 2165. [Google Scholar] [CrossRef]
  3. Natale, A.; Del Vecchio, C.; Di Ludovico, M. Seismic retrofit solutions using base isolation for existing RC buildings: Economic feasibilty and pay-back time. Bull. Earthq. Eng. 2021, 19, 483–512. [Google Scholar] [CrossRef]
  4. Imran, I.; Siringoringo, D.M.; Michael, J. Seismic performance of reinforced concrete buildings with double concave friction pendulum base isolation system: Case study of design by Indonesian code. In Structures; Elsevier: Amsterdam, The Netherlands, 2021; Volume 34, pp. 462–478. [Google Scholar]
  5. Nazarnezhad, T.; Naderpour, H. Probabilistic damage evaluation of base-isolated reinforced concrete structures under near-fault pulse-like bidirectional seismic excitations. In Structures; Elsevier: Amsterdam, The Netherlands, 2021; Volume 32, pp. 1156–1170. [Google Scholar]
  6. Wirsching, P.H.; Campbell, G.W. Minimal structural response under random excitation using the vibration absorber. Earthq. Eng. Struct. Dyn. 1973, 2, 303–312. [Google Scholar] [CrossRef]
  7. Frahm, H. Device for Damping of Bodies. U.S. Patent No. 989,958, 1911. [Google Scholar]
  8. Den Hartog, H.; Muller, F.A. Optimum instrument response for discrimination against spontaneous fluctuations. Physica 1947, 13, 571–580. [Google Scholar] [CrossRef]
  9. Warburton, G.B. Optimum absorber parameters for various combinations of response and excitation parameters. Earthq. Eng. Struct. Dyn. 1982, 10, 381–401. [Google Scholar] [CrossRef]
  10. Mubuli, A.; Nigdeli, S.M.; Bekdaş, G. Optimum Design of Tuned Mass Dampers for Structures with Torsional Irregularity via Jaya Algorithm. J. Vib. Eng. Technol. 2024, 12, 2279–2293. [Google Scholar] [CrossRef]
  11. Aydin, Y.; Nigdeli, S.M.; Bekdaş, G. Archimedes Optimization Algorithm for Optimization of Tuned Mass Dampers in Structural Control. 2024. Available online: https://papers.ssrn.com/sol3/Delivery.cfm?abstractid=4750319 (accessed on 15 December 2024).
  12. Çoşut, M.; Nigdeli, S.M.; Bekdaş, G. Structural Control Systems and Tuned Mass Damper Optimization by Using Jaya and Hybrid Algorithms. In Hybrid Metaheuristics in Structural Engineering: Including Machine Learning Applications; Springer Nature: Cham, Switzerland, 2023; pp. 87–110. [Google Scholar]
  13. Yücel, M.; Bekdaş, G.; Nigdeli, S.M. Metaheuristics-based optimization of TMD parameters in time history domain. In Optimization of Tuned Mass Dampers: Using Active and Passive Control; Springer International Publishing: Cham, Switzerland, 2022; pp. 56–66. [Google Scholar]
  14. Bekdaş, G.; Nigdeli, S.M. Metaheuristic based optimization of tuned mass dampers under earthquake excitation by considering soil-structure interaction. Soil Dyn. Earthq. Eng. 2017, 92, 443–461. [Google Scholar] [CrossRef]
  15. Nigdeli, S.M.; Bekdaş, G. Optimum tuned mass damper design in frequency domain for structures. KSCE J. Civ. Eng. 2017, 21, 912–922. [Google Scholar] [CrossRef]
  16. Feng, M.Q.; Mita, A. Vibration control of tall buildings using mega subconfiguration. J. Eng. Mech. ASCE 1995, 121, 1082–1088. [Google Scholar] [CrossRef]
  17. Arfiadi, Y. Optimal Passive and Active Control Mechanisms for Seismically Excited Buildings. Ph.D. Dissertation, University of Wollongong, Wollongong, Austria, 2000. [Google Scholar]
  18. Villaverde, R.; Aguirre, M.; Hamilton, C. Aseismic roof isolation system built with steel oval elements: Exploratory study. Earthq. Spectra 2005, 21, 225–241. [Google Scholar] [CrossRef]
  19. Matta, E.; De Stefano, A. Robust design of mass-uncertain rolling-pendulum TMDs for seismic protection of buildings. Mech. Syst. Signal Process. 2009, 23, 127–147. [Google Scholar] [CrossRef]
  20. Angelis, M.D.; Perno, S.; Reggio, A. Dynamic response and optimal design of structures with large mass ratio TMD. Earthq. Eng. Struct. Dyn. 2012, 41, 41–60. [Google Scholar] [CrossRef]
  21. Xiang, P.; Nishitani, A. Optimum design for more effective tuned mass damper system and its application to base-isolated buildings. Struct. Control. Health Monit. 2014, 21, 98–114. [Google Scholar] [CrossRef]
  22. Ocak, A.; Bekdaş, G.; Nigdeli, S.M. Optimum Design of Hybrid Base Isolation and Tuned Liquid Damper Systems for Structures under Near-Fault Ground Motions. ASCE-ASME J. Risk Uncertain. Eng. Syst. Part A Civ. Eng. 2024, 10, 04024061. [Google Scholar]
  23. De Domenico, D.; Ricciardi, G. An enhanced base isolation system equipped with optimal tuned mass damper inerter (TMDI). Earthq. Eng. Struct. Dyn. 2018, 47, 1169–1192. [Google Scholar] [CrossRef]
  24. Jangid, R.S. The role of a simple inerter in seismic base isolation. Appl. Sci. 2024, 14, 1056. [Google Scholar] [CrossRef]
  25. Hashimoto, T.; Fujita, K.; Tsuji, M.; Takewaki, I. Innovative base-isolated building with large mass-ratio TMD at basement for greater earthquake resilience. Future Cities Environ. 2015, 1, 9. [Google Scholar] [CrossRef]
  26. MATLAB; The MathWorks Inc.: Natick, MA, USA, 2018.
  27. Rao, R. Jaya: A simple and new optimization algorithm for solving constrained and unconstrained optimization problems. Int. J. Ind. Eng. Comput. 2016, 7, 19–34. [Google Scholar]
  28. Yang, X.S. Flower pollination algorithm for global optimization. In International Conference on Unconventional Computing and Natural Computation, Proceedings of the 11th International Conference on Unconventional Computing and Natural Computation (UCNC 2012), Orléans, France, 3–7 September 2012; Springer: Berlin/Heidelberg, Germany, 2012; pp. 240–249. [Google Scholar]
  29. Rao, R.V.; Savsani, V.J.; Vakharia, D.P. Teaching–learning-based optimization: A novel method for constrained mechanical design optimization problems. Comput.-Aided Des. 2011, 43, 303–315. [Google Scholar] [CrossRef]
  30. Hadi, M.N.S.; Arfiadi, Y. Optimum design of absorber for MDOF structures. J. Struct. Eng. ASCE 1998, 124, 1272–1280. [Google Scholar] [CrossRef]
  31. FEMA P-695; Quantification of Building Seismic Performance Factors. Federal Emergency Management Agency: Washington, DC, USA, 2009.
Figure 1. Uncontrolled base isolated and UTMD-controlled N-storey base-isolated building models.
Figure 1. Uncontrolled base isolated and UTMD-controlled N-storey base-isolated building models.
Geohazards 06 00005 g001
Figure 2. General flowchart of metaheuristic algorithm-based optimization.
Figure 2. General flowchart of metaheuristic algorithm-based optimization.
Geohazards 06 00005 g002
Figure 3. Flowchart of the optimization phase of JA.
Figure 3. Flowchart of the optimization phase of JA.
Geohazards 06 00005 g003
Figure 4. Flowchart of the optimization phase of FPA.
Figure 4. Flowchart of the optimization phase of FPA.
Geohazards 06 00005 g004
Figure 5. Flowchart of the optimization phase of TLBO.
Figure 5. Flowchart of the optimization phase of TLBO.
Geohazards 06 00005 g005
Figure 6. Acceleration plot for the top story under DUZCE/BOL090.
Figure 6. Acceleration plot for the top story under DUZCE/BOL090.
Geohazards 06 00005 g006
Figure 7. Displacement plot for the base isolation floor under DUZCE/BOL090.
Figure 7. Displacement plot for the base isolation floor under DUZCE/BOL090.
Geohazards 06 00005 g007
Table 1. Design constants and their definitions.
Table 1. Design constants and their definitions.
SymbolDefinition
miFloor mass
kiFloor stiffness
ciFloor damping coefficient
stmaxUTMD arm limit
m 0 I s o l a t i o n   f l o o r   m a s s
m d UTMD mass
Table 2. Parameters for optimization algorithms.
Table 2. Parameters for optimization algorithms.
Symbol DefinitionValueUnit
plnPollen number in FPA10-
spSwitch probability in FPA0.5-
PnStudent number in TLBO10-
PPopulation number in JA10-
miFloor mass360ton
kiFloor stiffness650MN/m
ciFloor damping6.2MNs/m
mdUTMD mass 720Ton
TTmdPeriod of UTMD0.495–1.484s
ξdDamping of UTMD1–50%
stmaxUTMD stroke limit1-
mbIsolation floor mass360Ton
TbIsolation period1–5S
ξbIsolation damping ratio0–50%
bmaxSeismic gap limit0.3M
Table 3. FEMA P-695 remote fault motion records.
Table 3. FEMA P-695 remote fault motion records.
Earthquake NoDateRecord NameComponent 1Component 2
11994NorthridgeNORTHR/MUL009NORTHR/MUL279
21994NorthridgeNORTHR/LOS000NORTHR/LOS270
31999Duzce, TurkeyDUZCE/BOL000DUZCE/BOL090
41999Hector MineHECTOR/HEC000HECTOR/HEC090
51979Imperial ValleyIMPVALL/H-DLT262IMPVALL/H-DLT352
61979Imperial ValleyIMPVALL/H-E11140IMPVALL/H-E11230
71995Kobe, JapanKOBE/NIS000KOBE/NIS090
81995Kobe, JapanKOBE/SHI000KOBE/SHI090
91999Kocaeli, TurkeyKOCAELI/DZC180KOCAELI/DZC270
101999Kocaeli, TurkeyKOCAELI/ARC000KOCAELI/ARC090
111992LandersLANDERS/YER270LANDERS/YER360
121992LandersLANDERS/CLW-LNLANDERS/CLW-TR
131989Loma PrietaLOMAP/CAP000LOMAP/CAP090
141989Loma PrietaLOMAP/G03000LOMAP/G03090
151990Manjil, IranMANJIL/ABBAR--LMANJIL/ABBAR—T
161987Superstition HillsSUPERST/B-ICC000SUPERST/B-ICC090
171987Superstition HillsSUPERST/B-POE270SUPERST/B-POE360
181992Cape MendocinoCAPEMEND/RIO270CAPEMEND/RIO360
191999Chi-Chi, TaiwanCHICHI/CHY101-ECHICHI/CHY101-N
201999Chi-Chi, TaiwanCHICHI/TCU045-ECHICHI/TCU045-N
211971San FernandoSFERN/PEL090SFERN/PEL180
221976Friuli, ItalyFRIULI/A-TMZ000FRIULI/A-TMZ270
Table 4. Comparison of hybrid system parameters based on different optimization methods.
Table 4. Comparison of hybrid system parameters based on different optimization methods.
T d (s) ξ d T b (s) ξ b f(X) (m/s2)g2(X) (m)g1(X)
JA1.00.52.1309950.3531212.9890680.2999980.150908
TLBO1.00.4543252.1139210.3476122.9903130.2998230.155119
FPA2.2478890.2978242.107460.2802552.9991920.2999770.996603
JA + FPA2.2478890.2978242.107460.2802552.9991920.2999770.996603
JA + TLBO1.00.4921762.1283410.3522182.9889820.2999980.151604
Table 5. Optimum results for structure with base isolation.
Table 5. Optimum results for structure with base isolation.
T b (s) ξ b f(X) (m/s2)g2(X) (m)
JA + TLBO 2.3152940.3299153.2512650.3
Table 6. The optimum results for a maximum 10% base isolation damping.
Table 6. The optimum results for a maximum 10% base isolation damping.
T d (s) ξ d T b (s) ξ b f(X) (m/s2)g2(X) (m)g1(X)
without UTMD--1.70980.14.5658920.290201-
with UTMD1.89840.33221.64350.13.8976620.31
Table 7. Comparison of optimum system parameters based on the mass ratio of UTMD.
Table 7. Comparison of optimum system parameters based on the mass ratio of UTMD.
Mass Ratio T d (s) ξ d T b (s) ξ b f(X) (m/s2)g2(X) (m)g1(X)
5%2.0587290.4388731.6764470.14.4047030.2824310.999947
10%2.0171370.4050651.6456780.14.2469930.2762640.999136
20%1.89840.33221.64350.13.8976620.31
30%1.9110290.3058631.6139340.0999793.504370.2995210.999974
Disclaimer/Publisher’s Note: The statements, opinions and data contained in all publications are solely those of the individual author(s) and contributor(s) and not of MDPI and/or the editor(s). MDPI and/or the editor(s) disclaim responsibility for any injury to people or property resulting from any ideas, methods, instructions or products referred to in the content.

Share and Cite

MDPI and ACS Style

Ahadian, F.; Bekdaş, G.; Nigdeli, S.M.; Kim, S.; Geem, Z.W. Metaheuristics-Based Optimization of a Control System Consisting of Underground Tuned Mass Dampers and Base Isolators for Seismic Structures. GeoHazards 2025, 6, 5. https://doi.org/10.3390/geohazards6010005

AMA Style

Ahadian F, Bekdaş G, Nigdeli SM, Kim S, Geem ZW. Metaheuristics-Based Optimization of a Control System Consisting of Underground Tuned Mass Dampers and Base Isolators for Seismic Structures. GeoHazards. 2025; 6(1):5. https://doi.org/10.3390/geohazards6010005

Chicago/Turabian Style

Ahadian, Farnaz, Gebrail Bekdaş, Sinan Melih Nigdeli, Sanghun Kim, and Zong Woo Geem. 2025. "Metaheuristics-Based Optimization of a Control System Consisting of Underground Tuned Mass Dampers and Base Isolators for Seismic Structures" GeoHazards 6, no. 1: 5. https://doi.org/10.3390/geohazards6010005

APA Style

Ahadian, F., Bekdaş, G., Nigdeli, S. M., Kim, S., & Geem, Z. W. (2025). Metaheuristics-Based Optimization of a Control System Consisting of Underground Tuned Mass Dampers and Base Isolators for Seismic Structures. GeoHazards, 6(1), 5. https://doi.org/10.3390/geohazards6010005

Article Metrics

Back to TopTop