Worldwide Research Trends and Networks on Flood Early Warning Systems
Abstract
1. Introduction
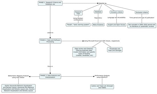
2. Methods
3. Results and Discussion
3.1. Analysis by Author Keywords
3.2. Analysis by Keywords Plus
3.3. Analysis by Country
4. Conclusions
Supplementary Materials
Author Contributions
Funding
Data Availability Statement
Acknowledgments
Conflicts of Interest
References
- Merz, B.; Blöschl, G.; Vorogushyn, S.; Dottori, F.; Aerts, J.C.; Bates, P.; Bertola, M.; Kemter, M.; Kreibich, H.; Lall, U.; et al. Causes, impacts and patterns of disastrous river floods. Nat. Rev. Earth Environ. 2021, 2, 592–609. [Google Scholar] [CrossRef]
- Quesada-Román, A. Disaster risk assessment of informal settlements in the Global South. Sustainability 2022, 14, 10261. [Google Scholar] [CrossRef]
- Mazzoleni, M.; Mård, J.; Rusca, M.; Odongo, V.; Lindersson, S.; Di Baldassarre, G. Floodplains in the Anthropocene: A global analysis of the interplay between human population, built environment, and flood severity. Water Resour. Res. 2021, 57, e2020WR027744. [Google Scholar] [CrossRef]
- Sejati, A.W.; Waskitaningsih, N.; Sukmawati, D.P.; Buchori, I.; Putri, S.N.; Muzaki, A.J.; Sugiyantoro, Y. More developed means dangerous: Spatial evidence of multi-decadal urbanising watershed and its impact to flash flood in metropolitan Semarang-Indonesia. Environ. Hazards 2024, 1–22. [Google Scholar] [CrossRef]
- Quesada-Román, A.; Umaña-Ortíz, J.; Zumbado-Solano, M.; Islam, A.; Abioui, M.; Tefogoum, G.Z.; Kariminejad, N.; Mutaqin, B.W.; Pupim, F. Geomorphological regional mapping for environmental planning in developing countries. Environ. Dev. 2023, 48, 100935. [Google Scholar] [CrossRef]
- Wasko, C.; Nathan, R.; Stein, L.; O’Shea, D. Evidence of shorter more extreme rainfalls and increased flood variability under climate change. J. Hydrol. 2021, 603, 126994. [Google Scholar] [CrossRef]
- Quesada-Román, A.; Campos-Durán, D. Natural disaster risk inequalities in Central America. Pap. Appl. Geogr. 2023, 9, 36–48. [Google Scholar] [CrossRef]
- Quesada-Román, A. Landslides and floods zonation using geomorphological analyses in a dynamic catchment of Costa Rica. Rev. Cart. 2021, 102, 125–138. [Google Scholar]
- Tellman, B.; Sullivan, J.A.; Kuhn, C.; Kettner, A.J.; Doyle, C.S.; Brakenridge, G.R.; Erickson, T.A.; Slayback, D.A. Satellite imaging reveals increased proportion of population exposed to floods. Nature 2021, 596, 80–86. [Google Scholar] [CrossRef]
- Hammood, W.A.; Abdullah Arshah, R.; Mohamad Asmara, S.; Al Halbusi, H.; A. Hammood, O.; Al Abri, S. A systematic review on flood early warning and response system (FEWRS): A deep review and analysis. Sustainability 2021, 13, 440. [Google Scholar] [CrossRef]
- Perera, D.; Agnihotri, J.; Seidou, O.; Djalante, R. Identifying societal challenges in flood early warning systems. Int. J. Disaster Risk Reduct. 2020, 51, 101794. [Google Scholar] [CrossRef]
- Al-Awadhi, T.; Abdullah, M.; Al-Ali, Z.; Abulibdeh, A.; Al-Barwani, M.; Nasiri, N.A.; Al-Naabi, S.; Mohan, M. Navigating Cyclone Threats: A Forecast Approach Using Water Streams’ Physical Characteristics as an Indicator to Predict High Risk Potential Areas in the Sultanate of Oman. Earth Syst Env. 2024. [Google Scholar] [CrossRef]
- Munawar, H.S.; Hammad, A.W.; Waller, S.T. Remote sensing methods for flood prediction: A review. Sensors 2022, 22, 960. [Google Scholar] [CrossRef]
- Sahni, S.; Kaurav, R.P.S. What? Why? When? How? Where? of Technology-Based Bibliometric Review. In Advancing Methodologies of Conducting Literature Review in Management Domain; Emerald Publishing Limited: Leeds, UK, 2023; Volume 2, pp. 79–101. [Google Scholar]
- Rana, I.A. Disaster and climate change resilience: A bibliometric analysis. Int. J. Disaster Risk Reduct. 2020, 50, 101839. [Google Scholar] [CrossRef]
- da Silva, L.B.L.; Alencar, M.H.; de Almeida, A.T. Multidimensional flood risk management under climate changes: Bibliometric analysis, trends and strategic guidelines for decision-making in urban dynamics. Int. J. Disaster Risk Reduct. 2020, 50, 101865. [Google Scholar] [CrossRef]
- Hernández Sampieri, R.; Fernández Collado, C.; Baptista Lucio, M.d.P. Metodología de la Investigación, 6th ed.; McGRAW-HILL/INTERAMERICANA DE EDITORES, S.A. DE C.V.D: Mexico City, Mexico, 2014; pp. 4–17. [Google Scholar]
- Johannesson, P.; Perjons, E. Knowledge Types and Forms. In An Introduction to Design Science, 2nd ed.; Springer: Berlin/Heidelberg, Germany, 2021; pp. 23–40. [Google Scholar]
- Hofmann, J.; Schüttrumpf, H. Risk-Based Early Warning System for Pluvial Flash Floods: Approaches and Foundations. Geosciences 2019, 9, 127. [Google Scholar] [CrossRef]
- Alfieri, L.; Zsótér, E.; Harrigan, S.; Hirpa, F.A.; Lavaysse, C.; Prudhomme, C.; Salamon, P. Range-dependent thresholds for global flood early warning. J. Hydrol. X 2019, 4, 100034. [Google Scholar] [CrossRef]
- Carrión-Mero, P.; Montalván-Burbano, N.; Morante-Carballo, F.; Quesada-Román, A.; Apolo-Masache, B. Worldwide Research Trends in Landslide Science. Int. J. Environ. Res. Public Health 2021, 18, 9445. [Google Scholar] [CrossRef]
- Quesada-Román, A.; Peralta-Reyes, M. Geomorphological Mapping Global Trends and Applications. Geographies 2023, 3, 610–621. [Google Scholar] [CrossRef]
- Quesada-Valverde, M.E.; Quesada-Román, A. Worldwide trends in methods and resources promoting geoconservation, geotourism, and geoheritage. Geosciences 2023, 13, 39. [Google Scholar] [CrossRef]
- Zhang, J.; Yu, Q.; Zheng, F.; Long, C.; Lu, Z.; Duan, Z. Comparing Keywords Plus of WOS and Author Keywords. J. Assoc. Inf. Sci. Technol. 2016, 67, 967–972. [Google Scholar] [CrossRef]
- Rogers, G.; Szomszor, M.; Adams, J. Sample size in bibliometric analysis. Scientometrics 2020, 125, 777–794. [Google Scholar] [CrossRef]
- Hirpa, F.A.; Salamon, P.; Beck, H.E.; Lorini, V.; Alfieri, L.; Zsótér, E.; Dadson, S.J. Calibration of the Global Flood Awareness System (GloFAS) using daily streamflow data. J. Hydrol. 2018, 566, 595–606. [Google Scholar] [CrossRef] [PubMed]
- Sanz Menéndez, L. Análisis de Redes Sociales: O cómo representar las estructuras sociales subyacentes. Apunt. Cienc. Tecnol. 2003, 7, 21–29. [Google Scholar]
- Krishnamurthy, V. Predictability of Weather and Climate. Earth Space Sci. 2019, 6, 1043–1056. [Google Scholar] [CrossRef]
- Perera, D.; Seidou, O.; Agnihotri, J.; Rasmy, M.; Smakhtin, V.; Coulibaly, P.; Mehmood, H. Flood Early Warning Systems: A Review of Benefits, Challenges and Prospects; United Nations University Institute for Water, Environment and Health: Richmond Hill, ON, Canada, 2019; p. 26, Technical Report 08; UNU-INWEH REPORT SERIES. [Google Scholar]
- Fernández-Nóvoa, D.; González-Cao, J.; García-Feal, O. Enhancing Flood Risk Management: A Comprehensive Review on Flood Early Warning Systems with Emphasis on Numerical Modeling. Water 2024, 16, 1408. [Google Scholar] [CrossRef]
- Hoang, T.V.; Chou, T.Y.; Nguyen, N.T.; Fang, Y.M.; Yeh, M.L.; Nguyen, Q.H.; Nguyen, X.L. A Robust Early Warning System for Preventing Flash Floods in Mountainous Area in Vietnam. ISPRS Int. J. Geo-Inf. 2019, 8, 228. [Google Scholar] [CrossRef]
- Pandeya, B.; Uprety, M.; Paul, J.D.; Sharma, R.R.; Dugar, S.; Buytaert, W. Mitigating flood risk using low-cost sensors and citizen science: A proof-of-concept study from western Nepal. J. Flood Risk Manag. 2021, 14, e12675. [Google Scholar] [CrossRef]
- Pappenberger, F.; Cloke, H.L.; Parker, D.J.; Wetterhall, F.; Richardson, D.S.; Thielen, J. The monetary benefit of early flood warnings in Europe. Environ. Sci. Policy 2015, 51, 278–291. [Google Scholar] [CrossRef]
- Aichi, A.; Ikirri, M.; Ait Haddou, M.; Quesada-Román, A.; Sahoo, S.; Singha, C.; Sajinkumar, K.S.; Abioui, M. Integrated GIS and analytic hierarchy process for flood risk assessment in the Dades Wadi watershed (Central High Atlas, Morocco). Results Earth Sci. 2024, 2, 100019. [Google Scholar] [CrossRef]
- Mariotti, A.; Weaver, S.; Kannankutty, N.; Paese, M.; Yapur, M. Progress in Federal Coordination to Advance Meteorological Services. Bull. Am. Meteorol. Soc. 2023, 104, E442–E448. [Google Scholar] [CrossRef]
- Coughlan de Pérez, E.; Berse, K.B.; Depante, L.A.C.; Easton-Calabria, E.; Evidente, E.P.R.; Ezike, T.; Heinrich, D.; Jack, C.; Lagmay, A.M.F.A.; Lendelvo, S.; et al. Learning from the past in moving to the future: Invest in communication and response to weather early warnings to reduce death and damage. Clim. Risk Manag. 2022, 38, 100461. [Google Scholar] [CrossRef]
- Meléndez-Landaverde, E.; Sempere-Torres, D.; Park, S. Towards Impact-Based Communication During Climate Emergencies. In Responding to Extreme Weather Events; Wiley Online Library: Hoboken, NJ, USA, 2024. [Google Scholar]
- Sufri, S.; Dwirahmadi, F.; Phung, D.; Rutherford, S. A systematic review of Community Engagement (CE) in Disaster Early Warning Systems (EWSs). Prog. Disaster Sci. 2020, 5, 100058. [Google Scholar] [CrossRef]








| Journal | Frequency |
|---|---|
| Water | 7 |
| Sustainability | 4 |
| Journal of Flood Risk Management | 4 |
| ISPRS International Journal of Geo-Information | 3 |
| Sensors | 3 |
| Journal of Hydrology | 3 |
| Geosciences | 2 |
| Remote Sensing | 2 |
| International Journal of Environmental Research and Public Health | 1 |
| Journal of Marine Science and Engineering | 1 |
| Journal of Engineering and Technological Sciences | 1 |
| Hydrology and Earth System Sciences | 1 |
| H2O Open Journal | 1 |
| Environmental Research Letters | 1 |
| International Journal of Disaster Risk Reduction | 1 |
| Environmental Science & Policy | 1 |
| Climate | 1 |
| Natural Hazards | 1 |
| Journal of Hydroinformatics | 1 1 |
Disclaimer/Publisher’s Note: The statements, opinions and data contained in all publications are solely those of the individual author(s) and contributor(s) and not of MDPI and/or the editor(s). MDPI and/or the editor(s) disclaim responsibility for any injury to people or property resulting from any ideas, methods, instructions or products referred to in the content. |
© 2024 by the authors. Licensee MDPI, Basel, Switzerland. This article is an open access article distributed under the terms and conditions of the Creative Commons Attribution (CC BY) license (https://creativecommons.org/licenses/by/4.0/).
Share and Cite
Calvo-Solano, O.; Quesada-Román, A. Worldwide Research Trends and Networks on Flood Early Warning Systems. GeoHazards 2024, 5, 582-595. https://doi.org/10.3390/geohazards5030030
Calvo-Solano O, Quesada-Román A. Worldwide Research Trends and Networks on Flood Early Warning Systems. GeoHazards. 2024; 5(3):582-595. https://doi.org/10.3390/geohazards5030030
Chicago/Turabian StyleCalvo-Solano, Oscar, and Adolfo Quesada-Román. 2024. "Worldwide Research Trends and Networks on Flood Early Warning Systems" GeoHazards 5, no. 3: 582-595. https://doi.org/10.3390/geohazards5030030
APA StyleCalvo-Solano, O., & Quesada-Román, A. (2024). Worldwide Research Trends and Networks on Flood Early Warning Systems. GeoHazards, 5(3), 582-595. https://doi.org/10.3390/geohazards5030030

