Optimized Evolving Fuzzy Inference System for Humidity Forecasting in Greenhouse Under Extreme Weather Conditions
Abstract
1. Introduction
2. Materials and Methods
2.1. Prototyping-Based Methodology
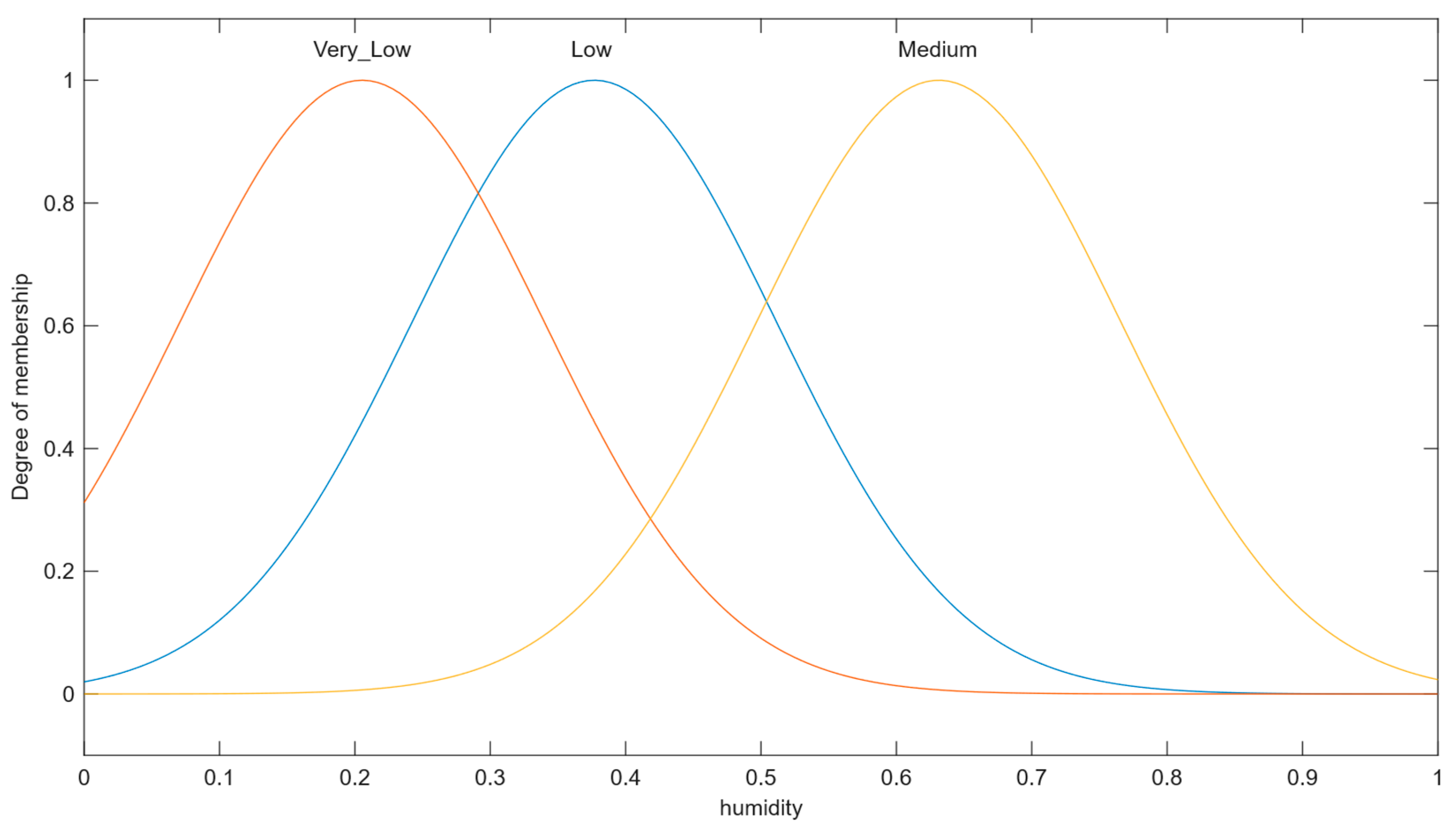
2.2. HGA eMamfisMissing System
3. Results
- If hum-1 is Low and hum-2 is Low and hum-3 is Low, then humidity is Low.
- If hum-1 is Low and hum-2 is Low and hum-3 is Low, then humidity is Very_Low.
- If hum-1 is Very_Low and hum-2 is Low and hum-3 is Low, then humidity is Very_Low.
- If hum-1 is Very_Low and hum-2 is Very_Low and hum-3 is Low, then humidity is Very_Low.
- If hum-1 is Medium and hum-2 is Medium and hum-3 is Medium, then humidity is Low.
- If hum-1 is Very_Low and hum-2 is Medium and hum-3 is Medium, then humidity is Medium
4. Discussion
5. Conclusions
Author Contributions
Funding
Institutional Review Board Statement
Informed Consent Statement
Data Availability Statement
Conflicts of Interest
Abbreviations
| EFS | Evolving fuzzy system |
| FIS | Fuzzy inference system |
| MSE | Mean squared error |
| RMSE | Root mean squared error |
References
- Niksaz, S.; Dalipi, F.; Mirijamdotter, A. A Systematic Literature Review on Socio-Ecological Value Scorecards for Advancing Sustainable Smart Agriculture. Discov. Sustain. 2025, 6, 838. [Google Scholar] [CrossRef]
- Benfenati, D.; Amalfitano, D.; Russo, C.; Tommasino, C.; Rinaldi, A.M. Data Centric Artificial Intelligence for Agrifood Domain: A Systematic Mapping Study. Comput. Electron. Agric. 2025, 239, 110847. [Google Scholar] [CrossRef]
- Soussi, A.; Zero, E.; Ouammi, A.; Zejli, D.; Zahmoun, S.; Sacile, R. Smart Greenhouse Farming: A Review towards near Zero Energy Consumption. Discov. Cities 2025, 2, 55. [Google Scholar] [CrossRef]
- Chimi, P.M.; Fobane, J.L.; Matick, J.H.; Mala, W.A. A Two-Decade Bibliometric Review of Climate Resilience in Agriculture Using the Dimensions Platform. Discov. Appl. Sci. 2025, 7, 273. [Google Scholar] [CrossRef]
- Okolie, C.C.; Danso-Abbeam, G.; Groupson-Paul, O.; Ogundeji, A.A. Climate-Smart Agriculture Amidst Climate Change to Enhance Agricultural Production: A Bibliometric Analysis. Land 2023, 12, 50. [Google Scholar] [CrossRef]
- Chalill, S.M.; Chowdhury, S.; Karthikeyan, R. Prediction of Key Crop Growth Parameters in a Commercial Greenhouse Using CFD Simulation and Experimental Verification in a Pilot Study. Agriculture 2021, 11, 658. [Google Scholar] [CrossRef]
- Yang, Y.; Gao, P.; Sun, Z.; Wang, H.; Lu, M.; Liu, Y.; Hu, J. Multistep Ahead Prediction of Temperature and Humidity in Solar Greenhouse Based on FAM-LSTM Model. Comput. Electron. Agric. 2023, 213, 108261. [Google Scholar] [CrossRef]
- Abou-Mehdi-Hassani, F.; Zaguia, A.; Ait Bouh, H.; Mkhida, A. Systematic Literature Review of Smart Greenhouse Monitoring. SN Comput. Sci. 2025, 6, 95. [Google Scholar] [CrossRef]
- Chen, S.; Liu, A.; Tang, F.; Hou, P.; Lu, Y.; Yuan, P. A Review of Environmental Control Strategies and Models for Modern Agricultural Greenhouses. Sensors 2025, 25, 1388. [Google Scholar] [CrossRef]
- Mahmood, F.; Govindan, R.; Bermak, A.; Yang, D.; Al-Ansari, T. Data-Driven Robust Model Predictive Control for Greenhouse Temperature Control and Energy Utilisation Assessment. Appl. Energy 2023, 343, 121190. [Google Scholar] [CrossRef]
- Salgado, P.A.; Perdicoúlis, T.-P.A. A Fuzzy Derivative Model Approach to Time-Series Prediction. IFAC-PapersOnLine 2022, 55, 498–503. [Google Scholar] [CrossRef]
- Faouzi, D.; Bibi-Triki, N.; Mohamed, B.; Abène, A. Optimization, Modeling and Simulation of Microclimate and Energy Management of the Greenhouse by Modeling the Associated Heating and Cooling Systems and Implemented by a Fuzzy Logic Controller Using Artificial Intelligence. Informatica 2017, 41, 317–331. [Google Scholar]
- Hamidane, H.; El Faiz, S.; Rkik, I.; El Khayat, M.; Guerbaoui, M.; Ed-Dhhak, A.; Lachhab, A. Application Analysis of ANFIS Strategy for Greenhouse Climate Parameters Prediction: Internal Temperature and Internal Relative Humidity Case of Study. E3S Web Conf. 2021, 297, 01041. [Google Scholar] [CrossRef]
- Ramdani, M.; Hamza, A.; Boughamsa, M. Multiscale Fuzzy Model-Based Short Term Predictive Control of Greenhouse Microclimate. In Proceedings of the 2015 IEEE International Conference on Industrial Informatics, INDIN 2015, Cambridge, UK, 22–24 July 2015; Institute of Electrical and Electronics Engineers Inc.: New York, NY, USA, 2015; pp. 1348–1353. [Google Scholar]
- Kumar, L.; Prakash, O. Development of FE Modeling for Hybrid Greenhouse Dryer for Potato Chips Drying. J. Food Sci. 2023, 88, 1800–1815. [Google Scholar] [CrossRef]
- Gong, X.; Qiu, R.; Zhang, B.; Wang, S.; Ge, J.; Gao, S.; Yang, Z. Energy Budget for Tomato Plants Grown in a Greenhouse in Northern China. Agric. Water Manag. 2021, 255, 107039. [Google Scholar] [CrossRef]
- Hadidi, A.; Saba, D.; Sahli, Y. The Role of Artificial Neuron Networks in Intelligent Agriculture (Case Study: Greenhouse) BT—Artificial Intelligence for Sustainable Development: Theory, Practice and Future Applications; Hassanien, A.E., Bhatnagar, R., Darwish, A., Eds.; Springer International Publishing: Cham, Switzerland, 2021; pp. 45–67. ISBN 978-3-030-51920-9. [Google Scholar]
- Abidin, I.; Faridah, S.N.; Sapsal, M.T.; Samsuar, S.; Mubarak, H. Automation of Humidity in the Greenhouses for Plant Cultivation. BIO Web Conf. 2024, 96, 4004. [Google Scholar] [CrossRef]
- de Sá Ferreira, F.; Silva, J.F.; Netto, A.J.; Pessoa, E.G. Avanços na Automação Residencial Inteligente por Meio de Sistemas de Lógica Difusa. Rev. Sist. 2024, 14, 1209–1213. [Google Scholar] [CrossRef]
- Vanegas-Ayala, S.-C.; Barón, J.; Barón-Velandia, B.; Leal-Lara, D.-D. A Systematic Review of Greenhouse Humidity Prediction and Control Models Using Fuzzy Inference Systems. Adv. Hum.-Comput. Interact. 2022, 2022, 8483003. [Google Scholar] [CrossRef]
- Chen, X.; Liang, H.; Wu, G.; Feng, C.; Tao, T.; Ji, Y.; Ma, Q.; Tong, Y. Coupled Heat and Humidity Control System of Narrow-Trough Solar Collector and Solid Desiccant in Chinese Solar Greenhouse: Analysis of Optical/Thermal Characteristics and Experimental Study. Energy 2023, 273, 127198. [Google Scholar] [CrossRef]
- Vanegas-Ayala, S.-C.; Barón-Velandia, J.; Romero-Riaño, E. Systematic Review of Forecasting Models Using Evolving Fuzzy Systems. Computation 2024, 12, 159. [Google Scholar] [CrossRef]
- Pressman, R.S. Software Engineering: A Practitioner’s Approach; Novena; McGraw-Hill Education: Columbus, OH, USA, 2019; ISBN 978-0078022128. [Google Scholar]
- Vanegas-Ayala, S.-C.; Barón-Velandia, J.; Garcia-Chavez, O.-M.; Romero-Palencia, A.; Leal-Lara, D.-D. Experimental Data in a Greenhouse with and without Cultivation of Stringless Blue Lake Beans. Data 2024, 9, 105. [Google Scholar] [CrossRef]
- Vanegas-Ayala, S.-C.; Barón-Velandia, J.; Leal-Lara, D.-D. Predictive Model of Humidity in Greenhouses through Fuzzy Inference Systems Applying Optimization Methods. Adv. Fuzzy Syst. 2023, 2023, 4764919. [Google Scholar] [CrossRef]
- Velandia, J.B.; Quintana, J.S.C.; Ayala, S.C.V. Environment Humidity and Temperature Prediction in Agriculture Using Mamdani Inference Systems. Int. J. Electr. Comput. Eng. (IJECE) 2021, 11, 3502–3509. [Google Scholar] [CrossRef]
- Tung, S.W.; Quek, C.; Guan, C. ET2FIS: An Evolving Type-2 Neural Fuzzy Inference System. Inf. Sci. 2013, 220, 124–148. [Google Scholar] [CrossRef]
- Yan, L.; Zhao, T.; Xie, X.; Precup, R.-E. OSSEFS: An Online Semi-Supervised Ensemble Fuzzy System for Data Streams Learning with Missing Values. Expert. Syst. Appl. 2024, 255, 124695. [Google Scholar] [CrossRef]
- Hamza, A.; Ramdani, M. Non-PDC Interval Type-2 Fuzzy Model Predictive Microclimate Control of a Greenhouse. J. Control Autom. Electr. Syst. 2020, 31, 62–72. [Google Scholar] [CrossRef]
- Prakash, O.; Kumar, A.; Kaviti, A.K.; Kumar, P.V. Prediction of the Rate of Moisture Evaporation from Jaggery in Greenhouse Drying Using the Fuzzy Logic. Heat Transf. Res. 2015, 46, 923–935. [Google Scholar] [CrossRef]
- Liu, K.; Ji, T.; Li, M.; Yang, X.; Sun, J.; Liu, H.; Liu, R. Prediction of Greenhouse Temperature and Humidity across Growing Seasons: Hybridization of Process-Based Model and Deep Neural Networks. Inf. Process. Agric. 2025, in press. [Google Scholar] [CrossRef]
- Ahn, J.Y.; Kim, Y.; Park, H.; Park, S.H.; Suh, H.K. Evaluating Time-Series Prediction of Temperature, Relative Humidity, and CO2 in the Greenhouse with Transformer-Based and RNN-Based Models. Agronomy 2024, 14, 417. [Google Scholar] [CrossRef]





| Parameter | Value |
|---|---|
| Population size | 50 |
| Maximum number of iterations before the genetic algorithm stops | 500 |
| The number of individuals in the current generation is guaranteed to survive to the next generation | 2 |
| The fraction of the population in the next generation (excluding guaranteed survivors) created by the crossover function | 0.8 |
| Initial population | [0.7000, 1.0000, 0.9876, 0.5516, 0.2000] |
| Allowed average relative change in the best fitness value across the defined generations | 0.001 |
| Maximum number of generations during which the average relative change in the best fitness value is allowed to be less than or equal to the tolerance value | 20 |
| Maximum number of function evaluations in the interior-point algorithm | 3000 |
| Maximum number of iterations before the interior-point algorithm stops | 30 |
| Parameter | Title 2 |
|---|---|
| Fuzzy AND operator method | Minimum of fuzzy input values |
| Fuzzy OR operator method | Maximum of fuzzy input values |
| Defuzzification method for computing crisp output values | Centroid of the area under the output fuzzy set |
| Implication method for computing the consequent fuzzy set | Truncation of the consequent membership function at the antecedent result value |
| Aggregation method for combining rule consequents | Maximum of subsequent fuzzy sets |
| Type of membership functions for inputs and outputs | gaussmf |
| Maximum number of consecutive missing values allowed | 8 |
| E | 78 Chunks | 34 Chunks | |||||||||||
|---|---|---|---|---|---|---|---|---|---|---|---|---|---|
| 1 | 7.84 × 10−2 | 1.3 | 1.2 | 1.2 | 1.2 | 1.2 | 6.27 × 10−2 | 2.3 | 1.5 | 1.5 | 1.4 | 1.3 | 1.95 × 10−2 |
| 2 | 3.07 × 10−1 | 1.0 | 1.0 | 1.0 | 1.0 | 1.0 | 1.14 × 10−1 | 1.0 | 1.0 | 1.0 | 1.0 | 1.0 | 1.45 × 10−1 |
| 3 | 2.97 × 10−1 | 1.0 | 1.0 | 1.0 | 1.0 | 1.0 | 1.10 × 10−1 | 1.0 | 1.0 | 1.0 | 1.0 | 1.0 | 1.35 × 10−1 |
| 4 | 6.69 × 10−2 | 1.2 | 1.1 | 1.1 | 1.1 | 1.2 | 6.58 × 10−2 | 2.0 | 1.3 | 1.4 | 1.3 | 1.3 | 1.69 × 10−2 |
| 5 | 8.57 × 10−2 | 1.3 | 1.1 | 1.1 | 1.2 | 1.1 | 5.30 × 10−2 | 2.8 | 1.3 | 1.6 | 2.1 | 1.2 | 1.85 × 10−2 |
| 6 | 3.07 × 10−1 | 1.0 | 1.0 | 1.0 | 1.0 | 1.0 | 1.18 × 10−1 | 1.0 | 1.0 | 1.0 | 1.0 | 1.0 | 1.49 × 10−1 |
| 7 | 8.57 × 10−2 | 1.2 | 1.1 | 1.1 | 1.1 | 1.1 | 5.79 × 10−2 | 2.2 | 1.4 | 1.4 | 1.4 | 1.3 | 2.12 × 10−2 |
| 8 | 6.78 × 10−2 | 1.2 | 1.1 | 1.1 | 1.1 | 1.1 | 5.99 × 10−2 | 1.8 | 1.3 | 1.2 | 1.3 | 1.3 | 1.54 × 10−2 |
| 9 | 7.41 × 10−2 | 1.4 | 1.2 | 1.2 | 1.2 | 1.2 | 6.16 × 10−2 | 2.2 | 1.4 | 1.5 | 1.4 | 1.3 | 1.83 × 10−2 |
| 10 | 2.48 × 10−1 | 1.1 | 1.1 | 1.1 | 1.0 | 1.0 | 1.08 × 10−1 | 1.0 | 1.0 | 1.0 | 1.0 | 1.0 | 1.08 × 10−1 |
| 11 | 8.21 × 10−2 | 1.7 | 1.2 | 1.2 | 1.1 | 1.5 | 8.71 × 10−2 | 1.6 | 1.0 | 1.0 | 1.6 | 1.1 | 3.20 × 10−2 |
| 12 | 7.03 × 10−2 | 1.3 | 1.1 | 1.2 | 1.2 | 1.2 | 6.00 × 10−2 | 1.8 | 1.3 | 1.3 | 1.3 | 1.3 | 1.59 × 10−2 |
| 13 | 1.86 × 10−1 | 1.0 | 1.0 | 1.0 | 1.0 | 1.0 | 7.45 × 10−2 | 1.1 | 1.0 | 1.0 | 1.0 | 1.1 | 6.09 × 10−2 |
| 14 | 2.03 × 10−1 | 1.0 | 1.0 | 1.0 | 1.0 | 1.0 | 9.86 × 10−2 | 1.0 | 1.0 | 1.0 | 1.0 | 1.0 | 7.71 × 10−2 |
| 15 | 2.95 × 10−1 | 1.1 | 1.1 | 1.0 | 1.1 | 1.0 | 1.11 × 10−1 | 1.4 | 1.1 | 1.1 | 1.1 | 1.0 | 1.35 × 10−1 |
| 16 | 6.53 × 10−2 | 1.3 | 1.1 | 1.1 | 1.1 | 1.2 | 5.35 × 10−2 | 1.9 | 1.4 | 1.4 | 1.4 | 1.3 | 1.30 × 10−2 |
| 17 | 1.53 × 10−1 | 1.1 | 1.0 | 1.0 | 1.0 | 1.0 | 6.91 × 10−2 | 1.6 | 1.1 | 1.1 | 1.3 | 1.1 | 4.50 × 10−2 |
| 18 | 6.69 × 10−2 | 1.2 | 1.1 | 1.1 | 1.1 | 1.2 | 6.58 × 10−2 | 2.0 | 1.3 | 1.4 | 1.3 | 1.3 | 1.69 × 10−2 |
| 19 | 6.78 × 10−2 | 1.2 | 1.1 | 1.1 | 1.1 | 1.1 | 5.99 × 10−2 | 1.8 | 1.3 | 1.2 | 1.3 | 1.3 | 1.54 × 10−2 |
| 20 | 8.86 × 10−2 | 1.1 | 1.0 | 1.1 | 1.1 | 1.1 | 4.62 × 10−2 | 1.6 | 1.2 | 1.3 | 1.2 | 1.3 | 1.79 × 10−2 |
| 21 | 6.92 × 10−2 | 1.3 | 1.2 | 1.2 | 1.2 | 1.2 | 5.88 × 10−2 | 2.3 | 1.4 | 1.5 | 1.4 | 1.3 | 1.58 × 10−2 |
| 22 | 2.01 × 10−1 | 1.0 | 1.0 | 1.0 | 1.0 | 1.0 | 6.48 × 10−2 | 1.4 | 1.0 | 1.1 | 1.1 | 1.2 | 6.23 × 10−2 |
| 23 | 6.54 × 10−2 | 1.3 | 1.1 | 1.1 | 1.2 | 1.2 | 5.79 × 10−2 | 2.5 | 1.4 | 1.4 | 2.0 | 1.3 | 1.46 × 10−2 |
| 24 | 2.96 × 10−1 | 1.0 | 1.0 | 1.0 | 1.0 | 1.0 | 1.10 × 10−1 | 1.0 | 1.0 | 1.0 | 1.0 | 1.0 | 1.35 × 10−1 |
| 25 | 1.75 × 10−1 | 1.0 | 1.0 | 1.0 | 1.0 | 1.0 | 1.03 × 10−1 | 1.1 | 1.1 | 1.0 | 1.0 | 1.1 | 6.99 × 10−2 |
| 26 | 7.01 × 10−2 | 1.3 | 1.2 | 1.2 | 1.2 | 1.2 | 5.60 × 10−2 | 2.2 | 1.4 | 1.5 | 1.4 | 1.3 | 1.47 × 10−2 |
| 27 | 1.00 × 10−1 | 1.1 | 1.1 | 1.1 | 1.1 | 1.1 | 8.39 × 10−2 | 1.4 | 1.1 | 1.1 | 1.1 | 1.2 | 3.28 × 10−2 |
| 28 | 6.56 × 10−2 | 1.2 | 1.1 | 1.1 | 1.1 | 1.2 | 5.06 × 10−2 | 1.7 | 1.3 | 1.3 | 1.3 | 1.3 | 1.20 × 10−2 |
| 29 | 3.07 × 10−1 | 1.0 | 1.0 | 1.0 | 1.0 | 1.0 | 1.14 × 10−1 | 1.0 | 1.0 | 1.0 | 1.0 | 1.0 | 1.44 × 10−1 |
| 30 | 8.86 × 10−2 | 1.1 | 1.0 | 1.1 | 1.1 | 1.1 | 4.62 × 10−2 | 1.6 | 1.2 | 1.3 | 1.2 | 1.3 | 1.79 × 10−2 |
Disclaimer/Publisher’s Note: The statements, opinions and data contained in all publications are solely those of the individual author(s) and contributor(s) and not of MDPI and/or the editor(s). MDPI and/or the editor(s) disclaim responsibility for any injury to people or property resulting from any ideas, methods, instructions or products referred to in the content. |
© 2026 by the authors. Licensee MDPI, Basel, Switzerland. This article is an open access article distributed under the terms and conditions of the Creative Commons Attribution (CC BY) license.
Share and Cite
Vanegas-Ayala, S.-C.; Barón-Velandia, J.; Leal-Lara, D.-D. Optimized Evolving Fuzzy Inference System for Humidity Forecasting in Greenhouse Under Extreme Weather Conditions. AgriEngineering 2026, 8, 24. https://doi.org/10.3390/agriengineering8010024
Vanegas-Ayala S-C, Barón-Velandia J, Leal-Lara D-D. Optimized Evolving Fuzzy Inference System for Humidity Forecasting in Greenhouse Under Extreme Weather Conditions. AgriEngineering. 2026; 8(1):24. https://doi.org/10.3390/agriengineering8010024
Chicago/Turabian StyleVanegas-Ayala, Sebastian-Camilo, Julio Barón-Velandia, and Daniel-David Leal-Lara. 2026. "Optimized Evolving Fuzzy Inference System for Humidity Forecasting in Greenhouse Under Extreme Weather Conditions" AgriEngineering 8, no. 1: 24. https://doi.org/10.3390/agriengineering8010024
APA StyleVanegas-Ayala, S.-C., Barón-Velandia, J., & Leal-Lara, D.-D. (2026). Optimized Evolving Fuzzy Inference System for Humidity Forecasting in Greenhouse Under Extreme Weather Conditions. AgriEngineering, 8(1), 24. https://doi.org/10.3390/agriengineering8010024

