Time-Dependent Green Location-Routing Problem with the Consideration of Spatio-Temporal Variations
Highlights
- Proposes a spatio-temporal dynamic carbon emission calculation method integrating real-time traffic dynamics and electric logistics vehicle energy consumption, enabling precise emission quantification for urban logistics.
- Develops a Two-Stage Interactive Optimization Algorithm (TSI-LR-IACO) combining Lagrangian Relaxation and Improved Ant Colony Optimization, effectively solving the NP-hard TDGLRP-STV with 5% carbon reduction and minimal cost increase by 0.01%.
- Provides a scalable decision-making framework for logistics operators to achieve carbon-emission-aware facility location and routing under dynamic urban conditions, balancing economic and environmental goals.
- Validates that carbon pricing mechanism policies (e.g., carbon pricing mechanism) significantly steer logistics optimization toward low-carbon solutions, helping enterprises adapt to future regulatory changes.
Abstract
1. Introduction
2. Related Work
2.1. The Evolution of LRP Models
2.2. Synthesis on Green and Dynamic LRP
2.2.1. Green LRP
2.2.2. Time-Dependent LRP
2.2.3. Time-Dependent Green LRP
2.2.4. Research Gap and Our Positioning
2.3. The Evolution of Solution Methodologies
2.3.1. Integrated Algorithms (IA)
2.3.2. Hierarchical Optimization Algorithms (HOA)
2.3.3. Two-Stage Interactive Optimization Algorithms (TSIOA)
3. Problem Description and Model Formulation
3.1. Model Assumptions and Scope
3.2. Problem Description
3.3. Carbon Emissions in a Spatio-Temporal Varying Road Network
3.3.1. Spatio-Temporal Varying Road Network
3.3.2. Dynamic Carbon Emission Calculation
- (1)
- If the travel distance exceeds the first road segment’s distance, indicating a road segment change, the journey is segmented at the road segment transition point. The distance from the end of this stage to the origin (point ) equals the first road segment’s distance. The travel time for this stage is calculated to determine a new time point, and the energy consumption for this stage is computed.
- (2)
- If the travel distance is less than or equal to the first road segment’s distance, indicating no road segment change, the journey is segmented at the time period’s endpoint. The end time of this stage corresponds to the period’s end, and the cumulative distance and energy consumption from the origin to the stage’s end point are calculated.
- (1)
- If the condition holds, segment the stage at the road segment transition, compute the travel time to determine a new time point, and calculate the energy consumption for this stage.
- (2)
- Otherwise, segment the stage at the time period’s endpoint, and compute the cumulative distance and energy consumption from the origin (point ) to the stage’s end point.
3.4. TDGLRP-STV Optimization Model
4. Methodology
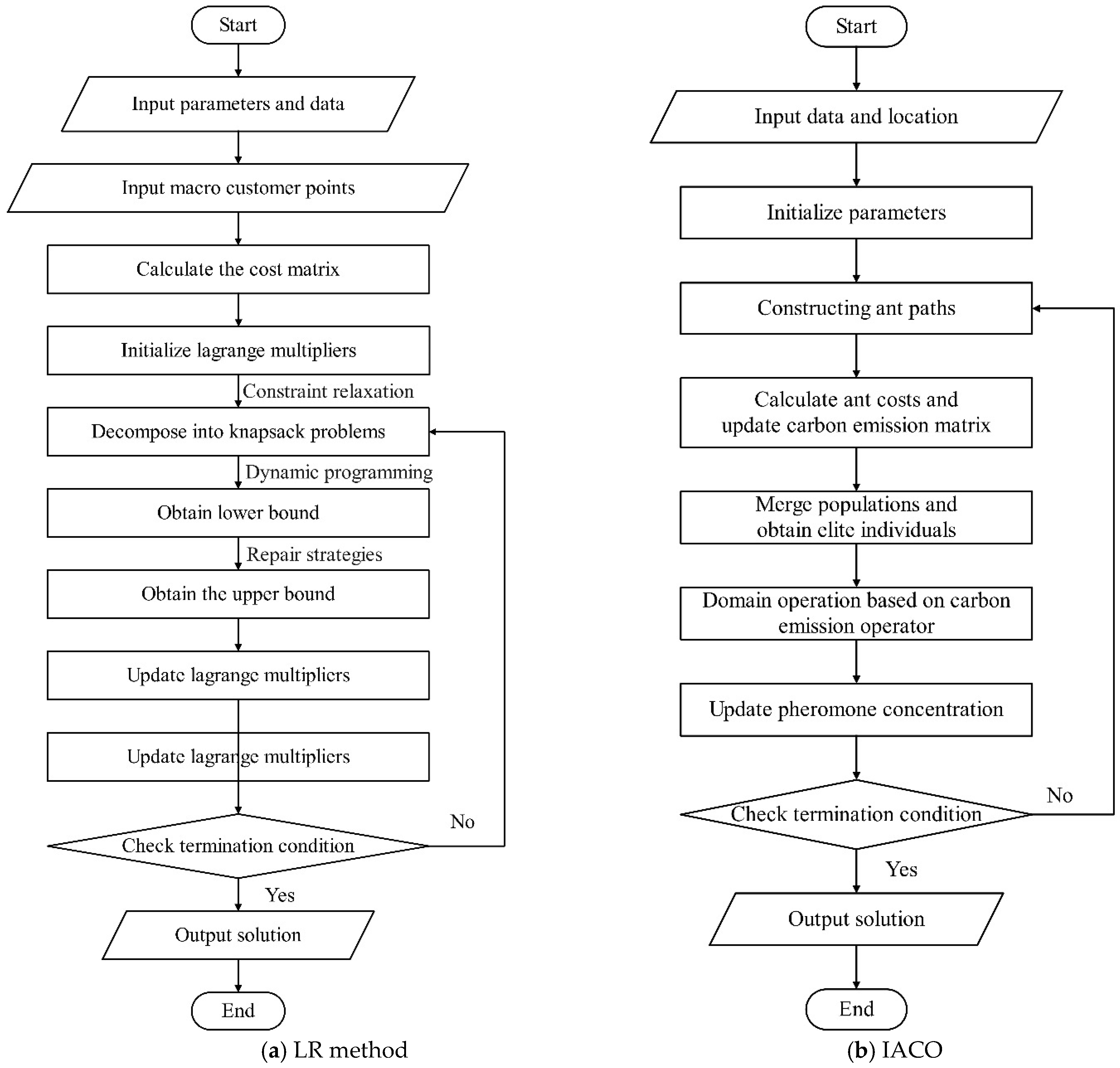
4.1. Overview of the TSI-LR-IACO Algorithm
4.2. Interaction Mechanism
4.2.1. Feedback Mechanism for Approaching Global Optimum: Theoretical Logic
4.2.2. Basic Framework of Macro Customer Point Interaction
4.3. Stage 1: Location Selection Algorithm Based on Lagrange Relaxation
4.3.1. Transformation of the Location Selection Model
4.3.2. Relaxed Constraints for Lower Bound Calculation
4.3.3. Repairing the Lower Bound to Obtain the Upper Bound
- (1)
- Single-center allocation, which satisfies the original assignment constraints, with the corresponding distribution center directly included in the initial set of selected distribution centers.
- (2)
- Multiple-center allocation, which violates the original assignment constraints, assigning the point to the selected distribution center with the smallest assignment cost; if no such center exists, selecting the distribution center serving the most aggregated customer nodes.
- (3)
- Unallocated scenario, which violates the original assignment constraints, assigning unallocated aggregated customer nodes to selected distribution centers by minimizing assignment costs, ensuring capacity constraints are not exceeded; if selected centers cannot satisfy all demands, opening the not yet selected distribution center with the smallest assignment cost to meet remaining demands.
4.4. Stage 2: Route Optimization Algorithm Based on Improved Ant Colony Optimization
4.4.1. Ant Paths Construction
4.4.2. Neighborhood Search Strategy
- (1)
- Destruction Stage
- (2)
- Repair Stage
4.4.3. Pheromone Concentration Update Strategy
4.5. Dynamic Empirical Emission Operator
| Algorithm 1 Two-Stage Iteration-Lagrange Relaxation-Improved Ant Colony Optimization Algorithm | |
| 1: | INPUT: |
| 2: | Network G = (V, E), |
| 3: | Demand D, |
| 4: | Time Windows [ET_i, LT_i], |
| 5: | Traffic Data v_ij(t), |
| 6: | Parameters α, β, ρ, Q, λ_init |
| 7: | OUTPUT: |
| 8: | Best Location-Routing Scheme S *, |
| 9: | Min Cost Z * |
| 10: | |
| 11: | --------------------------------------------------------------------- |
| 12: | 1. INITIALIZATION: |
| 13: | Lagrangian multipliers π_it = 0, |
| 14: | step size θ = 2, |
| 15: | Upper Bound UB = +∞, |
| 16: | Lower Bound LB = −∞, |
| 17: | Pheromone τ_ij = τ0; |
| 18: | Generate initial feasible solution S0 and update UB = Cost(S0); |
| 19: | |
| 20: | 2. OUTER LOOP (until termination criteria met): |
| 21: | ----------------------------------------------------------------- |
| 22: | 2.1 STAGE 1: LR for Lower Bound Generation |
| 23: | Update time-dependent travel time t_ij based on current traffic speed v_ij(t); |
| 24: | Calculate Lagrangian cost c’_ij = c_ij − π_i; |
| 25: | Solve Relaxed Sub-problem (e.g., Knapsack Heuristic) to obtain current lower bound LB_curr; |
| 26: | |
| 27: | // Dual Update (Lagrangian Multiplier Adjustment) |
| 28: | Calculate subgradient vector d_k: d_i = 1 − Σ_j x_ij; |
| 29: | Update step size: θ = λ × (UB − LB_curr)/||d_k||2; |
| 30: | Update multipliers: π_i^(k + 1) = max(0, π_i^k + θ · d_i); |
| 31: | Update Global LB = max(LB, LB_curr); |
| 32: | |
| 33: | 2.2 STAGE 2: IACO for Upper Bound Optimization |
| 34: | FOR EACH ant k = 1 to M: |
| 35: | Select start node (DC) based on probability derived from LR solution; |
| 36: | WHILE Solution construction not complete: |
| 37: | Calculate transition probability P_ij^k using τ_ij, η_ij, and dual variable influence π_j (Feedback); |
| 38: | Select next node j and update vehicle load/time; |
| 39: | Apply Local Search (2-opt/Exchange) to improve route; |
| 40: | Calculate cost Z_k (including Carbon Emission); |
| 41: | Update UB = min(UB, min_k Z_k); |
| 42: | |
| 43: | 2.3 FEEDBACK & PHEROMONE UPDATE |
| 44: | Calculate Gap: γ = (UB − LB)/LB; |
| 45: | Global Pheromone Update: τ_ij = (1 − ρ)τ_ij + ρ × Δτ_ij^best; |
| 46: | Dynamically adjust heuristic factor β based on γ convergence; |
| 47: | ----------------------------------------------------------------- |
| 48: | |
| 49: | 3. RETURN: |
| 50: | Best Location-Routing Scheme S *, Min Cost Z *; |
4.6. The TSI-LR-IACO Algorithm: Pseudocode and Workflow
5. Case Analysis
5.1. Dataset Description and Preprocess
5.1.1. Data Description
5.1.2. Data Preprocess
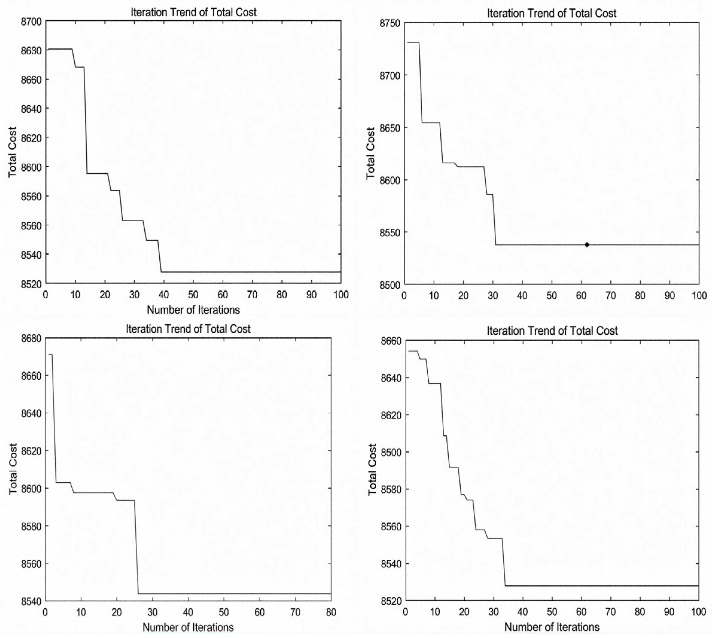
5.2. Results and Analysis
5.3. Comparison Results and Analysis
5.3.1. Comparison Result of TSI-LR-IACO and IACO
5.3.2. Comparison Result of TSI-LR-IACO and LR-ACO
5.4. Analysis and Discussion of Carbon Emission
5.4.1. Impact of Considering Carbon Emission Costs
5.4.2. Impact of Different Carbon Policies
5.4.3. Sensitivity Analysis of Spatio-Temporal Variability
5.5. Algorithm Scalability Analysis
6. Conclusions
6.1. Theoretical Contributions
6.2. Managerial Implications
6.3. Limitations and Future Directions
Author Contributions
Funding
Data Availability Statement
Acknowledgments
Conflicts of Interest
Appendix A. Dataset
| ID | X | Y | Capacity/kg | Fixed Cost/RMB Per Day | Average Carbon Emission Cost/RMB Per Day |
|---|---|---|---|---|---|
| 1 | 116.374528 | 39.806626 | 8600 | 1540 | 12 |
| 2 | 116.418839 | 39.839691 | 5800 | 980 | 7.5 |
| 3 | 116.417921 | 39.841371 | 8600 | 1600 | 11 |
| 4 | 116.229602 | 39.883587 | 8000 | 1440 | 10 |
| 5 | 116.281841 | 39.834155 | 5800 | 1000 | 7.5 |
| 6 | 116.295225 | 39.824958 | 8000 | 1400 | 10 |
| 7 | 116.282289 | 39.877802 | 5400 | 950 | 6 |
| 8 | 116.378388 | 39.786769 | 8300 | 850 | 11 |
| 9 | 116.260443 | 39.85022 | 8600 | 920 | 12 |
| 10 | 116.514114 | 39.834655 | 9000 | 1600 | 12 |
| 11 | 116.352661 | 39.840139 | 5000 | 860 | 6 |
| 12 | 116.253696 | 39.859012 | 8300 | 1500 | 11 |
| 13 | 116.512227 | 39.885101 | 8000 | 860 | 12 |
| 14 | 116.246416 | 39.929225 | 5000 | 850 | 5.5 |
| 15 | 116.534799 | 39.868339 | 8300 | 1460 | 12 |
| ID | X | Y | Demand/kg | Service Time/h | ID | X | Y | Demand/kg | Service Time/h |
|---|---|---|---|---|---|---|---|---|---|
| 1 | 116.358333 | 39.908391 | 253 | 0.25 | 36 | 116.424864 | 39.785521 | 253 | 0.25 |
| 2 | 116.345154 | 39.907838 | 235 | 0.24 | 37 | 116.417188 | 39.817615 | 213 | 0.21 |
| 3 | 116.361563 | 39.915619 | 218 | 0.22 | 38 | 116.475695 | 39.838503 | 234 | 0.23 |
| 4 | 116.293575 | 39.869123 | 219 | 0.22 | 39 | 116.441602 | 39.85405 | 255 | 0.26 |
| 5 | 116.345685 | 39.876734 | 251 | 0.25 | 40 | 116.462065 | 39.861886 | 285 | 0.29 |
| 6 | 116.434079 | 39.912909 | 231 | 0.23 | 41 | 116.359268 | 39.807667 | 203 | 0.20 |
| 7 | 116.455805 | 39.884236 | 213 | 0.21 | 42 | 116.369259 | 39.832969 | 230 | 0.23 |
| 8 | 116.392733 | 39.887021 | 272 | 0.27 | 43 | 116.441959 | 39.887761 | 212 | 0.21 |
| 9 | 116.46797 | 39.875065 | 208 | 0.21 | 44 | 116.396957 | 39.849721 | 229 | 0.23 |
| 10 | 116.441998 | 39.896083 | 234 | 0.23 | 45 | 116.502459 | 39.849857 | 223 | 0.22 |
| 11 | 116.317293 | 39.846557 | 214 | 0.21 | 46 | 116.254671 | 39.906884 | 209 | 0.21 |
| 12 | 116.33377 | 39.82307 | 231 | 0.23 | 47 | 116.46753 | 39.880273 | 212 | 0.21 |
| 13 | 116.428025 | 39.843445 | 229 | 0.23 | 48 | 116.364849 | 39.871841 | 233 | 0.23 |
| 14 | 116.439399 | 39.858126 | 198 | 0.20 | 49 | 116.328651 | 39.900605 | 227 | 0.23 |
| 15 | 116.372133 | 39.876004 | 223 | 0.22 | 50 | 116.30356 | 39.916032 | 214 | 0.21 |
| 16 | 116.365285 | 39.793909 | 221 | 0.22 | 51 | 116.460554 | 39.91225 | 212 | 0.21 |
| 17 | 116.351387 | 39.845869 | 211 | 0.21 | 52 | 116.4397 | 39.943703 | 228 | 0.23 |
| 18 | 116.325635 | 39.877289 | 222 | 0.22 | 53 | 116.296837 | 39.910577 | 211 | 0.21 |
| 19 | 116.282347 | 39.92261 | 228 | 0.23 | 54 | 116.403025 | 39.935674 | 197 | 0.20 |
| 20 | 116.279036 | 39.90148 | 210 | 0.21 | 55 | 116.362623 | 39.95178 | 211 | 0.21 |
| 21 | 116.375041 | 39.893601 | 216 | 0.22 | 56 | 116.454344 | 39.934882 | 222 | 0.22 |
| 22 | 116.417614 | 39.897452 | 223 | 0.22 | 57 | 116.372479 | 39.910872 | 221 | 0.22 |
| 23 | 116.370112 | 39.846694 | 209 | 0.21 | 58 | 116.27755 | 39.91324 | 213 | 0.21 |
| 24 | 116.282777 | 39.854395 | 211 | 0.21 | 59 | 116.343875 | 39.925579 | 228 | 0.23 |
| 25 | 116.423466 | 39.803085 | 211 | 0.21 | 60 | 116.372826 | 39.931748 | 206 | 0.21 |
| 26 | 116.294177 | 39.845248 | 243 | 0.24 | 61 | 116.40881 | 39.928911 | 213 | 0.21 |
| 27 | 116.392402 | 39.861764 | 220 | 0.22 | 62 | 116.467278 | 39.907686 | 229 | 0.23 |
| 28 | 116.406355 | 39.857702 | 205 | 0.21 | 63 | 116.277272 | 39.932049 | 212 | 0.21 |
| 29 | 116.3321 | 39.799545 | 251 | 0.25 | 64 | 116.408892 | 39.913299 | 221 | 0.22 |
| 30 | 116.404739 | 39.809795 | 223 | 0.22 | 65 | 116.321869 | 39.932897 | 232 | 0.23 |
| 31 | 116.298956 | 39.828952 | 231 | 0.23 | 66 | 116.433308 | 39.921119 | 281 | 0.28 |
| 32 | 116.443168 | 39.805414 | 213 | 0.21 | 67 | 116.334099 | 39.866148 | 224 | 0.22 |
| 33 | 116.240478 | 39.834707 | 225 | 0.23 | 68 | 116.30252 | 39.813232 | 221 | 0.22 |
| 34 | 116.237361 | 39.862991 | 223 | 0.22 | 69 | 116.2564 | 39.894613 | 224 | 0.22 |
| 35 | 116.335743 | 39.77465 | 233 | 0.23 | 70 | 116.303659 | 39.936589 | 235 | 0.24 |
References
- Çakmak, E.; Önden, İ.; Acar, Z.A.; Eldemir, F. Analyzing the location of city logistics centers in Istanbul by integrating Geographic Information Systems with Binary Particle Swarm Optimization algorithm. Case Stud. Transp. Policy 2021, 9, 59–67. [Google Scholar] [CrossRef]
- Chen, Y.; Li, D.; Zhang, Z.; Wahab, M.I.M.; Jiang, Y. Solving the battery swap station location-routing problem with a mixed fleet of electric and conventional vehicles using a heuristic branch-and-price algorithm with an adaptive selection scheme. Expert Syst. Appl. 2021, 186, 115683. [Google Scholar] [CrossRef]
- U.S. Environmental Protection Agency (EPA). Sources of Greenhouse Gas Emissions; EPA: Washington, DC, USA, 2023. Available online: https://www.epa.gov/ghgemissions/sources-greenhouse-gas-emissions (accessed on 15 January 2026).
- U.S. Environmental Protection Agency (EPA). Inventory of U.S. Greenhouse Gas Emissions and Sinks: 1990–2022; EPA 430-R-24-004; EPA: Washington, DC, USA, 2024. [Google Scholar]
- Lin, C.; Choy, K.L.; Ho, G.T.S.; Chung, S.H.; Lam, H.Y. Survey of Green Vehicle Routing Problem: Past and future trends. Expert Syst. Appl. 2014, 41, 1118–1138. [Google Scholar] [CrossRef]
- Moradi, N.; Boroujeni, N.M. Prize-collecting Electric Vehicle routing model for parcel delivery problem. Expert Syst. Appl. 2025, 259, 125183. [Google Scholar] [CrossRef]
- Kancharla, S.R.; Ramadurai, G. Electric vehicle routing problem with non-linear charging and load-dependent discharging. Expert Syst. Appl. 2020, 160, 113714. [Google Scholar] [CrossRef]
- Das, S.K.; Yu, V.F.; Roy, S.K.; Weber, G.W. Location–allocation problem for green efficient two-stage vehicle-based logistics system: A type-2 neutrosophic multi-objective modeling approach. Expert Syst. Appl. 2024, 238, 122174. [Google Scholar] [CrossRef]
- Wang, X.; Li, X. Carbon reduction in the location routing problem with heterogeneous fleet, simultaneous pickup-delivery and time windows. Procedia Comput. Sci. 2017, 112, 1131–1140. [Google Scholar] [CrossRef]
- Liu, D.; Zhang, Y. Research on Location and Routing for Cold Chain Logistics in Health Resorts Considering Carbon Emissions. Sustainability 2024, 16, 6362. [Google Scholar] [CrossRef]
- Wang, S.; Sun, W.; Baldacci, R.; Elomri, A. Exact solution of location–routing problems with heterogeneous fleet and weight-based carbon emissions. Transp. Res. Part E Logist. Transp. Rev. 2025, 193, 103862. [Google Scholar] [CrossRef]
- Amiri, A.; Amin, S.H.; Zolfagharinia, H. A bi-objective green vehicle routing problem with a mixed fleet of conventional and electric trucks: Considering charging power and density of stations. Expert Syst. Appl. 2023, 213, 119228. [Google Scholar] [CrossRef]
- Qiu, R.; Xu, J.; Ke, R.; Zeng, Z.; Wang, Y. Carbon pricing initiatives-based bi-level pollution routing problem. Eur. J. Oper. Res. 2020, 286, 203–217. [Google Scholar]
- Luo, H.; Dridi, M.; Grunder, O. A branch-price-and-cut algorithm for a time-dependent green vehicle routing problem with the consideration of traffic congestion. Comput. Ind. Eng. 2023, 177, 109093. [Google Scholar]
- Song, M.; Cheng, L.; Du, M.; Sun, C.; Ma, J.; Ge, H. Charging station location problem for maximizing the space-time-electricity accessibility: A Lagrangian relaxation-based decomposition scheme. Expert Syst. Appl. 2023, 222, 119801. [Google Scholar]
- Cai, L.; Lv, W.; Xiao, L.; Xu, Z. Total carbon emissions minimization in connected and automated vehicle routing problem with speed variables. Expert Syst. Appl. 2021, 165, 113910. [Google Scholar] [CrossRef]
- Toro, M.E.; Franco, F.J.; Echeverri, G.M.; Guimarães, F.G. Green open location-routing problem considering economic and environmental costs. Int. J. Ind. Eng. Comput. 2016, 8, 203–216. [Google Scholar] [CrossRef]
- Paz, C.J.; Granada-Echeverri, M.; Escobar, W.J. The multi-depot electric vehicle location routing problem with time windows. Int. J. Ind. Eng. Comput. 2018, 9, 123–136. [Google Scholar] [CrossRef]
- Zhou, L.; Lin, Y.; Wang, X.; Zhou, F. Model and algorithm for bilevel multisized terminal location-routing problem for the last mile delivery. Int. Trans. Oper. Res. 2019, 26, 131–156. [Google Scholar] [CrossRef]
- Yazdani, M.; Chatterjee, P.; Pamucar, D.; Chakraborty, S. Development of an integrated decision making model for location selection of logistics centers in the Spanish autonomous communities. Expert Syst. Appl. 2020, 148, 113208. [Google Scholar] [CrossRef]
- Pelletier, S.; Jabali, O.; Laporte, G. The electric vehicle routing problem with energy consumption uncertainty. Trans. Res. Part B Methodol. 2019, 126, 225–255. [Google Scholar]
- Zuo, T.; Wang, Y.; Chen, Z.; Fu, L. Energy consumption simulation and economic benefit analysis for urban electric commercial-vehicles. Transp. Res. Part D Transp. Environ. 2021, 89, 102609. [Google Scholar]
- Zhang, S.; Zhao, P.; Wu, Y.; Fu, L.; He, K. Emission Analysis Based on Mixed Traffic Flow and License Plate Recognition Models. Transp. Res. Part D Transp. Environ. 2024, 126, 104012. [Google Scholar]
- Yang, Z.; Zheng, R.; Wang, G.; Zhou, K. A Dynamic Road Network Model for Coupling Simulation of Highway Infrastructure Performance and Traffic State. Sustainability 2022, 14, 11521. [Google Scholar] [CrossRef]
- Wang, S.; Tao, F.; Shi, Y. Optimization of Location–Routing Problem for Cold Chain Logistics Considering Carbon Footprint. Int. J. Environ. Res. Public Health 2018, 15, 86. [Google Scholar] [CrossRef]
- Kang, L.; Dan, L.; Daqing, W. Carbon Transaction-Based Location-Routing- Inventory Optimization for Cold Chain Logistics. Alex. Eng. J. 2022, 61, 7979–7986. [Google Scholar]
- Foumani, M. Adaptation of a Collaborative Truck and Robotic Vehicle for Sustainable Supply Chain Operations. In Robot Intelligence Technology and Applications 8; Abdul Majeed, A.P.P., Yap, E.H., Liu, P., Huang, X., Nguyen, A., Chen, W., Kim, U.-H., Eds.; Lecture Notes in Networks and Systems; Springer Nature: Cham, Switzerland, 2024; Volume 1133, pp. 289–301. [Google Scholar] [CrossRef]
- Mancini, S. Time Dependent Travel Speed Vehicle Routing and Scheduling on a Real Road Network: The Case of Torino. Transp. Res. Procedia 2014, 3, 433–441. [Google Scholar] [CrossRef]
- Zhi, L.; Zhou, X.; Zhao, J. Vehicle Routing for Dynamic Road Network Based on Travel Time Reliability. IEEE Access 2020, 8, 190596–190604. [Google Scholar] [CrossRef]
- Anqing, Z.; Youyun, W. Green Logistics Location-Routing Optimization Solution Based on Improved GA A1gorithm considering Low-Carbon and Environmental Protection. J. Math. 2021, 2021, 1–16. [Google Scholar]
- Huang, Y.; Zhao, L.; Van Woensel, T.; Gross, J.P. Time-dependent vehicle routing problem with path flexibility. Transp. Res. Part B Methodol. 2017, 95, 169–195. [Google Scholar] [CrossRef]
- Wang, Y.; Wei, Z.; Luo, S.; Zhou, J.; Zhen, L. Collaboration and resource sharing in the multidepot time-dependent vehicle routing problem with time windows. Transp. Res. Part E Logist. Transp. Rev. 2024, 192, 103798. [Google Scholar] [CrossRef]
- Yu, V.F.; Jodiawan, P.; Gunawan, A. An Adaptive Large Neighborhood Search for the green mixed fleet vehicle routing problem with realistic energy consumption and partial recharges. Appl. Soft Comput. 2021, 105, 107251. [Google Scholar] [CrossRef]
- Liu, Y.; Yu, Y.; Zhang, Y.; Baldacci, R.; Tang, J.; Luo, X.; Sun, W. Branch-cut-and-price for the time-dependent green vehicle routing problem with time windows. Inf. J. Comput. 2023, 35, 14–30. [Google Scholar] [CrossRef]
- Poonthalir, G.; Nadarajan, R. A Fuel Efficient Green Vehicle Routing Problem with varying speed constraint (F-GVRP). Expert Syst. Appl. 2018, 100, 131–144. [Google Scholar] [CrossRef]
- Wu, Z.; Lou, P.; Hu, J.; Zeng, Y.; Fan, C. An Adaptive Large Neighborhood Search for a Green Vehicle Routing Problem with Depot Sharing. Mathematics 2025, 13, 214. [Google Scholar] [CrossRef]
- Innis, C.; Chen, P. Location-Routing Problem for Electric Delivery Vehicles with Mobile Charging Trailers. In Proceedings of the 2024 American Control Conference (ACC), Toronto, ON, Canada, 10–12 July 2024; pp. 3007–3012. [Google Scholar]
- Turkensteen, M. The accuracy of carbon emission and fuel consumption computations in green vehicle routing. Eur. J. Oper. Res. 2017, 262, 647–659. [Google Scholar] [CrossRef]
- Sun, S.; Ma, L.; Liu, Y.; Shang, C. Volleyball premier league algorithm with ACO and ALNS for simultaneous pickup–delivery location routing problem. Appl. Soft Comput. 2023, 149, 111004. [Google Scholar] [CrossRef]
- Tan, D.; Liu, X.; Zhou, R.; Fu, X.; Li, Z. A novel multi-objective artificial bee colony algorithm for solving the two-echelon load-dependent location-routing problem with pick-up and delivery. Eng. Appl. Artif. Intell. 2025, 139, 109636. [Google Scholar] [CrossRef]
- Li, Y.; Zhao, Q.; Yang, S.; Guo, Y. Tailoring evolutionary algorithms to solve the multiobjective location-routing problem for biomass waste collection. IEEE Trans. Evolut. Comput. 2023, 28, 489–500. [Google Scholar] [CrossRef]
- Shen, L.; Tao, F.; Shi, Y.; Qin, R. Optimization of Location-Routing Problem in Emergency Logistics Considering Carbon Emission. Int. J. Environ. Res. Public Health 2019, 16, 2982. [Google Scholar] [CrossRef]
- Goeke, D.; Schneider, M. Routing a mixed fleet of electric and conventional vehicles. Eur. J. Oper. Res. 2015, 245, 81–99. [Google Scholar] [CrossRef]
- Liu, C.; Li, J.; Zhao, S.; Zhou, X.; Fan, L. Electric Vehicle Routing Problem with Electricity Transmission Based on Vehicle-to-Grid Technology. J. Syst. Sci. Math. Sci. 2025, 45, 1116–1139. [Google Scholar] [CrossRef]
- Du, C. Research on Path Optimization of Pure Electric Logistics Vehicles Under Multi-Distribution Center Collaborative Distribution. Master’s Thesis, Chang’an University, Xi’an, China, 2023. [Google Scholar]
- Wang, Y.; Hang, Y. Index System of Traffic Congestion Evaluation in Beijing Based on Big Data. J. Transp. Syst. Eng. Inf. Technol. 2016, 16, 231–240. [Google Scholar]


















| Literature | Considered Characteristics | Solution Technique | ||||
|---|---|---|---|---|---|---|
| Carbon Emissions | Time-Dependent | Dynamic Emissions Calculation | Spatio-Temporal Variations | Type | Interaction Mechanism | |
| Wang and Li [9] (2017) | √ | HOA | ||||
| Liu and Zhang [10] (2024) | √ | HOA | ||||
| Song et al. [15] (2023) | √ | TSIOA | Lagrange multipliers | |||
| Yang et al. [24] (2022) | √ | HOA | ||||
| Luo et al. [14] (2023) | √ | √ | IA | |||
| Cai et al. [16] (2021) | √ | √ | IA | |||
| Amiri et al. [12] (2023) | √ | √ | √ | IA | ||
| Yu et al. [33] (2021) | √ | √ | √ | IA | ||
| Huang et al. [31] (2017) | √ | √ | √ | √ | IA | Path selection integration |
| Wang et al. [32] (2024) | √ | √ | √ | √ | IA | Customer reassigning + TRS |
| This research | √ | √ | √ | √ | TSIOA | Aggregated customer nodes |
| IA | HOA | TSIOA | |
|---|---|---|---|
| Scenarios | Small-scale problems or scenarios with relaxed solution quality requirements. | Medium-scale problems or scenarios with constrained computational resources. | Large-scale problems or scenarios demanding high solution quality. |
| Complexity | High: Simultaneous search across dual solution spaces. | Low: Staged approach reduces problem size. | Medium to high: Dependent on subproblem solving efficiency. |
| Advantages | 1. Strong global search capability. 2. No explicit problem decomposition required. | 1. High computational efficiency. 2. Ease of implementation. | 1. Strong theoretical foundations. 2. Feedback mechanism enables approximation of the global optimum. |
| Disadvantages | 1. Search mechanism may not effectively handle both discrete and combinatorial spaces. 2. Absence of feedback limits adaptability. | 1. Lack of bidirectional feedback can yield suboptimal solutions. 2. Solution quality is contingent on the initial location stage. | 1. High computational complexity. 2. Multiple iterations lead to slow convergence. |
| Interaction | No. | No. | Yes. |
| Solution Quality | Prone to local optima. | Generally suboptimal. | Approaches global optimum. |
| Notations | Explanation |
|---|---|
| Equals 1 if distribution center is selected, otherwise, its value is 0 | |
| Equals 1 if distribution center serves customer , otherwise, its value is 0 | |
| Equals 1 if vehicle travels from node to node , otherwise, its value is 0 | |
| Equals 1 if vehicle charges at a charging station at node , otherwise, its value is 0 | |
| Start time of the time period | |
| Road with grade | |
| Speed based on time period and road grade | |
| Departure time | |
| Distance from the end of the -th segment to node for node pair | |
| Gravitational acceleration constant | |
| Travel distance in the stage | |
| Energy consumption for travel in the stage | |
| Travel time in the stage | |
| Vehicle load for node pair at departure time | |
| Energy consumption for node pair at departure time | |
| Carbon emissions for node pair at departure time | |
| Total vehicle mass at time t | |
| Fixed cost of distribution center , | |
| Operating cost per unit of cargo at distribution center , | |
| Average carbon emissions of distribution center , | |
| Fixed usage cost per vehicle dispatched from a distribution center | |
| Vehicle operating cost per unit time traveled between nodes | |
| Electricity cost per unit of energy for low-power slow charging at a distribution center during non-working hours | |
| Electricity cost per unit of energy for medium- to high-power fast charging at nearby stations during delivery routes | |
| Carbon tax or carbon trading price | |
| Maximum capacity of distribution center , | |
| Demand quantity of customer point , | |
| Actual distance from node a to node b, | |
| Maximum load capacity per vehicle | |
| Load of vehicle upon arrival at node , | |
| Load of vehicle upon departure from node , | |
| Arrival time of vehicle at node , | |
| Departure time of vehicle from node , | |
| Transportation time of vehicle on route , | |
| Service time of vehicle at node , | |
| Charging time of vehicle at node , | |
| Average time spent traveling to the nearest charging station | |
| Latest permissible working time for vehicles | |
| Rated battery capacity of a vehicle | |
| Remaining battery level of vehicle upon arrival at node , | |
| Remaining battery level of vehicle upon departure from node , | |
| Energy consumption of vehicle on route , | |
| Charged energy amount of vehicle at node , | |
| Maximum energy consumption on route , | |
| Power rating for fast charging at nearby stations during delivery routes | |
| Carbon emission factor, defined as the carbon emissions per unit of energy consumed |
| Parameter | Value |
|---|---|
| Conversion efficiency | 0.9 |
| Drag coefficient | 0.7 |
| Air density | 1.29 |
| Frontal area | 6.71 |
| Gravitational acceleration | 9.8 |
| Vehicle acceleration | 0 |
| Average carbon dioxide emission factor for electricity | 0.558 |
| Market price of carbon dioxide | 50 RMB/t |
| Fixed usage cost of a vehicle | 200 RMB |
| Operating cost per unit time for a vehicle | 50 RMB/h |
| Rated battery capacity of a vehicle | 105 |
| Curb weight of a vehicle | 4.5 t |
| Maximum load capacity of a vehicle | 3 t |
| Rolling friction coefficient | 0.1 |
| Mass conversion factor | 1 |
| Road gradient | 0 |
| Power consumption of auxiliary systems | 1.2 kW |
| Fast charging power at charging stations | 60 kW |
| Time spent traveling to a charging station | 10 min |
| Cost of slow charging at night | 0.7 RMB/kWh |
| Cost of fast charging during the day | 1.6 RMB/kWh |
| Parameter | Explanation | Value |
|---|---|---|
| Multiplier constant update for the subgradient method | 1.5 | |
| Number of ants in the IACO algorithm | 50 | |
| Importance factor for pheromone concentration | 3 | |
| Importance factor for heuristic information concentration | 5 | |
| Pheromone evaporation factor | 0.5 | |
| Pheromone concentration update constant | 4000 | |
| Maximum proportion of historical data in DEE | 0.8 | |
| Minimum proportion of historical data in DEE | 0.2 | |
| Initial destruction intensity for neighborhood search | 0.8 | |
| Decay coefficient for destruction intensity | 0.08 | |
| Minimum proportion of directed destruction (initial value) | 0.2 | |
| Maximum proportion of directed destruction | 0.8 | |
| Initial system temperature | 8000 | |
| System cooling rate | 0.99 |
| Time Instant | 6:00 | 7:00 | 8:00 | 9:00 | 10:00 | 11:00 | 12:00 | 13:00 | 14:00 | 15:00 | 16:00 |
|---|---|---|---|---|---|---|---|---|---|---|---|
| TTI | 1.2 | 1.4 | 1.5 | 1.4 | 1.35 | 1.25 | 1.25 | 1.35 | 1.4 | 1.4 | 1.8 |
| Road Grade | Corresponding Chinese Road Classification | Design Speed (km/h) |
|---|---|---|
| 1 | Expressway | 100~120 |
| 2 | Arterial Road | 60~100 |
| 3 | Primary Road I, II | 50~60 |
| 4 | Primary Road III | 40~50 |
| 5 | Secondary Road | 30~50 |
| 6 | Branch Road | 20~30 |
| Road Level | 1 | 2 | 3 | 4 | 5 | 6 |
|---|---|---|---|---|---|---|
| Time Period | ||||||
| 6:00–7:00 | 92 | 67 | 50 | 42 | 33 | 25 |
| 7:00–8:00 | 79 | 57 | 43 | 36 | 29 | 21 |
| 8:00–9:00 | 73 | 53 | 40 | 33 | 27 | 20 |
| 9:00–10:00 | 79 | 57 | 43 | 36 | 29 | 21 |
| 10:00–11:00 | 81 | 59 | 44 | 37 | 30 | 22 |
| 11:00–12:00 | 88 | 64 | 48 | 40 | 32 | 24 |
| 12:00–13:00 | 88 | 64 | 48 | 40 | 32 | 24 |
| 13:00–14:00 | 81 | 59 | 44 | 37 | 30 | 22 |
| 14:00–15:00 | 76 | 55 | 41 | 34 | 28 | 21 |
| 15:00–16:00 | 76 | 55 | 41 | 34 | 28 | 21 |
| Total Cost/RMB | Location Cost | Routing Cost | Location | K | Carbon/kg | Run Time/min |
|---|---|---|---|---|---|---|
| 8527.98 | 6168.20 | 2359.78 | 6, 10 | 7 | 342.42 | 78.65 |
| Location | Routes | L | Charge | K |
|---|---|---|---|---|
| 6 | 6-46-41-83-27-56-31-50-44-32-63-6 | 2278 | \ | 3 |
| 6-26-82-20-17-74-80-85-78-34-73-6 | 2272 | \ | ||
| 6-48-49-84-61-35-68-65-64-33-19-39-6 | 2395 | \ | ||
| 10 | 10-55-77-66-71-67-81-21-79-42-52-0-10 | 2342 | 52 | 4 |
| 10-29-43-23-36-72-16-18-30-28-54-10 | 2290 | \ | ||
| 10-60-24-62-58-37-69-70-75-76-25-22-10 | 2352 | \ | ||
| 10-47-51-40-45-59-38-57-53-10 | 1802 | \ |
| Stage | Parameter | Cost/RMB/day |
|---|---|---|
| Location Stage | Total cost | 8527.98 |
| Total location cost | 6168.20 | |
| Fixed cost of distribution centers | 3000 | |
| Operating cost of distribution centers | 3146.20 | |
| Average carbon emission cost of distribution centers | 22 | |
| Routing Stage | Total routing cost | 2359.78 |
| Fixed cost of vehicles | 1400 | |
| Operating cost of vehicles | 513.10 | |
| Charging cost | 429.56 | |
| Transportation carbon emission cost | 17.12 |
| Total Cost | Location Cost | Routing Cost | Location | Carbon | Run Time | ||
|---|---|---|---|---|---|---|---|
| TSI-LR-IACO Best | 8527.98 | 6168.20 | 2359.78 | 6, 10 | 7 | 342.42 | 78.65 |
| IACO Best | 8694.03 | 6168.20 | 2525.83 | 6, 10 | 7 | 399.19 | 7.34 |
| LR-ACO Best | 8567.62 | 6168.20 | 2399.42 | 6, 10 | 7 | 368.04 | 74.20 |
| TSI-LR-IACO Mean | 8535.79 | 6168.20 | 2367.59 | 6, 10 | 7 | 344.56 | 78.40 |
| IACO Mean | 8702.45 | 6144.00 | 2558.45 | \ | 7 | 418.13 | 6.92 |
| LR-ACO Mean | 8579.87 | 6168.20 | 2411.67 | 6, 10 | 7 | 366.21 | 73.26 |
| Run Number | Total Cost (CNY) | Location Cost (CNY) | Path Cost (CNY) | Location Result | Number of Vehicles | Transport Duration (h) | Carbon Emissions (kg) | Runtime (min) |
|---|---|---|---|---|---|---|---|---|
| 1 | 8528.03 | 6168.2 | 2359.83 | 6, 10 | 7 | 10.3 | 340.99 | 79.12 |
| 2 | 8537.95 | 6168.2 | 2369.75 | 6, 10 | 7 | 10.4 | 344.93 | 78.44 |
| 3 | 8543.69 | 6168.2 | 2375.49 | 6, 10 | 7 | 10.34 | 351.48 | 77.63 |
| 4 | 8527.98 | 6168.2 | 2359.78 | 6, 10 | 7 | 10.26 | 342.42 | 78.65 |
| 5 | 8541.29 | 6168.2 | 2373.09 | 6, 10 | 7 | 10.51 | 343 | 78.14 |
| Average | 8535.79 | 6168.2 | 2367.59 | - | - | 10.36 | 344.56 | 78.4 |
| Standard Deviation | 7.39 | 0 | 7.39 | - | - | 0.1 | 4.12 | 0.56 |
| Location | Routes |
|---|---|
| 6 | 6-46-48-49-84-61-73-34-65-68-35-39-6 6-41-32-38-57-56-31-50-44-27-83-6 6-26-82-20-18-16-17-74-80-85-78-6 |
| 10 | 10-29-43-42-63-30-36-72-75-70-69-76-10 10-60-24-62-77-66-71-67-81-21-58-10 10-22-25-37-79-23-64-33-19-59-28-10 10-47-51-40-45-52-54-55-53-10 |
| Scenario | Total Cost | Total Cost Excluding Carbon Emissions | Carbon Emissions |
|---|---|---|---|
| Ignoring carbon emission | 8488.07 | 8488.07 | 360.46 |
| Considering carbon emission | 8527.98 | 8488.86 | 342.42 |
| \ | 0.01% | −5.00% |
| Carbon Price | Total Cost | Excluding Carbon Emission Costs | Carbon Emission Cost | Carbon Emissions |
|---|---|---|---|---|
| 50 | 8527.98 | 8488.86 | 17.12 | 342.42 |
| 1000 | 9291.29 | 8508.80 | 782.49 | 342.49 |
| 10,000 | 16,301.64 | 8509.03 | 7792.62 | 339.26 |
| 20,000 | 24,048.60 | 8514.62 | 15,533.97 | 336.70 |
| Problem Scale (Nodes) | Average CPU Time (s) | Best Total Cost (CNY) |
|---|---|---|
| 20 | 159.81 | 2627.50 |
| 50 | 511.42 | 6370.50 |
| 70 | 851.38 | 8318.40 |
| 100 | 1609.00 | 11,709.00 |
| 150 | 2942.70 | 17,469.00 |
Disclaimer/Publisher’s Note: The statements, opinions and data contained in all publications are solely those of the individual author(s) and contributor(s) and not of MDPI and/or the editor(s). MDPI and/or the editor(s) disclaim responsibility for any injury to people or property resulting from any ideas, methods, instructions or products referred to in the content. |
© 2026 by the authors. Licensee MDPI, Basel, Switzerland. This article is an open access article distributed under the terms and conditions of the Creative Commons Attribution (CC BY) license.
Share and Cite
Chen, J.; Wei, Z.; Han, B.; Tang, X.; Jiang, Z.; Wang, T. Time-Dependent Green Location-Routing Problem with the Consideration of Spatio-Temporal Variations. Smart Cities 2026, 9, 34. https://doi.org/10.3390/smartcities9020034
Chen J, Wei Z, Han B, Tang X, Jiang Z, Wang T. Time-Dependent Green Location-Routing Problem with the Consideration of Spatio-Temporal Variations. Smart Cities. 2026; 9(2):34. https://doi.org/10.3390/smartcities9020034
Chicago/Turabian StyleChen, Junxi, Zhenlin Wei, Bin Han, Xiao Tang, Zhihuan Jiang, and Tianding Wang. 2026. "Time-Dependent Green Location-Routing Problem with the Consideration of Spatio-Temporal Variations" Smart Cities 9, no. 2: 34. https://doi.org/10.3390/smartcities9020034
APA StyleChen, J., Wei, Z., Han, B., Tang, X., Jiang, Z., & Wang, T. (2026). Time-Dependent Green Location-Routing Problem with the Consideration of Spatio-Temporal Variations. Smart Cities, 9(2), 34. https://doi.org/10.3390/smartcities9020034

