Next Article in Journal
Generative Adversarial Framework with Composite Discriminator for Organization and Process Modelling—Smart City Cases
Previous Article in Journal
Game-Theoretic Analysis of Policy Impacts in Competition Between Reverse Supply Chains Involving Traditional and E-Channels
Previous Article in Special Issue
SoK: A Reality Check for DNP3 Attacks 15 Years Later
 
 
Font Type:
Arial Georgia Verdana
Font Size:
Aa Aa Aa
Line Spacing:
Column Width:
Background:
Article

Interconnected Operation and Economic Feasibility-Based Sustainable Planning of Virtual Power Plant in Multi-Area Context

by
Anubhav Kumar Pandey
1,2,
Vinay Kumar Jadoun
1,*,
Jayalakshmi N. Sabhahit
1 and
Sachin Sharma
1
1
Department of Electrical and Electronics Engineering, Manipal Institute of Technology, Manipal Academy of Higher Education, Manipal 576104, Karnataka, India
2
Department of Electrical and Electronics Engineering, Dayananda Sagar College of Engineering, Bengaluru 560078, Karnataka, India
*
Author to whom correspondence should be addressed.
Smart Cities 2025, 8(1), 37; https://doi.org/10.3390/smartcities8010037
Submission received: 7 December 2024 / Revised: 27 January 2025 / Accepted: 1 February 2025 / Published: 18 February 2025
(This article belongs to the Special Issue Next Generation of Smart Grid Technologies)

Abstract

Highlights

What are the main findings?
  • The performance of the proposed system was determined for a multi-area-based VPP (MAREAVPP).
  • The proposed MAREAVPP analysis was performed at multi-time intervals based on optimal scheduling.
  • The proposed framework was then optimized, and the results were verified with an advanced MGO technique.
What is the implication of the main finding?
  • A series of flexible resources were combined to increase the system’s dependency by leveraging the potential of community-based energy systems.
  • The collective profit of the MAREAVPP was also improved by employing dynamic multiple scheduling strategies.

Abstract

A virtual power plant (VPP) is a potential alternative that aggregates the distributed energy resources (DERs) and addresses the prosumer’s power availability, quality, and reliability requirements. This paper reports the optimized scheduling of an interconnected VPP in a multi-area framework established through a tie-line connection comprising multiple renewable resources. The scheduling was initially performed on a day ahead (hourly basis) interval, followed by an hour ahead interval (intra-hour and real time), i.e., a 15 min and 5 min time interval for the developed VPP in a multi-area context. The target objective functions for the selected problem were two-fold, i.e., net profit and emission, for which maximization was performed for the former and reduction for the later, respectively. Since renewables are involved in the energy mix and the developed problem was complex in nature, the proposed multi-area-based VPP was tested with an advanced nature-inspired metaheuristic technique. Moreover, the proposed formulation was extended to a multi-objective context, and multiple scheduling strategies were performed to reduce the generated emissions and capitalize on the cumulative profit associated with the system by improving the profit margin simultaneously. Furthermore, a comprehensive numeric evaluation was performed with different optimization intervals, which revealed the rapid convergence in minimal computational time to reach the desired solution.

1. Introduction

The addition of renewables to the energy mix can make the supply of electricity unstable by creating disturbances and fluctuations in voltage and frequency. Proper management and control are required to monitor the penetration of renewables before integrating them into the utility grid. A virtual power plant (VPP) is a single entity that comprises multiple distributed energy resources (DERs) present in disparate locations, along with controllable and flexible loads, which can be deployed together to perform grid-related services through cloud-based software. The transformation from a centralized to a decentralized structure requires enormous planning, coordination, and, most importantly, historical data, along with the availability of resources, to create a network of DERs. This is generally managed and operated by a dedicated VPP operator or an independent system operator (ISO). An ISO is a resource aggregator that is responsible for controlling the entire VPP operation by aggregating the involved resources in the system to enable demand-side management and performing efficient control to provide enhanced resource allocation and make the overall operation resilient [1]. The ISO, which is referred to in this work, has nothing to do with the transmission system operator. Rather, ISO refers to the VPP operator who is solely responsible for managing the control and supervision of the virtual power plant framework. The scheduling and dispatch of power are solely performed by the ISO/VPP operator. The transformation from a centralized to a decentralized structure requires enormous planning, coordination, and, most importantly, optimal resource location to leverage the capability of DERs managed and operated by an independent system operator (ISO). An ISO is a resource aggregator that collects the demand-side and decentralized energy resources and performs efficient control. VPP technology enables the ISO to merge the available sources and unify them to offer improved and optimized scheduling. VPP also helps in reducing the overburdened grid by optimizing power usage, even when there is a sudden transition in climatic conditions, majorly affecting the power output obtained from solar and wind sources.
The traditional generating systems that rely upon large-scale coal or gas-fired plants require drastic upgrades, which can not only cost additional revenue but also require huge manpower. A VPP is a suitable alternative that can collect the flexible DERs, irrespective of their generation scale, and aggregate them to maintain the balance of supply and demand in a phased manner based on their allocation capacity [2]. Due to the intermittencies associated with renewables and their availability depending on climatic conditions, this new energy concept is intended to combine renewable sources in such a way that it can be supplemented by energy storage devices that can be operated remotely with minimum human intervention, similar to a regular power plant. Furthermore, the transition from a conventional to a renewable ecosystem can be a reality as the network of the VPP is composed mainly of non-conventional sources followed by storage options connected through communication technologies, and it provides data in real time. Upon receiving the collected data, the algorithm initiates its prediction about the necessity of energy required in the next day or hour, known as day-ahead (DA) and hour-ahead (HA) scheduling. Next, the algorithm analyzes the predicted demand and optimizes scheduling and dispatching through the connected resources. The VPP enables greater aggregation of the involved sources and makes them visible to execute the energy supply efficiently while avoiding higher costs, generating higher profits and emitting less carbon flexibly.
VPP technology can be utilized to control operations and perform effective management directly through demand response (DR) and provide flexibility in retail and wholesale markets as well as in a transactive scheme in a market framework [3]. By offering multiple tariff options, electricity users can freely opt for the tariff structure that is more suitable as per their energy utilization, i.e., critical peak pricing (CPP), time of use (TOU), and real-time (RT) pricing, followed by incentives provided to the user by the operator termed as a participation incentive. A concise and limited definition of VPP cannot do justice to the number of services it offers, such as the broader range of programs, viz., effective DER aggregation, demand side management, flexible demand response, and behind-the-meter (BTM), to name a few. Most importantly, residential and commercial demand flexibility can greatly reduce peak demand, which is a primary reason for grid instability.
The transition of consumers (who only consume electricity) to prosumers (who not only consume but also contribute the surplus energy for grid services) is due to the ample electricity generation individually either at residential places, commercially, or at the industry level (captive generation), all at a minuscule level. Combining them all together and making them visible collectively, operating as a single entity, encourages the concept of a VPP. Further, when there is a sudden shift from prosumer to prosumage, i.e., the combination of prosumer, consumer, and storage, is something that is interesting and can transform the complete functioning of grid operation, which is not only beneficial to utility personnel but also for small-scale DER owners and policymakers. This collective and effective aggregation of DERs is not restricted by any geographical area and is free from any political hindrances. The variation in the demand and supply is continuous; therefore, real-time data help the VPP operator make quick decisions.
A VPP is an excellent technological advancement that can handle renewables’ functioning in real time. It also enables its participants to earn more revenue by performing ancillary services and encourages community awareness of sustainable living. Apart from improving the profit margin, it also reduces the carbon footprint by including more and more renewables in the energy mix and encourages an environmentally friendly society. Apart from including energy storage systems as a spinning reserve, the VPP system proposed in this work is comprised of a range of sources viz, solar PV, wind as DERs, combined heat and power (CHP) units, and fuel cells followed by electric vehicles (EVs) as a potential reserve. EVs are integrated into the studied multi-area-based VPP (MAREAVPP) network because their adoption is growing rapidly, and in the coming year, the inflow of EVs will only be a growing number at par with ICE-powered vehicles [4]. This gives the utility operator a chance to manage these movable energy sources (MES) in a much more efficient way by utilizing its stored energy during peak periods and providing some incentives to their respective owners for participating in grid services. The management and integration of EVs are not only helpful but also a major requirement nowadays because they are a conundrum for utilities and have the potential to become a threat that can affect the performance of grid operations by making them unstable. Precisely, their behavior of sudden appearing and disappearing, i.e., unregulated movement, poses a challenge to grid operators and, therefore, the coordination and management of EVs through the concept of VPP is an answer. By 2050, deploying a VPP in grid network operation can avoid 44–59 MT tons of CO2 emissions and create multiple climate benefits by utilizing more renewables and reducing the dependencies on fossil-based power plants [5]. Being an active participant in VPP reduces the tenant’s energy bill and helps support the utility grid and the entire community more broadly.
The related work regarding the current topic is listed herein. M. Basu et al. [6] presented multi-operator markets in a VPP framework to increase the profit margin. The uncertainty of renewables is taken into consideration along with demand side management to perform optimum power flow. Multiple operators, including VPP, are connected through tie-lines in which solar PV, wind, small hydro, bio-energy, and plugin electric vehicles are placed. The selected objective function is net profit, which is the difference between revenue and cost handled by employing a bottlenose dolphin optimizer (BDO), hierarchical PSO, and grey wolf optimization. O. P. Akkas et al. [7] performed optimal scheduling and bidding of a VPP consisting of PV, wind, CHP, and battery-based storage systems in a day-ahead interval. The mixed integer non-linear problem (MINLP) is solved using GAMS software. Three cases are analyzed as per the risk-based approach, and the outcome reveals that the second case is the most suitable for the participants of VPP, considering optimal scheduling and bidding. Zheng, Xulin et al. [8] present a VPP concept that can provide resource coordination and control by performing peer-to-peer (P2P) decentralized trading. The benefits of the anticipated model are assessed in terms of maximizing the social welfare aspect. The authors claimed the effectiveness of the shapely method, i.e., fairness in the cooperation of VPP followed by the combined advantage of multiple VPPs. Finally, the benefit distribution for each VPP is compared between centralized trading and the offered P2P transaction trading.
H. M. Rouzbahani et al. [9] provided an inclusive review of the operational scheduling in VPP to provide an argument for the multiple focus areas with context to VPP, i.e., frequently employed scheduling techniques, assessing the techno-economic aspect to carry out optimal scheduling followed by handling the uncertainties. The authors emphasized that learning-based methods are one solution to all the questions as they offer multiple advantages, i.e., scalability, feature extraction, and generalization, which combine deep and reinforcement learning (DRL). Raji Krishna et al. [10] proposed a decision tree algorithm (DTA) to anticipate the load demand, utility prices, and power generation from renewable sources. The presented method in this work is compared with an artificial neural network (ANN) and autoregressive integrated moving average (ARIMA) and highlights the efficacy of the DT method in terms of accuracy in prediction and lesser time consumption. The authors used certain metrics to analyze the forecasting performance of the type of variable, i.e., the utility price and the load; solar and wind power based on the root mean square, mean square, and mean absolute error; and the R square value. Zahra Azimi et al. [11] offered an energy management system (EMS) controlled by an industrial virtual power plant (IVPP). The main target is maximizing the revenue by reducing the power cut in industrial centers and maintaining grid reliability during peak load. The inclusion of electric vehicles during their idle time in the parking space resulted in a sharp rise in the storage capacity of IVPP. Three simulations are performed for three modes, i.e., only distributed energy sources (DES), demand response program (DRP), and DES, followed by the inclusion of EV with DES and DRP. Finally, the authors concluded that the presented approach provides reduced operational costs by utilizing the potential of electric vehicles as a storage system.
J. Xue et al. [12] presented an emergency frequency control strategy to keep the frequency deviation within limits. On the demand side, a VPP is anticipated to reduce power consumption by aggregating controllable DERs. To solve the model, particle swarm optimization (PSO) is employed along with parallelized electrochemical transient simulation, which improves the solving ability and can be further utilized for online decision making. Once the VPP operator receives the instruction, the control center selects a particular DER device that can participate as per the requirement. The study is concluded by keeping the frequency within the limit by presenting a control strategy. Xiaoou Liu et al. [13] offered an evaluation method for determining the regulation capacity of VPPs. The DERs included in developing the VPP are EVs and air conditioners, followed by storage devices, water heaters, and other controllable resources. Three scenarios are discussed in which the temperature range is varied as per the user’s comfort. In the analysis, a time delay is considered in the emergency regulation, along with the physical characteristics and behavior of users. H. Falsafi et al. [14] presented a stochastic model with high dispersion of wind power to schedule the energy and reserves in the power system. The target objective functions are minimizing the cost and emissions by taking DR into account and extending the problem to a multi-objective framework. The authors concluded that including demand-side participation (DSP) in the scheduling process reduces the overall cost and generated emissions by taking part in incentive-based DR programs. The scheduling of wind energy and DR is scaled up when the objective is to curtail the emission, and cost is not the main motive. Multiple cases are considered, in which cases 1 and 2 consider the optimal cost, the emission is considered for cases 3 and 4, and multi-objective optimizations are used for cases 5 and 6. Jianfang Li et al. [15] presented multiple scenarios by varying the number of EVs on a large scale in which the final scenario proposed control strategy involves 50 slow-charging and 100 fast-charging EVs participating in the DR tested on the IEEE 33 bus system. The authors highlighted that to attain peak shaving of the power grid, the number of EVs joining in the VPP is to be increased as the regulation time of EVs is 8 h for the slow charging mode, followed by 1.5 h for fast charging. However, this work did not analyze their proposition in a multi-area-based VPP framework.
As the reviewed papers available in the literature are mostly related to the optimal scheduling of VPP in single interval scheduling and the limited reserve options explored by the researchers, the following are the research gaps identified in the domain of VPP. First, to develop a VPP system, the majority share in the energy mix is from the renewables, which do not include any conventional power source. Second, when many renewable sources are present in the energy mix, the intermittencies are due to the unpredictability of sources like solar and wind. To address this issue, a co-generation unit can be included in the network, followed by a fuel cell unit, which is also considered a renewable source. Also, optimal scheduling is mostly carried out on a day-ahead basis, which seems suitable as long as the inclusion consists of conventional resources but requires advancement in the scheduling strategies due to the inclusion of renewables. In addition, the major gap in the optimal scheduling of a VPP is that it is only performed in a single-area network, and there is a huge possibility to explore the VPP system in a multi-area context.
Moreover, to handle the proposed approach, an advanced optimization tool is required that comprises multi-fold abilities that hold an edge over other conventional techniques and the problems encountered by them, i.e., local stagnation, higher computational time, and premature convergence.
Based on the research gaps found in the existing literature, an attempt is made in this paper to add some additional insights regarding the optimized scheduling model, and the energy management system (EMS) of a VPP in a multi-area context involving multiple cases in a multi-objective framework are listed as follows:
(1)
A series of flexible resources are combined to aggregate various DERs in which the majority share of power is from renewables, followed by a co-generation unit, and storage provision is allocated in the system to increase the system’s dependency by leveraging the potential of reserves in the form of energy storage systems (ESSs) as a spinning reserve and EV as a flexible reserve.
(2)
The performance of the system is primarily tested in a single objective scheduling approach, which is extended to a multi-objective context, i.e., a multi-area VPP (MAREAVPP).
(3)
The optimal scheduling of the proposed MAREAVPP is initially performed on day-ahead scheduling (DAS) in which the optimization interval is set to 24 h, followed by the proposed intra-hour scheduling (IHS) in which the optimization interval is extended to 15 min. Also, the scheduling is further extended to a 5 min time scale for proposed real-time scheduling (RTS).
(4)
The proposed problem formulation is then optimized with an advanced optimization technique, i.e., Mountain Gazelle Optimizer (MGO), in which the profit associated with the system is increased along with the minimization of generated emissions.
(5)
In addition, the collective profit of the MAREAVPP system is also improved by employing dynamic scheduling strategies along with a decline in emissions, followed by a Pareto-based approach to determine the best trade-off.
The rest of the research paper is arranged in the following sections. The material and methods with context to the problem formulation are outlined, and the anticipated method is offered in Section 2. The relevance and a short description of optimization, along with a comprehensive discussion of the numerical results with diverse illustrations comprised of multiple cases, are presented in Section 3. The comprehensive discussion and inferences drawn from this research are explicitly conferred in Section 4. Finally, conclusion notes in line with a forthcoming endeavor are emphasized in Section 5.

2. Materials and Methods

The concept of VPP is still in the naive stage, and this work is carried out in line with the basic understanding of an advanced conceptual framework of a virtual power plant. The relevant analysis is therefore performed, and the usefulness of the proposed approach is discussed extensively to open new research avenues. The research gaps are also addressed significantly, and a new approach is developed to determine the performance and efficacy of a VPP, specifically in a multi-area context.
The proposed approach consists of MAREA-based VPP in which a combination of resources is selected that are primarily non-conventional, i.e., potential renewable sources and co-generation units, i.e., CHP, followed by storage options, which can be avail readily and immediately utilized during peak periods or any emergency. The main reason for including this feature in the proposed work is due to the leveraging qualities and capabilities of interconnected systems, as shown in Figure 1, which can generate greater profits and superior reliability compared to a sole area system. Such combinations have not been explicitly explored previously, especially optimized scheduling in multi-area-based VPP networks, and categorically speaking, there is ample scope in this domain to explore the possibility of a MAREA-based power system specifically from a VPP context through multiple scheduling strategies.

2.1. Problem Formulation

2.1.1. Net Profit (NP)

In the proposed MAREAVPP, objectives are divided into two shares, i.e., the primary function focuses on capitalizing the net profit. The formulation for NP is represented in Equation (1), and the depictions for the symbols are explained.
N P = maximization m = 1 M s = 1 N s π s × Σ t = 1 24 Σ p = 1 N p C F c h p + c h o u ρ e m × c p h + c s e + Σ p = 1 N p ( c p h + p h o u ) c e n s + Σ p = 1 N p ( c p h c s e )
where the following apply:
M is the number of areas.
s and p are sets of scenarios and plants. t denotes time intervals, which range from
1 to 24 for DAS, 1 to 96 for IHS, and 1 to 288 for proposed RTS.
cph and cse are the tariffs for purchasing and selling power from the grid.
πs are probable scenarios.
pem is the price related to the energy market, and cens is cost of energy not served.
CFchp and chou is the cost function for chp and HOU.
phou is price of HOU.

2.1.2. Emission (EM)

The secondary function is depicted in Equation (2) to lower emissions. The reduction in the day-ahead (DA) and hour-ahead (HA) emissions is performed to observe the performance of the proposed MAREAVPP system.
E M = minimization m = 1 M s = 1 N s π s × Σ t = 1 24 p = 1 N p e c h p + e h o u + e p h + e s e + p = 1 N p ( c p h c s e )
where the following apply:
eph, ese are the emissions by grid.
echp, ehou are the generated emissions by CHP and HOU, respectively.
Emissions are considered as one of the objectives, and there have been attempts to reduce it due to the inclusion of cogenerating units. Also, different emissions are considered, which are added in the text explanation in support of Equations (3)–(5). The main intention and rationale in support of the statement are due to the presence of co-gen. unit in the MAREAVPP configuration. It is important to reduce the effect of emissions. The inclusive emissions generated by CHP, heat-only, and purchase and selling power from the main grid are estimated from Equations (3)–(5). As VPP aims to enhance the profit for all the participants, renewables are mostly considered in the system, but due to their intermittence and variable nature, it is important to add a storage provision and dependable co-generating resources to facilitate the power requirement even when the sun is not shining and the wind is not blowing. Carbon emissions are particularly detrimental, and it is important to reduce them to uphold the sustainability of the ecosystem. In line with carbon emissions, there are other pollutants, namely, sulphur and nitrogen, which marginally deteriorate the health of human beings as well as the animals. The emissions aspects for NOX, CO2, and SO2 are considered precisely without mentioning their impacts since they emit indirect greenhouse gases that lead to global warming. Also, the lifespan of these gases is scarce in the environment, which makes their particular effect difficult to quantify. Their presence is detrimental, as the high levels of nitrogen oxide can intensify respirational diseases, and sulphur dioxide can worsen cardiac disease. The collective effect of these gases is quite analogous, and their enduring exposure may increase the chances of lung infections. Carbon dioxide affects health, which can lead to elevated blood levels and irregular breathing patterns, which ultimately leads to uneasiness in human beings. Therefore, promoting an awareness of the increase in the share of non-conventional sources and reducing the reliance on fossil-based resources are not only in favour of animals and human beings but also valuable for our planet, which can undoubtedly contribute to sustainable development goals (SDGs) in line with nationally determined contributions (NDC). Moreover, the intention behind this is to reduce the effect of different pollutants that are contributing to contaminating the environment, even at a marginal level to a certain extent in line with the major resources of carbon emissions. The unit for the emissions is calculated in Kg, and it is provided wherever required. Moreover, the idea behind this is to reduce the effect of pollutants that are contributing to contaminating the environment even at a marginal level to a certain extent, in line with the major resources of carbon emissions.
e c h p = N O x c h p + S O 2 c h p + C O 2 c h p × P t , p c h p
e h o u = N O x h o u + S O 2 h o u + C O 2 h o u × H t , p h o u
e p h + e s e = N O x p h + s e + S O 2 p h + s e + C O 2 p h + s e × max P t , p p h + s e , 0
where the following apply:
NOx, SO2, and CO2 are nitrous oxide, sulphur dioxide, and carbon dioxide for co-gen. unit.

2.2. Resources Included in MAREAVPP

The modeling of the estimated VPP network is discussed in the sub-sections, which include a brief discussion of resources associated, which involves a range of non-conventional sources along with reserves to strengthen the VPP performance [16].

2.2.1. Solar Power

The following are the factors that play an important role in obtaining maximum power from solar modules. The related expressions to determine the power from solar are listed in Equations (6)–(8), followed by the data that were sourced from [17]. Solar-based generation is considered one of the most important non-conventional energy resources (NCERs).
p s , t , p p v ( s o r s , t ) = N p p v × F F × V s , t × I s , t
V s , t = V o c K v × T C s , t
I s , t = s o r s , t × I S C + K i × ( T C s , t 25 )
where the following apply:
p s , t , p p v is power extracted from PV, and s o r s , t is solar radiation.
FF is Fill Factor, and N p p v is the power from solar.
V O C and I s c are open circuit voltage and short-circuit current.
K i and K V refer to current and voltage temperature.
T C s , t   is solar cell temperature.

2.2.2. Wind

The power generated from wind turbines is also a very important part of renewable-based energy generation, which is widely considered as a clean and green energy resource. The data are sourced from [17], and the modeling is adapted from [18], followed by formulation mentioned in (9).
p w i n d i = { P r a t e d V t b V b V e V b V b V t < V e P r a t e d V e V t V s 0 V t V b , V t > V s
where the following apply:
p w i n d i is output power generation, P r a t e d refers to rated power, and V t b is wind speed.
V b and V s are cut-in speed and cut-out, and V e refers to nominal speed.

2.2.3. Fuel Cell

Fuel cells (FCs) are also included in the system configuration to enhance the share of renewable energy resources (RERs). There are different types of FCs, which are known as electrolyzer technologies, which include alkaline water electrolyser (AWE), anion exchange membrane (AEM), solid oxide electrolyser cell (SOEC), polymer electrolyte membrane fuel cells (PEMFCs), phosphoric acid fuel cells (PAFCs), and reversible type fuel cells (RFCs), to name a few. Each variety of fuel cells is suited to the given application and employed as per their suitability.
In the present system configuration, PEMFCs are considered due to their wide operating temperature range and large hours of reliable operation with a decent lifespan compared to their counterparts. It must be noted that they have a typically high power-to-volume ratio, which ensures efficient operation. The archetypal of FC is adapted from [19], and the expressions are as follows:
W h e n   P L R i < 0.05 :
p f c _ e f f i = 2.2716 ;   r f l i = 6.6816
W h e n   P L R i 0.05 :
p f c _ e f f i = 0.9033 P L R i 5 2.9996 P L R i 4 + 3.6503 P L R i 3 2.0704 P L R i 2 + 0.4623 P L R i 1 + 0.37
r f l i = 1.0785 P L R i 4 1.9739 P L R i 3 + 1.5005 P L R i 2 0.2817 P L R i 1 + 0.6838
where the following apply:
p f c _ e f f i is efficiency of FC at ith interval.
r f l i is heat to electricity ratio of FC at ith interval.
PLR refers to part load ratio.
The power produced by the unit is restricted to exceed the limits as defined in Equation (13).
Δ P f l _ d o w n . T P f l i P f l i 1 Δ P f l _ u p . T
where the following apply:
P f l _ u p . T is up ramp, and P f l _ d o w n is fuel cells down ramp limit.
P f l i is power produced by FCs at ith interval.
P f l i 1 is power produced by FCs at an earlier interval.

2.2.4. CHP Unit

CHP are also involved to increase the system’s effectiveness, as it is considered a co-generation unit, and the concept is discussed in [20]. The formulations concerning Type (i) are stated in Equations (14)–(16), and the limitation of output power is represented in (17) and (18).
P t , p c h p P p , A c h p P p , A c h p P p , B c h p H p , A c h p H p , B c h p ( H t , p c h p H p , A c h p ) 0
P t , p c h p P p , B c h p P p , B c h p P p , C c h p H p , B c h p H p , C c h p ( H t , p c h p H p , B c h p ) ( 1 V t , p c h p )
P t , p c h p P p , C c h p P p , C c h p P p , D c h p H p , C c h p H p , D c h p ( H t , p c h p H p , C c h p ) ( 1 V t , p c h p )
0 P t , p c h p P p , A c h p × V t , p c h p
0 H t , p c h p H p , B c h p × V t , p c h p
where the following apply:
P t , p c h p is the electric power output of CHP.
V t , p c h p is the commitment status of CHP.
The formulations relating to Type (ii) are stated in Equations (19)–(22), followed by the limitation of output power represented in (23) and (24), and the co-generation unit status of the operation is determined using Equation (25), in which the operation section is either Type I ( Y 1 , t = 1 , Y 2 , t = 0 ) or Type II, i.e., ( Y 1 , t = 0 , Y 2 , t = 1 ) . The term Y 1 , t and Y 2 , t are refers to the sections where the operational point for CHP unit is set, in which the FORs are depicted in Figure 2.
P t , p c h p P p , B c h p P p , B c h p P p , C c h p H p , B c h p H p , C c h p ( H t , p c h p H p , B c h p ) 0
P t , p c h p P p , C c h p P p , C c h p P p , D c h p H p , C c h p H p , D c h p ( H t , p c h p H p , C c h p ) 0
P t , p c h p P p , E c h p P p , E c h p P p , F c h p H p , E c h p H p , F c h p ( H t , p c h p H p , E c h p ) ( 1 Y 1 , t )
P t , p c h p P p , D c h p P p , D c h p P p , E c h p H p , D c h p H p , E c h p ( H t , p c h p H p , D c h p ) ( 1 Y 2 , t )
0 P t , p c h p P p , A c h p × V t , p c h p
0 H t , p c h p H p , C c h p × V t , p c h p
Y 1 , t + Y 2 , t = V t , p c h p
H t , p c h p H p , E c h p ( 1 Y 1 , t )
H t , p c h p H p , E c h p ( 1 Y 2 , t )
The cost function (CF) is articulated in (28), which is equal to start-up and shut-down cost in Equation (29), followed by the status from Equations (30) and (31).
C F t , p c h p ( P t , p c h p , H t , p c h p ) = a × ( P t , p c h p ) 2 + b × P t , p c h p + c + d × ( H t , p c h p ) + e × H t , p c h p + f × ( P t , p c h p , H t , p c h p )
where the following apply:
C F t , p c h p is the cost function.
p c h p i = C F t , p c h p + C p s t u p × S T U P t , p c h p + C p s t u d × S T U D t , p c h p
S T U P t , p c h p = V t , p c h p × 1 V t 1 , p c h p
S T U D t , p c h p = 1 V t , p c h p × V t 1 , p c h p
where the following apply:
C p s t u p and C p s t u d are cost related to start-up and shutdown.
S T U P t , p c h p and S T U D t , p c h p are the status for start-up and shutdown.

2.3. Reserve Provision

In the present work, the two-area system is inter-connected through tie-lines in which multiple reserve options are provided, i.e., electric vehicles (EV) are selected as flexible reserves, followed by energy storage systems (ESS) applicable as spinning reserves. They provide additional dependency when employed in a MAREAVPP framework system that can leverage the VPP operator during any power shortage from the involved non-conventional resources. Therefore, this provision for multiple storage options is considered to make the developed system more dynamic and reliable.

2.3.1. Flexible Reserve

By enabling EVs in the storage provision, EV owners can generate lucrative incentives by contributing to VPP service, and the operator has added a reserve option in mobile form when the grid alone is not able to fulfill the power requirement, eventually easing the congestion management. The expressions are listed herewith in the following equations.
P E V i = t e h ( λ p r i c e w , t P E V , c h e , t + C E V , d i s w , t P E V , d c h e , t )
C E V , d c h w , t = F E V , d c h λ p r i c e w , t
where the following apply:
P E V , c h e , t and P E V , d c h e , t are charging and discharging EVs.
λ p r i c e w , t is the electricity price, and C E V , d i s w , t is the cost of EV.
The restrictions are shown in (34)–(36), followed by the charge and discharge rate of EVs in Equations (37) and (38), and readers are suggested to explore further details available in our previous work [21].
E E V _ max e E E V e , t E E V _ max e
E E V _ min e = F E V _ min e E E V _ b a t c a p e
E E V _ max e = F E V _ max e E E V _ b a t c a p e
where the following apply:
E E V _ min e and E E V _ max e is min. and max. energy stored in EV.
F E V _ min e and F E V _ max e is factor of min. and max. energy stockpiled in EV.
E E V _ b a t c a p e is capacity of the EV battery.
0 η E V , c h e P E V , c h e , t u E V , c h e , t P E V , c h , max e
0 1 η E V , d c h e P E V , d c h e u E V , d c h e , t P E V , d c h e , max
where the following apply:
η E V , c h e and η E V , d c h e is charge and discharge efficiency of EV.
P E V , c h e , max and P E V , d c h e , max are maximum charge and discharge of EV.

2.3.2. Spinning Reserve

ESS are particularly involved in the problem formulation as spinning reserves, which are beneficial for efficient operational framework. They are utilized in the MAREAVPP framework to maintain the flexibility of the system. The modeling is characterized in the following equations.
P E S S i = t s h C S , deg s ( P S , c h s , t + P S , d c h s , t )
where the following apply:
C S , deg s is the cost of ESS deprivation.
( P S , c h s , t + P S , d c h s , t ) are charging and discharging of ESSs.
The SoC for ESS is assessed as per (40).
E S s , t = E S s , t 1 + η S , c h P S , c h s , t 1 η S , d c h P S , c h s , t
The imitations for the deterioration of ESSs are indicated in Equations (41)–(43).
E E S S _ min e E E S S e , t E E S S _ max e
E E S S _ min e = F E S S _ min e , t E E S S _ b a t c a p e
E E S S _ max e = F E S S _ max e , t E E S S _ b a t c a p e
where the following apply:
E E S S _ min e and E E S S _ max e is min. and max. energy stockpiled in ESS.
F E S S _ max e , t and F E S S _ min e , t is factor of min. and max. energy stored in ESS.
E E S S _ c a p e is the capacity of ESS.
The charging and discharging rate of ESS is controlled as per Equations (44) and (45). For any specific interval, only single charging or liquidating is permissible, as per Equation (45).
0 η E S S , c h e P E S S , c h s , t u E S S , c h s , t P E S S , c h , max e
0 1 η E S S , d c h e P E S S , d c h s , t u E S S , d c h s , t P E S S , d c h , max e
where the following apply:
η E S S , c h e and η E S S , d c h is charging and discharging efficiency of ESSs.
P E S S , c h , max e and P E S S , d c h , max s are max. charge and discharge rate of ESSs.
u E S S , c h s , t + u E S S , d c h s , t 1

2.4. Tie-Line Constraint

The transfer of power is sustained in such a way that it is restricted beyond the maximum limit, as per Equation (47):
P T F J , t max m P T F J , t P T F J , t max m
{ P T F J , t max m = max t = 1 T P T F J , t * P T F J , t max m = max t = 1 T P T F J , t *
where the following apply:
P T F J , t * is the output power of the tie-line from area F and J at time t.
The tie-line power capacity is sustained as per the loading conditions from ±25% w.r.t the nominal values [21]. As per Equation (48), the tie-line is limited by the maximal power exchange between the multi-area based on the parameters in [22].

2.5. Power Balance

The power balancing in the MAREAVPP is expressed in Equation (49).
P s , t , p e q u v = P T F J + p c h p i + p f l i + p w i n d i + p p _ p v i + p E V i + p E S S i p e l _ l o a d i
where the following apply:
P T F J is power exchange between MAREA.
P c h p i is output power of CHP unit, and P f l i is power generated from fuel cell.
P w i n d i is power produced from wind turbine, and P p _ p v i is power extracted from solar PV.
P E V i is available power from EV, and P E S S i is available power from ESS.
P e l _ l o a d i is load demand.

2.6. Methodolgical Framework

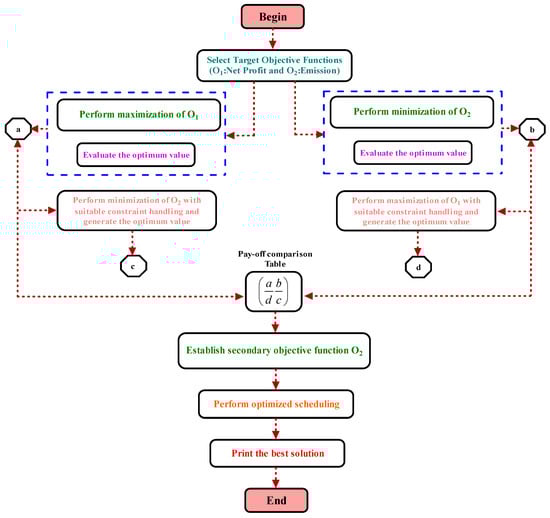
In Figure 3, detailed methodology is presented to achieve the quality results from the developed objective function. It can be observed that the evaluation of objectives 1 and 2 is attained by considering the MAREA mechanism. A detailed explanation is provided regarding the developed approach, and an attempt has been made to give readers a detailed insight. This also includes a comprehensive discussion regarding the employed optimization method to handle the developed problem formulation. Since this is a relatively new approach, the inclusive explanation is adopted in this work, and the Discussion section can also provide useful insights regarding the MAREAVPP approach in simple terms considering the diverse research community.
Initially, the objectives are selected based on the category of VPP, in which the use of a commercial virtual power plant (CVPP) to enhance profitability is the primary purpose of this research work. Also, apart from enhancing the profit aspect, a secondary objective is considering emissions, which are denoted as O1 and O2 in Figure 3. The performance evaluation is such that it maximizes performance for O1, followed by minimizing O2. The optimum value obtained thereafter is listed and discussed in Cases 1 and 2 for a single scheduling strategy. Since the approach comprises multiple objectives, multi-objective-based scheduling is also carried out separately in Case 3. Both NP and EM are optimized simultaneously, and the best global optimum solutions are listed as pay-off comparisons, which can give additional information to the VPP operator in decision making and ease the process of power scheduling based on the requirement of associated participants.
Two area systems are considered in which Area F and J are interconnected through a tie-line, as shown in Figure 4. Due to the multiple objectives involved in the work, performing optimal scheduling in the proposed MAREAVPP network is complicated. Therefore, a multi-objective approach is adapted along with Pareto-based estimation method to determine the best possible solution at a given point in time. Both objectives are framed in a multi-area framework while keeping economic and environmental points of view in consideration. The intent is to evaluate the economic feasibility of VPP in a MAREAVPP by leveraging the monetary benefits followed by a drop in emissions.
In line with single-objective scheduling, multi-objective scheduling is performed by considering three different advanced scheduling strategies, which are discussed in Section 3.

2.7. Optimization Method

Optimization techniques are considered a tool to optimize any given objective as per the desired requirement. They are segmented into an evolutionary or swarm-based category in which there are a plethora of techniques collectively called metaheuristic methods. Such soft computing techniques are inspired by nature and mathematically formulated based on the lifestyle of any specific species and their approach to surviving in harsh conditions by defeating all the odds and challenges. Optimization techniques differ from exact approaches due to their procedure of optimizing a solution as the mathematical complexities are reduced in the former and can be applied to any problem to obtain the desired output. It is worth mentioning here that the solution obtained from nature-inspired soft computing technique may be an optimum solution or near-optimum solution, which is the downside of every metaheuristic technique, but their computational efficiency is remarkable. Contrary to that statement, exact approaches can guarantee optimal solutions, but the average computing time is relatively high, and they are not able to handle non-linear problems due to the non-linear nature of discrete problems, which eventually results in huge complications in the process.
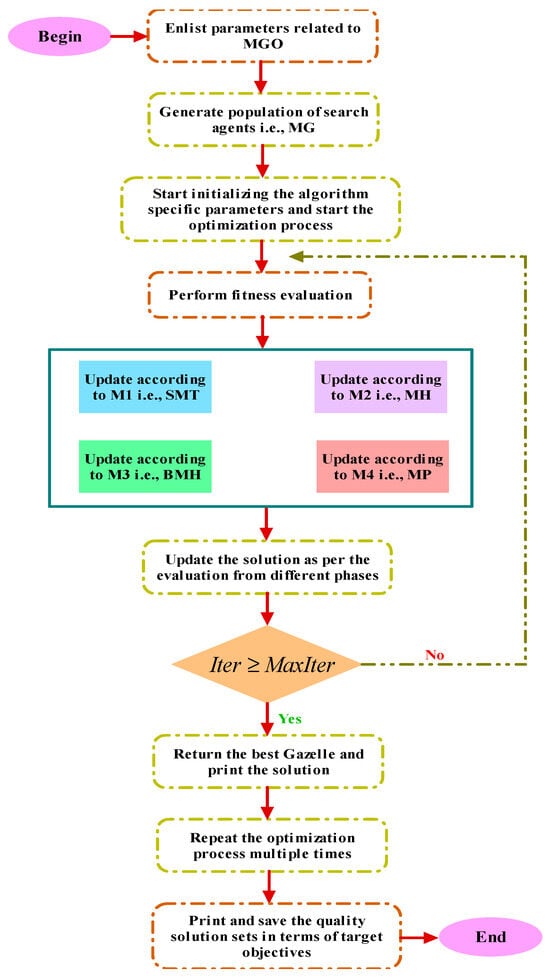
There are several established optimization techniques, i.e., PSO, ABC, GA, GWO [23], ALO, etc., to name a few, which are utilized to solve various engineering-based problems, specifically, power system-related problems, but the major concern related to most of these mentioned techniques is that they get stuck in local optima solutions, which results in premature convergence behavior. Also, the computation time increases as per the given complexity of the problem, which often varies as per the nature and non-linearities associated with the problem. Lastly, the balance between exploration and exploitation cannot be maintained as the iteration progresses due to the local best solution, which results in local stagnation, and eventually, the near-global optimal solution remains stagnant. Therefore, to address all these shortcomings and solve the present VPP problem under study and considering the non-linear nature of the formulated problem, a recently developed nature-inspired technique Mountain Gazelle-based metaheuristic technique is employed to achieve the target objectives effectively by addressing all the mentioned shortcomings to a considerable extent, in line with multiple scheduling strategies.

Mountain Gazelle

A recently developed metaheuristic, named mountain gazelle optimization, is utilized in this work due to its performance ability and diverse mechanisms involved in the optimization process. The animal belongs to a species called gazelle and is native to the Arabian Peninsula, which is deeply territorial [24]. Mountain gazelle (MG) can run several meters due to their high running speeds, which can reach up to 80 km/h. They often migrate within the range of 120 km in search of food and more conducive habitat [25]. MG can be found in three groups, i.e., single male group, young males, and mother off-spring herds. The battles among each other are relatively less violent and often occur to claim specific territory or possess females. The procedure of this optimization relies on factors based on the lifestyle of MGs, viz., solitary males in the herd (M1), maternity herds (M2), bachelor male herds (M3), and migration phase (M4). The promising candidate solution is supposed to be an adult MG, and the worst solution is assumed to be sick and old gazelles [26]. Also, due to the four diverse mechanisms involved in this optimization, the intermediate solution between best and worst moves toward the best solution in the promising region, which ultimately holds good stability between exploration and exploitation.
The mathematical formulations of this technique are discussed briefly in the subsequent equations.
(a)
Solitary males in territory (M1)
The first phase talks about the adulthood of gazelles when they are considered adults and sturdy enough to create a solitary territory. The young ones in the herd attempt to reserve a place in the territory, followed by fighting for possession of females, and the adult ones are responsible for shielding the environment to secure the herd. The adult male territory is modeled as per Equation (50).
T S M = m a l e m g r a n d i 1 × c o f y m r a n d i 2 × X ( t ) ) × E × c o f r a n d
where the following apply:
m a l e m g is the position vector anticipated to be the best solution.
r a n d i 1 and r a n d i 2 are supposed to be integers 1 or 2.
c o f y m is a young male coefficient vector, which is evaluated by (50), and E is calculated by (51).
c o f r a n d is a coefficient vector that is updated as the iteration progresses.
The coefficient vector associated with young males is calculated using Equation (51).
c o f y m = X r a n d × r 1 + M a v g × r 2 ,   r a n d = K 3 K
where the following apply:
X r a n d is a randomized solution in the interval of r a n d .
M a v g is the average number of search agent, i.e., mountain gazelles.
r 1 and r 2 are the random values ranges in 0 and 1.
K is the total quantity of search agents.
E = K 1 ( D ) × exp 2 I t e r × 2 M a x I t e r
where the following apply:
K 1 is a random number.
exp is the exponential function, and I t e r is the current iteration.
M a x I t e r is the maximum iteration.
c o f j = { a + 1 + r 3 , a × N 2 ( D ) , r 4 ( D ) , N 3 ( D ) × N 4 ( D ) 2 × cos r 4 × 2 × N 3 ( D )
where the following apply:
cos represents the cosine function.
c o f j is the vector variation.
The parameter a is calculated using Equation (54).
a = 1 + I t e r × 1 M a x I t e r
(b)
Maternity herds (M2)
This phase plays an important role due to the ability of the maternity fraternity to give birth to strong male gazelles. Their conduct is mathematically formulated using Equation (55).
M a t H e r = c o f y m + c o f 1 , r + r i 3 × m a l e m g r i 4 × X r a n d × c o f 1 , r
where the following apply:
r i 3 and r i 4 are the integer and random number 1 or 2.
m a l e m g is the best solution in the current iteration.
X r a n d is the position vector of a gazelle nominated in a random manner.
(c)
Bachelor male herds (M3)
In the third phase, the gazelles mark their territory as per their maturity level and also take possession of females. Also, the young ones in the herds indulge in battles with the other males to take control of the territory, which is mathematically expressed as per Equation (56).
M a l e H e r _ B a c h = X t D + r i 5 × m a l e m g r i 6 × c o f y m × c o f r
where the following apply:
X t is the position vector of the gazelle.
r i 5 and r i 6 are integers 1 or 2, selected in random manner.
c o f y m denotes impact of young male gazelle from the herd.
c o f r is vector selected randomly.
D = X t + m a l e m g × 2 × r 6 1
where the following apply:
X t is the present location of male gazelle in the current iteration.
m a l e m g is the position of best solution, i.e., an adult male.
r 6 is random number ranging from 0 and 1.
(d)
Migration phase (M4)
To avoid scarcity of resources essential for continuing their habitat, MG constantly explore the availability of food and are also willing to explore neighborhood regions to migrate. They also have excellent running capabilities and jumping power, as expressed in Equation (58).
M P = u p b l w b × r 7 + l w b
where the following apply:
u p b and l w b are upper and lower limit.
r 7 are the integers, chosen between 0 and 1.
All the four mechanisms discussed apply to all MGs to sort new generations and update accordingly. Each generation produced in this fashion is equivalent to one replication. Finally, the best ones with capable solutions are sorted among the population, and the frail ones are eliminated. The optimization process flowchart followed to reach the desired solution is presented in Figure 5.

3. Results

To assess performance, the simulation was executed on a computer with Windows 11 version with an installed 11th Gen IntelR CoreTM processor i7-11700 clocking @ 2.50 GHz equipped with 16 GB of RAM. Statistical results are listed and discussed for the investigation of the proposed MAREAVPP by including three diverse cases, followed by multiple scheduling strategies. The performance is carried out specifically for the MAREAVPP system to capitalize more on NP, which is carried out in Case I, along with a reduction in EM for Case II. In addition, multi-objective-based optimized scheduling is discussed with multiple scheduling strategies executed in Case III to see the system’s response in terms of concurrent near global optimal solution.

3.1. DAS

The optimization interval of the proposed work is initially set to 1 h, in which the scheduling period is divided into 24 h and referred to as day-ahead scheduling (DAS). The power balancing for MAREAVPP can be seen in Figure 6 and Figure 7, as presented for DAS.

3.2. Proposed IHS

The above analysis is carried out specifically for DAS, which is further extended for intra-hour-based scheduling (IHS), in which the optimization interval is set to a 15-min time interval. This makes the subdivision of 96 specified intervals instead of 24 in DAS, resulting in the power balancing for MAREAVPP for IHS, as shown in Figure 8 and Figure 9 for Cases I and II.

3.3. Proposed RTS

In line with DAS and IHS, rigorous extrapolation is carried out, and the optimization interval is set to 5 min to assess the system’s responsiveness for real-time scheduling (RTS), resulting in 288 specified intervals for further precision. The power balancing in the MAREAVPP for RTS is shown in Figure 10 and Figure 11, respectively. In addition, it can be observed that due to the inclusion of renewables in the VPP network, the responsiveness of the system is improved in terms of final results compared to DAS.
Specifically, the power balance is depicted for two different cases in which the energy market plays an important role in capitalizing on net profit, followed by the other case in which the purpose is to analyze the emissions. Multiple scheduling strategies are carried out starting from day-ahead scheduling (DAS), in which the optimization interval is 24 h. In line with DAS, intra-hour scheduling is performed through rigorous extrapolation in which the optimization interval is set to 15 min and 5 min resolution. Thereafter, the performance analysis is carried out for these multiple scheduling strategies.

3.4. Numerical Results

Multiple case scenarios were conducted for the developed MAREAVPP system while considering a range of renewable resources to fulfill the demand, which was verified using the advanced meta-algorithm. The quality solution sets are improved as the iterations progress subsequently. The resulting convergence trend presented in line with numerical results is also promising, along with the improved computational speed as the optimization interval is reduced. Profit maximization is carried out in Case I, which is followed by Case II, in which emissions are optimized by employing MGO.

3.4.1. Case I

Many researchers have only carried out the analysis for 24 h intervals, and the same approach is followed to determine the performance of the developed system without considering any intra-hour scheduling. Table 1 enlists the numerical results obtained from PSO and MPO, in which the value of max profit is registered as USD 58,978.3 and USD 59,351.88. It can be observed in Table 1 that MPO performs well in terms of execution, and there is an increase of 0.64% in the maximum profit. PSO and marine predator optimization (MPO) are selected to maintain a balanced approach among widely established techniques and newly developed methods to demonstrate the performance of the system.
Thereafter, advanced MGO is applied for DAS, as well as other scheduling, and the results are discussed in Table 2. The primary purpose of exploring multiple scheduling is to observe whether real-time scheduling performs superiorly compared to other strategies. Furthermore, the analysis is extended for the proposed IHS and RTS, and the results indicate improvement, which ensures the superiority of the technique employed precisely for Case I, as shown in Table 2. It is apparent in the result and analysis that by applying the MGO technique, there is a significant increase of 1.1% in max. profit in the case of proposed IHS and 1.27% from proposed RTS when compared with PSO.
The convergence behavior is presented in Figure 12 for multiple scheduling strategies, in which the proposed IHS converges to a maximum value for a net profit of USD 59,628.98, followed by the proposed RTS, which is USD 59,726.68. It is evident from the analysis that DAS is converging to USD 59,592.32, which is less than the other scheduling strategies.

3.4.2. Case II

Following NP enhancement in Case I, emission reduction is performed in Case II, in which only DAS is considered initially and tested with PSO and MPO. The results are shown in Table 3, in which the associated values of emission are tabulated. It can be observed that MPO outperforms PSO by nearly a 1.9% reduction, which is a marginal improvement.
The analysis is further performed with the MGO technique, in which intra-hour scheduling is also considered. Table 4 indicates that the emission value obtained from the proposed RTS is 47,580.21 kg, which is improved when compared to the DAS and IHS. It is evident in the analysis that the proposed IHS recorded an improvement of 7.74% when compared to PSO, and the proposed RTS registered a significant reduction of 9.72%, which is remarkable. The resulting convergence curve from multiple scheduling is depicted in Figure 13.

3.4.3. Case III

Multi-objective optimized scheduling is executed in Case III, and the results are initially discussed for DAS, which is tested with PSO and MPO, and the values are listed in Table 5 for both objectives O1 and O2.
Following the analysis for DAS, the calculations are listed for multiple scheduling strategies and recorded in Table 6 for the MAREAVPP system. It can be inferred that the proposed RTS outperforms all the other scheduling strategies in the context of minimum emissions and maximum net profit.
The max value for NP printed by the proposed RTS is USD 59,726.68, which outperforms the other scheduling strategies. Also, the minimum emission value obtained from the proposed RTS is 47,580.21 kg, which is lower than the values attained from DAS and the proposed IHS. Moreover, the convergence trend for multiple scheduling obtained in Case III is presented in Figure 14. Furthermore, to give the ISO freedom to pick the quality selection, especially when multiple aims are considered, a Pareto graph is offered in Figure 15 of from the proposed RTS.
Multiple case scenarios were conducted for the developed VPP system considering a range of renewable resources to fulfill the demand, which was verified by the nature-inspired method, and it can be observed that the solution sets are improved as the iterations progress. The convergence trends presented are also promising, along with the computational speed compared to the other methods.
The computational capability of the selected MGO is vital in determining the overall usefulness of the MAREAVPP. Achieving the desired solution effectively is also one of the aims of this work. The computational time to print the results is presented in Table 1 and Table 2, in which it can be observed that the selected MGO performance varies due to the variation of optimization intervals in multiple scheduling strategies.

4. Discussion

The inferences that can be drawn from the research carried out in the domain of VPP, specifically in the multi-area systems setting, are emphasized in this section. Initially, a framework is developed to perform optimized scheduling of MAREAVPP considering various renewable energy sources along with a cogenerating unit. In addition, two objectives are formulated, which conflict in nature but simultaneously fulfill both economic and environmental perspectives. Also, due to the associated complexities of MAREAVPP, an advanced MGO is employed to handle the problem effectively, considering the balance between exploration and exploitation. Moreover, for demonstrative analysis, the scheduling is optimized on multiple scheduling strategies in the proposed MAREAVPP, in which the system’s performance is further improved due to the adjoining through a tie-line connection.
The major contributions provided in this work are listed in chronological order to give reader insights and more clarity via simplicity from an understanding point of view.
  • Due to the inclusion of renewable sources, intermittency is a prominent issue. To address unpredictability, storage provisions are considered in the network to increase the reliability of the developed system.
  • The developed framework is controlled and managed by a VPP system, which can be termed the Internet of Energy Hub (IEH), as aggregation is performed through software instead of any hardware equipment.
  • The optimal scheduling is mostly carried out on a day-ahead basis due to the simplicity associated with the problem. Due to the inclusion of multiple renewables, three distinct types of scheduling are considered, i.e., day-ahead scheduling (DAS), intra-hour (IHS), and real-time scheduling (RTS). The multiple scheduling strategies ensure the balancing of a multi-area setting, termed the MAREAVPP system, to increase the system’s dependability.
  • The constraints related to the tie-line capacity are also considered and satisfied, which are applicable in outcomes in terms of the overall enhancement in NP and reduction in EM.
  • Moreover, an advanced metaheuristic nature-inspired technique is employed to solve the desired objectives in a reduced number of epochs consuming the minimum possible time to print the quality solution sets. In the analysis, it can be inferred that the selected MGO performs well in terms of optimization exactness and convergence trend.
  • Finally, the net profit of the entire system is increased considerably, followed by a reduction in emissions considering the economic and environmental perspectives.
The involvement of renewables in any system configuration brings uncertainty due to the inherent nature of intermittency and variability. This aspect holds paramount importance while analyzing the performance of the system, and to deal with this aspect, additional resources in the system configuration are involved in this work to cope with the power demand when solar and wind are not able to fulfill the power requirement due to the uncertainties involved. Moreover, an attempt is made to predict the uncertainties in generation and load by the operator using three different tools, namely, DAS, IHS, and RTS, which creates additional accuracy due to the minimization of the optimization intervals. Also, the idea of a multi-area is introduced in the present work to address the uncertainty effectively, as the interconnected systems are more efficient and reliable. This can be a potential solution. It is possible by employing scenario generation and reduction methods to match the demand of the retailer, which gives advantages and additional leverage to the VPP operator to balance power requirements due to the availability of multiple resources in both areas. The surplus power can be utilized by the other areas, which is an added advantage of the MAREAVPP system.
There are various types of fuel cells that are considered based on requirements. In the present system, PEMFCs are considered due to their wide operating temperature range and large hours of reliable operation compared to their counterparts, and the model adapted is devoted to the specific case discussed in this work. VPP is indeed a crucial aspect in transforming the current centralized architecture to a technologically advanced decentralized and holistic framework, which will be a breakthrough in the transition toward a renewable and sustainable future. Developing a large-scale VPP or a community-based VPP promotes cleaner energy development and a smart initiative by providing value and benefits to all prosumers, utility operators, and stakeholders.
Hence, the developed framework of this work is composed of multiple scheduling strategies and explores the economic feasibility of multi-area VPP networks employing advanced soft computing techniques in a much more effective manner, which not only improves the overall net profit of the system but also reduces the generated emissions collectively. An hour-ahead and real-time scheduling interval are explored to overcome the effects of the unpredictability of wind energy and solar power by solving the problem in various optimization intervals. Based on the analysis, it is evident that the proposed method is effective, which is verified with different variety of scheduling-based implementations, and the result reveals that the MAREAVPP approach is suitable. The selected algorithm is also discussed extensively in line with supporting equations, and to correlate the proposed work in real-world situations, intra-hour based scheduling strategy is carried out in which rigorous extrapolations are performed to analyse the performance of the MAREAVPP in IHS and RTS settings. Furthermore, the optimization problem is crafted in line with the multi-area context to capitalize more on the profit aspect which is the primary and one of the most important characteristics of a Virtual Power Plant that makes it economically feasible.
The behavior of the two zones is assumed to be independently capable yet interconnected to capitalize more on the profit aspect due to effective resource allocation as well as excellent aggregation. To simplify the configuration, the considered resources are identical in both zones, and there is no other correlation considered. However, the potential MAREAVPP is not limited to this extent, and modifications can be made by extending it to a three- or four-area system by enhancing or reducing the number of involved resources as per the power requirement.

5. Conclusions

The recent increase in the share of renewables witnessed by the energy sector indicates the need to have an effective energy management platform that can perform the functions expected from a regular conventional power plant. The best potential alternative, which excites the whole energy sector across the research fraternity, is employing a virtual power plant (VPP) that can schedule power effectively with sophisticated and advanced software-based technologies. The implementation of VPP is carried out in a single-area system, and therefore, this work presents the optimized scheduling of a multi-area-based virtual power plant (MAREAVPP). To truly unleash the potential of VPPs, multi-area systems are interrelated through a tie-line to assess their potential and economic feasibility by incorporating a range of renewable sources along with a co-generation unit. Multiple VPPs are connected through each other by establishing tie-line connections to evaluate the improvement in net profit and reduction in generated emissions due to the inclusion of CHP units in the problem formulation.
This research also explores multiple scheduling strategies, which are carried out for day-ahead scheduling (DAS) and hour-ahead scheduling, i.e., proposed intra-hour (IHS) and proposed real-time (RTS) implemented on the developed MAREAVPP system by providing multiple reserves options, i.e., EV and ESS. The scheduling is carried out on different optimization intervals, in which the time intervals are varied based on the DAS, IHS, and proposed RTS. Initially, the proposed approach is solved in a single objective context in which the target is to enhance the VPP system’s profit margin, followed by emission reduction. In addition, the anticipated approach is formulated in a multi-objective framework in which multiple scheduling strategies are performed simultaneously. An increment in net profit and emission minimization is achieved by employing a nature-inspired MGO technique. The approach is capable in terms of improved convergence behavior and has a reduced average computational time in line with the minimum iteration count. The presented approach indicates the suitability of the proposed optimal scheduling of MAREAVPP, as the amalgamation of renewables in the energy mix requires real-time availability due to the variable and uncertain nature of RERs.
Lastly, it can be inferred that the presented approach in this work opens many avenues for researchers in the domain of VPP. Finally, the proposed framework can be extended by including more constraints, which results in the reformulation of the problem by utilizing a hybrid optimization technique in the future.

6. Patents

Part of this work was submitted for an Indian patent (application number: 202441022192).

Author Contributions

Conceptualization, A.K.P. and V.K.J.; methodology, A.K.P.; software, A.K.P. and V.K.J.; validation, A.K.P., V.K.J. and J.N.S.; formal analysis, A.K.P.; investigation, A.K.P. and V.K.J.; resources, A.K.P. and S.S.; data curation, A.K.P. and V.K.J.; writing—original draft preparation, A.K.P.; writing—review and editing, A.K.P. and V.K.J.; visualization, A.K.P. and V.K.J.; supervision, V.K.J. and J.N.S.; project administration, A.K.P. and V.K.J.; funding acquisition, V.K.J. and S.S. All authors have read and agreed to the published version of the manuscript.

Funding

This research was funded by the DST-sponsored INSPIRE Fellowship IF 190938, and the APC was funded by the Manipal Academy of Higher Education.

Data Availability Statement

Data are available upon request due to restrictions (privacy reasons).

Acknowledgments

This research work is supported by the DST-sponsored INSPIRE Fellowship, the Government of India, and the first author Anubhav Kumar Pandey is indebted to DST for their support and encouragement.

Conflicts of Interest

The authors declare no conflicts of interest.

Abbreviations

VPPVirtual Power Plant.
DERsDistributed Energy Resources.
ISOIndependent System Operator.
DADay-ahead.
HAHour-ahead.
DRDemand Response.
RTReal-Time.
BTMBehind the Meter.
CHPCombined Heat and Power.
MAREAVPPMulti-area based Virtual Power Plant.
EVsElectric Vehicles.
P2PPeer to Peer.
PSOParticle Swarm Optimization.
DSPDemand Side Participation.
EMSEnergy Management System.
ESSsEnergy Storage Systems.
MGOMountain Gazelle Optimizer.
DASDay-ahead Scheduling.
IHSIntra-Hour Scheduling.
RTSReal Time Scheduling.
NPNet Profit.
EMEmission.
NCERsNon-Conventional based Energy Resources.
FCFuel cells.
CVPPCommercial Virtual Power Plant.
MPOMarine Predator Optimization.

References

  1. Shojaeiyan, S.; Dehghani, M.; Siano, P. Microgrids resiliency enhancement against natural catastrophes based multiple cooperation of water and energy hubs. Smart Cities 2023, 6, 1765–1785. [Google Scholar] [CrossRef]
  2. Jokar, H.; Niknam, T.; Dehghani, M.; Siano, P.; Ouahada, K.; Aly, M. Integrated Energy Management in Small-Scale Smart Grids Considering the Emergency Load Conditions: A Combined Battery Energy Storage, Solar PV, and Power-to-Hydrogen System. Smart Cities 2024, 7, 3764–3797. [Google Scholar] [CrossRef]
  3. Wang, J.; Ilea, V.; Bovo, C.; Xie, N.; Wang, Y. Optimal self-scheduling for a multi-energy virtual power plant providing energy and reserve services under a holistic market framework. Energy 2023, 278, 127903. [Google Scholar] [CrossRef]
  4. Autogrid’s Japan Project Could Be World’s Largest Virtual Power Plant. Available online: https://www.auto-grid.com/news/autogrids-japan-project-could-be-worlds-largest-virtual-power-plant/ (accessed on 24 April 2023).
  5. Brehm, K.; McEvoy, A.; Usry, C.; Dyson, M. Virtual Power Plants, Real Benefits. RMI. 2023. Available online: https://rmi.org/insight/virtual-power-plants-real-benefits/ (accessed on 24 April 2023).
  6. Basu, M.; Jena, C.; Khan, B. Dynamic optimal power flow for multi-operator renewable energy-based virtual power plants. IET Renew. Power Gener. 2023, 17, 2625–2637. [Google Scholar] [CrossRef]
  7. Akkas, O.P.; Cam, E. Risk-based Optimal Bidding and Operational Scheduling of a Virtual Power Plant Considering Battery Degradation Cost and Emission. Adv. Electr. Comput. Eng. 2023, 23, 19. [Google Scholar] [CrossRef]
  8. Zheng, X.; Zhou, H.; Bai, J. Optimal Trading Strategy for Multiple Virtual Power Plants: A Stochastic P2P method. In Proceedings of the 2023 8th Asia Conference on Power and Electrical Engineering (ACPEE), Tianjin, China, 14–16 April 2023; IEEE: New York, NY, USA, 2023; pp. 938–943. Available online: https://ieeexplore.ieee.org/document/10135607 (accessed on 24 April 2023).
  9. Rouzbahani, H.M.; Karimipour, H.; Lei, L. A review on virtual power plant for energy management. Sustain. Energy Technol. Assess. 2021, 47, 101370. [Google Scholar] [CrossRef]
  10. Krishna, R.; Sathish, H.; Zhou, N. Forecasting Uncertainty Parameters of Virtual Power Plants Using Decision Tree Algorithm. Electr. Power Compon. Syst. 2023, 51, 1756–1769. [Google Scholar] [CrossRef]
  11. Azimi, Z.; Hooshmand, R.-A. Aggregate Impact Analysis of Demand Response Programs, Electric Vehicles, and Combined Heat and Power Units on Integrated Management of Industrial Virtual Power Plant. Smart Grids Sustain. Energy 2023, 8, 11. [Google Scholar] [CrossRef]
  12. Xue, J.; Cao, Y.; Shi, X.; Zhang, Z.; Ma, R.; Zhang, J. Coordination of Multiple Flexible Resources Considering Virtual Power Plants and Emergency Frequency Control. Appl. Sci. 2023, 13, 6390. [Google Scholar] [CrossRef]
  13. Liu, X. Research on the evaluation method and system development of emergency regulation capacity for multiple virtual power plants. Int. J. Electr. Power Energy Syst. 2023, 153, 109318. [Google Scholar] [CrossRef]
  14. Falsafi, H.; Zakariazadeh, A.; Jadid, S. The role of demand response in single and multi-objective wind-thermal generation scheduling: A stochastic programming. Energy 2014, 64, 853–867. [Google Scholar] [CrossRef]
  15. Li, J.; Peng, D.; Zhao, H.; Wang, D.; Qi, E. A ‘spatial-temporal’ bi-layer optimal control strategy of large-scale electric vehicles (EVs) in a multi-area Virtual Power Plant (VPP) oriented to dual carbon target. IET Renew. Power Gener. 2022, 16, 1445–1461. [Google Scholar] [CrossRef]
  16. Rajasegharan, V.V.; Veena, P.; Ramesh, S.; Karthikeyan, G. Virtual Power Plant for Optimizing Power Flow in Large Scale Distributed Networks. Electr. Power Compon. Syst. 2023, 1–21. [Google Scholar] [CrossRef]
  17. Chen, Y.; Xu, J. Solar and wind power data from the Chinese State Grid Renewable Energy Generation Forecasting Competition. Sci. Data 2022, 9, 577. [Google Scholar] [CrossRef]
  18. Sadeghi, D.; Ahmadi, S.E.; Amiri, N.; Satinder; Marzband, M.; Abusorrah, A.; Rawa, M. Designing, optimizing and comparing distributed generation technologies as a substitute system for reducing life cycle costs, CO2 emissions, and power losses in residential buildings. Energy 2022, 253, 123947. [Google Scholar] [CrossRef]
  19. Wu, Z.; Gu, W.; Wang, R.; Yuan, X.; Liu, W. Economic optimal schedule of CHP microgrid system using chance con-strained programming and particle swarm optimization. In Proceedings of the 2011 IEEE Power and Energy Society General Meeting, Detroit, MI, USA, 24–28 July 2011; IEEE: New York, NY, USA, 2011; pp. 1–11. [Google Scholar]
  20. Hadayeghparast, S.; Farsangi, A.S.; Shayanfar, H. Day-ahead stochastic multi-objective economic/emission operational scheduling of a large scale virtual power plant. Energy 2019, 172, 630–646. [Google Scholar] [CrossRef]
  21. Pandey, A.K.; Jadoun, V.K.; Sabhahit, J.N. Scheduling and assessment of mul-ti-area virtual power plant including flexible resources using swarm intelligence technique. Electr. Power Syst. Res. 2025, 238, 111139. [Google Scholar] [CrossRef]
  22. Li, B.; Sun, Y.; Fu, X.; Zhang, J.; Yang, R.; Sun, Y. Feasible Region Calculation Method of Tie-line in Interconnected Regions in Day-ahead Dispatch Scenarios. J. Phys. Conf. Ser. 2022, 2310, 012090. [Google Scholar] [CrossRef]
  23. Sikkanan, S.; Kumar, C.; Manoharan, P.; Ravichandran, S. Exploring the potential of 5G uplink communication: Synergistic integration of joint power control, user grouping, and multi-learning Grey Wolf Optimizer. Sci. Rep. 2024, 14, 21406. [Google Scholar] [CrossRef]
  24. Dunham, K.M. The social organization of mountain gazelles Gazella gazella in a population reintroduced to central Arabia. J. Arid. Environ. 1999, 43, 251–266. [Google Scholar] [CrossRef]
  25. Mendelssohn, H.; Yom-Tov, Y.; Groves, C.P. Gazella gazella. Mamm. Species 1995, 490, 1–7. [Google Scholar]
  26. Abdollahzadeh, B.; Gharehchopogh, F.S.; Khodadadi, N.; Mirjalili, S. Mountain gazelle optimizer: A new nature-inspired metaheuristic algorithm for global optimization problems. Adv. Eng. Softw. 2022, 174, 103282. [Google Scholar] [CrossRef]
Figure 1. MAREA-based VPP system under consideration.
Figure 1. MAREA-based VPP system under consideration.
Smartcities 08 00037 g001
Figure 2. Type (i) and Type (ii) regions of operation for co-generation unit.
Figure 2. Type (i) and Type (ii) regions of operation for co-generation unit.
Smartcities 08 00037 g002
Figure 3. Multi-objective scheduling approach.
Figure 3. Multi-objective scheduling approach.
Smartcities 08 00037 g003
Figure 4. Problem-solving approach for multi-objective problem.
Figure 4. Problem-solving approach for multi-objective problem.
Smartcities 08 00037 g004
Figure 5. Flowchart concerning the MGO process.
Figure 5. Flowchart concerning the MGO process.
Smartcities 08 00037 g005
Figure 6. Power balancing for Case I (DAS).
Figure 6. Power balancing for Case I (DAS).
Smartcities 08 00037 g006
Figure 7. Power balancing for Case II (DAS).
Figure 7. Power balancing for Case II (DAS).
Smartcities 08 00037 g007
Figure 8. Power balancing for Case I (IHS).
Figure 8. Power balancing for Case I (IHS).
Smartcities 08 00037 g008
Figure 9. Power balancing for Case II (IHS).
Figure 9. Power balancing for Case II (IHS).
Smartcities 08 00037 g009
Figure 10. Power balancing for Case I (RTS).
Figure 10. Power balancing for Case I (RTS).
Smartcities 08 00037 g010
Figure 11. Power balancing for Case II (RTS).
Figure 11. Power balancing for Case II (RTS).
Smartcities 08 00037 g011
Figure 12. Convergence curve obtained from multiple scheduling for Case I.
Figure 12. Convergence curve obtained from multiple scheduling for Case I.
Smartcities 08 00037 g012
Figure 13. Convergence curve obtained from multiple scheduling for Case II.
Figure 13. Convergence curve obtained from multiple scheduling for Case II.
Smartcities 08 00037 g013
Figure 14. Convergence curve obtained from RTS for Case III.
Figure 14. Convergence curve obtained from RTS for Case III.
Smartcities 08 00037 g014
Figure 15. Pareto optimal solution obtained from (RTS) for Case III.
Figure 15. Pareto optimal solution obtained from (RTS) for Case III.
Smartcities 08 00037 g015
Table 1. Assessment of Case I with different algorithms considering DAS [21].
Table 1. Assessment of Case I with different algorithms considering DAS [21].
OutputPSOMPO
Maximum Profit (USD) 58,978.359,351.88
Minimum Profit (USD)45,226.5245,620.52
Mean Profit (USD)52,102.4152,486.2
Computational time (sec.)122.4192.96
Table 2. Assessment of Case I with multiple scheduling from MGO.
Table 2. Assessment of Case I with multiple scheduling from MGO.
OutputDASProposed
IHS
Proposed
RTS
Maximum Profit (USD) 59,592.3259,628.9859,726.68
Minimum Profit (USD)47,547.2847,698.9647,878.86
Mean Profit (USD)53,569.853,663.9753,802.77
Computational time (s)140.46162.97189.35
Table 3. Assessment of Case II with different algorithms considering DAS [21].
Table 3. Assessment of Case II with different algorithms considering DAS [21].
OutputPSOMPO
Min. Emission (Kg)52,700.9451,700.73
Max. Emission (Kg)64,384.6363,352.37
Mean Emission (Kg)58,542.7957,526.55
Comp. time (s)121.49 107.64
Table 4. Assessment of Case II with multiple scheduling from MGO.
Table 4. Assessment of Case II with multiple scheduling from MGO.
OutputDASProposed
IHS
Proposed
RTS
Min. Emission (kg) 51,432.4248,622.3447,580.21
Max. Emission (kg)63,062.3160,152.4259,228.81
Mean Emission (kg)57,247.3754,387.3853,404.51
Comp. time (s)135.26161.32189.15
Table 5. Results of different algorithms considering DAS [21].
Table 5. Results of different algorithms considering DAS [21].
Objective
Function
NP (USD)EM (Kg)
Limits PSO MPO PSO MPO
MaxFprofit58,978.359,351.88111,784.36110,561.51
MinFemission29,202.8629,633.4952,700.9451,700.73
Table 6. Results of multiple scheduling for Case III from MGO.
Table 6. Results of multiple scheduling for Case III from MGO.
Objective
Function
NP (USD)EM (Kg)
LimitsDASProposed IHSProposed
RTS
DASProposed
IHS
Proposed
RTS
MaxFprofit59,592.3259,628.9859,726.68110,519.48107,551.18106,837.46
MinFemission29,612.3129,853.4629,890.2451,432.4248,622.3447,580.21
Disclaimer/Publisher’s Note: The statements, opinions and data contained in all publications are solely those of the individual author(s) and contributor(s) and not of MDPI and/or the editor(s). MDPI and/or the editor(s) disclaim responsibility for any injury to people or property resulting from any ideas, methods, instructions or products referred to in the content.

Share and Cite

MDPI and ACS Style

Pandey, A.K.; Jadoun, V.K.; Sabhahit, J.N.; Sharma, S. Interconnected Operation and Economic Feasibility-Based Sustainable Planning of Virtual Power Plant in Multi-Area Context. Smart Cities 2025, 8, 37. https://doi.org/10.3390/smartcities8010037

AMA Style

Pandey AK, Jadoun VK, Sabhahit JN, Sharma S. Interconnected Operation and Economic Feasibility-Based Sustainable Planning of Virtual Power Plant in Multi-Area Context. Smart Cities. 2025; 8(1):37. https://doi.org/10.3390/smartcities8010037

Chicago/Turabian Style

Pandey, Anubhav Kumar, Vinay Kumar Jadoun, Jayalakshmi N. Sabhahit, and Sachin Sharma. 2025. "Interconnected Operation and Economic Feasibility-Based Sustainable Planning of Virtual Power Plant in Multi-Area Context" Smart Cities 8, no. 1: 37. https://doi.org/10.3390/smartcities8010037

APA Style

Pandey, A. K., Jadoun, V. K., Sabhahit, J. N., & Sharma, S. (2025). Interconnected Operation and Economic Feasibility-Based Sustainable Planning of Virtual Power Plant in Multi-Area Context. Smart Cities, 8(1), 37. https://doi.org/10.3390/smartcities8010037

Article Metrics

Back to TopTop