Contextualizing the Smart City in Africa: Balancing Human-Centered and Techno-Centric Perspectives for Smart Urban Performance
Abstract
1. Introduction
2. Smart City-Related Concept and Dimensions
2.1. Smart as a Concept
2.2. Smart City Dimensions
3. Key Features of Smart City Development
4. Smart City Approaches in Literature Studies
4.1. Conceptualizing the Smart City’s Approach
4.2. The Smart City in Africa: A New and Fast-Growing Research Area
4.3. The Smart City Approach in an African Context
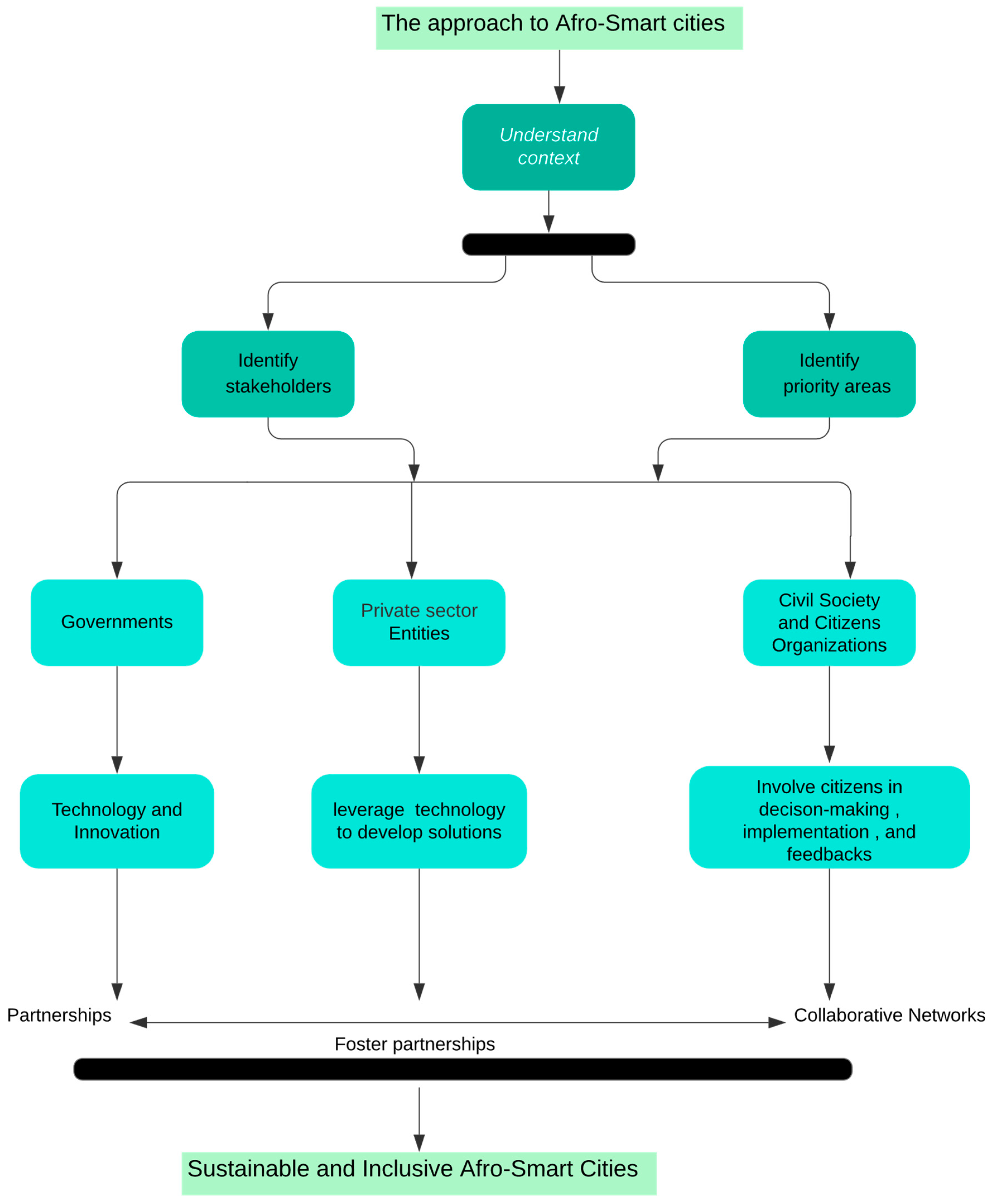
5. Developing and Assessing Afro-Smart City Methodology
6. Discussions
7. Conclusions and Way Forward
- Techno-centric Approach: This approach considers modern technologies as the driving force behind urban development. It focuses on utilizing technological advancements to improve city functioning and enhance the quality of life for residents.
- Human and social-centric approach: The human- and social-oriented approach views a Smart City as a multifaceted development involving all stakeholders in the city and their active engagement in the processes of decision-making. It emphasizes the inclusion of various social and humanistic factors in the development of smart cities as well as the implementation of good governance principles in Smart City initiatives by prioritizing the engagement, participation, and well-being of the citizens.
Author Contributions
Funding
Conflicts of Interest
References
- Bhushan, B.; Khamparia, A.; Sagayam, K.M.; Sharma, S.K.; Ahad, M.A.; Debnath, N.C. Blockchain for smart cities: A review of architectures, integration trends and future research directions. Sustain. Cities Soc. 2020, 61, 102360. [Google Scholar] [CrossRef]
- Gaur, L.; Agarwal, V.; Chatterjee, P. Intelligent Decision Support Systems for Smart City Applications; Scrivener Publishing LLC: Beverly, MA, USA, 2023. [Google Scholar]
- Attaran, H.; Kheibari, N.; Bahrepour, D. Toward integrated smart city: A new model for implementation and design challenges. GeoJournal 2022, 87, 511–526. [Google Scholar] [CrossRef]
- Myeong, S.; Park, J.; Lee, M. Research Models and Methodologies on the Smart City: A Systematic Literature Review. Sustainability 2022, 14, 1687. [Google Scholar] [CrossRef]
- Pieroni, A.; Scarpato, N.; Di Nunzio, L.; Fallucchi, F.; Raso, M. Smarter City: Smart energy grid based on Blockchain technology. Int. J. Adv. Sci. Eng. Inf. Technol. 2018, 8, 298–306. [Google Scholar] [CrossRef]
- Orecchini, F.; Santiangeli, A.; Zuccari, F.; Pieroni, A.; Suppa, T. Blockchain Technology in Smart City: A New Opportunity for Smart Environment and Smart Mobility. In Advances in Intelligent Systems and Computing; Springer: Cham, Switzerland, 2019. [Google Scholar]
- Wu, M.; Yan, B.; Huang, Y.; Sarker, M.N.I. Big Data-Driven Urban Management: Potential for Urban Sustainability. Land 2022, 11, 680. [Google Scholar] [CrossRef]
- Marvi, L.T.; Behzadfar, M.; Shemirani, S.M.M. International Journal of Human Capital in Urban Management Defining the social-sustainable framework for smart cities. Int. J. Hum. Cap. Urban Manag. 2023, 8, 95–110. [Google Scholar] [CrossRef]
- Lai, C.S.; Jia, Y.; Dong, Z.; Wang, D.; Tao, Y.; Lai, Q.H.; Wong, R.T.K.; Zobaa, A.F.; Wu, R.; Lai, L.L. A Review of Technical Standards for Smart Cities. Clean Technol. 2020, 2, 290–310. [Google Scholar] [CrossRef]
- Schiavo, F.T.; Magalhães, C.F.d. Smart Sustainable Cities: The Essentials for Managers’ and Leaders’ Initiatives within the Complex Context of Differing Definitions and Assessments. Smart Cities 2022, 5, 994–1024. [Google Scholar] [CrossRef]
- Paskaleva, K.; Evans, J.; Watson, K. Co-producing smart cities: A Quadruple Helix approach to assessment. Eur. Urban Reg. Stud. 2021, 28, 395–412. [Google Scholar] [CrossRef]
- Singh, T.; Solanki, A.; Sharma, S.K.; Nayyar, A.; Paul, A. A Decade Review on Smart Cities: Paradigms, Challenges and Opportunities. IEEE Access 2022, 10, 68319–68364. [Google Scholar] [CrossRef]
- Shtebunaev, S.; Gullino, S.; Larkham, P.J. Planning the Smart City with Young People: Teenagers’ Perceptions, Values and Visions of Smartness. Urban Plan. 2023, 8, 57–69. [Google Scholar] [CrossRef]
- Myeong, S.; Jung, Y.; Lee, E. A Study on Determinant Factors in Smart City Development: An Analytic Hierarchy Process Analysis. Sustainability 2018, 10, 2606. [Google Scholar] [CrossRef]
- Batty, M.; Axhausen, K.W.; Giannotti, F.; Pozdnoukhov, A.; Bazzani, A.; Wachowicz, M.; Ouzounis, G.; Portugali, Y. Smart cities of the future. Eur. Phys. J. Spec. Top. 2012, 214, 481–518. [Google Scholar] [CrossRef]
- Allam, Z.; Newman, P. Redefining the smart city: Culture, metabolism and governance. Smart Cities 2018, 1, 4–25. [Google Scholar] [CrossRef]
- Slavova, M.; Okwechime, E. African Smart Cities Strategies for Agenda 2063. Afr. J. Manag. 2016, 2, 210–229. [Google Scholar] [CrossRef]
- Allam, Z.; Dhunny, Z.A. On big data, artificial intelligence and smart cities. Cities 2019, 89, 80–91. [Google Scholar] [CrossRef]
- Ismagilova, E.; Hughes, L.; Rana, N.P.; Dwivedi, Y.K. Security, Privacy and Risks within Smart Cities: Literature Review and Development of a Smart City Interaction Framework. Inf. Syst. Front. 2020, 24, 393–414. [Google Scholar] [CrossRef]
- Lazaroiu, C.; Roscia, M. Smart Resilient City and IoT Towards Sustainability of Africa. In Proceedings of the 2018 7th International Conference on Renewable Energy Research and Applications (ICRERA), Paris, France, 14–17 October 2018; pp. 1292–1298. [Google Scholar]
- Zhan, J.; Dong, S.; Hu, W. IoE-supported smart logistics network communication with optimization and security. Sustain. Energy Technol. Assess. 2022, 52, 102052. [Google Scholar] [CrossRef]
- Mildon, P. The importance of data privacy in smart cities. Open Access Government. February 2023. Available online: https://www.openaccessgovernment.org/importance-data-privacy-smart-cities/152918/ (accessed on 1 December 2023).
- Fabrègue, B.F.G.; Bogoni, A. Privacy and Security Concerns in the Smart City. Smart Cities 2023, 6, 586–613. [Google Scholar] [CrossRef]
- Kuang, Z.; Chen, C. Research on smart city data encryption and communication efficiency improvement under federated learning framework. Egypt. Inform. J. 2023, 24, 217–227. [Google Scholar] [CrossRef]
- Ma, C. Smart city and cyber-security; technologies used, leading challenges and future recommendations. Energy Rep. 2021, 7, 7999–8012. [Google Scholar] [CrossRef]
- Sookhak, M.; Tang, H.; He, Y.; Yu, F.R. Security and Privacy of Smart Cities: A Survey, Research Issues and Challenges. IEEE Commun. Surv. Tutor. 2019, 21, 1718–1743. [Google Scholar] [CrossRef]
- Romani, G.F.; Pinochet, L.H.C.; Pardim, V.I.; de Souza, C.A. Security as a key factor for the smart city, citizens’ trust, and the use of technologies. Rev. Adm. Publica 2023, 57, e2022-0145. [Google Scholar] [CrossRef]
- Rejeb, A.; Rejeb, K.; Abdollahi, A.; Keogh, J.G.; Zailani, S.; Iranmanesh, M. Smart city research: A bibliometric and main path analysis. J. Data Inf. Manag. 2022, 4, 343–370. [Google Scholar] [CrossRef]
- Lau, B.P.L.; Marakkalage, S.H.; Zhou, Y.; Hassan, N.U.; Yuen, C.; Zhang, M.; Tan, U.X. A survey of data fusion in smart city applications. Inf. Fusion 2019, 52, 357–374. [Google Scholar] [CrossRef]
- Barro, P.; Degila, J.; Zennaro, M.; Wamba, S. Towards Smart and Sustainable Future Cities Based on Internet of Things for Developing Countries: What Approach for Africa? EAI Endorsed Trans. Internet Things 2018, 4, 155481. [Google Scholar] [CrossRef]
- Campbell, T. Beyond Smart Cities: How Cities Network, Learn and Innovate; Routledge: London, UK, 2013. [Google Scholar]
- Harrison, C.; Eckman, B.; Hamilton, R.; Hartswick, P.; Kalagnanam, J.; Paraszczak, J.; Williams, P. Foundations for Smarter Cities. IBM J. Res. Dev. 2010, 54, 1–16. [Google Scholar] [CrossRef]
- Kourtit, K.; Nijkamp, P.; Arribas, D. Smart cities in perspective—A comparative European study by means of self-organizing maps. Innov. Eur. J. Soc. Sci. Res. 2012, 25, 229–246. [Google Scholar] [CrossRef]
- Leitheiser, S.; Follmann, A. The social innovation–(re)politicisation nexus: Unlocking the political in actually existing smart city campaigns? The case of SmartCity Cologne, Germany. Urban Stud. 2020, 57, 894–915. [Google Scholar] [CrossRef]
- Guo, Y.M.; Huang, Z.L.; Guo, J.; Li, H.; Guo, X.R.; Nkeli, M.J. Bibliometric analysis on smart cities research. Sustainability 2019, 11, 3606. [Google Scholar] [CrossRef]
- Ziosi, M.; Hewitt, B.; Juneja, P.; Taddeo, M.; Floridi, L. Smart cities: Reviewing the debate about their ethical implications. AI Soc. 2022. [Google Scholar] [CrossRef]
- Visvizi, A.; Lytras, M.D. Smart cities research and debate: What is in there? In Smart Cities: Issues and Challenges Mapping Political, Social and Economic Risks and Threats; Elsevier: Amsterdam, The Netherlands, 2019; pp. 1–14. [Google Scholar]
- Han, H.; Hawken, S. Introduction: Innovation and identity in next-generation smart cities. City Cult. Soc. 2018, 12, 1–4. [Google Scholar] [CrossRef]
- Giffinger, R.; Fertner, C.; Kramar, H.; Meijers, E. City-ranking of European medium-sized cities. Cent. Reg. Sci. Vienna UT 2007, 9, 1–12. [Google Scholar]
- Caragliu, A.; Del Bo, C.; Nijkamp, P. Smart Cities in Europe. J. Urban Technol. 2011, 18, 65–82. [Google Scholar] [CrossRef]
- Hollands, R.G. Will the real smart city please stand up? Intelligent, progressive or entrepreneurial? City 2008, 12, 303–320. [Google Scholar] [CrossRef]
- Mora, L.; Deakin, M. Untangling Smart Cities: From Utopian Dreams to Innovation Systems for a Technology-Enabled Urban Sustainability; Elsevier: Amsterdam, The Netherlands, 2019. [Google Scholar]
- Anthopoulos, L.G. Understanding the Smart City Domain: A Literature Review. In Public Administration and Information Technology; Springer: Berlin/Heidelberg, Germany, 2015; pp. 9–21. [Google Scholar]
- Gracias, J.S.; Parnell, G.S.; Specking, E.; Pohl, E.A.; Buchanan, R. Smart Cities—A Structured Literature Review. Smart Cities 2023, 6, 1719–1743. [Google Scholar] [CrossRef]
- Angelidou, M. Smart cities: A conjuncture of four forces. Cities 2015, 47, 95–106. [Google Scholar] [CrossRef]
- Yigitcanlar, T.; Kamruzzaman, M.; Foth, M.; Sabatini-Marques, J.; da Costa, E.; Ioppolo, G. Can cities become smart without being sustainable? A systematic review of the literature. Sustain. Cities Soc. 2019, 45, 348–365. [Google Scholar] [CrossRef]
- Nam, T.; Pardo, T.A. Conceptualizing smart city with dimensions of technology, people, and institutions. In Proceedings of the ACM International Conference Proceeding Series, College Park, MD, USA, 12–15 June 2011; pp. 282–291. [Google Scholar]
- Komninos, N.; Pallot, M.; Schaffers, H. Special Issue on Smart Cities and the Future Internet in Europe. J. Knowl. Econ. 2013, 4, 119–134. [Google Scholar] [CrossRef]
- Duan, W.; Nasiri, R.; Karamizadeh, S. Smart city concepts and dimensions. In Proceedings of the ACM International Conference Proceeding Series, Shanghai, China, 20–23 December 2019; Association for Computing Machinery: New York, NY, USA, 2019; pp. 488–492. [Google Scholar]
- Esfandiari, M.; Mousakhani, M. Designing a knowledge management model to observing urban information in smart cities. Strateg. Manag. Stud. Natl. Def. Stud. 2022, 12, 31–60. [Google Scholar]
- Giffinger, R.; Gudrun, H. Smart cities ranking: An effective instrument for the positioning of the cities? ACE Archit. City Environ. 2010, 4, 7–26. [Google Scholar] [CrossRef]
- Pourahmad, A.; Ziari, K.; Hataminejad, H.; Parsa, S. Explanation of Concept and Features of a Smart City. Bagh-e Nazar 2018, 15, 5–26. [Google Scholar]
- Hamamurad, Q.H.; Mat Jusoh, N.; Ujang, U. Concept and Evaluating of Smart City. J. Adv. Geospat. Sci. Technol. 2022, 1, 92–111. [Google Scholar]
- Andreev, D. The “Smart City” concept and its implementation prospects. E3S Web Conf. 2023, 389, 06014. [Google Scholar] [CrossRef]
- Carrillo, F.J. Knowledge Cities: Approaches, Experiences, and Perspectives; Routledge: London, UK, 2006; pp. 1–290. [Google Scholar] [CrossRef]
- Ergazakis, K.; Metaxiotis, K.; Psarras, J. An emerging pattern of successful knowledge cities’ main features. In Knowledge Cities: Approaches, Experiences, and Perspectives; Taylor and Francis Inc.: Abingdon, UK, 2006; pp. 3–15. [Google Scholar]
- Nordin, R. Creating Knowledge-Based Clusters through Urban Development: A Study of Cyberjaya. Master’s Thesis, Rheinische Friedrich-Wilhelms-Universität Bonn, Bonn, Germany, 2012. [Google Scholar]
- Smith, A.; Stirling, A.; Berkhout, F. The Governance Of Sustainable Socio-Technical Transitions. Res. Policy 2005, 34, 1491–1510. [Google Scholar] [CrossRef]
- Sassen, S. Brutality and Complexity in the Global Economy; Harvard University Press: Cambridge, MA, USA, 2014. [Google Scholar]
- Flores, R. Rebel Cities: From the Right to the City to the Urban Revolution. Community Dev. J. 2013, 48, 339–341. [Google Scholar] [CrossRef]
- Zanella, A.; Bui, N.; Castellani, A.; Vangelista, L.; Zorzi, M. Internet of things for smart cities. IEEE Internet Things J. 2014, 1, 22–32. [Google Scholar] [CrossRef]
- Chourabi, H.; Nam, T.; Walker, S.; Gil-Garcia, J.R.; Mellouli, S.; Nahon, K.; Pardo, T.A.; Scholl, H.J. Understanding smart cities: An integrative framework. In Proceedings of the Annual Hawaii International Conference on System Sciences, Maui, HI, USA, 4–7 January 2012; IEEE Computer Society: Washington, DC, USA, 2012; pp. 2289–2297. [Google Scholar]
- Khan, M.A.; Siddiqui, M.S.; Rahmani, M.K.I.; Husain, S. Investigation of Big Data Analytics for Sustainable Smart City Development: An Emerging Country. IEEE Access 2022, 10, 16028–16036. [Google Scholar] [CrossRef]
- Angel, S.; Parent, J.; Civco, D.; Blei, A.; Potere, D. The Dimensions of Global Urban Expansion: Estimates and Projections for All Countries, 2000–2050. Prog. Plan. 2011, 75, 53–107. [Google Scholar] [CrossRef]
- Kitchin, R. Thinking critically about and researching algorithms. Inf. Commun. Soc. 2017, 20, 14–29. [Google Scholar] [CrossRef]
- Baraniewicz-Kotasińska, S. Smart city. Four approaches to the concept of understanding. Urban Res. Pract. 2020. [Google Scholar] [CrossRef]
- Safiullin, A.; Krasnyuk, L.; Kapelyuk, Z. Integration of Industry 4.0 technologies for “smart cities” development. In IOP Conference Series: Materials Science and Engineering, Saint-Petersburg, Russia, 21–22 November 2018; Institute of Physics Publishing: Bristol, UK, 2019. [Google Scholar]
- Albino, V.; Berardi, U.; Dangelico, R.M. Smart cities: Definitions, dimensions, performance, and initiatives. J. Urban Technol. 2015, 22, 3–21. [Google Scholar] [CrossRef]
- Deakin, M.; Alwaer, H. From intelligent to smart cities. Intell. Build. Int. 2011, 3, 140–152. [Google Scholar] [CrossRef]
- Pandiyan, P.; Saravanan, S.; Usha, K.; Kannadasan, R.; Alsharif, M.H.; Kim, M.-K. Technological advancements toward smart energy management in smart cities. Energy Rep. 2023, 10, 648–677. [Google Scholar] [CrossRef]
- Linders, D. From E-Government to We-Government: Defining a Typology for Citizen Coproduction in the Age of Social Media. Gov. Inf. Q. 2012, 29, 446–454. [Google Scholar] [CrossRef]
- Silva, B.N.; Khan, M.; Han, K. Towards sustainable smart cities: A review of trends, architectures, components, and open challenges in smart cities. Sustain. Cities Soc. 2018, 38, 697–713. [Google Scholar] [CrossRef]
- Cretu, L.G. Smart Cities Design using Event-driven Paradigm and Semantic Web. Inform. Econ. 2012, 16, 57–67. [Google Scholar]
- Barrionuevo, J.M.; Berrone, P.; Ricart Costa, J.E. Smart Cities, Sustainable Progress: Opportunities for Urban Development. IESE Insight 2012, 14, 50–57. [Google Scholar] [CrossRef]
- Washburn, D.; Sindhu, U. Helping CIOs Understand “Smart City” Initiatives. Growth 2009, 17, 1–17. [Google Scholar]
- Bibri, S.E. The IoT for smart sustainable cities of the future: An analytical framework for sensor-based big data applications for environmental sustainability. Sustain. Cities Soc. 2018, 38, 230–253. [Google Scholar] [CrossRef]
- Sikora- Fernandez, D.; Stawasz, D. The Concept of Smart City in the Theory and Practice of Urban Development Management. Rom. J. Reg. Sci. 2016, 10, 86–99. [Google Scholar]
- Cohen, B. The top 10 smart cities on the planet. Fast Co. 2012, 11, 181. [Google Scholar]
- Joss, S.; Sengers, F.; Schraven, D.; Caprotti, F.; Dayot, Y. The Smart City as Global Discourse: Storylines and Critical Junctures across 27 Cities. J. Urban Technol. 2019, 26, 3–34. [Google Scholar] [CrossRef]
- Colombo, M.; Hurle, S.; Portmann, E.; Schafer, E. A Framework for a Crowdsourced Creation of Smart City Wheels. In Proceedings of the 2020 7th International Conference on eDemocracy and eGovernment, ICEDEG 2020, Buenos Aires, Argentina, 22–24 April 2020; Institute of Electrical and Electronics Engineers Inc.: New York, NY, USA, 2020; pp. 305–308. [Google Scholar]
- Lara, A.P.; Da Costa, E.M.; Furlani, T.Z.; Yigitcanlar, T. Smartness that matters: Towards a comprehensive and human-centred characterisation of smart cities. J. Open Innov. Technol. Mark. Complex. 2016, 2, 1–13. [Google Scholar] [CrossRef]
- Bibri, S.E.; Krogstie, J. Generating a Vision for Smart Sustainable Cities of the Future: A Scholarly Backcasting Approach. Eur. J. Futures Res. 2019, 7. [Google Scholar] [CrossRef]
- Caragliu, A.; Del Bo, C.F. Smart innovative cities: The impact of Smart City policies on urban innovation. Technol. Forecast. Soc. Chang. 2019, 142, 373–383. [Google Scholar] [CrossRef]
- Wilhelm, R.; Ruhlandt, S. The governance of smart cities: A systematic literature review. Cities 2018, 81, 1–23. [Google Scholar] [CrossRef]
- Garg, S.; Mittal, S.K.; Sharma, S. ScienceDirect Role of E-Trainings in Building Smart Cities Role of E-Trainings in Building Smart Cities. Procedia Comput. Sci. 2017, 111, 24–30. [Google Scholar] [CrossRef]
- Maciej Błaszak, M.B.; Artur Fojud, A.F. Trzy wymiary użytecznego miasta. Człowiek I Społeczeństwo 2016, 219–231. [Google Scholar] [CrossRef]
- Manville, C.; Europe, R.; Millard, J.; Technological Institute, D.; Liebe, A.; Massink, R. Directorate General for Internal Policies Policy Department A: Economic and Scientific Policy. In Mapping Smart Cities in the EU Study; European Parliamentary Research Service: Brussels, Belgium, 2014. [Google Scholar]
- Giffinger, R. Smart Cities Ranking of European Medium-Sized Cities; Centre of Regional Science: Vienna, Austria, 2007. [Google Scholar]
- Bibri, S.E.; Krogstie, J. The emerging data–driven Smart City and its innovative applied solutions for sustainability: The cases of London and Barcelona. Energy Inform. 2020, 3, 5. [Google Scholar] [CrossRef]
- Yigitcanlar, T.; Kamruzzaman, M.; Buys, L.; Ioppolo, G.; Sabatini-Marques, J.; da Costa, E.M.; Yun, J.H.J. Understanding ‘smart cities’: Intertwining development drivers with desired outcomes in a multidimensional framework. Cities 2018, 81, 145–160. [Google Scholar] [CrossRef]
- Yigitcanlar, T.; Cugurullo, F. The sustainability of artificial intelligence: An urbanistic viewpoint from the lens of smart and sustainable cities. Sustainability 2020, 12, 8548. [Google Scholar] [CrossRef]
- Gomez, C.; Chessa, S.; Fleury, A.; Roussos, G.; Preuveneers, D. Internet of Things for enabling smart environments: A technology-centric perspective. J. Ambient Intell. Smart Environ. 2019, 11, 23–43. [Google Scholar] [CrossRef]
- Voordijk, H.; Dorrestijn, S. Smart city technologies and figures of technical mediation. Urban Res. Pract. 2021, 14, 1–26. [Google Scholar] [CrossRef]
- O’Dwyer, E.; Pan, I.; Acha, S.; Shah, N. Smart energy systems for sustainable smart cities: Current developments, trends and future directions. Appl. Energy 2019, 237, 581–597. [Google Scholar] [CrossRef]
- Serrano, W. Digital systems in smart city and infrastructure: Digital as a service. Smart Cities 2018, 1, 134–154. [Google Scholar] [CrossRef]
- Bibri, S.E.; Alexandre, A.; Sharifi, A.; Krogstie, J. Environmentally sustainable smart cities and their converging AI, IoT, and big data technologies and solutions: An integrated approach to an extensive literature review. Energy Inform. 2023, 6, 9. [Google Scholar] [CrossRef]
- Kumar, H.; Singh, M.K.; Gupta, M.P.; Madaan, J. Moving towards smart cities: Solutions that lead to the Smart City Transformation Framework. Technol. Forecast. Soc. Chang. 2020, 153, 119281. [Google Scholar] [CrossRef]
- Sugandha; Freestone, R.; Favaro, P. The social sustainability of smart cities: A conceptual framework. City Cult. Soc. 2022, 29, 100460. [Google Scholar] [CrossRef]
- Mgwebi, S. Africa, Be Smart about New Cities. Available online: https://itweb.africa/content/5yONP7ErJPWMXWrb (accessed on 20 December 2023).
- Rwanda Information Society Authority—RISA: Africa Smart Cities Investment Summit Kicked Off with the Launch of Smart City Hub. Available online: https://www.risa.gov.rw/news-detail/africa-smart-cities-investment-summit-kicked-off-with-the-launch-of-smart-city-hub (accessed on 23 December 2023).
- Echendu, A.J.; Okafor, P.C.C. Smart city technology: A potential solution to Africa’s growing population and rapid urbanization? Dev. Stud. Res. 2021, 8, 82–93. [Google Scholar] [CrossRef]
- Bernard Binagwaho Smart City: Towards More Sustainable Cities in Africa ?—Tactis. Available online: https://www.tactis.fr/smart-city-towards-more-sustainable-cities-in-africa/?lang=en (accessed on 23 December 2023).
- Mbassi, J.P.E. Smart Cities—The African story. New Mag. UCLG-Afr. 2016, 5. [Google Scholar]
- IMD Smart City Index Report 2023. Available online: https://imd.cld.bz/IMD-Smart-City-Index-Report-2023/109/ (accessed on 23 December 2023).
- Aurigi, A.; Odendaal, N. From “Smart in the Box” to “Smart in the City”: Rethinking the Socially Sustainable Smart City in Context. J. Urban Technol. 2021, 28, 55–70. [Google Scholar] [CrossRef]
- Sharifi, A. A typology of smart city assessment tools and indicator sets. Sustain. Cities Soc. 2020, 53, 101936. [Google Scholar] [CrossRef]
- Neumann, H.-M.; Iglár, B.; Huovila, A.; Airaksinen, M. Recommendations for a smart city index. CITYkeys-Smart City Perform. Meas. Framew. 2016. [Google Scholar] [CrossRef]
- Caird, S.P.; Hallett, S.H. Towards evaluation design for smart city development. J. Urban Des. 2019, 24, 188–209. [Google Scholar] [CrossRef]
- Airaksinen, M.; Huovila, A. CITYkeys Indicators for Smart City Projects and Smart Cities; The European Commission: Helsinki, Finland, 2017. [Google Scholar] [CrossRef]
- Ericsson Ltd. Networked Society City Index 2014; Ericsson Ltd.: Stockholm, Sweden, 2012. [Google Scholar]
- Shirazi, M.R.; Keivani, R. The triad of social sustainability: Defining and measuring social sustainability of urban neighbourhoods. Urban Res. Pract. 2019, 12, 448–471. [Google Scholar] [CrossRef]
- International Telecommunication Union. ITU-T FG-SSC Telecommunication Standardization Sector of ITU, Key Performance Indicators Definitions for Smart Sustainable Cities; Focus Group Technical Report; ITU-T: Geneva, Switzerland, 2015. [Google Scholar]





| Definition Number | Smart City Definition | Key References for Definitions | Consensus Finding |
|---|---|---|---|
| 1 | “A smart city is an urban area that utilizes digital technology to improve performance, well-being, and efficiency while reducing costs and resource consumption.” | [39,40] | Smart cities exploit digital technology to improve performance and quality of life and to minimize the consumption of resources. |
| 2 | “A smart city is distinguished by the use of information and communication technologies (ICT) to improve quality, well-being and reduce its resource utilization.” | [41,42,43] | ICT play a central role in smart city initiatives, with the aim of enhancing quality of life and resource efficiency. |
| 3 | “In a smart city, digital technologies are utilized to advance infrastructure, services, and the quality of life for its residents.” | [44,45] | Digital technologies in smart cities enhance infrastructure and services for residents, leading to improved quality of life. |
| 4 | “A smart city is one that promotes sustainability, efficiency, and innovation by the use of ICT.” | [15,46] | Using ICT, smart cities prioritize efficiency, environmental responsibility, and innovation. |
| 5 | “Data and technology serve a purpose in smart cities to optimize urban operations and resources, thereby improving the living conditions of its inhabitants.” | [47,48] | Data and technology optimization in smart cities leads to improved urban operations and living conditions for residents. |
| 6 | The term “smart city” denotes an advanced urban environment where residents integrate informational and urban features with emerging technologies to foster sustainable, environmentally conscious, competitive businesses, and superior living standards. | [49] | Integration of information and technology for sustainability and improved living standards. |
| 7 | Smart Cities are the result of cutting-edge, knowledge-based techniques targeted at improving urban centers’ competitiveness, support, and environmental, cultural, and socio-economic functioning. These smart cities are built with an evolving combination of human, technological, and social capital, with entrepreneurship assets. | [50] | Knowledge-driven strategies for enhanced urban competitiveness and socio-economic functioning. |
| 8 | The notion of the “smart city” is perceived as a unique intellectual capacity that encompasses multiple aspects of technical, social, and innovative economic advancement. This concept is shaped by the interplay of these factors. The term “interconnected” signifies the expansion of the broadband economy, while “green” denotes urban infrastructure that fosters environmental conservation and carbon gas emissions. On the other side, the collaboration of “creative and knowledge-based cities” seeks for enhancement of the city’s capacity for innovation through the development of creative and knowledge-based human capital. The term “intelligent or smart” highlights the capacity to generate valuable information from real-time urban data processed through sensor technologies. | [51] | Intellectual capacity integrating social, technical, and economic factors for innovation and environmental conservation. |
| 9 | The advancement of the smart city paradigm has been shaped by the collaborative efforts of three pivotal sectors: academia, industry, and government. Within the context of the smart city idea, the city is perceived as a system comprising multiple interconnected subsystems. The system’s overall capacity to exhibit intelligent and cohesive behavior relies on the effective coordination of these subsystems. Broadly speaking, a smart city encompasses a multidimensional framework with diverse objectives. | [52] | Collaborative efforts of academia, industry, and government for an interconnected and multidimensional smart city framework. |
| 10 | The expression “smart city” corresponds to a city that makes use of ICT, technology, and innovation developments to address urban concerns, such as enhancing livability, fostering economic development, creating a sustainable, safe environment, and facilitating the implementation of efficient urban management strategies. | [53] | Utilization of ICT, technology, and innovation for addressing urban concerns and efficient urban management. |
| 11 | A smart city is an organized, networked, and intelligent area. It frequently possesses several intelligent characteristics, including economics, governance, environment, people, and mobility. This concept consists of a governance dimension and a technology dimension, with the latter serving as the foundation. Everything about modern technology, gadgets, etc., falls under the technological category. The technological component serves as a basis for the management component, consisting of novel strategies and unconventional approaches that are put into practice using digital technologies and other technological advances. | [54] | Organized, networked, and intelligent area with characteristics in economics, governance, environment, people, and mobility. |
| 12 | To establish a smart city with high production and value creation, we need people with advanced degrees and innovative planning techniques. By promoting ongoing information generation, sharing, evaluation, renewal, and updating, this city strives for knowledge-based development. This can be accomplished by fostering a constant connection between the city’s residents and, concurrently, between them and residents of other cities. These contacts are supported by both the knowledge-sharing culture of the population and the well-designed technological networks and infrastructures of the city. | [55,56,57] | Knowledge-based development through ongoing information generation, sharing, and innovative planning. |
| Dimensional Aspect | Sub-Concepts | Core Findings | Common Consensus among Scholars | Sources |
|---|---|---|---|---|
| Technology and Data | Data Generation, Sources, Analytics, Infrastructure |
| Scholars commonly agree on the significance of connected environments, diverse data sources, and advanced analytics for informed decision-making in smart cities. | [66] |
| Economy/Society | Economic Goals, Techno-centric Approach, Social Involvement, Private Sector Collaboration |
| Scholars widely concur on economic goals, the techno-centric approach, and the changing role of citizens and the private sector in the social dimension of smart cities. | [66] |
| Governance | Technological Aids, Data-Driven Decision-Making, Active Government Support |
| Scholars commonly acknowledge the reliance on technological aids, data-driven decision-making, and government support for technological innovations in the governance of smart cities. | [66] |
| Feature | Smart City Development’s Content |
|---|---|
| Smart people | In a “smart city”, citizens possess proficient ICT skills alongside a substantial level of education. Such a city is recognized for its significant social and human capital. |
| Smart infrastructure | A “smart city” is characterized by its infrastructure, which is built upon intelligent systems, IoT, and other cutting-edge Industry 4.0 technologies. |
| Smart living | In a “smart city”, every citizen assumes a more participatory role within the community, actively involving themselves in the utilization of public and private services and efficiently evaluating their appropriateness. By considering aspects such as cultural amenities, health conditions, personal security, housing standards, and other factors, a “smart city” strives to offer a high quality of life. |
| Smart economy | In a “smart city”, the economy is built upon the foundation of ICTs and various Industry 4.0 technologies. This encompasses not only ICT-related sectors but also encompasses “smart” enterprises that integrate ICT and new technologies into their manufacturing processes and business models. |
| Smart mobility | A “smart city” is a city that leverages contemporary transportation technology, logistics, and innovative transport systems to enhance urban mobility and improve the overall quality of life. |
| Smart management | The concept of a “smart city” denotes a city that incorporates intelligent management and administration practices, employing novel approaches to citizen engagement and communication, such as “e-management” and “e-democracy”. |
| Smart environment | A “smart city” is one that has a safe, “green”, and long-term environment, with modern technology incorporated into natural settings that are free of environmental and health risks. |
| Definition | Author/Year | Keywords | |
|---|---|---|---|
| Techno-centric Approach | In its core, a Smart City denotes an urban setting that leverages ICTs and relevant technological progress to optimize the efficient execution of standard municipal functions and improve the quality of services delivered to urban residents. | [72] | urban space; ICT; technological innovations; improving performance of city functions; enhancing the QoS provided to citizens |
| Smart Cities are all about integrating ICT into every element of human life, smart devices, sensor networks, and real-time data collection. | [73] | sensor networks, intelligent devices, gathering real-time data, integration of ICT | |
| Being a Smart City entails employing resources and technology intelligently and with coordination, with the aim to create an inclusive, livable, and sustainable urban environment. | [74] | intelligent use of resources and technologies; inclusive; livable sustainable urban areas | |
| A Smart City (SC) is demarcated as the application of computing technologies aimed at enhancing the intelligence, connectivity, and efficiency of critical infrastructure and services inherent to urban environments. This encompasses a spectrum of domains, including but not limited to city administration, education, healthcare, real estate, public safety, and utilities. | [75] | smart technologies ; intelligent connectivity; infrastructure ; services | |
| Smart and sustainable cities are usually based on the realization of various ICT implementations of ubiquitous computing, particularly the IoT, wherein connected objects work together via various distributed computing systems to offer data and services to urban organizations and residents, enabling seamless collaboration. | [76] | ICT implementations; IoT, distributed computing systems; urban organizations; urban residents | |
| The concept of a Smart City embraces advanced principles that seek to manage cities and urban areas in a contemporary manner, leveraging the technical tools offered by the latest innovations, such as information technology. It aims to align with ecological standards, while simultaneously prioritizing resource preservation and achieving intended outcomes. | [77] | cutting-edge concept; modern management; use of technical tools; the standards of ecology | |
| Smart sustainable cities integrate ICT to manage resources more intelligently. This reduces costs and energy use, improves the provision of services and the standard of living, and causes less of an ecological impact, all which support innovation and a green economy. | [78,79,80] | ICT; smart sustainable cities, reducing costs and energy use, provision of services; ecological impact; green economy | |
| A smart city is a city where new digital technologies are used to coordinate and combine ICT with conventional infrastructure. | [15] | conventional infrastructure; coordinating and combining ICT; digital technologies | |
| The author indicates that by an “instrumented, interconnected, and intelligent city”, we mean a city that is managed by ICT. Smart technologies have the potential to improve the intelligence, interconnection, and efficiency of a city’s essential infrastructure and services, including city management, health services, education, public safety, residential and commercial properties, transportation, and amenities [75]. | [32] | instrumented and interconnected city; city management; transportation and amenities; efficiency of the city’s infrastructure | |
| With the growing impact of urbanization, governments, corporations, and communities are increasingly turning to technology to tackle associated challenges. This has led to the emergence of “smarter” cities that prioritize connectivity among seven vital components: municipal governance, educational systems, healthcare services, public safety initiatives, real estate management, transportation networks, and utility provisions. To achieve this, a smart city utilizes software systems, server, and network infrastructures, as well as consumer devices collectively known as Smart Computing and Information Technology, ensuring the seamless integration and efficient management of these crucial aspects. | [75] | Smart Computing technologies; services; Rapid Urbanization; city infrastructure; Smart City Planning; City Management | |
| Human- and social-centric approach | A smart city is a community that actively and sustainably supports the general well-being of all its members while maintaining a high stability level to become a consistently a better place for living, working, and playing. | [81] | community, general well-being; high stability level; living, working, and playing place |
| Socially conscious smart cities must engage with citizens and social capital, rather than simply trusting that software can alter and enhance cities entirely on its own. The impactful feature of information technology is not its ability to inherently build smart societies, but rather its accessibility to be used socially in ways that embolden and promote public awareness, as well as engage the public in a participatory democracy relating to the urban environment in which they live. | [41] | individuals; human resources; socially harnessed information technology; people’s empowerment; education; people’s engagement in political discourse | |
| A city achieves smart status when social and human capital investments, along with traditional and new (ICT) communication infrastructures, contribute to sustained economic growth and a high standard of living. | [82,83] | human capital; social investments; development of modern infrastructure; sustainable economic development; high standard of living | |
| The smart city is an integrated approach wherein citizens and social capital interact extensively by means of technology-based solutions. Based on a multi-stakeholder, municipality-based collaboration, the smart city concept aspires to effectively accomplish sustainable and resilient development along with an improved standard of living. | [5] | integrated approach; technology-driven solutions; resilient and sustainable development; high standard of living; collaborative efforts of multiple stakeholders | |
| Smart city is a complex combination of social, infrastructural, human, and business assets that is fused, managed, and integrated into city fabrics through advanced technologies, in order to tackle social, economic, and environmental challenges, integrating multi-actor, multi-sector, and multi-layer perceptions. | [84] | complex combination of assets; multi-layer perceptions; city fabrics; advanced technologies; social, economic, and ecological environmental challenges | |
| Fundamentally, the smart city vision is an individualistic or human-centric approach, with the goal of delivering a high-tech, secure, and sustainable future. It relies on strong governance among its government entities and other formal and informal organizations at the organizational level. It also emphasizes the development and dissemination of knowledge management procedures, the development of national missions, goals, and targets, and the establishment of financial models for national progress. | [85] | individualistic or human-oriented approach; sustainable future; knowledge management procedures; financial models | |
| A smart city is a well-organized and functional city that attends to the needs of its residents, manages public spaces, and coordinates processes, establishing optimal conditions for enhancing the quality of life for its inhabitants, and fulfilling the objectives of relevant stakeholders. | [86] | effective process organization; efficient management of public space; maximizing growth potential; optimizing conditions to enhance citizens’ quality of life; aligning with stakeholders’ objectives; fostering a well-structured city | |
| A smart city is a place that uses ICT-based solutions in collaboration with several governmental stakeholders to tackle social challenges. | [87] | ICT-based solutions; public challenges; multi-stakeholder collaboration; civic foundation | |
| A smart city is defined by its excellence across six key domains: smart government, smart economics, smart transport, smart buildings, smart people, and smart environment. It is a community that thrives on a well-balanced blend of resources and the proactive initiatives of self-sufficient, informed, and independent residents. | [88] | future-oriented; abilities and behaviors of self-determining, independent, and conscious citizens | |
| Suitable and dependable governing structures, along with open-minded and innovative individuals, are anticipated to provide the necessary support for smart cities. By collaborating effectively, they can enhance local productivity, which serves as a fundamental requirement for driving accelerated economic growth. | [33] | physical infrastructure; human capital; social capital; urban performance; urban architecture, planning, and governance |
Disclaimer/Publisher’s Note: The statements, opinions and data contained in all publications are solely those of the individual author(s) and contributor(s) and not of MDPI and/or the editor(s). MDPI and/or the editor(s) disclaim responsibility for any injury to people or property resulting from any ideas, methods, instructions or products referred to in the content. |
© 2024 by the authors. Licensee MDPI, Basel, Switzerland. This article is an open access article distributed under the terms and conditions of the Creative Commons Attribution (CC BY) license (https://creativecommons.org/licenses/by/4.0/).
Share and Cite
Moumen, N.; Radoine, H.; Nahiduzzaman, K.M.; Jarar Oulidi, H. Contextualizing the Smart City in Africa: Balancing Human-Centered and Techno-Centric Perspectives for Smart Urban Performance. Smart Cities 2024, 7, 712-734. https://doi.org/10.3390/smartcities7020029
Moumen N, Radoine H, Nahiduzzaman KM, Jarar Oulidi H. Contextualizing the Smart City in Africa: Balancing Human-Centered and Techno-Centric Perspectives for Smart Urban Performance. Smart Cities. 2024; 7(2):712-734. https://doi.org/10.3390/smartcities7020029
Chicago/Turabian StyleMoumen, Nessrine, Hassan Radoine, Kh Md Nahiduzzaman, and Hassane Jarar Oulidi. 2024. "Contextualizing the Smart City in Africa: Balancing Human-Centered and Techno-Centric Perspectives for Smart Urban Performance" Smart Cities 7, no. 2: 712-734. https://doi.org/10.3390/smartcities7020029
APA StyleMoumen, N., Radoine, H., Nahiduzzaman, K. M., & Jarar Oulidi, H. (2024). Contextualizing the Smart City in Africa: Balancing Human-Centered and Techno-Centric Perspectives for Smart Urban Performance. Smart Cities, 7(2), 712-734. https://doi.org/10.3390/smartcities7020029

