Development of a Maturity Model for Assessing Smart Cities: A Focus Area Maturity Model
Abstract
1. Introduction
2. Related Work
2.1. Best Practices
2.2. Ranking Frameworks
2.3. Index-Based Frameworks
2.4. Initiative-Based Evaluation
2.5. Maturity Models
- The domain is the model’s first layer and provides a high-level view of the scope;
- The domain components, sometimes referred to as focus areas or factors, are the significant aspects of the domain, such as critical success factors;
- The domain subcomponents, also called capabilities or processes, provide further details. Achieving the capabilities will determine the level of maturity;
- The levels can be present in any number, depending on the model scope and application. Maturity can range from the minimum value, i.e., the quality of the elements underlying the processes is in the lowest required state, to the maximum value, i.e., no further improvements are needed [26];
- The assessment tool defines how the capabilities will be measured against the maturity scale using qualitative (descriptions) or quantitative (numerical scales) approaches. Assessment can either be self-assessment or performed by a third party.
- The focus area maturity model facilitates the measurement of different dimensions within a smart city, each of which has different maturity levels. This is not possible in fixed-level models;
- A smart city is a complex system that depends on multiple interconnected processes that must be measured. The focus area maturity model illustrates the interdependencies between processes and enables the measurement of incremental improvements;
- The focus area maturity model can include any number of levels. Including a greater number of incremental levels allows more detailed guidance for capability improvements.
3. Research Approach
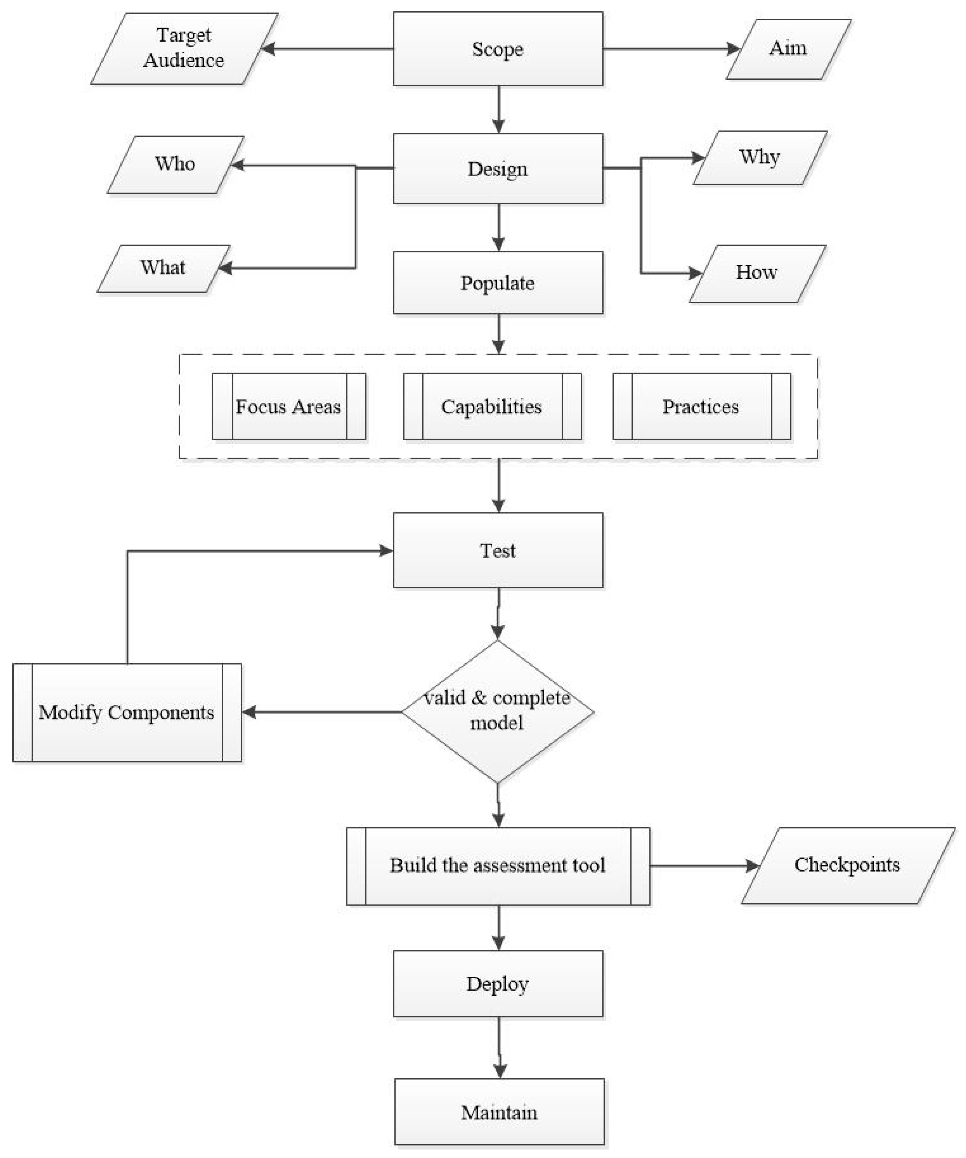
3.1. The Model Development Method
3.1.1. Scope
3.1.2. Design
- Why is the model required?
- How will it be applied to different entities?
- Who should be involved?
- What can be achieved?
3.1.3. Populate
3.1.4. Test and Deployment
3.2. Building the Assessment Tool
3.3. The Delphi Method
- Agree on the definitions of focus areas and capabilities, which is essential to establish a solid foundation for the model;
- Identify any missing capabilities to ensure model completeness;
- Identify any potential overlap between the proposed focus areas/capabilities to avoid confusion between the different components;
- Identify any potential dependencies between focus areas/capabilities to build the model matrix based on any dependencies;
- Agree on all focus areas and capabilities to ensure model validity;
- Identify the importance of each focus area/capability to the smart city.
3.3.1. Clustering of Questions
3.3.2. Panel Selection
3.3.3. Interview Process
3.3.4. Reliability and Validity
- The selected experts were knowledgeable, experienced, and representative of the related domain. In addition, they were willing and able to participate in the Delphi process. The number and diversity of experts were sufficient to ensure a balanced and comprehensive perspective on the topic;
- The design of the questionnaire avoided leading, ambiguous, or biased questions. The experts had space to comment and give open-ended responses and comments. The questionnaire was pilot tested and refined before being administered to the panel;
- The data were analyzed using appropriate statistical methods with criteria to measure the level of agreement among the experts. The results were presented in a transparent and systematic matter that highlighted the main findings and areas of disagreement.
4. The Final Smart City Maturity Model
- Focus Area Name;
- Capability Name;
- Practice Code: A unique identifier that comprises three parts: the first part is the focus area number, the second part is the capability number, and the last part is the number of the practice within the capability;
- Practice Name;
- Practice Description;
5. Discussion
6. Conclusions
Author Contributions
Funding
Data Availability Statement
Conflicts of Interest
Appendix A. List of Models Included in Literature Review
| No. | Maturity Model | Model Summary | Source |
| 1 | Brazilian Smart City Maturity Model (Br-SCMM) | Based on the information retrieved from Brazilian cities. The model has five levels that are not incremental. However, only the first two levels have been tested and validated. | [50] |
| 2 | Alternative Framework for Smart City Assessment | Based on the European smart city ranking [8]. The model is a ranking tool used to evaluate Seoul, Singapore, and Iskandar Malaysia to identify cities with high performance. | [51] |
| 3 | Reconciled Smart City Assessment Framework (RSCAF) | The model assesses the city’s smartness by finding the gap between the actual and planned smart initiatives, using the city’s primary functions as a baseline. Only the conceptual design is ready. The model levels are not defined yet. | [52] |
| 4 | Smart City Systematic and Foresight approach | It is a five-step methodological model to provide a conceptual image of smart city initiatives. | [53] |
| 5 | Smart City Assessment Methodology (SCAML) | Composed of a reference model (SCRM) and an assessment method (SCAM). Used design science research as a method for research and Brazilian cities’ profiles as the initial scope of work. | [54] |
| 6 | Data Quality Driven Smart City Maturity Model (DQSC-MM) | The model evaluates the smart city maturity based on the data quality. It was developed using two surveys to collect data about model dimensions. The model is based on five leverage domains, eleven key domain areas, and five maturity levels. An application was developed to measure smart city maturity based on the model. | [55] |
| 7 | Smart City ICT Adoption Maturity Model (SCIAMM) | It is inspired by existing maturity models for smart cities, government enterprise architecture, and management models. Aimed at developing countries and has been tested on Colombian cities. It has 5 domains, 15 domain areas, 48 critical variables, and 5 maturity levels. | [56] |
| 8 | Smart City Projects Assessment Matrix (SC[PAM]) | A framework to assess and evaluate smart city projects that are related and connected. The dimensions are based on European Smart City Ranking [8]. It was assessed using five case studies. | [57] |
| 9 | Bahrain National Smart City Framework | It is a national model developed to assess the kingdom of Bahrain’s progress. Based on six dimensions and proposing five levels of maturity. | [58] |
| 10 | Framework for Village Smartness Maturity | Developed for the villages based on the six dimensions identified by a group of experts. The data were collected by questionnaire. The model has four levels (high, good, medium, and low). It was tested using a single case study. | [59] |
| 11 | Maturity-Based Assessment Scale | It is developed based on three main dimensions: connectivity, sustainability, and resilience. It is a descriptive model describing each of its five levels but not how to achieve them. | [60] |
| 12 | Smart City for Development Model (SC4D) | Emphasizes how smart city initiatives can impact the city’s development. Based on six domains aiming to balance ICT with a city’s needs. | [61] |
| 13 | Australian Smart City Ranking | Built to compare and rank the smartness of Australian cities. Based on 6 dimensions, 90 indicators, and 26 factors. | [19] |
| 14 | CityDNA | It aims to provide information about the city’s smartness maturity, like human DNA provides information about the body’s health and status. The model is based on ISO 37153:2017, and the indicators are based on ISO 37120:2014. | [62] |
| 15 | Multiagency Modeling of Transformation | It is a three-dimensional model that illustrates the city’s transformation. It is based on the ISO 37120:2018 and ISO/IEC 30146:2019 standards. It was tested in the city of Warsaw. | [63] |
| 16 | Value Alignment Smart City Model (VASC) | A conceptual model for smart city initiatives. It assesses smart city initiatives based on a systematic literature review. The model comprises three main components: the dimensions, stakeholders, and value alignment phases. The idea of the model is mainly about stakeholders’ realization of the smart city benefits. | [64] |
Appendix B. Smart City Maturity Matrix
| Component | Maturity Level | |||||
| 0 | 1 | 2 | 3 | 4 | ||
| 1 | ICT Infrastructure | |||||
| 1.1 | Connectivity | Broadband consistency | Basic IoT projects | Advanced IoT technology | Ubiquitous connectivity | |
| 1.2 | Architecture | Decentralized architecture | Basic Cloud architecture | Optimized Cloud architecture | ||
| 1.3 | Interoperability | Offline data exchange | Basic data exchange platforms | Advanced data exchange | ||
| 2 | Digital Transformation | |||||
| 2.1 | Strategy | Ad hoc transformation processes | City-wide strategy | Optimized strategy | ||
| 2.2 | E-services | Multi-channel e-services | Enable e-participation | Optimized and integrated e-services | ||
| 2.3 | Innovation | Recognize innovation occasionally | Limited innovation recognition | Strategic innovation recognition | ||
| 2.4 | Cybersecurity | Ad hoc cybersecurity practices | Strategic cybersecurity practices | Optimized cybersecurity practices | ||
| 3 | Data | |||||
| 3.1 | Data Management | Data collection | Limited data management | Strategic data management | ||
| 3.2 | Data Analytics | Basic data reporting | Predictive data analysis | Strategic data management | ||
| 4 | Labor Market | |||||
| 4.1 | Unemployment eradication | Limited attention to unemployment | Strategic solutions for unemployment | Optimized unemployment strategy | ||
| 4.2 | Access to Finance | Limited access to finance | Strategic financing pockets | Optimized financing strategy | ||
| 4.3 | Productivity Efficiency | Decentralized productivity measurement | Centralized productivity measurement | Improving productivity | ||
| 5 | Entrepreneurship | |||||
| 5.1 | Public-private partnership | Basic practices for PPP | Well-established PPP practices | Optimized PPP practices | ||
| 5.2 | Research and Development | Basic research and development | Well-established research and development | |||
| 6 | Pollution Control | |||||
| 6.1 | Air Quality Management | Basic efforts to enhance air quality | Well-defined policies for air quality control | Enforced policies for air quality control | Implement air pollution prevention measures | |
| 6.2 | Water Quality Management | Basic efforts to enhance water quality | Well-defined policies for water quality control | Enforced policies for water quality control | Implement water pollution prevention measures | |
| 6.3 | Soil Quality Management | Basic efforts to enhance soil quality | Well-defined policies for soil quality control | Enforced policies for soil quality control | Implement soil pollution prevention measures | |
| 6.4 | Noise Pollution Control | Basic efforts to measure noise | Well-defined policies to monitor noise pollution | Enforced policies for noise pollution control | Implement noise pollution prevention measures | |
| 7 | Environmental Management | |||||
| 7.1 | Biodiversity Conservation | Basic efforts against biodiversity | Well-defined biodiversity metrics | Benchmarked biodiversity regulations | Proactive practices for biodiversity | |
| 7.2 | Waste Management | Basic waste management efforts | Well-defined waste management metrics | Advanced waste management regulations | Proactive waste management practices | |
| 7.3 | Environmental Awareness | Basic efforts for improving awareness | Well-defined environmental awareness metrics | City-wide optimized efforts for awareness | ||
| 7.4 | Climate Change | Basic efforts against climate change | Well-defined climate change metrics | Benchmarked climate change regulations and policies | Proactive practices for climate change | |
| 8 | Education | |||||
| 8.1 | Education Quality | Basic efforts for education quality | Clearly defined quality standards | Optimized quality standards | ||
| 8.2 | Skills and Competencies | Basic skills assessment | Robust skills reforms | Optimized skills reforms | ||
| 9 | Social Equity | |||||
| 9.1 | Social inclusion and Equity | Basic social inclusion acknowledgment | Robust system for social inclusion | Optimized social inclusion culture | ||
| 9.2 | Social Protection | Basic social protection programs | Robust system for social protection | Optimized social protection programs | ||
| 10 | Citizen active lifestyle | |||||
| 10.1 | Community Programs | Basic community programs | Robust system for community programs | Comprehensive community programs | ||
| 10.2 | Citizen’s engagement | Basic citizens’ engagement plans | Robust system for citizen’s participation | Citizens proactive engagement | ||
| 11 | Water Resources Management | |||||
| 11.1 | Water Resources Planning | Ad hoc water resources planning | Strategic water resources planning | Optimized water resources planning | ||
| 11.2 | Water Management | Limited water management | Advanced water management | Optimized water management | ||
| 12 | Sustainable and efficient energy | |||||
| 12.1 | Energy Efficiency | Limited energy efficiency monitoring | Advanced energy efficiency monitoring | Optimized energy efficiency monitoring | ||
| 12.2 | Renewable Energy | Limited renewable energy implementation | Strategic renewable energy implementation | Optimized renewable energy implementation | ||
| 13 | Urban Planning and Management | |||||
| 13.1 | Housing Services | Limited housing services quality | Advanced housing services quality | Optimized housing services quality | ||
| 13.2 | Road Services | Limited road services quality | Advanced road services quality | Optimized road services quality | ||
| 13.3 | Urban Design | Limited urban planning standards | Advanced urban planning and design | Optimized city urban design | ||
| 14 | Healthcare System | |||||
| 14.1 | Healthcare services | Uncoordinated healthcare services | Integrated healthcare services | Preventive healthcare services | ||
| 15 | Transport System | |||||
| 15.1 | Sustainable Transportation | Limited initiatives for sustainable transportation | Advanced for sustainable transportation | Optimized sustainable transportation initiatives | ||
| 15.2 | Traffic Management | Limited traffic management initiatives | Integrated traffic management system | Optimized traffic management system | ||
| 16 | Safety and Security | |||||
| 16.1 | Law enforcement | Limited efforts to fight the crime | Strategic law enforcement system | Optimized law enforcement system | ||
| 16.2 | Public surveillance system | Limited security measures | Advanced public security system | Optimized public security system | ||
| 16.3 | Disaster Management | Limited disaster recovery plans | Strategic disaster recovery plans | Optimized disaster recovery plans | ||
| 17 | Political Structure | |||||
| 17.1 | Legal and Regulations Stability | Limited stability in the political system | Stable political system | Optimized political system based on democracy | ||
| 17.2 | Coherence between government agencies | Siloed operating model | Consistent integration between agencies | Optimized integration between agencies | ||
| 18 | Strategic Planning | |||||
| 18.1 | Smart city vision and team | Project-focused strategy | Strategic smart city vision | Optimized smart city strategy | ||
| 18.2 | Public transparency | Limited access to decision-making processes | Transparent system for decision making | Decision-making processes based on citizens’ feedback | ||
Appendix C. Practices of ICT Focus Area Group
| ICT infrastructure | Connectivity | Practice Code: 1.1.1 | Practice Name: Broadband consistency |
| Description: The broadband network is consistent across the city | |||
| Practice Code: 1.1.2 | Practice Name: Basic IoT projects | ||
| Description: Some projects utilize IoT applications and devices | |||
| Practice Code: 1.1.3 | Practice Name: Advanced IoT technology | ||
| Description: A city-wide plan for utilization of the IoT applications and devices | |||
| Practice Code: 1.1.4 | Practice Name: Ubiquitous connectivity | ||
| Description: Ubiquitous connectivity that connects IoT devices, people, and services | |||
| ICT infrastructure | Architecture | Practice Code: 1.2.1 | Practice Name: Decentralized architecture |
| Description: Decentralized systems architecture that can support silos projects only. | |||
| Practice Code: 1.2.2 | Practice Name: Basic Cloud architecture | ||
| Description: Consolidated, scalable Cloud-based architecture | |||
| Practice Code: 1.2.3 | Practice Name: Optimized Cloud architecture | ||
| Description: Optimized Cloud-based architecture that supports agile development | |||
| ICT infrastructure | Interoperability | Practice Code: 1.3.1 | Practice Name: Offline data exchange |
| Description: Projects are implemented in silos that do not communicate, and no mechanism for online data exchange between different entities. | |||
| Practice Code: 1.3.2 | Practice Name: Basic data exchange platforms | ||
| Description: Some pilots are implemented with open data platforms to exchange data | |||
| Practice Code: 1.3.3 | Practice Name: Advanced data exchange | ||
| Description: Systems communicate seamlessly through cross-organizational collaboration | |||
| Digital Transformation | Strategy | Practice Code: 2.1.1 | Practice Name: Ad hoc transformation processes |
| Description: Ad hoc processes in place for digital transformation. | |||
| Practice Code: 2.1.2 | Practice Name: City-wide strategy | ||
| Description: Well-defined, city-wide strategy for identifying the latest technology and clear processes for adoption. | |||
| Practice Code: 2.1.3 | Practice Name: Optimized strategy | ||
| Description: Periodic review of the digital transformation strategy to ensure linking the investments to outcomes. | |||
| Digital Transformation | E-services | Practice Code: 2.2.1 | Practice Name: Multichannel e-services |
| Description: Enable the stakeholders to perform online transactions any time and through multiple channels. | |||
| Practice Code: 2.2.2 | Practice Name: Enable e-participation | ||
| Description: Social participation of stakeholders in e-services that shape the decision-making process. | |||
| Practice Code: 2.2.3 | Practice Name: Optimized and integrated e-services | ||
| Description: Optimized and integrated online services that are based on best practices. | |||
| Digital Transformation | Innovation | Practice Code: 2.3.1 | Practice Name: Recognize innovation occasionally |
| Description: Ad hoc recognition for innovative ideas | |||
| Practice Code: 2.3.2 | Practice Name: Limited innovation recognition | ||
| Description: Innovative ideas are considered by individual organizations’ practices. | |||
| Practice Code: 2.3.3 | Practice Name: Strategic innovation recognition | ||
| Description: City-wide recognition for innovative ideas with a defined budget for the ideas’ implementation. | |||
| Digital Transformation | Cybersecurity | Practice Code: 2.4.1 | Practice Name: Ad hoc cybersecurity practices |
| Description: Initial and ad hoc practices in place for cybersecurity | |||
| Practice Code: 2.4.2 | Practice Name: Strategic cybersecurity practices | ||
| Description: Well-defined strategy that is implemented by a dedicated entity with adequate resources (human and financial) assigned. | |||
| Practice Code: 2.4.3 | Practice Name: Optimized cybersecurity practices | ||
| Description: Optimized cybersecurity practices by evaluating and benchmarking the performed practices. | |||
| Data | Data Management | Practice Code: 3.1.1 | Practice Name: Data collection |
| Description: Lack of data centralization, no integration between organizations for data sharing, access to data is limited and data can have accuracy issues | |||
| Practice Code: 3.1.2 | Practice Name: Limited data management | ||
| Description: The city acknowledges data significance and data is treated as a critical asset. | |||
| Practice Code: 3.1.3 | Practice Name: Strategic data management | ||
| Description: Data is used on a city-wide scale to give citizens information and achieve a proactive decision-making process. | |||
| Data | Data Analytics | Practice Code: 3.2.1 | Practice Name: Basic data reporting |
| Description: Only descriptive data analytics exists that can explain the data | |||
| Practice Code: 3.2.2 | Practice Name: Predictive data analytics | ||
| Description: Predictive data analytics exists to forecast the future. | |||
| Practice Code: 3.2.3 | Practice Name: Strategic data analytics | ||
| Description: Advanced prescriptive city-wide data analytics that is used to guide the decision makers in achieving best-case scenarios. | |||
Appendix D. Assessment Tool for ICT Focus Area Group
| Capability | No. | Checkpoint |
| Focus Area: ICT Infrastructure | ||
| Connectivity | ||
| Broadband consistency | 1 | Does the broadband network cover all parts of the city? |
| 2 | Is the broadband network accessible to all relevant stakeholders? | |
| 3 | Is the connectivity affordable and reliable? | |
| Basic IoT projects | 4 | Do you have projects that use IoT devices for providing real-time data? |
| 5 | Is the provided data utilized by the relevant stakeholders? | |
| 6 | Do you have a clear plan or strategy for IoT applications and devices utilization on a city-wide level? | |
| Advanced IoT technology | 7 | Do you have the needed governance system (i.e., standards, action plans, regulatory measures, and administrative capacity) to enforce the IoT strategy? |
| 8 | Do you analyze the city’s connectivity and IoT projects’ performances to improve policies, standards, and outcomes? | |
| 9 | Do you benchmark your standards, programs, and achievements internationally and encourage best practices adoption? | |
| Ubiquitous connectivity | 10 | Are all related services, devices, and people connected seamlessly |
| 11 | Is the effectiveness of the connectivity evaluated and reported to the stakeholders? | |
| 12 | Do you benchmark your standards, programs, and achievements internationally and encourage best practices adoption when it comes to ubiquitous connectivity? | |
| Architecture | ||
| Decentralized architecture | 13 | Are the systems architecture needs clearly identified and serve the projects’ requirements? |
| 14 | Do you have a consistent understanding across all sectors of the significance of centralized architecture? | |
| 15 | Do you have access to the infrastructure resources required to deploy your projects? | |
| Basic Cloud architecture | 16 | Do you have a city-wide strategy for Cloud-based architecture? |
| 17 | Do you have the needed governance system (i.e., standards, action plans, regulatory measures, and administrative capacity) to enforce the Cloud-based strategy? | |
| 18 | Does your process of workload allocation support agile development? | |
| Optimized Cloud architecture | 19 | Do you regularly evaluate your Cloud workloads to optimize performance and cost? |
| 20 | Did you evaluate the outcome and impact of the Cloud’s implementation? | |
| 21 | Do you benchmark your standards, programs, and achievements internationally and encourage best practices adoption? | |
| Interoperability | ||
| Offline data exchange | 22 | Is data exchange between systems possible through data extraction and data import operations? |
| 23 | Do all smart city projects have steering authority to ensure they follow city guidelines and standards | |
| 24 | Do your systems support open protocols to ensure their independence from the complexity of other systems/devices? | |
| Basic data exchange platforms | 25 | Do you follow any predefined standards, local or international, to ensure the security, performance, scalability, and resilience of systems? |
| 26 | Does the steering authority ensure that the project output will not interfere with other implemented projects? | |
| 27 | Have you implemented an open data platform by coordinating data exchange between different organizations? | |
| Advanced data exchange | 28 | Do your systems allow real-time data collection? |
| 29 | Are all related functions grouped in shared systems that have cross-organizational ownership? | |
| 30 | Does the data flow between systems in both directions eliminate redundancy? | |
| Focus Area: Digital Transformation | ||
| Strategy | ||
| Ad hoc transformation processes | 31 | Is there awareness regarding the need for a digital transformation strategy? |
| 32 | Do you have a clear digital transformation strategy for the city? | |
| 33 | Do you have a cross-sectorial body that provides support and ensures effective implementation of the strategy? | |
| Citywide Strategy | 34 | Do you proactively bring in the latest technology trends based on the predefined strategy? |
| 35 | Is the strategy communicated and reported properly to all relevant stakeholders based on a clear mechanism for stakeholder involvement and citizen engagement? | |
| 36 | Do you refer to the strategy before any change or modification? | |
| Optimized Strategy | 37 | Do you periodically evaluate, report, and reflect on the strategy? |
| 38 | Do you amend the strategy based on feedback gathered from relevant stakeholders and citizens? | |
| 39 | Do you benchmark your strategy to international standards and other cities’ strategies? | |
| E-services | ||
| Multi-channel e-services | 49 | Do all government agencies have an active web presence that provides all the needed information? |
| 41 | Are the majority of the services that are offered by the government and private sector available online? | |
| 42 | Are the offered services accessible through multiple channels? | |
| Enable e-participation | 43 | Do you have citywide guidelines/standards to define and regulate organizations’ web presence? |
| 44 | Do you measure the quality of services regularly and communicate reports to stakeholders and citizens? | |
| 45 | Do you utilize social media channels to ensure public involvement in the decision-making process? | |
| Optimized and integrated e-services | 46 | Do you perform process reengineering of the processes behind the services offered? |
| 47 | Do you evaluate the offered e-services regularly and perform revisions based on the citizens’ feedback? | |
| 48 | Do you benchmark your standards, e-services, and achievements internationally and encourage best practices adoption? | |
| Innovation | ||
| Recognize innovation occasionally | 49 | Does the city promote an innovation culture? |
| 50 | Does the city provide access to innovative resources that can be utilized in smart city applications? | |
| 51 | Do the city’s organizations support agility? | |
| Limited innovation recognition | 52 | Does the city provide enough incentives to encourage innovation? |
| 53 | Does the city provide programs that cultivate innovation? | |
| 54 | Do the research centers the and academic community play a strong role in shaping the city strategy? | |
| Strategic innovation recognition | 55 | Do you have a designated entity and defined budget to facilitate innovation and measure the efficiency of implementation? |
| 56 | Do you analyze the effect and expected value of innovation on digital transformation? | |
| 57 | Does the city benchmark its innovation ecosystem with global standards? | |
| Cybersecurity | ||
| Ad hoc cybersecurity practices | 58 | Do you have education and training programs directed at cybersecurity professionals? |
| 59 | Does the city conduct cybersecurity awareness campaigns directed at different categories (i.e., government, private organizations, citizens) to raise awareness? | |
| 60 | Do you have laws and legalizations that regulate data protection, online identity and data theft, and online antisocial behavior? | |
| Strategic cybersecurity practices | 61 | Does the city have a dedicated entity responsible for managing cyber risks city wide? |
| 62 | Does the government offer incentives to adhere to cybersecurity adoption? | |
| 63 | Does the cybersecurity strategy cover business continuity plans? | |
| Optimized cybersecurity practices | 64 | Does the city respond promptly and act systematically against cybercrime incidents? |
| 65 | Do you revise your cybersecurity strategy to ensure it is up to date and matches international standards? | |
| 66 | Are you part of any bilateral or multilateral international agreements for cybersecurity cooperation? | |
| Focus Area: Data | ||
| Data Management | ||
| Data collection | 67 | Does the city acknowledge data ownership and provide clear guidance to data sources? |
| 68 | Are data-sharing platforms available to stakeholders to empower them? | |
| 69 | Is there awareness regarding data management processes? | |
| Limited data management | 70 | Do you have a citywide data management strategy that ensures proper data collection, processing, utilization, and distribution? |
| 71 | Are the data management policies, standards, and guidelines communicated properly to the stakeholders? | |
| 72 | Are data governance roles and responsibilities clearly defined and communicated? | |
| Strategic data management | 73 | Do you regularly evaluate the effectiveness of data management strategy and modify based on the metrics results? |
| 74 | Do you apply data management best practices and international standards? | |
| 75 | Do you continually improve your data management strategy, standards, and practices? | |
| Data Analytics | ||
| Basic data reporting | 76 | Do you have a consistent understanding across all sectors of the significance of analytics and how to utilize them in decision making? |
| 77 | Are all the data sources digitized, cleaned, documented, and accessible to the concerned stakeholders for analytics? | |
| 78 | Do you have a city-wide strategy for analytics services? | |
| Predictive data analytics | 79 | Are the analytics services embedded in all the processes of all sectors? |
| 80 | Do you have a workforce with the needed skills to utilize data analytics possibilities? | |
| 81 | Do you use structured and unstructured data and big data? | |
| Strategic data analytics | 82 | Is the analytics strategy and operations subject to regular evaluation and benchmark reviews? |
| 83 | Do you utilize the latest tools in machine learning, artificial intelligence, and data visualization to achieve data analytics objectives? | |
| 84 | Has the city reached the level of prescriptive analytics, where it can automatically suggest the best actions and optimization options? | |
References
- United Nations Human Settlements Programme. World Cities Report 2020. The Value of Sustainable Urbanization. 2020. Available online: https://unhabitat.org/world-cities-report-2020-the-value-of-sustainable-urbanization (accessed on 15 November 2020).
- United Nations. Transforming Our World: The 2030 Agenda for Sustainable Development. Available online: https://sustainabledevelopment.un.org/content/documents/21252030%20Agenda%20for%20Sustainable%20Development%20web.pdf (accessed on 15 November 2020).
- Ismagilova, E.; Hughes, L.; Dwivedi, Y.K.; Raman, K.R. Smart cities: Advances in research—An information systems perspective. Int. J. Inf. Manag. 2019, 47, 88–100. [Google Scholar] [CrossRef]
- Klopp, J.M.; Petretta, D.L. The urban sustainable development goal: Indicators, complexity and the politics of measuring cities. Cities 2017, 63, 92–97. [Google Scholar] [CrossRef]
- Belanche, D.; Casaló, L.V.; Orús, C. City attachment and use of urban services: Benefits for smart cities. Cities 2016, 50, 75–81. [Google Scholar] [CrossRef]
- Marchetti, D.; Oliveira, R.; Figueira, A.R. Are global north smart city models capable to assess Latin American cities? A model and indicators for a new context. Cities 2019, 92, 197–207. [Google Scholar] [CrossRef]
- Fernández-Güell, J.-M.; Guzmán-Araña, S.; Collado-Lara, M.; Fernández-Añez, V. How to incorporate urban complexity, diversity and intelligence into smart cities initiatives. In Smart Cities. Smart-CT 2016; Alba, E., Chicano, F., Luque, G., Eds.; Lecture Notes in Computer Science; Springer: Berlin/Heidelberg, Germany, 2016; Volume 9704. [Google Scholar] [CrossRef]
- Giffinger, R.; Fertner, C.; Kramer, H.; Kalasek, R.; Pichler-Milanović, N.; Meijers, E. Smart Cities-Ranking of European Medium-Sized Cities [Final Report]; Centre of Regional Science, Vienna University of Technology: Vienna, Austria, 2007; Available online: https://www.smart-cities.eu/download/smart_cities_final_report.pdf (accessed on 1 December 2020).
- Clarke, R.Y. Smart Cities and the Internet of Everything: The Foundation for Delivering Next-Generation Citizen Services [White Paper]. IDC Government Insights. 2013. Available online: https://www.cisco.com/c/dam/en_us/solutions/industries/docs/scc/ioe_citizen_svcs_white_paper_idc_2013.pdf (accessed on 1 December 2020).
- British Standards Institution. PAS 180 Smart Cities. Vocabulary; BSI: London, UK, 2014. [Google Scholar]
- International Telecommunication Union. Smart Sustainable Cities: An Analysis of Definitions [ITU-T Focus Group on Smart Sustainable Cities Technical Report FG-SSC]. 2014. Available online: https://www.itu.int/en/ITU-T/focusgroups/ssc/Documents/website/web-fg-ssc-0029-r14-overview_role_of_ICT.docx (accessed on 15 November 2020).
- Ruhlandt, R. The governance of smart cities: A systematic literature review. Cities 2018, 81, 1–23. [Google Scholar] [CrossRef]
- Castelnovo, W.; Misuraca, G.; Savoldelli, A. Smart cities governance: The need for a holistic approach to assessing urban participatory policy making. Soc. Sci. Comput. Rev. 2016, 34, 724–739. [Google Scholar] [CrossRef]
- Sharifi, A. A critical review of selected smart city assessment tools and indicator sets. Clean Prod. 2019, 233, 1269–1283. [Google Scholar] [CrossRef]
- Patrão, C.; Moura, P.; de Almeida, A.T. Review of smart city assessment tools. Smart Cities 2020, 3, 1117–1132. [Google Scholar] [CrossRef]
- BSI (British Standards Institution). The Role of Standards in Smart Cities [Technical Paper]. 2014. Available online: https://www.bsigroup.com/LocalFiles/en-GB/smart-cities/resources/The-Role-of-Standards-in-Smart-Cities-Issue-2-August-2014.pdf (accessed on 15 November 2020).
- Caird, S.P.; Hallett, S.H. Towards evaluation design for smart city development. J. Urban Des. 2019, 24, 188–209. [Google Scholar] [CrossRef]
- de Santana, E.d.S.; de Oliveira Nunes, É.; Santos, L.B. The use of ISO 37122 as standard for assessing the maturity level of a smart city. Int. J. Adv. Eng. Res. Sci. 2018, 5, 309–315. [Google Scholar] [CrossRef]
- Tariq, M.A.U.R.; Faumatu, A.; Hussein, M.; Shahid, M.L.U.R.; Muttil, N. Smart city-ranking of major Australian cities to achieve a smarter future. Sustainability 2020, 12, 2797. [Google Scholar] [CrossRef]
- Giffinger, R.; Haindlmaier, G. Smart cities ranking: An effective instrument for the positioning of the cities? ACE Archit. City Environ. 2010, 4, 7–26. [Google Scholar] [CrossRef]
- Bosch, P.; Jongeneel, S.; Rovers, V.; Neumann, H.-M.; Airaksinen, M.; Huovila, A. CITYkeys Indicators for Smart City Projects and Smart Cities; European Commission and H2020 Programme; 2017. [Google Scholar] [CrossRef]
- Hafedh, C.; Nam, T.; Walker, S. Understanding smart cities: An integrative framework. In Proceedings of the 2012 45th Hawaii International Conference on System Sciences, Maui, HI, USA, 4–7 January 2012. [Google Scholar] [CrossRef]
- dos Santos-Neto, J.B.S.; Costa, A.P.C.S. Enterprise maturity models: A systematic literature review. Enterp. Inf. Syst. 2019, 13, 719–769. [Google Scholar] [CrossRef]
- Liu, J.; Chen, N.; Chen, Z.; Xu, L.; Du, W.; Zhang, Y.; Wang, C. Towards sustainable smart cities: Maturity assessment and development pattern recognition in China. J. Clean. Prod. 2022, 370, 133248. [Google Scholar] [CrossRef]
- de Bruin, T.; Freeze, R.; Kulkarni, U.; Rosemann, M. Understanding the main phases of developing a maturity assessment model. In Proceedings of the ACIS 2005 Proceedings, Jeju Island, Republic of Korea, 14–16 July 2005; Volume 109. Available online: https://aisel.aisnet.org/acis2005/109 (accessed on 14 February 2021).
- Gochermann, J.; Nee, I. The idea maturity model—A dynamic approach to evaluate idea maturity. Int. J. Innov. Technol. Manag. 2018, 16, 1950030. [Google Scholar] [CrossRef]
- van Steenbergen, M.; van den Berg, M.; Brinkkemper, S. A balanced approach to developing the enterprise architecture practice. In Proceedings of the Enterprise Information Systems: 9th International Conference (ICEIS 2007), Funchal, Madeira, 12–16 June 2007; Revised Selected Papers 9. Springer: Berlin/Heidelberg, Germany, 2008; pp. 240–253. [Google Scholar] [CrossRef]
- Spruit, M.; Roeling, M. ISFAM: The Information Security Focus Area Maturity Model. ECIS 2014 Proceedings. Available online: https://aisel.aisnet.org/ecis2014/proceedings/track14/6/ (accessed on 15 March 2021).
- Jansen, S. A focus area maturity model for software ecosystem governance. Inf. Softw. Technol. 2020, 118, 106219. [Google Scholar] [CrossRef]
- Sanchez-Puchol, F.; Pastor-Collado, J.A. Focus area maturity models: A comparative review. In Proceedings of the Information Systems: 14th European, Mediterranean, and Middle Eastern Conference (EMCIS 2017), Coimbra, Portugal, 7–8 September 2017; Proceedings 14. Springer: Berlin/Heidelberg, Germany, 2017; pp. 531–544. [Google Scholar] [CrossRef]
- van Steenbergen, M.; Bos, R.; Brinkkemper, S.; van de Weerd, I.; Bekkers, W. The design of focus area maturity models. In Global Perspectives on Design Science Research. DESRIST 2010; Winter, R., Zhao, J.L., Aier, S., Eds.; Lecture Notes in Computer Science; Springer: Berlin/Heidelberg, Germany, 2010; Volume 6105. [Google Scholar] [CrossRef]
- Overeem, M.; Mathijssen, M.; Jansen, S. API-m-FAMM: A focus area maturity model for API management. Inf. Softw. Technol. 2022, 147, 106890. [Google Scholar] [CrossRef]
- Wolfswinkel, J.F.; Furtmueller, E.; Wilderom, C.P.M. Using grounded theory as a method for rigorously reviewing literature. Eur. J. Inf. Syst. 2013, 22, 45–55. [Google Scholar] [CrossRef]
- Duncan, J.; Xu, W.; Narus, S.P.; Nangle, B.; Thornton, S.; Facelli, J. A focus area maturity model for a statewide master person index. Online J. Public Health Inform. 2013, 5, 210. [Google Scholar] [CrossRef]
- Kırmızı, M.; Kocaoglu, B. Digital transformation maturity model development framework based on design science: Case studies in manufacturing industry. J. Manuf. Technol. Manag. 2022, 33, 1319–1346. [Google Scholar] [CrossRef]
- Williams, C.A.; Krumay, B.; Schallmo, D.; Scornavacca, E. An interaction-based digital maturity model for SMEs. In Proceedings of the ACIS 2022 Proceedings, Melbourne, Australia, 4–7 December 2022; Volume 254. [Google Scholar]
- van Steenbergen, M.; Bos, R.; Brinkkemper, S.; van de Weerd, I.; Bekkers, W. Improving IS functions step by step: The use of focus area maturity models. Scand. J. Inf. Syst. 2013, 25, 2. [Google Scholar]
- Yigit Ozkan, B.; van Lingen, S.; Spruit, M. The cybersecurity focus area maturity (CYSFAM) model. J. Cybersecur. Priv. 2021, 1, 119–139. [Google Scholar] [CrossRef]
- Gallotta, B.; Garza-Reyes, J.A.; Anosike, A. Using the Delphi method to verify a framework to implement sustainability initiatives. In Proceedings of the International Conference on Industrial Engineering and Operations Management, Bandung, Indonesia, 6–8 March 2018; IEOM Society: Southfield, MI, USA, 2018; p. 92922. [Google Scholar]
- de Bruin, T.; Rosemann, M. Using the Delphi technique to identify BPM capability areas. In Proceedings of the ACIS 2007 Proceedings, Melbourne, Australia, 11–13 July 2007; Volume 42. Available online: https://aisel.aisnet.org/acis2007/42 (accessed on 1 May 2021).
- Głuszek, E. Use of the e-Delphi method to validate the corporate reputation management maturity model (CR3M). Sustainability 2021, 13, 12019. [Google Scholar] [CrossRef]
- Al-Sai, Z.A.; Husin, M.H.; Syed-Mohamad, S.M.; Abdullah, R.; Zitar, R.A.; Abualigah, L.; Gandomi, A.H. Data Maturity Assessment Models: A Systematic Literature Review. Big Data Cogn. Comput. 2023, 7, 2. [Google Scholar] [CrossRef]
- Keeney, R.L.; Gregory, R.S. Selecting attributes to measure the achievement of objectives. Oper. Res. 2005, 53, 1–11. [Google Scholar] [CrossRef]
- Schumann, A. Using Outcome Indicators to Improve Policies: Methods, Design Strategies and Implementation [Organisation for Economic Co-Operation and Development Regional Development Working Papers]; Organisation for Economic Cooperation and Development: Paris, France, 2016. [CrossRef]
- Taze, D.; Hartley, C.; Morgan, A.W.; Chakrabarty, A.; Mackie, S.L.; Griffin, K.J. Developing consensus in Histopathology: The role of the Delphi method. Histopathology 2022, 81, 159–167. [Google Scholar] [CrossRef]
- Boel, A.; Navarro-Compán, V.; Landewé, R.; van der Heijde, D. Two different invitation approaches for consecutive rounds of a Delphi survey led to comparable final outcome. J. Clin. Epidemiol. 2021, 129, 31–39. [Google Scholar] [CrossRef]
- Culley, J.M. Use of a computer-mediated Delphi process to validate a mass casualty conceptual model. Comput. Inform. Nurs. CIN 2011, 29, 272. [Google Scholar] [CrossRef]
- Schmalz, U.; Spinler, S.; Ringbeck, J. Lessons learned from a two-round Delphi-based scenario study. MethodsX 2021, 8, 101179. [Google Scholar] [CrossRef]
- Parker, C.; Scott, S.; Geddes, A. Snowball sampling. In SAGE Research Methods Foundations; Atkinson, P., Delamont, S., Cernat, A., Sakshaug, J.W., Williams, R.A., Eds.; SAGE Publications: Thousand Oaks, CA, USA, 2019. [Google Scholar] [CrossRef]
- Afonso, R.A.; dos Santos Brito, K.; do Nascimento, C.H.; Garcia, V.C.; Álvaro, A. Brazilian smart cities: Using a maturity model to measure and compare inequality in cities. In Proceedings of the 16th Annual International Conference on Digital Government Research, Phoenix, AZ, USA, 27–30 May 2015. [Google Scholar] [CrossRef]
- Adnan, Y.M.; Hamzah, H.; Dali, M.M.; Daud, M.N.; Alias, A. An initiatives-based framework for assessing smart city. Plan. Malays. 2016, 5. [Google Scholar] [CrossRef]
- Hamzah, H.; Adnan, Y.M.; Daud, M.N.; Alias, A.; Dali, M.M. A smart city assessment framework. In Proceedings of the 8th International Real Estate Researchers Symposium (IRERS), Kuala Lumpur, Malaysia, 26–28 April 2016; pp. 1–5. [Google Scholar]
- Fernández-Güell, J.-M.; Collado-Lara, M.; Guzmán-Araña, S.; Fernández-Añez, V. Incorporating a systemic and foresight approach into smart city initiatives: The case of Spanish cities. J. Urban Technol. 2016, 23, 43–67. [Google Scholar] [CrossRef][Green Version]
- Porto, J.B.; Macadar, M.A. Assessment methodology in smart cities based on public value. In Proceedings of the 18th Annual International Conference on Digital Government Research (dg.o ‘17), Staten Island, NY, USA, 7–9 June 2017; Association for Computing Machinery: New York, NY, USA, 2017; pp. 460–470. [Google Scholar] [CrossRef]
- Korachi, Z.; Bounabat, B. Data driven maturity model for assessing smart cities. In Proceedings of the 2nd International Conference on Smart Digital Environment (ICSDE ’18), Rabat, Morocco, 18–20 October 2018; Association for Computing Machinery: New York, NY, USA, 2018; pp. 140–147. [Google Scholar] [CrossRef]
- Maestre, G.; Astudillo, H.; Concha, G.; Nieto, W. Empirical evidence of Colombian national e-government programs’ impact on local smart city-adoption. In Proceedings of the 11th international conference on theory and practice of electronic governance (ICEGOV ’18), Galway, Ireland, 4–6 April 2018; Association for Computing Machinery: New York, NY, USA, 2018; pp. 517–525. [Google Scholar] [CrossRef]
- Fernandez-Anez, V.; Velazquez, G.; Perez-Prada, F.; Monzón, A. Smart city projects assessment matrix: Connecting challenges and actions in the Mediterranean region. J. Urban Technol. 2020, 27, 79–103. [Google Scholar] [CrossRef]
- Al-Ammal, H.; Aljawder, M. Development of a national smart city initiatives framework for the Kingdom of Bahrain: A blueprint for successful smart cities. In Smart Cities in the Gulf; Samad, W.A., Azar, E., Eds.; Palgrave Macmillan: Hampshire, UK, 2019; pp. 41–57. [Google Scholar] [CrossRef]
- Martinez-Gil, J.; Pichler, M.; Beranič, T.; Brezočnik, L.; Turkanović, M.; Lentini, G.; Polettini, F.; Lué, A.; Vitale, A.C.; Doukhan, G.; et al. Framework for assessing the smartness maturity level of villages. In New Trends in Databases and Information Systems. ADBIS 2019; Welzer, T., Podgorelec, V., Wrembel, R., Ivanović, M., Gamper, J., Morzy, M., Tzouramanis, T., Darmont, J., Latifić, A.K., Eds.; Communications in Computer and Information Science; Springer: Berlin/Heidelberg, Germany, 2019; Volume 1064. [Google Scholar] [CrossRef]
- AlaEldin, S.; Rankin, J.; Robak, A. Maturity-based scale for smart cities: A conceptual framework. In Proceedings of the Canadian Society for Civil Engineering, the Annual Conference, Montreal, QC, Canada, 12–15 June 2019. [Google Scholar]
- Joia, L.A.; Kuhl, A. Smart city for development: A conceptual model for developing countries. In Information and Communication Technologies for Development. Strengthening Southern-Driven Cooperation as a Catalyst for ICT4D; Nielsen, P., Kimaro, H.C., Eds.; Springer International Publishing: Zurich, Switwerland, 2019. [Google Scholar]
- Moustaka, V.; Maitis, A.; Vakali, A.; Anthopoulos, L.G. CityDNA dynamics: A model for smart city maturity and performance benchmarking. In Proceedings of the Companion Proceedings of the Web Conference 2020 (WWW ’20), Taipei, Taiwan, 20–24 April 2020; Association for Computing Machinery: New York, NY, USA, 2020; pp. 829–833. [Google Scholar] [CrossRef]
- Gotlib, D.; Kulisiewicz, T.; Muraszkiewicz, M.; Olszewski, R. Multiagency modeling of transformation strategies towards sustainable smart cities. Appl. Sci. 2020, 10, 853. [Google Scholar] [CrossRef]
- van der Hoogen, A.; Scholtz, B.; Calitz, A.P. Using theories to design a value alignment model for smart city initiatives. In Responsible Design, Implementation and Use of Information and Communication Technology. I3E 2020; Hattingh, M., Matthee, M., Smuts, H., Pappas, I., Dwivedi, Y., Mäntymäki, M., Eds.; Lecture Notes in Computer Science; Springer: Berlin/Heidelberg, Germany, 2020; Volume 12066. [Google Scholar] [CrossRef]




| Methodology | Phase | Description |
|---|---|---|
| Generic development framework | Scope | Decide on the model focus (general or domain specific) and development stakeholders (academia, practitioners, government) |
| Design | The architecture basis: Why the model is required? How it will be applied to different organizations? Who should be involved? What can be achieved? | |
| Populate | Specify what needs to be measured and how it can be measured? | |
| Test | Test the model validity, reliability, and generalizability | |
| Deploy | Making the model available to its intended users | |
| Development framework for focus area maturity models | Identify the scope and functional domain | Decide on what to include and exclude |
| Determine focus areas | Based on the literature review, then exploratory methods | |
| Determine capabilities | Capabilities define the incremental path for maturity levels’ progress | |
| Determine dependencies | Specify the order of the capabilities within and between focus areas | |
| Position capabilities in matrix | Based on the specified dependencies | |
| Develop assessment instrument | Specify assessment questions for the capabilities based on the description | |
| Define improvement actions | General suggestions | |
| Implement maturity model | The first implementation is for model evaluation | |
| Improve matrix iteratively | Enough assessment data to be collected for the model evaluation | |
| Communicate results | To practitioners and academia |
| Database | No. of Papers in the Initial Results | No. of Papers after 1st Round of Exclusion | No. of Papers after 2nd Round of Exclusion |
|---|---|---|---|
| Scopus | 43 | 37 | 5 |
| Springerlink | 779 | 32 | 3 |
| Taylor & Francis | 890 | 18 | 1 |
| ScienceDirect | 17 | 5 | 0 |
| ACM | 6 | 6 | 5 |
| ResearchGate | 24 | 16 | 2 |
| Total | 1759 | 114 | 16 |
| ICT | ||
|---|---|---|
| Focus Area: ICT Infrastructure/Connectivity | ||
| Broadband consistency | 1 | Does the broadband network cover all parts of the city? |
| 2 | Is the broadband network accessible to all relevant stakeholders? | |
| 3 | Is the connectivity affordable and reliable? | |
| Cluster No. | Focus Area Group | Focus Area |
|---|---|---|
| 1 | ICT | ICT infrastructure, Digital Transformation, Data |
| 2 | Economy | Labor Market, Entrepreneurship |
| 3 | Environment | Pollution, Environmental Management |
| 4 | Social | Education |
| 5 | Social | Social Equity, Citizen Active Lifestyle |
| 6 | Resources | Water Resources Management, Energy Sustainability |
| 7 | Services | Urban Planning and Management |
| 8 | Services | Healthcare System |
| 9 | Services | Transport System |
| 10 | Services | Safety and Security |
| 11 | Governance | Political Structure |
| 12 | Governance | Strategic Planning |
Disclaimer/Publisher’s Note: The statements, opinions and data contained in all publications are solely those of the individual author(s) and contributor(s) and not of MDPI and/or the editor(s). MDPI and/or the editor(s) disclaim responsibility for any injury to people or property resulting from any ideas, methods, instructions or products referred to in the content. |
© 2023 by the authors. Licensee MDPI, Basel, Switzerland. This article is an open access article distributed under the terms and conditions of the Creative Commons Attribution (CC BY) license (https://creativecommons.org/licenses/by/4.0/).
Share and Cite
Aljowder, T.; Ali, M.; Kurnia, S. Development of a Maturity Model for Assessing Smart Cities: A Focus Area Maturity Model. Smart Cities 2023, 6, 2150-2175. https://doi.org/10.3390/smartcities6040099
Aljowder T, Ali M, Kurnia S. Development of a Maturity Model for Assessing Smart Cities: A Focus Area Maturity Model. Smart Cities. 2023; 6(4):2150-2175. https://doi.org/10.3390/smartcities6040099
Chicago/Turabian StyleAljowder, Thajba, Mazen Ali, and Sherah Kurnia. 2023. "Development of a Maturity Model for Assessing Smart Cities: A Focus Area Maturity Model" Smart Cities 6, no. 4: 2150-2175. https://doi.org/10.3390/smartcities6040099
APA StyleAljowder, T., Ali, M., & Kurnia, S. (2023). Development of a Maturity Model for Assessing Smart Cities: A Focus Area Maturity Model. Smart Cities, 6(4), 2150-2175. https://doi.org/10.3390/smartcities6040099

