Firebug Swarm Optimization Algorithm: An Overview and Applications
Abstract
1. Introduction
- The history, sources of inspiration, phases, and applications of most swarm intelligent optimization algorithms are presented.
- Focusing on the FSO algorithm as one of recent swarm optimization algorithms, this survey delves into its operational principles, hybrid variants, strengths and limitations, and its applications in real-world engineering scenarios.
2. Historical Swarm Algorithms
- Algorithms inspired by foraging behavior: The foraging behaviors observed in various species can typically be categorized into three primary types: hunting mechanisms, colony optimization strategies, and solitary foraging techniques. Each of these behaviors reflects different approaches to acquiring resources. Below, examples of swarm-based algorithms corresponding to each of these categories are provided.
- –
- Hunting mechanism: Ant Lion Optimizer (ALO) [13] serves as an exemplary model, mimicking the predatory tactics of ant lions in their larval phase. ALO adopts a structured approach comprising five distinct phases, mirroring the hunting strategy: random walk of ants, trap construction, ant entrapment, prey capture, and trap reconstruction. The Chameleon Swarm Algorithm (ChSA) [14], Lion Optimization (LO) [15], and Whale Optimization (WO) [16] are other illustrative instances.
- –
- –
- Solitary foraging: Puma Optimizer (PO) [18] describes how pumas are inclined to hunt individually rather than in groups or packs. This solitary hunting approach helps them reduce the likelihood of competition with other predators and permits them to concentrate on their individual hunting techniques. Such behavior imbues the PO algorithm with distinctive and potent mechanisms for both exploration and exploitation phases, thereby enhancing its effectiveness across a spectrum of optimization challenges. Some other examples of foraging are Grasshopper Optimization (GO) [19], Beetle Swarm Optimization (BSO) [20], and Red Kite Optimization (RKO) [21].
- Algorithms inspired by social behavior: This class can fall into four categories.
- –
- Breeding behavior: The Cuckoo Search Algorithm (CuSA) [22] draws inspiration from the aggressive reproductive behavior observed in Cuckoos. Certain species, such as the Ani and Guira Cuckoos, exhibit a communal nesting strategy, where they lay their eggs alongside those of others. However, they may selectively remove eggs from the nest to fully improve the chances of their eggs hatching success. Additionally, many species practice obligate brood parasitism, whereby they lay their eggs in the nests of other host birds, often across different species. This parasitic behavior encompasses three primary types: intraspecific brood parasitism, cooperative breeding, and nest takeover. Two other illustrative examples are Dragonfly Optimization (DO) [23] and the Crow Search Algorithm (CSA) [24].
- –
- Mating behavior: Bird Mating Optimization (BMO) [25] draws inspiration from the mating behavior of birds; during the mating season, birds exhibit a range of intelligent behaviors, including singing, tail drumming, or dancing, to allure potential mates. Certain courtship ceremonies are notably intricate and contribute to establishing a bond between the prospective partners. Chimp Optimization (CO) [26] is another instance.
- –
- Reproductive behavior: The FSO algorithm [27] is modeled based on reproductive patterns observed in Firebug swarms. The Firebug reproductive behavior involves five stages, including colony formation, mate selection, female Firebugs’ movement, attraction between fittest mates, and swarm cohesion.
- –
- Leadership hierarchy: Grey Wolf Optimization (GWO) [28] mimics the leadership structure and hunting strategies observed in Grey Wolves. It utilizes four categories of Grey Wolves , , , and to simulate the hierarchical leadership. Moreover, it incorporates the three primary hunting stages: searching for prey, encircling prey, and attacking prey.
- Algorithms inspired by innate natural behavior: In general, the innate natural behavior observed by various species are classified into mechanisms such as defense and survival. These mechanisms help species protect themselves and thrive in their environments. Below are brief explanations for several swarm-based algorithms that simulate these mechanisms.
- –
- Defense mechanism: The Pufferfish Optimization Algorithm (POA) [29] draws inspiration from the Pufferfish’s natural defense mechanism against predators. In this mechanism, the Pufferfish fills its elastic stomach with water, transforming into a spherical ball adorned with pointed spines. As a result, hungry predators are deterred from attacking. The POA theory is then mathematically modeled in two phases: (a) exploration—simulating a predator’s attack on a Pufferfish—and (b) exploitation—simulating a predator’s escape from the spiny spherical Pufferfish.
- –
- Survival mechanism: The Artificial Rabbit Optimization algorithm (ARO) [30] draws inspiration from the survival tactics of rabbits in their natural habitat. Specifically, it incorporates two key strategies: detour foraging and random hiding. In the detour foraging strategy, a rabbit detours to nearby grass patches near other rabbits’ nests. The rabbit avoids drawing attention from predators. Eating near other nests conceals its own nest location, reducing the risk of it being discovered. When facing a potential threats, a rabbit has multiple burrows (hiding spots) to choose from. It randomly selects one of its own burrows for concealment. This unpredictability makes it harder for enemies to capture the rabbit, this strategy is called random hiding strategy. In addition, when a rabbit’s energy decreases, it shifts from the detour foraging strategy to the random hiding strategy. This adaptive transition optimizes survival chances based on available resources and energy levels. The Gazelle Optimization Algorithm (GOA) [31] is also considered as an alternative instance.
- –
- Echolocation mechanism: The Bat Optimization (BO) algorithm [32] draws inspiration from microbats’ natural life, which employs a form of sonar known as echolocation to navigate their surroundings. In the darkness, microbats use this remarkable ability to accomplish several tasks, including detecting prey, avoiding obstacles, and locating their roosting spots. When hunting, microbats emit intense sound pulses and then listen for the echoes that bounce back from nearby objects. The specifics of their echolocation signals vary based on the species. While most bats utilize short, frequency-modulated signals that cover approximately one octave, others prefer constant-frequency signals. Additionally, the signal bandwidth varies depending on the species and is often enhanced by incorporating multiple harmonics.
3. Firebug Swarm Optimization
3.1. Mathematical Model of FSO Algorithm
3.1.1. Behavior I: Formation of Female Colonies (Initialization)
3.1.2. Behavior II: Mate Selection (Initialization)
- The location of each male bug is initialized to the position of the best female bug within its colony.
- The best female bug is assigned to the dominant male bug controlling that specific colony.
- The positions of the females are updated simultaneously using element-wise Hadamard matrix multiplication.
3.1.3. Behavior III: Chemotactic Movement of Female Bugs (Exploration)
- The update equations for female bugs are arranged into a single matrix rather than a vector to enable synchronous updates and reduce inefficient search operations, as shown in the below female position update Equation (3).where is a matrix that contains the females’ positions, denotes the location of a dominant male, denotes the location of a random male, is the attraction coefficient towards the dominant male and is the attraction coefficient towards other male bugs. Note that the term represents the movement of females towards the dominant male, while the term represents the movement of females towards random males.
- The cost function is vectorized to return a scalar when applied to a column vector. This approach greatly reduces inefficiencies associated with using FOR loops, resulting in lower complexity.
- To ensure each female moves more strongly towards the dominant male and less towards random male bugs, set .
3.1.4. Behavior IV: Attraction of Male Bugs to the Fittest Female Bugs (Exploitation)
- Each male bug is also attracted to a fit female outside its own colony. When males are drawn towards the same fittest female, it keeps the entire population clustered together.
- There is no competition among males for a particular female in the colony to prevent all males from converging on the same female bug. Mathematically, this approach helps avoid premature convergence and ensures exploration of a broad area in the search space, rather than focusing solely on the location of the fittest female bugs.
3.1.5. Behavior V: Swarm Cohesion (Exploration)
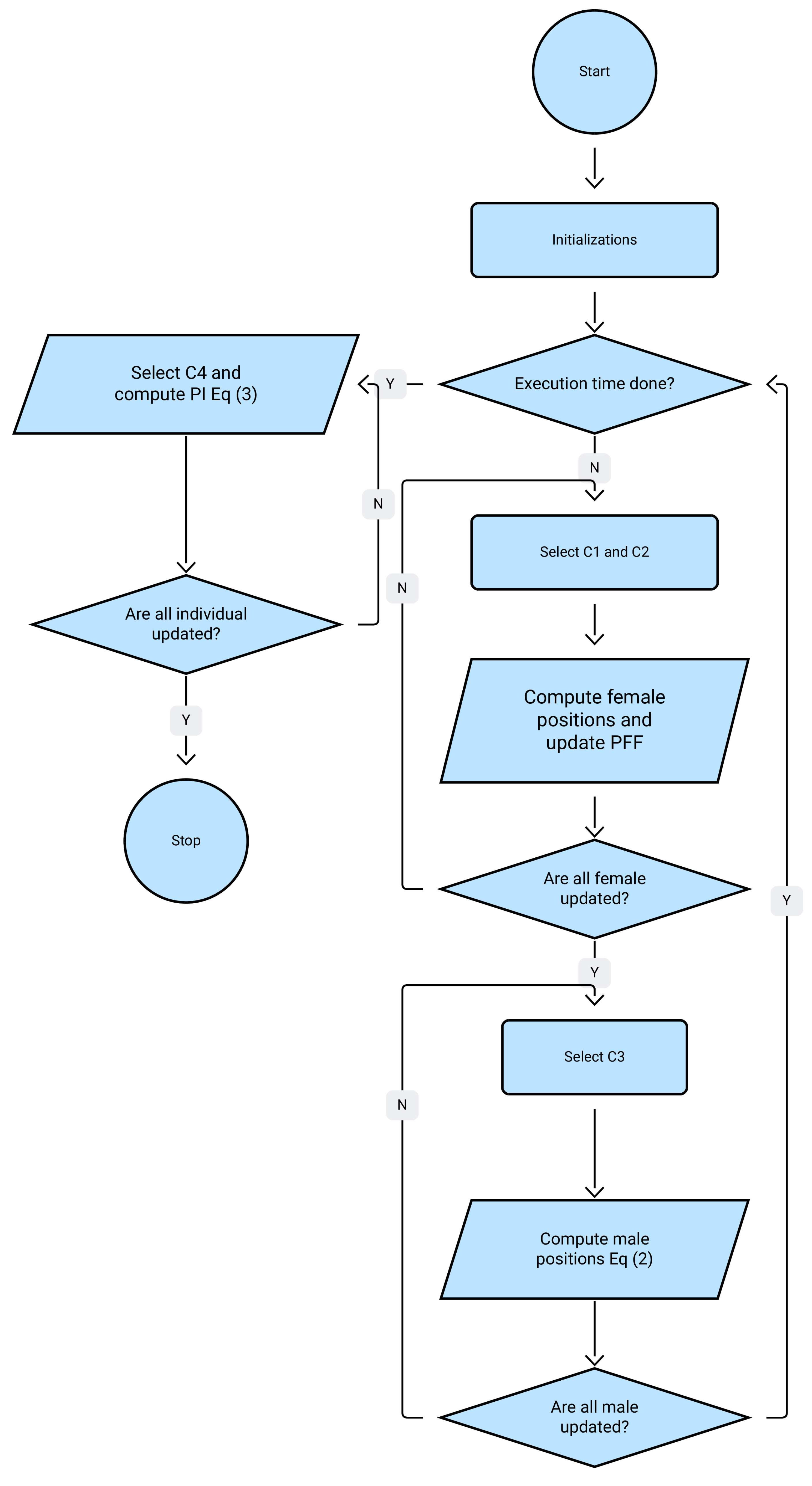
| Algorithm 1 Pseudo code of the FSO algorithm. | |
| 1: | INPUT: cost function, , , , ,, , and D. |
| 2: | Initialization: Female colony formation with female bug. |
| 3: | Mate selection: using Equations (1) and (2). |
| while (s ≤ ) | |
| { | |
| Compute , and | |
| 4: | Update female bugs’ positions using Equation (3) (Exploration). |
| Update the fittest Female bug position | |
| I = I + 1 | |
| IF (I < ) { | |
| Go to Step 4. ELSE { | |
| I = 1; | |
| 5: | Update male bugs’ positions using Equation (4). (Exploitation). |
| IF (I > ) { | |
| s = s + 1 | |
| I = 1 | |
| } | |
| ELSE | |
| { | |
| s = 1 | |
| IF (s < ) { | |
| 6: | Update random male bugs’ positions using Equation (5) (Swarm cohesion) |
| s = s + 1 | |
| } | |
| END | |
| } | |
3.2. FSO Variant Algorithms
4. FSO Real-World Practical Applications
4.1. Task Scheduling
4.2. Routing
4.3. Sarcastic Sentiments
4.4. Privacy and Security
4.5. Power Management
4.5.1. Power Generation Systems
4.5.2. Photovoltaic System
4.5.3. Fault Analysis
4.5.4. Tuning Controller
4.5.5. Battery Thermal Management
5. Case Study on Optimizing Routing in WSNs
Network Model
- The sensors in the WSN are identical in terms of processing time and energy consumption.
- A Euclidean distance formula is utilized for measuring the distance between sensor nodes.
- The sensors are randomly located within the network area, and their positions remain constant once established within the system.
- Nodes with residual energy and distance metrics are provided to the BS, which selects CHs using a suitable CH selection technique. Additionally, the transmission route from the CH to the BS is determined by the routing algorithm.
6. Open Issues and Future Research Directions
7. Conclusions
Author Contributions
Funding
Data Availability Statement
Conflicts of Interest
Abbreviations
| 3 DOF | Three Degrees of Freedom |
| ACO | Ant Colony Optimization |
| ARO | Artificial Rabbit Optimization |
| AVR | Automated Voltage Regulator |
| BAC | Bee Artificial Colony |
| BCO | Bee Colony Optimization |
| BO | Bat Optimization |
| BSO | Beetle Swarm Optimization |
| CH | Cluster Head |
| CNN | Convolutional Neural Network |
| CSA | Crow Search Algorithm |
| CuSA | Cuckoo Search Algorithm |
| DE | Differential Evolution |
| DO | Dragonfly Optimization |
| DHO | Deer Hunting Optimization |
| EnFSO | Enhanced Firebug Swarm Optimization |
| FA | Firefly Algorithm |
| FOPID | Fractional Order PID |
| FOMBC | Firebug Optimized Modified Bee Colony |
| FSO | Firebug Swarm Optimization |
| F2SO | Fuzzy FSO |
| FSO-LSTM | Firebug Swarm Optimization-Long Short Term Memory |
| GA | Genetic Algorithm |
| GMPP | Global Maximum Peak Point |
| GO | Grasshopper Optimization |
| GWO | Grey Wolf Optimization |
| HaHO | Harris Hawks Optimization |
| HBA | Honey Badger Algorithm |
| HEV | Hybrid Electric Vehicle |
| HFTO | Hybrid Firebug Tunicate Optimizer |
| HRES | Hybrid Renewable Energy Source |
| IFSO | Improved Firebug Swarm Optimization |
| IoT | Internet of Things |
| KHO | Krill Herd Optimization |
| MBO | Migrating Bird Optimization |
| MFO | Moth Flame Optimization |
| mFSO | Modified Firebug Swarm Optimization |
| MPP | Maximum Power Point |
| MPPT | Maximum Power Point Tracking |
| MSVM | Multiple Support Vector Machine |
| NN | Neural Network |
| PeOA | Pelican Optimization Algorithm |
| PO | Puma Optimizer |
| POA | Pufferfish Optimization Algorithm |
| PID | Proportional–Integral–Derivative |
| PSO | Particle Swarm Optimization |
| PU | Primary User |
| PV | Photovoltaic |
| QoS | Quality of Service |
| RFO | Red Fox Optimization |
| RKO | Red Kite Optimization |
| RNN | Recurrent Neural Network |
| SHO | Spotted Hyena Optimizer |
| SMA | Slime Mold Algorithm |
| SN | Sensor Node |
| SO | Seagull Optimization |
| SpSA | Sparrow Search Algorithm |
| SSA | Salp Swarm Algorithm |
| SU | Secondary User |
| THD | Total Harmonic Distortion |
| VUF | Voltage Unbalance Factor |
| WaO | Walrus Optimizer |
| WO | Whale Optimization |
References
- Bellman, R. Mathematical Optimization Techniques; University of California Press: Berkeley, CA, USA, 1963. [Google Scholar]
- Yang, X.S. Metaheuristic optimization: Algorithm analysis and open problems. In Proceedings of the International Symposium on Experimental Algorithms; Springer: Berlin/Heidelberg, Germany, 2011; pp. 21–32. [Google Scholar]
- Eberhart, R.; Kennedy, J. Particle Swarm Optimization. In Proceedings of the IEEE International Conference on Neural Networks, Perth, WA, Australia, 27 November–1 December 1995; pp. 1942–1948. [Google Scholar]
- Colorni, A.; Dorigo, M.; Maniezzo, V. Distributed optimization by ant colonies. In Proceedings of the First European Conference on Artificial Life, Paris, France, 11–13 December 1991; Volume 142, pp. 134–142. [Google Scholar]
- Karaboga, D. An Idea Based on Honey Bee Swarm for Numerical Optimization; Technical Report TR06; Erciyes University, Engineering Faculty, Computer Engineering Department: Kayseri, Turkey, 2005. [Google Scholar]
- Cheng, R.; He, C.; Jin, Y.; Yao, X. Model-based evolutionary algorithms: A short survey. Complex Intell. Syst. 2018, 4, 283–292. [Google Scholar] [CrossRef]
- Ab Wahab, M.N.; Nefti-Meziani, S.; Atyabi, A. A comprehensive review of swarm optimization algorithms. PLoS ONE 2015, 10, e0122827. [Google Scholar]
- Vahidi, B.; Foroughi Nematolahi, A. Physical and physic-chemical based optimization methods: A review. J. Soft Comput. Civ. Eng. 2019, 3, 12–27. [Google Scholar]
- Rai, R.; Das, A.; Ray, S.; Dhal, K.G. Human-inspired optimization algorithms: Theoretical foundations, algorithms, open-research issues and application for multi-level thresholding. Arch. Comput. Methods Eng. 2022, 29, 5313–5352. [Google Scholar]
- Holland, J.J.; Domingo, E.; de la Torre, J.C.; Steinhauer, D.A. Mutation frequencies at defined single codon sites in vesicular stomatitis virus and poliovirus can be increased only slightly by chemical mutagenesis. J. Virol. 1990, 64, 3960–3962. [Google Scholar] [CrossRef]
- Shi, Y.; Eberhart, R.; Chen, Y. Implementation of evolutionary fuzzy systems. IEEE Trans. Fuzzy Syst. 1999, 7, 109–119. [Google Scholar] [CrossRef]
- Abasi, A.K.; Aloqaily, M.; Guizani, M.; Ouni, B. Metaheuristic algorithms for 6G wireless communications: Recent advances and applications. Ad Hoc Networks 2024, 149, 103474. [Google Scholar] [CrossRef]
- Mirjalili, S. The ant lion optimizer. Adv. Eng. Softw. 2015, 83, 80–98. [Google Scholar] [CrossRef]
- Braik, M.S. Chameleon Swarm Algorithm: A bio-inspired optimizer for solving engineering design problems. Expert Syst. Appl. 2021, 174, 114685. [Google Scholar] [CrossRef]
- Rajakumar, B. The Lion’s Algorithm: A new nature-inspired search algorithm. Procedia Technol. 2012, 6, 126–135. [Google Scholar] [CrossRef]
- Mirjalili, S.; Lewis, A. The whale optimization algorithm. Adv. Eng. Softw. 2016, 95, 51–67. [Google Scholar] [CrossRef]
- Taherdangkoo, M.; Shirzadi, M.H.; Bagheri, M.H. A novel meta-heuristic algorithm for numerical function optimization: Blind, naked mole-rats (BNMR) algorithm. Sci. Res. Essays 2012, 7, 3566–3583. [Google Scholar]
- Abdollahzadeh, B.; Khodadadi, N.; Barshandeh, S.; Trojovskỳ, P.; Gharehchopogh, F.S.; El-kenawy, E.S.M.; Abualigah, L.; Mirjalili, S. Puma optimizer (PO): A novel metaheuristic optimization algorithm and its application in machine learning. Clust. Comput. 2024, 27, 1–49. [Google Scholar] [CrossRef]
- Saremi, S.; Mirjalili, S.; Lewis, A. Grasshopper optimisation algorithm: Theory and application. Adv. Eng. Softw. 2017, 105, 30–47. [Google Scholar] [CrossRef]
- Wang, T.; Yang, L. Beetle swarm optimization algorithm: Theory and application. arXiv 2018, arXiv:1808.00206. [Google Scholar] [CrossRef]
- Raeisi Gahrouei, J.; Beheshti, Z. The Electricity Consumption Prediction using Hybrid Red Kite Optimization Algorithm with Multi-Layer Perceptron Neural Network. J. Intell. Proced. Electr. Technol. 2022, 15, 19–40. [Google Scholar]
- Yang, X.S.; Deb, S. Cuckoo search via Lévy flights. In Proceedings of the 2009 World Congress on Nature & Biologically Inspired Computing (NaBIC), Coimbatore, India, 9–11 December 2009; pp. 210–214. [Google Scholar]
- Mirjalili, S. Dragonfly algorithm: A new meta-heuristic optimization technique for solving single-objective, discrete, and multi-objective problems. Neural Comput. Appl. 2016, 27, 1053–1073. [Google Scholar] [CrossRef]
- Askarzadeh, A. A novel metaheuristic method for solving constrained engineering optimization problems: Crow search algorithm. Comput. Struct. 2016, 169, 1–12. [Google Scholar] [CrossRef]
- Askarzadeh, A. Bird mating optimizer: An optimization algorithm inspired by bird mating strategies. Commun. Nonlinear Sci. Numer. Simul. 2014, 19, 1213–1228. [Google Scholar] [CrossRef]
- Khishe, M.; Mosavi, M.R. Chimp optimization algorithm. Expert Syst. Appl. 2020, 149, 113338. [Google Scholar] [CrossRef]
- Noel, M.M.; Muthiah-Nakarajan, V.; Amali, G.B.; Trivedi, A.S. A new biologically inspired global optimization algorithm based on firebug reproductive swarming behaviour. Expert Syst. Appl. 2021, 183, 115408. [Google Scholar] [CrossRef]
- Mirjalili, S.; Mirjalili, S.M.; Lewis, A. Grey wolf optimizer. Adv. Eng. Softw. 2014, 69, 46–61. [Google Scholar] [CrossRef]
- Al-Baik, O.; Alomari, S.; Alssayed, O.; Gochhait, S.; Leonova, I.; Dutta, U.; Malik, O.P.; Montazeri, Z.; Dehghani, M. Pufferfish Optimization Algorithm: A New Bio-Inspired Metaheuristic Algorithm for Solving Optimization Problems. Biomimetics 2024, 9, 65. [Google Scholar] [CrossRef]
- Wang, L.; Cao, Q.; Zhang, Z.; Mirjalili, S.; Zhao, W. Artificial rabbits optimization: A new bio-inspired meta-heuristic algorithm for solving engineering optimization problems. Eng. Appl. Artif. Intell. 2022, 114, 105082. [Google Scholar] [CrossRef]
- Agushaka, J.O.; Ezugwu, A.E.; Abualigah, L. Gazelle Optimization Algorithm: A novel nature-inspired metaheuristic optimizer. Neural Comput. Appl. 2023, 35, 4099–4131. [Google Scholar] [CrossRef]
- Yang, X.S. A new metaheuristic bat-inspired algorithm. In Nature Inspired Cooperative Strategies for Optimization (NICSO 2010); Springer: Berlin/Heidelberg, Germany, 2010; pp. 65–74. [Google Scholar]
- Yang, X.S. Nature-Inspired Metaheuristic Algorithms; Luniver Press: Bristol, UK, 2010. [Google Scholar]
- Duman, E.; Uysal, M.; Alkaya, A.F. Migrating birds optimization: A new meta-heuristic approach and its application to the quadratic assignment problem. In Proceedings of the Applications of Evolutionary Computation: EvoApplications 2011: EvoCOMPLEX, EvoGAMES, EvoIASP, EvoINTELLIGENCE, EvoNUM, and EvoSTOC, Torino, Italy, 27–29 April 2011; Springer: Berlin/Heidelberg, Germany, 2011; pp. 254–263. [Google Scholar]
- Gandomi, A.H.; Alavi, A.H. Krill herd: A new bio-inspired optimization algorithm. Commun. Nonlinear Sci. Numer. Simul. 2012, 17, 4831–4845. [Google Scholar] [CrossRef]
- Mirjalili, S. Moth-flame optimization algorithm: A novel nature-inspired heuristic paradigm. Knowl.-Based Syst. 2015, 89, 228–249. [Google Scholar] [CrossRef]
- Brammya, G.; Praveena, S.; Ninu Preetha, N.; Ramya, R.; Rajakumar, B.; Binu, D. Deer hunting optimization algorithm: A new nature-inspired meta-heuristic paradigm. Comput. J. 2019, bxy133. [Google Scholar] [CrossRef]
- Heidari, A.A.; Mirjalili, S.; Faris, H.; Aljarah, I.; Mafarja, M.; Chen, H. Harris hawks optimization: Algorithm and applications. Future Gener. Comput. Syst. 2019, 97, 849–872. [Google Scholar] [CrossRef]
- Dhiman, G.; Kumar, V. Seagull optimization algorithm: Theory and its applications for large-scale industrial engineering problems. Knowl. Based Syst. 2019, 165, 169–196. [Google Scholar] [CrossRef]
- Hayyolalam, V.; Kazem, A.A.P. Black widow optimization algorithm: A novel meta-heuristic approach for solving engineering optimization problems. Eng. Appl. Artif. Intell. 2020, 87, 103249. [Google Scholar] [CrossRef]
- Mohammadi-Balani, A.; Nayeri, M.D.; Azar, A.; Taghizadeh-Yazdi, M. Golden eagle optimizer: A nature-inspired metaheuristic algorithm. Comput. Ind. Eng. 2021, 152, 107050. [Google Scholar] [CrossRef]
- Abdollahzadeh, B.; Soleimanian Gharehchopogh, F.; Mirjalili, S. Artificial gorilla troops optimizer: A new nature-inspired metaheuristic algorithm for global optimization problems. Int. J. Intell. Syst. 2021, 36, 5887–5958. [Google Scholar] [CrossRef]
- Połap, D.; Woźniak, M. Red fox optimization algorithm. Expert Syst. Appl. 2021, 166, 114107. [Google Scholar] [CrossRef]
- Abualigah, L.; Yousri, D.; Abd Elaziz, M.; Ewees, A.A.; Al-Qaness, M.A.; Gandomi, A.H. Aquila optimizer: A novel meta-heuristic optimization algorithm. Comput. Ind. Eng. 2021, 157, 107250. [Google Scholar] [CrossRef]
- Braik, M.; Hammouri, A.; Atwan, J.; Al-Betar, M.A.; Awadallah, M.A. White Shark Optimizer: A novel bio-inspired meta-heuristic algorithm for global optimization problems. Knowl. Based Syst. 2022, 243, 108457. [Google Scholar] [CrossRef]
- Agushaka, J.O.; Ezugwu, A.E.; Abualigah, L. Dwarf mongoose optimization algorithm. Comput. Methods Appl. Mech. Eng. 2022, 391, 114570. [Google Scholar] [CrossRef]
- Abdel-Basset, M.; Mohamed, R.; Jameel, M.; Abouhawwash, M. Nutcracker optimizer: A novel nature-inspired metaheuristic algorithm for global optimization and engineering design problems. Knowl. Based Syst. 2023, 262, 110248. [Google Scholar] [CrossRef]
- Trojovskỳ, P.; Dehghani, M. A new bio-inspired metaheuristic algorithm for solving optimization problems based on walruses behavior. Sci. Rep. 2023, 13, 8775. [Google Scholar] [CrossRef]
- Abd El-Sattar, H.; Kamel, S.; Hashim, F.A.; Sabbeh, S.F. Optihybrid: A modified firebug swarm optimization algorithm for optimal sizing of hybrid renewable power system. Neural Comput. Appl. 2024, 36, 1–27. [Google Scholar] [CrossRef]
- Parvathy, J.; Patil, P.G. Fingerprint Recognition Model Using Improved Firebug Swarm Optimization and tanh-Based Fuzzy Activated Neural Network. SN Comput. Sci. 2024, 5, 575. [Google Scholar] [CrossRef]
- Suresh, K.; Sreeja Mole, S.; Joseph Selva Kumar, A. F2SO: An energy efficient cluster based routing protocol using fuzzy firebug swarm optimization algorithm in WSN. Comput. J. 2023, 66, 1126–1138. [Google Scholar] [CrossRef]
- Zhang, Y.; Wang, S.; Ji, G. A comprehensive survey on particle swarm optimization algorithm and its applications. Math. Probl. Eng. 2015, 2015, 931256. [Google Scholar] [CrossRef]
- Bai, Q. Analysis of particle swarm optimization algorithm. Comput. Inf. Sci. 2010, 3, 180. [Google Scholar] [CrossRef]
- Shami, T.M.; El-Saleh, A.A.; Alswaitti, M.; Al-Tashi, Q.; Summakieh, M.A.; Mirjalili, S. Particle swarm optimization: A comprehensive survey. IEEE Access 2022, 10, 10031–10061. [Google Scholar] [CrossRef]
- Gad, A.G. Particle swarm optimization algorithm and its applications: A systematic review. Arch. Comput. Methods Eng. 2022, 29, 2531–2561. [Google Scholar] [CrossRef]
- Rezvanian, A.; Vahidipour, S.M.; Sadollah, A. An overview of ant colony optimization algorithms for dynamic optimization problems. In Optimization Algorithms—Classics and Recent Advances; IntechOpen: London, UK, 2023; pp. 1–19. [Google Scholar]
- Wong, W.; Ming, C.I. A review on metaheuristic algorithms: Recent trends, benchmarking and applications. In Proceedings of the 2019 7th International Conference on Smart Computing & Communications (ICSCC), Miri, Sarawak, Malaysia, 28–30 June 2019; pp. 1–5. [Google Scholar]
- Rajwar, K.; Deep, K.; Das, S. An exhaustive review of the metaheuristic algorithms for search and optimization: Taxonomy, applications, and open challenges. Artif. Intell. Rev. 2023, 56, 13187–13257. [Google Scholar] [CrossRef]
- Al-Tashi, Q.; Md Rais, H.; Abdulkadir, S.J.; Mirjalili, S.; Alhussian, H. A review of grey wolf optimizer-based feature selection methods for classification. In Evolutionary Machine Learning Techniques: Algorithms and Applications; Springer: Berlin/Heidelberg, Germany, 2000; pp. 273–286. [Google Scholar]
- Faris, H.; Aljarah, I.; Al-Betar, M.A.; Mirjalili, S. Grey wolf optimizer: A review of recent variants and applications. Neural Comput. Appl. 2018, 30, 413–435. [Google Scholar] [CrossRef]
- Sharma, I.; Kumar, V.; Sharma, S. A comprehensive survey on grey wolf optimization. Recent Adv. Comput. Sci. Commun. Formerly Recent Patents Comput. Sci. 2022, 15, 323–333. [Google Scholar]
- Wang, Y.; Huang, L.; Zhong, J.; Hu, G. LARO: Opposition-based learning boosted artificial rabbits-inspired optimization algorithm with Lévy flight. Symmetry 2022, 14, 2282. [Google Scholar] [CrossRef]
- Turgut, O.E.; Turgut, M.S.; Kırtepe, E. A systematic review of the emerging metaheuristic algorithms on solving complex optimization problems. Neural Comput. Appl. 2023, 35, 14275–14378. [Google Scholar] [CrossRef]
- Alharbi, L.A. Artificial rabbits Optimizer with machine learning based emergency department monitoring and medical data classification at KSA hospitals. IEEE Access 2023, 11, 59133–59141. [Google Scholar] [CrossRef]
- Senthil Kumar, R.; Subash kumar, C.; Lakshmanan, M.; Rajamani, M. Resources using multi-input DC-DC converter topology for optimal utilization of a novel step-up interconnected enhanced technique renewable energy. Analog. Integr. Circuits Signal Process. 2025, 122, 42. [Google Scholar] [CrossRef]
- Trojovskỳ, P.; Dehghani, M. Pelican optimization algorithm: A novel nature-inspired algorithm for engineering applications. Sensors 2022, 22, 855. [Google Scholar] [CrossRef] [PubMed]
- Nanjappan, M.; Natesan, G.; Krishnadoss, P. HFTO: Hybrid Firebug Tunicate Optimizer for Fault Tolerance and Dynamic Task Scheduling in Cloud Computing. Wirel. Pers. Commun. 2023, 129, 323–344. [Google Scholar] [CrossRef]
- Alamelumangai, M.; Suresh, S. Firebug Optimized Modified Bee Colony Algorithm for Trusted WSN Routing. IETE J. Res. 2023, 70, 4903–4916. [Google Scholar] [CrossRef]
- Karthik, E.; Sethukarasi, T. Sarcastic user behavior classification and prediction from social media data using firebug swarm optimization-based long short-term memory. J. Supercomput. 2022, 78, 5333–5357. [Google Scholar] [CrossRef]
- Haripriya, V.; Patil, P.G. An Ensemble Framework with Optimal Features for Sarcasm Detection in Social Media Data. Int. J. Intell. Syst. Appl. Eng. 2024, 12, 748–760. [Google Scholar]
- Anand, K.; Vijayaraj, A.; Vijay Anand, M. Privacy preserving framework using Gaussian mutation based firebug optimization in cloud computing. J. Supercomput. 2022, 78, 9414–9437. [Google Scholar] [CrossRef]
- Gandikoti, C.; Jha, S.K.; Jha, B.M.; Mishra, P. Distributed Voltage Unbalance Mitigation in Islanded Microgrid using Moth Flame Optimization and Firebug Swarm Optimization. Int. J. Power Electron. Drive Syst. 2024, 15, 824–834. [Google Scholar] [CrossRef]
- GayathriMonicka, S.; Manimegalai, D.; Karthikeyan, M. FSO based MPPT Algorithm for Maximizing Power Output in PV System under Partial Shading Conditions. In Proceedings of the 2023 5th International Conference on Smart Systems and Inventive Technology (ICSSIT), Tirunelveli, Tamil Nadu, India, 23–25 January 2023; pp. 73–79. [Google Scholar]
- Subarnan, G.M.; Damodaran, M.; Madhu, K.; Rethinam, G. Optimization of Image Processing Based MPPT Algorithm Using FSO Algorithm. Electr. Power Components Syst. 2024, 52, 364–380. [Google Scholar] [CrossRef]
- Mallappa, P.K.B.; Martínez-García, H.; Velasco-Quesada, G. Implementation of Grid-Connected Wind Energy during Fault Analysis Using Moth Flame Optimization with Firebug Swarm Optimization. Renew. Energy Power Qual. J. 2023, 21, 4. [Google Scholar] [CrossRef]
- Stallon, S.R.D.; Anand, R.; Kannan, R.; Rajasekaran, S. Optimal detection and classification of grid connected system using MSVM-FSO technique. Environ. Sci. Pollut. Res. 2024, 31, 31064–31080. [Google Scholar] [CrossRef]
- Chakraborty, S.; Mondal, A.; Das, C. Fuzzy Fractional Order PID Controller Design for AVR System. In Proceedings of the 2024 IEEE 3rd International Conference on Control, Instrumentation, Energy & Communication (CIEC), Kolkata, India, 25–27 January 2024; pp. 31–36. [Google Scholar]
- Zamani, M.; Karimi-Ghartemani, M.; Sadati, N.; Parniani, M. Design of a fractional order PID controller for an AVR using particle swarm optimization. Control Eng. Pract. 2009, 17, 1380–1387. [Google Scholar] [CrossRef]
- Ekinci, S.; Hekimoğlu, B. Improved kidney-inspired algorithm approach for tuning of PID controller in AVR system. IEEE Access 2019, 7, 39935–39947. [Google Scholar] [CrossRef]
- Chakraborty, S.; Mondal, A.; Biswas, S.; Roy, P.K. Design of FUZZY-3DOF-PID controller for an Ocean Thermal hybrid Automatic Generation Control system. Sci. Iran. 2023, 30, e023423. [Google Scholar] [CrossRef]
- Chakraborty, S.; Mondal, A.; Biswas, S. Application of FUZZY-3DOF-PID controller for controlling FOPTD type communication delay based renewable three-area deregulated hybrid power system. Evol. Intell. 2024, 17, 2821–2841. [Google Scholar] [CrossRef]
- Justin Raj, P.; Vasan Prabhu, V.; Krishna Kumar, V. Battery Thermal Management System for Electric Vehicle (EV)/Hybrid EV (HEV) with the Incorporation of POA-FSO Strategy. J. Circuits, Syst. Comput. 2024, 33, 2450199. [Google Scholar] [CrossRef]
- Khatir, A.; Capozucca, R.; Khatir, S.; Magagnini, E.; Le Thanh, C.; Riahi, M.K. Advancements and emerging trends in integrating machine learning and deep learning for SHM in mechanical and civil engineering: A comprehensive review. J. Braz. Soc. Mech. Sci. Eng. 2025, 47, 1–34. [Google Scholar] [CrossRef]
- Mansouri, A.; Tiachacht, S.; Ait-Aider, H.; Khatir, S.; Khatir, A.; Cuong-Le, T. A novel Optimization-Based Damage Detection in Beam Systems Using Advanced Algorithms for Joint-Induced Structural Vibrations. J. Vib. Eng. Technol. 2025, 13, 1–30. [Google Scholar] [CrossRef]
- El-Sadek, M.Z.; El-Aziz, M.K.A.; Shaaban, A.H.; Mostafa, S.A.; Wadan, A.H.S. Advancements and emerging trends in photodynamic therapy: Innovations in cancer treatment and beyond. Photochem. Photobiol. Sci. 2025, 24, 1489–1511. [Google Scholar] [CrossRef] [PubMed]
- Corral-De-Witt, D.; Ahmed, S.; Awin, F.; Rojo-Álvarez, J.L.; Tepe, K. An Accurate Probabilistic Model for TVWS Identification. Appl. Sci. 2019, 9, 4232. [Google Scholar] [CrossRef]
- Mohammad, A.; Awin, F.; Abdel-Raheem, E. Case study of TV spectrum sensing model based on machine learning techniques. Ain Shams Eng. J. 2022, 13, 101540. [Google Scholar] [CrossRef]
- Eziama, E.; Ahmed, S.; Ahmed, S.; Awin, F.; Tepe, K. Detection of adversary nodes in machine-to-machine communication using machine learning based trust model. In Proceedings of the 2019 IEEE international symposium on signal processing and information technology (ISSPIT), Ajman, United Arab Emirates, 10–12 December 2019; pp. 1–6. [Google Scholar]
- Wang, H.; Yu, X.; Chen, Q.; Wang, F. Research on Optimal Allocation Method of Energy Storage Devices for Coordinated Wind and Solar Power Generation. In Proceedings of the 2023 6th International Conference on Energy, Electrical and Power Engineering (CEEPE), Shenzhen, China, 15–17 September 2023; pp. 1073–1078. [Google Scholar]
- Nematollahi, M.; Ghaffari, A.; Mirzaei, A. Task and resource allocation in the internet of things based on an improved version of the moth-flame optimization algorithm. Clust. Comput. 2024, 27, 1775–1797. [Google Scholar] [CrossRef]










| No. | Algorithm | Source of Inspiration | Authors, Year | Algorithm Phases | Applications |
|---|---|---|---|---|---|
| 1 | PSO | Collective behavior | Kennedy et al., | Initialization | WSNs |
| of swarms of birds | 1942 [3] | Evaluation | Bioinformatics | ||
| or fish | Update personal best | Manufacturing | |||
| Update global best | Medical diagnosis | ||||
| Update velocity and position | Power systems | ||||
| Termination | Energy storage | ||||
| 2 | FA | Flashing behavior | Yang, | Initialization | Image compression |
| of fireflies | 2008 [33] | Evaluation | Feature selection | ||
| Attraction | Antenna design | ||||
| Intensity | Load dispatch | ||||
| Randomization | Classifications | ||||
| Solution | Clustering | ||||
| 3 | MBO | V flight formation | Duman et al., | V Formation | Quadratic assignment |
| of the migrating | 2011 [34] | Evaluation | |||
| birds to save energy | Selecting the best leader | ||||
| 4 | KHO | Herding behavior | Gandomi and | Initialization | Data clustering |
| of krill individuals | Alavi, 2012 [35] | Krill movement | Image segmentation | ||
| Krill selection | WSNs | ||||
| Krill elimination | Power optimization | ||||
| 5 | MFO | Transverse orientation | Mirjalili, | Moth movement | Feature selection |
| 2015 [36] | Update | Image processing | |||
| Renewable energy | |||||
| 6 | DHO | Hunting behavior of | Brammya et al., | Population initialization | Spectrum sensing |
| human towards a deer | 2019 [37] | Parametric initialization | Feature selection | ||
| Position propagation | Logistics | ||||
| Termination | Image processing | ||||
| 7 | HaHO | Cooperative behaviors | Heidari et al., | Initialization | Power optimization |
| of the Harris hawks’ in | 2019 [38] | Exploration | Engineering design | ||
| hunting escaping preys | Exploitation | Medical diagnosis | |||
| Local search | Finance | ||||
| 8 | SO | Migration and hunting | Dhiman et al., | Initialization | Image processing |
| behavior of seagulls | 2019 [39] | Search behavior | Network optimization | ||
| Update behavior | Neural network | ||||
| Termination | Financial forecasting | ||||
| 9 | BWO | The bizarre mating | Hayyolalam, | Initialization | Engineering design |
| behavior of black widow | 2020 [40] | Evaluation | Feature selection | ||
| spiders | Procreating | Cyber security | |||
| Cannibalism | Medical diagnosis | ||||
| Mutation | Image processing | ||||
| Updating | |||||
| 10 | GEO | Intelligence of golden | Balani et al., | Initialization | Engineering design |
| eagles in tuning speed | 2021 [41] | Soaring behavior | Economic dispatch | ||
| at different stages of | Hunting behavior | Medical diagnosis | |||
| their spiral trajectory | Update behavior | Feature selection | |||
| for hunting | Termination | Image processing | |||
| 11 | AGTO | Gorilla troops’ social | Abdollahzadehet | Initialization | Engineering design |
| intelligence | et al., 2021 [42] | Movement | Function optimization | ||
| Communication | Feature selection | ||||
| Memory update | Image processing | ||||
| Selection | Renewable energy | ||||
| 12 | FSO | Reproductive swarming | Noel et al., | Roaming and exploring | Privacy and security |
| behavior of firebugs | 2021 [27] | Forming aggregations | WSN routing | ||
| (Pyrrhocoris Apterus) | Movement | Fault analysis | |||
| Reproduction | Engineering design | ||||
| Sentiment analysis | |||||
| 13 | RFO | Red fox live and hunting | Polap et al., | Initialization | Complex optimization |
| behavior | 2021 [43] | Global search | COVID-19 diagnosis | ||
| Local search | Path planning | ||||
| Reproduction and | Image segmentation | ||||
| leaving the herd | Cancer detection | ||||
| 14 | AO | Aquila’s natural behaviors | Abualigah et al., | Selecting search space | Feature selection |
| while capturing prey | 2021 [44] | Narrowed exploration | Engineering design | ||
| Expanded exploration | Global optimization | ||||
| Narrowed exploitation | Identification of control | ||||
| scheduling | |||||
| 15 | WSO | Scholastic behaviors | Braik et al., | Initialization | Power optimization |
| of white sharks | 2022 [45] | Tracking the prey | Engineering design | ||
| Search for prey | Feature selection | ||||
| Movement | Image processing | ||||
| Robotics | |||||
| 16 | DMO | Compensatory behavioral | Aagushaka | Initialization | Engineering design |
| adaptation of the Dwarf | et al., 2022 [46] | Grouping | Global optimization | ||
| Mongoose | Evaluation | Data clustering | |||
| Updating | Identification | ||||
| 17 | NOA | Behavior of Clark’s | Abdel-Basset | Search seeds | Engineering design |
| Nutcrackers | et al., 2023 [47] | Storage in cache | Global optimization | ||
| Recovery behaviors | Resource allocation | ||||
| Block chain | |||||
| 18 | WaO | Behaviors of walruses that | Trojovsky | Initialization | Engineering design |
| choose to migrate, breed, | et al., 2023 [48] | Signaling | Precise modeling | ||
| roost, feed, gather, and | Migration | Load dispatching problem | |||
| escape by receiving key signals | Reproduction | Renewable energy | |||
| 19 | POA | Defense mechanism of | Al-Baki | Initialization | Engineering design |
| Pufferfish against predators | et al., 2024 [29] | Evaluation | Optimization problem | ||
| Predator attack | |||||
| Defense | |||||
| Update |
| No. | Algorithm | Advantages | Disadvantages | Limitations |
|---|---|---|---|---|
| 1. | FSO | I. Effectively explores the | I. FSO is not designed | I. Limitations in exploration [50]. |
| solution search space and | for unimodal optimization | II. In some instances, it might | ||
| can avoid local optima. | problems. | cause imbalanced exploration–exploitation | ||
| II. Simple and easy to imp- | II. Imbalanced exploration | trade-off, leading to being trapped | ||
| lement. | –exploitation trade-off. | in local optima [49]. | ||
| III. Adapts different types | III. Cannot always sustain | III. FSO has a constant exploration– | ||
| of optimization problems. | population diversity. | exploitation ratio, which leads | ||
| IV. Fast and robust in | to improper search behavior [51]. | |||
| complex and multimodal | ||||
| optimization problems. | ||||
| V. Versatile for real-world | ||||
| applications. | ||||
| VI. Resilient in noisy | ||||
| environments. | ||||
| 2. | PSO | I. Simple: relatively easy | I. Premature convergence. | I. PSO can suffer from a lack of |
| to understand and simple- | II. Sensitivity to parameters. | diversity in the swarm [52]. | ||
| ment compared with other | III. Struggles in high- | II. Subject to stagnation in exploring | ||
| algorithms. | dimensional spaces. | the search space [53]. | ||
| II. Has fewer parameters | IV. Performs poorly in | III. Dependent on initialization [54]. | ||
| to tune compared to GA. | environments with noisy | IV. Balancing exploration and | ||
| III. Converges quickly to | or highly variable objective | exploitation is challenging [55]. | ||
| a solution, especially in | functions. | |||
| low-dimensional spaces. | ||||
| IV. Efficient for global | ||||
| search. | ||||
| 3. | ACO | I. Effectively explores | I. The performance is heavily | I. Premature convergence [56]. |
| large search spaces | dependent on the choice of | II. ACO might struggle with very | ||
| (Global Search Ability). | parameters (Parameter | high-dimensional problems. | ||
| II. Suitable for dynamic | sensitivity). | III. Initialization significantly impacts | ||
| optimization problems | II. Slow convergence, especially | the algorithm’s performance [57]. | ||
| (Adaptability). | in determining precise solution. | IV. Mis-updating might result in | ||
| III. Versatile, can be | III. ACO can suffer from sta- | saturation, where ants follow the | ||
| applied to a wide range | gnation, limiting exploration. | same paths [58]. | ||
| of problems. | IV. Computationally intensive, | |||
| IV. Parallel processing. | especially in large-class | |||
| problems. | ||||
| 4. | GWO | I. Easy to understand | I. Slow convergence, espe- | I. Prediction performance |
| and implement. | cially, fine-tuning phase of | in various scenarios is | ||
| II. Balances exploration | the optimization process. | challenging [59]. | ||
| and exploitation. | II. Performance is sensitive | II. In complex problem, no | ||
| III. Requires relatively few | to selected parameter values. | guarantee to find | ||
| tuning parameters. | III. Performs poorly in noisy | global optima [60]. | ||
| IV. Designed to avoid | environments. | III. The initial positions of | ||
| local optima. | wolves significantly impact | |||
| the performance [61]. | ||||
| 5. | ARO | I. Easy to understand | I. Performance is sensitive | I. Lacks a robust theoretical |
| and implement. | to the selection of parameter | framework [62]. | ||
| II. Effectively balances | values. | II. Initial position dependence [63]. | ||
| exploration and exploit- | II. Slow convergence speed. | III. Struggles with high- | ||
| ation. | III. Intensive computational | dimensional optimization | ||
| III. Adapts changing env- | cost in large optimization | problems [64]. | ||
| ironments and dynamic | problems. | |||
| problems. | ||||
| IV. Versatile, can be applied | ||||
| to various optimization | ||||
| problems. |
| mFSO | SOA | SMA | FSO | |
|---|---|---|---|---|
| Best fitness function | 0.09701 | 0.09704 | 0.0971 | 0.09782 |
| Iteration | 43 | 18 | 29 | 23 |
| COE (USD/kWh) | 0.19186 | 0.19470 | 0.19309 | 0.36080 |
| Parameter | Value |
|---|---|
| L | 4000 bits |
| 50 nJ/bit | |
| 10 pJ/bit/m2 | |
| Area | 100 × 100 m |
| Rounds | 100 |
Disclaimer/Publisher’s Note: The statements, opinions and data contained in all publications are solely those of the individual author(s) and contributor(s) and not of MDPI and/or the editor(s). MDPI and/or the editor(s) disclaim responsibility for any injury to people or property resulting from any ideas, methods, instructions or products referred to in the content. |
© 2026 by the authors. Licensee MDPI, Basel, Switzerland. This article is an open access article distributed under the terms and conditions of the Creative Commons Attribution (CC BY) license.
Share and Cite
Awin, F.; Alginahi, Y.; Abdel-Raheem, E. Firebug Swarm Optimization Algorithm: An Overview and Applications. Signals 2026, 7, 8. https://doi.org/10.3390/signals7010008
Awin F, Alginahi Y, Abdel-Raheem E. Firebug Swarm Optimization Algorithm: An Overview and Applications. Signals. 2026; 7(1):8. https://doi.org/10.3390/signals7010008
Chicago/Turabian StyleAwin, Faroq, Yasser Alginahi, and Esam Abdel-Raheem. 2026. "Firebug Swarm Optimization Algorithm: An Overview and Applications" Signals 7, no. 1: 8. https://doi.org/10.3390/signals7010008
APA StyleAwin, F., Alginahi, Y., & Abdel-Raheem, E. (2026). Firebug Swarm Optimization Algorithm: An Overview and Applications. Signals, 7(1), 8. https://doi.org/10.3390/signals7010008

