EMG-Based Muscle Synergy Analysis: Leg Dominance Effects During One-Leg Stance on Stable and Unstable Surfaces
Abstract
1. Introduction
2. Materials and Methods
2.1. Participants
2.2. Equipment and Experimental Procedures
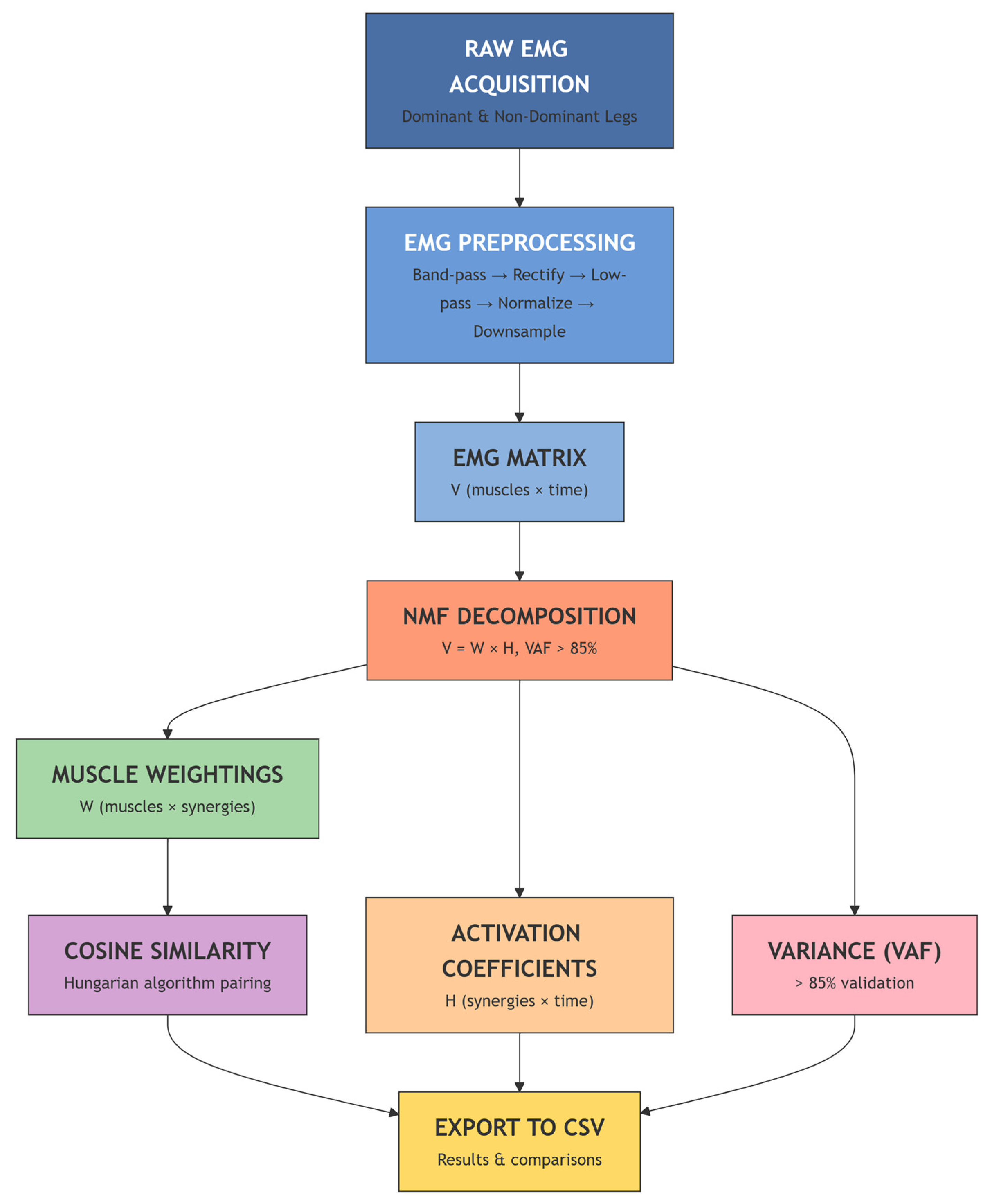
2.3. Computation of Muscle Synergies Using Non-Negative Matrix Factorization (NMF)
2.4. Analysis of Muscle Synergy Structures and Bilateral Similarity
2.5. Statistical Analysis
3. Results
Muscle Synergy, Recruitment Levels, and Muscle Weightings
4. Discussion
5. Conclusions
Funding
Institutional Review Board Statement
Informed Consent Statement
Data Availability Statement
Acknowledgments
Conflicts of Interest
References
- Kraus, E. Neural Asymmetries. In Beyond Left and Right Handedness: A Practice-Based Approach to Assessing and Analysing Handedness Dimensions and Types; Springer International Publishing: Cham, Switzerland, 2023; pp. 19–39. [Google Scholar]
- Virgile, A.; Bishop, C. A Narrative Review of Limb Dominance: Task Specificity and the Importance of Fitness Testing. J. Strength Cond. Res. 2021, 35, 846–858. [Google Scholar] [CrossRef] [PubMed]
- Kadri, M.A.; Noé, F.; Maitre, J.; Maffulli, N.; Paillard, T. Effects of Limb Dominance on Postural Balance in Sportsmen Practicing Symmetric and Asymmetric Sports: A Pilot Study. Symmetry 2021, 13, 2199. [Google Scholar] [CrossRef]
- Afonso, J.; Peña, J.; Sá, M.; Virgile, A.; García-de-Alcaraz, A.; Bishop, C. Why Sports Should Embrace Bilateral Asymmetry: A Narrative Review. Symmetry 2022, 14, 1993. [Google Scholar] [CrossRef]
- Steidl-Müller, L.; Hildebrandt, C.; Müller, E.; Fink, C.; Raschner, C. Limb Symmetry Index in Competitive Alpine Ski Racers: Reference Values and Injury Risk Identification According to Age-Related Performance Levels. J. Sport Health Sci. 2018, 7, 405–415. [Google Scholar] [CrossRef]
- Thompson, R.; Watson, T. Is a Professional Soccer Player’s Dominant Lower Limb at Higher Risk of Injury than Their Non-Dominant Lower Limb? A Systematic Review. Phys. Ther. Rev. 2019, 24, 314–329. [Google Scholar] [CrossRef]
- Bettariga, F.; Turner, A.; Maloney, S.; Maestroni, L.; Jarvis, P.; Bishop, C. The Effects of Training Interventions on Interlimb Asymmetries: A Systematic Review With Meta-Analysis. Strength Cond. J. 2022, 44, 69–86. [Google Scholar] [CrossRef]
- Promsri, A.; Haid, T.; Federolf, P. How Does Lower Limb Dominance Influence Postural Control Movements during Single Leg Stance? Hum. Mov. Sci. 2018, 58, 165–174. [Google Scholar] [CrossRef] [PubMed]
- Promsri, A.; Haid, T.; Werner, I.; Federolf, P. Leg Dominance Effects on Postural Control When Performing Challenging Balance Exercises. Brain Sci. 2020, 10, 128. [Google Scholar] [CrossRef]
- Promsri, A.; Longo, A.; Haid, T.; Doix, A.-C.M.; Federolf, P. Leg Dominance as a Risk Factor for Lower-Limb Injuries in Downhill Skiers—A Pilot Study into Possible Mechanisms. Int. J. Environ. Res. Public Health 2019, 16, 3399. [Google Scholar] [CrossRef]
- Promsri, A. Modulation of Lower-Limb Muscle Activity in Maintaining Unipedal Balance According to Surface Stability, Sway Direction, and Leg Dominance. Sports 2022, 10, 155. [Google Scholar] [CrossRef]
- Promsri, A.; Haid, T.; Werner, I.; Federolf, P. Influence of Lower-Limb Dominance on Coordinative Movement Structures Observed during Single-Leg Balancing on a Multiaxial Unstable Surface. Gait Posture 2018, 65, 60–61. [Google Scholar] [CrossRef]
- Brown, S.R.; Brughelli, M.; Griffiths, P.C.; Cronin, J.B. Lower-Extremity Isokinetic Strength Profiling in Professional Rugby League and Rugby Union. Int. J. Sports Physiol. Perform. 2014, 9, 358–361. [Google Scholar] [CrossRef]
- Delextrat, A.; Baker, J.; Cohen, D.D.; Clarke, N.D. Effect of a Simulated Soccer Match on the Functional Hamstrings-to-Quadriceps Ratio in Amateur Female Players. Scand. J. Med. Sci. Sports 2013, 23, 478–486. [Google Scholar] [CrossRef]
- Shanbhag, J.; Fleischmann, S.; Wechsler, I.; Gassner, H.; Winkler, J.; Eskofier, B.M.; Koelewijn, A.D.; Wartzack, S.; Miehling, J. A Sensorimotor Enhanced Neuromusculoskeletal Model for Simulating Postural Control of Upright Standing. Front. Neurosci. 2024, 18, 1393749. [Google Scholar] [CrossRef]
- Strong, A.; Grip, H.; Arumugam, A.; Boraxbekk, C.J.; Selling, J.; Häger, C.K. Right Hemisphere Brain Lateralization for Knee Proprioception among Right-Limb Dominant Individuals. Front. Hum. Neurosci. 2023, 17, 969101. [Google Scholar] [CrossRef]
- Isezaki, T.; Suzuki, M.; Okitsu, K.; Koike, Y.; Nishimura, Y. Muscle Synergy Analysis under the Constraint of Connectivity between Brain and Muscle Activity. In Proceedings of the 2024 International Joint Conference on Neural Networks (IJCNN), Yokohama, Japan, 30 June 2024; pp. 1–8. [Google Scholar]
- Liu, Y.; Li, Y.; Zhang, Z.; Huo, B.; Cheng, L.; Dong, A.; Li, G. Muscle Synergy-Based Iterative Learning Control for Upper Limb Functional Electrical Stimulation in Stroke Rehabilitation. IEEE Trans. Neural Syst. Rehabil. Eng. 2025, 33, 3922–3936. [Google Scholar] [CrossRef] [PubMed]
- Wang, S.; Hase, K.; Funato, T. Computational Prediction of Muscle Synergy Using a Finite Element Framework for a Musculoskeletal Model on Lower Limb. Front. Bioeng. Biotechnol. 2023, 11, 1130219. [Google Scholar] [CrossRef]
- Ebied, A.; Kinney-Lang, E.; Escudero, J. Consistency of Muscle Synergies Extracted via Higher-Order Tensor Decomposition Towards Myoelectric Control. In Proceedings of the 2019 9th International IEEE/EMBS Conference on Neural Engineering (NER), San Francisco, CA, USA, 20–23 March 2019; pp. 315–318. [Google Scholar]
- Seo, G.; Park, J.-H.; Park, H.-S.; Roh, J. Developing New Intermuscular Coordination Patterns through an Electromyographic Signal-Guided Training in the Upper Extremity. J. Neuroeng. Rehabil. 2023, 20, 112. [Google Scholar] [CrossRef]
- Liu, J.; Bao, T.; Zou, B.; Cao, W.; Na, X.; Wu, L.; Zhou, P. Adaptation of Lower-Extremity Neuromuscular Control in Curved Walking After Stroke: A Study on Muscle Synergy Insights. In Proceedings of the 2025 IEEE International Conference on Real-time Computing and Robotics (RCAR), Toyama, Japan, 1 June 2025; pp. 940–945. [Google Scholar]
- Zhao, K.; Zhang, Z.; Wen, H.; Liu, B.; Li, J.; D’aVella, A.; Scano, A. Muscle Synergies for Evaluating Upper Limb in Clinical Applications: A Systematic Review. Heliyon 2023, 9, e16202. [Google Scholar] [CrossRef] [PubMed]
- Ma, Y.; Shi, C.; Xu, J.; Ye, S.; Zhou, H.; Zuo, G. A Novel Muscle Synergy Extraction Method Used for Motor Function Evaluation of Stroke Patients: A Pilot Study. Sensors 2021, 21, 3833. [Google Scholar] [CrossRef] [PubMed]
- Cheung, V.C.K.; Seki, K. Approaches to Revealing the Neural Basis of Muscle Synergies: A Review and a Critique. J. Neurophysiol. 2021, 125, 1580–1597. [Google Scholar] [CrossRef]
- Singh, R.E.; Iqbal, K.; White, G.; Hutchinson, T.E. A Systematic Review on Muscle Synergies: From Building Blocks of Motor Behavior to a Neurorehabilitation Tool. Appl. Bionics Biomech. 2018, 2018, 3615368. [Google Scholar] [CrossRef] [PubMed]
- Gray, R. Changes in Movement Coordination Associated with Skill Acquisition in Baseball Batting: Freezing/Freeing Degrees of Freedom and Functional Variability. Front. Psychol. 2020, 11, 553381. [Google Scholar] [CrossRef] [PubMed]
- Labanca, L.; Ghislieri, M.; Knaflitz, M.; Barone, G.; Bragonzoni, L.; Agostini, V.; Benedetti, M.G. Muscle Synergies for the Control of Single-Limb Stance with and without Visual Information in Young Individuals. BMC Sports Sci. Med. Rehabil. 2021, 13, 163. [Google Scholar] [CrossRef] [PubMed]
- Ghislieri, M.; Knaflitz, M.; Labanca, L.; Barone, G.; Bragonzoni, L.; Benedetti, M.G.; Agostini, V. Muscle Synergy Assessment during Single-Leg Stance. IEEE Trans. Neural Syst. Rehabil. Eng. 2020, 28, 2914–2922. [Google Scholar] [CrossRef]
- Paillard, T.; Noé, F. Does Monopedal Postural Balance Differ between the Dominant Leg and the Non-Dominant Leg? A Review. Hum. Mov. Sci. 2020, 74, 102686. [Google Scholar] [CrossRef]
- Croft, J.L.; Von Tscharner, V.; Zernicke, R.F. Movement Variability and Muscle Activity Relative to Center of Pressure during Unipedal Stance on Solid and Compliant Surfaces. Mot. Control 2008, 12, 283–295. [Google Scholar] [CrossRef]
- Cimadoro, G.; Paizis, C.; Alberti, G.; Babault, N. Effects of Different Unstable Supports on EMG Activity and Balance. Neurosci. Lett. 2013, 548, 228–232. [Google Scholar] [CrossRef]
- Gatev, P.; Thomas, S.; Kepple, T.; Hallett, M. Feedforward Ankle Strategy of Balance during Quiet Stance in Adults. J. Physiol. 1999, 514, 915–928. [Google Scholar] [CrossRef]
- Peterka, R.J. Sensorimotor Integration in Human Postural Control. J. Neurophysiol. 2002, 88, 1097–1118. [Google Scholar] [CrossRef]
- Hermens, H.J.; Freriks, B. SENIAM Project. Available online: http://www.seniam.org/ (accessed on 18 August 2023).
- De Luca, C.J. The Use of Surface Electromyography in Biomechanics. J. Appl. Biomech. 1997, 13, 135–163. [Google Scholar] [CrossRef]
- Winter, D.A. Biomechanics and Motor Control of Human Movement, 4th ed.; John Wiley and Sons: Hoboken, NJ, USA, 2009; ISBN 9780470398180. [Google Scholar]
- Burgess, R.C. Filtering of Neurophysiologic Signals. Handb. Clin. Neurol. 2019, 160, 51–65. [Google Scholar] [CrossRef] [PubMed]
- Burden, A. How Should We Normalize Electromyograms Obtained from Healthy Participants? What We Have Learned from over 25years of Research. J. Electromyogr. Kinesiol. 2010, 20, 1023–1035. [Google Scholar] [CrossRef] [PubMed]
- Promsri, A.; Mohr, M.; Federolf, P. Principal Postural Acceleration and Myoelectric Activity: Interrelationship and Relevance for Characterizing Neuromuscular Function in Postural Control. Hum. Mov. Sci. 2021, 77, 102792. [Google Scholar] [CrossRef]
- Cheung, V.C.K.; D’Avella, A.; Tresch, M.C.; Bizzi, E. Central and Sensory Contributions to the Activation and Organization of Muscle Synergies during Natural Motor Behaviors. J. Neurosci. 2005, 25, 6419–6434. [Google Scholar] [CrossRef]
- Promsri, A. Modulation of Bilateral Lower-Limb Muscle Coordination When Performing Increasingly Challenging Balance Exercises. Neurosci. Lett. 2022, 767, 136299. [Google Scholar] [CrossRef]
- Lemos, T.; Rodrigues, E.C.; Vargas, C.D. Motor Imagery Modulation of Postural Sway Is Accompanied by Changes in the EMG–COP Association. Neurosci. Lett. 2014, 577, 101–105. [Google Scholar] [CrossRef]
- Lemos, T.; Imbiriba, L.A.; Vargas, C.D.; Vieira, T.M. Modulation of Tibialis Anterior Muscle Activity Changes with Upright Stance Width. J. Electromyogr. Kinesiol. 2015, 25, 168–174. [Google Scholar] [CrossRef] [PubMed]
- Torres-Oviedo, G.; Ting, L.H. Subject-Specific Muscle Synergies in Human Balance Control Are Consistent across Different Biomechanical Contexts. J. Neurophysiol. 2010, 103, 3084–3098. [Google Scholar] [CrossRef]
- Clark, D.J.; Ting, L.H.; Zajac, F.E.; Neptune, R.R.; Kautz, S.A. Merging of Healthy Motor Modules Predicts Reduced Locomotor Performance and Muscle Coordination Complexity Post-Stroke. J. Neurophysiol. 2010, 103, 844–857. [Google Scholar] [CrossRef]
- Bizzi, E.; Cheung, V.C.K.K. The Neural Origin of Muscle Synergies. Front. Comput. Neurosci. 2013, 7, 1–6. [Google Scholar] [CrossRef]
- Lee, D.D.; Seung, H.S. Learning the Parts of Objects by Non-Negative Matrix Factorization. Nature 1999, 401, 788–791. [Google Scholar] [CrossRef]
- Yokoyama, H.; Kato, T.; Kaneko, N.; Kobayashi, H.; Hoshino, M.; Kokubun, T.; Nakazawa, K. Basic Locomotor Muscle Synergies Used in Land Walking Are Finely Tuned during Underwater Walking. Sci. Rep. 2021, 11, 1–11. [Google Scholar] [CrossRef]
- Pale, U.; Atzori, M.; Müller, H.; Scano, A. Variability of Muscle Synergies in Hand Grasps: Analysis of Intra- and Inter-Session Data. Sensors 2020, 20, 4297. [Google Scholar] [CrossRef] [PubMed]
- Brambilla, C.; Scano, A. The Number and Structure of Muscle Synergies Depend on the Number of Recorded Muscles: A Pilot Simulation Study with OpenSim. Sensors 2022, 22, 8584. [Google Scholar] [CrossRef]
- Cohen, J. Statistical Power Analysis for the Behavioral Sciences; Routledge: Oxfordshire, UK, 2013; ISBN 9781134742707. [Google Scholar]
- Rosenthal, R. Meta-Analytic Procedures for Social Research; SAGE Publications Inc.: Thousand Oaks, CA, USA, 1991. [Google Scholar]
- Tresch, M.C.; Cheung, V.C.K.; d’Avella, A. Matrix Factorization Algorithms for the Identification of Muscle Synergies: Evaluation on Simulated and Experimental Data Sets. J. Neurophysiol. 2006, 95, 2199–2212. [Google Scholar] [CrossRef] [PubMed]
- Sadeghi, H.; Allard, P.; Prince, F.; Labelle, H. Symmetry and Limb Dominance in Able-Bodied Gait: A Review. Gait Posture 2000, 12, 34–45. [Google Scholar] [CrossRef]
- Ting, L.H.; McKay, J.L. Neuromechanics of Muscle Synergies for Posture and Movement. Curr. Opin. Neurobiol. 2007, 17, 622–628. [Google Scholar] [CrossRef]
- Bouchnak, M.M.; Ostolin, T.L.V.D.P.; Sperandio, E.F.; Vieira, W.D.O.; Dourado, V.Z. Association between Electromyographic Localized Muscle Fatigue of the Rectus Femoris and Static Postural Balance in Physically Active Adult Men. Rev. Bras. Cineantropometria Desempenho Hum. 2020, 22, e66062. [Google Scholar] [CrossRef]
- Chvatal, S.A.; Ting, L.H. Common Muscle Synergies for Balance and Walking. Front. Comput. Neurosci. 2013, 7, 48. [Google Scholar] [CrossRef] [PubMed]
- Abd, A.T.; Singh, R.E.; Iqbal, K.; White, G. A Perspective on Muscle Synergies and Different Theories Related to Their Adaptation. Biomechanics 2021, 1, 253–263. [Google Scholar] [CrossRef]
- Lagos-Hausheer, L.; Vergara, S.; Munoz-Martel, V.; Pequera, G.; Bona, R.L.; Biancardi, C.M. Muscle Synergies during the Walk-Run and Run-Walk Transitions. PeerJ 2024, 12, e18162. [Google Scholar] [CrossRef]
- Promsri, A.; Bangkomdet, K.; Jindatham, I.; Jenchang, T. Leg Dominance—Surface Stability Interaction: Effects on Postural Control Assessed by Smartphone-Based Accelerometry. Sports 2023, 11, 75. [Google Scholar] [CrossRef]
- McCrum, C.; Bhatt, T.S.; Gerards, M.H.G.; Karamanidis, K.; Rogers, M.W.; Lord, S.R.; Okubo, Y. Perturbation-Based Balance Training: Principles, Mechanisms and Implementation in Clinical Practice. Front. Sports Act. Living 2022, 4, 1015394. [Google Scholar] [CrossRef] [PubMed]




| Total (n = 25) | Male (n = 14) | Female (n = 11) | p-Value | |
|---|---|---|---|---|
| Age (years) | 25.6 ± 3.9 | 25.9 ± 2.9 | 25.3 ± 5.1 | 0.722 |
| Weight (kg) | 71.0 ± 11.5 | 77.0 ± 10.8 | 62.6 ± 5.2 | <0.001 * |
| Height (cm) | 175.0 ± 8.3 | 180.1 ± 7.2 | 168.5 ± 3.9 | <0.001 * |
| Body mass index (kg/m2) | 23.1 ± 2.7 | 23.9 ± 2.8 | 22.1 ± 2.3 | 0.099 |
| Physical activity participation (hours/week) | 8.4 ± 5.1 | 8.1 ± 5.5 | 8.8 ± 4.7 | 0.723 |
| Synergy | Mean ± SD | Range (Min–Max) | Interpretation |
|---|---|---|---|
| A: Stable surface | |||
| Synergy 1 | 0.77 ± 0.10 | 0.46–0.87 | Moderate to high similarity |
| Synergy 2 | 0.71 ± 0.12 | 0.42–0.87 | Moderate similarity with individual variability |
| Synergy 3 | 0.71 ± 0.09 | 0.49–0.85 | Moderate similarity |
| Synergy 4 | 0.62 ± 0.09 | 0.38–0.82 | Low to moderate similarity, more asymmetry |
| B: Unstable surface | |||
| Synergy 1 | 0.74 ± 0.09 | 0.59–0.88 | Moderate to high similarity |
| Synergy 2 | 0.72 ± 0.09 | 0.58–0.88 | Moderate similarity |
| Synergy 3 | 0.69 ± 0.09 | 0.38–0.87 | Moderate similarity |
| Synergy 4 | 0.62 ± 0.13 | 0.19–0.76 | Low to moderate similarity, increased asymmetry |
Disclaimer/Publisher’s Note: The statements, opinions and data contained in all publications are solely those of the individual author(s) and contributor(s) and not of MDPI and/or the editor(s). MDPI and/or the editor(s) disclaim responsibility for any injury to people or property resulting from any ideas, methods, instructions or products referred to in the content. |
© 2026 by the author. Licensee MDPI, Basel, Switzerland. This article is an open access article distributed under the terms and conditions of the Creative Commons Attribution (CC BY) license.
Share and Cite
Promsri, A. EMG-Based Muscle Synergy Analysis: Leg Dominance Effects During One-Leg Stance on Stable and Unstable Surfaces. Signals 2026, 7, 5. https://doi.org/10.3390/signals7010005
Promsri A. EMG-Based Muscle Synergy Analysis: Leg Dominance Effects During One-Leg Stance on Stable and Unstable Surfaces. Signals. 2026; 7(1):5. https://doi.org/10.3390/signals7010005
Chicago/Turabian StylePromsri, Arunee. 2026. "EMG-Based Muscle Synergy Analysis: Leg Dominance Effects During One-Leg Stance on Stable and Unstable Surfaces" Signals 7, no. 1: 5. https://doi.org/10.3390/signals7010005
APA StylePromsri, A. (2026). EMG-Based Muscle Synergy Analysis: Leg Dominance Effects During One-Leg Stance on Stable and Unstable Surfaces. Signals, 7(1), 5. https://doi.org/10.3390/signals7010005

