A New Bivariate INAR(1) Model with Time-Dependent Innovation Vectors
Abstract
:1. Introduction
2. A New Bivariate INAR(1) Model
3. Parameter Estimation
4. Simulation
5. Illustrative Examples
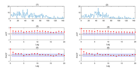
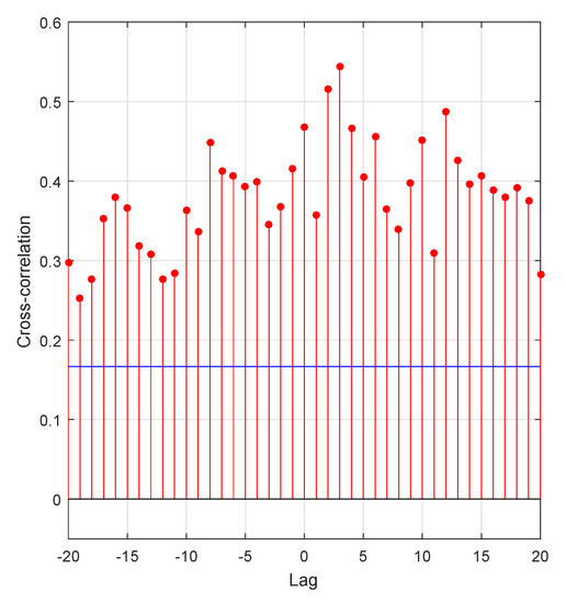
5.1. Monthly Counts of Burglary and CMIS in Beat 11
- Full BINAR-BP with following [16];
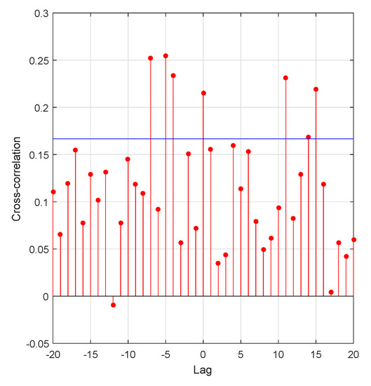
5.2. Monthly Counts of Burglaries and Robberies in Beat 26
6. Concluding Remarks
Author Contributions
Funding
Data Availability Statement
Acknowledgments
Conflicts of Interest
Abbreviations
| inverse of matrix ; | |
| transpose of the matrix or vector ; | |
| Euclidean norm of a matrix or vector; | |
| absolute value of a univariate variable; | |
| convergence in distribution; | |
| convergence in probability one; | |
| pmf | probability mass function; |
| CML | conditional maximun likelihood; |
| AIC | Akaike information criterion; |
| BIC | Bayesian information criterion; |
| SE | standard error; |
| PRMS | mean square error of the Pearson residual; |
| Para. | parameter. |
References
- Steutel, F.W.; van Harn, K. Discrete analogues of self-decomposability and stability. Ann. Probab. 1979, 7, 893–899. [Google Scholar] [CrossRef]
- Al-Osh, M.A.; Alzaid, A.A. First-order integer-valued autoregressive process. J. Time Ser. Anal. 1987, 8, 261–275. [Google Scholar] [CrossRef]
- McKenzie, E. Some simple models for discrete variate time series. Water Resoure Bull. 1985, 21, 645–650. [Google Scholar] [CrossRef]
- Du, J.; Li, Y. The integer valued autoregressive INAR(p) model. J. Time Ser. Anal. 1991, 12, 129–142. [Google Scholar]
- Alzaid, A.A.; Omair, M.A. Poisson difference integer valued autoressive model of order one. Bull. Malays. Math. Sci. Soc. 2014, 37, 465–485. [Google Scholar]
- Chen, H.; Li, Q.; Zhu, F. Binomial AR(1) processes with innovational outliers. Commun. Stat. Theory Methods 2021, 50, 446–472. [Google Scholar] [CrossRef]
- Weiß, C.H. Thinning operations for modeling time series of counts—A survey. Adv. Stat. Anal. 2008, 92, 319–341. [Google Scholar] [CrossRef]
- Scotto, M.G.; Wei, C.H.; Gouveia, S. Thinning-based models in the analysis of integer-valued time series: A review. Stat. Model. 2015, 15, 590–618. [Google Scholar] [CrossRef]
- Davis, R.A.; Fokianos, K.; Holan, S.H.; Joe, H.; Livsey, J.; Lund, R.; Pipiras, V.; Ravishanker, N. Count time series: A methodological review. J. Am. Stat. Assoc. 2021, 116, 1533–1547. [Google Scholar] [CrossRef]
- Buckley, F.M.; Pollett, P.K. Limit theorems for discrete-time metapopulation models. Probab. Surv. 2010, 7, 53–83. [Google Scholar] [CrossRef]
- Weiß, C.H. A Poisson INAR(1) model with serially dependent innovations. Metrika 2015, 78, 829–851. [Google Scholar] [CrossRef]
- Franke, J.; Rao, T.S. Multivariate First-Order Integer Valued Autoregressions; Technical Report; Department of Mathematics, UMIST: Manchester, UK, 1995. [Google Scholar]
- Latour, A. The multivariate GINAR(p) process. Adv. Appl. Probab. 1997, 29, 228–248. [Google Scholar] [CrossRef]
- Pedeli, X.; Karlis, D. A bivariate INAR(1) processes with application. Stat. Model. 2011, 11, 325–349. [Google Scholar] [CrossRef]
- Pedeli, X.; Karlis, D. On estimation of the bivariate Poisson INAR process. Commun. Stat. Simul. Comput. 2013, 42, 514–533. [Google Scholar] [CrossRef]
- Pedeli, X.; Karlis, D. Some properties of multivariate INAR(1) processes. Comput. Stat. Data Anal. 2013, 67, 213–225. [Google Scholar] [CrossRef]
- Ravishanker, N.; Serhiyenko, V.; Willig, M.R. Hierarchical dynamic models for multivariate times series of counts. Stat. Its Interface 2014, 7, 559–570. [Google Scholar] [CrossRef]
- Popović, P.M. A bivariate INAR(1) model with different thinning parameters. Stat. Pap. 2016, 57, 517–538. [Google Scholar] [CrossRef]
- Scotto, M.G.; Wei, C.H.; Silva, M.E.; Pereira, I. Bivariate binomial autoregressive models. J. Multivar. Anal. 2014, 125, 233–251. [Google Scholar] [CrossRef]
- Li, Q.; Chen, H.; Liu, X. A new bivariate random coefficient INAR(1) model with applications. Symmetry 2022, 14, 39. [Google Scholar] [CrossRef]
- Kocherlakota, S.; Kocherlakota, K. Bivariate Discrete Distributions; Marcel Dekker: New York, NY, USA, 1992; pp. 87–97. [Google Scholar]
- Heathcote, C.R. Corrections and comments on the paper “A branching process allowing immigration”. J. R. Stat. Soc. Ser. B 1966, 28, 213–217. [Google Scholar] [CrossRef]
- Shumway, R.H.; Stoffer, D.S. Time Series Analysis and Its Applications with R examples, 3rd ed.; Springer: New York, NY, USA, 2011. [Google Scholar]
- Silva, M.E.; Oliveira, V.L. Difference equations for the higher-order moments and cumulants of the INAR(1) model. J. Time Ser. Anal. 2004, 25, 317–333. [Google Scholar] [CrossRef]
- Amemiya, T. Advanced Econometrics; Harvard University Press: Cambridge, MA, USA, 1985; pp. 110–112. [Google Scholar]
- Freeland, R.K.; McCabe, B.P.M. Analysis of low count time series data by poisson autoregression. J. Time Ser. Anal. 2004, 25, 701–722. [Google Scholar] [CrossRef]
- Cohen, J.; Gorr, W.L. Development of Crime Forecasting and Mapping Systems for Use by Police; Inter-University Consortium for Political and Social Research: New York, NY, USA, 2005. [Google Scholar] [CrossRef]
- Aknouche, A.; Bentarzi, W.; Demouche, N. On periodic ergodicity of a general periodic mixed Poisson autoregression. Stat. Probab. Lett. 2018, 134, 15–21. [Google Scholar] [CrossRef]
- Chen, C.W.S.; Khamthong, K. Bayesian modelling of nonlinear negative binomial integer-valued GARCHX models. Stat. Model. 2020, 20, 537–561. [Google Scholar] [CrossRef]






| Size | ||||||||||||
|---|---|---|---|---|---|---|---|---|---|---|---|---|
| 50 | MSE | 0.0095 | 0.0122 | 0.0082 | 0.0177 | 0.0048 | 0.0187 | 0.0100 | 0.0380 | 0.0172 | 0.0246 | 0.0160 |
| MADE | 0.0561 | 0.0537 | 0.0390 | 0.0460 | 0.0371 | 0.0487 | 0.0409 | 0.0750 | 0.0857 | 0.0991 | 0.0811 | |
| 100 | MSE | 0.0069 | 0.0043 | 0.0033 | 0.0127 | 0.0063 | 0.0070 | 0.0099 | 0.0090 | 0.0128 | 0.0210 | 0.0150 |
| MADE | 0.0473 | 0.0269 | 0.0287 | 0.0417 | 0.0399 | 0.0355 | 0.0378 | 0.0578 | 0.0763 | 0.0913 | 0.0736 | |
| 200 | MSE | 0.0044 | 0.0019 | 0.0034 | 0.0108 | 0.0058 | 0.0063 | 0.0054 | 0.0063 | 0.0178 | 0.0185 | 0.0170 |
| MADE | 0.0421 | 0.0281 | 0.0326 | 0.0291 | 0.0426 | 0.0363 | 0.0372 | 0.0532 | 0.0901 | 0.0876 | 0.0824 | |
| 500 | MSE | 0.0033 | 0.0008 | 0.0011 | 0.0105 | 0.0044 | 0.0027 | 0.0008 | 0.0061 | 0.0029 | 0.0044 | 0.0063 |
| MADE | 0.0317 | 0.0161 | 0.0213 | 0.0469 | 0.0379 | 0.0293 | 0.0225 | 0.0556 | 0.0446 | 0.0529 | 0.0465 | |
| 1000 | MSE | 0.0002 | 0.0001 | 0.0005 | 0.0041 | 0.0014 | 0.0007 | 0.0002 | 0.0006 | 0.0006 | 0.0015 | 0.0048 |
| MADE | 0.0116 | 0.0079 | 0.0167 | 0.0413 | 0.0280 | 0.0225 | 0.0114 | 0.0190 | 0.0199 | 0.0345 | 0.0379 |
| Size | ||||||||
|---|---|---|---|---|---|---|---|---|
| 50 | MSE | 0.0031 | 0.0146 | 0.0205 | 0.0030 | 1.2188 | 0.6134 | 0.3256 |
| MADE | 0.0406 | 0.1021 | 0.1250 | 0.0398 | 0.7710 | 0.5880 | 0.5059 | |
| 100 | MSE | 0.0020 | 0.0062 | 0.0134 | 0.0023 | 0.7887 | 0.4527 | 0.2778 |
| MADE | 0.0323 | 0.0665 | 0.0976 | 0.0330 | 0.6125 | 0.4978 | 0.4843 | |
| 200 | MSE | 0.0015 | 0.0045 | 0.0088 | 0.0010 | 0.4832 | 0.3250 | 0.2572 |
| MADE | 0.0300 | 0.0524 | 0.0775 | 0.0217 | 0.5016 | 0.3995 | 0.4742 | |
| 500 | MSE | 0.0007 | 0.0031 | 0.0043 | 0.0010 | 0.2240 | 0.1528 | 0.2198 |
| MADE | 0.0202 | 0.0396 | 0.0495 | 0.0227 | 0.3655 | 0.2670 | 0.4312 | |
| 1000 | MSE | 0.0005 | 0.0020 | 0.0022 | 0.0004 | 0.1965 | 0.1147 | 0.1789 |
| MADE | 0.0156 | 0.0352 | 0.0377 | 0.0142 | 0.3100 | 0.2084 | 0.3954 |
| Size | ||||||||
|---|---|---|---|---|---|---|---|---|
| 50 | MSE | 0.0154 | 0.0183 | 0.0122 | 0.0191 | 0.7510 | 1.1007 | 0.3183 |
| MADE | 0.0871 | 0.0988 | 0.0903 | 0.0949 | 0.6894 | 0.8269 | 0.5008 | |
| 100 | MSE | 0.0059 | 0.0089 | 0.0059 | 0.0072 | 0.4333 | 0.6728 | 0.2336 |
| MADE | 0.0470 | 0.0742 | 0.0599 | 0.0582 | 0.4957 | 0.5889 | 0.4442 | |
| 200 | MSE | 0.0042 | 0.0044 | 0.0041 | 0.0053 | 0.2876 | 0.4939 | 0.1983 |
| MADE | 0.0411 | 0.0499 | 0.0475 | 0.0470 | 0.3796 | 0.4866 | 0.4193 | |
| 500 | MSE | 0.0027 | 0.0035 | 0.0036 | 0.0025 | 0.1038 | 0.3240 | 0.1899 |
| MADE | 0.0344 | 0.0400 | 0.0414 | 0.0326 | 0.2636 | 0.4216 | 0.4107 | |
| 1000 | MSE | 0.0013 | 0.0022 | 0.0017 | 0.0011 | 0.0730 | 0.0855 | 0.1352 |
| MADE | 0.0238 | 0.0303 | 0.0307 | 0.0204 | 0.1978 | 0.2221 | 0.3512 |
| Size | ||||||||
|---|---|---|---|---|---|---|---|---|
| 50 | MSE | 0.0027 | 0.0048 | 0.0473 | 0.0083 | 0.0078 | 0.0083 | 0.0013 |
| MADE | 0.0258 | 0.0428 | 0.1533 | 0.0546 | 0.0620 | 0.0586 | 0.0316 | |
| 100 | MSE | 0.0036 | 0.0064 | 0.0429 | 0.0102 | 0.0089 | 0.0087 | 0.0017 |
| MADE | 0.0359 | 0.0485 | 0.1486 | 0.0640 | 0.0680 | 0.0638 | 0.0330 | |
| 200 | MSE | 0.0060 | 0.0059 | 0.0380 | 0.0059 | 0.0054 | 0.0047 | 0.0017 |
| MADE | 0.0341 | 0.0469 | 0.1239 | 0.0469 | 0.0541 | 0.0507 | 0.0321 | |
| 500 | MSE | 0.0018 | 0.0042 | 0.0082 | 0.0031 | 0.0046 | 0.0039 | 0.0016 |
| MADE | 0.0312 | 0.0429 | 0.0638 | 0.0380 | 0.0477 | 0.0426 | 0.0287 | |
| 1000 | MSE | 0.0011 | 0.0030 | 0.0037 | 0.0020 | 0.0020 | 0.0016 | 0.0005 |
| MADE | 0.0253 | 0.0395 | 0.0380 | 0.0331 | 0.0384 | 0.0341 | 0.0182 |
| Size | ||||||||
|---|---|---|---|---|---|---|---|---|
| 50 | MSE | 0.0031 | 0.0146 | 0.0205 | 0.0030 | 1.2188 | 0.6134 | 0.3256 |
| MADE | 0.0406 | 0.1021 | 0.1250 | 0.0398 | 0.7710 | 0.5880 | 0.5059 | |
| 100 | MSE | 0.0020 | 0.0062 | 0.0134 | 0.0023 | 0.7887 | 0.4527 | 0.2778 |
| MADE | 0.0323 | 0.0665 | 0.0976 | 0.0330 | 0.6125 | 0.4978 | 0.4843 | |
| 200 | MSE | 0.0015 | 0.0045 | 0.0088 | 0.0010 | 0.4832 | 0.3250 | 0.2572 |
| MADE | 0.0300 | 0.0524 | 0.0775 | 0.0217 | 0.5016 | 0.3995 | 0.4742 | |
| 500 | MSE | 0.0007 | 0.0031 | 0.0043 | 0.0010 | 0.2240 | 0.1528 | 0.2198 |
| MADE | 0.0202 | 0.0396 | 0.0495 | 0.0227 | 0.3655 | 0.2670 | 0.4312 | |
| 1000 | MSE | 0.0005 | 0.0020 | 0.0022 | 0.0004 | 0.1965 | 0.1147 | 0.1789 |
| MADE | 0.0156 | 0.0352 | 0.0377 | 0.0142 | 0.3100 | 0.2084 | 0.3954 |
| Data | Mean | Variance | Minimum | Median | Maximum |
|---|---|---|---|---|---|
| Burglary | 2.8819 | 4.1188 | 0 | 3 | 10 |
| CMIS | 6.3819 | 10.0839 | 1 | 6 | 22 |
| EBINAR(1) | Full BINAR(1)-NB | Full BINAR(1)-BP | ||||||
|---|---|---|---|---|---|---|---|---|
| Para. | Estimate | SE | Para. | Estimate | SE | Para. | Estimate | SE |
| 0.1689 | 0.1559 | 0.2784 | 0.0665 | 0.2993 | 0.0838 | |||
| 0.0179 | 0.0411 | 0.0217 | 0.0092 | 0.0217 | 0.0215 | |||
| 0.0390 | 0.1447 | 0.1060 | 0.0550 | 0.1060 | 0.0719 | |||
| 0.1131 | 0.1236 | 0.5010 | 0.0295 | 0.1934 | 0.0551 | |||
| 0.0690 | 0.1460 | |||||||
| 0.0093 | 0.0559 | |||||||
| 0.1014 | 0.1809 | |||||||
| 0.1354 | 0.1414 | |||||||
| 1.0007 | 0.4372 | 1.9814 | 0.0186 | 1.5164 | 0.2561 | |||
| 3.3190 | 0.5478 | 2.3137 | 0.0166 | 4.5258 | 0.4493 | |||
| 0.5273 | 0.2628 | 0.1374 | 0.9759 | 0.4044 | 0.2274 | |||
| PRMS | 0.0064 | 0.0245 | 0.0103 | |||||
| AIC | 1315.4620 | 1387.8913 | 1350.9488 | |||||
| BIC | 1348.1300 | 1408.6800 | 1371.7375 | |||||
| Log Lik | −646.7310 | −686.9457 | −668.4744 | |||||
| Data | Mean | Variance | Minimum | Median | Maximum |
|---|---|---|---|---|---|
| Burglary | 3.9306 | 9.7434 | 0 | 3 | 15 |
| Robbery | 3.0625 | 9.6394 | 0 | 2 | 17 |
| EBINAR(1) | Full BINAR(1)-NB | Full BINAR(1)-BP | ||||||
|---|---|---|---|---|---|---|---|---|
| Para. | Estimate | SE | Para. | Estimate | SE | Para. | Estimate | SE |
| 0.3117 | 0.0654 | 0.2314 | 0.3042 | 0.2765 | 0.0537 | |||
| 0.2086 | 0.0611 | 0.3172 | 0.2442 | 0.0927 | 0.0471 | |||
| 0.0900 | 0.0511 | 0.1099 | 0.2834 | 0.0001 | 0.0000 | |||
| 0.1906 | 0.1163 | 0.4361 | 0.2244 | 0.4249 | 0.0415 | |||
| 0.0671 | 0.0706 | |||||||
| 0.2280 | 0.0653 | |||||||
| 0.1233 | 0.0511 | |||||||
| 0.3358 | 0.1161 | |||||||
| 0.2043 | 0.2048 | 2.2310 | 0.0026 | 1.7652 | 0.2048 | |||
| 0.4139 | 0.1139 | 1.1708 | 0.0076 | 0.9604 | 0.1601 | |||
| 0.5599 | 0.1187 | 0.4073 | 0.7189 | 0.7778 | 0.1494 | |||
| PRMS | 0.0087 | 0.0748 | 0.0992 | |||||
| AIC | 1320.8092 | 1344.6968 | 1357.7718 | |||||
| BIC | 1353.4771 | 1365.4855 | 1378.5604 | |||||
| Log Lik | −649.4046 | −665.3484 | −671.8859 | |||||
Publisher’s Note: MDPI stays neutral with regard to jurisdictional claims in published maps and institutional affiliations. |
© 2022 by the authors. Licensee MDPI, Basel, Switzerland. This article is an open access article distributed under the terms and conditions of the Creative Commons Attribution (CC BY) license (https://creativecommons.org/licenses/by/4.0/).
Share and Cite
Chen, H.; Zhu, F.; Liu, X. A New Bivariate INAR(1) Model with Time-Dependent Innovation Vectors. Stats 2022, 5, 819-840. https://doi.org/10.3390/stats5030048
Chen H, Zhu F, Liu X. A New Bivariate INAR(1) Model with Time-Dependent Innovation Vectors. Stats. 2022; 5(3):819-840. https://doi.org/10.3390/stats5030048
Chicago/Turabian StyleChen, Huaping, Fukang Zhu, and Xiufang Liu. 2022. "A New Bivariate INAR(1) Model with Time-Dependent Innovation Vectors" Stats 5, no. 3: 819-840. https://doi.org/10.3390/stats5030048
APA StyleChen, H., Zhu, F., & Liu, X. (2022). A New Bivariate INAR(1) Model with Time-Dependent Innovation Vectors. Stats, 5(3), 819-840. https://doi.org/10.3390/stats5030048

