Abstract
Nonlocal quantum theory of a one-component scalar field in D-dimensional Euclidean spacetime is studied in representations of -matrix theory for both polynomial and nonpolynomial interaction Lagrangians. The theory is formulated on coupling constant g in the form of an infrared smooth function of argument x for space without boundary. Nonlocality is given by the evolution of a Gaussian propagator for the local free theory with ultraviolet form factors depending on ultraviolet length parameter l. By representation of the -matrix in terms of abstract functional integral over a primary scalar field, the form of a grand canonical partition function is found. By expression of -matrix in terms of the partition function, representation for in terms of basis functions is obtained. Derivations are given for a discrete case where basis functions are Hermite functions, and for a continuous case where basis functions are trigonometric functions. The obtained expressions for the -matrix are investigated within the framework of variational principle based on Jensen inequality. Through the latter, the majorant of (more precisely, of ) is constructed. Equations with separable kernels satisfied by variational function q are found and solved, yielding results for both polynomial theory (with suggestions for ) and nonpolynomial sine-Gordon theory. A new definition of the -matrix is proposed to solve additional divergences which arise in application of Jensen inequality for the continuous case. Analytical results are obtained and numerically illustrated, with plots of variational functions q and corresponding majorants for the -matrices of the theory. For simplicity of numerical calculation, the case is considered, and propagator for free theory G is in the form of Gaussian function typically in the Virton–Quark model, although the obtained analytical inferences are not, in principle, limited to these particular choices. Formulation for nonlocal QFT in momentum k space of extra dimensions with subsequent compactification into physical spacetime is discussed, alongside the compactification process.
Keywords:
quantum field theory (QFT); scalar QFT; nonlocal QFT; nonpolynomial QFT; Euclidean QFT; 1. Introduction
The timeline of Quantum Field Theory (QFT) offers events that are quite asymmetric to each other. Brilliant triumphs, on the one hand, in explanations and predictions of different processes at low-energy Quantum Electrodynamics (QED), high-energy Quantum Chromodynamics (QCD), Theory of Critical Phenomena, and several other branches of the modern science; but catastrophe, on the other hand, in various attempts to describe high-energy physics in scalar theory and QED levels as well as low-energy QCD physics. Identically, in discoveries of renormalizable field theories, the conjecture that only those make sense is opposing to conjecture that there are any and all theories. Nonetheless, robust indeterminacy is fueled by nonspeculative mathematical theory.
In non-Abelian Gauge QFT, unifying electromagnetic and weak interactions into a general model, weak interaction processes are consistently described. In another triumph of non-Abelian QFT, the Standard Model (SM), high-energy problem of QED vanishes in chromodynamic reaction channels, because QCD consistently in a high-energy region has the quintessential property of asymptotic freedom. Recently, the discovery of the Higgs boson, the last SM element in the energy domain, where existence is most natural, occurred. Notably, by the remarkable event confirming validity of SM, a quantum-trivial local scalar field quantum theory is, after all, not quantum-trivial if the SM is a sector of a non-Abelian gauge theory; this is analogous to a QED event.
Supersymmetric non-Abelian QFTs as well as Integrable QFTs [1,2,3,4,5,6,7,8,9] in earnest search for gravity quantum theory and naturally complement superstring theory. Under such sophistication for superstring theory, which is almost surely the strongest pick for the fundamental theory of nature, the ultimate truth, it is not impossible to view all QFTs as effective (low-energy) theory given by renormalizable and nonrenormalizable QFTs, respectively. In other words, every field theory is a limit in superstring theory. Hypothetically, bosonic strings are given consideration if tachyon degrees of freedom form a condensate that is consistently separable by physical expressions; if a perfect factorization, not known to date, is found [10,11].
QFT, symmetrical and fundamental, is nevertheless consistent in the framework; superstring theory is field theory. A Euclidean nonlocal QFT with nonpolynomial interaction Lagrangian is robust theory, mathematically rigorous and logically closed [12,13,14,15,16,17,18], dual to statistical physics models, encouraging, among other things, further study [19,20,21,22,23,24,25] by a statistical physics analogy that in the reverse direction, informs every structure of nonlocality form factors. Under a robust QFT, the existence of nonlocality, be it fundamental or a phenomenon, in the special case of interest of a four-dimensional spacetime, is undeniable by all uncertainties. The question of how analytical continuation in the Minkowski spacetime is arranged is, however, open due to the lack of existence of the no-go theorem [13,14].
At the auspicious moment, nonlocal QFT is really a self-consistent theory to ensure whether observed processes can or cannot be explained. The nonlocal form factor introduced from physical point of view accounts for meaningful physical processes at too small distances, but is an oversight of experiment design. A QFT problem is considered solved if the mathematical apparatus is created for calculus of the -matrix of the theory, which is the set of all probability amplitudes of possible transitions between the physical system states under consideration.
In hadronic interaction (light hadrons) low-energy physics, nonlocal QFT is called nonlocal quark theory; the Virton–Quark model [14,26,27,28,29,30] is considered effective theory for describing quark confinement field due to no additional field, typically a gluon field, required to ensure quark confinement. With first-principle QCD, it is impossible to obtain satisfactory description of low-energy hadronic interactions. Studies use the robust, original hypothesis that quarks do not exist as arbitrary physical particles, but exist only in a virtual quasiparticle state. The Virton field, in the QFT framework, satisfies two conditions: the free state field is identically zero, and the causal Green function, the field propagator, is nonzero. That is, nonobservability (or nonexistence) simply means identical zero free Virtons field; a free Virton does not exist, and Virtons only exist in a virtual state. In the framework of a functional integral, there is nontrivial generating, functional for the theory, in particular for -matrix of the theory.
Further generalizations of nonlocal QFT, and nonlocal quark theory in particular, include the interaction of electromagnetic field with Virtons. Moreover, nonlocal QFT also arises in a functional (nonperturbative, exact) renormalization group (FRG) [31,32,33,34]. Ultraviolet form factors are functions of differential operators (in coordinate representation) and they correspond to FRG regulators, which are the regulators of the FRG flow of different generating functionals in QFT and statistical physics. While FRG regulators are not always chosen for entire analytic functions, they are the most preferred for equations of FRG flow with the best analytical properties.
Fundamental contributions to formation and development of nonlocal QFT were made, thanks to Gariy Vladimirovich Efimov, in his earlier papers devoted to local QFT with nonpolynomial interaction Lagrangians [13,35,36], and later papers devoted to nonlocal QFT [12,37,38,39]. His earlier study was developed in parallel but independently in papers of Efim Samoylovich Fradkin [40,41,42]; hence, the Efimov–Fradkin Theory, which today in its own right is a subject of study by several authors [43,44,45,46,47,48,49,50,51,52,53]. Furthermore, alternatives of the nonlocality were studied by several authors [54,55,56,57,58,59,60]. The idea of nonlocality also was developed in a series of papers by J.W. Moffat and co-authors in the early 90s [61,62,63,64,65], as well as in the 2010s [66,67,68], in particular, in the context of quantum gravity.
Since the study of nonlocal theories is motivated, in particular, by attempts to construct the quantum theory of gravity and QFT in curved spacetime, let us briefly discuss papers of J.W. Moffat [66,68] and possible generalizations. In these papers, a modification of the interaction action of graviton with matter (corresponding Feynman vertex) was proposed using nonlocal form factors depending on the Laplace–Beltrami operator, which is a generalization of the usual Laplace operator to the case of curved spacetime. Please note that such a generalization is uniquely possible only in the case of spacetime with constant curvature. If we consider arbitrary spacetime, there is an infinite tower of arguments on which the form factor can depend. These arguments are different combinations of covariant derivatives, curvature scalar, et cetera. However, in this case, we can again consider the form factors that depend only on the Laplace–Beltrami operator, as a special case of a general problem.
Proof of unitarity of the -matrix in nonlocal QFT [69], and causality in nonlocal QFT [70] were done by G.V. Efimov together with Valeriy Alekseevich Alebastrov. Moreover, in what is considered pinnacle [71,72] of set of papers devoted to the nonlocal QFT, G.V. Efimov introduced and investigated the notion of representations of -matrix of QFT on a discrete lattice of basis functions for both the nonpolynomial [71] and the polynomial [72] theory cases. The G.V. Efimov’s research is described in three detailed monographs [13,14,28] brilliantly, not catastrophically, but also in a review [30].
A remarkable feature of the chosen G.V. Efimov papers [71,72] (see also [14]) is the formulation technique, preserving investigation of strong coupling mode in -matrix of different QFTs. Moreover, any strong coupling method is as good as gold within QFT, even today. The -matrix of the nonlocal QFT with nonpolynomial interaction Lagrangian is reducible into grand canonical partition function, the object well known in statistical physics. This implies a paradigm shift, with the new face of results at crossover of two fundamental sciences.
As in the Efimov’s papers, -matrix studied in this paper in Euclidean metric is applicable to finite volume V (QFT in box) study. For a nonlocal theory, basis functions are eigenfunctions of quantum particle in D-dimensional space Schrödinger equation, with multidimensional infinite deep well potential terms, on which further expansions are carried out. Limit of infinite volume is taken at end of derivations; and, following necessary renormalization, final expressions for different physical quantities are obtained. The approach is analog of statistical physics model, where corresponding limit is called thermodynamic limit. However, all summations are replaced by integration, for instance, by Poisson summation, in particular, by Euler–Maclaurin formula.
Consciously, drawing attention to the Efimov’s papers [71,72] (see also [14]) again, we zero in on fundamental differences with this paper: We consider QFT in the whole space initially. At same time, on-and-off switching interaction function g is not constant. That is, coupling constant is an infrared smooth function, chosen such that for large values of spatial coordinate x, the interaction Lagrangian vanishes. This approach is similar to fundamental method described in the monograph of Bogoliubov and Shirkov [73,74] and quite nontrivial, since the function g does not change any fundamental property of the phase space system, namely: momentum variable k runs through continuous range of values, and summation over momentum is the initial integral. Moreover, we choose for all expansion basis functions, Hermite basis functions given by eigenfunctions of quantum particle in D-dimensional space Schrödinger equation with multidimensional isotropic oscillator potential. This choice is also similar to what is described in the monograph by Bogoliubov and others [75]. Resulting -matrix is in representation of basis functions on a discrete lattice of functions.
Another next distinct feature of this paper is we do not adopt any basis at all initially. The theory begins with an -matrix expression, more precisely, the related generating function in terms of abstract functional integral over the (scalar) primary field [31,76,77]. By formal algebraic operations, the prior is represented as a grand canonical partition function. For the nonpolynomial theory, the resulting partition function is a series over the interaction constant with a finite radius of convergence. In addition, in principle, it is possible to establish majorizing and minorizing series, the majorant and minorant, as in nonpolynomial Euclidean QFT such as the sine-Gordon model, or in the case of polynomial term modulated by Gaussian function of field [14]. As a result, the -matrix is studied through statistical physics methods. In the case of the polynomial QFT, resulting partition function is understood in the terms of a formal power series over the interaction constant.
The obtained series, in both the polynomial and nonpolynomial cases, is but intermediate step in derivation of expression for the -matrix in the representation of basis functions. Further derivation for the desired expression for -matrix of the theory, in representation of basis functions, is done with the expansion of propagator of the free theory G into an infinite series over a separable basis of Hermitian functions from the -matrix expression in terms of the partition function. Moreover, such decomposition always exists, since propagator of the free theory G is a square-integrable function, the well-known fact of Hilbert space theory.
Nonlocal QFT is then formulated with basis functions parameterized by continuous variable k. Practically repeating derivations, the expression is gotten for -matrix of the theory: the -matrix in representation of basis functions on a continuous lattice of functions. The advantage of this approach is that in all integrals with respect to momentum variable k, the integration measure is treated as arbitrary variable which is intuitively, mathematically correct since is a formal variable, regardless of its actual value and meaning. The resulting -matrix, in representation of basis functions on a continuous lattice of functions, is a mathematically defined object for different mathematical analysis techniques, for instance, inequality methods.
Jensen inequality, the central inequality of this paper, is used, in particular, to formulate resulting -matrix (strictly speaking, ) in terms of variational principle: constructing majorant of corresponding lattice integral in terms of variational function q, and minimizing the resulting majorant with respect to q; a well-known technique, for instance, in polaron problem in terms of functional integral (polaronics [78]). However, we note that in continuous case, upon applying Jensen inequality, additional divergences arise due to structure of Gaussian integral measure (not to be mixed with ) on continuous lattice of variables; but, plausibility of a representation on continuous lattice of functions is not negated.
Moreover, the presented divergence problem, in principle, is solved by the FRG method: Finding the FRG flow regulator containing measure as its argument, and carrying out formal derivations such that renormalization (rescaling) of strictly defined “building blocks of theory” in terms of the physical equivalents is done in final derivation; an approach which is analogous to the Wilson RG, consisting of mainly two steps, decimation and rescaling [31]. However, the approach leaves several questions unanswered: What is then the connection of original -matrix of the theory to representation in basis functions on continuous lattice of functions? Is it possible to redefine an original expression for -matrix by rescaling the same strictly defined building blocks of the theory? In addition, in what sense can the Jensen inequality be further understood?
The FRG approach reminds us of “Cheshire Cat”, the mischievous grin in suggestion of how the -matrix of the theory is to be defined from the very beginning. As a result, we then give an alternative formulation for the -matrix of the theory where results on a discrete or continuous lattice of basis functions are consistent in both polynomial and nonpolynomial QFTs, with no question that the mathematical theory is both rigorous and closed.
In summary, the motivation and methodology of this paper have been described. In the next section, the methodology is implemented in framework of generalized theory. In section three, the focus is on polynomial theory in D-dimensional spacetime. The variational principle is restricted to the case satisfying separable kernels of the resulting lattice and integral formulae; this approach increases the value of the majorant, which is consistent with the framework. In latter part of the section, the case of polynomial theory in D-dimensional spacetime is discussed. In section four, nonpolynomial sine-Gordon theory in D-dimensional spacetime are studied; separable kernels of the lattice and integral equations are considered.
In section five, numerical results are presented for prior obtained analytical expressions. To simplify computations, the case is observed, although analytical inferences obtained do not only apply to , in principle. Further simplifying computations, the Gaussian function is chosen as propagator for the free theory G, since such model is close to reality: the propagator G in the form of Gaussian function, in particular, is typical in the Virton-Quark model, which is the generally accepted model for describing light hadrons low-energy physics [14,26,27,28,29,30]. Moreover, with the Gaussian choice of propagator, final expressions only arrive in simple, transparent form.
In latter part of section five, we give an original proposal, consisting of the main of the reinterpreting the concept of nonlocal QFT. We propose considering the theory in internal space with extra dimensions and subsequent compactification into physical four-dimensional spacetime. This not only changes the meaning of nonlocal interaction ultraviolet length parameter l, the needle of pivot for ratio of ultraviolet and infrared parameters in the theory, it also changes analytical properties of the Green functions, scattering amplitudes, and form factors, in terms of physical variables obtained following compactification from internal space with extra dimensions; yet, method compactification is determined by process [10,11,79]. In other words, in section five, we propose to change the concept of connections in nonlocal QFT. In the conclusion, a lasting discussion on all obtained results and inferences is left.
In conclusion, let us make one remark. All calculations in the paper are performed in Euclidean spacetime. The same logic is valid in standard loop calculations in the local QFT. This technique allows to calculate various Feynman diagrams in the simplest way. In all final results Wick rotation must be made. At the same time, calculations in the Euclidean spacetime are a separate independent problem. The results of such calculations can be useful for quantum field models of statistical physics, in particular, in the Theory of Critical Phenomena, Quantum Theory of Magnetism, and Plasma Physics. The construction of analytical continuations for the results of this paper is the subject of a separate publication.
2. General Theory
2.1. Derivation of the -Matrix in Terms of the Grand Canonical Partition Function
In this subsection, we obtain an expression for the -matrix in terms of the grand canonical partition function, which in turn is to be expressed in terms of the abstract functional integral over the primary fields of the theory. Let the generating functional be given by an abstract functional integral for the free (Gaussian) theory, similar to Gaussian QFT with classical Gaussian action [9]. That is, is given by [31,76,77,78]:
where is action of the free theory, is inverse propagator, is source, which in general is a complex field, is scalar product of the source and primary field (the definition is given for real-valued j and configurations), and the quadratic form of the source is generally given by integration over x and y: .
The generating functional of the theory with interaction is written in the form [31,76,77,78]:
where is interaction action, the action responsible for system interaction, given by [13,14]:
such that is a notation for a point in the system phase space, which is the product of spaces and x; the class of the function does not play a role, up to certain point, but the Fourier transform of the interaction Lagrangian is a distribution, in general, for instance, if is a polynomial in the primary field . Function is the infrared coupling “constant”, switching on-off the interaction.
Therefore, the following representation is valid:
where scalar product is defined in terms of integral; and, notation means variable X without explicit argument, for instance, the result of integration which is independent of the integrand variable.
By the resulting representation, expression (4) is given by:
The result of action of the operator on the source j is given by
We now introduce a central object of QFT: the -matrix of the theory, given in terms of functional by an explicit expression (similar to [13,14]):
In particular, by above expression (5), the -matrix of the theory is given in terms of the grand canonical partition function. If Fourier transform of the interaction Lagrangian is classical, for instance, quadratically integrable function, the resulting partition function is a series with finite radius of convergence, and majorizing and minorizing series, the majorant and the minorant, respectively, are obtainable, as in nonpolynomial Euclidean QFT, for instance, in sine-Gordon model, or when the term polynomial in the field is modulated by the Gaussian function. Consequently, the -matrix of the theory is studied by statistical physics method.
If original interaction Lagrangian is polynomial in the primary field , the Fourier transform of is a distribution; and, expression (5) is a formal power series with respect to the interaction constant, on an expansion of the propagator G into an infinite series over a separable basis. In particular, such decomposition always exists, since the propagator G is square-integrable function, a fact well known from theory of Hilbert spaces. In the next subsection, we discuss the propagator splitting.
In conclusion, in this subsection, we pinpoint what is the meaning of the term “nonlocal QFT” in context of this paper. A priori, such term is formulated as a theory with standard Gaussian propagator of local QFT, and nonlocality is implied by the argument of function U in (3) in a composite operator form . However, in this paper by change of variables in the functional integral (4), the a priori theory is reduced to the form of a theory with local interaction , and whose propagator equals , with the operator playing the role of ultraviolet form factor. As a result, the propagator is closely heeded everywhere in this paper.
2.2. Propagator Splitting
Central to the contextual theory of nonlocal QFT is propagator splitting, the expansion of the propagator of the free theory G into an infinite series over a separable basis; in the following steps, G is first represented, similar to [14,71,72], in the form
That is, ; and if function D is even, then . Subsequently, by
for the coefficients of expansion of the function over basis functions
with the building blocks of the basis functions being , the one-dimensional Hermite functions, typical in theory of quantum harmonic oscillator, are explicitly given by:
recalling that by the completeness condition for basic functions,
elementarily reduced to one-dimensional analog, since
where the second equivalence implies the lattice is truncated by truncation parameter N.
Next, by the chain of equalities:
the propagator G is an (infinite) sum of products of two functions in terms of x and y respectively:
In particular, the expression (10) is the desired decomposition of the free theory propagator G into an infinite series over a separable basis, as will be used in the following subsection.
From the point of view of theory of Hilbert spaces and positive bounded operators, expression (10) implies the following: Propagator G is kernel of operator , which is representable as a square of an operator whose kernel is the function D. Equality of kernels has the form of convolution (6). Moreover, since all is done with respect to Hilbert space, the kernel D is expandable over an orthonormal basis with coefficients (7). In addition, corresponding expansion of the kernel G has the form (10). Crucial moment here is that the considered QFT is nonlocal.
2.3. Derivation of the -Matrix in the Representation of Basis Functions (Discrete Lattice of Functions)
In this subsection, we carry out a rather different derivation for the -matrix of the theory: From representation for in terms of the grand canonical partition function we derive representation for in terms of the basis functions. The latter is well defined in the case where Fourier transform of is a distribution, which is the case for polynomial field theories.
To obtain desired representation, we apply the method of propagator splitting to expression (5):
where the product over s is in the standard multiplicative form
The expression (5) for the -matrix of the theory then takes the form:
Furthermore, the following chain of simple equalities holds:
The chain is a successive transformation of terms in fixed variable s under the usual Gaussian integral, such that each integral gives an additional lattice integration variable , several which is infinite, in the lattice space of functions. Moreover, compared to earlier abstract functional integral, this infinite integral has the advantage of ease to prove existence and uniqueness in mathematically rigorous sense. That is, it can be further investigated with mathematical techniques, for instance, the methods of inequalities (in particular, the squeeze theorem).
Following the transformation chain, the -matrix is given by the expression (similar to [14,71,72]):
That is the -matrix is obtained in the representation of basis functions. In addition, now, remarkably, the expression (14) for the -matrix is represented as a limit of sequence of functionals:
with common member given by
In general, the prelimit expression for the -matrix is convenient both for theoretical study and numerical calculations. In the next subsection, we consider the variational principle for the resulting -matrix: Namely, we construct a majorant of corresponding lattice integral, depending on function of discrete variable s; and, minimize the majorant with respect to function . The technique is well known, for instance, in polaron problem, in terms of the functional integral (polaronics).
2.4. Majorant and Variational Principle
The variational principle begins with identity transformation on expression (14):
Using change of variables:
further identical transformations of the expression for the -matrix are carried out as follows:
where, in second line of expression (17), there is introduction of integral measure
called the Efimov measure.
Naturally, all the transformations are identical. We now use the inequality, Jensen inequality, to get the majorant in this method. Notably, while the Jensen inequality is a demonstration of the fact that the exponential function in expression (17) is convex, a good enough variational principle is obtained if appropriate measure of integration is chosen. In particular, with the Efimov measure (18) in terms of variables as the measure of choice, the Jensen inequality is given as follows:
However, strictly speaking, this inequality for the -matrix gives the minorant. We therefore consider a different functional , which is (minus) logarithm of the -matrix. Such functional of the field is the generating functional of the amputated connected Green functions, which are coefficients of the expansion of into functional Taylor series over the field . By definition, is given by
The majorant of is given by the expression
Transforming the terms on the right side of expression (21), consider the first term:
where in the remaining terms, integration with respect to Efimov measure is trivial and goes to unity. The expression (21) then takes the form (similar to [14,71,72]):
Therefore, for the generating functional , the inequality, called majorant, is obtained. The majorant depends on function , with respect to which the majorant is minimized. In addition, further derivations are also possible, but only after specifying the theory, that is, the explicit form of the interaction Lagrangian. However, prior to dwelling on a particular theory within the framework of the developed formalism, consider another, yet, interesting question: the derivation of the -matrix in the representation of basis functions on a continuous lattice of functions. The next subsection is devoted to this, in particular.
2.5. Derivation of the -Matrix in the Representation of Basis Functions (Continuous Lattice of Functions)
Consider the propagator of the free theory G in the -matrix expression (5), in the momentum k representation. That is, write in the Fourier integral form [12,17]:
The expression (24) then presents a typical propagator for nonlocal QFT: the function F is the ultraviolet form factor depending on (ultraviolet) length parameter l, and m is the infrared mass. Notably, here is an even function of k: . Though the given instance may not be used, consider to be even in k. In this case, write G by Fourier integral over cosines:
Expanding the cosine of the difference gives the expression for G in form of integral over the separable basis of sines and cosines. This is the analog of an expansion in the series of separable basis considered in previous subsections. Notably, however, the trigonometric functions here are not square-integrable. However, a kind of ultraviolet form factor can always be used if the formalism of the theory is to be heeded.
Next, consider the quadratic form in the exponent of expression (5). For a chain of equalities using the Fourier integral for G, write:
Introduce compact notations:
Notably, the and variables are without specific dimension, since the dimension of has to compensate for dimension of G. The quadratic form is then given by the expression:
Since Fourier transform of is positive function, introduce a measure in k space according to the following rule:
Putting the notations together then rewrite the quadratic form in the exponent of expression (5), and consequently, the exponent itself in compact vivid form. A remarkable property of the resulting expression is that it allows the formulation of so-called multigral (product integral):
The multigral (30) plays a central role in further derivation of the -matrix in the representation of basis functions on a continuous lattice. However, prior to further advancing in this direction, it will be instructive to draw parallels with the G.V. Efimov papers [71,72] alongside statistical physics.
In statistical physics, the assumption is that systems have macroscopic volume V. In such a box, different sums for a particular physical quantity are dealt with. In addition, as limit of is taken, summation goes into semiclassical integration, and integral expressions arise. This approach was preserved by G.V. Efimov, formulating the -matrix of the nonlocal QFT in terms of functional integral. In this paper, no initial box V is assumed; however, there is the function which turns interaction on and off. Such a function affects the integral describing the interaction action, but does not affect the structure of the phase space of the theory (continuity of the momentum variable, et cetera).
Now, returning to derivation of the -matrix in representation of basis functions on a continuous lattice, the exponent with is represented as follows (notably, in the second equality, integration variable is changed):
Similar equality holds for exponent with . They both are based on representation of corresponding exponentials in terms of arbitrary Gaussian integrals, as in the case of discrete lattice of basis functions. However, is treated as arbitrary variable. The transformations are not only mathematically correct, but preserves the arbitrariness of the variable , while actual value and meaning does not matter in the moment.
As a result, of the transformations, the exponent in expression (5) takes the form
By prior notations, the expression is given by two families of integration variables and :
In particular, second line of the expression (33) is identified with Gaussian integral measure on a continuous lattice in variables and . In addition, in terms of integral over the variables and , the -matrix in representation of basis functions is given by
By compact notations , , used here, the -matrix in the representation of basis functions on a continuous lattice is obtained. That is, expression (34) is the continuous analog of the discrete expression (14).
Moreover, assuming for Gaussian measure of integration, there is the notation
Rewriting expression (34) in more compact vivid form
the -matrix expression (36) is most similar to generating functional in terms of abstract functional integral. All expressions in this form (36) bear the rigorous mathematical formulations of this subsection. In addition, different mathematical techniques, for instance, different methods of inequalities, can be used to analyze the -matrix in this form (36).
In the next (final) subsection, we consider variational principle for the resulting -matrix. Namely, we first construct majorant of the integral (36), depending on a pair of functions for the continuous variable k. We then minimize the resulting majorant with respect to the functions . In particular, significant difference between continuous case and discrete analog is noted as follows: naive definition of the -matrix (36) still contains the pitfall arising as a result of internal structure of the Gaussian integral measure on continuous lattice of .
2.6. Redefinition of the -Matrix and Variational Principle
To better understand why it is necessary to redefine the -matrix of the theory (36), consider linear transformation of the integration variables in the form . With such a change of variables, the Gaussian measure of integration is transformed as follows:
Following change of variables, the expression for the -matrix is given by
Considering generating functional of amputated connected Green functions (20) and applying Jensen inequality to expression (38), the majorant of the functional (20) is given in form of sum of two terms:
By closer examination, the first term on the right-hand side of (39) is the -less expression. Such expression can be given in different forms, and, depending on the form, different formulations for the -matrix of the theory, can be obtained. For instance, considering a version of the RG flow for family of functionals in RG time [31,32,33]:
In the expression (40), the function (regulator) defines the RG flow; the argument is the measure . If the RG time is zero i.e., , the expression (40) equals the majorant obtained earlier. The method then gives mathematically correct results both for pair of functions , and for the functional itself. In other words, this approach is suitable to (formal) derivations, including, in final results, the rescaling of strictly defined building blocks of the theory in terms of physical equivalents, for instance, in terms of the physical measure . This approach is analogized in the Wilson RG [31,32,33] which consists of two steps: decimation and rescaling.
However, the following question remains important: what is the status of the original -matrix of the theory in the representation of basis functions (on the continuous lattice of functions)? In addition, is it possible to redefine the original expression for the -matrix by the rescaling of same strictly defined building blocks of the theory? That is, the approach brings home the “Cheshire Cat,” the mischievous grin for implausibility of a redefinition of the -matrix of the theory right at the start.
Take the definition of the -matrix:
In the expression (41), the integration variables have been changed; the basis functions are also redefined, corresponding to the trigonometric functions and from now on. An important point here, however, is that the product over the modes is now understood as follows (where f is an arbitrary function):
From now on, the expression (41) is the definition of the -matrix of a theory on continuous lattice of functions. Variational principle will be formulated on the -matrix in this form (41). The Gaussian measure of integration now has the form
Moreover, the measure (43) is also normalized to one. To show the mathematical correctness of the formulated definition of the -matrix (41), results on the discrete and continuous lattices of basis functions, for both polynomial and nonpolynomial QFTs, will be compared.
Returning to the derivation of the majorant, expression (39) now has the form
The required majorant, denoted , is given in the form of sum of two terms:
where expression for , following transformations again in the discrete lattice case, is given by:
and, the function is given in the standard way, again in the case of discrete lattice of functions,
As a result, the desired expression for the majorant on continuous lattice of functions is given by
Having obtained the majorant for the generating functional on the continuous lattice of functions, it is important to note that the obtained majorant depends on pair of functions , with respect to which the majorant will be minimized in future. In addition, further derivations are possible only after specifying the theory; as a result, the polynomial theories and , and the nonpolynomial sine-Gordon theory in D-dimensional spacetime, will both be considered in the following sections.
3. Polynomial Theory
3.1. -Matrix of the Theory in the Representation of Basis Functions (Discrete Lattice of Functions)
In this section, we turn to the polynomial and theories in D-dimensional spacetime. We first consider the theory in the case of discrete lattice of basis functions. We derive an explicit expression for the majorant of the generating functional , and then, in the approximation of the separable kernel, we obtain and solve the equations of the variational principle for the function . Using the obtained solution, we derive the optimal majorant for . In similar way, we derive the expression for the theory in the case of continuous lattice of basis functions. In the later part of the section, we give comment on vertex operators and the theory.
For the theory, the interaction Lagrangian U is the polynomial function ; field is set to zero i.e., . In particular, the -matrix of the theory is given by
Writing, in fourth power of the field, the interaction action is represented by
where coefficients are given by
In terms of the introduced notations, the -matrix of the theory is then given by
The integral in the bracket, can be investigated by numerical methods, for instance, Monte Carlo methods; such research could be a topic for a separate paper. In this paper, however, we solve a simpler problem: we derive a majorant for , in the following sections.
3.2. Majorant of the -Matrix of the Theory (Discrete Lattice of Functions)
Consider the expression (23) in relation to the theory with interaction and zero field. The Fourier transform of interaction Lagrangian, here, is a distribution, given explicitly by
For the distribution (53), the integral over x collapses into a coefficient ; and, the majorant (23), denoted F, is represented in the compact form
where coefficients are given by
By the variational principle, we need to find the function of the discrete variable s (the set of numbers ) for which F is extremal. In other words, we need to find the majorant closest to the original functional . To accomplish this, write the conditions for the extremum of F:
By the condition (56), the desired set of numbers satisfy the equation
The resulting infinite system of nonlinear equations is a rather complex mathematical construction. We therefore need to simplify with the help of another inequality—Hölder inequality—which allows an analog of the system (57) to be obtained, but with separable kernel. Moreover, the Hölder inequality only increases the value of the majorant, making it quite legitimate. Besides, it makes no sense to solve a complex infinite system of nonlinear equations for the sake of the answer, which itself is a majorant.
3.3. Integral Equation with Separable Kernel (Discrete Lattice of Functions)
Consider the kernel in (57) and use the Hölder inequality. The following chain of equalities then holds:
Let a measure be given by coupling constant divided by its integral over the entire D-dimensional spacetime. The expression (58) is then given in the compact form:
Substituting the separable kernel (59) into Equation (57), the equation for , we then obtain the solution for in explicit analytical form:
The solution actually is an imitation of the behavior of interaction constant in the lattice representation itself; the value A is found from the second equality in (60).
In the solution (60), the majorant F does not exceed its separable analog ; explicit expression of the inequality is given by
Plots of the obtained solution and the majorant is given constructed in the section devoted to numerical results. Note however that all results obtained are valid for arbitrary dimension D of D-dimensional spacetime corresponding to the lattice of basis functions.
3.4. Majorant of the -Matrix of the Theory (Continuous Lattice of Functions)
In this subsection and the next, we implement the formulated procedure for the theory in the case of continuous lattice of basis functions. Considering again the case of zero field , the expression (46) for takes the form:
As in the case of discrete lattice of basis functions, apply the Hölder inequality for split dependence on pairs of variables and :
Introduce again the notation for interaction constant in the lattice representation as follows:
That is, the expression (62) is majorized by a separable analog
As usual, the desired majorant does not exceed its separable analog ; explicit expression for the inequality is given by:
For the majorant in (66), the extremum equation will be obtained in the next subsection. In addition, explicit expression for on solving the equation for pair of functions will be derived.
3.5. Integral Equation with Separable Kernel (Continuous Lattice of Functions)
From the extremum condition for the majorant in (66)
equations for pair of functions are obtainable. At the same time, solutions of extremum equations for , being solutions of integral equations with separable kernels, are given by an analytical form
As in the case of discrete lattice of functions, the solution imitates the behavior of interaction constant in the lattice representation itself; an explicit expression for the constant A is given as follows:
As usual, all obtained results are valid for arbitrary dimension D of D-dimensional spacetime corresponding to the lattice of basis functions
There are several points to recollect in this section. First of all, the case of a nonzero field is investigated using methods developed in this section. Such field is represented as the series expansion over the functions with some coefficients on the discrete lattice. An arbitrary set of coefficients corresponds to an arbitrary field . If the coefficients are chosen as sums of functions at fixed spacetime points () with coefficients , such choice of field corresponds to so-called vertex operators. As an illustration, the following equalities are given:
Vertex operators play important role as objects, since the partial derivatives with respect to of these operators give the values of the Green functions at the points . That is, instead of developing technique of inequalities for Green functions, one can consider the technique developed for the -matrix of the theory with a field (72). The research may be the subject of a separate paper.
Finally, a few words on the polynomial theory (for arbitrary D): For the theory, the Fourier transform of the interaction Lagrangian is also the distribution, explicit form of which is given by:
All the methods developed in this section allow investigation of such field theory by actually following the procedure already done. In particular, the majorants and will be constructed on discrete and continuous lattices of basis functions, respectively. Such research may also be the subject of a separate paper.
4. Nonpolynomial Sine-Gordon Theory
4.1. Majorant of the -Matrix of the Sine-Gordon Theory (Discrete Lattice of Functions)
In this section, we consider the nonpolynomial sine-Gordon theory in the D-dimensional spacetime. First we consider the theory in the case of the discrete lattice of basis functions. We derive an explicit expression for the majorant of the generating functional , and then we obtain the equations of the variational principle for the function . Next, we find the upper bound and the lower bound for the function . Then we find a simplified majorant for the generating functional , for which we obtain and solve the equations of the variational principle for the corresponding function (we denote it by the same symbol, since its position in the text is such that will not confuse). Using the obtained solution, we define the optimal majorant for in the simplified case. Then we will repeat the formulated program for the sine-Gordon theory in the case of the continuous lattice of basis functions.
Consider the general expression for majorant (23) in application to the sine-Gordon theory. In this case, the Fourier transform of the interaction Lagrangian is the distribution:
In this case, the majorant takes the following form:
The expression (75) depends on the field . We set to zero the variational derivative of F over the field in order to find the condition for the extremal field, therefore, the vacuum of the sine-Gordon theory. The sought expression reads as follows:
which gives us the condition . Let us choose the (vacuum) value of the field . In this case, we reach the global minimum of the sine-Gordon theory. In the future, the dependence on will not be explicitly indicated. The expression for majorant in this case is:
From the minimum condition (the partial derivatives of F with respect to equal to zero), we obtain the equations of the variational principle for the set , for which F is minimal:
The resulting infinite system of nonlinear equations is a rather complex mathematical construction. The situation is even more complicated than in the theory, since the system (78) contains an integral over x in an explicit form. For this reason, we will find upper bound and lower bound for the function , in other words, such functions that .
4.2. Estimates for the Solution of the Variational Principle Equations (Discrete Lattice of Functions)
4.2.1. Upper Bound
We begin by defining the upper bound . We use the fact that the natural measure can be defined on the discrete lattice, since the following equality holds:
Next, in the expression (78) we use the Jensen inequality for a convex function which is the exponential function in this case. Then for the function in (78) the following is true:
Please note that in the expression (80) the integral over x appears only in the definition of the coefficient .
We further assume that the coefficient appearing in the expression (80) is separable—thus, we will only intensify the inequality (80). We use the Hölder inequality to split the coefficient . The result repeats the case of the theory:
Substituting the splitting (81) into the expression (80), and closing it with the function , we obtain the equation with the separable kernel for the upper bound . The solution of this equation has a simple analytical form:
The first equality in the expression (82) shows that the estimate actually repeats the behavior of the interaction constant in the lattice representation itself. The second equality in the expression (82) gives the equation for determining the coefficient . Such an equation can be solved by numerical methods.
4.2.2. Lower Bound
Let us proceed to the definition of the lower bound . We first introduce the following definition for the harmonics of the interaction constant in the lattice representation:
Now we can write the following chain of inequalities, based on the Jensen inequality for the exponential function and the Hölder inequality for splitting the arising coefficient :
The expression (84) allows us to obtain the equation with the separable kernel for the lower bound . The solution of this equation has a simple analytical form:
The second equality in the expression (85) gives an equation for determining the coefficient . Such an equation can be solved by numerical methods.
Please note that the estimates and are simpler for calculations than , since explicit integration over x in the corresponding expressions is missing. The plots of the obtained estimates and will be constructed in the next section.
4.3. Simple Majorant of on the Discrete Lattice of Functions
In the final subsection devoted to the sine-Gordon theory on the discrete lattice of functions, we derive a simple majorant. First we introduce the measure of integration over to x:
Next, we use Jensen inequality for the exponential function in the expression for the majorant (77) itself. The following transformations are valid:
The expression (87) allows us to write the expression for the simple majorant :
Next, we must derive and solve the equations of the variational principle for (88).
The minimum condition is:
The expression (89) allows us to obtain a simple equation for . The analytical solution to this equation reads as follows:
As always, the value is determined by the second equality in (90). Substituting then the solution in the form (90) into the expression (88) for , we obtain the desired simple majorant on the solution:
This concludes the presentation of the sine-Gordon theory on the discrete lattice of functions. In the remaining subsections of this section, we consider the sine-Gordon theory on the continuous lattice of functions.
4.4. Majorant of the -Matrix of the Sine-Gordon Theory (Continuous Lattice of Functions)
In this and the next subsections, we implement the formulated program for the sine-Gordon theory in the case of the continuous lattice of basis functions. Let us consider the expression (48) in application to the sine-Gordon theory. In this case, the expression (48) reads:
The minimum of the functional (92) is obtained when (sine-Gordon theory vacuum). In the future, the dependence on will not be explicitly indicated. The expression for the majorant (92) in this case has the following form:
From the minimum condition of the functional (93), we obtain the following equation of the variational principle for the pair of functions :
4.5. Estimates for the Solution of the Variational Principle Equations (Continuous Lattice of Functions)
4.5.1. Upper Bound
We begin with the derivation of the upper bound . We use the fact that the natural measure can be defined on the continuous lattice, since the following equality holds (a consequence from the explicit expression for the propagator of the theory):
Then we use again the Jensen inequality for the exponential function:
Given the inequality (96), we obtain the following expression for the pair of functions :
As in the case of the theory, we use the Hölder inequality to split the dependence on pairs of the variables and :
The expression (98) introduces the notation for the interaction constant in the lattice representation.
4.5.2. Lower Bound
Let us proceed to the derivation of the lower bound . First we introduce the following definition for the harmonics of the interaction constant in the lattice representation:
Now we can write the following chain of inequalities based on Jensen and Hölder inequalities:
The expression (101) allows us to obtain the equation with the separable kernel for the lower bound . The solution of this equation has a simple analytical form:
The value appearing in the expression (102) is determined by the following equation:
At the end of the subsection, we note that as in the case of the discrete lattice, the estimates and are easier to compute than , since there is no explicit integration over x in the corresponding expressions. It remains to derive the simple majorant of on the continuous lattice of functions to which the next final subsection is devoted.
4.6. Simple Majorant of on the Continuous Lattice of Functions
Similar to the case of simple majorant on the discrete lattice at the beginning, we use the Jensen inequality for the exponent function in the expression for the majorant (93) itself. The following transformations are valid:
The expression (104) allows us to write the expression for the simple majorant :
Next, we must derive and solve the equations of the variational principle for (105).
From the minimum condition, we find the pair of functions , for which the simple majorant is minimal, in analytic form:
The value appearing in the expression (106) is determined by the following equation:
Substituting then the solution in the form (106) and (107) into the expression (105) for , we obtain the desired simple majorant on the solution:
This concludes the presentation of the sine-Gordon theory on the continuous lattice of functions. In conclusion, we note that the -matrix of this theory can be investigated by the methods of statistical physics, if we write in the form of the grand canonical partition function. In this paper, the sine-Gordon theory was chosen as an example to demonstrate the methods developed in the framework of the general approach based on the representation of the -matrix of an arbitrary QFT in terms of basis functions. The study of the sine-Gordon theory in D-dimensional spacetime by the methods of statistical physics can be the subject of a separate paper.
5. From D = 1 to D = 26 and Beyond
5.1. Polynomial Theory
In this subsection, we consider the majorant for the -matrix of the polynomial theory on the discrete lattice of basis functions for a particular type of the coupling constant and the propagator in the dimension . Both functions will be chosen in the form of the Gaussian function. Such a choice allows us to simplify analytical calculations in the maximal way, since the integrals of the product of the Gaussian function and the Hermite functions are again expressed through themselves, as it is well known from the theory of the Gauss–Weierstrass integral transformation [80]. This happens, for example, for functions .
5.1.1. Analytics
Let us choose the coupling constant as a Gaussian function with amplitude and (inverse) width w:
The parameter w determines how fast the interaction falls, therefore, must be expressed through some infrared length L. In the realistic model, the value of L should be the largest of all possible lengths in the system.
Next, we consider the propagator of the theory . We also select it as a Gaussian function with amplitude and width . Please note that the case of the local QFT for such a propagator is obtained by passing to the limit when choosing the propagator amplitude . Within the framework of the nonlocal QFT, the expression for the propagator with finite reads:
In the process of calculating the majorant, we need to calculate the functions :
To calculate the integral in expression (111), we use the following result from the theory of the Gauss–Weierstrass integral transformation [80] (the function is an image of the integral transformation):
For our problem, the application of the expression (112) reads:
Using the expression (113), we can calculate the integral for the functions (111). After substituting the image , the result reads as follows:
In this form, the functions will be used in the numerical calculations.
The integrals for the coupling constant in the lattice representation are calculated numerically. Having determined , we use them to find the value of the constant A from the following equation:
Thus, having determined the quantities and A, we arrive at the final expression for the majorant , which is easily found numerically:
In the following subsection the results of the calculation on the lattice at various values of the model parameters are presented. Let us note that the results obtained on the lattice differ from those given in the present paper insignificantly.
5.1.2. Plots
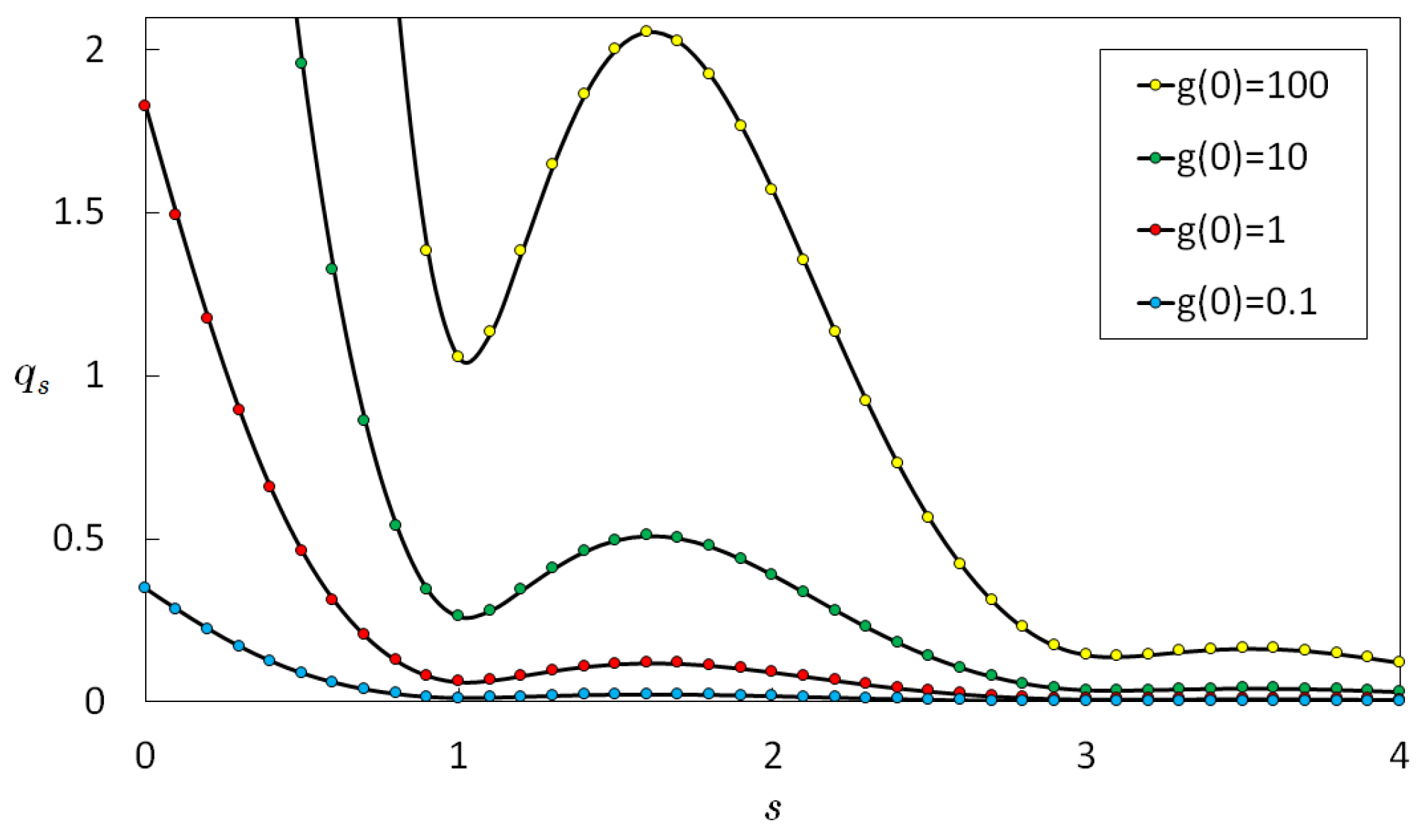
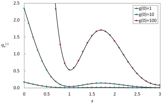
In this subsection, we present numerical results (plots) for the majorant for the -matrix of the polynomial theory on the discrete lattice of basis functions. We also present plots of the variation function .
As one can see from the plots in Figure 1 and Figure 2 the functions decrease rapidly as s grows. Thus, we can cut the summation in the expression for the majorant (116) when calculating it.
Figure 1.
Dependence of the variational functions on s for different values of the parameters of width w and . At the same time, we chose the following system of units: the product , as well as the width of the basis functions .
Figure 2.
Dependence of the functions on s for different values of the amplitude of the coupling constant . The parameters w and are fixed and equal to and , respectively. The amplitude of the propagator (in this case, the variation of the product means the variation of the ).
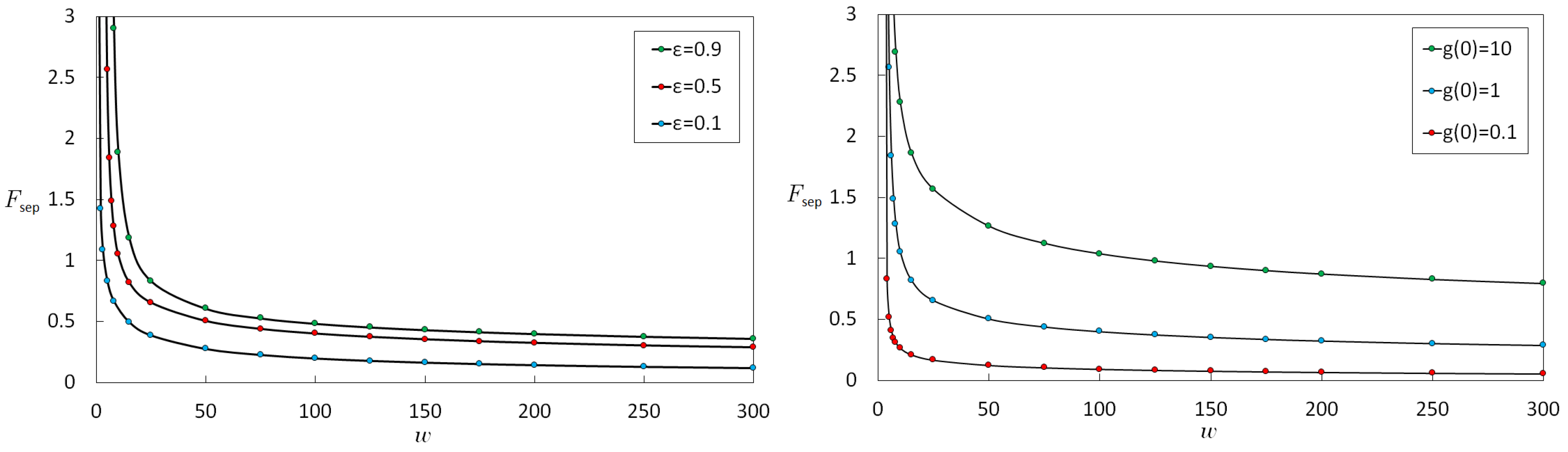
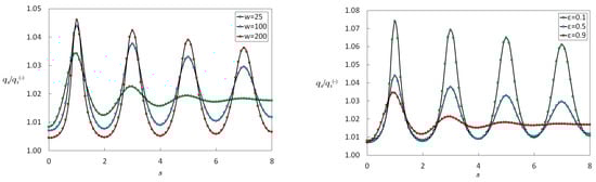
Simultaneously, as one can see from the plots in Figure 3 and Figure 4 the functions are regular for finite values of variables w and for different values of model parameters.
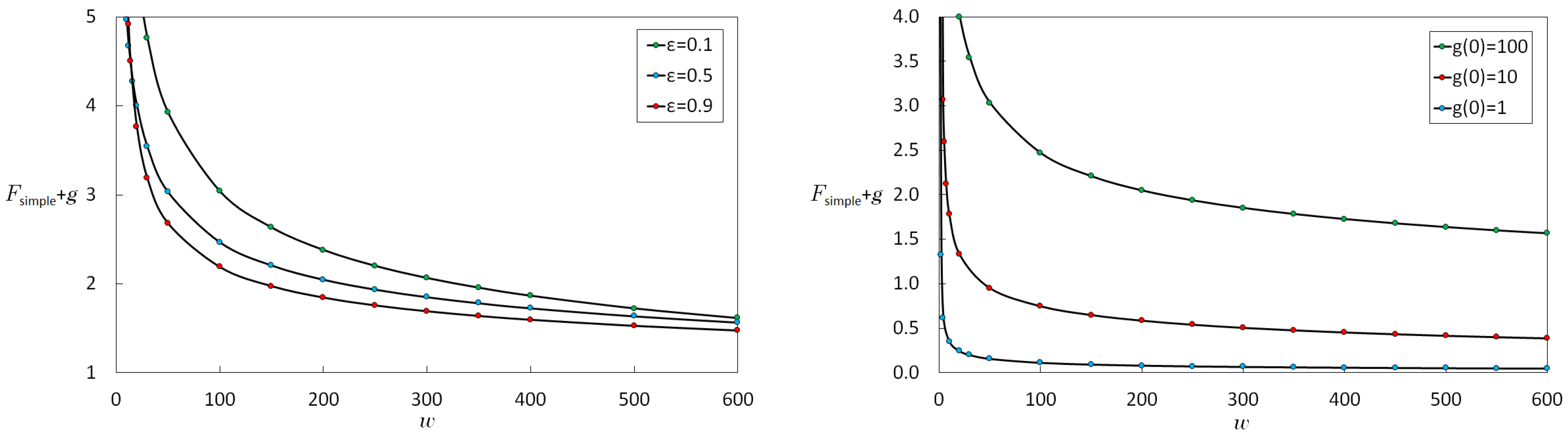
Figure 3.
Dependence of the majorant on the width w of the coupling constant for different values of the parameters and the amplitude of the coupling constant . (Left) . (Right) ; .
Figure 4.
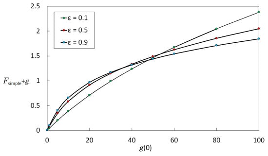
Dependence of the majorant on the amplitude of the coupling constant for different values of . The width parameter , the propagator amplitude (which demonstrates the dynamics with respect to the value ).
At the end of the subsection let us make one remark. Selected units system is rather a toy system. These units are designed to demonstrate the existence of the nontrivial solutions within the framework of the general theory developed in the paper. The case is also chosen for simplicity of the numerical calculation, since already in the case of the complexity of the calculation increases significantly. However, in the final subsection we will offer an original point of view on the nonlocal theory in an arbitrary dimension of the spacetime D.
5.2. Nonpolynomial Sine-Gordon Theory
In this subsection, we consider the majorant for the -matrix of the nonpolynomial sine-Gordon theory on the discrete lattice of basis functions. Many values will repeat those of the previous subsection. For this reason, we will focus on the interesting differences that arise in this theory. First consider analytics.
5.2.1. Analytics
We begin the analytical calculations with rescaling of the expressions for the upper (82) and the lower (85) bounds of the variational function . Then we rescale the expressions for the simplified variational function (90) and the majorant (91). Please note that this rescaling is possible for any value of the spacetime dimension D.
Let us introduce the dimensionless parameter and rescaled values and as follows:
Next, we introduce the rescaled values and :
Now we consider the simplified variational function (90) and the majorant (91). Let us introduce the rescaled value :
The analytical solution for the simplified variational function (90) reads as follows:
Finally, we can write the expression for the majorant (91) in terms of the values defined in this subsection:
For the solution (122) and majorant (123) in the next subsection, numerical results (plots) will also be given. However, first we will make an important remark.
The results obtained are determined by the dimensionless parameter . This parameter is the ratio of the ultraviolet length parameter from , and some length parameter from . The parameter in turn determines the scale of the interaction Lagrangian (the function U, which for the sine-Gordon theory has the form (74)). The latter will also be considered ultraviolet [17]. A beautiful picture appears: the interaction Lagrangian as a function of the field U is driven by the ultraviolet length scale, but the interaction constant is driven by some infrared length scale L (through w). Such a hierarchy of length scales forms a nontrivial nonpolynomial field theory. Thus, in the future it seems natural to choose the value .
5.2.2. Plots
In this subsection, we present numerical results (plots) for the majorant of the -matrix of the nonpolynomial sine-Gordon theory on the discrete lattice of basis functions. The shift g is introduced so that the Lagrangian of the interaction is positive everywhere, which leads to the positivity of the majorant itself by construction (in this case ). We also present plots of the variational function , estimates and . Everywhere accepted .
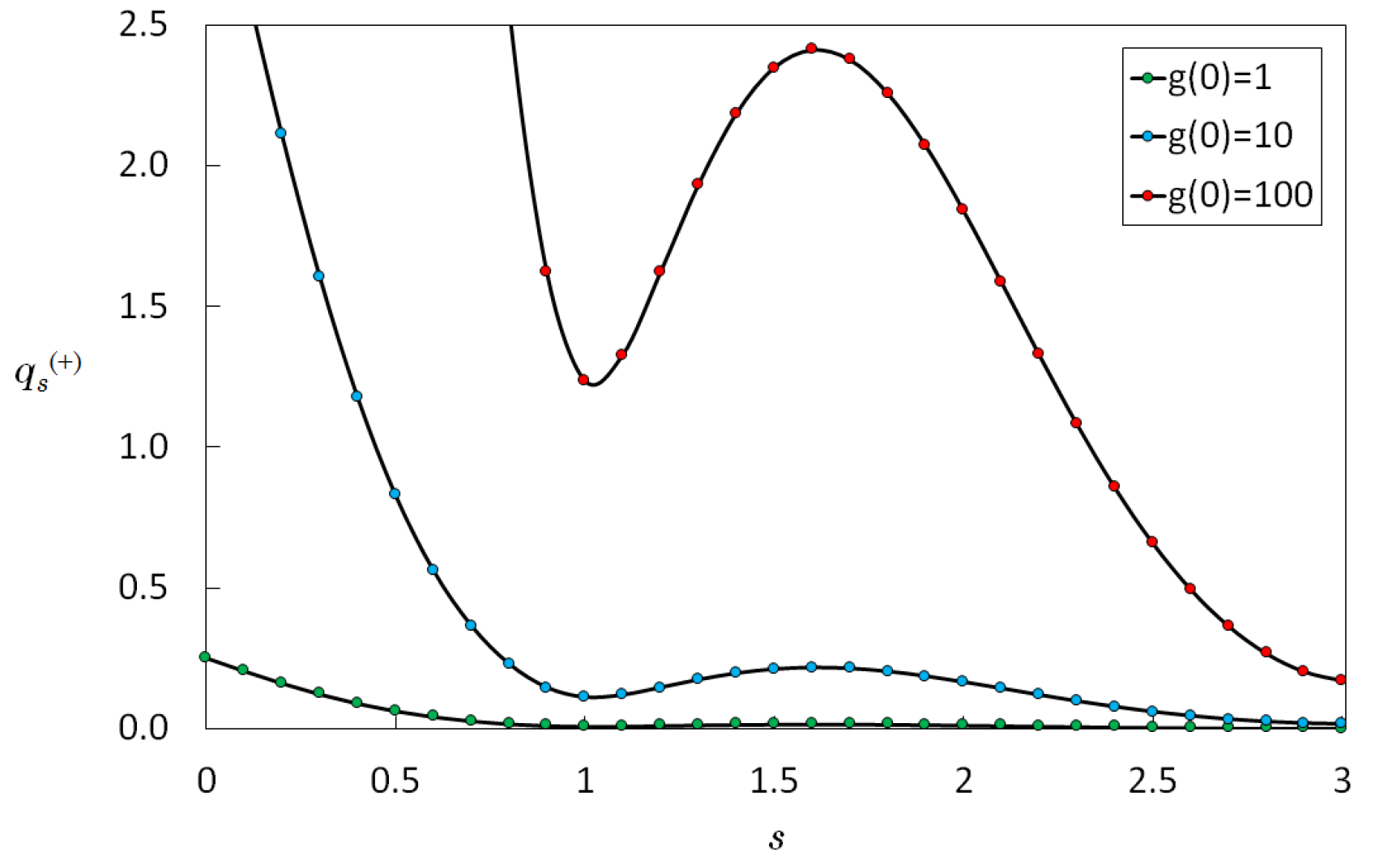
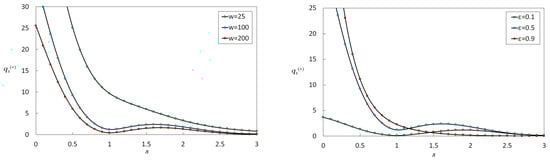
As one can see from the plots in Figure 5 and Figure 6 for the functions and from the plots in Figure 7 and Figure 8 for the functions , both families of functions demonstrate similar behavior.
Figure 5.
Dependence of the variational functions on s. (Left) w changes, . (Right) changes, . For both plots .
Figure 6.
Dependence of the functions on s for different values of the amplitude of the coupling constant . The parameters w and are fixed and equal to and , respectively.
Figure 7.
Dependence of the variational functions on s. (Left) w changes, . (Right) changes, . For both plots .
Figure 8.
Dependence of the functions on s for different values of the amplitude of the coupling constant . The parameters w and are fixed and equal to and , respectively.
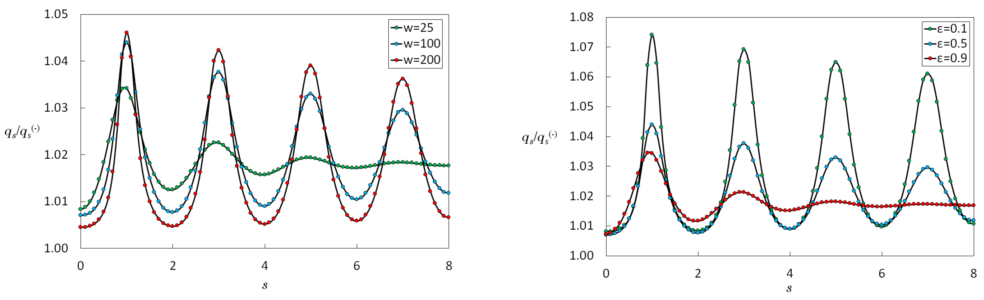
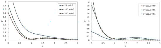
Simultaneously, as one can see from the plots in Figure 9 and Figure 10 simple variational functions practically coincide with lower estimates .
Figure 9.
Dependence of the ratios on s. (Left) w changes, . (Right) changes, . For both plots .
Figure 10.
Dependence of the ratios on s for different values of the amplitude of the coupling constant . The parameters w and are fixed and equal to and , respectively.
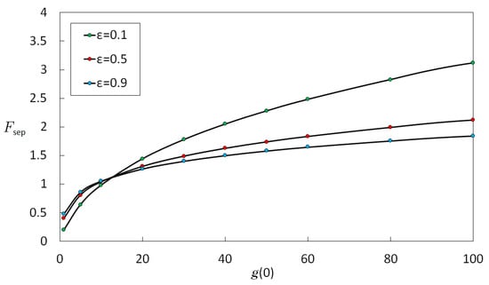
At the same time, as one can see from the plots in Figure 11 and Figure 12 the functions are regular for finite values of variables w and for different values of model parameters.
Figure 11.
Dependence of the majorant on the width of the coupling constant w for different values of the parameters and the amplitude of the coupling constant . (Left) . (Right) .
Figure 12.
Dependence of the majorant on the amplitude of the coupling constant for different values of the parameter . The width parameter .
At the end of the subsection let us make one remark. Selected units system is already less toy-like, since the choice of describes a realistic nonlocal QFT. However, the case is still chosen for simplicity of the numerical calculation. It is interesting to consider such a theory in the spacetime of high dimension D. We discuss the large values of D and their possible role in the nonlocal QFT in the next final subsection.
5.3. Nonlocal QFT and Compactification Process
Revisiting expression for propagator G of the free theory in momentum k representation (24): Function F represents ultraviolet form factor, depending on (ultraviolet) length parameter l and infrared mass m. Dimension of propagator G is explicitly shown in terms of length parameter l, given dimensionless function of dimensionless combinations of arguments. Similar equality is written for exact propagator of the interaction theory (with respect to dimensionless function ) as follows:
To obtain a complete picture, the n particle Green function of the theory with interaction is represented in similar way (that is, for dimensionless function such that determines dimension of corresponding Green function):
In framework of the FRG method [31] for dimensionless functions the corresponding flow is constructed over parameter , such that varies from to 0. However, for every fixed value of l (respectively, a fixed ), it is necessary to understand the role played by l among observed physical quantities, moreover, to avoid disagreement with the physical theory which contains the ratio of ultraviolet l and infrared L scales (). While the presented problem is understandable in the traditional way appealing to different renormalization procedures, we offer a rather original look at what is going on.
Traveling back to the general ideas of the string theory [10,11,79], within the framework of this theory, a certain N-component field is formulated, defined on a two-dimensional manifold x, and described by the action of the sigma model. Metrics for both spaces, internal (corresponding to x) and external (corresponding to ) are also specified. Since for us the field is one-component, the metric of corresponding spacetime is trivial; however, there may be nontrivial metric on the manifold x, but cannot be two-dimensional from the very beginning. In framework of nonlocal QFT, the action is chosen in arbitrary form, not necessarily in the form of sigma model; for instance, considering the sine-Gordon theory in D-dimensional spacetime (we repeat, in the general case). The fields are then expanded according to a basis, and the functional integral is derived by methods of nonlocal QFT framework. As a result, there is a discrepancy with standard string theory.
Moreover, in string theory, low-energy effective action (for instance, action of theory of gravity + gauge field + dilaton) is usually derived in D-dimensional spacetime first. The building blocks of the theory are then redefined in terms of equivalents, for instance, gravity constant using dilaton vacuum field value. In addition, finally, classical field configurations, for example, branes, are introduced into the theory, and/or a compactification of D-dimensional spacetime, depending on a process.
However, we propose the compactification of D-dimensional space of momentum k right after deriving the Green functions in terms of the functional integral. In particular, we propose compactification of the k variable in expressions (124) and (125) right after explicitly deriving the both expressions. That is, for instance, the product changes into which corresponds to the four-dimensional spacetime ; at the same time, l and can be quite different. Notably, some QFT models proposed in middle of last century violated the Lorentz invariance of the theory, for instance; they were found to have contained a nontrivial metric of momentum space [81]. Using the nontrivial metric of the internal momentum k space, the problem is avoided. Therefore, as a metric, the Euclidean anti-de Sitter (Lobachevsky) space metric is recommended, for instance.
Moreover, in further development of the theory, exponential behavior of the Green functions, scattering amplitudes, and form factors, for instance, can be modified into power law or other suitable technique, changing the analytical properties of functions. At the same time, the initial theory (to begin with) satisfies all the requirements for nonlocal QFT. In addition, viewing parameters l and k as some internal variables corresponding to when physical variables changes to and , brings about a different concept of nonlocal QFT; the theory of nonlocal interactions in the certain internal space has enormous degrees of freedom to describe the physical world; including attempting to construct noncommutative QFT [81,82,83], since the theory is in a sense the field theory with the form factor. Finally, the idea of compactification can be useful even for such exotic field theories as Combinatorial QFTs [9], p-adic QFTs and p-adic strings [84].
In summary, actual redefinition of concepts of original theory is proposed. Instead of considering the nonlocal QFT in the four-dimensional box V and studying the behavior of the -matrix in the limit (or , if the infrared coupling constant is used instead of the box), it looks promising to consider the nonlocal QFT in spacetime with extra dimensions with subsequent compactification into the four-dimensional spacetime. This formulation is not the limit, therefore, contains a greater potential. Nonlocal QFT, noncommutative QFT, as with other fascinating mathematical constructions of the mid-twentieth century, can play worthy role in the description of nature, if interpretation of original concepts is changed alongside non-applicability of original building blocks.
6. Conclusions
In this paper, presented in the spirit of others [12,13,14,71,72], we have studied different representations for the -matrix of nonlocal scalar QFT in Euclidean metric, both for polynomial and nonpolynomial interaction Lagrangians. The theory is formulated on the D-dimensional coordinate x and momentum k representations, with the interaction constant g chosen as an infrared smooth function of its argument such that for large values of the spatial coordinate x, the interaction Lagrangian vanishes.
In studying different representations for the -matrix of the theory, we gave an expression for the initial representation of (with respect to the generating functional ) in terms of abstract functional integral over a primary scalar field. The representation for (with respect to ), in terms of the grand canonical partition function, is then derived from the expression. As indicated in the paper, the grand canonical partition function is a classical series over the interaction constant in the case of a nonpolynomial theory, and at the same time, an abstract (formal) series over the interaction constant in the case of a polynomial QFT. Notably, this derivation is original in the literature.
From the expression for the -matrix in terms of the grand canonical partition function, the representation for in terms of the basis functions is derived. This derivation is presented twice: first for the case of discrete basis functions, which are Hermite functions on discrete lattice of functions, and then for the case of continuous basis functions, which are trigonometric functions on continuous lattice of functions. Notably, the latter is always made square-integrable by a modulating function, but this part is omitted in all expressions of this paper. Moreover, all obtained representations for the -matrix of the theory on discrete and continuous lattices of functions are original.
Obtained expressions for the -matrix were then investigated within framework of variational principle, based on Jensen inequality. That is, majorant of the corresponding lattice integrals were constructed. Equations with separable kernels satisfied by the variational function q were found and solved, yielding the general theory framework results that were later studied in detail, both in the case of polynomial theory (with suggestions for ) and in the case of the nonpolynomial sine-Gordon theory in D-dimensional spacetime. In the latter case, a proposal was made for improving the corresponding majorant. All results described are original.
Moreover, we note that in applying Jensen inequality in the continuous case, additional divergences arise, from internal structure of the Gaussian integral measure on continuous lattice of variables. To solve the problem, we drew parallel to the FRG theory, in particular, we note that the FRG flow regulator contains the measure as its argument. We therefore formulated a new definition for the -matrix of the theory, and corresponding derivations. In addition, under the newly formulated, the obtained results turned out to be consistent in both the discrete and continuous cases of lattice of basis functions, for both polynomial and nonpolynomial QFTs. Yet, the theory turned out to be mathematically rigorous and closed.
Analytical results obtained (on discrete lattice of functions) were illustrated numerically. Plots of variational functions q and corresponding majorants for -matrices (for ) of scalar nonlocal QFTs discussed in this paper were constructed. For numerical simplicity, we restricted to the case of ; however, the analytical results obtained do not require the choice to be , in principle. Moreover, for numerical simplicity also, all numerical results were obtained for the case where the propagator of the free theory G is a Gaussian function, which is typical in the Virton-Quark model.
An original proposal was made to reinterpret the concept of original nonlocal QFT. We suggested to first consider the theory in D-dimensional momentum space k, a dimension which exceeds (perhaps, even significantly) the dimension of the physical spacetime. We propose the compactification of such D-dimensional space into four-dimensional or below, upon obtaining the Green functions, the scattering amplitudes, and correlation functions of composite operators in terms of the functional integral. For a metric of the original k space, the metric of the Euclidean anti-de Sitter (Lobachevsky) space is recommended, for instance. The proposal mirrors those of disagreement with the ultraviolet and infrared parameters ratio in the theory. Moreover, the proposal makes it possible to change the analytical properties of the Green functions, for instance, if expressed in terms of the compactified (physical) space, where the method of compactification is determined by a process.
To direct further research directions, we note that it is important to consider different methods to improve the variational principle (increasing the accuracy of the majorant), as is a central theme in this paper. We deem it a rightful share to investigate the different generating functionals, the different families of Green functions, and the different composite operators, for new techniques and formulations. Furthermore, in the new direction, there ought to be quest for investigating results obtained in nonlocal QFT framework, for dependency on the ultraviolet parameter l.
An important but challenging research task is the investigation of construction of analytical continuations to Minkowski spacetime, for results obtained in Euclidean nonlocal QFT framework. Another important research area is study of different functional equations associated with the -matrix of nonlocal QFT, for instance, the Schwinger–Dyson and Tomonaga–Schwinger equations. The study of inclusions of fermions in nonlocal QFT is also important, with the most important model in this direction being the Yukawa model. There is a plan to devote a separate publication to study of the latter model, in the nearest future. Finally, it is important to investigate the nonlocal quantum theory for scalar field in curved spacetime; the simplest instance of this is the Euclidean anti-de Sitter (Lobachevsky) spacetime; a study on this subject is also planned for future publication.
In conclusion, results obtained in this paper to further directions in nonlocal QFT have been made possible, thanks to Gariy Vladimirovich Efimov who laid such a fundamental contribution in the formation and development of the theory in question. To the extent that we were inspired to help advance the theory initiated by G.V. Efimov, in giving our token of research originality, we only prey upon our credulity without G.V. Efimov grappling with the invisible surface. It is only in the combination of G.V. Efimov’s scientific works which ended with publications [85,86,87,88], the nontrivial physical intuition with rigorous mathematical closure that every point of nonlocal QFT methods described and discussed in this paper is able to take a worthy space in description of nature.
Author Contributions
I.V.C.: software, validation, formal analysis, investigation, writing—original draft preparation, visualization; V.A.G.: software, validation, formal analysis, investigation, writing—original draft preparation, visualization; S.L.O.: conceptualization, methodology, formal analysis, investigation, writing—original draft preparation, writing—review and editing, supervision; M.B.: conceptualization, methodology, formal analysis, investigation, writing—original draft preparation, writing—review and editing.
Funding
This research received no external funding.
Acknowledgments
Author S.L.O. is deeply grateful to his wife Yulia, whose love and wisdom have been the significant support for him throughout the entire research. Author M.B. was supported at MIPT by Russian Federation Government with state recommendation of the Ministry of Education and Science of Russian Federation, and is grateful to N.Yu. Reshetikhin for stimulating tasks and conversations on quantum integrability. The authors are grateful to M.A. Ivanov, A. Krikun, S.N. Nedelko and D.B. Rogozkin for fruitful discussions, and are especially grateful to M.G. Ivanov for the detailed discussion of the Hilbert spaces and countable bases theory as well as thorough reading of the manuscript. We express special gratitude to S.E. Kuratov and A.V. Andriyash for the opportunity to develop this research at the Center for Fundamental and Applied Research VNIIA. Finally, the concept of the paper was discussed with J.W. Moffat, to whom the authors are very grateful.
Conflicts of Interest
The authors declare no conflict of interest.
Abbreviations
The following abbreviations are used in this manuscript:
| QFT | Quantum Field Theory |
| QED | Quantum Electrodynamics |
| QCD | Quantum Chromodynamics |
| SM | Standard Model |
| RG | Renormalization Group |
| FRG | Functional Renormalization Group |
References
- Kulish, P.P.; Reshetikhin, N.Y.; Sklyanin, E.K. Yang–Baxter Equation and Representation Theory: I. Lett. Math. Phys. 1981, 5, 393–403. [Google Scholar] [CrossRef]
- Reshetikhin, N.Y. A Method of Functional Equations in the Theory of Exactly Solvable Quantum Systems. Lett. Math. Phys. 1983, 7, 205–213. [Google Scholar] [CrossRef]
- Reshetikhin, N.Y. O(N) Invariant Quantum Field Theoretical Models: Exact Solution. Nucl. Phys. B 1985, 251, 565–580. [Google Scholar] [CrossRef]
- Ogievetsky, E.; Reshetikhin, N.; Wiegmann, P. The Principal Chiral Field in Two Dimensions on Classical Lie Algebras: The Bethe Ansatz Solution and Factorized Theory of Scattering. Nucl. Phys. B 1987, 280, 45–96. [Google Scholar] [CrossRef]
- Reshetikhin, N.Y.; Wiegmann, P.B. Towards the Classification of Completely Integrable Quantum Field Theories: The Bethe Ansatz Associated with Dynkin Diagrams and Their Automorphisms. Phys. Lett. B 1987, 189, 125–131. [Google Scholar] [CrossRef]
- Izergin, A.G.; Korepin, V.E.; Reshetikhin, N.Y. Conformal Dimensions in Bethe Ansatz Solvable Models. J. Phys. A 1989, 22, 2615–2620. [Google Scholar] [CrossRef]
- Reshetikhin, N.; Smirnov, F. Hidden Quantum Group Symmetry and Integrable Perturbations of Conformal Field Theories. Commun. Math. Phys. 1990, 131, 157–177. [Google Scholar] [CrossRef]
- Reshetikhin, N.Y.; Saleur, H. Lattice Regularization of Massive and Massless Integrable Field Theories. Nucl. Phys. B 1994, 419, 507–528. [Google Scholar] [CrossRef]
- Reshetikhin, N.; Vertman, B. Combinatorial Quantum Field Theory and Gluing Formula for Determinants. Lett. Math. Phys. 2015, 105, 309–340. [Google Scholar] [CrossRef]
- Mohaupt, T. Introduction to String Theory; Lecture Notes in Physics; Springer: Berlin/Heidelberg, Germany, 2003. [Google Scholar]
- Polchinski, J. String Theory; Cambridge University Press: Cambridge, UK, 1998. [Google Scholar]
- Efimov, G.V. Nonlocal Quantum Field Theory, Nonlinear Interaction Lagrangians, and Convergence of the Perturbation Theory Series. Theor. Math. Phys. 1970, 2, 217–223. [Google Scholar] [CrossRef]
- Efimov, G.V. Nonlocal Interactions of Quantized Fields; Nauka: Moscow, Russia, 1977. (In Russian) [Google Scholar]
- Efimov, G.V. Problems of the Quantum Theory of Nonlocal Interactions; Nauka: Moscow, Russia, 1985. (In Russian) [Google Scholar]
- Petrina, D.Y.; Skripnik, V.I. Kirkwood–Salzburg Equations for the Coefficient Functions of the Scattering Matrix. Theor. Math. Phys. 1971, 8, 896–904. [Google Scholar] [CrossRef]
- Rebenko, A.L. On Equations for the Matrix Elements of Euclidean Quantum Electrodynamics. Theor. Math. Phys. 1972, 11, 525–536. [Google Scholar] [CrossRef]
- Basuev, A.G. Convergence of the Perturbation Series for a Nonlocal Nonpolynomial Theory. Theor. Math. Phys. 1973, 16, 835–842. [Google Scholar] [CrossRef]
- Basuev, A.G. Convergence of the Perturbation Series for the Yukawa Interaction. Theor. Math. Phys. 1975, 22, 142–148. [Google Scholar] [CrossRef]
- Brydges, D.C.; Martin, P.A. Coulomb Systems at Low Density: A Review. J. Stat. Phys. 1999, 96, 1163–1330. [Google Scholar] [CrossRef]
- Rebenko, A.L. Mathematical Foundations of Equilibrium Classical Statistical Mechanics of Charged Particles. Russ. Math. Surv. 1988, 43, 65–116. [Google Scholar] [CrossRef]
- Brydges, D.C.; Federbush, P. Debye Screening. Commun. Math. Phys. 1980, 73, 197–246. [Google Scholar] [CrossRef]
- Polyakov, A.M. Gauge Fields and Strings; Harwood Academic Publishers GmbH: Chur, Switzerland, 1987. [Google Scholar]
- Polyakov, A.M. Quark Confinement and Topology of Gauge Theories. Nucl. Phys. B 1977, 120, 429–458. [Google Scholar] [CrossRef]
- Samuel, S. Grand Partition Function in Field Theory with Applications to Sine-Gordon Field Theory. Phys. Rev. D 1978, 18, 1916. [Google Scholar] [CrossRef]
- O’Raifeartaigh, L.; Pawlowski, J.M.; Sreedhar, V.V. Duality in Quantum Liouville Theory. Ann. Phys. 1999, 277, 117–143. [Google Scholar] [CrossRef]
- Efimov, G.V.; Ivanov, M.A. Nonlocal Quark Model. Sov. J. Part. Nucl. 1981, 12, 489–508. [Google Scholar]
- Efimov, G.V.; Ivanov, M.A. Confinement and Quark Structure of Light Hadrons. Int. J. Mod. Phys. A 1989, 4, 2031–2060. [Google Scholar] [CrossRef]
- Efimov, G.V.; Ivanov, M.A. The Quark Confinement Model of Hadrons; Taylor and Francis Group: New York, NY, USA, 1993. [Google Scholar]
- Efimov, G.V. Amplitudes in Nonlocal Theories at High Energies. Theor. Math. Phys. 2001, 128, 1169–1175. [Google Scholar] [CrossRef]
- Efimov, G.V. Blokhintsev and Nonlocal Quantum Field Theory. Phys. Part. Nucl. 2004, 35, 598–618. [Google Scholar]
- Kopietz, P.; Bartosch, L.; Schütz, F. Introduction to the Functional Renormalization Group; Lecture Notes in Physics; Springer: Berlin/Heidelberg, Germany, 2010. [Google Scholar]
- Wipf, A. Statistical Approach to Quantum Field Theory; Lecture Notes in Physics; Springer: Berlin/Heidelberg, Germany, 2013. [Google Scholar]
- Rosten, O.J. Fundamentals of the Exact Renormalization Group. Phys. Rep. 2012, 511, 177–272. [Google Scholar] [CrossRef]
- Igarashi, Y.; Itoh, K.; Sonoda, H. Realization of Symmetry in the ERG Approach to Quantum Field Theory. Prog. Theor. Phys. Suppl. 2009, 181, 1–166. [Google Scholar] [CrossRef]
- Efimov, G.V. Construction of a Local Quantum Field Theory without Ultraviolet Divergences. JETP 1963, 17, 1417–1423. [Google Scholar]
- Efimov, G.V. Nonlinear Interaction Lagrangians. JETP 1965, 21, 395–401. [Google Scholar]
- Efimov, G.V. Nonlocal Quantum Theory of the Scalar Field. Commun. Math. Phys. 1967, 5, 42–56. [Google Scholar] [CrossRef]
- Efimov, G.V. Essentially Nonlinear Interaction Lagrangians and Nonlocalized Quantum Field Theory. Theor. Math. Phys. 1970, 2, 26–40. [Google Scholar] [CrossRef]
- Efimov, G.V. On the Proof that the Scattering Matrix is Unitary. Theor. Math. Phys. 1975, 25, 951–957. [Google Scholar] [CrossRef]
- Fradkin, E.S. Application of Functional Methods in Quantum Field Theory and Quantum Statistics: (I). Divergence-Free Field Theory with Local Nonlinear Interaction. Nucl. Phys. 1963, 49, 624–640. [Google Scholar] [CrossRef]
- Fradkin, E.S. Application of Functional Methods in Quantum Field Theory and Quantum Statistics: (II). Nucl. Phys. 1966, 76, 588–624. [Google Scholar] [CrossRef]
- Fradkin, E.S. Selected Papers on Theoretical Physics; Papers in English and Russian; Nauka: Moscow, Russia, 2007. [Google Scholar]
- Volkov, M.K. Quantum Field Model with Unrenormalizable Interaction. Commun. Math. Phys. 1968, 7, 289–304. [Google Scholar] [CrossRef]
- Volkov, M.K. Green Functions in the Theory of Local Unrenormalizable Interactions. Commun. Math. Phys. 1969, 15, 69–82. [Google Scholar] [CrossRef]
- Volkov, M.K. A Method of Describing Nonrenormalizable Interactions, Taking Account of Unitarity. Theor. Math. Phys. 1970, 2, 144–152. [Google Scholar] [CrossRef]
- Lee, B.W.; Zumino, B. Some Considerations on the Efimov–Fradkin Method in Nonlinear Field Theories. Nucl. Phys. B 1969, 13, 671–686. [Google Scholar] [CrossRef]
- Delbourgo, R.; Salam, A.; Strathdee, J. Infinities of Nonlinear and Lagrangian Theories. Phys. Rev. 1969, 187, 1999. [Google Scholar] [CrossRef]
- Salam, A.; Strathdee, J. Momentum-Space Behavior of Integrals in Nonpolynomial Lagrangian Theories. Phys. Rev. D 1970, 1, 3296. [Google Scholar] [CrossRef]
- Fivel, D.I.; Mitter, P.K. Theory of Weak Interactions without Divergences. Phys. Rev. D 1970, 1, 3270. [Google Scholar] [CrossRef]
- Graffi, S.; Grecchi, V. Asymptotic Expansions and Nonlinear Field Theories. Phys. Rev. D 1972, 6, 493. [Google Scholar] [CrossRef]
- Horvath, Z.; Pocsik, G. High-Energy Summation of Ladder Diagrams in Nonpolynomial Field Theories. Ann. Phys. 1972, 74, 555–566. [Google Scholar] [CrossRef]
- la Camera, M.; Wataghin, A. Nonpolynomial Interactions at High Energies. Nuov. Cim. A 1973, 17, 526–534. [Google Scholar] [CrossRef]
- Biswas, S.N.; Malik, G.P.; Sudarshan, E.C.G. Superpropagator for a Nonpolynomial Field. Phys. Rev. D 1973, 7, 2884. [Google Scholar] [CrossRef]
- Basuev, A.G.; Vasil’ev, A.N. Method of Summing the Perturbation Series in Scalar Theories. Theor. Math. Phys. 1974, 18, 129–135. [Google Scholar] [CrossRef]
- Belokurov, V.V.; Solov’ev, Y.P.; Shavgulidze, E.T. Perturbation Theory with Convergent Series: I. Toy Models. Theor. Math. Phys. 1996, 109, 1287–1293. [Google Scholar] [CrossRef]
- Belokurov, V.V.; Solov’ev, Y.P.; Shavgulidze, E.T. Perturbation Theory with Convergent Series: II. Functional Integrals in Hilbert Space. Theor. Math. Phys. 1996, 109, 1294–1301. [Google Scholar] [CrossRef]
- Korsun, L.D.; Sisakyan, A.N.; Solovtsov, I.L. Variational Perturbation Theory. The Phi-2k Oscillator. Theor. Math. Phys. 1992, 90, 22–34. [Google Scholar] [CrossRef]
- Kazakov, D.I.; Tarasov, O.V.; Shirkov, D.V. Analytical Continuation of Perturbative Results of the g-Phi-4 Model into the Region g is Greater than or Equal to 1. Theor. Math. Phys. 1979, 38, 9–16. [Google Scholar] [CrossRef]
- Kazakov, D.I. A Method for Summing Nonalternating Asymptotic Series. Theor. Math. Phys. 1981, 46, 227–236. [Google Scholar] [CrossRef]
- Kazakov, D.I. On a Generalization of Renormalization Group Equations to Quantum Field Theories of an Arbitrary Type. Theor. Math. Phys. 1988, 75, 440–442. [Google Scholar] [CrossRef]
- Moffat, J.W. Finite Quantum Field Theory Based On Superspin Fields. Phys. Rev. D 1989, 39, 3654–3671. [Google Scholar] [CrossRef]
- Moffat, J.W. Finite Nonlocal Gauge Field Theory. Phys. Rev. D 1990, 41, 1177–1184. [Google Scholar] [CrossRef]
- Evens, D.; Kleppe, G.; Moffat, J.W.; Woodard, R.P. Nonlocal Regularizations of Gauge Theories. Phys. Rev. D 1991, 43, 499–519. [Google Scholar] [CrossRef]
- Moffat, J.W. Finite Electroweak Theory without a Higgs Particle. Mod. Phys. Lett. A 1991, 6, 1011–1021. [Google Scholar] [CrossRef]
- Clayton, M.A.; Demopoulos, L.; Moffat, J.W. Abelian Anomalies in Nonlocal Regularization. Int. J. Mod. Phys. A 1994, 9, 4549–4564. [Google Scholar] [CrossRef]
- Moffat, J.W. Ultraviolet Complete Quantum Gravity. Eur. Phys. J. Plus 2011, 126, 43. [Google Scholar] [CrossRef]
- Moffat, J.W. Ultraviolet Complete Electroweak Model Without a Higgs Particle. Eur. Phys. J. Plus 2011, 126, 53. [Google Scholar] [CrossRef]
- Moffat, J.W. Quantum Gravity and the Cosmological Constant Problem. In The First Karl Schwarzschild Meeting on Gravitational Physics; Lecture Notes in Physics; Springer: Berlin/Heidelberg, Germany, 2016. [Google Scholar]
- Efimov, G.V.; Alebastrov, V.A. A Proof of the Unitarity of Scattering Matrix in a Nonlocal Quantum Field Theory. Commun. Math. Phys. 1973, 31, 1–24. [Google Scholar]
- Efimov, G.V.; Alebastrov, V.A. Causality in Quantum Field Theory with Nonlocal Interaction. Commun. Math. Phys. 1974, 38, 11–28. [Google Scholar]
- Efimov, G.V. Strong Coupling in the Quantum Field Theory with Nonlocal Nonpolynomial Interaction. Commun. Math. Phys. 1977, 57, 235–258. [Google Scholar] [CrossRef]
- Efimov, G.V. Vacuum Energy in g-Phi-4 Theory for Infinite g. Commun. Math. Phys. 1979, 65, 15–44. [Google Scholar] [CrossRef]
- Bogoliubov, N.N.; Shirkov, D.V. Introduction to the Theory of Quantized Fields; A Wiley-Intersciense Publication; John Wiley and Sons Inc.: New York City, NY, USA, 1980. [Google Scholar]
- Bogoliubov, N.N.; Shirkov, D.V. Quantum Fields; Benjiamin/Cummings Publishing Company Inc.: San Francisco, CA, USA, 1983. [Google Scholar]
- Bogolyubov, N.N.; Logunov, A.A.; Oksak, A.I.; Todorov, I.T. General Principles of Quantum Field Theory. In Mathematical Physics and Applied Mathematics; Kluwer Academic Publishers: Dordrecht, The Netherlands, 1990. [Google Scholar]
- Vasiliev, A.N. The Field Theoretic Renormalization Group in Critical Behavior Theory and Stochastic Dynamics; Chapman and Hall/CRC: Boca Raton, FL, USA, 2004. [Google Scholar]
- Zinn-Justin, J. Quantum Field Theory and Critical Phenomena; Clarendon: Oxford, UK, 1989. [Google Scholar]
- Dineykhan, M.; Efimov, G.V.; Ganbold, G.; Nedelko, S.N. Oscillator Representation in Quantum Physics; Lecture Notes in Physics; Springer: Berlin/Heidelberg, Germany, 1995. [Google Scholar]
- West, P. A Brief Review of E Theory. Int. J. Mod. Phys. A 2016, 31, 1630043. [Google Scholar] [CrossRef]
- Bateman, H.; Erdelyi, A. Higher Transcendental Functions; Robert E. Krieger Publishing Company Inc.: Malabar, FL, USA, 1981. [Google Scholar]
- Blokhintsev, D.I. Space and Time in the Microworld; D. Reidel Publishing Company: Dordrecht, The Netherlands, 1973. [Google Scholar]
- Namsrai, K. Noncommutative Field Theory. Int. J. Theor. Phys. 2003, 42, 2609–2704. [Google Scholar] [CrossRef]
- Douglas, M.R.; Nekrasov, N.A. Noncommutative Field Theory. Rev. Mod. Phys. 2001, 73, 977–1029. [Google Scholar] [CrossRef]
- Volovich, I.V. P-Adic Spacetime and String Theory. Theor. Math. Phys. 1987, 71, 574–576, Volovich, I.V. P-Adic String. Class. Quantum Grav. 1987, 4, L83–L87. [Google Scholar] [CrossRef]
- Efimov, G.V. The Bethe–Salpeter Equation with Fermions. Few-Body Syst. 2007, 41, 157–184. [Google Scholar] [CrossRef]
- Efimov, G.V. Bound States in the Quantum Scalar Electrodynamics. Few-Body Syst. 2010, 47, 137–155. [Google Scholar] [CrossRef]
- Efimov, G.V. Elastic Scattering and the Path Integral. Theor. Math. Phys. 2014, 179, 695–711. [Google Scholar] [CrossRef]
- Efimov, G.V. Quantum Particle in a Random Medium. Theor. Math. Phys. 2015, 185, 1433–1444. [Google Scholar] [CrossRef]
© 2019 by the authors. Licensee MDPI, Basel, Switzerland. This article is an open access article distributed under the terms and conditions of the Creative Commons Attribution (CC BY) license (http://creativecommons.org/licenses/by/4.0/).











