Research on Visualization of Surface Fire Spread Based on Triangle Mesh and Wang Zhengfei’s Improved Model
Abstract
1. Introduction
2. Basic Technologies and Models
2.1. Forest Resources Map Preprocessing Technologies
2.2. Tri-14 CA Space Model for Crowd Evacuation Simulation
2.3. Wang Zhengfei Model of Surface Fire Spread Speed and Its Improvement
3. Basic Techniques and Models
3.1. Surface Fire Spread Speed Model
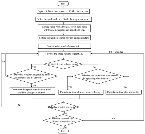
3.2. Algorithm and Function of Surface Fire Spread and Diffusion
4. Discussion
4.1. Basic Condition and Parameter Setting of Examples
4.2. Example Run Visual Effect Demonstration
4.3. Model Error Analysis
5. Conclusions
Author Contributions
Funding
Institutional Review Board Statement
Informed Consent Statement
Data Availability Statement
Conflicts of Interest
References
- Global Forest Resources Assessment 2020. Available online: https://www.fao.org/forest-resources-assessment/past-assessments/fra-2020 (accessed on 20 March 2023).
- Tencent. Available online: https://new.qq.com/rain/a/20230321A05K5A00 (accessed on 21 March 2023).
- Yan, Z.C. Forest and Grass Fire Detection Based on UAV Vision. Ph.D. Thesis, Northeast Forestry University, Harbin, China, 2023. [Google Scholar] [CrossRef]
- Long, T.T.; Yin, J.Y.; Ou, Z.R.; Yang, Q.; Li, Y.; Wang, Q.H. Comprehensive Assessment and Spatial Pattern Study on Forest Fire Risk in Yunnan Province. China Saf. Sci. J. 2021, 31, 167–173. [Google Scholar] [CrossRef]
- Ghali, R.; Akhloufi, M.A.; Jmal, M.; Mseddi, W.S.; Attia, R. Forest Fires Segmentation using Deep Convolutional Neural Networks. In Proceedings of the 2021 IEEE International Conference on Systems, Man, and Cybernetics (SMC), Melbourne, Australia, 17–20 October 2021; pp. 2109–2114. [Google Scholar] [CrossRef]
- Popular Science—A Forest Fire Prevention Guide. Available online: https://www.thepaper.cn/newsDetail_forward_22310147 (accessed on 2 August 2025).
- China’s Forest Fires: A Decade of Progress in Prevention and Control. Available online: https://www.thepaper.cn/newsDetail_forward_13665038 (accessed on 21 July 2021).
- Wang, Y.H.; Yang, X.D.; Ren, L.W.; Yuan, X.Y.; Liang, L.; Zhao, L.Q. Research progress of wildfire spread model and its applicability. Sci. Technol. Rev. 2023, 41, 49–57. [Google Scholar] [CrossRef]
- Sun, J.; Qi, W.; Huang, Y.; Xu, C.; Yang, W. Facing the Wildfire Spread Risk Challenge: Where Are We Now and Where Are We Going? Fire 2023, 6, 228. [Google Scholar] [CrossRef]
- Burgan, R.E. BEHAVE: Fire Behavior Prediction and Fuel Modeling System, Fuel Subsystem; U.S. Department of Agriculture, Forest Service, Intermountain Forest and Range Experiment Station: Ogden, UT, USA, 1984; Part 1. [Google Scholar]
- Linn, R.R. A Transport Model for Prediction of Wildfire Behaviour. Ph.D. Thesis, New Mexico State University, Las Cruces, NM, USA, 2018. [Google Scholar]
- Mell, W.; Jenkins, M.A.; Gould, J.; Cheney, P. A physics-based approach to modelling grassland fires. Int. J. Wildland Fire 2007, 16, 1–22. [Google Scholar] [CrossRef]
- Wang, Z.F. The measurement method of the wildfire initial spread rate. Mt. Res. 1983, 2, 42–51. [Google Scholar] [CrossRef]
- Clark, T.L.; Jenkins, M.A.; Coen, J.; Latham, D. A coupled atmosphere-fire model: Convective feedback on fire-line dynamics. J. Appl. Meteorol. Climatol. 1996, 35, 875–901. [Google Scholar] [CrossRef]
- Clark, T.L.; Coen, J.; Latham, D. Description of a coupled atmosphere-fire model. Int. J. Wildland Fire 2004, 13, 49–64. [Google Scholar] [CrossRef]
- Mesoscale and Microscale Meteorology Laboratory of NCAR. Weather Research & Forecasting Model (WRF). Available online: https://www.mmm.ucar.edu/wrf-model-general (accessed on 10 August 2024).
- Hu, X.; Sun, Y.; Ntaimo, L. DEVS-FIRE: Design and Application of Formal Discrete Event Wildfire Spread and Suppression Models. Simulation 2012, 88, 259–279. [Google Scholar] [CrossRef]
- Ntaimo, L.; Zeigler, B.P.; Vasconcelos, M.J.; Khargharia, B. Forest Fire Spread and Suppression in DEVS. Simulation 2004, 80, 479–500. [Google Scholar] [CrossRef]
- Filippi, J.B.; Mallet, V.; Nader, B. Evaluation of Forest Fire Models on a Large Observation Database. Nat. Hazards Earth Syst. Sci. 2014, 14, 3077–3091. [Google Scholar] [CrossRef]
- Lafore, J.P.; Stein, J.; Asencio, N.; Bougeault, P.; Ducrocq, V.; Duron, J.; Fischer, C.; Héreil, P.; Mascart, P.; Masson, V.; et al. The Meso-NH Atmospheric Simulation System. Part I: Adiabatic Formulation and Control Simulations. In Annales Geophysicae; Springer: Göttingen, Germany, 1998; Volume 16, pp. 90–109. [Google Scholar] [CrossRef]
- Pastor, E.; Zarate, L.; Planas, E.; Arnaldos, J. Mathematical models and calculation systems for the study of wildland fire behaviour. Prog. Energy Combust. Sci. 2003, 29, 139–153. [Google Scholar] [CrossRef]
- Or, D.; Furtak-Cole, E.; Berli, M.; Shillito, R.; Ebrahimian, H.; Vahdat-Aboueshagh, H.; McKenna, S.A. Review of wildfire modeling considering effects on land surfaces. Earth-Sci. Rev. 2023, 245, 104569. [Google Scholar] [CrossRef]
- Bakhshaii, A.; Johnson, E.A. A review of a new generation of wildfire–atmosphere modeling. Can. J. For. Res. 2019, 49, 565–574. [Google Scholar] [CrossRef]
- Fons, W.L. Analysis of fire spread in light forest fuels. J. Agric. Res. 1946, 72, 93–121. [Google Scholar]
- Albini, F.A. Wildland fire spread by radiation: A model including fuel cooling by natural convection. Combust. Sci. Technol. 1986, 45, 101–113. [Google Scholar] [CrossRef]
- De Mestre, N.J.; Catchpole, E.A.; Anderson, D.H.; Rothermel, R.C. Uniform propagation of a planar fire front without wind. Combust. Sci. Technol. 1989, 65, 231–244. [Google Scholar] [CrossRef]
- McArthur, A.G. Weather and Grassland Fire Behavior; Forestry and Timber Bureau, Department of National Development, Commonwealth of Australia: Canberra, Australia, 1966. [Google Scholar]
- Mao, X.M. The influence of wind and relief on the speed of the forest fire spreading. Q. J. Appl. Meteorol. 1993, 4, 100–104. [Google Scholar]
- Zhang, X.T.; Liu, P.S.; Wang, X.F. Research on Improvement of Wang Zhengfei’s Forest Fire Spread Model. Shandong For. Sci. Technol. 2020, 50, 1–6+40. [Google Scholar]
- Ma, T.; Zheng, J.; Wang, Z.C. Informatization Research on Forest Fire Spread Model of Forest Sub-compartment. For. Inventory Plan. 2013, 38, 55–59+64. [Google Scholar] [CrossRef]
- Rothermel, R.C. A Mathematical Model for Predicting Fire Spread in Wildland Fuels; Research Paper INT-115; Intermountain Forest & Range Experiment Station, Forest Service, US Department of Agriculture: Washington, DC, USA, 1972; Volume 40, p. 1972. [Google Scholar]
- Ascoli, D.; Vacchiano, G.; Motta, R.; Bovio, G. Building Rothermel fire behaviour fuel models by genetic algorithm optimisation. Int. J. Wildland Fire 2015, 24, 317–328. [Google Scholar] [CrossRef]
- Finney, M.A. FARSITE: Fire Area Simulator-Model Development and Evaluation; U.S. Department of Agriculture, Forest Service, Rocky Mountain Research Station: Fort Collins, CO, USA, 1998. [Google Scholar]
- Ramirez, J.; Monedero, S.; Buckley, D. New approaches in fire simulations analysis with Wildfire Analyst. In Proceedings of the the 5th International Wildland Fire Conference, Sun City, South Africa, 9–13 May 2011. [Google Scholar]
- Monedero, S.; Ramirez, J.; Cardil, A. Predicting fire spread and behaviour on the fireline. Wildfire analyst pocket: A mobile app for wildland fire prediction. Ecol. Model. 2019, 392, 103–107. [Google Scholar] [CrossRef]
- Tian, Y.P.; Jin, C.Y.; Wang, B.; Li, M.Z. Forest Fire Spread Prediction Based on Improved Wang Zhengfei Model Combined with Cellular Automata. J. Cent. South Univ. For. Technol. 2024, 44, 14–25. [Google Scholar]
- Zhu, L. Comparison of Forest Fire Simulation Based on Wang Zhengfei’s Model and Rothermel Model. Agric. Sci. Technol. Inf. 2019, 3, 85–88. [Google Scholar] [CrossRef]
- Burks, A.W. Von Neumann’s Self-Reproducing Automata; University of Illinois Press: Urbana, IL, USA, 1970; pp. 3–64. [Google Scholar]
- Mastorakos, E.; Gkantonas, S.; Efstathiou, G.; Giusti, A. A hybrid stochastic Lagrangian-cellular automata framework for modelling fire propagation in inhomogeneous terrains. Proc. Combust. Inst. 2023, 39, 3853–3862. [Google Scholar] [CrossRef]
- Byari, M.; Bernoussi, A.; Jellouli, O.; Ouardouz, M.; Amharref, M. Multi-scale 3D cellular automata modeling: Application to wildland fire spread. Chaos Solitons Fractals 2022, 164, 112653. [Google Scholar] [CrossRef]
- Gharakhanlou, N.M.; Hooshangi, N. Dynamic simulation of fire propagation in forests and rangelands using a GIS-based cellular automata model. Int. J. Wildland Fire 2021, 30, 652–663. [Google Scholar] [CrossRef]
- Trucchia, A.; D’Andrea, M.; Baghino, F.; Fiorucci, P.; Ferraris, L.; Negro, D.; Gollini, A.; Severino, M. PROPAGATOR: An Operational Cellular-Automata Based Wildfire Simulator. Fire 2020, 3, 26. [Google Scholar] [CrossRef]
- Zhang, S.Y.; Liu, J.Q.; Gao, H.W.; Chen, X.D.; Li, X.D.; Hua, J. Study on Forest Fire spread Model of Multi-dimensional Cellular Automata based on Rothermel Speed Formula. Cerne 2021, 27, e-102932. [Google Scholar] [CrossRef]
- Meng, Q.K.; Huai, Y.J.; You, J.W.; Nie, X.Y. Visualization of 3D forest fire spread based on the coupling of multiple weather factors. Comput. Graph. UK 2023, 110, 58–68. [Google Scholar] [CrossRef]
- Lu, L.G. A Research on the Influence Mechanism of Narrow and Long Panel-like Obstacles on Pedestrian Evacuation Characteristics Under Different Initial Crowd Density Conditions. Ph.D. Thesis, China University of Mining and Technology, Xuzhou, China, 2024. [Google Scholar]
- Ji, J.W.; Lu, L.G.; Jin, Z.H.; Wei, S.P.; Ni, L. A cellular automata model for high-density crowd evacuation using triangle grids. Phys. A Stat. Mech. Its Appl. 2018, 509, 1034–1045. [Google Scholar] [CrossRef]
- Lu, L.G.; Ji, J.; Zhai, C.; Wang, S.C.; Zhang, Z.; Yang, T.T. Research on the Influence of Narrow and Long Obstacles with Regular Configuration on Crowd Evacuation Efficiency Based on Tri-14 Model with an Example of Supermarket. Fire 2022, 5, 164. [Google Scholar] [CrossRef]









| Grid Type | Advantage | Disadvantages |
|---|---|---|
| Equilateral triangle | It has fewer neighbors and is very useful at certain times. | It is not convenient for computer expression and display. |
| Regular quadrangle | It is intuitive and simple, and is very suitable for computer expression and display. | It cannot simulate the isotropic phenomenon well. |
| Regular hexagon | It can simulate the isotropic phenomenon quite well. | It is difficult and complex in computer expression and display. |
| Fuel type | Flat Coniferous Forest | Korean Pine China Armand Pine | Deadwood Shatter | Couch Grass and Ruderal | Earth Almona Betula Japonica | Grassland |
|---|---|---|---|---|---|---|
| Ks | 0.8 | 1.0 | 1.2 | 1.6 | 1.8 | 2.0 |
| Directional Terrain Type | Terrain Influence Factor Kφ |
|---|---|
| Uphill | exp[3.533(tanφ)1.2] |
| Right uphill | exp{3.533[tan(φ × cos45°)]1.2} |
| Right-flat slope | 1 |
| Right downhill | exp{−3.533[tan(φ × cos45°)]1.2} |
| Downhill | exp[−3.533(tanφ)1.2] |
| Left downhill | exp{−3.533[tan(φ × cos(−45°))]1.2} |
| Left-flat slope | 1 |
| Left uphill | exp{3.533[tan(φ × cos(−45°))]1.2} |
| Direction Code | Directional Terrain Type | Wind Speed Correction Factor Kw | Terrain Influence Factor Kφ | Spread Distance |
|---|---|---|---|---|
| 1 | Uphill | exp(0.1783vcosθ) | exp[3.533(tanφ)1.2] | 4L/3 |
| 2 | Right uphill | exp[0.1783vcos(θ − 18°)] | exp{3.533[tan(φ × cos18°)]1.2} | L/3 |
| 3 | Right uphill | exp[0.1783vcos(θ − 45°)] | exp{3.533[tan(φ × cos45°)]1.2} | L/3 |
| 4 | Right uphill | exp[0.1783vcos(θ − 72°)] | exp{3.533[tan(φ × cos72°)]1.2} | L/3 |
| 5 | Right-flat slope | exp[0.1783vcos(θ − 90°)] | 1 | 4L/3 |
| 6 | Right downhill | exp[0.1783vcos(θ − 117°)] | exp{−3.533[tan(φ × cos63°)]1.2} | L/3 |
| 7 | Right downhill | exp[0.1783vcos(θ − 135°)] | exp{−3.533[tan(φ × cos45°)]1.2} | L |
| 8 | Right downhill | exp[0.1783vcos(θ − 162°)] | exp{−3.533[tan(φ × cos18°)]1.2} | L/3 |
| 9 | Downhill | exp[0.1783vcos(θ − 180°)] | exp[−3.533(tanφ)1.2] | 2L/3 |
| 10 | Left downhill | exp[0.1783vcos(θ − 225°)] | exp{−3.533[tan(φ × cos45°)]1.2} | L/3 |
| 11 | Left-flat slope | exp[0.1783vcos(θ − 270°)] | 1 | 2L/3 |
| 12 | Left uphill | exp[0.1783vcos(θ − 288°)] | exp{3.533[tan(φ × cos72°)]1.2} | L/3 |
| 13 | Left uphill | exp[0.1783vcos(θ − 315°)] | exp{3.533[tan(φ × cos45°)]1.2} | L |
| 14 | Left uphill | exp[0.1783vcos(θ − 333°)] | exp{3.533[tan(φ × cos27°)]1.2} | L/3 |
| Uphill Direction | Forest Land Size | Mesh Metric Edge Length L | Simulation Time Step |
|---|---|---|---|
| East | 100 hm × 100 hm | 100 m | 1.5 min |
| Simulation time limit | Initial spread speed R0 | Fuel arrangement correction factor Ks | Terrain influence factor Kφ |
| 12 h/720 min | 1 m/min (Experimental value) | 1.0 (Korean Pine) | Mao Xianmin calculation model |
| Series numbers | Wind speed v | Angle of rotation of wind direction θ | Terrain slope angle φ |
| 1 | 0 | 0° | 0° |
| 2 | 2 m/s | 0° | 0° |
| 3 | 4 m/s | 0° | 0° |
| 4 | 0 | 0° | 10° |
| 5 | 0 | 0° | 20° |
| 6 | 2 m/s | 45° | 20° |
| 7 | 2 m/s | 90° | 20° |
| 8 | 2 m/s | 180° | 20° |
| 9 | 4 m/s | 0° | 20° |
| Series Numbers | Data and Images | ||
|---|---|---|---|
| 0 | ![]() | t = 0 Uniform initial fire source overfire area S = 4 hm2 The intersection of the blue lines indicates the centre of the ignition point. The red colour indicates the combustion source or complete combustion area. The yellow colour indicates the pre-ignition zone, which can be interpreted as the line of fire. | |
| 1 | ![]() | ![]() | ![]() |
| t = 120 min, overfire area S = 12 hm2 | t = 240 min, overfire area S = 28 hm2 | t = 360 min, overfire area S = 60 hm2 | |
![]() | ![]() | ![]() | |
| t = 480 min, overfire area S = 100 hm2 | t = 600 min, overfire area S = 156 hm2 | t = 720 min, overfire area S = 228 hm2 | |
| 2 | ![]() | ![]() | ![]() |
| t = 120 min, overfire area S = 15 hm2 | t = 240 min, overfire area S = 38 hm2 | t = 360 min, overfire area S = 78 hm2 | |
![]() | ![]() | ![]() | |
| t = 480 min, overfire area S = 132 hm2 | t = 600 min, overfire area S = 203 hm2 | t = 720 min, overfire area S = 288 hm2 | |
| 3 | ![]() | ![]() | ![]() |
| t = 120 min, overfire area S = 14 hm2 | t = 240 min, overfire area S = 49 hm2 | t = 360 min, overfire area S = 106 hm2 | |
![]() | ![]() | ![]() | |
| t = 480 min, overfire area S = 186 hm2 | t = 600 min, overfire area S = 289 hm2 | t = 720 min, overfire area S = 419 hm2 | |
| 4 | ![]() | ![]() | ![]() |
| t = 120 min, overfire area S = 14 hm2 | t = 240 min, overfire area S = 43 hm2 | t = 360 min, overfire area S = 80 hm2 | |
![]() | ![]() | ![]() | |
| t = 480 min, overfire area S = 143 hm2 | t = 600 min, overfire area S = 226 hm2 | t = 720 min, overfire area S = 324 hm2 | |
| 5 | ![]() | ![]() | ![]() |
| t = 120 min, overfire area S = 23 hm2 | t = 240 min, overfire area S = 77 hm2 | t = 360 min, overfire area S = 160 hm2 | |
![]() | ![]() | ![]() | |
| t = 480 min, overfire area S = 279 hm2 | t = 600 min, overfire area S = 433 hm2 | t = 720 min, overfire area S = 602 hm2 | |
| 6 | ![]() | ![]() | ![]() |
| t = 120 min, overfire area S = 33 hm2 | t = 240 min, overfire area S = 114 hm2 | t = 360 min, overfire area S = 230.5 hm2 | |
![]() | ![]() | ![]() | |
| t = 480 min, overfire area S = 415 hm2 | t = 600 min, overfire area S = 644 hm2 | t = 720 min, overfire area S = 894.5 hm2 | |
| 7 | ![]() | ![]() | ![]() |
| t = 120 min, overfire area S = 22.5 hm2 | t = 240 min, overfire area S = 79.5 hm2 | t = 360 min, overfire area S = 174.5 hm2 | |
![]() | ![]() | ![]() | |
| t = 480 min, overfire area S = 306.5 hm2 | t = 600 min, overfire area S = 459 hm2 | t = 720 min, overfire area S = 661 hm2 | |
| 8 | ![]() | ![]() | ![]() |
| t = 120 min, overfire area S = 14 hm2 | t = 240 min, overfire area S = 47 hm2 | t = 360 min, overfire area S = 95 hm2 | |
![]() | ![]() | ![]() | |
| t = 480 min, overfire area S = 161 hm2 | t = 600 min, overfire area S = 246 hm2 | t = 720 min, overfire area S = 344 hm2 | |
| 9 | ![]() | ![]() | ![]() |
| t = 120 min, overfire area S = 53 hm2 | t = 240 min, overfire area S = 200 hm2 | t = 360 min, overfire area S = 428 hm2 | |
![]() | ![]() | ![]() | |
| t = 480 min, overfire area S = 743 hm2 | t = 600 min, overfire area S = 1131 hm2 | t = 720 min, overfire area S = 1638 hm2 | |
| Time (min) | Overfire Area in Continuous Model (hm2) | Overfire Area in Tri-14 Model | Absolute Value of Relative Error | Overfire Area in Von Neumann Model | Absolute Value of Relative Error | Overfire Area in Moore Model | Absolute Value of Relative Error |
|---|---|---|---|---|---|---|---|
| 0 | 4.0 | 4 | — | 4 | — | 4 | — |
| 120 | 17.0 | 12 | 29.54% | 12 | 29.54% | 12 | 29.54% |
| 240 | 39.1 | 28 | 28.41% | 24 | 38.64% | 24 | 38.64% |
| 360 | 70.2 | 60 | 14.58% | 40 | 43.05% | 52 | 25.97% |
| 480 | 110.4 | 100 | 9.43% | 60 | 45.66% | 80 | 27.55% |
| 600 | 159.6 | 156 | 2.28% | 112 | 29.84% | 132 | 17.31% |
| 720 | 217.9 | 228 | 4.63% | 144 | 33.92% | 176 | 19.23% |
| 840 | 285.2 | 288 | 0.97% | 180 | 36.89% | 232 | 18.66% |
| 960 | 361.6 | 380 | 5.09% | 220 | 39.16% | 300 | 17.03% |
Disclaimer/Publisher’s Note: The statements, opinions and data contained in all publications are solely those of the individual author(s) and contributor(s) and not of MDPI and/or the editor(s). MDPI and/or the editor(s) disclaim responsibility for any injury to people or property resulting from any ideas, methods, instructions or products referred to in the content. |
© 2025 by the authors. Licensee MDPI, Basel, Switzerland. This article is an open access article distributed under the terms and conditions of the Creative Commons Attribution (CC BY) license (https://creativecommons.org/licenses/by/4.0/).
Share and Cite
Lu, L.; Yang, M.; Ji, J.; Wang, S.; Zhu, N. Research on Visualization of Surface Fire Spread Based on Triangle Mesh and Wang Zhengfei’s Improved Model. Fire 2025, 8, 349. https://doi.org/10.3390/fire8090349
Lu L, Yang M, Ji J, Wang S, Zhu N. Research on Visualization of Surface Fire Spread Based on Triangle Mesh and Wang Zhengfei’s Improved Model. Fire. 2025; 8(9):349. https://doi.org/10.3390/fire8090349
Chicago/Turabian StyleLu, Ligang, Mingxing Yang, Jingwei Ji, Shengcheng Wang, and Nan Zhu. 2025. "Research on Visualization of Surface Fire Spread Based on Triangle Mesh and Wang Zhengfei’s Improved Model" Fire 8, no. 9: 349. https://doi.org/10.3390/fire8090349
APA StyleLu, L., Yang, M., Ji, J., Wang, S., & Zhu, N. (2025). Research on Visualization of Surface Fire Spread Based on Triangle Mesh and Wang Zhengfei’s Improved Model. Fire, 8(9), 349. https://doi.org/10.3390/fire8090349























































