Abstract
The incorporation of Industry 4.0 has integrated various innovations into fire safety management, thus changing the mode of identifying, assessing, and controlling fire risks. This review aims at how emerging technologies like IoT, AI, cloud technology, and BIM are making changes to fire safety in structural structures. With IoT-enabled sensors, data, and analytics coupled with predictive algorithms for real-time scenarios, fire safety systems have become dynamic systems where early detection, quick response, and risk management can be achieved. In addition, cloud web-based solutions improve the storage of information while providing the predictive aspect for certainty of safety measures. This paper also largely focuses on such activities through the likes of ISO/IEC 30141 and IEEE 802.15.4, thus making a critical role in maintaining effective connectivity between IoT devices, which is necessary for the effective performance of fire safety systems. Furthermore, the implementation issues, including the high costs, the difficulty in scaling up the projects, and the cybersecurity concerns, are considered and compared to the possible solutions, which include upgrading in stages and the possibility of subsidies from the government. The review also points out areas for further study, such as the creation of small cell networks with lower latency, the use of AI to carry out the maintenance of IoTs, and the enhancement of protection mechanisms of systems that are based on the IoTs. In general, this paper highlights the vast possibilities offered by Industry 4.0 technologies to support organizational fire safety management or decrease fire fatalities and improve built environment fire safety.
1. Introduction
A little negligence and poor administration can cause a huge calamity and claim a great deal of human life [1]. A fire hazard is the potential for an accidental or planned fire to threaten both lives and property. So, a proper fire management system is needed in the living and working environment of the human [2]. “Fire safety” describes a set of protocols intended to restrict the amount of property damage caused by deliberate or inadvertent fires, and to minimize their spread and effects [3]. The most basic fire management system is installed in buildings, homes, workplaces, and industries; however, these systems are antiquated or sluggish to operate. The efficiency of existing fire safety measures is eroding with time. In recent times, there has been a noticeable shift in the severity and diversity of fire hazards in buildings due to fast global expansion [4]. As a result, there is increased worry about these hazards. The integration of developing technology to enhance firefighters’ situational awareness is not fully utilized in the current firefighting plan.
With the onset of modernization and the implementation of Industrial Revolution 4.0, rapid digitalization is taking place in almost every sector, including the construction sector. The idea of smart towns and cities, smart infrastructures, and smart houses is on the horizon. Standard living facilities with advanced fire safety features are key points in the smart building concept [5]. Integrating Civil Engineering with IR 4.0 is making all these possible. Fire safety management of residential as well as commercial structures is one of the major attributes of smart buildings. In 2015, the United Nations members adopted the Sustainable Development Agenda 2030, which planned for peace and prosperity for the people in upcoming years. The 17 Sustainable Development Goals, which are aimed to be achieved by 2030, were the major emphasis of this agenda. Fire safety and management in buildings fulfill SDGs 9 and 11 of the UN Agenda 2030 [6].
Design of the modern cities, homes, and buildings includes safety against fire and explosion [7]. As safety is essential to both human survival and property protection, safety from fire is a crucial concern in the modern built environment sector. Planning, designing, and maintaining residential properties should minimize the likelihood of a fire occurring or, if it does, minimize the amount of damage. Therefore, to minimize hazards and attain a suitable degree of safety, design experts and managers of residential facilities must be completely aware of the fire safety rules [8]. This digitalized era helps provide a key advantage of fast detection and transmission of data of any threat to the concerned authority. Infrastructures may be effectively controlled and monitored by utilizing various Industry 4.0 innovations according to their specific qualities and maintaining a high-level safety management system [9]. To analyze this study, the following issues were explored:
Global Definition of Industry 4.0: Perspectives from China and the U.S.
Industry 4.0 covers manufacturing and industrial systems, focusing on the disappearance of the cyber world and physical systems, IoT, big data, and AI for enhancing productivity [10]. Even though it is possible to stabilize the key notions of Industry 4.0 that are shared globally, the definition and execution of it may not be the same across each country, particularly the developed industrial countries such as China and the U.S.
In China, Industry 4.0 is in synergy with the government’s “Made in China 2025” strategy that focuses on modernizing the nation’s manufacturing industry through digitization. Chinese manufacturers remain committed to the use of artificial intelligence, robotics, and Internet of Things to increase efficiency and output and to reduce risks [11]. The future real-time monitoring and predictive maintenance systems have paved the way for fire safety management in Chinese industries including manufacturing and logistics, which fall under high-risk Industry 4.0 technologies.
Conversely, the U.S. is much more liberal and going for a more diffused approach to Industry 4.0, much to the technological and innovation origination by the private firms rather than the central government. The U.S. leads the world in incorporating big data and analytics, automation of cloud services, and machine learning into the actual mechanical structures [12]. Concerning the aspect of fire safety management, the US concentrates on the use of big data and the IoT to estimate the occurrence of fire disasters in manufacturing, oil and gases, and public structures. They include fire risk prevention as well as fire department and industrial safety team coordination technologies for a proactive approach to fire risks.
While comparing the business environment in both countries, it can be stated that Industry 4.0 has a central importance to the modernization of fire and safety management via real-time, timely, and automatic detection and suppression. However, the implementation strategies that are described highlight aspects of industrial priorities and the system of governance in each country. It is important to understand these differences from one country to another to come up with mechanisms for fire safety that could be implemented in countries with different industrial practices.
One risk that has the potential to cause enormous loss of lives, possessions, and assets is fire. In today’s sophisticated and technological world, everyone prioritizes safety as a fundamental necessity. Even though there are several fire safety management systems, they are still outdated [13]. While newly constructed houses and buildings have well-planned safety management systems, older structures still lack them. To avoid catastrophic events, high-rise buildings need to have an adequate evacuation plan or system in place to deal with any kind of fire.
The inefficiency of the current fire management system can be attributed to several issues, but Industry 4.0 digital technology can help make it better [14]. The delay in relaying news or alarms to the firefighting department is one of the most difficult problems in today’s fire and safety management. Only when a fire has spread significantly is a warning or alarm sent to the concerned department; up until that point, the area will have suffered significant harm from the fire, including damage to property and even fatalities. To address this latency issue, Industry 4.0 tools have proved quite beneficial. Many fire monitoring systems have been developed, and by spotting even the remote possibility of a fire break, they can provide the appropriate authority and users with early notice [15]. If a fire breaks out, a typical home’s infrastructure lacks the necessary firefighting tools and systems. People’s ignorance and awareness of the tools and methods for putting out tiny fires can cause small fires to become hazards [16]. Faster identification of individuals in burning buildings is crucial in building fire emergency response efforts. The findings showed that indoor location information was one of the most required features when managing building fire events. According to fire statistics, the U.S. experienced 484, 500 building fire incidents in 2011 with a toll of 2460 deaths and 15,635 injuries [17]. First responders act as the initial team that intervenes in building fire emergencies, and one of their critical responsibilities is to find and search for trapped individuals in the buildings. Often, the first responders are not aware of the environment and the location of trapped occupants, coupled with the information that might help in the proper planning of a search route, time, and task force assignments. However, the first responders are required to conduct a thorough search of any indoor spaces that may contain people who are stuck. This is usually a blind and inefficient form of search, which significantly raises the possibility of death and injury of the trapped occupants [18]. Further, for incident commanders who are put in charge of commanding and coordinating operations during emergencies, it is critical to have efficient knowledge of the location of used first responders for safety. As a result, first responders who are not familiar with a certain environment are prone to suffer from secondary casualties, especially when they are called out from their jurisdictions to attend to mutual-aid emergencies. Due to the rise of new and big buildings and less live fire training compared to twenty years ago, first responders’ fire death rate has doubled inside structures, and the primary reason for their death is getting lost or trapped. Identifying the current location of first responders within buildings could minimize such risks and consequently advance emergency response ventures [19].
Industry 4.0 technologies have a high impact on nearly every area and sector of the globe; therefore, incorporating them into fire safety management has the potential to significantly alter the field. With this motivation, a thorough study is conducted to determine the effect of using modern tools for fire and safety management in the built environment and how they help in attaining SDGs to make a sustainable and safe environment for humans.
The key contributions of the study are as follows:
- The study covers various demands of fire and safety management in modern indoor and built environments from the available kinds of literature.
- Examines how the various tools of industry 4.0, i.e., IoT, cloud computing, big data, AI/ML, Edge/Fog, Blockchain, and metaverse deployment in fire and safety management have aided.
- The study also identifies several difficulties and makes some recommendations for further improvements to fire safety management.
The study is organized as follows: The overview of the industry 4.0 technologies used in fire and safety management in indoor and built environments is covered in Section 2. Section 3 elaborates on various related work of Industry 4.0 technologies in fire and safety management. Section 4 discusses some recommendations related to technologies in fire and safety management; based on these, suggestions are provided to improve it. Conclusions including findings, direction, and contributions are provided in Section 5 of this study.
2. Overview of Industry 4.0 Technologies
Industry 4.0 technologies like IoT, cloud computing, big data, artificial intelligence, edge computing, Blockchain, metaverse, and Building Information Modeling, which are used in fire safety management, have been discussed in this study. Figure 1 represents the key technologies that are being widely used for enhancing fire safety management procedures. Also, Table 1 presents recent studies on the technological advancement of various technologies in the proper management of fire and safety procedures.
Figure 1.
Key Industry 4.0 technologies.
The Internet of Things (IoT) is the latest example by which daily things are networked and communicated with one another via the Internet. The Internet of Things makes it feasible to integrate physical objects seamlessly with the digital world via smart sensors, RFID tags, phones, and wearable technologies. IoT networks provide a variety of application domains, including environmental monitoring, healthcare, smart cities, military affairs, and intelligent transportation systems [20]. An IoT system comprises a smart system (programs, control devices, sensors, and features like security), a data transmission system (cloud computing, edge computing, fog computing, etc.), a data analytics system (to protect business judgment and enhance decision making), and the human element [21]. Cloud computing refers to both the hardware and operating system software in data centers, which make certain facilities as well as the apps that are offered as services available via the Internet. Cloud storage, cost savings, worldwide remote access, and simplified IT infrastructure and management are just a few of the numerous advantages of cloud computing that are encouraging businesses to use it [22]. Although cloud computing is not a recent development in technology, it is becoming increasingly well-known as a significant and effective influence behind the change in how we maintain data and how we use, access, and provide information services [23]. Society has transformed due to its ability to process massive volumes of data and generate insightful knowledge from it. Big data, a concept, has been used in many different industries, including the construction sector [24]. The rise of both structured and unstructured data quantities is a continuing result of information technology advancement (big data) [25]. Petabytes or exabytes of vast amounts of data are referred to as big data, which are utilized for analytics and research to enhance the quality of life for everyone. It encompasses a wide range of domains and sectors within the technology industry, leading to a multitude of interpretations [26].
The Fourth Industrial and Scientific Revolution, which is focused on using computational techniques to represent human intelligence, is primarily driven by artificial intelligence. It has several applications, which at present mainly focus on skills like voice and picture recognition, logical reasoning, and emotion identification [27]. The ability of a computer system to reduce human labor involved in learning and problem-solving is known as artificial intelligence. Its algorithms are used to match news articles, identify objects in images, transcribe speech to text, forecast user interest, and extract pertinent information from online searches [28]. The term “machine learning algorithm” refers to an algorithm that uses input data to accomplish work without being specifically programmed (i.e., “hard programmed”) to do so. Since these algorithms automatically modify or adapt their design as a result of repetition, it is possible to refer to them as “soft programmed”, meaning that they get better and better at performing the desired goal [29]. Edge computing is a new, modern paradigm for computing that carries out computation near the edge of the network. Moving computation closer to the location of the data source is its fundamental objective [30]. The term used to refer to these technologies is known as edge computing, which refers to the computation of downstream data for cloud services and upstream data for Internet of Things services at the edge of the network [31]. Blockchain is one of the groundbreaking technologies that can make massive changes within almost every sector. The following benefits can be attributed to blockchain technology: reduced cost of transactions, more flexibility, and protection against data fraud and alterations [32]. Blockchain is a number of combined blocks that eliminate the possibility of falsification and destruction and ensure the immutability of records in each of them [33]. The metaverse is an undefined and always-open multiple-user environment in which physical reality and digital virtuality interpenetrate. It is based on the technologies of applying multiple modalities in interaction with virtual objects, virtual environments, and virtual people [34]. The international standards define Building Information Modeling (BIM) as “a digital representation of any built object’s geometry and supporting relational data—as well as shared in a structured electronic format that integrates with established business processes”. BIM is currently in the process of revolutionizing the construction design, delivery, and operational standards as well as design practice modes. Originally derived out of object-based parametric modeling, BIM has evolved to comprise software tools that are widely used in the AEC industries [35].
Table 1.
Recent studies on the technological advancements in the management of fire and safety procedures.
Table 1.
Recent studies on the technological advancements in the management of fire and safety procedures.
| S.No. | Technology | Findings | Limitations | References |
|---|---|---|---|---|
| 1 | Blockchain Technology | Record Maintenance of the safety management system. The implementation of blockchain technology guarantees enhanced transparency in safety protocols and the safekeeping of vital documents. This study suggests an autonomous self-incited fire detection sensor that is linked to smart buildings and powered by blockchain. The foundation of this system is the use of Ethereum smart contracts to manage and keep track of interactions between service providers, end users, and smart connected devices. | Worries about data security and privacy persist since the use of blockchain technology creates additional difficulties for data protection. | [36,37] |
| 2 | Augmented Reality | This study used BIM (Building Information Modeling) to construct the FSE elements so that the required information can be rapidly acquired by fire and safety equipment inspectors. AR provides realistic, immersive simulations that improve emergency response training. | Since AR systems rely so heavily on reliable network connections, interruptions could make training less effective. | [15,38] |
| 3 | Artificial Intelligence | This study, by contrasting it with the history of CFD fire modeling, offers a roadmap for the use of AI-based building fire safety engineering. There are guidelines presented for building a trustworthy fire database that includes both numerical and experimental data. Predictive maintenance powered by AI has demonstrated a notable decrease in equipment failure rates, improving overall safety. | There might be significant upfront expenditures involved in putting AI systems into place, which can be difficult for some businesses to afford. | [25,39,40] |
| 4 | Internet of Things | The study describes a low-cost system that uses Internet of Things (IoT) sensors to gather data in real-time, such as temperature and the number of individuals at the fire site. The system offers a control panel that presents sensor readings on a single web page from all of the sensors. The technology notifies the building keeper via phone when the accumulated values are above a predetermined threshold, enabling him to instantly alert law enforcement or send out firefighters. Improved real-time fire risk monitoring made possible by IoT devices enables faster reaction times and less damage. | The difficulties in concurrently managing a large number of devices and data limit their scalability, especially in big industrial environments. | [41,42] |
| 5 | Drones | Drones improve situational awareness by making it possible to quickly identify fire situations in difficult-to-reach environments. | Drones’ short battery life can be a limitation, limiting how long they can be used for reaction and surveillance. | [43,44] |
| 6 | Robotics | In an emergency, robotic devices help ensure a smooth evacuation, especially in large buildings. | There are difficulties in adjusting robotic systems to different contexts, and modification can be necessary for the best results. | [9,45] |
| 7 | Cloud-based fire models | Proactive safety measures are aided by the precise simulations for fire spread analysis that cloud-based fire models offer. | The dependence on internet connectivity poses a risk since outages could affect the availability of vital information about fire spread. | [17,34,46] |
| 8 | Edge computing | Edge computing processes data locally, which speeds up response times in emergency scenarios. | Because of their limited processing capability, edge devices still face difficulties when it comes to real-time analysis of big datasets. | [47,48,49] |
| 9 | Machine Learning | Using historical data, machine learning algorithms help identify possible threats early. | Maintaining the correctness of the model requires constant updates, and its efficacy depends on current and pertinent data being available. | [38,50,51] |
3. Integration of Industry 4.0 Technologies in Fire and Safety Management
3.1. Internet of Things
3.1.1. Introduction of IoT in Fire Safety
The term “Internet of Things” (IoT) refers to physical things (as well as groups of such things) that are equipped with sensors, computing power, applications, and other innovations and may communicate and share data with other systems and devices via the Internet or other communication networks [36]. As devices may interact with one another and flexibly arrange themselves in a group of numerous Internet-connected devices, IoT appears to be more important in the field of firefighter safety management for guaranteeing a secure lifestyle in smart cities. By doing this, we can set up a system for responding to emergencies and quickly implementing preventive actions. Various studies have been performed in this where a variety of fire management systems have been prepared using IoT technology to manage fire outbreaks.
3.1.2. BIM Integration with IoT
To increase building fire safety and rescue effectiveness, a framework has been created that integrates sensor-based Internet of Things (IoT), Building Information Technology (BIM), virtual reality (VR), and augmented reality (AR) [52]. BIM provides a three-dimensional architectural layout such that, when integrated with various sensors supported by IoT, the information related to fire status and the surrounding environment can be known and, according to this, we can perform the search and rescue can be carried out efficiently [39,53,54,55,56]. Building information technology (BIM) and virtual reality (VR) may be combined to create a large-scale, complicated training environment, facilitating the performance of high-risk training that can be applied to actual emergency scenarios [57,58,59]. An IoT-based framework integrating BIM with AR/VR is represented in Figure 2.
Figure 2.
IoT-based framework integrating BIM with AR/VR.
3.1.3. BIM and Digital Twin Inclusion
A building indoor safety management system with digital twins (DTs) is described in which the digital twin model contains the unification of a Building Information Modeling System (BIM), Internet of Things (IoT), and Support Vector Machine (SVM), as shown in Figure 3 [60]. With the help of BIM, a 3D model of the building is prepared, which has detailed information related to the building. IoT devices enable state mapping from the real physical world to the idealized digital world by gathering indoor safety status updates and real-time data on interior activities [61]. Support Vector Machine automatically classifies and assesses the amount of indoor danger. Via the internet, data storage and the user interface are perceived [37].
Figure 3.
Digital twin model.
3.1.4. Sensor Networks in Fire Detection
IoT is being used to create a reliable, intelligent fire hazard response system in which necessary information related to the fire is collected by the responder and is further communicated to start immediate rescue operations by using all assists. The Internet of Things connects several sensors, including the Wi-Fi module ESP-32, the flame detection sensor, the smoke detection sensor (MQ-5), the flammable gas detection sensor, and the GPS module, as detailed in Figure 4. The sensors identify the danger and notify nearby police and fire departments by reporting the danger’s location to a cloud service that connects them all [62].
Figure 4.
Different sensors integrated via IoT system.
A new technology, NB-IoT, a smart smoke sensor, is used to deal with a cellular-based narrowband Internet of Things that keeps track of the smoke trend all the time as well as whether the level of smoke is above the acceptable limits according to which it will send data to the background server if needed, which will activate the alarms and other equipment such as a broadcasting horn. The appropriate department will then obtain data from the server automatically so that it may take the necessary action. The advantages of NB-IoT smoke sensors over conventional smoke sensors are their capacity to push real-time information in many formats, automated checking, and minimal power consumption [63].
An IoT framework of layered structure for firefighting is prepared according to the firefighting needs, which incorporates a sensing layer, transport layer, service layer, and application layer, as represented in Figure 5. Through sensors, intelligent video, RFID, and other technologies in the sensing layer, data about the variety of objects involved in firefighting safety management—including people, events, surroundings, materials, firefighting goods, firefighting facilities, and firefighting equipment—are collected in real-time. Following this, necessary information collected by sensors is transferred through appropriate transmission and access methods, such as LAN, mobile communication networks, and police special operations. Finally, data sharing integration, smart analysis, and process control are performed at the application layer for use by the relevant authorities based on IoT. Information conversion, service layer network hardware, and device information management are used to carry out these tasks [64].
Figure 5.
IoT-based firefighting framework.
3.1.5. Real-World Case Studies of IoT in Fire Safety
Several concrete cases describe the use of IoT technologies in the management of fire safety measures. For instance, Singapore’s Smart Nation initiative makes use of IoT sensors to detect fire risks in public housing. These sensors are used to measure environmental conditions like temperature, level of smoke, and even the presence of leaking gases and pass their findings through the control system in real-time [65]. If there are abnormalities, alarms are immediately sounded loudly, conveying the message to the local fire department to act.
Another example is the IoT-based fire detection system that has been deployed in commercial buildings in the United Arab Emirates. It combines the Internet of Things sensors with cloud computing to track fire hazards in different premises at the same time [66]. It has tremendously minimized fire response time, making the number of fire-related fatalities as well as fire-related losses to minimal.
3.2. Cloud Computing
Delivery of computing services like providing servers, databases, storage, networks, and software over the internet is called cloud computing.
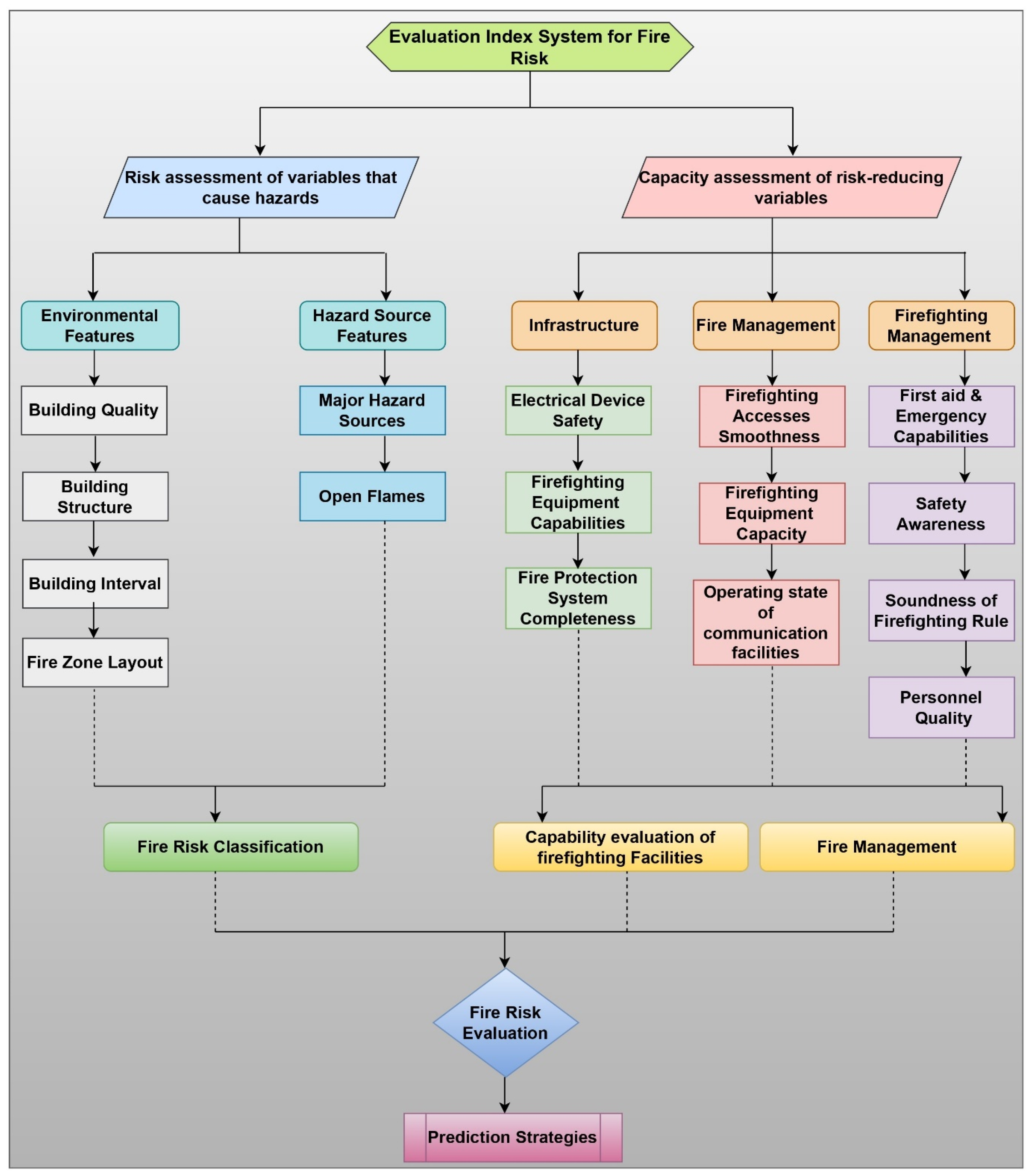
Large-scale computational problems are solved by cloud computing by using distributed resources. Users have access to applications and data and can share resources from anywhere and at any time [67]. Cloud computing is effectively used in processing fire data and monitoring fire events [38,68,69]. A study seeks to address these flaws by developing a comprehensive fire risk evaluation index system, as shown in Figure 6; it proposes a unique fire risk prediction approach that uses Map Reduce, a cloud computing tool that supports interpreting data in parallel, to mine rules of association in the temporal domain [70]. An evaluation index method for calculating fire risk effectively and accurately is shown in Figure 6; it consists of two parts: a risk assessment of hazards and a competence evaluation of hazard-reducing factors. The capability assessment of risk factors additionally includes infrastructure fire management and firefighting management, while the evaluation process of risk-causing factors also comprises environmental characteristics and risk-causing features. After combining these, fire risk is evaluated and preventive measures are taken.
Figure 6.
Evaluation index system for fire risk management.
3.3. Big Data
Big data relates to amounts of data that are too big or sophisticated for traditional data processing techniques to handle. Data collection, analysis, storage, sharing, updating, searching, information privacy, and data source are some of the problems associated with big data analysis. Data and networks have been continuously digitally scanned thanks to the recent, explosive growth of internet technology and computer technology, giving big data a significant definition and growing its value [71]. Big data has tremendous utility for exploration, particularly when combined with the current Internet of Things. Big data and IoT, collectively, will undoubtedly boost human society’s intellect to another level, and its potential for advancement is endless [72]. Big data helps to calculate the loss rate and breaching danger during the fire offering advisory services for the budgeting process for fires. Big data also developed a process for evaluating a city fire using the data from the city fire statistics [73]. However, the amount of data gathered in the preparatory stage is remarkably low and less credible, which only specifies the importance of sparse data for safety incidents [74]. Safety small data (SSD) is the name given to this form of data, which is also referred to as the SBD’s framework. To forecast air quality in smart cities, the Deep Belief Network with Recurrent LSTM Neural Network (DBN-R-LSTM-NN) is also introduced, with Recurrent LSTM Neural Network (R-LSTM-NN), Deep Belief Network (DBN), and Fire Prediction Index (FPI) being further models [75]. Figure 7 shows the framework for fire detection, wherein the IoT device is made up of sensors, i.e., flame, smoke, and temperature sensors, to measure and communicate the data via node MCU to a cloud server.
Figure 7.
Proposed framework for fire detection outbreak.
A proactive monitoring system for rental-unit fire safety was built using a variety of technologies, including cloud computing and big data, to give the management department decision support based on geographic data [76]. Using a computation perspective, big data helped to address the issues of construction in fire safety measures by inventing a fire-recognition system with a live fire sensor network; a proposed framework for a fire detection outbreak is represented in Figure 7 for better understanding of the proactive monitoring system [77]. The management of fire safety is made possible by big data-driven emergency response administration, which is innovative. Big data has been shown to be quite helpful in building fire safety management [78]. Building management system (BMS) data are gathered and analyzed to anticipate the location, type, and possible fire threat that the building may experience. These data are gathered through fire alarm systems, building structures, and geographic data. The effective accumulation of interoperability is an advantage of “big data” [79].
Big Data and Fire Safety Protocols in the Electric Vehicle Industry
The utilization of big data analytics for the betterment of fire safety management can be better understood concerning the case industry of electric vehicles or EVs. Some examples are the micro-control of batteries in real-time big data by OEMs (Original Equipment Manufacturers) to notify operators of possible signs of severe conditions, such as overheating and short circuits that cause fire. For example, Tesla, through complex data analysis, enables its cars to check themselves and notify the firm when a possible battery failure may happen and, thus, cause fire risks [80].
These lessons from the EV industry can then be borrowed to urban fire safety where data captured from building management systems can be employed in the early detection of fire risks in high-rise buildings. By analyzing the trends in the sensor data that monitor the building, the building managers can come up with possibilities for fire incidents to prevent them from happening.
3.4. Artificial Intelligence
Artificial intelligence is when robots, especially computers, mimic human intelligence. A few components of particular applications of artificial intelligence include machine vision, speaker identification, knowledge-based systems, and natural language generation. Smart buildings are a representation of how modern infrastructure has evolved and how it has been combined with automated control systems, data processing, and AI [81]. To direct the crowd to leave the fire scene quickly and safely, it is crucial to research and create a smart evacuation system that makes use of a smart algorithm to organize the escape plan appropriately in response to the condition of the fire, examines the construction of the building, and obtains information on the fire site [43]. By developing artificial technology, the fire dynamic evacuation path model was applied for fire and safety [82]. An overall procedure of fire safety management using artificial intelligence is represented in Figure 8. According to the perceived significance of the attributes weighed against their statistical significance, a set of attributes is decided. Algorithms involving machine learning may aid in the better selection of crucial attributes [83]. In the occurrence of a disaster graphic information system (GIS), data integrate the live location of the people, a plan for an escape route using an artificial intelligence algorithm is provided to save the lives of the people, and a voice broadcast can be used to guide the people to leave the danger zone soundly in case of emergencies [84].
Figure 8.
Fire safety management using AI.
When a fire occurs, the fire extinguisher arrives at the scene and starts evaluation of the site by capturing images and videos, and all those data are transferred to the cloud server at the off-site location [85]. The cameras installed on drones and firefighters give the Incident Commander (IC) a general idea of how many firefighters and water trucks need to be deployed to the site [86]. It also gives the IC a general idea of the number of casualties at the location and helps to execute the safety procedure as recommended [45]. Artificial intelligence (AI) will be able to recognize the indications of fatigue in firefighters when more training films and/or visuals are added to the datasets and will convey the message to other firefighters if any of the firefighters is feeling that way, which will be helpful to the firefighter on the site as well as other firefighters as they will be able to prevent the accident.
Machine learning (ML) is evolving into a specialized technology for analyzing the productivity and fire tolerance of systems. As represented in Figure 9, the integration of machine learning is to improve fire detection and incidence prediction [87]. Machine learning is not based on some numerical equation or direction to begin a study; rather, it tries to emulate human thought processes whenever there are plenty of inputs available [88]. ML is used to detect fires in two well-known ways: an image-based approach and a sensor-based technique [40]. A framework of machine learning algorithms for fire detection is represented in the fire detection system. To decrease the likelihood of fires, machine learning algorithms can also assist with creative strategies for allocating capital (such as humans, equipment, and vehicles) to optimum potential locations [50,89].
Figure 9.
ML algorithm in fire detection.
3.5. Edge Computing
A large number of technologies involving the Internet of Things are being used for fire safety management. These technologies collect various data of various types that require strict latency, processing capabilities, and a consistent data processing approach and provide relevant alerts, events, or raw data. Cloud computing provides these benefits but has issues of limited network bandwidth and latency [90]. Through straightforward analysis, the technology known as edge computing may quickly deliver important services using data from a vast number of sources. It increases bandwidth and speeds up reaction time by bringing computing and data storage closer to the sources of the data [91]. Various studies have been performed where various technologies and applications are combined using edge computing to make smart buildings safe from fire risk. An SB112 smart building sensor combines a minimal number of sensors for temperature, humidity, smoke, flame, and CO utilizing a free and open-source edge computing platform and automatic Next Generation (NG) emergency call capability, as shown in Figure 10. Internet of Things devices, a Public Safety Answering Point (PSAP), middleware for smart buildings, and end-to-end operators are all involved. NG automatically calls to a PSAP as soon as a fire is detected. The Distributed Edge Computing Internet of Things (DECIoT)—an edge computing platform with an open-source architecture that ensures safe, adaptable, scalable, and fully regulated information exchange capabilities with other platforms or systems—is integrated with SB112 [92].
Figure 10.
The proposed SB112 prototype architecture.
Another method involves the development of an ad hoc network of different sensing nodes, each of which is composed of an ESP8266-NODE MCU coupled to a variety of sensors, including CO, temperature, humidity, and smoke sensors, as represented in Figure 11, which portrays high-level architecture system using Node MCU. These nodes monitor their surroundings, identify fires, and send readings to a centralized node powered by a Raspberry Pi computer. This node warns the user and the fire department through an associated 4G module. In addition to calling and sending SMS, customers may also use the SMS service to check on the condition of their homes.
Figure 11.
High-level architecture system using Node MCU.
A manual for optimization is created to estimate fire spread and burnt regions while lowering the expense of forest fire containment. Using an IoT edge gateway, wireless sensing devices such as smoke sensors, temperature sensors, and flame sensors are utilized to identify fires and report their data to the appropriate authorities, as shown in Figure 12. An edge gateway-based device provides descriptive and predictive analytics based on the fire profile data, including the burnt area, fire spread area, and fire containment cost [93].
Figure 12.
Conceptual design of fire safety mechanism.
The IoT servers used by the fire authority receive these data and process them to produce an optimal cost for putting out fires. The safety authorities execute an evacuation strategy for those in danger, as per the assessment [94]. This technique can also be used in building fire safety management.
3.6. Blockchain Technology
Blockchain is a distributed, immutable database that simplifies recording transaction data and managing organizational network resources. An asset might be intangible (intellectual property, patents, copyrights, or branding) or physical (a home, car, money, or area of land). Nearly everything of value may be recorded and exchanged on a blockchain network, reducing risk and increasing efficiency for all users. The U.S. Bureau of Labor Statistics reported in 2018 that 66 construction workers pass away annually as a consequence of explosions and fires [95]. Over USD 280 million in direct property damage results from home construction or renovations annually, according to five-year research (2010–2014) by the National Fire Protection Association (NFPA) [48]. Engineering data may be supplied, verified, and approved using blockchain technology, which subsequently produces a permanent record of such information, establishing a knowledge-trail digital archive, choices, and questions raised throughout projects. To perform automatic maintenance and repairs of constructed assets at the period when existence is functioning, a framework based on the combination of BIM, IoT, Distributed Ledger Technology, and smart contracts is developed. A visual representation of Fire sensor failure protection for smart buildings using the blockchain is portrayed in Figure 13. People can be informed or alerted using the blockchain technique in advance of a disaster, and this method also helps to maintain accurate records and track fire safety equipment to ensure that it is in working order to handle the issue [41].
Figure 13.
Fire sensor failure protection for smart buildings using the blockchain.
Blockchain technology is being used in many buildings to evaluate portable firefighting equipment (PEE) and perform the tasks of finding and documenting safety inspection data conformity [96]. Several research issues must be overcome before blockchain may be adopted, despite its growing popularity [97]. Blockchain employs a ledger that is accessible to all of the network’s registered users based on a consensus property [98]. The technique is made secure and transparent by progressively abolishing the requirement for a foreign state authenticator. The intent of a blockchain-powered solution combined with a sensing-as-a-service approach seems to be to manage and govern the integrity of smart buildings [99]. Fire sensor and service provider smart contracts are the two possible smart contracts. In the instance of a sensor failure, a fire sensor failure transaction is tracked by the smart contract authorized for fire sensors, which in turn boosts a service request on the network operator smart contract [100]. The service provider generates a ticket to resolve the issue. The representative of the service provider is notified, who thereafter deals with the issue raised. The merging of blockchain technology with smart sensor technology can manage log data effectively and boost the advantages rendered with the assistance of a shared, distributed database [101]. The automation provided by the blockchain and smart contracts can regulate and automate communication between diverse stakeholders, perform ahead with a demand for a third-party administrator on behalf of the service provider, and avoid delays in the routine maintenance of a misconfigured or defective fire-detecting sensor in a building [102].
3.7. Metaverse Technology
A fictitious portrayal of the Internet is called the metaverse, which is singular, ubiquitous, and immersive and is accessible with the use of headgear for both augmented reality and virtual reality. A metaverse is a network of 3D virtual environments mostly utilized for social interaction. Historically, Neal Stephenson’s science fiction publication Snow Crash, issued in 1992, is credited with pioneering the term “Metaverse” [103]. Even though the concept of metaverse has been around for a very long period, the term has been publicly known since it was rebranded to Meta [104]. Metaverse study and development have become a key trend in smart urbanization concerning the creation of believable digital communities using AI systems that are powered by massive amounts of data [46,105]. Metaverse allows people to have virtual interactions and visuals of the fire extinguishing product, which helps the potential customer to experience the product and provides a qualitative and quantitative way of dealing with the product as well as its benefits and ways of use [106]. It also allows people to deal with real-time fire situations or scenarios with the help of digital twins (DTs) so that people will be able to deal with the hazard when the situation occurs [49]. To simulate, train, and respond to fire-related incidents, virtual and augmented reality technologies are used in the metaverse for fire safety management. The study states that it is very helpful for providing training purposes. Users may imitate emergency circumstances in a secure and controlled setting by conducting virtual fire drills. This may include having some form of scenarios such as emergency drills, use of extinguishers, and exercise in evacuation plans. Firefighters, emergency department personnel, and the inhabitants of the buildings that are at risk can enhance and practice themselves through the development of detailed and fully adjusted training programs in the metaverse environment [42]. This means that metaverse technology rises as one of the technologies that assist in post-incident analysis. Such actions cause participants to reconstruct what happened to understand the objective scenario, find out why it happened, and prevent such actions in the future. An escape plan can also be developed by mimicking any fire incident that may happen in an emergency [51].
3.8. Building Information Modeling (BIM)
The construction industry has been pursuing the application of Building Information Modeling (BIM) in the past decades due to their efficiency and ability to save resources throughout designing, planning, and carrying out new features. The application of BIM is most common where there is pre-planning, designing, construction, and integrated project delivery of the buildings and the infrastructures [107].
The influence of BIM in compiling and analyzing data from numerous study areas is on the rise. A new trend in the management of computer technology, facilities, equipment, and fire and safety has been identified. It is feasible to communicate locations and crucial information relevant to emergency decision-making at fire sites in conjunction with the data produced during the operation and management stage when integrating BIM into the area of firefighting and catastrophe prevention. BIM stores the majority of the criteria for creating a fire response because they contain spatial qualities and make information easier to access and utilize [44]. Using BIM software, a 3D object model and an information structure for fire disaster management are created and a further prototype of a BFIMS system that visually represents the information needed at building fire response locations is developed. A BIM-based system architecture is represented in Figure 14. In this process, the first step was deriving the information required that emergency responders must use, either directly or indirectly, from earlier research on fire disasters. The UML was used to create the data structure and specify the relationships between the data by the determined requirements. The second is a BFIMS, which is capable of detecting the location data and voluminous details of the size and intricate internal facilities of the buildings in addition to being developed using the SketchUp Desktop 2024.0 and Ruby programming language. Lastly, the process was validated using the scenario-based case study approach, following interviews with key experts and practitioners; the application of the proposed approach was asserted [108]. Research has presented a fire disaster management procedure that utilizes the Building Information Model and that can update both the fire dynamically as well as the building information at the same time. An application program called Smart Fire Rescue Management (SFRM) was developed with RevitTM software (Autodesk Revit 2025) to enhance this algorithm. Altogether, the study successfully achieved the purpose of collecting the relevant information that will be necessary in combating fires and created a fire information database. Based on the information above, the system architecture and algorithm were developed. In addition, a successful management strategy was designed to choose and interpret the raw data via the system architecture to supply the information in the 3D/BIM model efficiently. Then, to make the information easier to use, a graphical user interface application tool called “smart fire rescue management” (SFRM) and a case study version of the virtual model were developed. Here, RevitTM was used to program the graphical user interface (GUI) tool. Lastly, a case study was used to assess and validate the proposed system. To assess the feasibility of the SFRM system, a prototype was put into use in a real construction project during a building fire incident [109]. An outline of various technologies for fire and safety management is reflected in Table 2.
Figure 14.
BIM-based system architecture.
Table 2.
Summary of deployment of various technologies for fire and safety management.
4. Fire Safety Incidents in Industry 4.0
The transition towards Industry 4.0 has added new challenges in fire safety management because of the increased dependence on interconnecting devices and automatic systems. Fire incidents primarily tend to happen in highly automated environments due to equipment failure, electrical faults, and problems with the compatibility of the systems in place [110]. Other examples include the cases where the functioning failure of the robots and information technology systems in smart manufacturing plants led to electrical fires. Likewise, the oil and gas industry, which is heavily reliant on IoT and edge computing to automate processes for improving efficiency, has witnessed several fires resulting from integration issues of the systems.
In response to these challenges, it is crucial to recommend specific safety measures:
- Predictive Maintenance: the term Industry 4.0 technologies should be used in the process of deployment of predictive maintenance systems so as to consider the possibility of occurrence of fires and other emergencies beforehand.
- Interoperability Standards: fire safety systems should meet the international interfolding norms so that the fire safety products transfer information seamlessly, which is crucial for current threat management.
- Training for Personnel: IoT devices and sensors require training on their proper use so that employees do not cause a fire through accidental operations.
- Robust Backup Systems: controlling measures for system failure include the use of backup systems and fail-safe instruments to support the automatic fire detection and suppression systems in case of failure.
These recommendations call for closer coupling of effective fire safety solutions with Industry 4.0 technologies that may be used to avoid the occurrence of incidents and the level of harm resulting from fire risks in industrial contexts.
5. Engineering Contributions of Industry 4.0 in Fire Safety Management
The engineering contributions of Industry 4.0 technologies in fire safety management are significant. Now, with the help of IoT, AI integration, and the usage of cloud computing, fire safety systems can predict, detect, and minimize fire hazards at a faster pace than conventional systems [111]. For instance, IoT-enabled sensors can record the real-time temperature and gas level deviation that are shared with an analytics platform in the cloud for analysis. Consequently, this information is applied in the activation of early warning systems and to direct the response teams in fighting fire at the same time.
Moreover, advanced smart innovations that integrate the use of artificial intelligence such as “predictive maintenance systems” have greatly enhanced fire protection and prevention in industrial organizations to a level where plant equipment faults that are likely to cause fire are detected and addressed before the fault triggers a fire accident. The engineering value is based on designing complete, modular systems that apply across industries to manufacturing and construction as well as public works, which can translate to savings and improved safety.
The actual implementation of these technologies illustrates the prospects of these technologies for preventing fatalities, minimizing infrastructural losses, and enhancing security performance in various commercial sectors, which explains why additional study of these technologies is needed.
6. Challenges in IoT-Based Fire Safety Systems
6.1. Cost Challenges in Upgrading to IoT-Based Fire Protection Systems
Cost is one of the key issues organizations encounter when seeking to migrate from traditional fire protection systems to IoT-based systems. To integrate IoT structure, considerable amounts have to be spent on equipment (sensors, detectors, control units) and software (cloud memory, data analysis systems) [112]. Also, the challenge of making the systems interoperable and training personnel to operate these new technologies is very costly, especially for SMEs.
To address such issues on the financial aspect, governments should consider providing subsidies or incentives for implementing IoT solutions in fire safety solutions. The policy of “staged implementation” beginning with high-risk industries would also make it easier for industries to have cost control measures put in place while at the same time enhancing general safety measures.
6.2. Interoperability Issues in IoT-Based Fire Systems
At the same time, machine integration into fire safety systems is only becoming more common and standard; thus, the integration of different devices, platforms, and protocols is crucial. Interoperability means the capacity and communications of diverse systems and parts in one system, irrespective of the manufacturer or platform [113]. The absence of interoperability results in problems with data sharing, communication, and ultimately delays in responding to an emergency, hence compromising the safety of the people involved.
- Existing Industry Standards for Interoperability
These challenges are tackled by standardization, whereby the industry develops standards that ensure the integrated systems work well together. OSI is one of the most commonly known standards; however, there is also the ISO OSI Model, which can be used to describe communication protocols used by the devices of different networks. When it comes to IoT fire safety systems, the OSI model ensures that the sensor, alarms, and control systems can interconnect no matter the producer of the products or the operating system in existence.
Another is the IoT Reference Architecture, which is based on ISO/IEC 30141:2018 [114] and describes the IoT systems architecture, focusing on interoperability and scalability [115]. This standard provides recommendations to achieve the integration of different IoT devices provided by various vendors in the fire safety management system.
- b.
- Application of Industry Standards in Fire Safety Management
When it comes to real-world IoT applications in fire safety management, what is seen to be cooperation and integration needs to comply with standards including IEEE 802.15.4 [116], which is well suited for low-power wireless communications within the IoT networks. This standard reflects that all IoT devices including fire detectors, temperature sensors, alarms, etc. should be able to work on the same network to avoid some of the devices not being able to communicate when there is a fire outbreak.
Interoperability between fire safety systems and building management systems is enhanced by another tool known as Building Information Modeling (BIM). BIM encompasses technologies put together and enables the information flow between various parts [117], guaranteeing the real-time info that first responders and safety managers insist on during a fire emergency. For example, BIM integrated with Internet of Things sensors can offer real-time visualization of built assets, whereby data on the building such as heating ventilation, air conditioning, fire detection and alarm, and emergency lighting are all integrated.
- c.
- Ensuring Compliance with Global Standards
NFPA 72, the national fire alarm and signaling code, is crucial in determining the level of compliance of fire safety systems with industry standards in terms of interoperability. NFPA 72 requires that all the parts in a fire alarm system, including IoT devices, are capable of interfacing with other systems [118]. This standard entails all the aspects from the type of wiring followed to the software communication standards of the devices.
Another STI is the ETSI EN 303 645 standard [119] on IoT cybersecurity with a focus on interoperability as well. Adherence to this standard facilitates secure links of devices and averts potential risks that may see the channel disrupted during a fire emergency.
- d.
- Methods to Ensure Interoperability Compliance
To ensure compliance with these standards, several methods can be adopted:
- Use of Middleware Platforms: One M2M and IoTivity are middleware platforms that would facilitate communication of the IoT devices within the same ecosystem, irrespective of their design. These platforms incorporate APIs and protocols and provide ways to ensure that devices from different manufacturers can interoperate within a network without much integration.
- Protocol Translation: As far as compatibility is considered, the protocol translation services can be used where the legacy systems are installed. For instance, transforming Modbus protocol to MQTT (Message Queuing Telemetry Transport) makes it possible to enable older fire safety systems to share data with new IoT systems [120].
- e.
- Future Directions for Enhancing Interoperability
The current standards go a long way towards addressing interoperability issues; however, due to the technology-push nature of IoT development, the standards are not fixed. Other trajectories involve self-assembling IoT networks that implement detection mechanisms to determine each other’s protocols and the implementation of edge computing to facilitate real-time data analysis as opposed to using the cloud.
7. Conclusions
The integration of Industry 4.0 technologies, especially the IoT, has offered efficient ways of monitoring, analyzing, foreseeing, and even responding to emergencies, especially in fire safety management. This paper presents a critical evaluation of how IoT, cloud computing, AI, and many more sophisticated technologies can improve fire safety systems in built structures. These technologies take advantage of the integration of sensors, cloud platforms, and smart data processing systems to enhance quick identification and suppression of fire risks, optimize the period of response to incidents, and increase synergy between the fire safety staff.
Some of the studies reviewed include the following: IoT-based fire safety systems coupled with BIM provide live situational information to the emergency response teams. This integration improves the what, where, how, and when of fire hazard identification, evacuation pathfinding, and resource use in suppression. In addition, the affordable price of cloud computing makes it possible to store large quantities of sensor data and apply them for predictive and long-term risk management. The use of AI and machine learning algorithms also contributes to identifying the future likelihood of fire by assessing past data to provide meaningful information to fire safety managers.
However, these assistants have still some issues, especially with overall compatibility between different systems and devices. It has been established that there are international standards that can be used in defining and implementing this technology such as ISO/IEC 30141 and IEEE 802.15.4, which enable IoT devices from different manufacturers to be interoperable and, therefore, communicate effectively. The guidelines stated above are crucial elements to be followed to attain perfect interoperability in fire safety systems based on IoT. Furthermore, this paper focuses on protocol conversion and middleware solutions, whereby legacy systems should connect with modern IoT solutions to enhance the shift to Industry 4.0 technologies, making the operations relatively frictionless and cheap.
Among the aforementioned limitations, cost is considered as one of the most significant barriers, notably if the implementation process is conducted in small enterprises. Converting currently used fire safety systems into IoT ones is very costly for both hardware and software. Nevertheless, the constraints such as financial barriers can be met through subsidies provided by the government or thermal tune-up through step-by-step gradual practices focusing on the areas that are most prone to such issues. Further, concerns like the applicability of IoT systems across large industrial settings and handling a large number of data generated by IoT sensors have to be sorted out.
It also outlines the possible gaps that constitute directions to focus on in future research and development. Smarter solutions for fire detection, the application of AI for the predictive maintenance of assets, and the autonomic configuration of the IoTs are only some of several edge use cases that could enhance modern fire safety management. Further, continued innovation of cybersecurity will be relevant to the fire safety systems based on IoT since the systems will involve extensive sharing of big data.
Lastly, the deployment of Industry 4.0 technologies, most of which include the IoT, has very bright prospects in improving fire safety and the management of it in both the residential and industrial fields. The known challenges including interoperability issues, scalability, and cost factors need to be resolved, but the advantages such as real-time monitoring, big data analytics, and self-controlled responses are more rewarding. Further advancements in the areas of research and the implementation of international standards will help IoT-based fire safety systems to become effective tools for ensuring the increased security of built environments and fire prevention and the minimization of people’s loss and property damage.
8. Recommendations
There are advantages and disadvantages to integrating Industry 4.0 technologies with fire safety management. These technologies bring greater complexity along with the potential to increase efficacy and efficiency. Some challenges and future work for improvements in fire safety management are discussed:
- Privacy and Data Security Issue
Industry 4.0 tools mostly focus on gathering and exchanging data. This raises questions regarding the privacy and security of vital fire safety system data. It can be enhanced by putting strong cybersecurity safeguards, encryption, and access restrictions to preserve the solidarity and privacy of fire safety information and handle new threats, and by assessing and updating security procedures regularly.
- ii.
- Implementation Cost
Implementing Industry 4.0 fire safety management technologies might also feature a high initial investment, especially for small business enterprises or projects. Government involvement through the creation of various programs, subsidies, and incentives might motivate small enterprises to use modernized fire management systems.
- iii.
- Dependability and Maintenance
Reliance on networked smart devices and sensors might result in heightened intricacy and possible malfunctions in the system. Reliability becomes dependent upon routine maintenance. It can be encountered by creating predictive maintenance algorithms to see potential issues before they arise.
- iv.
- Artificial Intelligence (AI) Integration for Early Detection
Even though artificial intelligence (AI) can enhance the early detection of fire occurrences, false positives and negatives may still happen, affecting the system’s overall dependability. AI algorithms should be continuously improved by using machine learning and feedback from real-world data to make fire detection systems more accurate and dependable.
- v.
- Interoperability
Interoperability problems between various systems might arise from the integration of various Industry 4.0 technologies, preventing smooth coordination and communication in fire safety management. To guarantee interoperability, establish industry standards for communication protocols. Before deployment, thoroughly test the system, and update it often to include new technology.
Funding
This research has received no external funding. The APC is funded by Digital Transformation Portfolio, Tshwane University of Technology, Staatsartillerie Rd, Pretoria West, Pretoria 0183, South Africa.
Data Availability Statement
No new data were created or analyzed in this study. Data sharing is not applicable to this article.
Conflicts of Interest
The authors report there are no competing interest to declare.
References
- Kulba, V.; Bakhtadze, N.; Zaikin, O.; Shelkov, A.; Chernov, I. Scenario analysis of management processes in the prevention and elimination of consequences of man-made disasters. Procedia Comput. Sci. 2017, 112, 2066–2075. [Google Scholar] [CrossRef]
- Bowman, D.M.; Balch, J.; Artaxo, P.; Bond, W.J.; Cochrane, M.A.; D’antonio, C.M.; DeFries, R.; Johnston, F.H.; Keeley, J.E.; Krawchuk, M.A.; et al. The human dimension of fire regimes on Earth. J. Biogeogr. 2011, 38, 2223–2236. [Google Scholar] [CrossRef] [PubMed]
- Hesseln, H. Wildland fire prevention: A review. Curr. For. Rep. 2018, 4, 178–190. [Google Scholar] [CrossRef]
- Akadiri, P.O.; Chinyio, E.A.; Olomolaiye, P.O. Design of a sustainable building: A conceptual framework for implementing sustainability in the building sector. Buildings 2012, 2, 126–152. [Google Scholar] [CrossRef]
- Buckman, A.H.; Mayfield, M.; Beck, S.B.M. What is a smart building? Smart Sustain. Built Environ. 2014, 3, 92–109. [Google Scholar] [CrossRef]
- Negi, P.; Kathuria, S.; Singh, R.; Pachouri, V.; Kathuria, N. Forest Fire Detection via the Internet of Things-Based Systems. In Proceedings of the 2023 3rd International Conference on Pervasive Computing and Social Networking (ICPCSN), Salem, India, 19–20 June 2023; IEEE: New York, NY, USA, 2023; pp. 1144–1149. [Google Scholar] [CrossRef]
- Ivanov, M.L.; Chow, W.K. Fire safety in modern indoor and built environment. Indoor Built Environ. 2023, 32, 3–8. [Google Scholar] [CrossRef]
- Hamida, M.B.; Hassanain, M.A. Fire safety in the built-environment: A case study in a residential facility. Archit. Civ. Eng. Environ. 2019, 12, 27–34. [Google Scholar] [CrossRef]
- Oztemel, E.; Gursev, S. Literature review of Industry 4.0 and related technologies. J. Intell. Manuf. 2020, 31, 127–182. [Google Scholar] [CrossRef]
- Alenizi, F.A.; Abbasi, S.; Mohammed, A.H.; Rahmani, A.M. The artificial intelligence technologies in Industry 4.0: A taxonomy, approaches, and future directions. Comput. Ind. Eng. 2023, 185, 109662. [Google Scholar] [CrossRef]
- Chen, J.; Lv, Y.; Fan, T. Research on the evolution and driving factors of digitalization of energy in China—A new perspective based on coupling coordination. Heliyon 2023, 9, e14138. [Google Scholar] [CrossRef]
- Babović, Z.; Bajat, B.; Barac, D.; Bengin, V.; Đokić, V.; Đorđević, F.; Dravskovic, D.; Filipovic, N.; French, S.; Furht, B.; et al. Teaching computing for complex problems in civil engineering and geosciences using big data and machine learning: Synergizing four different computing paradigms and four different management domains. J. Big Data 2023, 10, 89. [Google Scholar] [CrossRef]
- Sapountzaki, K.; Wanczura, S.; Casertano, G.; Greiving, S.; Xanthopoulos, G.; Ferrara, F.F. Disconnected policies and actors and the missing role of spatial planning throughout the risk management cycle. Nat. Hazards 2011, 59, 1445–1474. [Google Scholar] [CrossRef]
- Zhong, R.Y.; Xu, X.; Klotz, E.; Newman, S.T. Intelligent manufacturing in the context of industry 4.0: A review. Engineering 2017, 3, 616–630. [Google Scholar] [CrossRef]
- Eltom, R.H.; Hamood, E.A.; Mohammed, A.A.; Osman, A.A. Early warning firefighting system using internet of things. In Proceedings of the 2018 International Conference on Computer, Control, Electrical, and Electronics Engineering (ICCCEEE), Khartoum, Sudan, 12–14 August 2018; IEEE: New York, NY, USA, 2018; pp. 1–7. [Google Scholar] [CrossRef]
- Visscher, H.; Meijer, F.; Sheridan, L. Fire safety regulations for housing in Europe compared. Build. Res. J. 2008, 56, 215–227. [Google Scholar]
- Stanoevska-Slabeva, K.; Wozniak, T. Cloud basics–an introduction to cloud computing. In Grid and Cloud Computing: A Business Perspective on Technology and Applications; Springer Berlin Heidelberg: Berlin, Heidelberg, 2009; pp. 47–61. [Google Scholar] [CrossRef]
- Li, N.; Yang, Z.; Ghahramani, A.; Becerik-Gerber, B.; Soibelman, L. Situational awareness for supporting building fire emergency response: Information needs, information sources, and implementation requirements. Fire Saf. J. 2014, 63, 17–28. [Google Scholar] [CrossRef]
- Li, N.; Becerik-Gerber, B.; Krishnamachari, B.; Soibelman, L. A BIM centered indoor localization algorithm to support building fire emergency response operations. Autom. Constr. 2014, 42, 78–89. [Google Scholar] [CrossRef]
- Kavianpour, S.; Shanmugam, B.; Azam, S.; Zamani, M.; Narayana Samy, G.; De Boer, F. A systematic literature review of authentication in Internet of Things for heterogeneous devices. J. Comput. Netw. Commun. 2019, 2019, 5747136. [Google Scholar] [CrossRef]
- Negi, P.; Pachouri, V.; Pandey, S.; Chaudhary, M.; Singh, R.; Chhabra, G. Automation Intervention using the Internet of Things in the Infrastructure of Dam. In Proceedings of the 2023 International Conference on Sustainable Computing and Data Communication Systems (ICSCDS), Erode, India, 23–25 March 2023; IEEE: New York, NY, USA, 2023; pp. 1185–1191. [Google Scholar] [CrossRef]
- Negi, P.; Singh, R.; Gehlot, A.; Kathuria, S.; Thakur, A.K.; Gupta, L.R.; Abbas, M. Specific Soft Computing Strategies for the Digitalization of Infrastructure and its Sustainability: A Comprehensive Analysis. Arch. Comput. Methods Eng. 2023, 31, 1341–1362. [Google Scholar] [CrossRef]
- Prince, J.D. Introduction to cloud computing. J. Electron. Resour. Med. Libr. 2011, 8, 449–458. [Google Scholar] [CrossRef]
- Bilal, M.; Oyedele, L.O.; Qadir, J.; Munir, K.; Ajayi, S.O.; Akinade, O.O.; Owolabi, H.A.; Alaka, H.A.; Pasha, M. Big Data in the construction industry: A review of present status, opportunities, and future trends. Adv. Eng. Inform. 2016, 30, 500–521. [Google Scholar] [CrossRef]
- Garyaev, N.; Garyaeva, V. Big data technology in construction. In E3S Web of Conferences; EDP Sciences: Les Ulis, France, 2019; Volume 97. [Google Scholar] [CrossRef]
- Pachouri, V.; Pandey, S.; Gehlot, A.; Negi, P.; Chhabra, G.; Joshi, K. Agriculture 4.0: Inculcation of Big Data and Internet of Things in Sustainable Farming. In Proceedings of the 2023 IEEE International Conference on Contemporary Computing and Communications (InC4), Bangalore, India, 21–22 April 2023; IEEE: New York, NY, USA, 2023; Volume 1, pp. 1–4. [Google Scholar] [CrossRef]
- Feng, C.; Shao, Y.; Wang, B.; Qu, Y.; Wang, Q.; Li, Y.; Yang, T. Development and application of artificial intelligence in auxiliary TCM diagnosis. Evid. Based Complement. Altern. Med. 2021, 2021, 6656053. [Google Scholar] [CrossRef] [PubMed]
- Pachouri, V.; Kathuria, S.; Gehlot, A.; Negi, P.; Kathuria, A.; Chaudhary, M. Automation of Road Infrastructure: Indulgence of AI, Big Data Analytics & AR. In Proceedings of the 2023 3rd International Conference on Pervasive Computing and Social Networking (ICPCSN), Salem, India, 19–20 June 2023; IEEE: New York, NY, USA, 2023; pp. 512–517. [Google Scholar] [CrossRef]
- Shavlik, J.W.; Dietterich, T.G. (Eds.) Readings in Machine Learning; Morgan Kaufmann. Readings in Machine Learning—Google Books: Burlington, MA, USA, 1990. [Google Scholar]
- Cao, K.; Liu, Y.; Meng, G.; Sun, Q. An overview on edge computing research. IEEE Access 2020, 8, 85714–85728. [Google Scholar] [CrossRef]
- Shi, W.; Cao, J.; Zhang, Q.; Li, Y.; Xu, L. Edge computing: Vision and challenges. IEEE Internet Things J. 2016, 3, 637–646. [Google Scholar] [CrossRef]
- San, K.M.; Choy, C.F.; Fung, W.P. The potentials and impacts of blockchain technology in construction industry: A literature review. In Proceedings of the IOP Conference Series: Materials Science and Engineering, Sarawak, Malaysia, 26–28 November 2018; IOP Publishing: Bristol, UK, 2019; Volume 495, p. 012005. [Google Scholar] [CrossRef]
- Pachouri, V.; Singh, R.; Gehlot, A.; Pandey, S.; Akram, S.V.; Abbas, M. Empowering sustainability in the built environment: A technological Lens on industry 4.0 Enablers. Technol. Soc. 2024, 76, 102427. [Google Scholar] [CrossRef]
- Mystakidis, S.M. Metaverse. Encyclopedia 2022, 2, 486–497. [Google Scholar] [CrossRef]
- Fan, Y.; Zhang, L.; Du, Y. A new type building fire protection facility monitoring system. In International Conference on Applications and Techniques in Cyber Intelligence ATCI 2019: Applications and Techniques in Cyber Intelligence 7; Springer International Publishing: New York, NY, USA, 2020; pp. 78–87. [Google Scholar] [CrossRef]
- Kensek, K.; Noble, D. Building Information Modeling: BIM in Current and Future Practice; John Wiley & Sons Building Information Modeling: BIM in Current and Future Practice—Karen Kensek, Douglas Noble—Google Books; John Wiley & Sons: Hoboken, NJ, USA, 2014. [Google Scholar]
- Hsu, H.T.; Jong, G.J.; Chen, J.H.; Jhe, C.G. Improve IoT security system of smart-home by using support vector machine. In Proceedings of the 2019 IEEE 4th International Conference on Computer and Communication Systems (ICCCS), Singapore, 23–25 February 2019; IEEE: New York, NY, USA, 2019; pp. 674–677. [Google Scholar] [CrossRef]
- Wei, Y. Design of a Fire Detection System Based on Four-rotor Aircraft. Rev. D’Intell. Artif. 2019, 33, 39. [Google Scholar] [CrossRef]
- Cheng, M.Y.; Chiu, K.C.; Hsieh, Y.M.; Yang, I.T.; Chou, J.S.; Wu, Y.W. BIM integrated smart monitoring technique for building fire prevention and disaster relief. Autom. Constr. 2017, 84, 14–30. [Google Scholar] [CrossRef]
- Surya, L. Risk analysis model that uses machine learning to predict the likelihood of a fire occurring at a given property. Int. J. Creat. Res. Thoughts 2017, 5, 959–962. [Google Scholar]
- Li, J.; Kassem, M.; Watson, R. A blockchain and smart contract-based framework to increase traceability of built assets. In Proceedings of the 37th CIB W78 Information Technology for Construction Conference (CIB W78), São Paulo, Brazil, 16–19 November 2020; pp. 347–362. [Google Scholar] [CrossRef]
- Khan, S.M.; Shafi, I.; Butt, W.H.; Diez, I.D.L.T.; Flores, M.A.L.; Galán, J.C.; Ashraf, I. A Systematic Review of Disaster Management Systems: Approaches, Challenges, and Future Directions. Land 2023, 12, 1514. [Google Scholar] [CrossRef]
- Ran, H.; Sun, L.; Gao, X. Influences of intelligent evacuation guidance system on crowd evacuation in building fire. Autom. Constr. 2014, 41, 78–82. [Google Scholar] [CrossRef]
- Abolghasemzadeh, P. A comprehensive method for environmentally sensitive and behavioral microscopic egress analysis in case of fire in buildings. Saf. Sci. 2013, 59, 1–9. [Google Scholar] [CrossRef]
- Martell, D.L. A review of recent forest and wildland fire management decision support systems research. Curr. For. Rep. 2015, 1, 128–137. [Google Scholar] [CrossRef]
- Gordon, E.; Manosevitch, E. Augmented deliberation: Merging physical and virtual interaction to engage communities in urban planning. New Media Soc. 2011, 13, 75–95. [Google Scholar] [CrossRef]
- Chen, Y.J.; Lai, Y.S.; Lin, Y.H. BIM-based augmented reality inspection and maintenance of fire safety equipment. Autom. Constr. 2020, 110, 10304. [Google Scholar] [CrossRef]
- Wilk-Jakubowski, J.; Stawczyk, P.; Ivanov, S.; Stankov, S. High-power acoustic fire extinguisher with artificial intelligence platform. Int. J. Comput. Vis. Robot. 2022, 12, 236–249. [Google Scholar] [CrossRef]
- Ariyachandra, M.M.F.; Wedawatta, G. Digital Twin Smart Cities for Disaster Risk Management: A Review of Evolving Concepts. Sustainability 2023, 15, 11910. [Google Scholar] [CrossRef]
- Sevinc, V.; Kucuk, O.; Goltas, M. A Bayesian network model for prediction and analysis of possible forest fire causes. For. Ecol. Manag. 2020, 457, 117723. [Google Scholar] [CrossRef]
- Qamar, S.; Anwar, Z.; Afzal, M. A systematic threat analysis and defense strategies for the metaverse and extended reality systems. Comput. Secur. 2023, 128, 103127. [Google Scholar] [CrossRef]
- Chen, H.; Hou, L.; Zhang, G.K.; Moon, S. Development of BIM, IoT and AR/VR technologies for fire safety and upskilling. Autom. Constr. 2021, 125, 103631. [Google Scholar] [CrossRef]
- Chen, A.Y.; Chu, J.C. TDVRP and BIM integrated approach for in-building emergency rescue routing. J. Comput. Civ. Eng. 2016, 30, C4015003. [Google Scholar] [CrossRef]
- Li, J.; Hou, L.; Wang, X.; Wang, J.; Guo, J.; Zhang, S.; Jiao, Y. A project-based quantification of BIM benefits. Int. J. Adv. Robot. Syst. 2014, 11, 123. [Google Scholar] [CrossRef]
- Lin, Y.H.; Liu, Y.S.; Gao, G.; Han, X.G.; Lai, C.Y.; Gu, M. The IFC-based path planning for 3D indoor spaces. Adv. Eng. Inform. 2013, 27, 189–205. [Google Scholar] [CrossRef]
- Tashakkori, H.; Rajabifard, A.; Kalantari, M. A new 3D indoor/outdoor spatial model for indoor emergency response facilitation. Build. Environ. 2015, 89, 170–182. [Google Scholar] [CrossRef]
- Sankaranarayanan, G.; Wooley, L.; Hogg, D.; Dorozhkin, D.; Olasky, J.; Chauhan, S.; Fleshman, J.W.; De, S.; Scott, D.; Jones, D.B. Immersive virtual reality-based training improves response in a simulated operating room fire scenario. Surg. Endosc. 2018, 32, 3439–3449. [Google Scholar] [CrossRef]
- Wang, B.; Li, H.; Rezgui, Y.; Bradley, A.; Ong, H.N. BIM based virtual environment for fire emergency evacuation. Sci. World J. 2014, 2014, 589016. [Google Scholar] [CrossRef]
- Bukowski, R.; Sequin, C. Interactive simulation of fire in virtual building environments. In Proceedings of the 24th Annual Conference on Computer Graphics and Interactive Techniques, Los Angeles, CA, USA, 3–8 August 1997; Interactive Simulation of Fire in Virtual Building Environments (acm.org). ACM Press/Addison-Wesley Publishing Co.: New York, NY, USA, 1997; pp. 35–44. [Google Scholar]
- Liu, Z.; Zhang, A.; Wang, W. A framework for an indoor safety management system based on digital twin. Sensors 2020, 20, 5771. [Google Scholar] [CrossRef]
- Tang, S.; Shelden, D.R.; Eastman, C.M.; Pishdad-Bozorgi, P.; Gao, X. A review of building information modeling (BIM) and the internet of things (IoT) devices integration: Present status and future trends. Autom. Constr. 2019, 101, 127–139. [Google Scholar] [CrossRef]
- Maguluri, L.P.; Srinivasarao, T.; Syamala, M.; Ragupathy, R.; Nalini, N.J. Efficient smart emergency response system for fire hazards using IoT. Int. J. Adv. Comput. Sci. Appl. 2018, 9. [Google Scholar]
- Li, T.; Hou, P. Application of NB-IoT in intelligent fire protection system. In Proceedings of the 2019 International Conference on Virtual Reality and Intelligent Systems (ICVRIS), Jishou, China, 14–15 September 2019; IEEE: New York, NY, USA, 2019; pp. 203–206. [Google Scholar] [CrossRef]
- Jun, W.; Di, Z.; Meng, L.; Fang, X.; Hu-Lin, S.; Shu-Feng, Y. Discussion of society fire-fighting safety management internet of things technology system. In Proceedings of the 2014 Fifth International Conference on Intelligent Systems Design and Engineering Applications, Hunan, China, 15–16 June 2014; IEEE: New York, NY, USA, 2014; pp. 422–425. [Google Scholar] [CrossRef]
- Anisha, P.R.; Badam, R.; Kaza, V.S. Addressing Overcrowding: A Plight for Smart Cities. In Smart Sensors for Industry 4.0: Fundamentals, Fabrication and IIoT Applications; Wiley: Hoboken, NJ, USA, 2024; pp. 15–38. [Google Scholar] [CrossRef]
- Aldhaheri, M.A.M.M.; Xia, B.; Nepal, M. Identifying Key Selection Criteria for Smart Building Technologies in the United Arab Emirates Prisons. Buildings 2022, 12, 1171. [Google Scholar] [CrossRef]
- Sadiku, M.N.; Musa, S.M.; Momoh, O.D. Cloud computing: Opportunities and challenges. IEEE Potentials 2014, 33, 34–36. [Google Scholar] [CrossRef]
- Pourghasemi, H.R.; Beheshtirad, M.; Pradhan, B. A comparative assessment of prediction capabilities of modified analytical hierarchy process (M-AHP) and Mamdani fuzzy logic models using Netcad-GIS for forest fire susceptibility mapping. Geomat. Nat. Hazards Risk 2016, 7, 861–885. [Google Scholar] [CrossRef]
- Wang, W. Site Selection of Fire Stations in Cities Based on Geographic Information System and Fuzzy Analytic Hierarchy Process. Ingénierie Des Systèmes D’Inf. 2019, 24, 619. [Google Scholar] [CrossRef]
- Zhang, X. Prediction of fire risk based on cloud computing. Alex. Eng. J. 2021, 60, 1537–1544. [Google Scholar] [CrossRef]
- Ouyang, Q.; Wu, C.; Huang, L. Methodologies, principles and prospects of applying big data in safety science research. Saf. Sci. 2018, 101, 60–71. [Google Scholar] [CrossRef]
- Morgulev, E.; Azar, O.H.; Lidor, R. Sports analytics and the big-data era. Int. J. Data Sci. Anal. 2018, 5, 213–222. [Google Scholar] [CrossRef]
- Guo, T.N.; Fu, Z.M. The fire situation and progress in fire safety science and technology in China. Fire Saf. J. 2007, 42, 171–182. [Google Scholar] [CrossRef]
- Huang, L.; Wu, C.; Wang, B. Challenges, opportunities and paradigm of applying big data to production safety management: From a theoretical perspective. J. Clean. Prod. 2019, 231, 592–599. [Google Scholar] [CrossRef]
- Zhang, Y.; Geng, P.; Sivaparthipan, C.B.; Muthu, B.A. Big data and artificial intelligence based early risk warning system of fire hazard for smart cities. Sustain. Energy Technol. Assess. 2021, 45, 100986. [Google Scholar] [CrossRef]
- Gang, X.U.; Libo, Y.A.N.G.; Zhenghao, P.E.I.; Jie, C.H.E.N. Fire safety supervision GIS for rental housing by combining cloud computing with big data. Bull. Surv. Mapp. 2019, 8, 121. [Google Scholar] [CrossRef]
- Su, Y.; Mao, C.; Jiang, R.; Liu, G.; Wang, J. Data-driven fire safety management at building construction sites: Leveraging CNN. J. Manag. Eng. 2021, 37, 04020108. [Google Scholar] [CrossRef]
- Jia, J.; Chen, X.; Sun, Q. Surrounding Environment and Civil Airport Fire Emergency Management Based on Big Data Simulation. Mob. Inf. Syst. 2022, 2022, 9050406. [Google Scholar] [CrossRef]
- Sood, S.K.; Sandhu, R.; Singla, K.; Chang, V. IoT, big data and HPC based smart flood management framework. Sustain. Comput. Inform. Syst. 2018, 20, 102–117. [Google Scholar] [CrossRef]
- Abro, G.E.M.; Zulkifli, S.A.B.; Kumar, K.; El Ouanjli, N.; Asirvadam, V.S.; Mossa, M.A. Comprehensive review of recent advancements in battery technology, propulsion, power interfaces, and vehicle network systems for intelligent autonomous and connected electric vehicles. Energies 2023, 16, 2925. [Google Scholar] [CrossRef]
- Panchalingam, R.; Chan, K.C. A state-of-the-art review on artificial intelligence for Smart Buildings. Intell. Build. Int. 2021, 13, 203–226. [Google Scholar] [CrossRef]
- Ronchi, E.; Nilsson, D. Fire evacuation in high-rise buildings: A review of human behaviour and modelling research. Fire Sci. Rev. 2013, 2, 7. [Google Scholar] [CrossRef]
- Blum, A.L.; Langley, P. Selection of relevant features and examples in machine learning. Artif. Intell. 1997, 97, 245–271. [Google Scholar] [CrossRef]
- Jiang, H. Mobile fire evacuation system for large public buildings based on artificial intelligence and IoT. IEEE Access 2019, 7, 64101–64109. [Google Scholar] [CrossRef]
- Chang, R.H.; Peng, Y.T.; Choi, S.; Cai, C. Applying Artificial Intelligence (AI) to improve fire response activities. Emerg. Manag. Sci. Technol. 2022, 2, 7. [Google Scholar] [CrossRef]
- Calkin, D.E.; Thompson, M.P.; Finney, M.A.; Hyde, K.D. A real-time risk assessment tool supporting wildland fire decisionmaking. J. For. 2011, 109, 274–280. [Google Scholar] [CrossRef]
- Meacham, B.J.; Charters, D.; Johnson, P.; Salisbury, M. Building fire risk analysis. In SFPE Handbook of Fire Protection Engineering; Springer: New York, NY, USA, 2016; pp. 2941–2991. [Google Scholar] [CrossRef]
- Chuvieco, E.; Aguado, I.; Jurdao, S.; Pettinari, M.L.; Yebra, M.; Salas, J.; Hantson, S.; de la Riva, J.; Ibarra, P.; Rodrigues, M.; et al. Integrating geospatial information into fire risk assessment. Int. J. Wildland Fire 2012, 23, 606–619. [Google Scholar] [CrossRef]
- Habibzadeh, H.; Kaptan, C.; Soyata, T.; Kantarci, B.; Boukerche, A. Smart city system design: A comprehensive study of the application and data planes. ACM Comput. Surv. (CSUR) 2019, 52, 1–38. [Google Scholar] [CrossRef]
- Kang, J.; Kim, S.; Kim, J.; Sung, N.; Yoon, Y. Dynamic offloading model for distributed collaboration in edge computing: A use case on forest fires management. Appl. Sci. 2020, 10, 2334. [Google Scholar] [CrossRef]
- Sharma, P.K.; Chen, M.Y.; Park, J.H. A software defined fog node based distributed blockchain cloud architecture for IoT. IEEE Access 2017, 6, 115–124. [Google Scholar] [CrossRef]
- Maltezos, E.; Petousakis, K.; Dadoukis, A.; Karagiannidis, L.; Ouzounoglou, E.; Krommyda, M.; Hadjipavlis, G.; Amditis, A. A smart building fire and gas leakage alert system with edge computing and NG112 emergency call capabilities. Information 2022, 13, 164. [Google Scholar] [CrossRef]
- Mahgoub, A.; Tarrad, N.; Elsherif, R.; Ismail, L.; Al-Ali, A. Fire alarm system for smart cities using edge computing. In Proceedings of the 2020 IEEE International Conference on Informatics, IoT, and Enabling Technologies (ICIoT), Doha, Qatar, 2–5 February 2020; IEEE: New York, NY, USA, 2020; pp. 597–602. [Google Scholar] [CrossRef]
- Iqbal, N.; Ahmad, S.; Kim, D.H. Towards mountain fire safety using fire spread predictive analytics and mountain fire containment in iot environment. Sustainability 2021, 13, 2461. [Google Scholar] [CrossRef]
- Gammon, T.; Vigstol, D. A State by State Comparison of Occupational Electrical Work Fatalities: Copyright Material IEEE Paper No. ESW2021-30. In Proceedings of the 2021 IEEE IAS Electrical Safety Workshop (ESW), Tucson, AZ, USA, 7–12 March 2021; IEEE: New York, NY, USA, 2021; pp. 1–9. [Google Scholar] [CrossRef]
- Khana, N.; Leea, D.; Alia, A.K.; Parka, C. Artificial intelligence and blockchain-based inspection data recording system for portable firefighting equipment. In Proceedings of the International Symposium on Automation and Robotics in Construction, Chennai, India, 5–7 July 2023; pp. 27–28. [Google Scholar]
- Chen, C.L.; Lim, Z.Y.; Liao, H.C. Blockchain-based community safety security system with IoT secure devices. Sustainability 2021, 13, 13994. [Google Scholar] [CrossRef]
- Nakamoto, S. Bitcoin: A peer-to-peer electronic cash system. Decentralized Bus. Rev. 2008. [Google Scholar] [CrossRef]
- Aldrich, F.K. Smart homes: Past, present and future. In Inside the Smart Home; Springer London: London, UK, 2003; pp. 17–39. [Google Scholar] [CrossRef]
- Bogue, R. Sensors for fire detection. Sens. Rev. 2013, 33, 99–103. [Google Scholar] [CrossRef]
- Christidis, K.; Devetsikiotis, M. Blockchains and smart contracts for the internet of things. IEEE Access 2016, 4, 2292–2303. [Google Scholar] [CrossRef]
- Abdallah, S.; Nizamuddin, N.; Khalil, A. Blockchain for improved safety of smart buildings. In Proceedings of the International Conference Connected Smart Cities 2019, Porto, Portugal, 17–19 July 2019. [Google Scholar]
- Wang, Z.; Zhang, T.; Huang, X. Predicting real-time fire heat release rate by flame images and deep learning. Proc. Combust. Inst. 2023, 39, 4115–4123. [Google Scholar] [CrossRef]
- Sharifi, A.; Khavarian-Garmsir, A.R.; Kummitha, R.K.R. Contributions of smart city solutions and technologies to resilience against the COVID-19 pandemic: A literature review. Sustainability 2021, 13, 8018. [Google Scholar] [CrossRef]
- Wilkins, G.; Stiff, A. Hem realities: Augmenting urbanism through tacit and immersive feedback. Archit. Cult. 2019, 7, 505–521. [Google Scholar] [CrossRef]
- Luimula, M.; Haavisto, T.; Vu, D.; Markopoulos, P.; Aho, J.; Markopoulos, E.; Saarinen, J. The use of metaverse in maritime sector–a combination of social communication, hands on experiencing and digital twins. In Creativity, Innovation and Entrepreneurship; AHFE International: Orlando, FL, USA, 2022; Volume 31, pp. 115–123. [Google Scholar] [CrossRef]
- Volk, R.; Stengel, J.; Schultmann, F. Building Information Modeling (BIM) for existing buildings—Literature review and future needs. Autom. Constr. 2014, 38, 109–127. [Google Scholar] [CrossRef]
- Jung, S.; Cha, H.S.; Jiang, S. Developing a building fire information management system based on 3D object visualization. Appl. Sci. 2020, 10, 772. [Google Scholar] [CrossRef]
- Kim, D.; Cha, H.S.; Jiang, S. The Prediction of Fire Disaster Using BIM-Based Visualization for Expediting the Management Process. Sustainability 2023, 15, 3719. [Google Scholar] [CrossRef]
- El-Kady, A.H.; Halim, S.; El-Halwagi, M.M.; Khan, F. Analysis of safety and security challenges and opportunities related to cyber-physical systems. Process Saf. Environ. Prot. 2023, 173, 384–413. [Google Scholar] [CrossRef]
- Sajjad, M.; Hu, A.; Waqar, A.; Falqi, I.I.; Alsulamy, S.H.; Bageis, A.S.; Alshehri, A.M. Evaluation of the success of industry 4.0 digitalization practices for sustainable construction management: Chinese construction industry. Buildings 2023, 13, 1668. [Google Scholar] [CrossRef]
- Damaševičius, R.; Bacanin, N.; Misra, S. From sensors to safety: Internet of Emergency Services (IoES) for emergency response and disaster management. J. Sens. Actuator Netw. 2023, 12, 41. [Google Scholar] [CrossRef]
- Vernadat, F.B. Interoperability and Standards for Automation. In Springer Handbook of Automation; Springer International Publishing: Cham, Germany, 2023; pp. 729–752. [Google Scholar] [CrossRef]
- ISO/IEC 30141:2018; Internet of Things (IoT)—Reference architecture. International Organization for Standardization: Geneva, Switzerland, 2018.
- Mansour, M.; Gamal, A.; Ahmed, A.I.; Said, L.A.; Elbaz, A.; Herencsar, N.; Soltan, A. Internet of things: A comprehensive overview on protocols, architectures, technologies, simulation tools, and future directions. Energies 2023, 16, 3465. [Google Scholar] [CrossRef]
- IEEE 802.15.4. Available online: https://cdn.standards.iteh.ai/samples/65695/130a25eb73244017b8326c66d2cb2c2c/ISO-IEC-30141-2018.pdf (accessed on 28 August 2024).
- Yakhou, N.; Thompson, P.; Siddiqui, A.; Abualdenien, J.; Ronchi, E. The integration of building information modelling and fire evacuation models. J. Build. Eng. 2023, 63, 105557. [Google Scholar] [CrossRef]
- Gustiyana, F.N.; Munadi, R.; Karna, N.; Enriko, I.K.A. Recommendations for Standardizing IoT for Fire Alarm Control Panel Systems: Literature Review. In Proceedings of the 2023 29th International Conference on Telecommunications (ICT), Toba, Indonesia, 8–9 November 2023; IEEE: New York, NY, USA, 2023; pp. 1–6. [Google Scholar] [CrossRef]
- ETSI EN 303 645. The European Telecommunications Standards Institute. 2020. Available online: https://www.etsi.org/deliver/etsi_en/303600_303699/303645/02.01.01_60/en_303645v020101p.pdf (accessed on 30 August 2024).
- Sheba, M.A.; Mansour, D.E.A.; Abbasy, N.H. A new low-cost and low-power industrial internet of things infrastructure for effective integration of distributed and isolated systems with smart grids. IET Gener. Transm. Distrib. 2023, 17, 4554–4573. [Google Scholar] [CrossRef]
Disclaimer/Publisher’s Note: The statements, opinions and data contained in all publications are solely those of the individual author(s) and contributor(s) and not of MDPI and/or the editor(s). MDPI and/or the editor(s) disclaim responsibility for any injury to people or property resulting from any ideas, methods, instructions or products referred to in the content. |
© 2024 by the authors. Licensee MDPI, Basel, Switzerland. This article is an open access article distributed under the terms and conditions of the Creative Commons Attribution (CC BY) license (https://creativecommons.org/licenses/by/4.0/).













