Fire-Environment Analysis: An Example of Army Garrison Camp Williams, Utah
Abstract
1. Introduction
2. Materials and Methods
2.1. Study Area
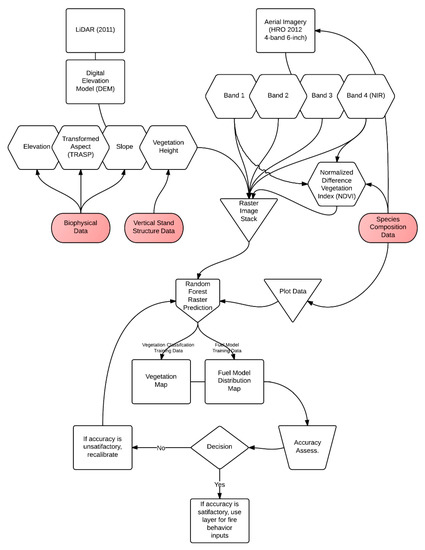
2.2. Vegetation and Fuels
2.3. Topography
2.4. Weather and Climate Data
2.5. Fire Behavior Prediction Tools
3. Results
3.1. Vegetation and Fuel Modeling
Fuel Moisture
3.2. Topography
3.3. Weather and Climate
3.3.1. Temperature
3.3.2. Relative Humidity
3.3.3. Precipitation
3.3.4. Wind Speed and Direction
3.3.5. Historical Precipitation and Temperature
3.4. Fire Behavior Prediction Tools
4. Discussion
4.1. Fuels Planning
4.2. Weather and Climate
4.3. Vegetation and Fuel Model Mapping Limitations
4.4. A Fire Management Application - Fire Danger Rating Pocket Cards
5. Concluding Comments
Supplementary Materials
Author Contributions
Funding
Acknowledgments
Conflicts of Interest
Appendix A


References
- Countryman, C.M. Fire environment and silvicultural practice. In Proceedings of the Society of American Foresters Annual Meeting, San Francisco, CA, USA, 15–19 November 1959; pp. 22–23. [Google Scholar]
- Countryman, C.M. Mass Fires and Fire Behavior. In Research Paper; PSW-19; USDA Forest Service, Pacific Southwest Forest and Range Experiment Station: Berkeley, CA, USA, 1964; pp. 1–53. [Google Scholar]
- Countryman, C.M. The concept of fire environment. Fire Control Notes 1966, 27, 8–10. [Google Scholar]
- Countryman, C.M. Fuel evaluation for fire control and fire use. In Proceedings of the Symposium of Fire Ecology and the Control and Use of Fire in Wild Land Management, Tucson, AZ, USA, 19 April 1969; Wagle, R.F., Ed.; University of Arizona: Tucson, AZ, USA, 1969; pp. 30–38. [Google Scholar]
- Countryman, C.M. The Fire Environment Concept; USDA Forest Service, Pacific Southwest Forest and Range Experiment: Berkeley, CA, USA, 1972; pp. 1–12.
- Countryman, C.M. The fire environment concept. Fire Manag. 1973, 34, 17. [Google Scholar]
- Countryman, C.M.; Schroeder, M.J. Fire environment–The key to fire behavior. In Proceedings of the Fifth World Forestry Congress, Seattle, WA, USA, 29 August–10 September 1960; USDA Forest Service: Washington, DC, USA, 1962; Volume 2, pp. 860–863. [Google Scholar]
- Brown, A.A.; Davis, K.P. Forest Fire: Control and Use, 2nd ed.; McGraw-Hill: New York, NY, USA, 1973; p. 686. [Google Scholar]
- Keane, R.E. Wildland Fuel Fundamentals and Applications; Springer: Cham, Switzerland; Berlin, Germany, 2015; p. 191. [Google Scholar]
- Merrill, D.F.; Alexander, M.E. (Eds.) Glossary of Forest Fire Management Terms, 4th ed.; National Research Council of Canada Publication NRCC No. 26516; Canadian Committee on Forest Fire Management: Ottawa, ON, Canada, 1987; pp. 1–91. [Google Scholar]
- Rothermel, R.C. A mathematical model for predicting fire spread in wildland fuels. In USDA Forest Service Research Paper; INT-115; Intermountain Forest and Range Experiment Station: Ogden, UT, USA, 1972; pp. 1–40. [Google Scholar]
- Deeming, J.E.; Brown, J.K. Fuel models in the national fire-danger rating system. J. For. 1975, 73, 347–350. [Google Scholar]
- Fosberg, M.A. Drying rates of heartwood below fiber saturation. For. Sci. 1970, 16, 57–63. [Google Scholar]
- Fosberg, M.A.; Rothermel, R.C.; Andrews, P.L. Moisture content calculations for 1000-hour timelag fuels. For. Sci. 1981, 27, 19–26. [Google Scholar]
- Brown, J.K. Handbook for inventorying downed woody material. In USDA Forest Service, General Technical Report; GTR-INT-16; Intermountain Forest and Range Experiment Station: Ogden, UT, USA, 1974; pp. 1–24. [Google Scholar]
- Deeming, J.E.; Burgan, R.W.; Cohen, J.D. The National Fire-Danger Rating System–1978. In USDA Forest Service General Technical Report; INT-39; Intermountain Forest and Range Experiment Station: Ogden, UT, USA, 1977; pp. 1–63. [Google Scholar]
- Barrows, J.S. Fire behavior in northern Rocky Mountain forests. In Station Paper; No. 29; US Department of Agriculture, Forest Service, Northern Rocky Mountain Forest and Range Experiment Station: Missoula, MT, USA, 1951; pp. 1–103. [Google Scholar]
- Campbell, D. The Campbell Prediction System, 3rd ed.; Ojai Printing and Publishing Company: Ojai, CA, USA, 2005; p. 142. [Google Scholar]
- Van, W.C. Effect of slope on fire spread rate. Canadian Forestry Service. Bi Mon. Res. Notes 1977, 33, 7–8. [Google Scholar]
- Schroeder, M.J.; Buck, C.C. Fire Weather: A Guide for Application of Meteorological Information to Forest Fire Control Operations. In Agriculture Handbook 360; USDA Forest Service: Washington, DC, USA, 1970; pp. 1–299. [Google Scholar]
- Cheney, N.P. Fire behaviour. In Fire and the Australian Biota; Gill, A.M., Groves, R.H., Noble, I.R., Eds.; Australian Academy of Science: Canberra, Australia, 1981; pp. 151–175. [Google Scholar]
- Whiteman, C.D. Mountain Meteorology: Fundamentals and Applications; Oxford University Press: New York, NY, USA, 2000; p. 355. [Google Scholar]
- Nelson, R.M., Jr. Water relations of forest fuels. In Forest Fires: Behavior and Ecological Effects; Johnson, E.A., Miyanishi, K., Eds.; Academic Press: San Diego, CA, USA, 2001; pp. 79–149. [Google Scholar]
- Frost, S.M. Fire Environment Analysis at Army Garrison Camp Williams in Relation to Fire Behavior Potential for Gauging Fuel Modification Needs. Master’s Thesis, Utah State University, Logan, UT, USA, 2015; p. 183. [Google Scholar]
- Ryan, B.C. Potential Fire Behavior in California: An Atlas and Guide for Forest and Brushland Managers; Gen. Tech. Rep. PSW-77; US Department of Agriculture, Forest Service, Pacific Southwest Forest and Range Experiment Station: Berkley, CA, USA, 1984; pp. 1–15.
- Keane, R.E.; Burgan, R.; Van Wagtendonk, J.W. Mapping wildland fuels for fire management across multiple scales: Integrating remote sensing, GIS and biophysical modeling. Int. J. Wildland Fire 2001, 10, 301–319. [Google Scholar] [CrossRef]
- Ottmar, R.D.; Vihnanek, R.E.; Wright, C.S. Stereo photo series for quantifying natural fuels Volume X: Sagebrush with grass and ponderosa pine-juniper types in central Montana. In USDA Forest Service General Technical Report; PNW-GTR-719; Pacific Northwest Research Station: Portland, OR, USA, 2007; p. 59. [Google Scholar]
- Ottmar, R.D.; Vihnanek, R.E.; Wright, C.S. Stereo Photo Series for Quantifying Natural Fuels. Volume III: Lodgepole Pine, Quaking Aspen, and Gambel Oak Types in the Rocky Mountains; Publication NFES 2629; National Wildfire Coordinating Group, National Fire Equipment System, National Interagency Fire Center: Boise, ID, USA, 2000; pp. 1–85.
- Ottmar, R.D.; Vihnanek, R.E.; Regelbrugge, J.C. Stereo Photo Series for Quantifying Natural Fuels. Volume IV: Pinyon-Juniper, Sagebrush, and Chaparral Types in the Southwestern United States; Publication NFES 1084; National Wildfire Coordinating Group, National Fire Equipment System, National Interagency Fire Center: Boise, ID, USA, 2000; pp. 1–97.
- Ottmar, R.D.; Vihnanek, R.E.; Wright, C.S. Stereo Photo Series for Quantifying Natural Fuels. Volume I: Mixed-Conifer with Mortality, Western Juniper, Sagebrush, and Grassland Types in the Interior Pacific Northwest; Publication NFES 2580; National Wildfire Coordinating Group, National Fire Equipment System, National Interagency Fire Center: Boise, ID, USA, 1998; pp. 1–73.
- Scott, J.H.; Burgan, R.E. Standard fire behavior models: A comprehensive set for use with Rothermel’s surface fire spread model. In USDA Forest Service General Technical Report; RMRS-GTR-153; Rocky Mountain Research Station: Fort Collins, CO, USA, 2005; pp. 1–72. [Google Scholar]
- Anderson, H.E. Aids to determining fuel models for estimating fire behavior. In USDA Forest Service General Technical Report; INT-122; Intermountain Forest Range and Experiment Stations: Ogden, UT, USA, 1982; pp. 1–22. [Google Scholar]
- Ziel, R.; Jolly, W.M. Performance of fire behavior fuel models developed for the Rothermel surface fire spread model. In Proceedings of the 3rd Fire in Eastern Oak Forests Conference, Carbondale, IL, USA, 20–22 May 2008; Proc. NRS-P-46. US Department of Agriculture, Forest Service, Northern Research Station: Newtown Square, PA, USA, 2009; pp. 78–87. [Google Scholar]
- Cutler, D.R.; Edwards, T.C., Jr.; Beard, K.H.; Cutler, A.; Hess, K.T.; Gibson, J.; Lawler, J.J. Random forests for classification in ecology. Ecology 2007, 88, 2783–2792. [Google Scholar] [CrossRef] [PubMed]
- USFS-WFAS United States Forest Service-Wildland Fire Assessment System. National Fuel Moisture Database. 2014. Available online: https://www.wfas.net/index.php/national-fuel-moisture-database-moisture-drought-103 (accessed on 15 March 2014).
- Quick Terrain Modeler [QT Modeler]; Applied Imagery: Silver Spring, MA, USA, 2013.
- ESRI. ArcGIS; Environmental Systems Research Institute: Redlands, CA, USA, 2012. [Google Scholar]
- Bradshaw, L.S.; Deeming, J.E.; Burgan, R.E.; Cohen, J.D. The 1978 National Fire-Danger Rating System: Technical Documentation; U.S. Department of Agriculture, Forest Service, Intermountain Forest and Range Experiment Station: Ogden, UT, USA, 1983; pp. 1–44.
- Rothermel, R.C. How to Predict the Spread and Intensity of Forest and Range Fires; USDA Forest Service, Intermountain Forest and Range Experiment Station: Ogden, UT, USA, 1983; Volume 143, pp. 1–161.
- [NWCG] National Wildfire Coordinating Group. NWCG Standards for Fire Weather Stations. Interagency Wildfire Fire Weather Station Standards and Guidelines; Publication Management System Publication PMS 426-3; National Interagency Fire Center: Boise, ID, USA, 2019; pp. 1–46.
- Bradshaw, L.S.; McCormick, E. Fire Family Plus User’s Guide, Version 3.0; USDA Forest Service, Rocky Mountain Research Station, Missoula Fire Sciences Laboratory: Missoula, MT, USA, 2004; pp. 1–124.
- R Core Team. R: A Language and Environment for Statistical Computing; R Foundation for Statistical Computing: Vienna, Austria, 2013. [Google Scholar]
- Short, K.C. Spatial Wildfire Occurrence Data for the United States, 1992–2012, 2nd ed.; [FPA_FOD_20140428]; USDA Forest Service, Rocky Mountain Research Station, Research Data Archive: Fort Collins, CO, USA, 2014.
- Western Regional Climate Center [WRCC]. RAWS USA Climate Archive. Available online: http://www.raws.dri.edu/ (accessed on 15 September 2014).
- Huschke, R.E. Glossary of Meteorology; American Meteorological Society: Boston, MA, USA, 1959; p. 638. [Google Scholar]
- List, R.J. Smithsonian meteorological tables. In Smithsonian Miscellaneous Collections; Smithsonian Institute: Washington, DC, USA, 1951. [Google Scholar]
- NOAA. National Oceanic and Atmospheric Administration. National Climatic Data Center. Available online: http://www.ncdc.noaa.gov/ (accessed on 15 March 2014).
- Andrews, P.L.; Bradshaw, L.S.; Bunnell, D.; Curcio, G.M. Fire danger rating pocket card for firefighter safety. In Preprints of Second Conference on Fire and Forest Meteorology, Phoenix, AZ, USA, 11–16 January 1998; American Meteorological Society: Boston, MA, USA, 1998; pp. 67–70. [Google Scholar]
- Reeves, M.C.; Ryan, K.C.; Rollins, M.G.; Thompson, T.G. Spatial fuel data products of the LANDFIRE roject. Int. J. Wildland Fire 2009, 18, 250–267. [Google Scholar] [CrossRef]
- Finney, M.A. A computational method for optimising fuel treatment locations. Int. J. Wildland Fire 2007, 16, 702. [Google Scholar] [CrossRef]
- Finney, M.A. An Overview of FlamMap Fire Modeling Capabilities. In Proceedings of the Fuels Management-How to Measure Success: Conference Proceedings, Portland, OR, USA, 28–30 March 2006; Proc. RMRS-P-41. US Department of Agriculture, Forest Service, Rocky Mountain Research Station: Fort Collins, CO, USA, 2006; pp. 213–220. [Google Scholar]
- Ahmed, R.M.; Hassan, K.Q.; Abdollahi, M.; Gupta, A. Introducing a new remote sensing-based model for forecasting forest fire danger conditions at a four-day scale. Remote Sens. 2019, 11, 2101. [Google Scholar] [CrossRef]
- Matin, M.A.; Chitale, V.S.; Murthy, M.S.R.; Uddin, K.; Bajracharya, B.; Pradhan, S. Understanding forest fire patterns and risk in Nepal using remote sensing, geographic information system and historical fire data. Int. J. Wildland Fire 2017, 26, 276–286. [Google Scholar] [CrossRef]
- Brown, T.J.; Hall, B.L.; Westerling, A.L. The impact of twenty-first century climate change on wildland fire danger in the western United States: An applications perspective. Clim. Chang. 2004, 62, 365–388. [Google Scholar] [CrossRef]
- Rollins, M.G.; Frame, C.K. The LANDFIRE Prototype Project: Nationally Consistent and Locally Relevant Geospatial Data for Wildland Fire Management; Gen. Tech. Rep. RMRS-GTR-175; US Department of Agriculture, Forest Service, Rocky Mountain Research Station: Fort Collins, CO, USA, 2006; pp. 1–416.
- Van Wagtendonk, J.W.; Root, R.R. The use of multi-temporal Landsat Normalized Difference Vegetation Index (NDVI) data for mapping fuel models in Yosemite National Park, USA. Int. J. Remote Sens. 2003, 24, 1639–1651. [Google Scholar] [CrossRef]
- Streutker, D.R.; Glenn, N.F. LiDAR measurement of sagebrush steppe vegetation heights. Remote Sens. Environ. 2006, 102, 135–145. [Google Scholar] [CrossRef]
- Bond, P.I. Sagebrush Steppe Shrub Height and Canopy Cover Estimation Using LiDAR and Landsat 5 TM Data. Ph.D. Thesis, University of Idaho, Moscow, ID, USA, 2011; p. 93. [Google Scholar]
- Bork, E.W.; Su, J.G. Integrating LIDAR data and multispectral imagery for enhanced classification of rangeland vegetation: A meta analysis. Remote Sens. Environ. 2007, 111, 11–24. [Google Scholar] [CrossRef]
- Jensen, J.R. Introductory Digital Image Processing, 3rd ed.; Pearson Prentice Hall: Saddle River, NJ, USA, 2005; p. 544. [Google Scholar]







| Site | Latitude | Longitude | Elevation (m MSL) | Vegetation | Years of Record |
|---|---|---|---|---|---|
| Squaw Peak | 40°18′ N | 111°37′ W | 2038 | Gambel oak | 2002–2013 |
| Sevier Reservoir | 39°35′ N | 112°00′ W | 1624 | Cheatgrass | 2002–2013 |
| Vernon | 40°03′ N | 112°19′ W | 1719 | Utah juniper, Wyoming big sagebrush | 1997–2013 |
| Weather Station | Latitude | Longitude | Elevation (m MSL) | No. of Years | Years of Record |
|---|---|---|---|---|---|
| Tickville | 40°24′ N | 112°00′ W | 1582 | 11 | 2000–2001, 2004–2010, 2012–2013 |
| Pleasant Grove | 40°25′ N | 111°45′ W | 1585 | 17 | 1997–2013 |
| Vernon | 40°05′ N | 112°25′ W | 1676 | 23 | 1991–2013 |
| Vegetation Type | NFDRS Slope Steepness Class (%) | |||||
|---|---|---|---|---|---|---|
| 0–25 | 26–40 | 41–55 | 56–75 | > 75 | Area (ha) | |
| Gambel oak | 5.0 | 5.9 | 4.7 | 2.3 | 0.4 | 2027 |
| Juniper | 1.9 | 1.0 | 0.6 | 0.2 | 0.0 | 419 |
| Sagebrush | 7.7 | 3.1 | 1.2 | 0.4 | 0.1 | 1405 |
| Grass | 34.1 | 13.6 | 7.9 | 2.7 | 0.3 | 6529 |
| Bare earth | 4.9 | 1.0 | 0.6 | 0.3 | 0.1 | 751 |
| Slope class percentage | 53.7 | 24.6 | 15.0 | 5.9 | 0.9 | 11,130 |
| FBFM | NFDRS Slope Steepness Class (%) | |||||
|---|---|---|---|---|---|---|
| 0–25 | 26–40 | 41–55 | 56–75 | >75 | Area (ha) | |
| 1 | 12.8 | 3.3 | 1.5 | 0.4 | 0.0 | 2008 |
| 2 | 22.9 | 7.0 | 3.5 | 0.9 | 0.1 | 3815 |
| 5 | 11.5 | 12.2 | 8.5 | 3.8 | 0.6 | 4073 |
| 8 | 0.6 | 0.5 | 0.4 | 0.2 | 0.1 | 199 |
| 99 * | 5.9 | 1.6 | 1.1 | 0.5 | 0.1 | 1034 |
| Slope class percentage | 53.7 | 24.6 | 15.0 | 5.9 | 0.7 | 11,130 |
| Fire Environment Characteristic | Area (ha) | Percent of Total Area (%) |
|---|---|---|
| NFDRS slope steepness range | ||
| 1 = 0–25% | 5976 | 53.7 |
| 2 = 26–40% | 2734 | 24.6 |
| 3 = 41–55% | 1670 | 15.0 |
| 4 = 56–75% | 653 | 5.9 |
| 5 = > 75% | 96 | 0.9 |
| Aspect | ||
| North | 3540 | 31.8 |
| East | 3334 | 30.0 |
| South | 2046 | 18.4 |
| West | 2210 | 19.9 |
| Elevation (m MSL) | ||
| 1500–1649 | 665 | 6.0 |
| 1650–1799 | 2619 | 23.5 |
| 1800–1949 | 4312 | 38.8 |
| 1950–2099 | 2529 | 22.7 |
| >2100 | 1005 | 9.0 |
| Vegetation type | ||
| Gambel Oak | 2027 | 18.2 |
| Juniper | 419 | 3.8 |
| Sagebrush | 1405 | 12.6 |
| Grass | 6529 | 58.7 |
| Bare Earth | 751 | 6.7 |
| Fire behavior fuel model | ||
| 1-Short grass (0.3 m) | 2008 | 18.0 |
| 2-Timber (grass and understory) | 3815 | 34.3 |
| 5-Brush (0.6 m) | 4073 | 36.6 |
| 8-Closed timber litter | 199 | 1.8 |
| Bare earth | 1034 | 9.3 |
© 2020 by the authors. Licensee MDPI, Basel, Switzerland. This article is an open access article distributed under the terms and conditions of the Creative Commons Attribution (CC BY) license (http://creativecommons.org/licenses/by/4.0/).
Share and Cite
Frost, S.M.; Alexander, M.E.; DeRose, R.J.; Jenkins, M.J. Fire-Environment Analysis: An Example of Army Garrison Camp Williams, Utah. Fire 2020, 3, 6. https://doi.org/10.3390/fire3010006
Frost SM, Alexander ME, DeRose RJ, Jenkins MJ. Fire-Environment Analysis: An Example of Army Garrison Camp Williams, Utah. Fire. 2020; 3(1):6. https://doi.org/10.3390/fire3010006
Chicago/Turabian StyleFrost, Scott M., Martin E. Alexander, R. Justin DeRose, and Michael J. Jenkins. 2020. "Fire-Environment Analysis: An Example of Army Garrison Camp Williams, Utah" Fire 3, no. 1: 6. https://doi.org/10.3390/fire3010006
APA StyleFrost, S. M., Alexander, M. E., DeRose, R. J., & Jenkins, M. J. (2020). Fire-Environment Analysis: An Example of Army Garrison Camp Williams, Utah. Fire, 3(1), 6. https://doi.org/10.3390/fire3010006

