Is Anthropogenic Pyrodiversity Invisible in Paleofire Records?
Abstract
1. Introduction
2. Materials and Methods
- Experiment 1.
- Can standard fire-scar sampling strategies and intensities (samples per unit area) distinguish contrasting fire regimes with identical fire rotations using fire interval metrics? Are probabilistic or targeted sampling strategies better suited for characterizing these fire regimes? If possible, at what sampling intensity can this be achieved?
- Experiment 2.
- Can standard fire-scar methods identify fire regime changes from more frequent, small fires to less frequent, extensive fires using time-series metrics with a fading record problem (i.e., when sample depth diminishes further back in time)?
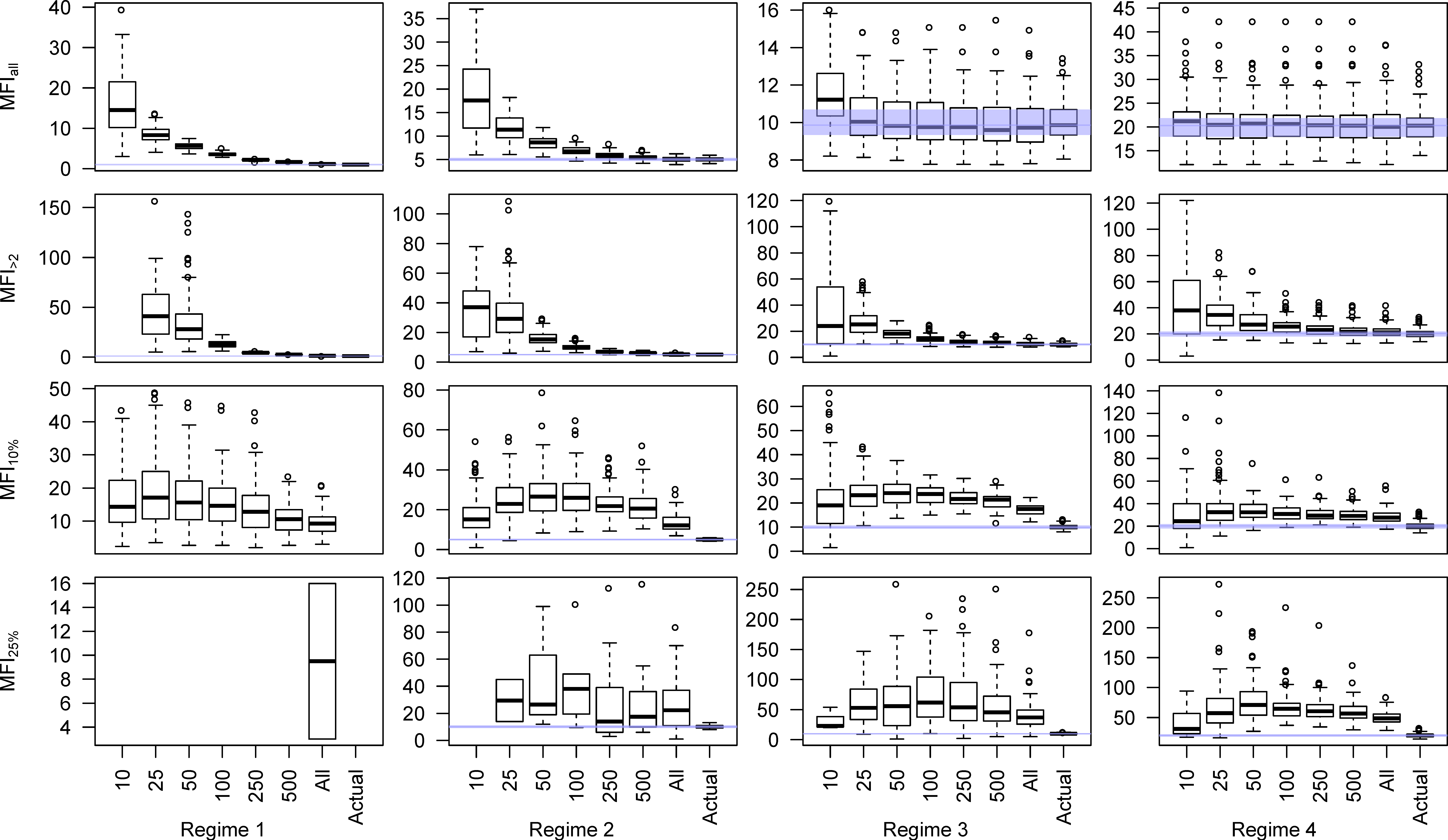
3. Results
4. Discussion
5. Conclusions
Author Contributions
Funding
Acknowledgments
Conflicts of Interest
Appendix A
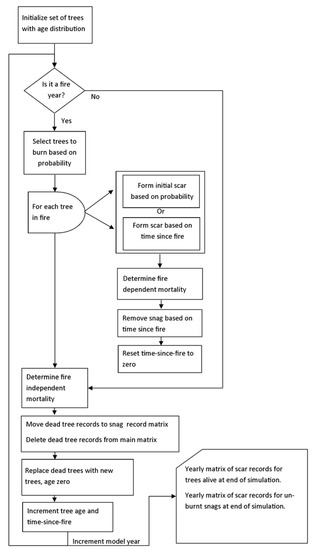
A1. Model Structure


| Age Class (years) | Fire-Dependent Mortality |
|---|---|
| <10 | 0.7 |
| 10–30 | 0.3 |
| 30–400 | 0.05 |
| >400 | 0.4 |
| Age Class (years) | Fire-Independent Mortality |
|---|---|
| <20 | 0.02 |
| 20–400 | 0.005 |
| >400 | 0.02 |
A1.1. Simulation Runs
| Experiment | Annual Fire Probability Fp | Burnt Area Bp | Number of Runs | Mortality | Number of Trees | Shift Year |
|---|---|---|---|---|---|---|
| 1. Discrete Fire Regimes | 100% | 5% | 100 | On | 40,000 | None |
| 25% | 20% | 100 | On | 40,000 | None | |
| 10% | 50% | 100 | On | 40,000 | None | |
| 5% | 100% | 100 | On | 40,000 | None | |
| 2. Fire Regime Shifts | 100%/5% | 5%/100% | 40 | On | 40,000 | 150 |
| 100%/5% | 5%/100% | 40 | On | 40,000 | 200 | |
| 100%/5% | 5%/100% | 40 | On | 40,000 | 250 | |
| 100%/5% | 5%/100% | 40 | On | 40,000 | 300 | |
| 100%/5% | 5%/100% | 40 | On | 40,000 | 350 | |
| 100%/5% | 5%/100% | 40 | On | 40,000 | 400 | |
| 100%/5% | 5%/100% | 40 | On | 40,000 | 450 | |
| 100%/5% | 5%/100% | 40 | On | 40,000 | 500 | |
| 100%/5% | 5%/100% | 40 | On | 40,000 | 550 | |
| 100%/5% | 5%/100% | 40 | On | 40,000 | 600 | |
| 25%/10% | 20%/50% | 40 | On | 40,000 | 150 | |
| 25%/10% | 20%/50% | 40 | On | 40,000 | 200 | |
| 25%/10% | 20%/50% | 40 | On | 40,000 | 250 | |
| 25%/10% | 20%/50% | 40 | On | 40,000 | 300 | |
| 25%/10% | 20%/50% | 40 | On | 40,000 | 350 | |
| 25%/10% | 20%/50% | 40 | On | 40,000 | 400 | |
| 25%/10% | 20%/50% | 40 | On | 40,000 | 450 | |
| 25%/10% | 20%/50% | 40 | On | 40,000 | 500 | |
| 25%/10% | 20%/50% | 40 | On | 40,000 | 550 | |
| 25%/10% | 20%/50% | 40 | On | 40,000 | 600 |
References
- Pyne, S.J. Fire in America. A Cultural History of Wildland and Rural Fire; Princeton University Press: Princeton, NJ, USA, 1982. [Google Scholar]
- Dobyns, H.F. From Fire to Flood; Ballena Press: Socorro, NM, USA, 1981. [Google Scholar]
- Vale, T.R. (Ed.) Fire, Native Peoples, and the Natural Landscape; Island Press: Washington, DC, USA, 2002. [Google Scholar]
- Marlon, J.R.; Bartlein, P.J.; Carcaillet, C.; Gavin, D.G.; Harrison, S.P.; Higuera, P.E.; Joos, F.; Power, M.J.; Prentice, I.C. Climate and human influences on global biomass burning over the past two millennia. Nat. Geosci. 2008, 1, 697–702. [Google Scholar] [CrossRef]
- Mooney, S.; Harrison, S.; Bartlein, P.; Daniau, A.L.; Stevenson, J.; Brownlie, K.; Buckman, S.; Cupper, M.; Luly, J.; Black, M. Late Quaternary fire regimes of Australasia. Quat. Sci. Rev. 2011, 30, 28–46. [Google Scholar] [CrossRef]
- Marlon, J.R.; Bartlein, P.J.; Gavin, D.G.; Long, C.J.; Anderson, R.S.; Briles, C.E.; Brown, K.J.; Colombaroli, D.; Hallett, D.J.; Power, M.J. Long-term perspective on wildfires in the western USA. Proc. Natl. Acad. Sci. USA 2012, 109, E535–E543. [Google Scholar] [CrossRef] [PubMed]
- Allen, C.D. Lots of lightning and plenty of people: An ecological history of fire in the upland Southwest. In Fire, Native Peoples, and the Natural Landscape; Vale, T.R., Ed.; Island Press: Washington, DC, USA, 2002; pp. 143–193. [Google Scholar]
- Bird, R.B.; Bird, D.W.; Codding, B.F.; Parker, C.H.; Jones, J.H. The “fire stick farming” hypothesis: Australian Aboriginal foraging strategies, biodiversity, and anthropogenic fire mosaics. Proc. Natl. Acad. Sci. USA 2008, 105, 14796–14801. [Google Scholar] [CrossRef] [PubMed]
- Bowman, D.M.J.S. The Impact of Aboriginal Landscape Burning on the Australian biota. New Phytol. 1998, 140, 385–410. [Google Scholar] [CrossRef]
- Bowman, D.M.J.S.; Prior, L.D. Impact of Aboriginal landscape burning on woody vegetation in Eucalyptus tetrodonta savanna in Arnhem Land, northern Australia. J. Biogeogr. 2004, 31, 807–817. [Google Scholar] [CrossRef]
- Trauernicht, C.; Brook, B.W.; Murphy, B.P.; Williamson, G.J.; Bowman, D.M.J.S. Local and global pyrogeographic evidence that indigenous fire management creates pyrodiversity. Ecol. Evol. 2015, 5, 1908–1918. [Google Scholar] [CrossRef]
- Bird, R.B.; Codding, B.F.; Kauhanen, P.G.; Bird, D.W. Aboriginal hunting buffers climate-driven fire-size variability in Australia’s spinifex grasslands. Proc. Natl. Acad. Sci. USA 2012, 109, 10287–10292. [Google Scholar] [CrossRef]
- Bliege Bird, R.; Bird, D.W.; Codding, B.F. People, El Niño southern oscillation and fire in Australia: Fire regimes and climate controls in hummock grasslands. Philos. Trans. R. Soc. B Biol. Sci. 2016, 371, 20150343. [Google Scholar] [CrossRef]
- Roos, C.I.; Zedeño, M.N.; Hollenback, K.L.; Erlick, M.M.H. Indigenous impacts on North American Great Plains fire regimes of the past millennium. Proc. Natl. Acad. Sci. USA 2018, 115, 8143–8148. [Google Scholar] [CrossRef]
- Swetnam, T.W.; Farella, J.; Roos, C.I.; Liebmann, M.J.; Falk, D.A.; Allen, C.D. Multiscale perspectives of fire, climate and humans in western North America and the Jemez Mountains, USA. Philos. Trans. R. Soc. B Biol. Sci. 2016, 371, 20150168. [Google Scholar] [CrossRef] [PubMed]
- Holz, A.; Veblen, T.T. The amplifying effects of humans on fire regimes in temperate rainforests in western Patagonia. Palaeogeogr. Palaeoclimatol. Palaeoecol. 2011, 311, 82–92. [Google Scholar] [CrossRef]
- Bliege Bird, R.; Tayor, N.; Codding, B.F.; Bird, D.W. Niche construction and Dreaming logic: Aboriginal patch mosaic burning and varanid lizards (Varanus gouldii) in Australia. Proc. R. Soc. Lond. B Biol. Sci. 2013, 280, 20132297. [Google Scholar] [CrossRef] [PubMed]
- Laris, P. Burning the Seasonal Mosaic: Preventative Burning Strategies in the Wooded Savanna of Southern Mali. Hum. Ecol. Interdiscip. J. 2002, 30, 155. [Google Scholar] [CrossRef]
- Sullivan, A.P.; Mink, P.B. Theoretical and Socioecological Consequences of Fire Foodways. Am. Antiq. 2018, 83, 619–638. [Google Scholar] [CrossRef]
- Sullivan, A.P., III. Mogollon Agrarian Ecology. Kiva 1982, 48, 1–15. [Google Scholar] [CrossRef]
- Coughlan, M.R. Errakina: Pastoral Fire Use and Landscape Memory In the Basque Region of the French Western Pyrenees. J. Ethnobiol. 2013, 33, 86–104. [Google Scholar] [CrossRef]
- Allred, B.W.; Fuhlendorf, S.D.; Engle, D.M.; Elmore, R.D. Ungulate preference for burned patches reveals strength of fire–grazing interaction. Ecol. Evol. 2011, 1, 132–144. [Google Scholar] [CrossRef]
- Fuhlendorf, S.D.; Engle, D.M.; Kerby, J.A.Y.; Hamilton, R. Pyric Herbivory: Rewilding Landscapes through the Recoupling of Fire and Grazing. Conserv. Biol. 2009, 23, 588–598. [Google Scholar] [CrossRef]
- Huffman, M.R. The Many Elements of Traditional Fire Knowledge: Synthesis, Classification, and Aids to Cross-cultural Problem Solving in Fire-dependent Systems Around the World. Ecol. Soc. 2013, 18, 3. [Google Scholar] [CrossRef]
- Scherjon, F.; Bakels, C.; MacDonald, K.; Roebroeks, W. Burning the Land: An Ethnographic Study of Off-Site Fire Use by Current and Historically Documented Foragers and Implications for the Interpretation of Past Fire Practices in the Landscape. Curr. Anthropol. 2015, 56, 299–326. [Google Scholar] [CrossRef]
- Dieterich, J.H.; Swetnam, T.W. Dendrochronology of a fire scarred ponderosa pine. For. Sci. 1984, 30, 238–247. [Google Scholar]
- Swetnam, T.W.; Brown, P.M. Climatic Inferences from Dendroecological Reconstructions. In Dendroclimatology; Hughes, M.K., Swetnam, T.W., Diaz, H.F., Eds.; Springer: New York, NY, USA, 2011; Volume 11, pp. 263–295. [Google Scholar]
- Bigio, E.; Swetnam, T.W.; Baisan, C.H. A comparison and integration of tree-ring and alluvial records of fire history at the Missionary Ridge Fire, Durango, Colorado, USA. Holocene 2010, 20, 1047–1061. [Google Scholar] [CrossRef]
- Whitlock, C.; Millspaugh, S.H. Testing the Assumptions of Fire-History Studies: An Examination of Modern Charcoal Accumulation in Yellowstone National Park, USA. Holocene 1996, 6, 7–15. [Google Scholar] [CrossRef]
- Whitlock, C.; Skinner, C.N.; Bartlein, P.J.; Minckley, T.; Mohr, J.A. Comparison of charcoal and tree-ring records of recent fires in the eastern Klamath Mountains, California, USA. Can. J. For. Res. 2004, 34, 2110–2121. [Google Scholar] [CrossRef]
- Pitkänen, A.; Lehtonen, H.; Huttunen, P. Comparison of Sedimentary Microscopic Charcoal Particle Records in a Small Lake with Dendrochronological Data: Evidence for the Local Origin of Microscopic Charcoal Produced by Forest Fires of Low Intensity in Eastern Finland. Holocene 1999, 9, 559–567. [Google Scholar] [CrossRef]
- Falk, D.A.; Heyerdahl, E.K.; Brown, P.M.; Farris, C.; Fulé, P.Z.; McKenzie, D.; Swetnam, T.W.; Taylor, A.H.; van Horne, M.L. Multi-scale controls of historical forest-fire regimes: New insights from fire-scar networks. Front. Ecol. Environ. 2011, 9, 446–454. [Google Scholar] [CrossRef]
- Stephens, S.L.; Fry, D.L.; Collins, B.M.; Skinner, C.N.; Franco-Vizcaíno, E.; Freed, T.J. Fire-scar formation in Jeffrey pine–mixed conifer forests in the Sierra San Pedro Mártir, Mexico. Can. J. For. Res. 2010, 40, 1497–1505. [Google Scholar] [CrossRef]
- Baker, W.L.; Ehle, D. Uncertainty in Surface-Fire History: The Case of Ponderosa Pine Forests in the Western United States. Can. J. For. Res. 2001, 31, 1205–1226. [Google Scholar] [CrossRef]
- Van Horne, M.L.; Fulé, P.Z. Comparing methods of reconstructing fire history using fire scars in a southwestern United States ponderosa pine forest. Can. J. For. Res. 2006, 36, 855–867. [Google Scholar] [CrossRef]
- Farris, C.A.; Baisan, C.H.; Falk, D.A.; Yool, S.R.; Swetnam, T.W. Spatial and temporal corroboration of a fire-scar-based fire history in a frequently burned ponderosa pine forest. Ecol. Appl. 2010, 20, 1598–1614. [Google Scholar] [CrossRef] [PubMed]
- Farris, C.A.; Baisan, C.H.; Falk, D.A.; van Horne, M.L.; Fulé, P.Z.; Swetnam, T.W. A comparison of targeted and systematic fire-scar sampling for estimating historical fire frequency in south-western ponderosa pine forests. Int. J. Wildland Fire 2013, 22, 1021. [Google Scholar] [CrossRef]
- Swetnam, T.W. Fire History and Climate Change in Giant Sequoia Groves. Science 1993, 262, 885–889. [Google Scholar] [CrossRef] [PubMed]
- Kitzberger, T.; Swetnam, T.W.; Veblen, T.T. Inter-Hemispheric Synchrony of Forest Fires and El Niño-Southern Oscillation. Glob. Ecol. Biogeogr. 2001, 10, 315–326. [Google Scholar] [CrossRef]
- Veblen, T.T.; Kitzberger, T. Inter-Hemispheric Comparison of Fire History: The Colorado Front Range, U.S.A., and the Northern Patagonian Andes, Argentina. Plant Ecol. 2002, 163, 187–207. [Google Scholar] [CrossRef]
- Swetnam, T.W.; Baisan, C.H. Tree-ring reconstructions of fire and climate history of the Sierra Nevada and Southwestern United States. In Fire and Climate Change in Temperate Ecosystems of the Western Americas; Veblen, T.T., Baker, C.M., Montenegro, G., Swetnam, T.W., Eds.; Springer: New York, NY, USA, 2003; pp. 158–195. [Google Scholar]
- Swetnam, T.W.; Baisan, C.H.; Caprio, A.C.; Brown, P.M.; Touchan, R.; Anderson, R.S.; Hallett, D.J. Multi-millenial fire history of the Giant Forest, Sequoia National Park, California, USA. Fire Ecol. 2009, 5, 120–150. [Google Scholar] [CrossRef]
- Veblen, T.T.; Kitzberger, T.; Villalba, R.; Donnegan, J. Fire History in Northern Patagonia: The Roles of Humans and Climatic Variation. Ecol. Monogr. 1999, 69, 47–67. [Google Scholar] [CrossRef]
- Drury, S.A.; Veblen, T.T. Spatial and temporal variability in fire occurrence within the Las Bayas Forestry Reserve, Durango, Mexico. Plant Ecol. 2008, 197, 299–316. [Google Scholar] [CrossRef]
- Guyette, R.P.; Muzika, R.M.; Dey, D.C. Dynamics of an Anthropogenic Fire Regime. Ecosystems 2002, 5, 472–486. [Google Scholar]
- McMurry, E.R.; Stambaugh, M.C.; Guyette, R.P. Fire scars reveal source of New England’s 1780 Dark Day. Int. J. Wildland Fire 2007, 16, 266–270. [Google Scholar] [CrossRef]
- Stambaugh, M.C.; Guyette, R.P.; Marschall, J.M. Longleaf pine (Pinus palustris Mill.) fire scars reveal new details of a frequent fire regime. J. Veg. Sci. 2011, 22, 1094–1104. [Google Scholar] [CrossRef]
- Stambaugh, M.; Guyette, R.; Marschall, J. Fire History in the Cherokee Nation of Oklahoma. Hum. Ecol. 2013. [Google Scholar] [CrossRef]
- Lewis, H.T. Hunter-Gatherers and Problems for Fire History. In Proceedings of the Fire History Workshop, Tucson, Arizona, 20–24 October 1980; Stokes, M.A., Dieterich, J.H., Eds.; U.S. Department of Agriculture, Forest Service, Rocky Mountain Research Station: Fort Collins, CO, USA, 1980; pp. 115–119. [Google Scholar]
- Bürgi, M.; Gimmi, U.; Stuber, M. Assessing traditional knowledge on forest uses to understand forest ecosystem dynamics. For. Ecol. Manag. 2013, 289, 115–122. [Google Scholar] [CrossRef]
- Yibarbuk, D.; Whitehead, P.J.; Russell-Smith, J.; Jackson, D.; Godjuwa, C.; Fisher, A.; Cooke, P.; Choquenor, D.; Bowman, D.M.J.S. Fire ecology and Aboriginal land management in central Arnhem Land, northern Australia: A tradition of ecosystem management. J. Biogeogr. 2000, 28, 325–343. [Google Scholar] [CrossRef]
- Fitzgerald, S.A. Fire Ecology of Ponderosa Pine and the Rebuilding of Fire-Resilient Ponderosa Pine Ecosystems. In Proceedings of the Symposium on Ponderosa Pine: Issues, Trends, and Management, Klamath Falls, OR, USA, 18–21 October 2004; Ritchie, M.W., Maguire, D.A., Youngblood, A., Eds.; Pacific Southwest Research Station, Forest Service, U.S. Department of Agriculture: Albany, CA, USA, 2005; pp. 197–225. [Google Scholar]
- Rodonov, S.N. A-sequential algorithm for testing climate regime shifts. Geophys. Res. Lett. 2004, 31, L09204. [Google Scholar] [CrossRef]
- Rodonov, S.N. Detecting regime shifts in the mean and variance: Methods and specific examples. In Large-Scale Disturbances (Regime Shifts) and Recovery in Aquatic Ecosystems: Challenges for Management Toward Sustainability; Velikova, V., Chipev, N., Eds.; UNESCO-ROSTE/BAS Workshop on Regime Shifts: Varna, Bulgaria, 2005; pp. 17–24. [Google Scholar]
- Taylor, A.H.; Trouet, V.; Skinner, C.N.; Stephens, S. Socioecological transitions trigger fire regime shifts and modulate fire–climate interactions in the Sierra Nevada, USA, 1600–2015 CE. Proc. Natl. Acad. Sci. USA 2016, 113, 13684–13689. [Google Scholar] [CrossRef] [PubMed]
- Coughlan, M.; Magi, B.; Derr, K. A Global Analysis of Hunter-Gatherers, Broadcast Fire Use, and Lightning-Fire-Prone Landscapes. Fire 2018, 1, 41. [Google Scholar] [CrossRef]
- Bowman, D.M.J.S.; Perry, G.L.W.; Higgins, S.I.; Johnson, C.N.; Fuhlendorf, S.D.; Murphy, B.P. Pyrodiversity is the coupling of biodiversity and fire regimes in food webs. Philos. Trans. R. Soc. B Biol. Sci. 2016, 371, 20150169. [Google Scholar] [CrossRef]
- Krawchuk, M.A.; Haire, S.L.; Coop, J.; Parisien, M.-A.; Whitman, E.; Chong, G.; Miller, C. Topographic and fire weather controls of fire refugia in forested ecosystems of northwestern North America. Ecosphere 2016, 7, e01632. [Google Scholar] [CrossRef]
- Bradstock, R.A.; Bedward, M.; Gill, A.M.; Cohn, J.S. Which mosaic? A landscape ecological approach for evaluating interactions between fire regimes, habitat and animals. Wildl. Res. 2005, 32, 409–423. [Google Scholar] [CrossRef]
- Iniguez, J.M.; Swetnam, T.W.; Baisan, C.H.; Sieg, C.H.; Fulé, P.Z.; Hunter, M.; Allen, C.D.; Brooks, M.L.; Balice, R.G. Spatially and temporally variable fire regime on Rincon Peak, Arizona, USA. Fire Ecol. 2009, 5, 3–21. [Google Scholar] [CrossRef]
- Farris, C.A.; Baisan, C.H.; Yool, S.R.; Swetnam, T.W. Spatial and temporal corroboration of fire-scar based fire history reconstructions in a frequently burned wilderness area in southern Arizona. Can. J. For. Res. 2010, 20, 1598–1614. [Google Scholar]
- Roos, C.I.; Bowman, D.M.J.S.; Balch, J.K.; Artaxo, P.; Bond, W.J.; Cochrane, M.; D’Antonio, C.M.; DeFries, R.; Mack, M.; Johnston, F.H.; et al. Pyrogeography, historical ecology, and the human dimensions of fire regimes. J. Biogeogr. 2014, 41, 833–836. [Google Scholar] [CrossRef]
- Bowman, D.M.J.S.; Balch, J.K.; Artaxo, P.; Bond, W.J.; Cochrane, M.A.; D’Antonio, C.M.; DeFries, R.S.; Johnston, F.H.; Keeley, J.E.; Krawchuk, M.A.; et al. The human dimension of fire regimes on Earth. J. Biogeogr. 2011, 38, 2223–2236. [Google Scholar] [CrossRef] [PubMed]
- Bowman, D.M.J.S.; O’Brien, J.A.; Goldammer, J.G. Pyrogeography and the Global Quest for Sustainable Fire Management. Annu. Rev. Environ. Resour. 2013, 38, 57–80. [Google Scholar] [CrossRef]
- Roos, C.I.; Scott, A.C.; Belcher, C.M.; Chaloner, W.G.; Aylen, J.; Bird, R.B.; Coughlan, M.R.; Johnson, B.R.; Johnston, F.H.; McMorrow, J.; et al. Living on a flammable planet: Interdisciplinary, cross-scalar and varied cultural lessons, prospects and challenges. Philos. Trans. R. Soc. B Biol. Sci. 2016, 371, 20150469. [Google Scholar] [CrossRef] [PubMed]
- Battaglia, M.; Smith, F.W.; Shepperd, W.D. Predicting mortality of ponderosa pine regeneration after prescribed fire in the Black Hills, South Dakota, USA. Int. J. Wildland Fire 2009, 18, 176–190. [Google Scholar] [CrossRef]
- Swezy, D.M.; Agee, J.K. Prescribed-fire effects on fine-root and tree mortality in old-growth ponderosa pine. Can. J. For. Res. 1991, 21, 626–634. [Google Scholar] [CrossRef]
- Arno, S.F.; Scott, J.H.; Hartwell, M.G. Age-Class Structure of Old Growth Ponderosa Pine/Douglas—Fir Stands and Its Relationship to Fire History; U.S. Department of Agriculture, Forest Service, Intermountain Research Station: Ogden, UT, USA, 1995; Volume INT-RP-481.






| Fire Regime | Fire Year Probability | Cell Specific Burn Probability during Fire Years |
|---|---|---|
| Annual patch burning | 100% | 5% |
| Semidecadal patch burning | 20% | 25% |
| Decadal spreading fires | 10% | 50% |
| Bidecadal spreading fires | 5% | 100% |
© 2019 by the authors. Licensee MDPI, Basel, Switzerland. This article is an open access article distributed under the terms and conditions of the Creative Commons Attribution (CC BY) license (http://creativecommons.org/licenses/by/4.0/).
Share and Cite
Roos, C.I.; Williamson, G.J.; Bowman, D.M.J.S. Is Anthropogenic Pyrodiversity Invisible in Paleofire Records? Fire 2019, 2, 42. https://doi.org/10.3390/fire2030042
Roos CI, Williamson GJ, Bowman DMJS. Is Anthropogenic Pyrodiversity Invisible in Paleofire Records? Fire. 2019; 2(3):42. https://doi.org/10.3390/fire2030042
Chicago/Turabian StyleRoos, Christopher I., Grant J. Williamson, and David M. J. S. Bowman. 2019. "Is Anthropogenic Pyrodiversity Invisible in Paleofire Records?" Fire 2, no. 3: 42. https://doi.org/10.3390/fire2030042
APA StyleRoos, C. I., Williamson, G. J., & Bowman, D. M. J. S. (2019). Is Anthropogenic Pyrodiversity Invisible in Paleofire Records? Fire, 2(3), 42. https://doi.org/10.3390/fire2030042

