An Implicit Flux-Corrected Transport Algorithm Used for Gas Discharge Calculations
Abstract
1. Introduction
2. Numerical Methods
3. Numerical Tests
3.1. A Square-Wave Dynamic Test
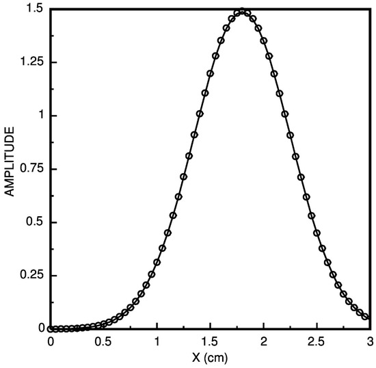
3.2. Gaussian Wave Dynamic Test
3.3. Steady State Test
3.4. Diffusion-Free Results
4. Two-Dimensional Calculations
5. Conclusions
Funding
Institutional Review Board Statement
Informed Consent Statement
Data Availability Statement
Acknowledgments
Conflicts of Interest
References
- Boris, J.P.; Book, D.L. Solution of continuity equations by the method of flux-corrected transport. In Controlled Fusion; Academic Press: Cambridge, MA, USA, 1976; pp. 85–129. [Google Scholar]
- Zalesak, S.T. Fully multidimensional flux-corrected transport algorithms for fluids. J. Comput. Phys. 1979, 31, 335–362. [Google Scholar] [CrossRef]
- Boris, J.P. Flux-corrected transport looks at forty. Comput. Fluids 2013, 84, 113–126. [Google Scholar] [CrossRef]
- Morrow, R. Numerical solution of hyperbolic equations for electron drift in strongly non-uniform electric fields. J. Comput. Phys. 1981, 43, 1–15. [Google Scholar] [CrossRef]
- Steinle, P.; Morrow, R. An implicit flux-corrected transport algorithm. J. Comput. Phys. 1989, 80, 61–71. [Google Scholar] [CrossRef]
- Morrow, R.; Lowke, J.J. Streamer propagation in air. J. Phys. D Appl. Phys. 1997, 30, 614. [Google Scholar] [CrossRef]
- Morrow, R.; Blackburn, T.R. The stepped nature of lightning, and the upward connecting streamer. J. Phys. D Appl. Phys. 2002, 35, L69. [Google Scholar] [CrossRef]
- Morrow, R. The theory of positive glow corona. J. Phys. D Appl. Phys. 1997, 30, 3099. [Google Scholar] [CrossRef]
- Morrow, R. Ball lightning dynamics and stability at moderate ion densities. J. Phys. D Appl. Phys. 2017, 50, 395201. [Google Scholar] [CrossRef]
- Morrow, R. A general theory for ball lightning structure and light output. J. Phys. D Appl. Phys. 2018, 51, 125205. [Google Scholar] [CrossRef]
- Morrow, R. The origin of ball and bead lightning from an expanded lightning channel. J. Atmos. Sol.-Terr. Phys. 2019, 195, 105116. [Google Scholar] [CrossRef]
- Morrow, R. A new Comprehensive Theory for Ball and Bead Lightning. Aust. Phys. 2020, 57, 14–20. [Google Scholar]
- Morrow, R. A new theory for the expansion of lightning channels from a diameter of centimetres to metres via ionizing waves. J. Atmos. Sol. Terr. Phys. 2019, 189, 18–26. [Google Scholar] [CrossRef]
- Jayasinghe, H.; Arevalo, I.; Morrow, R.; Cooray, V. Reduced order model for a streamer discharge in air. In Proceedings of the ICLP 2024, 37th International Conference on Lightning Protection, Dresden, Germany, 1–7 September 2024; pp. 870–876. [Google Scholar]
- Roache, P.J. Computational Fluid Dynamics; Hermosa Publishers: Socorro, NM, USA, 1972. [Google Scholar]
- Jones, F.L. Ionization and Breakdown in Gases; Wiley: New York, NY, USA; Methuen, MA, USA, 1957. [Google Scholar]
- Braglia, G.L.; Lowke, J.J. Comparison of Monte Carlo and Boltzmann calculation of electron diffusion to absorbing electrodes. J. Phys. D Appl. Phys. 1979, 12, 1831. [Google Scholar] [CrossRef]
- Nayfeh, A.H. Perturbation Methods; Wiley Interscience: New York, NY, USA, 1973. [Google Scholar]
- Barton, B.F.; Barton, M.S. Narration in technical communication. Iowa State J. Bus. Tech. Commun. 1988, 2, 36–48. [Google Scholar] [CrossRef]
- Morrow, R.; Blackburn, T.R. The development of Discharges in Air--filled Insulation Voids. In Proceedings of the ICPIG XXIII International Conference on Phenomena in Ionised Gases, Warsaw, Poland, 11–16 July 1999; Volume II, pp. 173–174. [Google Scholar]




Disclaimer/Publisher’s Note: The statements, opinions and data contained in all publications are solely those of the individual author(s) and contributor(s) and not of MDPI and/or the editor(s). MDPI and/or the editor(s) disclaim responsibility for any injury to people or property resulting from any ideas, methods, instructions or products referred to in the content. |
© 2025 by the author. Licensee MDPI, Basel, Switzerland. This article is an open access article distributed under the terms and conditions of the Creative Commons Attribution (CC BY) license (https://creativecommons.org/licenses/by/4.0/).
Share and Cite
Morrow, R. An Implicit Flux-Corrected Transport Algorithm Used for Gas Discharge Calculations. Plasma 2025, 8, 7. https://doi.org/10.3390/plasma8010007
Morrow R. An Implicit Flux-Corrected Transport Algorithm Used for Gas Discharge Calculations. Plasma. 2025; 8(1):7. https://doi.org/10.3390/plasma8010007
Chicago/Turabian StyleMorrow, Richard. 2025. "An Implicit Flux-Corrected Transport Algorithm Used for Gas Discharge Calculations" Plasma 8, no. 1: 7. https://doi.org/10.3390/plasma8010007
APA StyleMorrow, R. (2025). An Implicit Flux-Corrected Transport Algorithm Used for Gas Discharge Calculations. Plasma, 8(1), 7. https://doi.org/10.3390/plasma8010007
