Next Article in Journal
Improving the Mechanical, Corrosion Resistance, Microstructural and Environmental Performance of Recycled Aggregate Concrete Using Ceramic Waste Powder as an Alternative to Cement
Previous Article in Journal
Investigating Australian Calcined Clays as Supplementary Cementitious Materials
 
 
Font Type:
Arial Georgia Verdana
Font Size:
Aa Aa Aa
Line Spacing:
Column Width:
Background:
Article

The Effect of Layer Thickness and Nozzle Diameter in Fused Deposition Modelling Printing on the Flexural Strength of Zirconia Ceramic Samples Produced by a Multistage Manufacturing Process

by
Anton Smirnov
1,2,*,
Oleg Yanushevich
3,
Natella Krikheli
3,
Yulia Zhukovskaya
3,
Mihail Soloninkin
2,
Petr Naumenko
1,3,
Nestor Washington Solis Pinargote
1,2,
Pavel Peretyagin
1,3,
Sergey Grigoriev
1 and
Nikita Nikitin
1,4,*
1
Spark Plasma Sintering Research Laboratory, Moscow State University of Technology “STANKIN”, Vadkovsky Per. 1, Moscow 127055, Russia
2
Laboratory of 3D Structural and Functional Engineering, Moscow State University of Technology “STANKIN”, Vadkovsky Per. 1, Moscow 127055, Russia
3
Scientific Department, Federal State Budgetary Educational Institution of Higher Education, Russian University of Medicine of the Ministry of Health of the Russian Federation, Dolgorukovskaya Str. 4, Moscow 127006, Russia
4
College of New Materials and Nanotechnologies, National University of Science & Technology (MISIS), Leninskii Prosp. 4, Moscow 119049, Russia
*
Authors to whom correspondence should be addressed.
Ceramics 2025, 8(1), 10; https://doi.org/10.3390/ceramics8010010
Submission received: 31 October 2024 / Revised: 13 January 2025 / Accepted: 20 January 2025 / Published: 24 January 2025

Abstract

The process of creating ceramic items using fused deposition modelling (FDM) enables the creation of intricate shapes for a variety of purposes, including tooling and prototyping. However, due to the numerous variables involved in the process, it is challenging to discern the impact of each parameter on the final characteristics of FDM components, which impedes the advancement of this technology. This paper deals with the application of statistical analysis in the study of the dependence of the flexural strength of sintered zirconia disks on the printing parameters (nozzle diameter, layer thickness, and infill pattern) of the fused deposition method printing of a ceramic–polymer filament containing 80 wt.% zirconia and 20 wt.% polylactide. X-ray-computed tomography and diffraction systems, scanning electron microscopy combined with energy-dispersive spectroscopy, were used for a microstructural analysis of the sintered samples. It was found that the nozzle diameter and infill pattern have no significant influence on the flexural strength values. It was assumed that this is due to the heterogeneous distribution of the ceramic phase in the manufactured filament during extrusion. On the other hand, correlation analysis and analysis of correlation diagrams have shown that the thickness of the filling layer has the greatest effect on flexural strength. The maximum (684 MPa) strength value was found in a sample printed with a layer thickness of 0.2 mm. The minimum layer thickness ensures a more uniform distribution of ceramic particles and minimizes defects in samples that occur during FDM printing. The results obtained make it possible to optimize the considered process of manufacturing ceramic products from ZrO2 printed using FDM technology from extruded composite filaments.

1. Introduction

Ceramics based on zirconium dioxide (ZrO2) are versatile structural materials for various applications with such outstanding properties as high bending strength, high fracture toughness, thermal and chemical stability, corrosion resistance, and ionic conductivity. Due to its high biocompatibility and aesthetic properties, zirconium dioxide has gained popularity in biomedicine and dentistry for endoprosthesis of the head of an artificial hip joint, and dental implants (crowns, bridges, and veneers) are made on its basis in dentistry [1,2,3,4,5,6,7].
The manufacturing of products from zirconium dioxide and its derivatives is most often carried out by one of the technologies, namely powder pressing and sintering, injection molding, and additive technologies [8,9]. Depending on the on the chosen method, the formation of the final ceramic product will be realized by subjecting the ZrO2 precursor to temperature and/or pressure, which will result in the formation of a monolithic product and may lead to changes in the crystallographic structure of the original material. During high-temperature sintering, one of three types of crystalline structures may be formed, that, as a result, will determine the mechanical and physicochemical properties of the final product [9,10] (on a par with the presence of pores and macrodefects). Figure 1 shows the changes in crystallographic structure as a function of temperature: monoclinic (m), tetragonal (t), and cubic (c) [9].
The monoclinic phase (m-ZrO2) is thermodynamically stable and exists at room temperature. The tetragonal phase (t-ZrO2) is metastable and exists at temperatures from 1000 to 2285 °C. Under mechanical strains or at lower temperatures, zirconium dioxide’s tetragonal phase can transition to the monoclinic (m) ⇄ (t) phase. The metastable tetragonal phase gives way to the more thermodynamically advantageous monoclinic phase due to tensile stresses near the fracture tip [11]. A 7.7–9% local volume increase occurs during this phase, resulting in a localized compression stress at the fracture tip that opposes the external load. Temperatures greater than 2285 °C are necessary for the cubic phase transition. In the cubic modification, zirconium dioxide exists up to a melting point of 2715 °C. The transition (t) ⇄ (c) occurs without a significant change in the volume of the structure. The change in the crystal structure of zirconium dioxide can occur not only under the influence of temperature, but also under high pressure, which is present during the production of ceramics by powder pressing. At ambient temperature, the pressure range of 4.1 to 4.6 GPa [12,13] is where the transition from monoclinic to tetragonal crystal structure is seen. The tetragonal crystal structure of zirconium dioxide changes to an orthorhombic one as the pressure rises to 15 GPa [14]. There are several methods to control the phase composition of zirconium dioxide-based materials, the main one being the alloying of ZrO2 with heterovalent metal oxides followed by a heat treatment. The most promising material for use in restorative dentistry is zirconium dioxide stabilized in tetragonal modification. The stabilization of zirconium dioxide is achieved through alloying with magnesium or calcium oxides, but the most common is yttrium oxide. Chemical stability, high hardness and crack resistance, low heat conductivity, and strong light transmission are some of the special qualities of yttrium-stabilized tetragonal zirconia (Y-TZP) ceramic [15,16]. Additionally, it is crucial for aesthetic dentistry because the color properties of these ceramics are like those of genuine tooth tissues [17]. t-ZrO2-based ceramics do not result in allergies or indications of incompatibility in the oral cavity, according to the research of Filoche et al. [18]. Furthermore, zirconium dioxide is biocompatible with oral cavity tissues and mucosa [19]. The material’s unquestionable benefits include excellent mechanical and aesthetic qualities, as well as high functional and corrosion resistance. Zirconium dioxide does not transmit X-rays and does not take part in galvanic reactions [20]. Because of its poor thermal conductivity and thermal insulation, this material solves the issue of temperature sensitivity [21]. On the other hand, the natural brittleness and high strength characteristics of ceramics cause such limitations related to its processing as long manufacturing time, high labor intensity and increased cost, high tool wear, low machining accuracy, and the impossibility of producing complex shapes, since the material is difficult to be machined even with special diamond tools [22].
Additive manufacturing (AM) technologies are an alternative method to produce complex ceramic products with high precision and low cost [23,24,25]. Zirconia ceramics have been made using a variety of AM processes, such as fused deposition modeling (FDM), stereolithography (SLA), inkjet printing (IJP), selective laser sintering (SLS), and selective laser melting (SLM). Each of the above technologies has its own advantages and disadvantages, the main ones being the high cost of the equipment required to produce the final product. In our previous work, we have developed a technology for the fabrication of highly filled ceramic polymer filaments for the subsequent printing of samples by FDM. It has also been shown that the mechanical properties of the fabricated filaments and FDM samples depend on the distribution of ceramic particles [26,27] along both the filament length and the sample volume. In addition, it has been found that the performance of sintered alumina samples in bending tests depends on the thickness of the filler layer and the nozzle diameter of the FDM printer [28].
The authors [29] studied the mechanical properties of composite materials based on polyamide filled with a 30, 35, and 40 wt.% of ZrO2 ceramics. The samples produced by FDM printing technology were subjected to tensile and bending tests. The results showed that the samples with a 30% filler have enhanced mechanical properties, whereas a further increase in the ZrO2 filler concentration does not significantly increase the mechanical properties of the samples fabricated by the FDM printing technology of the composite material. In [29], no attempt was made to fabricate a ceramic sample and investigate the resulting ZrO2-based ceramics. This issue was investigated in [30,31,32,33,34]. It has been shown that the main influence on the strength and density of the ceramic samples obtained after annealing is caused by triangular voids occurring at the intersection of tracks, interlayer defects, and pores. The main cause of pores is the destruction of the binder and the evaporation of moisture arising during extrusion. In [33] it was shown that the shape of defects in ceramic samples caused by excessive extrusion can be different depending on the direction of the tracks during the FDM printing of the workpiece.
In [34,35], the influence of the percentage of filling, thickness, and width of the filling layer on the strength of the samples made by FDM printing technology from polylactide (PLA) and polyvinyl acetate (PVA) plastics was studied. Moradi et al. demonstrated that the width of the filling layer also influences the strength of the samples produced by FDM printing technology by reducing the level of defects. In [36] it is shown that the key trend in the works devoted to ceramic products obtained from blanks produced by FDM printing technology from various composite filaments has been the optimization of printing parameters to improve the quality of ceramic samples. In the same work it is shown that the main direction of work will maintain the identified trend and will be aimed, among other things, at reducing the level of defectiveness.
Investigating the technological aspects of FDM printing that influence the biaxial flexural strength value of sintered zirconia specimens is the aim of this work.

2. Materials and Methods

2.1. Filament Manufacturing, Printing, and Postprocessing

Zirconia (3Y-TZP, 3 mol.% Y2O3, Plasmotherm Ltd., Moscow, Russia, d50 = 30 µm) and polylactide (PLA, eSun Ltd., Shenzhen, China, d50 = 45 μm) were mixed in ratios 80-20 3Y-TZP-PLA by weight in a PM 100 (Retsch, Haan, Germany) planetary mill for the subsequent extrusion of the filament. The obtained suspension was dried for 24 h at 90 °C and sieved. A Wellzoom desktop extruder (Wellzoom, Shanghai, China) was used for filament production. This process produced a filament with a composition of 81.7% ZrO2 and 18.3% PLA. The PrusaSlicer 2.5.2 software was used to print samples from the produced filaments on a Black Widow 3D printer (Tevo 3D, Zhanjiang, China). The extrusion temperature was 220 °C, the table temperature was 70 °C, the feed rate was 20 mm/s, and no forced cooling was used during printing. The following printing settings were used for optimization: filling pattern (zigzag, concentric, and line), nozzle diameter (0.6, 0.8, and 1.0 mm), and layer height (0.2, 0.3, and 0.4 mm). Regardless of the other settings, the filling percentage upon printing was 100%. In the SNOL 1.7/1700 (AB Umega, Utena, Lithuania) air furnace, printed “green” specimens were subjected to thermal debinding (up to 600 °C) and sintering (1550 °C). Figure 2 shows the sintering cycle of the printed samples.
In the first stage, the samples were heated from 20 °C to 600 °C at a rate of 1 °C/min, and in the second step, the heating rate was increased to 2 °C/min and continued as such until a temperature of 1550 °C was reached. In the last stage, the sample was held at 1550 °C for two hours. Then, the oven was turned off and cooling under natural conditions took place. A thorough explanation of these procedures can be found in earlier research [28].
Figure 3 shows an image of the shape and dimensions of a workpiece made by FDM printing technology from a produced filament.
The total number of ZrO2 ceramic specimens tested in biaxial compression was 165.

2.2. Statistical Analysis Methodology

Descriptive statistical techniques were used to evaluate the structured data, estimating the sample mean, sample mean square deviation, maximum and lowest values, first and third quartiles, and median value [37]. The belonging of the distribution of mechanical properties of zirconium dioxide-based ceramic specimens in three-point bending tests to the normal distribution law was analyzed using two parametric, two non-parametric and two information criteria:
  • Shapiro–Wilk criterion [38];
  • D’Agostino’s criterion [39];
  • Kolmogorov–Smirnov criterion [40];
  • Anderson–Darling criterion [41];
  • Akaike’s criterion [42];
  • Bayes criterion [43].
Based on the Monte Carlo [44] method’s calculation of the criterion’s statistical power based on the number of tested samples (100,000 tests per point), the choice between parametric and non-parametric statistical criteria was made. A level of statistical significance of 0.05 was chosen. The minimum of Akaike’s information criteria and Bayes criterion was used to estimate the simple law of distribution that was closest to the data. Seven simple continuous distributions were taken into consideration as follows:
  • Normal;
  • Logarithmically Normal;
  • Logistic;
  • Cauchy;
  • Gamma;
  • Weibull;
  • Exponential;
  • Gumbel.
The greatest likelihood approach was used to determine the distributions’ parameters [45]. The selection of the criterion with the highest statistical power for the data under investigation is the outcome of the statistical power assessment of the criterion for determining whether the data conforms to the normal law of distribution, and which is the most similar to the data theoretical distribution. A conclusion regarding the statistically significant difference between the distribution law and the normal law should be drawn based on the outcome of applying the criterion. Based on this finding, a set of criteria was chosen to assess statistically significant differences between the groups of printed samples whose blanks were made using various filling types (Zigzag, Concentric, and Linear), filling thicknesses (0.2 mm, 0.3 mm, and 0.4 mm), and nozzle diameters (0.6 mm, 0.8 mm, and 1 mm).
The algorithm used in the presented work was as follows: if the normal distribution law is the closest to the law of data distribution, then ANOVA and Tukey’s test are applied; if not, the Kruskal–Wallis test [46] and Dunn’s criterion [47] are applied, and the Bonferroni correction [48] is used as a multiple comparison correction. Applying these tests results allows us to split the data into groups that differ from one another statistically significantly or do not differ from one another in any way. Hierarchical cluster analysis is based on the conclusion obtained regarding the number of groupings that are statistically substantially different [49]. When data clustering was performed in the study that was given, the distance between the elements that were a part of one cluster was determined by taking the highest difference between any two elements and then averaging the distance in each cluster. The Spearman correlation between the maximum distance and the cofounded distance of hierarchical clustering was used to do the quality testing of the method. Following the division of the data into new groups and the confirmation of the hypothesis that the data’s distribution law deviates from the Gaussian distribution law, the data were analyzed using Spearman correlation [50], with the Evans scale [51] being used to determine the correlation’s strength. The connectedness graph between variables was created using the statistical significance matrix (p-value matrix) and the correlation matrices between variables that were acquired. Variables with a statistically significant correlation were regarded as related variables when the graph was being constructed. Three distinct centrality measures—degree centrality [52,53], proximity centrality [54], and betweenness centrality [55]—were used to rank the variables that were part of the correlation graph. The regression model was constructed using the variable with the highest centrality as the dependent variable as a function of the completion percentage.
Three distinct metrics of centrality were used to rank the variables that were a part of the correlation graph. Degree centrality [55,56]:
C D i = j = 1 n a ( i , j )
where CD—the degree centrality of i-th vertex; n—vertex count; and a(i, j) = 1, if and only if the vertices are connected by an edge.
Closeness centrality [53]:
C c n i = j = 1 g d n i , n j 1
where d(ni, nj)—the path length between two nodes.
Betweenness centrality [56]:
C B n i = j < k g j k ( n i ) g j k
where g j k n i —the number of geodesic distances between nodes j and k that include node i.
The robust regression method [57] was used to construct a model that predicted the centrality variable based on the percentage of occupancy in each of the chosen groups in situations when the data distribution followed a distribution law that was different than normal.
The R programming language and the integrated development environment Rstudio 2023.06.1 Posit Software, PBC, GNU license was used for all of the statistical analysis and model construction in this work.

2.3. Density, X-Ray Diffraction (XRD), Tomography, and Microstructural Analysis

Archimedes’ technique in distilled water was used to determine the density of the sintered samples. The ZrO2 density of 6.05 g/cm3 was used to compute the theoretical density. The microstructural analysis was performed using an X-Act energy dispersive spectroscopy (EDS) detector (Oxford Instruments, Abingdon, UK) in a scanning electron microscope LYRA3 (SEM, Tescan, Brno, Czech Republic). Using an Empyrean diffractometer (PANalytical, Almelo, the Netherlands) with a radiation source Cu–Kα (λ = 1.54 Å) operating at 30 mA at 40 kV and in the 2θ angle range of 5–70°, the phases of raw powders and sintered samples were determined. A step size of 0.05 and a scanning speed of 0.06/min were used for the study. A Nordson DAGE XD7600NT Ruby FP (Nordson DAGE, Buckinghamshire, UK) was used for the X-ray-computed tomography.

2.4. Mechanical Characterization

In accordance with the ISO 6872:2019 procedure, the flexural strength of the sintered disk-shaped ceramic samples was calculated [58]. The testing equipment INSTRON 5989 (Instron, Norwood, MA, USA) was used to conduct flexural tests at room temperature. The methods used for data collecting and computation are described in detail elsewhere [28]. Figure 4 shows a schematic of the biaxial flexural tests and a testing machine image.

3. Results and Discussion

3.1. Test Results

Figure 5 shows representative optical images of the sintered samples after mechanical testing. The relative density of the sintered composites was calculated as the ratio of the bulk density to the theoretical density of zirconia and was 97–97.5% of the theoretical ZrO2 value.
Figure 6 shows the stress–strain diagrams for the sintered samples obtained from FDM-printed disks with a fill layer thickness of 0.3, nozzle diameter of 0.6, and zigzag infill pattern.
An analysis of the engineering diagram of the stress–strain state under biaxial loading shows that, for some samples, a stepwise fracture process is observed (Figure 6, sample No. 5). This behavior may be due to the presence of a structural defect in this sample, which leads to a primary fracture, followed by the destruction of the sample at lower stresses and greater strain. As will be shown below, the samples with the lowest strength fell into a separate group, statistically significantly different from the rest of the samples.

3.2. Statistical Analysis

Table A1 (Appendix A) presents the full dataset used for further analysis. Table 1 shows the results of the basic statistical analysis of the sintered specimens after flexural tests. The analysis results are grouped according to the nozzle diameter (D) parameter used in printing the ceramic–polymer filament blank. The complete data set used for the analysis is presented in Appendix A.
Figure 7 shows the scatter analysis of the specimen flexural stress and strain corresponding to the maximum load under flexural loading depending on the nozzle diameter used in the FDM printing of the ceramic–polymer specimens.
After mechanical flexural tests, the specimens were grouped based on the thickness of the filler layer used to print the ceramic–polymer filament blank. The findings of the basic statistical analysis are shown in Table 2.
Figure 8 shows the scatter analysis of the specimen flexural stress and strain corresponding to the maximum load under mechanical loading as a function of the layer thickness used in the FDM printing of ceramic–polymer specimens.
The mechanical test results of the specimens grouped by the parameter and infill pattern in the FDM printing of the ceramic–polymer filament blank are displayed in Table 3 together with the findings of the basic statistical analysis.
Figure 9 shows an analysis of the variation of the flexural stress of the specimens and the strain corresponding to the maximum load biaxial loading depending on the infill pattern used in the FDM printing of ceramic–polymer discs.
The results of the basic statistical analysis show the presence of samples with abnormally high values of mechanical properties among the samples fabricated by multistage technology, as well as noticeable differences in the change of the medians of the mechanical properties of the samples depending on the layer thickness and nozzle diameter used in the FDM printing of the sample.
The results of the estimation of the closest to the distribution of the flexural stress of the theoretical distribution law by the Akaike and Bayesian information criteria are presented in Table 4.
Table 5 shows the results of estimating the closest theoretical distribution law to the strain distribution corresponding to the maximum force.
The analysis of the results of the information criteria application shows that the closest theoretical distribution is the log-normal distribution law of the flexural stress and deformation corresponding to the maximum force.
Figure 10 shows the results of the Monte Carlo method [44] calculation of the average power of the evaluation criteria for the compliance of the data distribution with the normal distribution law. The calculation was performed for the log-normal law of data distribution.
An analysis of the results of average power calculations shows that the Kolmogorov–Smirnov criterion has a maximum power for any number of tested samples. Table 6 presents the results of testing the data for compliance with the normal distribution law (the level of statistical significance was assumed to be 0.05).
An analysis of the results of the Kolmogorov–Smirnov test shows that all of the analyzed data statistically significantly differ from the normal distribution law (p-value < 0.05). Based on this conclusion, non-parametric methods will be applied for further analysis.
The Kruskal–Wallis and Dunn criteria were applied to evaluate the statistical significance of differences in the mechanical properties of zirconium dioxide samples tested in biaxial compression depending on the infill pattern, nozzle diameter, and layer thickness. The results of the application of these criteria are presented in Table 7 (the level of statistical significance p-value was taken as 0.05).
Table 8 shows the results of applying the Kruskal–Wallis test and Dunn’s criterion to evaluate statistically significant differences in the flexural stress of specimens whose blanks were manufactured with different layer thicknesses.
Table 9 shows the results of applying the Kruskal–Wallis test and Dunn’s criterion to evaluate statistically significant differences in the flexural stress of specimens whose blanks were manufactured with different types of filling.
An analysis of the results of the Kruskal–Wallis test and Dunn’s criterion show the presence of four groups of differences, two groups related to layer thickness and two groups related to nozzle diameter. Based on this result, a hierarchical method was applied to classify the results of the three-point bending test of the specimens. The Spearman correlation coefficient between the cohesion distance and Euclidean distance between the actual data and the classification results was 0.843. Figure 11 shows the results of the separation of the flexural stress and strain corresponding to the maximum force depending on the membership of the new group.
Table 10 shows the results of comparing the flexural stress of the specimens in the new groups by the Kruskal–Wallis test and Dunn’s test (the level of statistical significance was assumed to be 0.05).
An analysis of the results of applying the Kruskal–Wallis criterion shows that the differences between the mechanical properties of the samples in the new groups are statistically significantly different. An application of Dunn’s criterion shows that the differences are not statistically significant in groups 2 and 4. In all other cases, the differences are statistically significant.
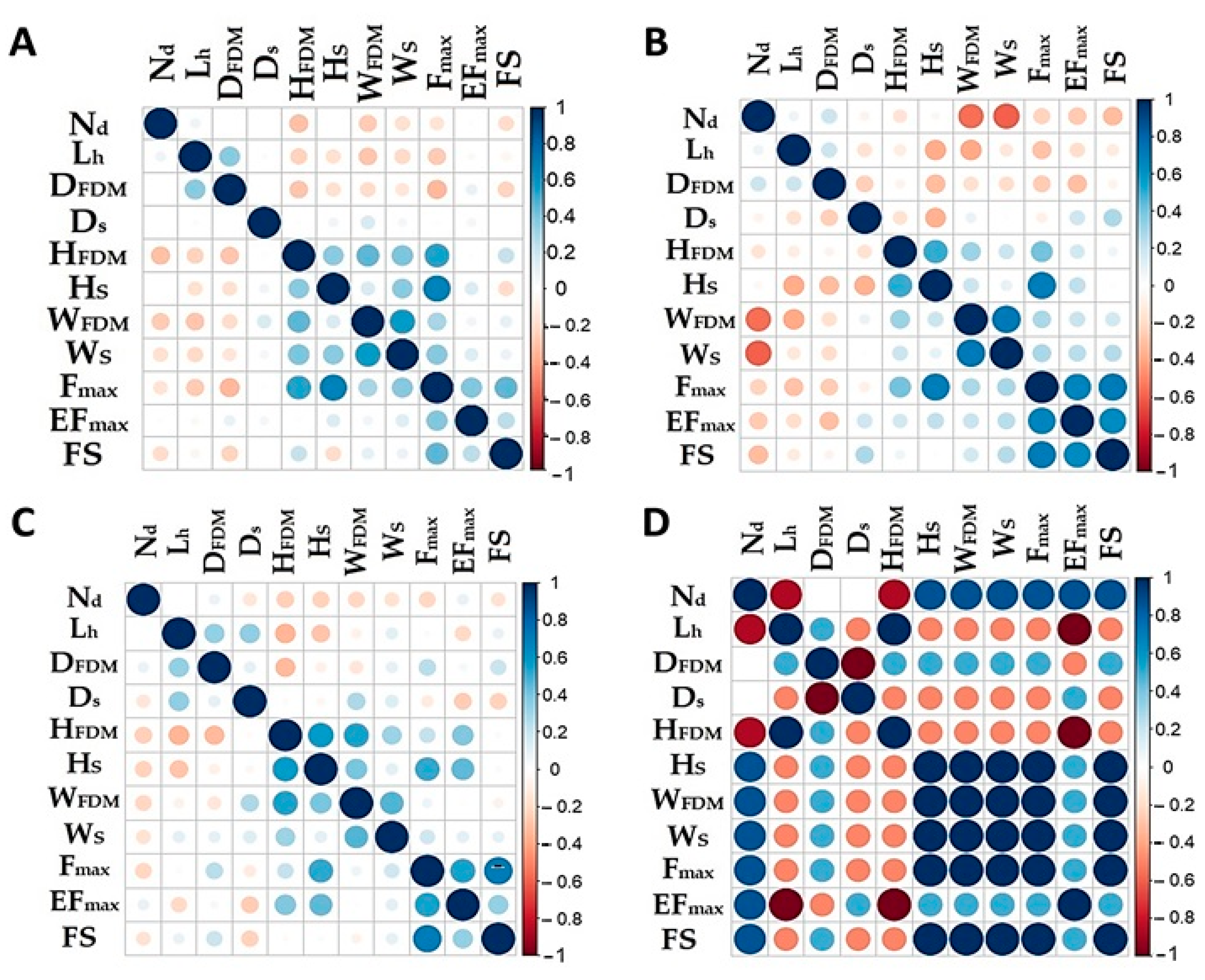
Figure 12 shows the results of the Spearman correlation analysis for all of the variables considered in the paper.
From the results of the correlation analysis, it follows that in three groups (Figure 12A–C) there is a weak correlation between the nozzle diameter of the workpiece used in FDM printing and the biaxial strength of zirconium oxide ceramic samples. In the fourth group (Figure 12D), a very strong correlation is observed between all of the investigated parameters except for the diameter of the workpiece and the diameter of the sample.
To determine the central parameter, the correlation graphs presented in Figure 13 were constructed.
Table 11 shows the results of calculating the centrality of the correlation graph.
The same centrality values are obtained from the graphs of the other groups and the ranking of the parameters by centrality does not change. It follows from the analysis that the greatest number of statistically significant correlations is possessed by the thickness of the filling layer, the thickness of the workpiece, and the thickness of the ceramic sample obtained after the heat treatment of the workpiece.
Table 12 shows a comparison of the dependencies of flexural stress on the thickness of the fill layer according to the Akaike criterion.
It follows from the results of the analysis that the lowest value of Akaike’s criterion has the logarithmic dependence for group 1, exponential dependence for group 2 and polynomial dependence for groups 3 and 4. However, given the closeness of the Akaike criterion values, it is necessary to check the linear, exponential, and logarithmic types for sensitivity to data scatter for groups 1 and 2.
Figure 14 shows four models for the first group of the dependencies of the flexural stress of ceramic samples on the thickness of the fill layer during the FDM printing of the workpiece. For each robust regression model, 95% confidence intervals were constructed by bootstrapping.
Figure 15 shows four models for the second group of the dependencies of the flexural stress of the ceramic samples on the thickness of the fill layer during the FDM printing of the workpiece. For each model, robust regressions are constructed with a 95% confidence level by the bootstrapping method.
The calculation of the confidence intervals of the coefficients of the robust regression models shows that for the first and second groups, the ordinary linear model explains the dependence of the flexural stress on the thickness of the filling layer inside, covering the largest number of test results. Table 13 shows the robust regression equations describing the dependence of the flexural stress of ceramic specimens in biaxial tests on the thickness of the fill layer used in the FDM printing of the workpiece.
An analysis of the results of the model building shows that with an increasing layer thickness, the flexural stress of the zirconium oxide ceramics sample decreases in groups 1 and 2. In groups 3 and 4, the flexural stress of the zirconium oxide samples nonlinearly depends on the thickness of the filling layer with a minimum at a layer thickness of 0.3 mm. Given the small number of test results in group 4, the description of the model may not be quite adequate and requires careful application in practice.

3.3. Analyzing the Structure of Samples

The results of the statistical analysis show that the group of zirconia samples subjected to the biaxial test has a flexural strength comparable to samples obtained by other technological processes. Such high values can be obtained due to the low defectivity of the samples. Figure 16 shows the results of a fracture analysis of three sintered zirconia samples belonging to different groups and subjected to biaxial tests. Yellow circles indicate the presence of triangular defects between the layers, characteristic of the FDM technology, which negatively affect the values of the density and strength of the samples.
An analysis of the fracture surface image shows the presence of triangular-shaped defects (Figure 16, sample 1) on the interlayer boundary (Figure 16, sample 3) in the ceramic samples inherited after FDM printing. In addition, there are a small number of macro defects located on the same lines as the FDM printing defects.
Figure 17 shows an enlargement of the fractures of samples belonging to groups 2 and 4.
A refined analysis of the surface shows that interlayer defects on the fracture surface are extremely rare (Figure 17A,B). In particular, the main defects are inherited from FDM printing (triangular defect in Figure 17C,D) and oval- and round-shaped defects where crack development is observed (Figure 17E,F). The refinement of the fracture image near the indenter impact area shows that the crack development goes along the interlayer boundary (Figure 17C) with further fracture development with a stepped (the step has a wave shape) crack development, which indicates the ductile–brittle nature of the fracture (Figure 17D).
Figure 18A,B shows the surface of the specimen from group 1, selected according to the results of the hierarchical classification.
Figure 18 clearly shows extended longitudinal interlayer defects (Figure 18A), microcracks oriented along the direction of sample filling (Figure 18B), and agglomerations of point defects located randomly across the surface. Figure 18C,D shows the surface images of three zirconium oxide ceramic samples belonging to group 4 and group 2 allocated according to the results of the hierarchical classification. The surface analysis of the zirconium oxide samples belonging to groups 2 and 4 after three-point bending tests showed the absence of microcracks and pronounced delaminations on the sample surface, in contrast to the sample belonging to the first group.
A comparative microstructural analysis of the sintered specimens revealed two typical defects. One of them is insufficient adhesion between the layers, which manifests itself in the form of pores or cracks (Figure 18). Another typical defect is the triangular voids formed between the layers (Figure 16), which is mainly related to the printing mode and the filling orientation [32]. The first type of defect can be eliminated by increasing the nozzle temperature or lowering the viscosity of the feedstock. By adjusting the infilling pattern and printing parameters such as layer height and nozzle movement speed, the occurrence of triangle-shaped defects can be avoided [59].
Figure 19 shows the tomography of zirconium dioxide samples belonging to different groups of samples, divided according to the flexural strength.
An analysis of the tomographic study results shows that the sample from the third group has a high defectivity on the surface and in the volume (Figure 19C,D). It is also evident from the tomographic analysis results that the infill pattern is preserved only on the surface of the specimens and is not inherited in the volume, except for the specimens from the second group (Figure 19E,F).
The sintered samples exhibited a density of 95% from theoretical. This value is due to the presence of defects that occur during the printing process. Representative X-ray diffraction patterns corresponding to the polished and fracture surface of the sintered specimens are shown in Figure 20.
The patterns show that no contaminants or new phases were detected after the sintering. The XRD analysis revealed that the surface of the samples consists of tetragonal zirconia. On the other hand, the presence of a monoclinic phase on the fractured surface may indicate the presence of a phase transformation toughening mechanism, thereby increasing the ceramic’s strength and fracture toughness.
Figure 21 shows the SEM-EDS elemental distribution maps and EDS spectrum for the sintered samples. The EDS analysis showed the presence of Zr, Y, and O elements only as expected as shown in Figure 20, which is an EDS spectrum of the specimen taken from the observed area. In addition, EDS mapping confirmed a homogeneous distribution of the Zr, O, and Y in the volume as no areas of concentration of the elements were observed. The EDS technique deals only with elements, not phases. However, based on the EDS-mapping results, it can be anticipated that the phases are also distributed uniformly in the sintered material.
The average content of the components in the samples of each of the four groups is shown in Table 14. Three samples from each group were analyzed. The content calculation is performed automatically in the Aztec 2.0 software, provided with the EDS detector, based on counting the number of quanta with specific energy emitted by the atoms of the elements. The reported values represent the average concentration of elements in the studied area with a confidence interval of σ ≤ 0.3% by mass. The investigation was conducted on a polished surface at an accelerating voltage of 20 kV to excite all characteristic lines of the elements. These results are sufficient for a reliable comparison of the samples against each other, conclusions about concentration changes, and ongoing processes, but are arguable for asserting absolute concentration. In this context, the significance of deviations is lower. Since all of the samples were sintered and studied under identical conditions, the results are taken as reliable.

4. Discussion

The statistical analysis of the results of the biaxial test on the ceramic samples showed statistically significant differences between the sintered samples obtained from the printed samples made with 0.6 mm and 0.8 mm nozzles, as well as between 0.6 mm and 1 mm. Whereas, no statistically significant differences were found between the strength properties of the specimens whose blanks were manufactured using 1 mm and 0.8 mm nozzles. When investigating the differences in the strength of zirconium dioxide samples depending on the thickness of the filling layer, it was found that statistically significant differences were observed for sintered samples made from printed samples with filling layer thicknesses of 0.2 mm and 0.3 mm, as well as 0.2 mm and 0.4 mm. Whereas, the differences between 0.3 mm and 0.4 mm were found not to be statistically significant.
The analysis of differences in the strength of the ceramic samples depending on the type of filling did not reveal statistically significant differences. The obtained result of the analysis of the differences in strength in the groups of zirconia samples agrees with the previously obtained results for alumina [28]. This may indicate a general trend for this technology of manufacturing ceramics products.
Based on the revealed statistically significant difference in the flexural strength of zirconia, a hierarchical classification of samples according to their strength was carried out and four groups were identified, three of which had statistically significant differences in strength. Each of the groups included samples of blanks, which were manufactured using different nozzle diameters and layer thicknesses. The group with the maximum compressive strength values included samples manufactured using nozzle diameters of 0.6 mm and 1 mm and layer thicknesses of 0.4 mm, 0.3 mm, and 0.2 mm. The maximum value of strength was found in the specimen made with a nozzle diameter of 1 mm and layer thickness of 0.2 mm. Because only the test results of three specimens were included in group 4, it is not possible to make a conclusion, and it is possible to attribute the results obtained to anomalies of the experiment. However, the results of the flexural tests of specimens in group 2 are not statistically significantly different from the results in group 4 and the largest number of specimens in group 2 had a layer thickness of 0.2 mm. The results obtained in our study are similar to the results presented in [34,35], which suggests that there is a general pattern of the effect of layer thickness on the strength of products obtained by FDM printing. The study of correlations between the thickness of the filling layer and the nozzle diameter with strength and geometrical parameters of zirconia samples shows that the thickness of the filling layer shows the greatest number of correlations. Whereas, the nozzle diameter has a much smaller number of correlations. The number of correlations is maintained regardless of belonging to one or another group of samples with different mechanical properties, which indicates the stability of the identified correlations.
The analysis of the regression equations shows that the relationship between the strength of zirconia for most of the groups decreases with an increasing thickness in the filling layer during the fabrication of the workpiece. This result diverges from the findings obtained in [28]. The observed discrepancy may be due to the concentration of ceramics in the filament used in the manufacture of blanks; this hypothesis will be tested by us in future work. Previously, the effect of ceramic particles distribution on the strength properties of the filament during tensile tests was considered [26,27]. It was shown that changing the distribution of ceramic inclusions leads to a change in strength. In the case of obtaining ceramic samples from blanks made by FDM printing technology using a ceramic–polymer filament, the inhomogeneity of ceramic particles distribution in the volume of the specimen can decrease with increasing concentration, which can ultimately increase the flexural strength of the ceramic sample.
The analysis of the surface of zirconia samples belonging to different groups showed that samples belonging to group 1 have a large number of cracks on the surface along the fill lines, which is not observed in samples belonging to groups 2 and 4. The fracture surface of the samples of groups 2 and 4 contain a small number of macro-defects inherited from the blanks produced by FDM printing technology and macro-defects of an arbitrary shape concentrated on the lines of the interface of printing layers. Some of the defects are the source of a crack initiation developing in the interlayer direction.
The obtained results of the structure analysis coincide with the results presented in [30,31] and allow us to conclude that the cause of defects is the under- or over-extrusion of the filament during the fabrication of blanks by the FDM printing technology from ceramic plastic at the same thickness of the printing layer.
The analysis of the fracture character shows its ductile–brittle nature, which can be related to the inhomogeneity of the ceramic structure in the interlayer regions and the presence of a phase transition from the crystal lattice with a tetragonal structure to a monoclinic one. In favor of this statement are the results of X-ray diffraction (Figure 16). The absence of the monoclinic phase on the sintered sample surface and its presence on the fracture surface indicate the formation of the monoclinic phase under the influence of stresses occurring at the crack tip [11].

5. Conclusions

This study on the relationship between the technological parameters of FDM printing and the mechanical properties of the final product is of great importance to produce high-quality products with a low cost. In our work, we demonstrated how the technological parameters of the FDM printing of blanks affect the biaxial compression strength of the ceramics obtained after plastic burning. Within the framework of the study, it was established that, as follows:
  • In the manufacture of FDM ceramic samples from zirconium dioxide, the thickness of the filling layer has the greatest effect on the bending strength.
  • The effect of nozzle diameter on the flexural strength properties of zirconia has no significant influence. The obtained result may be related to the concentration of ceramics in the filament used in the manufacture of the workpiece.
  • An analysis of the differences in the flexural strength of zirconia depending on the type of filling of the workpiece showed that there were no statistically significant differences in the groups of samples. This may also be due to the inhomogeneous distribution of the ceramic phase in the manufactured filament.
  • The occurrence of defects in the structure of the ceramic sample is due to the under- and over-extrusion of the filament during the fabrication of the samples using FDM printing technology from a PLA/ZrO2 composite filament.
  • The fracture mechanism of zirconia under the biaxial test is ductile–brittle in nature. The presence of a ductile component in the fracture character can be associated with the phase transition from tetragonal to monoclinic phases of zirconia under the action of stresses arising at the crack tip and sample heterogeneity (the presence of defects inherited from the discs obtained by FDM printing technology).
Further studies to establish the influence of the layer thickness, nozzle diameter, and filling scheme on the mechanical properties of the obtained ceramics will be aimed at establishing the relationship between the technological parameters and the concentration of ceramics in the filament. Considering the previously identified published works, a study will be conducted on the influence of the filler layer width during the printing of blanks using FDM printing technology on the reduction of defectivity and improving the microstructure of zirconium dioxide samples obtained by multistage technology.

Author Contributions

Conceptualization, A.S., O.Y. and S.G.; methodology, Y.Z., M.S. and N.N.; software, M.S. and N.N.; validation, N.K. and M.S.; formal analysis, Y.Z., N.W.S.P. and P.P.; investigation, M.S., P.N. and P.P.; resources, N.K. and N.W.S.P.; data curation, A.S., N.W.S.P. and N.N.; writing—original draft, A.S. and N.N.; visualization, P.N., N.W.S.P. and P.P.; supervision, A.S. and N.K.; project administration, A.S. and N.K.; funding acquisition, O.Y. and S.G. All authors have read and agreed to the published version of the manuscript.

Funding

This research was funded by the Ministry of Health of the Russian Federation, grant number 056-00041-23-00.

Institutional Review Board Statement

Not applicable.

Informed Consent Statement

Not applicable.

Data Availability Statement

Data is contained within the article.

Acknowledgments

This study was carried out on the equipment of the Center of Collective Use “State Engineering Center” of the MSUT “STANKIN” (project 075-15-2021-695, unique id RF—2296.61321X0013).

Conflicts of Interest

The authors declare no conflicts of interest.

Abbreviations

The interpretation of the abbreviations used in the manuscript:
NDnozzle diameter, mm
Lhlayer height, mm
DFDMdiameter of printed sample, mm
Dsdiameter of sintered sample, mm
HFDMheight of printed sample, mm
HSheight of sintered sample, mm
WFDMweight of printed sample, g
WSweight of sintered sample, g
Fmaxmaximum load provided during mechanical testing, MPa
EFmaxstrain corresponding to Fmax, mm
FSflexural stress, MPa

Appendix A

Table A1. The entire data set that was analyzed in the manuscript.
Table A1. The entire data set that was analyzed in the manuscript.
NDLhInfill PatternDFDMDSHFDMHSWFDMWSFmaxEFmaxFS
10.80.2Line24.89520.0292.3292.0313.0892.594651.1680.11283.002
20.60.3ZigZag25.20619.9631.2450.9531.9821.316132.7610.056262.600
30.60.3ZigZag25.17019.8651.1770.91.8571.563142.6610.083315.745
40.60.3ZigZag24.95720.1121.1461.0881.8321.688135.630.054300.184
50.60.3ZigZag25.04419.9871.2780.971.8711.595289.8780.134552.317
60.60.3ZigZag25.09219.8731.1070.9731.5411.555108.7360.049205.904
70.60.3ZigZag24.86319.8971.2870.9261.8231.585160.7880.07336.162
80.60.4ZigZag25.12119.7791.2180.9181.8051.496286.9190.115610.367
90.60.4ZigZag25.26819.8971.2520.9871.8921.528163.0840.083300.119
100.60.4ZigZag24.85020.1201.1591.0671.9641.423117.1550.049184.479
110.60.4ZigZag24.67319.9201.1950.9161.8481.57790.5870.041193.549
120.60.4ZigZag25.09719.7941.2011.0241.6981.483195.1780.092333.693
130.60.4ZigZag24.56720.0801.2921.0101.8011.574106.4330.065187.047
1410.4Concentric25.27819.6721.1030.9911.8561.594155.2050.111283.318
1510.4Concentric25.38320.3011.1580.9321.8641.54055.9770.031115.530
1610.4Concentric24.96020.1641.0850.9711.7091.372144.4860.102274.729
1710.4Concentric24.79619.6511.1220.9871.7131.585143.4360.062263.961
1810.4Concentric24.77920.2051.1840.9411.6031.458163.5480.067331.118
1910.4Concentric25.09020.0031.1150.9841.6311.466137.4280.086254.449
2010.3ZigZag25.38819.8031.0981.0281.7501.398139.9880.082237.477
2110.3ZigZag24.22619.9281.0991.0291.8011.495159.4340.071269.94
2210.3ZigZag24.86019.4521.3851.1131.3911.028310.520.126448.63
2310.3ZigZag24.96920.0751.1291.0981.5061.196160.9940.086239.398
2410.3ZigZag24.63619.6951.1110.9631.7631.48498.4930.059190.4
250.80.3Concentric24.70419.6921.3001.0511.9491.571183.5780.083297.893
260.80.3Concentric24.90519.7191.2541.1241.9401.484164.0230.052232.749
270.80.3Concentric24.80119.7301.1671.1201.9041.567235.4460.073336.49
280.80.3Concentric27.72319.7721.1331.0981.6221.550218.3380.128324.669
290.80.3Concentric24.74119.9391.1241.0571.7631.443296.5570.097475.855
300.80.3Concentric24.55319.8561.2791.0501.8891.582168.680.069274.285
310.80.3Line24.56019.9611.3431.0531.8361.55071.4890.069115.584
320.80.3Line24.34319.941.3391.0381.9441.52180.7260.064134.318
330.80.3Line24.76819.9431.3451.0771.8311.546101.2680.055156.515
340.80.3Line24.73319.9871.3341.0991.9121.561116.4690.047172.875
350.80.3Line24.47019.9851.3111.0961.9231.57586.2640.048128.746
360.80.3Line24.63119.9691.3351.1071.9071.529101.350.038148.267
370.80.2Line24.69819.8971.3660.9741.8891.542182.9110.064345.652
380.80.2Line24.44519.9131.3631.0791.9101.553263.3790.121405.56
390.80.2Line24.65319.9181.3720.9491.8721.535183.9820.066366.235
400.80.2Line24.47319.9031.3300.9871.9151.547183.220.075338.577
410.80.2Line24.76119.9101.3741.0061.8591.545246.7850.092437.159
420.80.2Line24.42619.9251.3200.9261.8761.540103.1760.059215.711
430.80.2Concentric24.62219.9981.2751.0591.8631.538219.7660.131351.306
440.80.2Concentric24.89119.9241.2531.0831.8141.510180.270.063275.539
450.80.2Concentric24.70719.9271.2560.9691.8941.497178.8760.083341.524
460.80.2Concentric24.46719.9461.2011.1051.6711.301155.9090.053228.909
470.80.2Concentric24.98019.9371.2521.0381.8451.509182.5280.062303.705
480.80.2Concentric24.73119.9491.1911.0171.8711.554194,8480.094337.731
490.60.2Concentric24.57119.7452.1091.8822.0481.752612.3760.114309.953
500.60.2Concentric24.55919.2502.0491.8172.0881.790396.2830.106215.185
510.60.2Concentric24.71119.7562.0031.8712.0451.715457.90.153234.498
520.60.2Concentric24.66019.6742.0621.8872.0071.773432.1050.086219.876
530.60.2Concentric24.43619.9692.1081.8232.0201.724454.5370.093245.195
540.60.2Concentric24.43619.9692.1081.8232.0201.724885.2890.228477.561
550.60.2Concentric26.62419.7202.0111.9322.0251.715504.5970.229242.352
560.60.3Line25.12819.7701.1460.9821.8421.547273.5510.174508.548
570.60.3Line24.96719.7471.2830.9671.8471.572177.4330.126340.21
580.60.3Line24.91019.9591.1541.0411.8291.590197.2630.129326.333
590.60.3Line25.08319.8421.1990.9981.8611.568113.4730.04204.243
600.60.3Line25.12519.8961.1961.0461.8191.593139.6620.068228.84
610.60.3Line24.94619.7951.2100.9921.8661.558158.690.072289.086
620.80.2ZigZag24.62719.8841.2821.0331.8821.51069.8220.032117.302
630.80.2ZigZag24.77319.9871.2411.0721.7651.513179.6820.108280.305
640.80.2ZigZag24.74819.9351.2471.0721.9951.52082.720.041129.044
650.80.2ZigZag24.85219.9901.2721.1611.8831.551119.9840.05159,579
660.80.2ZigZag24.77519.8811.2401.0621.7991.55466.9030.07106.344
670.80.2ZigZag24.44019.9211.2671.0321.5261.51593.850.041157.976
680.80.4Concentric25.18220.0471.6401.2481.8851.610169.7890.106195.432
690.80.4Concentric25.10119.6371.4721.2371.8121.551183.5040.162214.992
700.80.4Concentric25.49020.0811.3970.9261.8471.581126.8020.178265.107
710.80.4Concentric25.30820.0051.0911.1461.8351.498173.260.102236.508
720.80.4Concentric25.07219.7761.3851.0451.7411.487170.0280.063279.129
730.80.4Concentric24.98219.8551.5681.0961.7321.481237.2810.09354.127
740.80.4Concentric25.99319.9911.5310.9921.8351.568162.5750.076296.174
750.60.4Line25.01919.9511.3051.1211.8051.501129.5690.06184.844
760.60.4Line25.03020.0221.1891.0101.8291.517157.9080.06277.51
770.60.4Line25.08820.0631.1161.0031.8091.523108.7230.043193.747
780.60.4Line25.21320.0741.1891.0221,8051.504170.3940.109292.462
790.60.4Line25.25719.9891.1921.0201.8731.506151.0240.057260.233
800.60.4Line25.14220.0591.1680.9961.8781.520205.6970.091371.729
810.80.4Line25.50520.2051.0961.1541.7971.537145.3340.082195.646
820.80.4Line25.06820.0621.1831.0021.8631.592115.570.056206.36
830.80.4Line25.25119.9071.1731.0251.8991.621101.8680.052173.823
840.80.4Line25.06319.8601.1950.9351.8261.56092.9120.04190.531
850.80.4Line25.25220.0521.1710.9551.8471.581143.1270.069281.34
860.80.4Line25.28420.0901.1481.0141.8741.560125.610.047219.01
870.80.3ZigZag24.73319.8461.0601.0541.5601.334115.460.045186.323
880.80.3ZigZag24.76520.1291.1010.9351.8441.57756.7720.029116.42
890.80.3ZigZag24.77519.7671.2060.9751.8621.593138.7010.055261.569
900.80.3ZigZag24.81019.8361.0371.0101.7881.527107.0330.058188.101
910.80.3ZigZag24.89020.0971.0740.9091.7621.534206.3830.093447.778
920.60.2Concentric25.00819.7031.2761.0981.7681.502186.2990.067277.027
930.60.2Concentric25.01119.5501.2791.0751.8461.589181.8330.075282.080
940.60.2Concentric25.07119.5531.1160.9951.8041.487112.2380.045203.240
950.60.2Concentric24.94819.5711.2981.0041.7751.581182.2690.085324.162
960.60.2Concentric24.98519.5451.1800.9621.7221.478150.9320.055292.380
970.60.2Concentric25.24019.7071.2210.9931.7961.511182.6910.07332.151
980.60.2ZigZag24.89019.7181.3021.1771.6811.425148.3140.068191.931
990.60.2ZigZag24.54920.0831.1190.9391.7781.498231.110.111469.899
1000.60.2ZigZag24.40419.6081.0980.9981.7821.541239.7960.107431.616
1010.60.2ZigZag24.82419.5501.1111.0131.7501.506155.2730.071271.265
1020.60.2ZigZag24.57819.7291.2081.0391.8081.531306.7480.128509.410
1030.60.2ZigZag25.18819.4471.2781.029 275.1210.123465.811
10410.4ZigZag25.05419.2671.1180.9901.7591.498235.7990.099431.309
10510.4ZigZag24.86620.0761.1750.9161.6791.401202.9510.102433.628
10610.4ZigZag25.06919.2981.2400.9761.6851.487148.6690.062279.793
10710.4ZigZag24.35819.9191.2010.9841.8251.500157.3060.069291.254
10810.4ZigZag24.38119.8001.1440.9721.7391.437107.7000.06204.362
10910.2ZigZag25.03419.7901.1740.9901.8241.571145.8460.058266.772
11010.2ZigZag24.86719.9631.1711.0341.8831.573157.9800.108264.897
11110.2ZigZag25.25419.7101.1861.0131.6031.402224.8000.086392.730
11210.2ZigZag24.33619.9861.1261.0191.7561.485266.8880.136460.784
1130.80.4ZigZag25.03320.0061.0690.9541.8301.56679.7100.039156.694
1140.80.4ZigZag24.91719.9081.0630.9471.6811.43680.7980.032161.189
1150.80.4ZigZag24.98819.8171.0500.9241.7351.48575.0570.027157.283
1160.80.4ZigZag24.78720.0331.0480.9361.7771.520104.4670.044213.336
1170.80.4ZigZag23.75419.5621.2191.1331.7981.539216.6820.096301.995
1180.80.4ZigZag24.81020.1301.0620.9651.8171.55084.7810.035162.885
11910.3Concentric25.08819.5591.1451.0171.6331.48576.5660.06132.712
12010.3Concentric25.20219.7891.1601.0501.6651.489146.6060.112238.391
12110.3Concentric25.04119.6851.1180.9741.7231.502208.4680.101393.947
12210.3Concentric25.09619.7201.1801.0421.7781.501143.3410.055236.674
12310.3Concentric25.02419.6561.1471.0141.8461.48085.3580.058148.828
12410.3Concentric24.91019.9891.1130.9411.7831.436196.7560.092
12510.2Concentric24.89019.7091.1530.9351.8451.503171.8450.085352.395
12610.2Concentric25.06919.8471.1680.9081.8671.500127.3430.155276.898
12710.2Concentric25.09719.6191.1250.9591.8201.502124.5630.058242.811
12810.2Concentric25.08319.8581.1410.8651.7421.461107.4260.067257.391
12910.2Concentric24.94119.9771.1430.9861.7651.465251.3570.138463.505
13010.2Concentric25.17020.0421.1560.9921.8171.498110.9240.316202.078
13110.2Concentric25.11920.0111.1020.8511.7801.473136.6240.164338.209
1320.60.4Concentric24.93119.5961.1090.8891.7161.425122.7690.081278.485
1330.60.4Concentric25.08819.5731.1990.9161.7281.418126.7330.079270.779
1340.60.4Concentric24.96719.7601.1470.9051.8331.500172.7050.099378.028
1350.60.4Concentric25.02819.8901.1510.8971.7851.489117.7800.072262.424
1360.60.4Concentric25.07620.0771.1880.9171.8021.50166.9030.041142.634
1370.60.4Concentric25.03119.5581.1740.9091.7871.456140.7780.072305.438
1380.60.3Concentric24.96019.6061.0980.8951.7751.401145.3250.091325.245
1390.60.3Concentric24.94919.5711.1730.9291.8451.492194.290.105403.586
1400.60.3Concentric24.99019.7351.1760.9181.8851.486125.7050.078267.414
1410.60.3Concentric25.10819.8951.0280.8981.8511.503116.5990.049259.214
1420.60.3Concentric25.10219.9691.1470.9301.7811.498195.8170.089405.883
1430.60.3Concentric25.09719.8941.1580.9101.7921.494273.0410.116591.013
1440.60.2Line25.15920.0121.1240.9801.7951.491172.0090.111321.082
1450.60.2Line24.97520.0051.1370.9491.7991.516141.6870.07282.042
1460.60.2Line25.16919.3691.1891.0531.7821.519312.0090.115504.461
1470.60.2Line25.11419.9381.1941.0431.8391.551103.9590.059171.321
14810.3Line25.06819.8041.1371.0991.7971.542247.7660.14247.766
14910.3Line25.05019.9181.1710.9181.7321.588124.7210.075126.696
15010.3Line25.04219.3441.1330.9351.7891.497136.1880.08279.275
15110.3Line24.99019.6121.1520.9851.7871.58996.970.047179.176
15210.3Line24.97019.4741.1830.8861.7161.50094.9010.067216.73
15310.3Line25.00319.5511.1470.9921.8161.510181.7830.093331.167
15410.4Line25.19019.4171.1301.0721.8311.565131.4610.062205.08
15510.4Line24.99719.2071.1920.9811.7531.514234.9670.096437.709
15610.4Line25.07419.9071.1551.0031.7651.602140.2270.061249.888
15710.4Line26.06019.8591.1631.0141.8591.545141.6630.057247.000
15810.4Line25.17319.4221.0890.9001.7431.489111.4150.099246.590
15910.4Line25.20719.2491.2021.0481.7611.502218.9820.106357.439
16010.2Line25.11719.7401.1660.9831.7931.470223.1650.09413.728
16110.2Line25.16620.0481.1240.9201.7381.480247.8810.132525.030
16210.2Line24.95219.8371.1190.9461.8701.507249.3530.100499.516
16310.2Line25.10719.8751.1130.9791.8541.510365.7340.136684.96
16410.2Line25.07319.9501.1981.0271.7791.482121.8450.052207.101
16510.2Line25.02419.9391.1751.0201.8571.499227.8710.096392.650

References

  1. Grigoriev, S.; Smirnov, A.; Solis Pinargote, N.W.; Yanushevich, O.; Kriheli, N.; Kramar, O.; Pristinskiy, Y.; Peretyagin, P. Evaluation of mechanical and electrical performance of aging resistance ZTA composites reinforced with graphene oxide consolidated by SPS. Materials 2022, 15, 2419. [Google Scholar] [CrossRef]
  2. Cao, X.Q.; Vassen, R.; Stöver, D. Ceramic materials for thermal barrier coatings. J. Eur. Ceram. Soc. 2004, 24, 1–10. [Google Scholar] [CrossRef]
  3. Bonanos, N.; Slotwinski, R.K.; Steele, B.C.H.; Butler, E. High ionic conductivity in polycrystalline tetragonal Y2O3-ZrO2. J. Mater. Sci. Lett. 1984, 3, 245–248. [Google Scholar] [CrossRef]
  4. Kelly, J.R.; Robert, J.; Denry, I. Stabilized zirconia as a structural ceramic: An overview. Dent. Mat. 2008, 24, 289–298. [Google Scholar] [CrossRef]
  5. Drouin, J.M.; Cales, B.; Chevalier, J.; Fantozzi, G. Fatigue behavior of zirconia hip joint heads: Experimental results and finite element analysis. J. Biomed. Mater. 1997, 34, 149–155. [Google Scholar] [CrossRef]
  6. Piconi, C.; Maccauro, G. Zirconia as a ceramic biomaterial. Biomaterials 1999, 20, 1–25. [Google Scholar] [CrossRef]
  7. Marcinkowska, M.; Malgorzata, M. Elaboration and Characterization of Mechanical Properties of Ceramic Composites with Controlled Architecture. Doctoral Dissertation, Université de Lyon, Lyon, France, 2018. [Google Scholar]
  8. Oguntuyi, S.D.; Johnson, O.T.; Rominiyi, A.L. The effects of sintering additives on the ceramic matrix composite of ZrO2: Microstructure, densification, and mechanical properties—A review. Adv. Appl. Ceram. 2021, 120, 319–335. [Google Scholar] [CrossRef]
  9. Nikkerdar, N.; Golshah, A.; Mobarakeh, M.S.; Fallahnia, N.; Azizi, B.; Shoohanizad, E.; Souri, R.; Safael, M. Recent Progress in Application of zirconium oxide in dentistry. J. Med. Pharm. Chem. Res. 2024, 6, 1042–1071. [Google Scholar]
  10. Kelly, P.M.; Rose, L.R.F. The Martensitic Transformation in Ceramics—Its Role in Transformation Toughening. Prog. Mater. Sci. 2002, 47, 463–557. [Google Scholar] [CrossRef]
  11. Hannink, R.H.J.; Kelly, P.M.; Muddle, B.C. Transformation Toughening in Zirconia-Containing Ceramics. J. Am. Ceram. Soc. 2000, 83, 461–487. [Google Scholar] [CrossRef]
  12. Alzyab, B.; Perry, C.H.; Ingel, R.P. High-Pressure Phase Transitions in Zirconia and Yttria-Doped Zirconia. J. Am. Ceram. Soc. 1987, 70, 760–765. [Google Scholar] [CrossRef]
  13. Camposilvan, E.; Anglada, M. Size and Plasticity Effects in Zirconia Micropillars Compression. Acta Mater. 2016, 103, 882–892. [Google Scholar] [CrossRef]
  14. Arashi, H.; Yagi, T.; Akimoto, S.; Kudoh, Y. New High-Pressure Phase of ZrO2 Above 35 GPa. Phys. Rev. B 1990, 41, 4309. [Google Scholar] [CrossRef]
  15. Chuang, S.-C.; Kuo, C.-T.; Li, A.-K. Microstructure Development and Mechanical Properties of Y2O3-Doped Tetragonal ZrO2 Polycrystals and Mullite Composites. Mater. Sci. Eng. A 1992, 156, 131–142. [Google Scholar] [CrossRef]
  16. Winnubst, A.J.A.; Keizer, K.; Burggraaf, A.J. Mechanical Properties and Fracture Behaviour of ZrO2-Y2O3 ceramics. J. Mater. Sci. 1983, 18, 1958–1966. [Google Scholar] [CrossRef]
  17. Maharishi, A.; McLaren, E.A.; White, S.N. Color- and Strength-Graded Zirconia: Strength, Light Transmission, and Composition. J. Prosthet. Dent. 2024, 131, 1236.e1–1236.e9. [Google Scholar] [CrossRef]
  18. Filoche, S.; Wong, L.; Sissons, C.H. Oral Biofilms: Emerging Concepts in Microbial Ecology. J. Dent. Res. 2010, 89, 8–18. [Google Scholar] [CrossRef]
  19. Quirynen, M.; De Soete, M.; Van Steenberghe, D. Infectious Risks for Oral Implants: A Review of the Literature. Clin. Oral Implants Res. 2002, 13, 1–19. [Google Scholar] [CrossRef]
  20. Reinhardt, B.; Beikler, T. Dental Implants. In Advanced Ceramics for Dentistry; Butterworth-Heinemann: Oxford, UK, 2014; pp. 51–75. [Google Scholar]
  21. Cernuschi, F.; Kulczyk-Malecka, J.; Zhang, X.; Nozahic, F.; Estournes, C.; Sloof, W.G. Thermal Conductivity of Binary Ceramic Composites Made of Insulating and Conducting Materials Comprising Full Composition Range–Applied to Yttria Partially Stabilized Zirconia and Molybdenum Disilicide. J. Eur. Ceram. Soc. 2023, 43, 6296–6307. [Google Scholar] [CrossRef]
  22. Juri, A.Z.; Zhang, Y.; Kotousov, A.; Yin, L. Zirconia Responses to Edge Chipping Damage Induced in Conventional and Ultrasonic Vibration-Assisted Diamond Machining. J. Mater. Res. Technol. 2021, 13, 573–589. [Google Scholar] [CrossRef]
  23. Mitteramskogler, G.; Gmeiner, R.; Felzmann, R.; Gruber, S.; Hofstetter, C.; Stampfl, J.; Ebert, J.; Wachter, W.; Laubersheimer, J. Light Curing Strategies for Lithography-Based Additive Manufacturing of Customized Ceramics. Addit. Manuf. 2014, 1, 110–118. [Google Scholar] [CrossRef]
  24. Li, W.; Ghazanfari, A.; McMillen, D.; Leu, M.C.; Hilmas, G.E.; Watts, J. Characterization of Zirconia Specimens Fabricated by Ceramic On-Demand Extrusion. Ceram. Int. 2018, 44, 12245–12252. [Google Scholar] [CrossRef]
  25. Bhushan, B.; Caspers, M. An Overview of Additive Manufacturing (3D Printing) for Microfabrication. Microsyst. Technol. 2017, 23, 1117–1124. [Google Scholar] [CrossRef]
  26. Smirnov, A.; Peretyagin, P.; Nikitin, N. Assessment Effect of Nanometer-Sized Al2O3 Fillers in Polylactide on Fracture Probability of Filament and 3D Printed Samples by FDM. Materials 2023, 16, 1671. [Google Scholar] [CrossRef]
  27. Smirnov, A.; Peretyagin, P.; Nikitin, N. Modeling of Stress Distribution and Fracture in ABS, PLA, and Alumina-Filled PLA Filaments and FDM-Printed Specimens. J. Compos. Sci. 2023, 7, 265. [Google Scholar] [CrossRef]
  28. Smirnov, A.; Nikitin, N.; Peretyagin, P.; Khmyrov, R.; Kuznetsova, E.; Solis Pinargote, N.W. Experimental and Statistical Modeling for Effect of Nozzle Diameter, Filling Pattern, and Layer Height of FDM-Printed Ceramic–Polymer Green Body on Biaxial Flexural Strength of Sintered Alumina Ceramic. J. Compos. Sci. 2023, 7, 381, Correction in J. Compos. Sci. 2024, 8, 95. [Google Scholar] [CrossRef]
  29. Abdullah, A.M.; Rahim, T.N.A.T.; Mohamad, D.; Akil, H.M.; Rajion, Z.A. Mechanical and physical properties of highly ZrO2/β-TCP filled polyamide 12 prepared via fused deposition modelling (FDM) 3D printer for potential craniofacial reconstruction application. Mater. Lett. 2017, 189, 307–309. [Google Scholar] [CrossRef]
  30. Guan, Z.; Yang, X.; Liu, P.; Xu, X.; Li, Y.; Yang, X. Additive manufacturing of zirconia ceramic by fused filament fabrication. Ceram. Int. 2023, 49, 27742–27749. [Google Scholar] [CrossRef]
  31. Shen, T.; Xiong, H.; Li, Z.; Zhang, L.; Zhou, K. Fused deposition fabrication of high-quality zirconia ceramics using granular feedstock. Ceram. Int. 2021, 47, 34352–34360. [Google Scholar] [CrossRef]
  32. Cano, S.; Lube, T.; Huber, P.; Gallego, A.; Naranjo, J.A.; Berges, C.; Schuschnigg, S.; Herranz, G.; Kukla, C.; Holzer, C.; et al. Influence of the infill orientation on the properties of zirconia parts produced by fused filament fabrication. Materials 2020, 13, 3158. [Google Scholar] [CrossRef]
  33. Nötzel, D.; Eickhoff, R.; Pfeifer, C.; Hanemann, T. Printing of zirconia parts via fused filament fabrication. Materials 2021, 14, 5467. [Google Scholar] [CrossRef] [PubMed]
  34. Moradi, M.; Rezayat, M.; Rozhbiany, F.A.R.; Meiabadi, S.; Casalino, G.; Shamsborhan, M.; Bijoy, A.; Chakkingal, S.; Lawrence, M.; Mohammed, N.; et al. Correlation between Infill Percentages, Layer Width, and Mechanical Properties in Fused Deposition Modelling of Poly-Lactic Acid 3D Printing. Machines 2023, 11, 950. [Google Scholar] [CrossRef]
  35. Moradi, M.; Karamimoghadam, M.; Meiabadi, S.; Rasool, S.; Casalino, G.; Shamsborhan, M.; Sebastian, P.K.; Poulose, A.; Shaiju, A.; Rezayat, M. Optimizing Layer Thickness and Width for Fused Filament Fabrication of Polyvinyl Alcohol in Three-Dimensional Printing and Support Structures. Machines 2023, 11, 844. [Google Scholar] [CrossRef]
  36. Spina, R.; Morfini, L. Material Extrusion Additive Manufacturing of Ceramics: A Review on Filament-Based Process. Materials 2024, 17, 2779. [Google Scholar] [CrossRef]
  37. Tukey, J.W. Exploratory Data Analysis; Addison-Wesley Pub. Co.: London, UK, 1977. [Google Scholar]
  38. Shapiro, S.S.; Wilk, M.B. An Analysis of Variance Test for Normality. Biometrika 1965, 52, 591–611. [Google Scholar] [CrossRef]
  39. D’Agostino, R.B.; Pearson, E.S. Tests for Departure from Normality. Empirical Results for the Distributions of b2 and √b1. Biometrika 1973, 60, 613–622. [Google Scholar] [CrossRef]
  40. Kolmogorov, A.N. Sulla Determinazione Empirica di Une Legge di Distribuzione. Giorn. Dell'inst. Ital. Degli. Att. 1933, 4, 83–91. [Google Scholar]
  41. Anderson, W. On the Distribution of the Two-Sample Cramer-von Mises Criterion. Ann. Math. Statist. 1962, 33, 1148–1159. [Google Scholar] [CrossRef]
  42. Sakamoto, Y.; Ishiguro, M.; Kitagawa, G. Akaike Information Criterion Statistics; D. Reidel: Dordrecht, The Netherlands, 1986. [Google Scholar]
  43. Wit, E.; van den Heuvel, E.; Romeijn, J.-W. ‘All Models Are Wrong...’: An Introduction to Model Uncertainty. Stat. Neerl. 2012, 66, 217–236. [Google Scholar] [CrossRef]
  44. Robert, C.P.; Casella, G.; Casella, G. Monte Carlo Statistical Methods; Springer: New York, NY, USA, 1999; Volume 2. [Google Scholar]
  45. Rossi, R.J. Mathematical Statistics: An Introduction to Likelihood-Based Inference; John Wiley & Sons: Hoboken, NJ, USA, 2018. [Google Scholar]
  46. Kruskal, W.H.; Wallis, W.A. Use of Ranks in One-Criterion Variance Analysis. J. Am. Stat. Assoc. 1952, 47, 583–621. [Google Scholar] [CrossRef]
  47. Dunnett, C.W. New Tables for Multiple Comparisons with a Control. Biometrics 1964, 20, 482–491. [Google Scholar] [CrossRef]
  48. Bonferroni, C.E. Teoria Statistica delle Classi e Calcolo delle Probabilità. Pubbl. R Ist. Super. Sci. Econ. Commer. Firenze 1936, 8, 3–62. [Google Scholar]
  49. Nielsen, F. Introduction to HPC with MPI for Data Science; Springer: Berlin/Heidelberg, Germany, 2016. [Google Scholar]
  50. Spearman, C. The Proof and Measurement of Association Between Two Things. Am. J. Psychol. 1961, 100, 45–58. [Google Scholar]
  51. Evans, J.D. Straightforward Statistics for the Behavioral Sciences; Thomson Brooks/Cole Publishing Co.: Pacific Grove, CA, USA, 1996. [Google Scholar]
  52. Nieminen, J. On the Centrality in a Graph. Scand. J. Psychol. 1974, 15, 332–336. [Google Scholar]
  53. Freeman, L.C. Centrality in Social Networks: Conceptual Clarification. Soc. Netw. Crit. Concepts Sociol. 2002, 1, 238–263. [Google Scholar] [CrossRef]
  54. Sabidussi, G. The Centrality Index of a Graph. Psychometrika 1966, 31, 581–603. [Google Scholar] [CrossRef]
  55. Freeman, L.C. A Set of Measures of Centrality Based on Betweenness. Sociometry 1977, 40, 35–41. [Google Scholar] [CrossRef]
  56. Estrada, E.; Rodrguez-Velazquez, J.A. Subgraph centrality and clustering in complex hyper-networks. Physica A 2006, 364, 581–594. [Google Scholar] [CrossRef]
  57. Huber, P.J. Robust Statistics; John Wiley & Sons: Hoboken, NJ, USA, 2004; Volume 523. [Google Scholar]
  58. ISO 6872:2015; Dentistry—Ceramic Materials. International Organization for Standardization: Geneva, Switzerland, 2015.
  59. He, Q.; Jiang, J.; Yang, X.; Zhang, L.; Zhou, Z.; Zhong, Y.; Shen, Z. Additive manufacturing of dense zirconia ceramics by fused deposition modeling via screw extrusion. J. Eur. Ceram. Soc. 2021, 41, 1033–1040. [Google Scholar] [CrossRef]
Figure 1. The typical crystallographic structures of zirconium dioxide and the phase transition temperatures between them.
Figure 1. The typical crystallographic structures of zirconium dioxide and the phase transition temperatures between them.
Ceramics 08 00010 g001
Figure 2. Post-processing cycle of the printed samples.
Figure 2. Post-processing cycle of the printed samples.
Ceramics 08 00010 g002
Figure 3. Shape and dimensions of the blank produced by FDM printing technology from an extruded filament.
Figure 3. Shape and dimensions of the blank produced by FDM printing technology from an extruded filament.
Ceramics 08 00010 g003
Figure 4. (A) Schematic of the biaxial flexural test; (B) test equipment image.
Figure 4. (A) Schematic of the biaxial flexural test; (B) test equipment image.
Ceramics 08 00010 g004
Figure 5. Representative optical images of the sintered disks after biaxial testing.
Figure 5. Representative optical images of the sintered disks after biaxial testing.
Ceramics 08 00010 g005
Figure 6. Engineering stress–deformation diagram for the sintered samples obtained by the annealing of blanks produced by FDM printing technology with a filling layer thickness of 0.3 mm and a nozzle diameter of 0.6 mm.
Figure 6. Engineering stress–deformation diagram for the sintered samples obtained by the annealing of blanks produced by FDM printing technology with a filling layer thickness of 0.3 mm and a nozzle diameter of 0.6 mm.
Ceramics 08 00010 g006
Figure 7. The variation of the mechanical properties of the ceramic specimens in the biaxial test as a function of nozzle diameter. (A) Stress limit. (B) Deformation corresponding to the maximum force.
Figure 7. The variation of the mechanical properties of the ceramic specimens in the biaxial test as a function of nozzle diameter. (A) Stress limit. (B) Deformation corresponding to the maximum force.
Ceramics 08 00010 g007
Figure 8. The variation of the mechanical properties of the ceramic specimens in mechanical tests as a function of layer height in the FDM printing of the workpiece. (A) Stress limit. (B) Deformation corresponding to the maximum force.
Figure 8. The variation of the mechanical properties of the ceramic specimens in mechanical tests as a function of layer height in the FDM printing of the workpiece. (A) Stress limit. (B) Deformation corresponding to the maximum force.
Ceramics 08 00010 g008
Figure 9. The variation of the mechanical properties of ceramic specimens under biaxial loading depending on the type of filling during the FDM printing of the workpiece. (A) Stress limit. (B) Deformation corresponding to the maximum force.
Figure 9. The variation of the mechanical properties of ceramic specimens under biaxial loading depending on the type of filling during the FDM printing of the workpiece. (A) Stress limit. (B) Deformation corresponding to the maximum force.
Ceramics 08 00010 g009
Figure 10. The dependence of the average statistical power on the number of specimens tested. (A) Stress limit. (B) Strain corresponding to the maximum force.
Figure 10. The dependence of the average statistical power on the number of specimens tested. (A) Stress limit. (B) Strain corresponding to the maximum force.
Ceramics 08 00010 g010
Figure 11. The results of the stress classification of the zirconium oxide specimens subjected to flexural loading.
Figure 11. The results of the stress classification of the zirconium oxide specimens subjected to flexural loading.
Ceramics 08 00010 g011
Figure 12. Spearman correlation between the studied parameters. (A) Group 1; (B) group 2; (C) group 3; and (D) group 4. The interpretation of the abbreviations is provided in the Abbreviations list.
Figure 12. Spearman correlation between the studied parameters. (A) Group 1; (B) group 2; (C) group 3; and (D) group 4. The interpretation of the abbreviations is provided in the Abbreviations list.
Ceramics 08 00010 g012
Figure 13. Graph of the correlation between the analyzed variables for each of the four groups selected by means of hierarchical classification. (A) Sample group 1; (B) sample group 2; (C) sample group 3; and (D) sample group 4. The interpretation of the abbreviations is provided in the Abbreviations list.
Figure 13. Graph of the correlation between the analyzed variables for each of the four groups selected by means of hierarchical classification. (A) Sample group 1; (B) sample group 2; (C) sample group 3; and (D) sample group 4. The interpretation of the abbreviations is provided in the Abbreviations list.
Ceramics 08 00010 g013
Figure 14. The dependence of the flexural stress of the zirconium oxide ceramic samples in the biaxial test on the thickness of the filling layer of the workpiece for four robust regression models (first group). (A) Linear model; (B) exponential model; (C) logarithmic model; and (D) polynomial model.
Figure 14. The dependence of the flexural stress of the zirconium oxide ceramic samples in the biaxial test on the thickness of the filling layer of the workpiece for four robust regression models (first group). (A) Linear model; (B) exponential model; (C) logarithmic model; and (D) polynomial model.
Ceramics 08 00010 g014
Figure 15. The dependence of the ultimate stress of the zirconia samples in the biaxial test on the thickness of the filling layer of the workpiece for four robust regression models (second group). (A) Linear model; (B) exponential model; (C) logarithmic model; and (D) polynomial model.
Figure 15. The dependence of the ultimate stress of the zirconia samples in the biaxial test on the thickness of the filling layer of the workpiece for four robust regression models (second group). (A) Linear model; (B) exponential model; (C) logarithmic model; and (D) polynomial model.
Ceramics 08 00010 g015
Figure 16. The SEM micrographs of fractured surfaces in secondary electron (A) and backscattered electron (B) mode. Here, 1, 2, and 3 denote samples in groups 1, 2, and 4, respectively.
Figure 16. The SEM micrographs of fractured surfaces in secondary electron (A) and backscattered electron (B) mode. Here, 1, 2, and 3 denote samples in groups 1, 2, and 4, respectively.
Ceramics 08 00010 g016
Figure 17. The SEM images of the magnified fracture surface structure of samples belonging to groups 2 and 4 in secondary electron (left column) and backscattered electron (right column) mode.
Figure 17. The SEM images of the magnified fracture surface structure of samples belonging to groups 2 and 4 in secondary electron (left column) and backscattered electron (right column) mode.
Ceramics 08 00010 g017
Figure 18. The SEM image (A,B) of the surface of the zirconium oxide specimen included in the first group. SEM images of the surface of zirconium oxide samples subjected to the biaxial test. (C,D) Sample from 1; (E,F) sample from 2; and (G,H) sample from 3.
Figure 18. The SEM image (A,B) of the surface of the zirconium oxide specimen included in the first group. SEM images of the surface of zirconium oxide samples subjected to the biaxial test. (C,D) Sample from 1; (E,F) sample from 2; and (G,H) sample from 3.
Ceramics 08 00010 g018
Figure 19. Tomographic images of zirconium dioxide ceramic samples tested in the biaxial test. (A,B) Specimen of group 1; (C,D) specimen of group 3; (E,F) and (G,H) specimens of group 2 and 4, respectively.
Figure 19. Tomographic images of zirconium dioxide ceramic samples tested in the biaxial test. (A,B) Specimen of group 1; (C,D) specimen of group 3; (E,F) and (G,H) specimens of group 2 and 4, respectively.
Ceramics 08 00010 g019
Figure 20. The XRD analysis of sintered zirconia samples “t” and “m” denote tetragonal and monoclinic phases.
Figure 20. The XRD analysis of sintered zirconia samples “t” and “m” denote tetragonal and monoclinic phases.
Ceramics 08 00010 g020
Figure 21. SEM image (A), EDS distribution maps of yttrium (Y), zirconium (Zr), oxygen (O), and the EDS spectrum of sintered ceramic.
Figure 21. SEM image (A), EDS distribution maps of yttrium (Y), zirconium (Zr), oxygen (O), and the EDS spectrum of sintered ceramic.
Ceramics 08 00010 g021
Table 1. Baseline statistical values of the results of the mechanical tests *.
Table 1. Baseline statistical values of the results of the mechanical tests *.
Statistical ValueND, mmDFDM, mmDs, mmHFDM, mmHs, mmWFDM, gWs,
g
Fmax,
N
EFmax, mmFS, MPa
Mean value0.624.98419.8161.2921.0901.8371.542211.4120.089309.625
Standard deviation0.3110.1980.2950.2960.09880.094143.2020.040108.422
Median25.01519.8541.1910.9961.8211.518161.9360.08285.583
Minimum value24.40419.2501.0280.8891.5411.31666.9030.04142.634
Maximum value26.62420.1202.1091.9322.0881.790885.2890.229610.367
First quartile24.89519.7041.1480.9291.7861.495130.3670.061236.462
Third quartile25.10719.9691.2781.0451.8651.576224.7570.109335.545
Mean value0.824.88619.9271.2681.0571.8521.552155.9540.071244.385
Standard deviation0.5170.1260.1990.1550.1930.15488.7000.03292.880
Median24.77519.9351.2531.0451.8471.545145.3340.064228.909
Minimum value23.75419.5621.0370.9091.5261.30156.7720.027106.344
Maximum value27.72320.2502.3292.0313.0892.594651.1680.178475.855
First quartile24.67619.8711.15750.9751.7971.514101.3090.048162.037
Third quartile25.01119.9951.3371.0961.8891.566183.3620.091302.850
Mean value125.01319.7681.1520.9851.7571.484166.0950.092301.299
Standard deviation0.2860.2580.0470.0570.0950.09362.9720.044114.303
Median25.05219.8021.1470.9861.7651.498146.2260.086268.356
Minimum value24.22619.2071.0850.8511.3911.02855.9770.031115.530
Maximum value26.06020.3011.3851.1131.8831.602365.7340.316684.096
First quartile24.95419.6271.1230.9491.7251.475125.3770.062237.706
Third quartile25.11519.9471.1731.0191.8231.510216.3540.105383.847
* The interpretation of the abbreviations is provided in the Abbreviations list.
Table 2. Baseline statistical values of the results of the flexural tests grouped by the fill layer thickness (H) parameter *.
Table 2. Baseline statistical values of the results of the flexural tests grouped by the fill layer thickness (H) parameter *.
Statistical ValueLh, mmDFDM, mmDs, mmHFDM, mmHs, mmWFDM,
g
Ws,
g
Fmax,
N
EFmax,
mm
FS,
MPa
Mean value0.224.86519.8341.3321.1281.8581.556230.1980.097314.318
Standard deviation0.3460.1780.3190.3120.1950.165152.9460.050115.904
Median24.89019.9071.2151.0181.8321.514182.6100.086287.691
Minimum value24.33619.251.0980.8511.5261.30166.9030.032106.344
Maximum value26.62420.0832.3292.0313.0892.594885.2890.316684.096
First quartile24.63419.7191.1540.9791.7791.498142.7270.064236.461
Third quartile25.07119.9601.3011.0741.8831.552248.9850.113386.046
Mean value0.324.96619.8161.1851.0061.7971.508155.7240.078275.248
Standard deviation0.4540.1730.0880.0700.1170.10661.8120.031114.126
Median24.96719.8421.1601.0101.8231.529142.6610.071261.569
Minimum value24.22619.3441.0280.8861.39131.02856.7720.029115.584
Maximum value27.72320.1291.3851.1241.9821.688310.5200.174591.013
First quartile24.77219.7201.1310.9441.7631.491111.1050.055189.251
Third quartile25.08619.9421.2501.0541.8611.569188.9340.093328.750
Mean value0.425.05619.8651.1960.9971.7941.516145.3840.075262.894
Standard deviation0.3440.2640.1250.0810.0720.05747.8650.03088.724
Median25.07119.9141.1740.9871.8051.510142.3950.069261.329
Minimum value23.75419.2071.0480.8891.6031.37255.9770.027115.53
Maximum value26.06020.3011.6401.2481.9641.621286.9190.178610.367
First quartile24.96219.7641.1190.9351.7411.487112.4540.056195.486
Third quartile25.20320.0611.2011.0221.8441.564169.9680.096295.246
* The interpretation of the abbreviations is provided in the Abbreviations list.
Table 3. Baseline statistical values of the results of the mechanical test results, grouped by the infill pattern *.
Table 3. Baseline statistical values of the results of the mechanical test results, grouped by the infill pattern *.
Statistical ValueInfill PatternDFDM, mmDs, mmHFDM, mmHs, mmWFDM, gWs, gFmax, NEFmax, mmFS, MPa
Mean valueZigZag24.81119.8641.1731.0041.7701.493154.3170.0724278.568
Standard deviation0.3040.2010.0830.0670.1210.10767.1270.030124.144
Median24.85119.8971.1750.9941.7931.514144.2540.069263.479
Minimum value23.75419.2671.0370.9001.3911.02856.7720.027106.344
Maximum value25.38820.1301.3851.1771.9951.688310.5200.136610.367
First quartile24.66419.7871.1060.9541.7381.484105.9420.049186.866
Third quartile25.03319.9881.24031.0351.8351.554197.1210.094334.310
Mean valueConcentric25.04319.8081.3041.0961.8211.528203.7150.096289.917
Standard deviation0.4810.1970.2970.2880.1080.094137.8450.04984.372
Median25.009519.7741.1780.9941.8161.50105169.9090.085276.963
Minimum value24.43619.2501.0280.8511.6031.30155.9770.031115.530
Maximum value27.72320.3012.1091.9322.0881.79885.2890.316591.013
First quartile24.82319.6731.1440.9311.7641.484136.8250.067239.381
Third quartile25.09719.9641.2791.0931.8661.568195.5740.106331.893
Mean valueLinear24.99719.8521.2301.0271.8561.558171.8220.080285.250
Standard deviation0.2910.2290.1750.1520.1800.14992.5930.031120.352
Median25.05019.9181.1891.0031.8361.542143.1270.069260.233
Minimum value24.34319.2071.0890.8861.7161.47071.4890.038115.584
Maximum value26.06020.2502.3292.0313.0892.594651.1680.174684.096
First quartile24.91019.8041.1480.9791.7971.510113.4730.057195.646
Third quartile25.14219.9871.3051.0461.8721.565205.6970.099345.652
* The interpretation of the abbreviations is provided in the Abbreviations list.
Table 4. The evaluation of the closest theoretical type of the flexural stress distribution of the zirconium oxide specimens tested.
Table 4. The evaluation of the closest theoretical type of the flexural stress distribution of the zirconium oxide specimens tested.
CriterionDistribution Type
NormalLognormalLogisticalGammaWeybullExponentialGumbelCauchy
Akaike1994.1481969.6201990.0641970.7211986.9892170.7771969.9732029.095
Bayesian2000.3351975.8071996.2521976.9091993.1772173.8711976.1602035.283
Table 5. The evaluation of the closest theoretical type of strain distribution corresponding to the maximum force of the zirconium oxide ceramic specimens tested.
Table 5. The evaluation of the closest theoretical type of strain distribution corresponding to the maximum force of the zirconium oxide ceramic specimens tested.
CriterionDistribution Type
NormalLognormalLogisticalGammaWeybullExponentialGumbelCauchy
Akaike−585.945−651.194−614.515−641.083−611.167−479.935−647.446−584.931
Bayesian−579.757−645.006−608.327−634.896−604.980−476.841−641.258−578.743
Table 6. The results of testing the data for conformity to the normal distribution law using the Kolmogorov–Smirnov test *.
Table 6. The results of testing the data for conformity to the normal distribution law using the Kolmogorov–Smirnov test *.
Kolmogorov–Smirnov StatisticDFDM, mmDs, mmHFDM, mmHs, mmWFDM, gWs, gFmax, Nε, mmσF, MPa
D1.0001.0000.8480.8030.9280.8911.0000.5111.000
p-value<0.000001<0.000001<0.000001<0.000001<0.000001<0.000001<0.000001<0.000001<0.000001
* The interpretation of the abbreviations is provided in the Abbreviations list.
Table 7. The results of applying the Kruskal–Wallis and Dunn’s criteria to evaluate statistically significant differences in the flexural stress of specimens whose blanks were manufactured using nozzles of different diameters.
Table 7. The results of applying the Kruskal–Wallis and Dunn’s criteria to evaluate statistically significant differences in the flexural stress of specimens whose blanks were manufactured using nozzles of different diameters.
Nozzle Diameters0.6 (p-Value)0.8 (p-Value)
0.8 (p-value)0.001
1 (p-value)0.2890.008
Kruskal–Wallis (p-value)0.010
Table 8. The results of applying the Kruskal–Wallis criterion and Dunn’s criterion to evaluate statistically significant differences in the flexural stress of specimens whose blanks were manufactured with different layer thicknesses.
Table 8. The results of applying the Kruskal–Wallis criterion and Dunn’s criterion to evaluate statistically significant differences in the flexural stress of specimens whose blanks were manufactured with different layer thicknesses.
Layer Height0.2 (p-Value)0.3 (p-Value)
0.3 (p-value)0.018
0.4 (p-value)0.0060.361
Kruskal–Wallis (p-value)0.030
Table 9. The results of applying the Kruskal–Wallis criterion and Dunn’s criterion to evaluate statistically significant differences in the flexural stress of specimens whose blanks were manufactured with different types of filling.
Table 9. The results of applying the Kruskal–Wallis criterion and Dunn’s criterion to evaluate statistically significant differences in the flexural stress of specimens whose blanks were manufactured with different types of filling.
Filling TypeZigZag (p-Value)Concentric (p-Value)
Concentric (p-value)0.084
Linear (p-value)0.3120.186
Kruskal–Wallis (p-value)0.370
Table 10. A comparison of the tensile strength of zirconium oxide ceramic specimens subjected to biaxial loading in the groups obtained from the hierarchical classification results.
Table 10. A comparison of the tensile strength of zirconium oxide ceramic specimens subjected to biaxial loading in the groups obtained from the hierarchical classification results.
Group Number1 (p-Value)2 (p-Value)3 (p-Value)
2 (p-value)0.000
3 (p-value)0.0000.000
4 (p-value)0.0070.3140.000
Kruskal–Wallis (p-value)0
Table 11. The centralization of the graph of statistically significant correlation for the samples belonging to the first group *.
Table 11. The centralization of the graph of statistically significant correlation for the samples belonging to the first group *.
Parameters AnalyzedGroup 1
Degree Centrality, Equation (1)Closeness Centrality, Equation (2)Betweenness Centrality, Equation (3)
Lh70.7696.744
HFDM70.7696.762
HS70.7695.720
WFDM60.7145.637
Fmax60.7144.018
FS50.6251.917
WS40.5880.476
ND30.5260.000
DFDM30.5560.000
DS30.5560.726
EFmax30.5260.000
Centralization0.2560.1480.094
* The interpretation of the abbreviations is provided in the Abbreviations list.
Table 12. A comparison of regression relationships by Akaike’s criterion for the different groups of samples.
Table 12. A comparison of regression relationships by Akaike’s criterion for the different groups of samples.
Dependence TypeGroup 1Group 2Group 3Group 4
Linear857.785265.939506.13034.179
Exponential857.813265.921506.03434.368
Logarithmic857.670266.002506.41933.439
Polynomial858.388267.736504.587−158.421
Table 13. Robust regression equations describing the dependence of the flexural stress on fill layer thickness in the FDM printing of blanks.
Table 13. Robust regression equations describing the dependence of the flexural stress on fill layer thickness in the FDM printing of blanks.
Group NumberRobust Regression EquationStandard Deviation
Group 1 σ F S = 300.356 39.172 × H L 42.96
Group 2 σ F S = 474.772 88.459 × H L 62.79
Group 3 σ F S = 175.660 + 24.201 × H L + 68.643 × H L 2 36.75
Group 4 σ F S = 628.492 52.134 × H L + 45.902 × H L 2 0
Table 14. The average content of the components in the samples of each of the four groups.
Table 14. The average content of the components in the samples of each of the four groups.
Sample
Number
Average Content of Constituents, wt.% 1
ZrOY
Group 1162.8929.687.43
263.0930.526.39
362.5730.427.01
Group 2163.9630.125.92
262.7330.067.21
362.1230.986.9
Group 3163.6929.696.62
262.7230.826.46
362.2829.478.25
Group 4163.7929.786.43
263.5129.267.23
362.9830.436.59
1 the average values of the five measurements on each sample.
Disclaimer/Publisher’s Note: The statements, opinions and data contained in all publications are solely those of the individual author(s) and contributor(s) and not of MDPI and/or the editor(s). MDPI and/or the editor(s) disclaim responsibility for any injury to people or property resulting from any ideas, methods, instructions or products referred to in the content.

Share and Cite

MDPI and ACS Style

Smirnov, A.; Yanushevich, O.; Krikheli, N.; Zhukovskaya, Y.; Soloninkin, M.; Naumenko, P.; Solis Pinargote, N.W.; Peretyagin, P.; Grigoriev, S.; Nikitin, N. The Effect of Layer Thickness and Nozzle Diameter in Fused Deposition Modelling Printing on the Flexural Strength of Zirconia Ceramic Samples Produced by a Multistage Manufacturing Process. Ceramics 2025, 8, 10. https://doi.org/10.3390/ceramics8010010

AMA Style

Smirnov A, Yanushevich O, Krikheli N, Zhukovskaya Y, Soloninkin M, Naumenko P, Solis Pinargote NW, Peretyagin P, Grigoriev S, Nikitin N. The Effect of Layer Thickness and Nozzle Diameter in Fused Deposition Modelling Printing on the Flexural Strength of Zirconia Ceramic Samples Produced by a Multistage Manufacturing Process. Ceramics. 2025; 8(1):10. https://doi.org/10.3390/ceramics8010010

Chicago/Turabian Style

Smirnov, Anton, Oleg Yanushevich, Natella Krikheli, Yulia Zhukovskaya, Mihail Soloninkin, Petr Naumenko, Nestor Washington Solis Pinargote, Pavel Peretyagin, Sergey Grigoriev, and Nikita Nikitin. 2025. "The Effect of Layer Thickness and Nozzle Diameter in Fused Deposition Modelling Printing on the Flexural Strength of Zirconia Ceramic Samples Produced by a Multistage Manufacturing Process" Ceramics 8, no. 1: 10. https://doi.org/10.3390/ceramics8010010

APA Style

Smirnov, A., Yanushevich, O., Krikheli, N., Zhukovskaya, Y., Soloninkin, M., Naumenko, P., Solis Pinargote, N. W., Peretyagin, P., Grigoriev, S., & Nikitin, N. (2025). The Effect of Layer Thickness and Nozzle Diameter in Fused Deposition Modelling Printing on the Flexural Strength of Zirconia Ceramic Samples Produced by a Multistage Manufacturing Process. Ceramics, 8(1), 10. https://doi.org/10.3390/ceramics8010010

Article Metrics

Back to TopTop