Abstract
Ship lock zones represent bottlenecks and a particular challenge for authorities managing vessel traffic. Traditionally, the control strategy of such systems has relied heavily on the subjective judgment, experience, and tacit knowledge of ship lock operators. To address the inherent uncertainty and imprecision associated with these subjective assessments, fuzzy logic and fuzzy set theory have been adopted as appropriate mathematical frameworks. In this work, the control strategy and the Fuzzy Decision Support System (FDSS) of a single-chamber ship lock designed for two vessels on a two-way waterway are analyzed and modeled. The input data is generated based on a synthesized dataset reflecting the annual schedule of vessel arrivals. The software is based on proposals and suggestions of experienced ship lock operators, and it is further validated through vessel traffic simulations. Moreover, the development of an appropriate Supervisory Control and Data Acquisition (SCADA) system integrated with a Programmable Logic Controller (PLC) is detailed, providing the necessary infrastructure for real-time deployment of the fuzzy control algorithm. The proposed control system represents an original contribution and offers practical applications both as a decision-support tool for real-time lock management and as a training platform for novice or less experienced operators.
1. Introduction
Inland waterway transport (IWT) is distinguished by its long-standing tradition, cost-effectiveness, and low environmental impact. Ship locks are the most utilized hydraulic structures for managing water level differences resulting from dam construction on inland waterways. Throughout history—from the era of slavery to the modern day—water transport has served as a significant indicator of societal development. Today, IWT remains one of the fundamental pillars of transport policy in developed nations.
A ship lock is an engineered structure designed to raise or lower vessels between two different water levels at a dam on a navigable waterway. Navigable waterways may be natural, such as rivers, or artificial, such as canals. Ship locks enable continuous navigation by allowing vessels to bypass barriers such as dams. The management of vessel traffic in the ship lock zone involves balancing the efficient utilization of the lock to minimize vessel waiting times during transit [1].
There are various types of ship locks; however, each lock fundamentally consists of three essential components (Figure 1):
Figure 1.
Basic elements of a ship lock (1—lock chamber; 2—upper head; 3—lower head).
- Lock chamber—the lock chamber is the largest and most substantial component of a ship lock, serving as the space that connects the upper and lower lock heads. It is designed to safely accommodate one or more vessels during the locking process. While the dimensions and position of the lock chamber are fixed, the water level within it is variable during the raising or lowering of vessels.
- Lock heads with gates (upper and lower)—the lock heads, comprising the upper and lower sections, are among the most critical and complex components of a ship lock. They are engineered to be watertight to ensure proper operation and prevent water leakage. The gates within the lock heads are movable elements that can be opened or closed to permit the entry or departure of vessels from the lock chamber [2].
- Lock equipment (mechanical, hydraulic, and electrical systems)—this includes the infrastructure and machinery necessary for filling and emptying the lock chamber as required, as well as equipment for operating and controlling the lock gates. It also encompasses communication systems and other auxiliary devices essential for the safe and efficient functioning of the ship lock.
The increasing traffic density on inland waterways presents significant challenges to navigation, with ship locks, alongside low water levels, emerging as a primary concern. Recent research on the management of ship locks that consist of chambers capable of accommodating a larger number of vessels [3,4,5,6,7,8] has focused predominantly on capacity enhancement through optimal vessel arrangement within the lock chamber. Addressing vessel delays in the ship lock zones has become a key focus of recent research efforts. Comprehensive overviews of current advances in intelligent ship-lock technologies are provided in [6,9]. Only a few studies have addressed the management of simpler, smaller lock systems to develop systems for decision-making support or to potentially replace humans in the decision-making process [10,11,12,13,14].
The rapid advancement of information and communication technologies over the past decade has substantially increased the demand for modern, intelligent monitoring and control infrastructures across industrial and transportation domains. Within this context, Supervisory Control and Data Acquisition (SCADA) systems represent the cornerstone of automated control architectures, providing integrated hardware–software environments for real-time data acquisition, supervision, and process control [15,16]. SCADA systems centralize information flows, typically consolidating operational data on computer-based terminals located in control centers. Their core function is to ensure that operators receive timely, accurate, and contextually relevant information, formatted through intuitive graphical interfaces that support rapid interpretation and decision-making. In addition to real-time visualization, these systems are responsible for the systematic storage of process variables and operational events in historical databases, enabling trend analysis, performance evaluation, and optimization of future control strategies.
Building upon this technological foundation, the present study introduces a Fuzzy Decision Support System (FDSS) designed to enhance the monitoring and control of the ship locking process. Fuzzy logic is the ideal tool for implementation of control systems based on human expert knowledge. Fuzzy rules, variables and membership functions are defined as a result of interviews with ship lock masters, and they reflect the years of operation experience. This is the main advantage of fuzzy logic control over other types of control systems, and it is often used when control algorithms are not strictly defined.
The FDSS is implemented within the SCADA environment as the topmost layer of the control hierarchy, functioning as an intelligent supervisory component. While the primary purpose of the SCADA system is to collect, integrate, and display process data from sensors and actuators [16], the incorporation of the fuzzy expert system adds a higher level of cognitive functionality. The proposed FDSS interprets incoming data through a rule-based fuzzy inference mechanism, enabling the system to handle uncertainty and linguistic reasoning typical of complex, real-world operations. In doing so, it provides ship lock operators with context-aware recommendations and real-time decision support, ultimately improving process reliability, operational efficiency, and safety within the waterway control system.
The domain of fuzzy expert systems for controlling ship locking processes offers a broad scope for research, yet practical implementations remain relatively limited. The present study extends the authors’ prior work [10,11,12,13,14] and represents a further advancement in the development of fuzzy/SCADA systems for ship lock management. While earlier research focused on a simplified system involving a single chamber accommodating one vessel, the novelty of the developed model is its design for a single chamber capable of serving two vessels simultaneously.
The operation of a lock with a single chamber serving two vessels is considerably more complex than the previously analyzed configuration and requires a more sophisticated approach to defining control strategies and rule sets. This new research, as a novel contribution, helps expand the potential for continued progress in the field of intelligent infrastructure for waterway transport systems.
This article is organized as follows: Section 2 provides an overview of the ship lock operation and associated control procedures. Section 3 presents the design of a fuzzy control system for the ship locking process and outlines the fundamental principles underlying the development of a supervisory control and data acquisition (SCADA) system. Section 4 presents and discusses the results, and Section 5 offers concluding remarks and further research directions.
2. Problem Description
2.1. An Overview of the Ship Lock Operation
In addition to being the most widely implemented hydraulic structures for overcoming elevation differences along navigable waterways, ship locks exist in a wide variety of types. The research presented herein pertains to a specific category of ship lock, without direct reference to any particular real-world system. The proposed model is designed to be generally applicable to any ship lock of a similar type, without loss of generality.
Analyzed type of ship lock could be identified as a single server system with two independent, stochastic arrival flows from the two opposing directions. Duration of the lockage process (i.e., passage) depends on the difference in water level and the number of vessels in the chamber. Additionally, it is presumed that the lock chamber can accommodate a maximum of two standard vessels; however, if there are no other vessels at the same level, the ship lock operator may proceed with the lockage of a single vessel. The simultaneous service of two vessels is referred to as a “Regular lockage” (or “Full lockage”), and “Partially loaded lockage” (or “Half-full lockage”) is the processing of only one vessel. The third possible scenario is an “Empty lockage”, which occurs when a vessel approaches from the level at which the lock gate is closed. In this case, the water level in the chamber must be adjusted in the absence of a vessel before new lockage can proceed.
During the process of “Regular lockage”, two vessels enter the lock chamber sequentially from the level where the gate is open. In this case, the first vessel enters the chamber freely but must wait for the second vessel to arrive and enter from the same level before the lockage can proceed. A “Regular lockage” typically takes approximately 60 min, measured from the moment the first vessel begins to enter the chamber until the second vessel exits the chamber at the opposite level after the locking operation is completed. The second scenario, referred to as a “Partially loaded lockage”, occurs when the lock operator decides to perform the lockage with only one vessel in the chamber. In this case, the lockage typically takes approximately 40 min. The third possible scenario, known as an “Empty lockage”, in which the water level in the chamber is changed without any vessel present, generally lasts about 15 min.
2.2. Ship Lock Control Procedures
The conventional method of ship lock control relies on the independent decision-making of the lock operator. The control room is typically equipped with systems for vessel detection and distance measurement, such as the Automatic Identification System (AIS), Electronic Chart Display and Information System (ECDIS), and radar. Operational decisions are made based on the operator’s assessment of the current conditions, supported by their professional experience. There are no official or standardized procedures governing the decision-making process, apart from general, descriptive guidelines pertaining to navigational safety. The central challenge in managing ship lock operations lies in achieving a balance between two conflicting objectives: minimizing vessel waiting times for lockage and minimizing the energy and water consumption required for lock operation [17]. Lock proprietors tend to prioritize reducing the number of empty lockages, as such operations lower the overall lock utilization efficiency. In contrast, ship owners generally prefer to minimize waiting times within the lock zone to improve transit efficiency and reduce delays. The ship lock operator must ensure that navigational safety is not compromised by operational decisions, nor should vessel detention (waiting time) be prolonged solely to avoid an “Empty lockage”. Conversely, the decision to initiate an empty lockage—typically made when a vessel from the opposite direction is approaching more rapidly—does not necessarily result in a reduction in the overall waiting time for all vessels. In practice, it is challenging to quantify the economic impact of such decisions in real time. In the situation when multiple vessels are coming into the lock zone from the same water level, it is often necessary for lock operators to perform “Empty lockages” to minimize overall vessel delays.
Ship lock operators are required to make lockage-priority decisions based on their experience, while also considering the policies of their organization and the requirements of shippers. During lock operation, various scenarios may arise depending on the number of vessels approaching from both water levels and the respective distances from vessels’ domains [18] to the lock. When one or two vessels arrive from the level where the gate is open (GO), and there are no vessels present at the opposite level where the gate is closed (GC), the operator faces no dilemma regarding directional priority. Similarly, if one or two vessels approach from the level where the gate is closed (GC) and no vessels are present on the opposite side (GO), the operator typically performs an “Empty lockage”. However, in cases where vessels simultaneously approach both levels (from both sides of the lock), within the lock zone, the operator encounters a decision-making dilemma, and he needs to decide whether to alter the current state of the ship lock (LCond). Figure 2 and Figure 3 illustrate two fundamental scenarios in which the operator must determine which direction to prioritize during the lockage process. The number of possible situations is considerably greater, because depending on the distance of the vessels from the ship lock (LGO1, LGO2, LGC1, and LGC2) and the configuration of vessels’ positions, the corresponding choices made by the lock operator are different.
Figure 2.
Configuration of ship positions—type 0.
Figure 3.
Configuration of ship positions—type 1.
The proposed model is based on the practical experience of operators, who make their decisions based on the descriptive and imprecise guidance defined by the lock owner. This guidance stipulates that the ship lock operation needs to be managed in a rational and safe manner, considering the vessels’ time delays while waiting for the lockage. The current stage of model development (basic version) does not include analysis of economic parameters, only the First In First Out (FIFO) rule was applied.
A control system for a single-chamber ship lock accommodating two vessels has been developed based on the decision-making process of the ship lock operator.
3. Design of Fuzzy Control System for Ship Locking Process
Structures like lock facilities are in practice controlled manually, based on the lock master’s knowledge and experience and there is no exact control algorithm that can be applied. Classic control algorithms, such as PID, do not apply to this specific class of problems. The research described in this paper concentrates on ship lock control automation. The idea is to create expert systems for ship lock control, based on human knowledge and experience, and fuzzy logic is ideal to implement such control logic. On the other hand, heuristic and optimization-based methods are used for ship locks with higher capacity and bigger dimensions, where the focus is not on control, but on scheduling and filling in the lock [4,5,6,7,8]. These problems are different, and they require information on ships’ arrival schedules for a longer period. Also, these methods are applied before the vessels arrive at the lock, according to their dimensions and priority.
Controlling a complex system that cannot be accurately captured through a precise mathematical model—particularly when control strategies are largely derived from operator experience and expert judgment- represents a significant challenge. In such contexts, fuzzy-based control logic offers a powerful and flexible methodology [19]. This approach leverages the knowledge and practical insights of domain specialists to develop control strategies capable of accommodating uncertainty, variability, and incomplete information. Fuzzy set theory provides an appropriate mathematical framework for handling the inherent imprecision, subjectivity, and polysemy that characterize human decision-making processes [20], and it has been widely adopted in diverse control and decision-support applications [21,22].
The development of the proposed fuzzy control system was carried out through the following steps:
- Definition of the Main Control System;
- Design of a Fuzzy Inference System;
- Integration of a Fuzzy Inference System within the SCADA framework.
3.1. Definition of the Main Control System
As described in Section 2, various scenarios arise during operations in the ship lock area; however, two primary cases are identified: decision-making during the locking process when the lock chamber is empty and decision-making when one vessel is in the lock chamber. Consequently, two distinct fuzzy inference subsystems—“FIS n = 0” and “FIS n = 1”—were defined and developed to address these situations.
To ensure seamless management of all possible configurations, a unified main control algorithm was designed to integrate both FIS subsystems. This overarching control system continuously monitors vessel positions, lock chamber status, and other relevant operational parameters to determine the appropriate subsystem to activate and to consolidate their outputs into a final control decision.
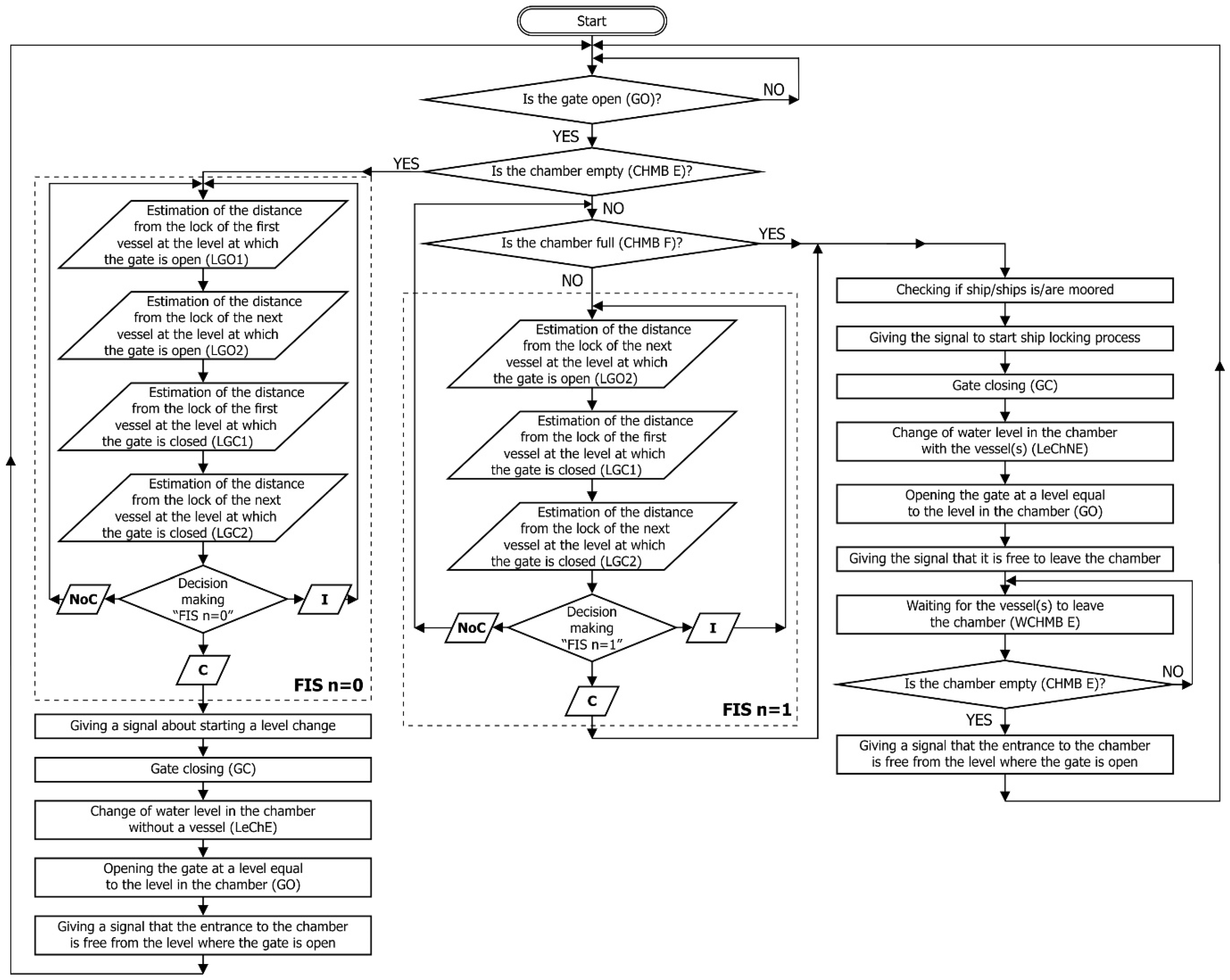
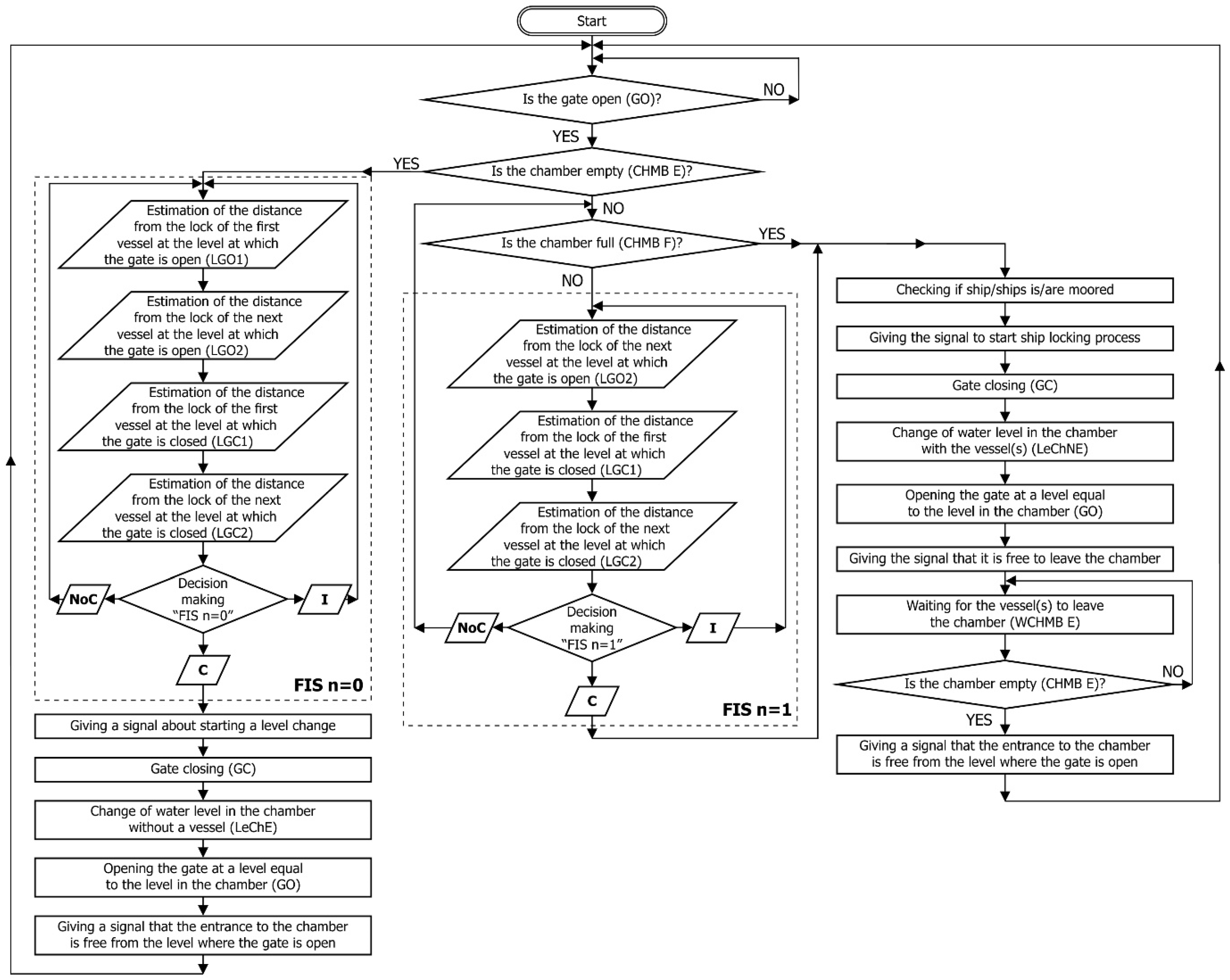
The flow of operations within the main control system is illustrated in Figure 4. The system continuously updates input data, evaluates active fuzzy rules, executes defuzzification, and communicates the resulting control actions to the ship lock actuators via the SCADA-PLC infrastructure. By integrating both fuzzy subsystems, the main control algorithm effectively replicates expert human decision-making, optimizes lock utilization, and provides a robust framework capable of responding dynamically to varying vessel traffic scenarios.
Figure 4.
Activity flow chart of the ship lock control system.
3.2. Design of a Fuzzy Inference System
The foundation of fuzzy logic was established by Zadeh, who introduced the concepts of linguistic variables and approximate reasoning as a means of formalizing human-like reasoning under uncertainty [23]. Unlike traditional binary logic, fuzzy logic enables partial membership in sets, allowing for intermediate values between conventional categories such as true/false or yes/no. This capacity for graded evaluation closely mirrors human cognitive processes and allows for nuanced decision-making in systems where relationships between variables are complex or not fully understood [10]. Expert knowledge is embedded into the control system through linguistic IF-THEN rules, which enable the system to perform approximate reasoning and generate appropriate control actions in response to varying operational scenarios [24]. Consequently, fuzzy logic is particularly well-suited for modeling complex systems, particularly in cases where it is difficult to figure out relationships between variables using traditional methods [25], as well as in group clustering applications [26].
The development of an efficient operational model for ship locks necessitates reference to a specific real-world system. The hypothetical system examined in this study generally corresponds, in both type and configuration, to the ship locks situated along the upper Danube. Each of these ship locks can be conceptualized as a single-server queuing system, characterized by two independent and stochastic demand flows—specifically, vessel lockage requests originating from opposite directions, that is, from the upper and lower water levels. The central challenge in ship lock control lies in reconciling two competing objectives: minimizing operational resources such as energy and water consumption while simultaneously minimizing vessel delays and waiting times within the lock zone. Although “Empty lockages” can effectively reduce waiting times, they inevitably increase operational costs and reduce overall lock utilization efficiency.
In previous research [10], surveys of operators and discussions with the lock owners indicated that no records are kept regarding the duration of vessel waiting times for lockage. Operators’ decisions are defined by the lock owner’s guidance. This guidance stipulates that the ship lock operation needs to be managed rationally and safely, taking into account the vessels’ time delays while waiting for lockage. Moreover, lock owners do not define criteria in precise numerical terms but instead rely on descriptive rules; consequently, the only quantifiable indicator is the number of empty lockages performed. While the lock owner is obligated to carry out the vessel transition between the levels, he simultaneously aims to minimize water and energy consumption. From the owner’s perspective, the consumption of water and energy during lockage is unavoidable; however, the number of empty lockages represents a cost that should be minimized.
Subjective estimations play a crucial role in the decision-making process of the lock operator, who is responsible for managing the technical aspects of lock operation. The primary objective is to minimize the number of “empty” or “partially loaded” lockages, while ensuring that vessel delays within the lock zone remain within acceptable limits. Descriptive and qualitative assessments provided by experienced lock masters—based on their knowledge and expertise—were used as representative data during the simulation of lock operations. The process of translating these subjective assessments into fuzzy sets and inference rules was outlined in previous research [10] and has been identified as a promising approach for the development of intelligent lock control systems [6]. The fuzzy control system was developed based on the results of these simulations.
The design of the Fuzzy Inference System (FIS) follows a structured methodology (steps).
Step 1: Definition of input and output variables.
The input variables, based on which the control process must be determined, are defined as follows:
- LGO1: distance from the first vessel to the lock, at the level where the gate is open;
- LGO2: distance from the next vessel to the lock, at the level where the gate is open;
- LGC1: distance from the first vessel to the lock, at the level where the gate is closed;
- LGC2: distance from the next vessel to the lock, at the level where the gate is closed.
Based on the values of the input variables, which correspond to the distances of approaching vessels at both water levels, the lock master determines whether to switch the current operational status of the ship lock or not.
The vessels’ distances (LGO1, LGO2, LGC1, and LGC2) are categorized linguistically into four fuzzy sets: Small, Medium, Large, and Very large. The FIS output variable is the control variable, defined as the ‘Change in condition of the lock’ (LCond), which is expressed in three linguistic categories: Change, No change, and Indefinite.
All the variables apply to two distinct conditions: when the lock chamber is empty and when it is full. Consequently, two distinct fuzzy logic controllers are required: one for the empty chamber scenario (“FIS n = 0”, arrangement type 0) and one for the scenario in which a single vessel is already present (“FIS n = 1”, arrangement type 1). This dual-controller approach ensures that the system can effectively manage all realistic operational conditions and vessel configurations.
Step 2: Fuzzification.
During the control of ship lock operations, the lock master is required to make a binary decision—either “yes” or “no”—in response to changes in the current conditions within the ship lock zone. The operator’s assessments are quantified using fuzzy sets. The relationship between the membership function of a fuzzy set and the corresponding observed variable is typically modeled using a sigmoid function (such as an S-curve or logistic curve), as demonstrated by various researchers through experimental studies and analytical evaluations [1,27,28,29].
The values of the input fuzzy variables LGO1, LGO2, LGC1, and LGC2 of “FIS n = 0” are: Small (S), Medium (M), Large (L), Very Large (VL), and ANY (A), as shown in Figure 5, Figure 6, Figure 7 and Figure 8.
Figure 5.
Membership functions of the input fuzzy variable LGO1 (distance from the first vessel to the lock, at the level where the gate is open) for scenario n = 0.
Figure 6.
Membership functions of the input fuzzy variable LGO2 (distance from the next vessel to the lock, at the level where the gate is open) for scenario n = 0.
Figure 7.
Membership functions of the input fuzzy variable LGC1 (distance from the first vessel to the lock, at the level where the gate is closed) for scenario n = 0.
Figure 8.
Membership functions of the input fuzzy variable LGC2 (distance from the next vessel to the lock, at the level where the gate is closed) for scenario n = 0.
The values of the input fuzzy variables LGO2, LGC1, and LGC2 of “FIS n = 1” are: Small (S), Medium (M), Large (L), and Very Large (VL), as shown in Figure 9, Figure 10 and Figure 11.
Figure 9.
Membership functions of the input fuzzy variable LGO2 (distance from the next vessel to the lock, at the level where the gate is open) for scenario n = 1.
Figure 10.
Membership functions of the input fuzzy variable LGC1 (distance from the first vessel to the lock, at the level where the gate is closed) for scenario n = 1.
Figure 11.
Membership functions of the input fuzzy variable LGC2 (distance from the next vessel to the lock, at the level where the gate is open) for scenario n = 1.
The values of the output fuzzy variable LCond are the same for both subsystems, and they are: Change, Indefinite, and No change (Figure 12).
Figure 12.
Membership functions of the output fuzzy variable ‘LCond’ (change in lock condition).
The mathematical expressions of the curves used for the definition of membership functions are presented in Equations (1)–(4).
Spline-based Z-shaped membership function—ZMF (Equation (1)) is used to define Small (S) (Figure 5, Figure 7, Figure 8, Figure 9, Figure 10 and Figure 11) and Change (Figure 12) fuzzy sets. It is a decreasing function suitable for most left membership functions (decreasing functions), defined by:
where parameter a defines the shoulder of the membership function, and b defines its foot (30 min and 50 min for the S fuzzy set; −6 and −4 for the Change fuzzy set; in the presented fuzzy system).
Product of two sigmoidal membership functions (Equation (2))—PSIGMF is used to define central fuzzy sets: Medium (M) (Figure 5, Figure 6, Figure 7, Figure 8, Figure 9, Figure 10 and Figure 11), Large (L) (Figure 6 and Figure 8), and Indefinite (Figure 12). As a product of two sigmoidal functions, it is both an increasing and decreasing function. Each sigmoidal function is given by:
where the magnitude of a defines the width of the transition area (0.55 or 3 in the presented fuzzy system), and parameter c defines the center of the transition area (40 min and 60 min for M fuzzy sets; 60 and 80 min for L fuzzy sets; −5 and 5 for Indefinite).
Trapezoidal membership function—TRAPMF (Equation (3)) uses the following function:
where parameters b and c define the shoulders of the membership function, and a and d define its feet. It is used as a flat membership function ANY (A) (Figure 6, Figure 7, Figure 8, Figure 10 and Figure 11) with parameters (a, b, c, d) = (0, 0, 120, 120) to cover the whole spectrum of 120 min.
Spline-based S-shaped membership function—SMF (Equation (4)) is used to define Large (L) (Figure 5, Figure 7, Figure 9, Figure 10 and Figure 11), Very Large (VL) (Figure 6, Figure 8 and Figure 11), and No change (Figure 12) fuzzy sets. It is an increasing function suitable for most right membership functions (increasing functions), defined by:
where parameter a defines the foot of the membership function, and b defines its shoulder (50 min and 70 min for L fuzzy sets; 70 and 90 min for VL fuzzy sets, 4 and 6 for No change).
Parameters for all membership functions of each fuzzy variable are presented in Table 1.
Table 1.
Parameters of membership functions.
Step 3: Construction of Control Rules.
The construction of fuzzy control rules represents the core of the FIS. These rules define how the output variable (LCond) is adjusted in response to the current state of the input variables, effectively codifying expert knowledge and operational experience into a structured decision-making framework. Each rule does not need to incorporate all input variables. In the current study, the fuzzy logic controller “FIS n = 0” comprises 33 rules, while the second one “FIS n = 1” includes 10 rules. The sets of rules for “FIS n = 0” and “FIS n = 1” are presented in Table 2 and Table 3, respectively.
Table 2.
Fuzzy rules “FIS n = 0”.
Table 3.
Fuzzy rules “FIS n = 1”.
The special variable ANY is employed in cases where the distance of a vessel from the ship lock chamber does not influence the control decision. For instance, if one vessel is already positioned within the chamber and another vessel from the same water level is nearby, then vessels from the opposite level may be at any distance without affecting the decision-making process. The use of the ANY variable contributed to a significant reduction in the total number of required rules. Specifically, the number of rules for “FIS n = 0” was reduced from a theoretical maximum of 81 to 33, and for “FIS n = 1” from 27 to 10.
Step 4: Defuzzification.
Once the fuzzy inference mechanism has processed the input variables through the rule base, the resulting fuzzy output sets must be converted into a single actionable value to guide the lock operator or automated control system. This process, known as defuzzification, involves three sequential operations: implication, aggregation, and defuzzification [30,31].
- Implication: The degree of truth for each rule is determined based on the fuzzified input variables. In this study, the minimum (min) operator is employed for implication, ensuring that the output membership function reflects the most restrictive contribution of the relevant input variables.
- Aggregation: The contributions of all active rules are combined into a single fuzzy set using the maximum (max) operator, which captures the overall degree of membership for each output category.
- Defuzzification: The aggregated fuzzy set is converted into a crisp, actionable control value using the Center of Area (CoA) method. This widely adopted technique computes the centroid of the aggregated membership function, providing an effective balance between accuracy and computational efficiency [30].
Through this procedure, the fuzzy logic system translates subjective, expert-derived assessments into precise control decisions that can be applied in real time, thereby preserving operational safety and efficiency while minimizing waiting times and resource consumption.
3.3. Integration of a Fuzzy Inference System Within the SCADA Framework
The implementation of a modern Supervisory Control and Data Acquisition (SCADA) system within ship lock operations offers substantial advantages, primarily through the centralized collection, processing, and visualization of process data. By consolidating information from multiple subsystems onto high-resolution displays and smart interfaces, SCADA systems enable operators to maintain comprehensive situational awareness and ensure optimal process supervision [32]. A critical component of this functionality is the management of alarm events, which ensures that malfunctions, faults, or abnormal operating conditions are promptly identified. Visual indicators and audible alerts (such as sirens) are used to notify operators in real time, while all alarm events are archived within a database for diagnostic analysis and post-event evaluation.
Situated at the uppermost layer of the control hierarchy [16], SCADA systems interact with lower-level devices such as sensors, data acquisition cards, and various measurement instruments that directly capture process variables. Communication between the SCADA system and Programmable Logic Controllers (PLCs) is established through standardized industrial communication protocols (PROFINET, Ethernet IP, Industrial Ethernet), ensuring reliable bidirectional data exchange. In some cases, when safety needs to be ensured, safety standards are applied. Then, safety equipment must be used: a fail-safe CPU (central processing unit), fail-safe digital and analog modules, and fail-safe drives. In this case, the PROFISAFE protocol is added as an additional layer of communication. Latest generations of PLCs and SCADA offer protected communication with the newest drivers dealing with cybersecurity issues. While the execution of control algorithms resides within the PLCs, the SCADA system supervises the process, transmitting operator commands downward and receiving process feedback upward. Data acquisition within the PLC is performed through input modules and communication networks, thereby maintaining a continuous top-down (command) and bottom-up (feedback) control flow.
The control architecture proposed in this study is augmented by data supplied from the River Information Services (RIS). RIS serves as an external information layer, delivering critical navigation data, including vessel speed and position, via the Automatic Identification System (AIS). This information is processed in real time to calculate the vessel’s distance from the ship lock and its direction of approach. The measured distance is subsequently converted into time units, leveraging the known vessel speed. The input variables for the proposed Fuzzy Decision Support System (FDSS) are derived from this collected and processed data.
Although SCADA systems are capable of extensive functionalities, the present implementation focuses on a selected subset of core features essential for efficient ship lock supervision and control:
- acquisition, measurement, and processing of real-time data;
- control of ship lock actuators and mechanisms such as gates, pumps, and valves;
- graphical visualization of the entire lock operation status; and
- detection and evaluation of alarm messages, which are signaled in the case of warnings, errors, and system failures.
The developed SCADA software (Siemens WinCC V8.0) was implemented using standards and proven industrial technologies, ensuring reliability, robustness, and operational stability in the monitoring and control of lock systems. Figure 13 shows the overview screen of the SCADA application. This is the first screen to appear upon starting, and the main screen for operators to observe. Information from sensors is presented on the screen in black rectangles (analog signals—level measurements and calculated level differences) and in gray and white circles (digital signals—pressure switches, momentary contacts, and states of the valves and other equipment). Green and red circles present traffic light signals for shippers to enter or leave the lock. There are several buttons for opening control pop-up windows. Finally, on the top, there are icons for editing the SCADA application: for defining the server-client computer list; for defining tags for communication with the PLC; for designing the screen objects; for defining the alarm list; for choosing the tags for logging in an SQL Server database; for writing the scripts for specific actions, and for defining the authorization levels. Working in conjunction with the PLC, the SCADA platform manages the complete ship locking sequence while maintaining a comprehensive record of operational parameters in an internal database. The software operates on a Windows-based PC located in the control room, with communication to the PLC established via standard industrial communication protocols.
Figure 13.
SCADA screen and functionalities in the ship lock control process.
During the software development phase, significant emphasis was placed on aligning the interface design with the logical and operational structure of the ship lock. A central monitoring interface (Figure 13) was created to provide a real-time graphical overview of the entire locking process. Upon launching the application, the main screen operates in full-screen mode, displaying current process states and critical parameters. From this interface, the lock operator can access secondary control panels and pop-up windows that enable advanced monitoring functionalities, including graphical trend visualization of analog signals, alarm history tracking, operating-hour logging, and drive energy consumption analysis.
The integration of a fuzzy decision-making layer within the SCADA framework provides a strategic enhancement to traditional process supervision. While SCADA systems excel at data acquisition, visualization, and alarm handling, they do not inherently possess decision-making capabilities. Embedding a Fuzzy Decision Support System (FDSS) introduces adaptive reasoning into the control structure, allowing for intelligent interpretation of complex and uncertain input data. This combination facilitates real-time evaluation of operational conditions and supports the operator in selecting optimal control actions. The integration of FDSS within the SCADA environment thus transforms the system from a passive monitoring tool into an intelligent supervisory platform capable of proactive and context-aware decision support.
4. Results and Discussion
The operation of a ship lock represents a complex system with inherently conflicting objectives, primarily between the lock proprietor and the vessel operators. The primary objective of the presented fuzzy control system is to reconcile these opposing interests within the decision-making process, to facilitate the most advantageous outcome in all conflict scenarios. All parameters of the fuzzy decision-making system have been defined, a representative sample of vessel flow has been generated, and a simulation of the ship lock control has been carried out.
Simulation experiments were conducted for two characteristic vessel traffic densities—25% and 75% of the lock’s maximum capacity with simulations spanning a seven-day period to evaluate the performance and robustness of the fuzzy decision support system. The presented study analyzed a hypothetical system with generated input data based on previous research by the authors [33,34], which confirmed that, when traffic density falls below 35% of capacity, simultaneous arrivals of vessels from different levels occur less frequently. Conversely, as traffic density exceeds 70% of capacity, the need for empty lockages decreases. Table 4 shows the basic parameters of idealized assumptions of the simulation model. Lock chamber dimensions correspond to the waterway category Vb [35]. All vessels have almost identical characteristics (dimensions, speed, and capacity), and they approach the ship lock zone according to a Poisson distribution.
Table 4.
The basic parameters of the simulation model.
The first representative vessel traffic scenario corresponding to approximately 75% of the lock’s maximum capacity was selected, with simulations spanning seven days. A total of 360 vessel position configurations were generated—180 for each lock level. This traffic density was chosen to enhance the robustness of model testing, as it increases the frequency of simultaneous vessel arrivals from both levels. Consequently, the subsystem “FIS n = 1” was activated more frequently. The key simulation results are presented in Table 5, Table 6 and Table 7.
Table 5.
Simulation results—“FIS n = 0” (75% capacity).
Table 6.
Simulation results—“FIS n = 1” (75% capacity).
Table 7.
Simulation results—system (75% capacity).
An analysis of the “LCond” values in situations where the output of “FIS n = 0” was “Indefinite” (38 occurrences, or 21.11%) revealed that, in the subsequent iteration, 13 of these cases resulted in a “Change” decision (i.e., an ‘Empty lockage’), while the remaining 25 cases resulted in “No change”. Similarly, the analysis of “FIS n = 1” outcomes showed a total of 32 “Indefinite” results (17.78%), which subsequently led to a “Change” (a “Partially loaded lockage”) in 18 cases and “No change” in 14 cases.
In 135 cases, there was ‘No empty lockage’, indicating that a vessel was expected to enter the chamber shortly, thereby triggering activation of the “FIS n = 1” subsystem. The total number of situations generated within the “FIS n = 1” subsystem was 180. The difference between these two values (180 and 135) indicates that, during the operation of “FIS n = 1”, additional vessels arrived, resulting in the creation of 45 new situations.
The second representative vessel traffic scenario corresponds to approximately 25% of capacity. A total of 120 vessel position configurations were generated—60 for each lock level. This traffic density was chosen to enhance the robustness of model testing, as it increases the frequency of simultaneous vessel arrivals from both levels. Consequently, the subsystem “FIS n = 1” was activated more frequently. The key simulation results are presented in Table 8, Table 9 and Table 10.
Table 8.
Simulation results—“FIS n = 0” (25% capacity).
Table 9.
Simulation results—“FIS n = 1” (25% capacity).
Table 10.
Simulation results—system (25% capacity).
An analysis of the “LCond” values in situations where the output of “FIS n = 0” was “Indefinite” (14 occurrences, or 23.33%) revealed that, in the subsequent iteration, 7 of these cases resulted in a “Change” decision (i.e., an ‘Empty lockage’), while the remaining 7 cases resulted in “No change”. Similarly, the analysis of “FIS n = 1” outcomes showed a total of 29 “Indefinite” results (48.33%), which subsequently led to a “Change” (an “Partially loaded lockage”) in 28 cases and “No change” in just one case.
In 51 cases there was ‘No empty lockage’, indicating that a vessel was expected to enter the chamber shortly, thereby triggering activation of the “FIS n = 1” subsystem. The total number of situations generated within the “FIS n = 1” subsystem was 60. The difference between these two values (60 and 51) indicates that, during the operation of “FIS n = 1”, additional vessels arrived, resulting in the creation of 9 new situations.
These results demonstrate that the integrated fuzzy control system effectively balances the competing objectives of minimizing vessel waiting times and maximizing operational efficiency. Notably, the system’s ability to dynamically select between empty, partially loaded, and fully loaded lockages based on real-time vessel positions significantly enhances lock throughput while maintaining operational safety.
The analysis highlights the robustness and adaptability of the proposed fuzzy control system. In scenarios of simultaneous vessel arrivals from both directions, the system effectively replicated expert decision-making, reducing reliance on manual operator judgments. Additionally, the system provides a transparent framework for decision support, allowing operators to review the rationale behind control decisions and enabling incremental learning and optimization over time. These features underscore the potential of the FDSS as both an operational tool and a training platform for novice operators.
5. Conclusions
The primary conclusion of the research presented is that fuzzy set theory and fuzzy logic are suitable for specifying and developing the model for ship lock control. This study described a method and procedure for designing a fuzzy control system that can be applied both as a decision-support tool for ship lock operators and as a training aid for new personnel. The developed control system offers two main operational modes:
- as a component of an automated or semi-automated control system; or
- as a decision-making support within a conventional control system.
A fuzzy decision-making system was built up and customized for the single ship lock equipped with a chamber capable of accommodating two standard vessels. The analyzed system is identified as a single server system with two opposing, stochastic vessels’ arrival flows, which allows for the use of relatively simple input fuzzy variables.
Simulation results demonstrate that the system can dynamically adapt to varying vessel configurations, effectively balancing competing objectives such as minimizing vessel waiting times and reducing water and energy consumption. The FDSS also provides a transparent and traceable decision-making process, making it a valuable training platform for novice operators and a reliable operational tool for experienced personnel. The issue of proposed control system validation on real-world data remains open. When conducting this research, the authors were limited to vessel traffic data from the canal network in Serbia, which is very limited and covers only working conditions for traffic density below 15% of capacity. Consequently, only simulation data can be used and validation using real-world data in the majority of working conditions is not possible. However, if some real data is available, some further research could be conducted to validate and confirm the proposed control system throughout all possible working conditions.
The primary limitation of the presented model lies in its applicability exclusively to a specific type of ship lock, namely a single-chamber configuration designed for two vessels. The generalizability of the approach is reflected principally in the underlying modeling principles and development procedures. Consequently, a straightforward extension of the model to multi-chamber systems is not feasible.
The intrinsic capability of fuzzy sets and fuzzy logic to represent and reason with imprecisely expressed phenomena and subjective assessments has enabled the development of the proposed model. The position of a vessel cannot be regarded as a single point on the waterway; rather, it should be understood as a moving geometric area. Moreover, in maneuvering and collision-avoidance problems, a ship is not treated as exact physical shape, but instead through the concept of a ship domain [18], defined as a safety area characterized by features such as safety boundary, asymmetry, and dynamic behavior.
The size and shape of the ship domain vary according to several factors, including vessel size and type, speed, maneuverability, traffic density, and the navigational situation. As a vessel approaches the lock, its domain becomes progressively smaller and more precisely defined. Throughout this process, the developed model continuously operates using the estimated distance, interpreted as the predicted time required for the vessel to reach the lock gate. In this manner, by expressing estimated distance as a time value, the decision-making process is shifted from the spatial domain to the temporal domain. This allows various factors influencing the vessel’s rate of positional change to be consolidated into a single parameter—the time required for the vessel to arrive at the ship-lock chamber. This approach, together with its demonstrated adaptability to varying traffic densities, confirms a significant degree of robustness of the developed model.
The ship lock owner bases decisions regarding locking priorities on economic parameters—such as lock operating costs, lock-generated revenue, and vessel waiting costs—as well as on the established navigation rules governing the waterway. The baseline version presented here is essential as a benchmark for ongoing research, as the results obtained in subsequent, improved versions will be evaluated in comparison with this initial release.
Further Research Directions
The research presented can be enhanced by the model’s adaptability through the application of a wide spectrum of optimization methods that incorporate multiple criteria and constraints, thereby enabling real-time decision-making. Future research and system development may proceed along two main directions. The first direction involves addressing increased complexity in lock operations. Rather than focusing solely on single-chamber locks, the model could be extended to multi-channel configurations, including locks operating in series or parallel. These more complex systems would require correspondingly more sophisticated fuzzy input variables and rule sets. Incorporating a wider range of parameters—such as varying water level differences, diverse vessel dimensions, and differentiated lockage priorities—would necessitate the development of more complex input data and vessel classifications. Lockage priorities are significant in real-world operations, especially when dealing with different categories of vessels, such as military ships, service boats, commercial carriers, and private vessels. These operational complexities could be further compounded by hydro-meteorological uncertainties, necessitating the formulation of additional fuzzy rules to ensure robust system performance under varying environmental conditions. The fuzzy decision support system presented in this study has demonstrated its potential as a reliable and effective tool for aiding decision-making in the ship lock control process.
A comprehensive analysis of vessel delay costs, as well as water and energy consumption, would facilitate the development of a generalized control model in which final decisions are influenced by multiple factors—including energy usage, water consumption, water level differences, and vessel dimensions—rather than based solely on a vessel’s distance to the lock. The research presented is expected to contribute to the implementation of optimization techniques aimed at reducing the number of empty lockages and minimizing vessel waiting times. To enhance system performance, the parameters of the fuzzy membership functions can be optimized. Global optimization techniques such as Genetic Algorithms and Particle Swarm Optimization [36,37,38] have proven to be highly effective for tuning fuzzy system parameters and represent the most suitable approaches for this purpose.
Overall, the proposed fuzzy decision support system represents a significant advancement in the management of inland waterway transport, providing both practical operational benefits and a robust framework for ongoing research in intelligent lock control systems.
Author Contributions
Conceptualization, V.B. and T.B.; methodology, V.B., T.B. and Ž.K.; software, V.B. and Ž.K.; validation, V.B. and Ž.K.; formal analysis, V.B., T.B. and Ž.K.; investigation, V.B., T.B. and Ž.K.; data curation, V.B. and T.B.; writing—original draft preparation, V.B., T.B. and Ž.K.; writing—review and editing, T.B.; visualization, V.B. and Ž.K.; project administration, T.B. All authors have read and agreed to the published version of the manuscript.
Funding
This research received no external funding.
Data Availability Statement
The data presented in this study are available on request.
Acknowledgments
This research has been supported by Ministry of Science, Technological Development and Innovation (Contract No. 451-03-137/2025-03/200156) and the Faculty of Technical Sciences, University of Novi Sad through project “Scientific and Artistic Research Work of Researchers in Teaching and Associate Positions at the Faculty of Technical Sciences, University of Novi Sad 2025” (No. 01-50/295).
Conflicts of Interest
The authors declare no conflicts of interest.
Abbreviations
The following abbreviations are used in this manuscript:
| FDSS | Fuzzy Decision Support System |
| SCADA | Supervisory Control and Data Acquisition |
| PLC | Programmable Logic Controller |
| IWT | Inland waterway transport |
| AIS | Automatic Identification System |
| ECDIS | Electronic Chart Display and Information System |
| FIFO | First In First Out |
| CPU | Central processing unit |
| PC | Personal computer |
| RIS | River Information Services |
| GO | The lock gate is open |
| GC | The lock gate is closed |
| LCond | Current state of the ship lock |
| FIS | Fuzzy Inference System |
| LGO1 | Distance from the first vessel to the lock at the level where the gate is open |
| LGO2 | Distance from the next vessel to the lock at the level where the gate is open |
| LGC1 | Distance from the first vessel to the lock at the level where the gate is closed |
| LGC2 | Distance from the next vessel to the lock at the level where the gate is closed |
| FIS n = 0 | Fuzzy logic controller for arrangement (scenario) type 0 |
| FIS n = 1 | Fuzzy logic controller for arrangement (scenario) type 1 |
| ZMF | Spline-based Z-shaped membership function |
| PSIGMF | Product of two sigmoidal membership functions |
| TRAPMF | Trapezoidal membership function |
| SMF | Spline-based S-shaped membership function |
| S | Input fuzzy variable—Small |
| M | Input fuzzy variable—Medium |
| L | Input fuzzy variable—Large |
| VL | Input fuzzy variable—Very Large |
| A | Input fuzzy variable—ANY |
| C | Output fuzzy variable—Change |
| I | Output fuzzy variable—Indefinite |
| NoC | Output fuzzy variable—No change |
| CoA | Center of Area |
References
- Smith, L.D.; Sweeney, D.C.; Campbell, J.F. Simulation of alternative approaches to relieving congestion at locks in a river transportation system. J. Oper. Res. Soc. 2009, 60, 519–533. [Google Scholar] [CrossRef]
- Molenaar, W.F. Hydraulic Structures—Locks; Lecture Notes; Delft University of Technology: Delft, The Netherlands, 2011; 146p. [Google Scholar]
- Šulek, P.; Kinczer, T. Expert control system of shipping operation on the Gabcikovo project. Pollack Period. 2019, 14, 139–150. [Google Scholar] [CrossRef]
- Liu, C.; Qi, J.; Chu, X.; Zheng, M.; He, W. Cooperative ship formation system and control methods in the ship lock waterway. Ocean Eng. 2021, 226, 108826. [Google Scholar] [CrossRef]
- Ji, B.; Zhang, D.; Zhang, Z.; Samson, S.Y.; Van Woensel, T. The generalized serial-lock scheduling problem on inland waterway: A novel decomposition-based solution framework and efficient heuristic approach. Transp. Res. E Logist. Transp. Rev. 2022, 168, 102935. [Google Scholar] [CrossRef]
- Xiang, M.; Hu, Y.; Wang, X. Review of the Key Technology Research on Intelligent Locks. In Proceedings of the PIANC Smart Rivers 2022, Nanjing, China, 18–21 October 2022; Li, Y., Hu, Y., Rigo, P., Lefler, F.E., Zhao, G., Eds.; Lecture Notes in Civil Engineering. Springer: Singapore, 2022; Volume 264. [Google Scholar] [CrossRef]
- Zhang, Y.; Zheng, Q.; He, L.J.; Tian, H.W. Ship traffic optimization method for solving the approach channel and lock co-scheduling problem of the Three Gorges Dam on the Yangzi River. Ocean Eng. 2023, 276, 114196. [Google Scholar] [CrossRef]
- Tian, H.; Zheng, Q.; Zhang, Y.; He, L.; Liu, S.; Li, R. Ship Chain Navigation Co-Scheduling of Three Gorges-Gezhouba Dam under Serial-Lock Scenario. J. Mar. Sci. Eng. 2024, 12, 1700. [Google Scholar] [CrossRef]
- Zhang, H.; Xie, H.; Perera, S.; Nayanalochana, P.C.J. Optimizing ship dam-crossing operations under uncertainty: A fuzzy queuing-based approach. Manag. Syst. Eng. 2025, 4, 22. [Google Scholar] [CrossRef]
- Bugarski, V.; Bačkalić, T.; Kuzmanov, U. Fuzzy decision support system for ship lock control. Expert Syst. Appl. 2013, 40, 3953–3960. [Google Scholar] [CrossRef]
- Kanović, Ž.; Bugarski, V.; Bačkalić, T.; Jeličić, Z.; Petković, M.; Matić, D. Optimization of ship lock control system using swarm-based techniques. J. Reprocess. Energy Agric. 2014, 18, 30–35. [Google Scholar]
- Kanović, Ž.; Bugarski, V.; Bačkalić, T. Ship lock control system optimization using GA, PSO and ABC: A comparative review. Promet 2014, 26, 23–31. [Google Scholar] [CrossRef]
- Bačkalić, T.; Bugarski, V.; Kulić, F.; Kanović, Ž. Adaptable fuzzy expert system for ship lock control support. J. Navig. 2016, 69, 1341–1356. [Google Scholar] [CrossRef]
- Kanović, Ž.; Bugarski, V.; Bačkalić, T.; Kulić, F. Application of nature-inspired optimization techniques in vessel traffic control. In Advances in Nature-Inspired Computing and Applications; Shandilya, S.K., Shandilya, S., Nagar, A., Eds.; Springer International Publishing: Cham, Switzerland, 2018; pp. 223–252. ISBN 978-3-319-96450-8. [Google Scholar]
- Manoj, K.S. Industrial Automation with SCADA: Concepts, Communications and Security; Notion Press: Chennai, India, 2019; 240p, ISBN 978-1684668281. [Google Scholar]
- Guyer, J.P. An Introduction to SCADA Systems for Professional Engineers; Guyer Partners: El Macero, CA, USA, 2022; 44p, ISBN 979-8848804041. [Google Scholar]
- Zheng, Q.Q.; Zhang, Y.; Guo, W.J.; Tian, H.W.; He, L.J. Solving energy-efficient lock group co-scheduling problem with ship lift and approach channel using a collaborative adaptive multi-objective algorithm. Expert Syst. Appl. 2024, 242, 122712. [Google Scholar] [CrossRef]
- Szlapczynski, R.; Szlapczynska, J. Review of ship safety domains: Models and applications. Ocean Eng. 2017, 145, 277–289. [Google Scholar] [CrossRef]
- Kecman, V. Learning and Soft Computing: Support Vector Machines, Neural Networks, and Fuzzy Logic Models; Massachusetts Institute of Technology Press: Cambridge, MA, USA, 2001; 525p, ISBN 978-0262527903. [Google Scholar]
- Volosencu, C. Fuzzy Systems: Theory and Applications; IntechOpen: London, UK, 2022; 280p, ISBN 978-1839622915. [Google Scholar]
- Comes, T.; Hiete, M.; Wijngaards, N.; Schultmann, F. Decision Maps: A framework for multi-criteria decision support under severe uncertainty. Decis. Support Syst. 2011, 52, 108–118. [Google Scholar] [CrossRef]
- Onieva, E.; Milanes, V.; Villagra, J.; Perez, J.; Godoy, J. Genetic optimization of a vehicle fuzzy decision system for intersections. Expert Syst. Appl. 2012, 39, 13148–13157. [Google Scholar] [CrossRef]
- Zadeh, L.A. The Concept of a Linguistic Variable and its Application to Approximate reasoning I. Inf. Sci. 1975, 8, 199–249. [Google Scholar] [CrossRef]
- Mamdani, E.H. Application of fuzzy algorithms for the control of a simple dynamic plant. Proc. Inst. Electr. Eng. 1974, 121, 1585–1588. [Google Scholar] [CrossRef]
- Feng, G. A Survey on Analysis and Design of Model-Based Fuzzy Control Systems. IEEE TFS 2006, 14, 676–697. [Google Scholar] [CrossRef]
- Hsiao, B.; Chern, C.-C.; Yu, M.-M. Measuring the relative efficiency of IC design firms using the directional distance function and a meta-frontier approach. Decis. Support Syst. 2012, 53, 881–891. [Google Scholar] [CrossRef]
- Camps-Valls, G.; Martín-Guerrero, J.D.; Rojo-Alvarez, J.L.; Soria-Olivas, E. Fuzzy sigmoid kernel for support vector classifiers. Neurocomputing 2004, 62, 501–506. [Google Scholar] [CrossRef]
- Yager, R.R.; Filev, D.P. Essentials of Fuzzy Modelling and Control; John Wiley and Sons: New York City, NY, USA, 1994; 408p, ISBN 9780471017615. [Google Scholar]
- Zimmermann, H.J. Fuzzy Set Theory and Its Applications, 4th ed.; Springer: Dordrecht, The Netherlands, 2012; 514p, ISBN 978-9401038706. [Google Scholar]
- Jantzen, J. Foundations of Fuzzy Control; John Wiley and Sons: New York City, NY, USA, 2007; 209p, ISBN 978-0470029633. [Google Scholar]
- Nguyen, H.T.; Sugeno, M. Fuzzy Systems: Modeling and Control; Kluwer Academic Publishers: New York City, NY, USA, 1998; 540p, ISBN 978-1461375159. [Google Scholar]
- Cui, G.; Li, R. Stability Analysis and Optimization Strategy of PLC Ship Lock System Based on Fuzzy Logic Control. In Proceedings of the IEEE 2025 International Conference on Electrical Drives, Power Electronics & Engineering (EDPEE), Athens, Greece, 26–28 March 2025; pp. 1439–1443. [Google Scholar] [CrossRef]
- Bačkalić, T. Vessel Traffic Control on Artificial Waterways with Limited Dimensions as a Function of Waterway Capacity (Upravljanje Saobraćajem na Veštačkim Plovnim Putevima Ograničenih Dimenzija u Funkciji Njihove Propusne Sposobnosti). Ph.D. Thesis, University of Novi Sad, Novi Sad, Serbia, 2001. [Google Scholar]
- Bugarski, V.; Bačkalić, T.; Kanović, Ž.; Kulić, F.; Zeković, M. Fuzzy expert system for adaptive vessel traffic control on one-way section on navigable canal. Transp. Probl. 2019, 14, 39–50. [Google Scholar] [CrossRef]
- UNECE Inland Transport Committee. European Agreement on Main Inland Waterways of International Importance (AGN); ECE/TRANS/120/Rev.3; United Nations Economic Commission for Europe: Geneva, Switzerland, 1996. [Google Scholar]
- Ankur, M.; Debanjan, D.; Mehta, S.P.; Shalivahan, S.; Bhattacharya, B.B. PSO vs. GA vs. VFSA: A comparison of performance, accuracy and resolution with respect to inversion of SP data. In Proceedings of the Japan Geoscience Union Meeting 2011, Makuhari, Chiba, Japan, 22–27 May 2011. [Google Scholar]
- Chen, C.C. Design of PSO-based Fuzzy Classification Systems. J. Appl. Sci. Eng. 2006, 9, 63–70. [Google Scholar] [CrossRef]
- Kennedy, J.; Shi, Y.; Eberhart, R.C. Swarm Intelligence; Morgan Kaufmann Division of Academic Press: San Francisco, CA, USA, 2001; 544p, ISBN 978-1558605954. [Google Scholar]
Disclaimer/Publisher’s Note: The statements, opinions and data contained in all publications are solely those of the individual author(s) and contributor(s) and not of MDPI and/or the editor(s). MDPI and/or the editor(s) disclaim responsibility for any injury to people or property resulting from any ideas, methods, instructions or products referred to in the content. |
© 2025 by the authors. Published by MDPI on behalf of the International Institute of Knowledge Innovation and Invention. Licensee MDPI, Basel, Switzerland. This article is an open access article distributed under the terms and conditions of the Creative Commons Attribution (CC BY) license.












