Tailoring the Systems Engineering Design Process for the Attitude and Orbit Control System of a Formation-Flying Small-Satellite Constellation
Abstract
1. Introduction
2. Materials and Methods
- 1.
- Identify the theoretical foundations and conceptual models relevant to the study.
- 2.
- Identify a set of Systems Engineering processes and related projects applicable to the research.
- 3.
- For each project within the structure of this model, identify processes, activities, the relationship, and interfaces between the projects.
- 4.
- Define the features of the System of Interest (SoI).
- 5.
- Identify the SoI functional requirements for monolithic elements and FFS.
- 6.
- Identify processes, activities, the relationship, and interfaces between SoIs.
- 7.
- Identify key design drivers related to DSM, FFS, and AOCS subsystems.
- 8.
- Propose a tailored SE design process.
- 9.
- Propose systems design process activities.
3. Theoretical Framework
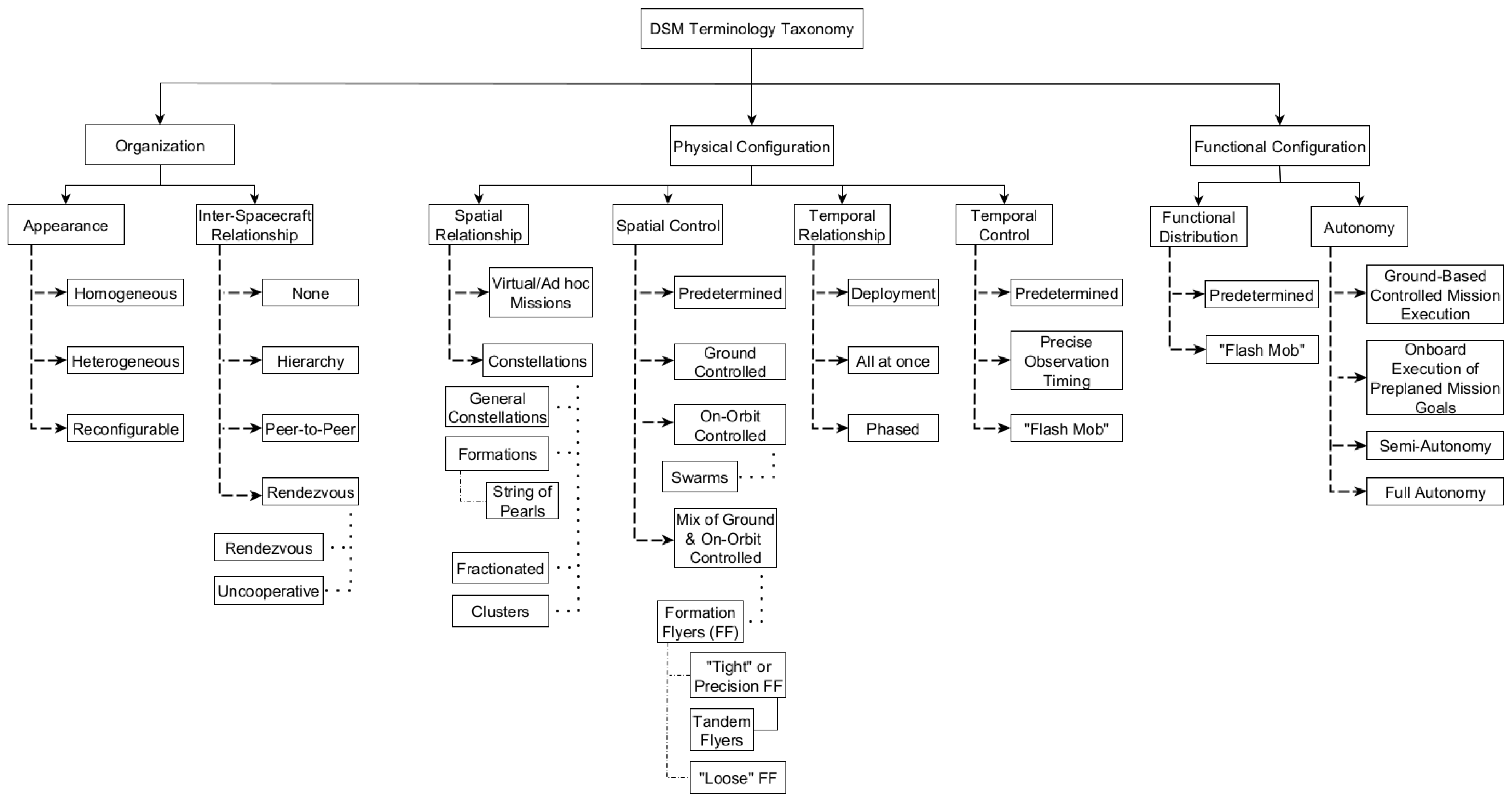
3.1. Distributed Spacecraft Missions
3.2. Systems Engineering Process
Space Mission Lifecycle
3.3. Attitude and Orbit Control System
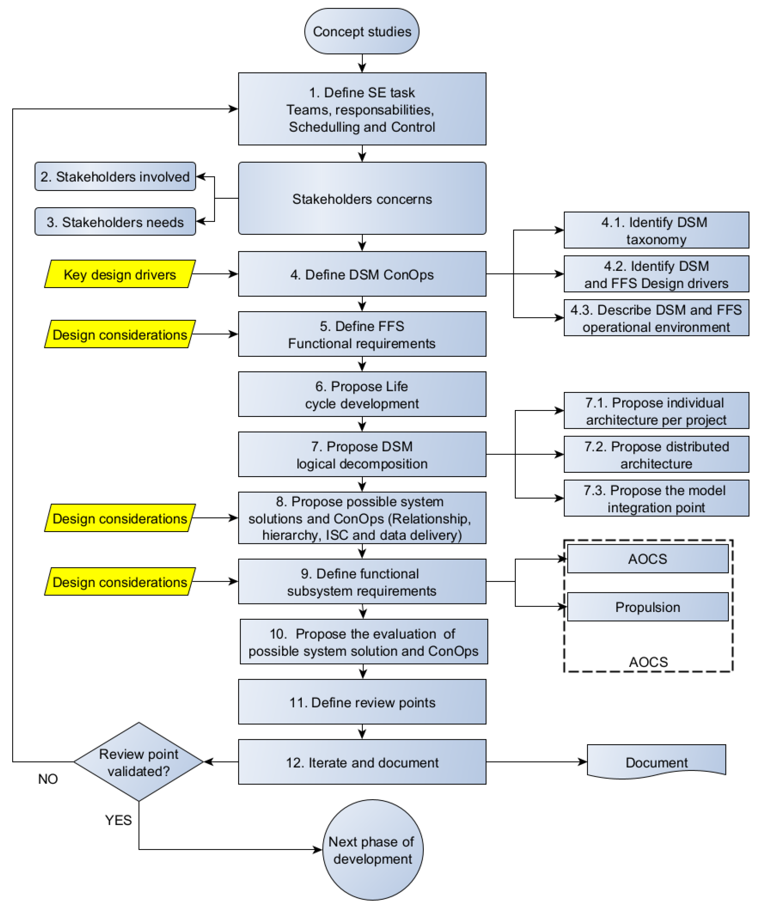
4. Tailored Systems Engineering Process for AOCS of Small Satellites Flying in Formation
- 1.
- Define Systems Engineering task.
- 1.1.
- Define SE team.
- 1.2.
- Define SE team responsibilities.
- 1.3.
- Define Systems Engineering scheduling and control.
- 2.
- Identify all stakeholders involved.
- 3.
- Identify stakeholders needs.
- 4.
- Define baseline DSM ConOps, identifying and classifying risk.
- 4.1.
- Identify DSM taxonomy.
- 4.2.
- Identify DSM and FFS design drivers.
- 4.3.
- Describe DSM operational environment.
- Time of operation phases;
- Precision degree of the operational ranges;
- Multiple spacecraft operation;
- Individual spacecraft operation characteristics in order to state the DSM appearance;
- On-orbit spacecraft hierarchical layout;
- Real-time decision-making degree;
- On-orbit spacecraft control decision-making degree;
- Number of members deployed at the same time;
- On-orbit cooperative maneuverings degree between spacecraft.
- 5.
- Define FFS functional requirements.
- On-orbit position and relative distance of satellites;
- Degree of precision and accuracy of control;
- Degree of operation independently of external control;
- Communication format data transfer schedule between satellites and ground station;
- On-orbit satellite task distribution and execution;
- Coupled dynamics capabilities to simultaneously managing position and attitude;
- Synchronization capabilities to simultaneously managing position and attitude;
- Flexibility of adjusting the relative and absolute position of satellites;
- Level of regional disturbances during the operation;
- Activities execution per orbit;
- Consider the collision risk management;
- Consider the eclipse (shadow) projected between spacecraft.
- 6.
- Propose whole lifecycle development plan.
- 7.
- Propose DSM logical decomposition.
- 7.1.
- Propose individual architectures per project.
- 7.2.
- Propose the integration of architectures.
- 7.3.
- Propose a distributed architecture.
- 8.
- Propose possible system solutions and ConOps.
- 8.1.
- Identify satellite relationships.
- Support themselves during operation;
- Collaborate to accomplish the mission;
- Keep their position and distance between satellites according to degree of precision and accuracy of control required by the FFS;
- Reconfigure their position and distance between satellites according to degree of precision and accuracy of control required by the FFS;
- Contribute to the required degree of autonomy independent of external control;
- Independent free-flight capability;
- Established size for satellite;
- ISL capability.
- 8.2.
- Define satellite hierarchy.
- 8.3.
- Define ICS.
- Frequency allocations established by regulatory body;
- Altitude operation;
- DSM global coverage;
- Space environment;
- Viewing geometry;
- User-to-user delay;
- Power system capacity;
- Offered communication services;
- Physical interactions;
- Satellite time in darkness;
- Effect of space-based routing (user-sat-user);
- Ground-based routing (user-sat-ground station-wire-user).
- Hardware available;
- Network and protocols;
- Software required for implementation;
- Robustness of the communication;
- Distance between spacecraft;
- Potentially tight power constraints;
- Ability to continuously measure the coarse range between the vehicles.
- Cross-link communications;
- Internal cross-link networking operations;
- External networking interface operations.
- 8.4.
- Define data delivery process.
- Onboard Attitude System Software flight code of each spacecraft.
- On-orbit execution tasks time.
- Control commands from ground station.
- Autonomous control degree.
- Pre-established tasks from ground control according to autonomous control degree.
- On-orbit decision-making according to autonomous control degree.
- Satellite hierarchy.
- Common software among spacecraft.
- Reference AOCS software architecture definition.
- Code generation from the ground.
- Onboard automatic code generation.
- Common language.
- Evolutions implementation of lifecycle time.
- Manual coding faults by automatization.
- Tools used for embedded software.
- Types of AOCS functions suitable for code generation.
- Shared processes between AOCS and software engineering teams.
- Assure the feasibility and availability of every representative operation
- 9.
- Define functional Subsystems requirements (AOCS).
- 9.1.
- ADCS.
- Autonomous vehicle control degree.
- Orbit corrections from the ground degree.
- Sensor relationships between vehicles for measuring relative position and boresight.
- Processors distributed between vehicles.
- 9.2.
- Propulsion subsystem.
- 10.
- Propose the evaluation of possible system solutions and ConOps.
- 10.1.
- Define compliance measures.
- 10.2.
- Define decision-making model.
- 11.
- Define the review point for the validation of the systems solution and ConOps.
- 12.
- Iterate and document.
5. Conceptual Implementation of the Tailored SE Process for AOCS in FFS
6. Conclusions
6.1. Lessons Learned
6.2. Limitations
6.3. Future Research
Author Contributions
Funding
Data Availability Statement
Conflicts of Interest
Abbreviations
| ACO | Advanced Concepts Office |
| ACS | Attitude Control System |
| ADCC | Attitude Determination and Control Computer |
| ADCS | Attitude Determination and Control System |
| ADS | Attitude Determination System |
| AOCS | Attitude and Orbit Control Systems |
| ConOps | Concept of Operation |
| COSMIC | Constellation Observing System for Meteorology, Ionosphere, and Climate |
| CSE | Concurrent Systems Engineering |
| DSM | Distributed Spacecraft Mission |
| FDIR | Failure Detection, Isolation and Recovery |
| FF | Formation Flight |
| FFS | Formation Flying System |
| GNC | Guidance, Navigation, and Control |
| HKC | Housekeeping Computer |
| ICS | Inter-satellite Communication System |
| IDS | In-ternal Data Storage |
| IOBCs | Instrument On-Board Computers |
| IoT | Internet of Things |
| ISL | Inter-Satellite Link |
| MBSE | Model-Based Systems Engineering |
| MSFC | Marshall Spaceflight Center |
| OBC | On-Board Computing |
| OBDH | On-Board Data Handling |
| POBC | Payload On-Board Computer |
| SE | Systems Engineering |
| SoI | System of Interest |
| TT&C | Telemetry, Tracking, and Command |
| TTC | Time-Tagged Commands |
References
- Alzubairi, A.; Tameem, A.; Kada, B. Spacecraft formation flying orbital control for earth observation mission. Sci. Afr. 2024, 26, e02391. [Google Scholar] [CrossRef]
- Marcuccio, S.; Ullo, S.; Carminati, M.; Kanoun, O. Smaller Satellites, Larger Constellations: Trends and De-sign Issues for Earth Observation Systems. IEEE Aerosp. Electron. Syst. Mag. 2019, 34, 50–59. [Google Scholar] [CrossRef]
- Dolgopolov, A.V.; Smith, P.M.; Stroup, T.; Christensen, C.B.; Starzyk, J.; Jones, T. Analysis of the Commercial Satellite Industry, Key Indicators and Global Trends. In Proceedings of the Accelerating Space Commerce, Exploration, and New Discovery Conference, ASCEND 2020, Virtual, 16–18 November 2020; American Institute of Aeronautics and Astronautics Inc, AIAA: Reston, VA, USA, 2020. [Google Scholar] [CrossRef]
- Bryce Tech. State of the Satellite Industry Report, BRYCE, Washington. Available online: https://brycetech.com/reports/report-documents/SIA_SSIR_2022.pdf (accessed on 13 July 2022).
- Wagner, K.M.; Schroeder, K.K.; Black, J.T. Distributed space missions applied to sea surface height monitoring. Acta Astronaut. 2021, 178, 634–644. [Google Scholar] [CrossRef]
- Roberts, J.A. Satellite Formation Flying for an Interferometry Mission; Cranfield University: Bedford, UK, 2005; Available online: https://hdl.handle.net/1826/1114 (accessed on 10 February 2025).
- Le Moigne, J. Distributed Spacecraft Missions (DSM) Technology Development At NASA Goddard Space Flight Center. Available online: https://ieeexplore.ieee.org/document/8519065 (accessed on 5 February 2025).
- Bandyopadhyay, S.; Foust, R.; Subramanian, G.P.; Chung, S.-J.; Hadaegh, F.Y. Review of Formation Flying and Constellation Missions Using Nanosatellites; American Institute of Aeronautics and Astronautics Inc.: Reston, VA, USA, 2016. [Google Scholar] [CrossRef]
- Chang, Y.-K.; Hwang, K.-L.; Kang, S.-J. SEDT (System Engineering Design Tool) development and its applica-tion to small satellite conceptual design. Acta Astronaut. 2007, 61, 676–690. [Google Scholar] [CrossRef]
- Chen, L.; Li, C.; Guo, Y.; Ma, G.; Zhu, B. Spacecraft formation-containment flying control with time-varying translational velocity. Chin. J. Aeronaut. 2020, 33, 271–281. [Google Scholar] [CrossRef]
- Brandonisio, A.; Bechini, M.; Civardi, G.L.; Capra, L.; Lavagna, M. Closed-loop AI-aided image-based GNC for autonomous inspection of uncooperative space objects. Aerosp. Sci. Technol. 2024, 155, 109700. [Google Scholar] [CrossRef]
- Capannolo, A.; Zanotti, G.; Lavagna, M.; Cataldo, G. Formation flying orbits and GNC design in binary as-teroid systems. Adv. Space Res. 2024, 73, 5714–5725. [Google Scholar] [CrossRef]
- D’Amico, S. Autonomous Formation Flying in Low Earth Orbit; Ridderprint BV: Alblasserdam, The Netherlands, 2010. [Google Scholar]
- Radhakrishnan, R.; Edmonson, W.W.; Afghah, F.; Rodriguez-Osorio, R.M.; Pinto, F.; Burleigh, S.C. Survey of Inter-Satellite Communication for Small Satellite Systems: Physical Layer to Network Layer View. September 2016. Available online: http://arxiv.org/abs/1609.08583 (accessed on 10 February 2025).
- Sedghi, V.; Safavi, S.M. Radiation effects on photo diode modeling in space environment for laser in-ter-satellite links. Radiat. Phys. Chem. 2024, 218, 111591. [Google Scholar] [CrossRef]
- Scala, F.; Gaias, G.; Colombo, C.; Martín-Neira, M. Design of optimal low-thrust manoeuvres for remote sensing multi-satellite formation flying in low Earth orbit. Adv. Space Res. 2021, 68, 4359–4378. [Google Scholar] [CrossRef]
- Farrea, K.A.; Baig, Z.; Doss, R.; Liu, D. Zero trust-based authentication for Inter-Satellite Links in NextGen Low Earth Orbit networks. Ad Hoc Networks 2025, 174, 103817. [Google Scholar] [CrossRef]
- Li, X.; Yang, Z.; Wang, K.; Cao, L.; Qin, J.; Tang, M. Integrated signal dynamic power distribution method for inter-satellite ranging and communication links in navigation constellation. Adv. Space Res. 2022, 70, 2953–2960. [Google Scholar] [CrossRef]
- Wei, Y.; Ben-David, N.; Friedman, M.; Blelloch, G.E.; Petrank, E. FliT: A Library for Simple and Efficient Persistent Algorithms. In Proceedings of the ACM SIGPLAN Symposium on Principles and Practice of Parallel Programming, PPOPP, Virtual, 2–6 April 2022; Association for Computing Machinery: New York, NY, USA, 2022; pp. 309–321. [Google Scholar] [CrossRef]
- Wertz, J.R. Spacecraft Attitude Determination and Control; Springer: Dordrecht, The Netherlands, 1978; Volume 73. [Google Scholar] [CrossRef]
- Shuster, M.D.; Oh, S.D. Three-axis attitude determination from vector observations. J. Guid. Control. 2012, 4, 70–77. [Google Scholar] [CrossRef]
- Friedman, R.B. Gathering diagnostic statistics. J. Med. Syst. 1978, 2, 25–30. [Google Scholar] [CrossRef]
- Pedregal, P.; Úbeda, V. Optimal attitude control of satellites. SeMA J. 2024, 82, 69–88. [Google Scholar] [CrossRef]
- Ran, D.; Sheng, T.; Cao, L.; Chen, X.; Zhao, Y. Attitude control system design and on-orbit performance analysis of nano-satellite—’tian Tuo 1’. Chin. J. Aeronaut. 2014, 27, 593–601. [Google Scholar] [CrossRef]
- Xiang, T.; Meng, T.; Wang, H.; Han, K.; Jin, Z.-H. Design and on-orbit performance of the attitude determination and control system for the ZDPS-1A pico-satellite. Acta Astronaut. 2012, 77, 182–196. [Google Scholar] [CrossRef]
- Larson, W.J.; Wertz, J.R. Space Mission Analysis and Design, 3rd ed.; Springer: Berlin/Heidelberg, Germany, 2005. [Google Scholar]
- Wingate, L.M. The Future of Systems Engineering. In Systems Engineering for Projects; Auerbach Publications: Boca Raton, FL, USA, 2019; pp. 243–272. [Google Scholar] [CrossRef]
- Adcock, R.D. Tailoring Systems Engineering Lifecycle Processes to meet the challenges of Project and Pro-gramme applications. INCOSE Int. Symp. 2005, 15, 1034–1046. [Google Scholar] [CrossRef]
- ISO/IEC. Systems and Software Engineering-System Life Cycle Processes. 2023. Available online: https://cdn.standards.iteh.ai/samples/81702/5bd543dddf94457488c8cd8871897567/ISO-IEC-IEEE-15288-2023.pdf (accessed on 15 February 2025).
- Mulqueen, J.; Maples, C.D.; Fabisinski, L. Tailoring Systems Engineering Processes in a Conceptual Design Environment: A case study at NASA Marshall Spaceflight Center’s ACO. INCOSE Int. Symp. 2012, 22, 100–114. [Google Scholar] [CrossRef]
- Le Moigne, J.; Adams, J.C.; Nag, S. A New Taxonomy for Distributed Spacecraft Missions. IEEE J. Sel. Top. Appl. Earth Obs. Remote. Sens. 2020, 13, 872–883. [Google Scholar] [CrossRef]
- NASA. NASA Systems Engineering Handbook; NASA: Washington, DC, USA, 2007; Volume SP-2016-6105 Rev2. Available online: https://soma.larc.nasa.gov/stp/dynamic/pdf_files/nasa_systems_engineering_handbook_Rev2.pdf (accessed on 17 February 2025).
- Kaslow, D.; Anderson, L.; Asundi, S.; Ayres, B.; Iwata, C.; Shiotani, B.; Thompson, R. Developing a CubeSat Model-Based System Engineering (MBSE) Reference Model-Interim Status. In Proceedings of the 2015 IEEE Aerospace Conference, Big Sky, MT, USA, 7–14 March 2015; IEEE: New York, NY, USA, 2015. [Google Scholar]
- Macdonald, M.; Badescu, V. International Handbook of Space Technology; Springer: Berlin/Heidelberg, Germany, 2014. [Google Scholar] [CrossRef]
- Ridolfi, G.; Mooij, E.; Corpino, S. A System Engineering Tool for the Design of Satellite Subsystems. In Proceedings of the AIAA Modeling and Simulation Technologies Conference, Chicago, IL, USA, 10–13 August 2009. [Google Scholar]
- Ardaens, J.S.; D’Amico, S.; Ulrich, D.; Fischer, D. Tandem-X Autonomous Formation Flying System; Institute of Transport Research: Darlington, Australia, 2008. [Google Scholar]
- Horne, W.; Kwadrat, C.F.; Edwards, B.L. Inter-Satellite Communications Considerations and Requirements for Distributed Spacecraft and Formation Flying Systems. In Proceedings of the 2002 Space Operations Conference, Houston, TX, USA, 8–10 October 2002. [Google Scholar]
- Larson, W.J.; Douglas Kirkpatrick, J.; Jon Sellers, L.; Thomas, D.; Verma, D. Applied Space Systems Engineering. Available online: https://books.google.com/books/about/Applied_Space_Systems_Engineering.html?id=nLU8swEACAAJ (accessed on 7 April 2025).
- Wertz, J.R.; Everett, D.F.; Puschell, J. Space Mission Engineering: The New SMAD (Space Technology Library); Microcosm Press: Portland, OR, USA, 2011; Volume 28, Available online: https://books.google.com/books/about/Space_Mission_Engineering.html?id=VmQmtwAACAAJ (accessed on 7 April 2025).
- Loureiro, G.; Panades, W.; Silva, A. Lessons learned in 20 years of application of Systems Concurrent Engineering to space products. Acta Astronaut. 2018, 151, 44–52. [Google Scholar] [CrossRef]
- Smith, A. Space engineering. Space Sci. 2004, 443–458. [Google Scholar] [CrossRef]
- Naveen Murali, B.; State, M. A Systems Engineering Approach to Small Satellite Mission Formalization; Theses and Dissertations. 2006. Available online: https://scholarsjunction.msstate.edu/td/323 (accessed on 3 July 2025).
- Leitner, J. Formation flying system design for a planet-finding telescope-occulter system. In Proceedings of the UV/Optical/IR Space Telescopes: Innovative Technologies and Concepts III, San Diego, CA, USA, 26–28 August 2007; SPIE: Bellingham, WA, USA, 2007; p. 66871D. [Google Scholar] [CrossRef]
- Tiraplegui, S.; Serrano, D.; Peñin, L.F.; Contreras, R.; Rodríguez, G.; Villa, J.R.; Galano, D.; Rougeot, R.; Mellab, K. Proba-3: Challenges and Needs for Sub-Millimetre Autonomous Formation Flying. In Proceedings of the 8th European Conference for Aeronautics and Aerospace Sciences (EUCASS), Madrid, Spain, 1–4 July 2019. [Google Scholar] [CrossRef]
- Anyanhun, A.I.; Edmonson, W.W. Inter-satellite communication MBSE design framework for small satellites. In Proceedings of the 2017 Annual IEEE International Systems Conference (SysCon), Montreal, QC, Canada, 24–27 April 2017; IEEE: New York, NY, USA, 2017. [Google Scholar] [CrossRef]
- Underwood, C.; Pellegrino, S.; Lappas, V.J.; Bridges, C.P.; Baker, J. Using CubeSat/micro-satellite technology to demonstrate the Autonomous Assembly of a Reconfigurable Space Telescope (AAReST). Acta Astronaut. 2015, 114, 112–122. [Google Scholar] [CrossRef]
- Sun, L.; Wang, Y.; Huang, W.; Yang, J.; Zhou, Y.; Yang, D. Inter-satellite communication and ranging link assignment for navigation satellite systems. GPS Solut. 2018, 22, 38. [Google Scholar] [CrossRef]
- Subramanian, G.P.; Foust, R.; Chen, D.; Chan, S.; Taleb, Y.; Rogers, D.L.; Kokkat, J.; Bandyopadhyay, S.; Morgan, D.; Chung, S.-J.; et al. Information-driven systems engineering study of a formation flying demonstration mission using six CubeSats. In Proceedings of the 53rd AIAA Aerospace Sciences Meeting, Kissimmee, FL, USA, 5–9 January 2015; American Institute of Aeronautics and Astronautics Inc, AIAA: Reston, VA, USA, 2015. [Google Scholar] [CrossRef]
- Grocott, S.C.O.; Ibrahim, N.S.; Diaconu, D.; Dwyer, M.; Elliott, J.; Kekez, D.; Majid, I.; Pranajaya, F.; Stan, M.; Zee, R. NEMO-AM: High Fidelity Autonomous Nanosatellite for Earth Observation and Aerosol Monitoring. In Proceedings of the 4S Symposium, Majorca, Spain, 26–30 May 2014. [Google Scholar]
- Blanquart, J.-P.; Rossignol, A.; Thomas, D. Toward Model-Based Engineering for Space Embedded Systems and Software. January 2006. Available online: https://hal.science/hal-02270353v1 (accessed on 1 April 2025).
- ECSS. Space Engineering Satellite Attitude and Orbit Control System (AOCS) Requirements ECSS Secretariat ESA-ESTEC Require-ments & Standards Division Noordwijk, The Netherlands. August 2013. Available online: https://ecss.nl/wp-content/uploads/standards/ecss-e/ECSS-E-ST-60-30C30August2013.pdf (accessed on 20 January 2025).
- Reichbach, J.; Sedwick, R.; Martinez-Sanchez, M. Micropropulsion system selection for precision for-mation flying satellites Precision Formation Flying Satellites Department of Aeronautics and Astronautics in partial fulfillment of the requirements for. In Proceedings of the 37th Joint Propulsion Conference and Exhibit, Salt Lake City, UT, USA, 8–11 July 2001. [Google Scholar] [CrossRef]








| Phase ID | Phase name | ||
|---|---|---|---|
| ECSS | NASA | ECSS | NASA |
| 0 | Pre-A | Mission analysis/needs analysis | Concept Studies |
| A | A | Feasibility | Concept and Technology Development |
| B | B | Preliminary definition | Preliminary Design and Technology Completion |
| C | C | Detailed definition | Final Design and Fabrication |
| D | D | Qualification and production | System Assembly, Integration and Test, Launch and Checkout |
| E | E | Operation/utilization | Operations and Sustainment |
| F | F | Disposal | Closeout |
| Driver | What Limits Driver | What Driver Limits |
|---|---|---|
| Size | Available weight | Payload size |
| On-orbit weight | Altitude, inclination, launch vehicle | Payload weight, survivability, design and manufacturing cost |
| Power | Size, weight | Payload and bus design, on-orbit life |
| Data rate | Storage, processing, antenna sizes, limits of existing systems | Information sent to the user, demand for onboard processing |
| Communications | Coverage, availability of ground stations or relay satellites | Coverage, timeliness, ability to command |
| Pointing | Cost, weight | Resolution, geolocation, and system accuracy, increase spacecraft cost |
| Number of spacecraft | Cost | Coverage, frequency, and overlap |
| Altitude | Performance demands, weight | Performance, survivability, coverage, and communications |
| Coverage | Orbit, scheduling, payload field of view and observation time | Data frequency and continuity |
| Scheduling | Timeline and operations, decision-making, communications | Coverage, responsiveness, mission utility |
| Operations | Cost, communications | Frequently, the principal cost driver, principal error source |
| DSM Drivers | ||
|---|---|---|
| Driver | What Limits Driver | What Driver Limits |
| Appearance | Bus, payload, and operational characteristics | Member characteristics |
| Inter-spacecraft relationship | Degree of capability, maneuvers | Focal points for communication, control and command, rendezvous and docking |
| Spatial relationship | Common result of the missions | Mission design layout |
| Spatial control | Mission control characteristics | Control mission degree |
| Temporal relationship | Temporal deployment | Number of members deployment at the same time |
| Temporal control | Control determination time | Control accuracy time |
| Functional distribution | Mission functionalities | Mission compatibility and cooperative capabilities |
| Autonomy | System control autonomy | Control distribution |
| Formation Flying System Drivers | ||
|---|---|---|
| Spatial Relationship | Spacecraft Distribution | Position and Relative Distance in Orbit Between Satellites. |
| Spatial control | AOCS capabilities | Degree of precision and accuracy of control. |
| Autonomy | System autonomy capacity | Degree of operation independently of external control. |
| Communication | Data transfer type, data transfer time, spatial perspective, relationship between segments, satellites hierarchy. | Connection format between satellites, data transfer schedule, distance between satellite and line of sight, communication between satellites and the ground station, number of satellites that collect information and communicate with the ground station. |
| Onboard data handling (OBDH) | Software, task distribution | Spacecraft telemetry, storage and execution of application software, operating system, data processing time. |
Disclaimer/Publisher’s Note: The statements, opinions and data contained in all publications are solely those of the individual author(s) and contributor(s) and not of MDPI and/or the editor(s). MDPI and/or the editor(s) disclaim responsibility for any injury to people or property resulting from any ideas, methods, instructions or products referred to in the content. |
© 2025 by the authors. Published by MDPI on behalf of the International Institute of Knowledge Innovation and Invention. Licensee MDPI, Basel, Switzerland. This article is an open access article distributed under the terms and conditions of the Creative Commons Attribution (CC BY) license (https://creativecommons.org/licenses/by/4.0/).
Share and Cite
Rodríguez, I.F.; Loureiro, G.; Traslaviña, D.S.; Tafur, C.L. Tailoring the Systems Engineering Design Process for the Attitude and Orbit Control System of a Formation-Flying Small-Satellite Constellation. Appl. Syst. Innov. 2025, 8, 117. https://doi.org/10.3390/asi8040117
Rodríguez IF, Loureiro G, Traslaviña DS, Tafur CL. Tailoring the Systems Engineering Design Process for the Attitude and Orbit Control System of a Formation-Flying Small-Satellite Constellation. Applied System Innovation. 2025; 8(4):117. https://doi.org/10.3390/asi8040117
Chicago/Turabian StyleRodríguez, Iván Felipe, Geilson Loureiro, Danny Stevens Traslaviña, and Cristian Lozano Tafur. 2025. "Tailoring the Systems Engineering Design Process for the Attitude and Orbit Control System of a Formation-Flying Small-Satellite Constellation" Applied System Innovation 8, no. 4: 117. https://doi.org/10.3390/asi8040117
APA StyleRodríguez, I. F., Loureiro, G., Traslaviña, D. S., & Tafur, C. L. (2025). Tailoring the Systems Engineering Design Process for the Attitude and Orbit Control System of a Formation-Flying Small-Satellite Constellation. Applied System Innovation, 8(4), 117. https://doi.org/10.3390/asi8040117

