Enhanced Hybrid Algorithms for Inverse Problem Solutions in Computed Tomography
Abstract
1. Introduction
2. The Issue of Computed Tomography with an Incomplete Dataset
2.1. Overview of the Problem
2.2. Methodology of the Solution
3. Description of Optimization Algorithms
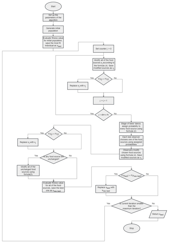
3.1. Artificial Bee Colony Algorithm
- Bees workers—Searching through already known food sources, they evaluate quality of a food source based on its distance from the hive and the amount of nectar left in it.
- Scouts—Looking for new food sources randomly.
- Observers—Looking for new food sources using the information they are provided by other bees via the special dance.
- Step 1—Dance. During this step, bees return to the hive and share information about the food source they explored. Quality of each food source is evaluated, based on that, each food source is assigned a probability with the use of following formula:where
- Step 2—Leaving the hive. At this step, observer bees select a food source randomly, based on the assigned probability and set to explore it. The chosen source is modified and if the modification proves outperform the original source, the modified version replaces it. The modification is calculated with the following formula:In the Equation (4) is a pseudo-random number between 0 and 1, k is a randomly selected index different that i. If the fitness value of modified food source is better than the one’s before exploration, the modified one replaces the original as a food source, otherwise it is discarded.
- Step 3—Abandoning old food sources. All of the unselected sources are left abandoned and replaced with new ones, created with a following formula:where is a pseudo-random number within range and max, min represent the upper and lower limits of the search area, respectively.
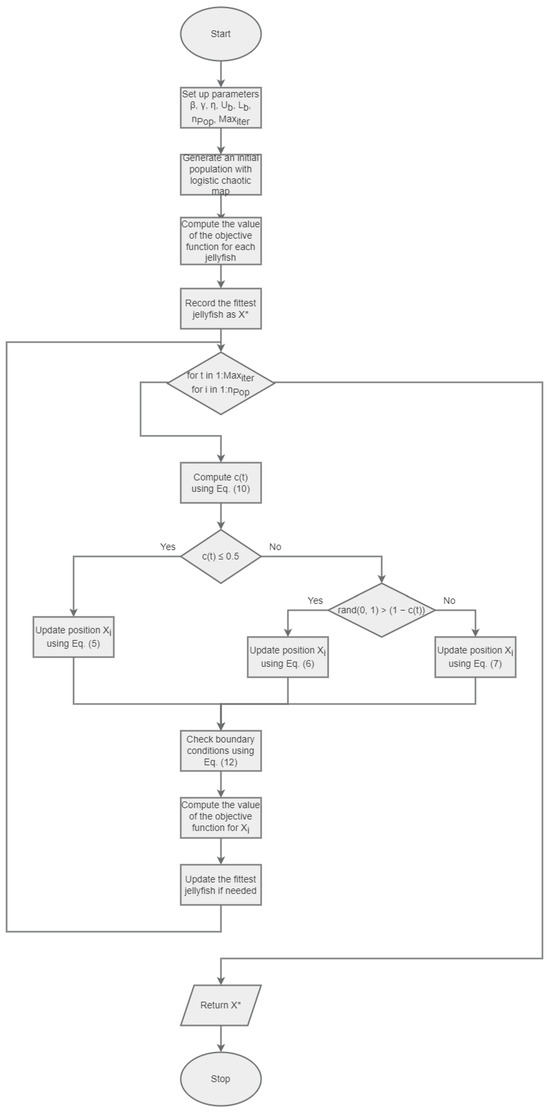
3.2. Jellyfish Search
- Moving alongside the ocean current
- Movement inside swarm
- (a)
- Type A motions (Passive motions)During passive motions, jellyfishes move around their current positions. The new position of each jellyfish is determined by:where and are the upper and the lower bound of search spaces, respectively; is a motion coefficient.
- (b)
- Type B motions (Active motions)During active motions, a jellyfish compare the quality of food sources it explores to the one explored by other, randomly chosen jellyfish, then, then the jellyfish moves towards the better food source.The update of the position is performed in a following way: for jellyfish i a random jellyfish j is chosen. Food source quality each of them explore is compared and a vector from the worse to the better one is created. The vector is used to guide jellyfish i towards the better food source. It is described with the following formula:where is an objective function of location X.
- Time control mechanism
- Population initialization
- Boundary conditions
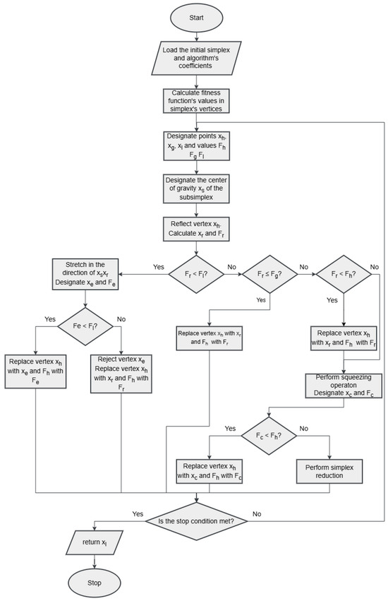
3.3. The Nelder–Mead Method
- Reflecting:
- Stretching:
- Squeezing:
- Reducing:
3.4. The Hook–Jeeves Method
3.5. The Hybrid Algorithm
4. Numerical Examples and Tests
4.1. Example 1
4.2. Example 2
4.3. Example 3
5. Discussion
- The hybrid algorithm, based on the ABC optimizer combined with the NM and HJ methods, provides a solution with smaller errors compared to an algorithm relying solely on metaheuristics.
- The hybrid algorithm is significantly faster than the algorithm based solely on metaheuristics.
- The obtained results identify the object within the search space in an acceptable manner in terms of accuracy and computation time.
6. Conclusions
Author Contributions
Funding
Institutional Review Board Statement
Informed Consent Statement
Data Availability Statement
Conflicts of Interest
References
- Radon, J. 1.1 über die bestimmung von funktionen durch ihre integralwerte längs gewisser mannigfaltigkeiten. Class. Pap. Mod. Diagn. Radiol. 2005, 5, 124. [Google Scholar]
- Natterer, F. The Mathematics of Computerized Tomography; SIAM: Philadelphia, PA, USA, 2001. [Google Scholar]
- Rubin, G.D. Computed tomography: Revolutionizing the practice of medicine for 40 years. Radiology 2014, 273, S45–S74. [Google Scholar] [CrossRef]
- Muhl-Richardson, A.; Parker, M.G.; Davis, G. An evaluation of image enhancements in three-dimensional computed tomography baggage screening. Appl. Ergon. 2025, 122, 104394. [Google Scholar] [CrossRef]
- Albertin, F.; Bettuzzi, M.; Brancaccio, R.; Morigi, M.P.; Casali, F. X-ray computed tomography in situ: An opportunity for museums and restoration laboratories. Heritage 2019, 2, 2028–2038. [Google Scholar] [CrossRef]
- Baier-Stegmaier, S.; Gundlach, C.; Chriél, M.; Hansen, M.S.; Vedel-Smith, C.; Hansen, C.V.; Johansson, D.K.; Henriksen, L.B.; Wahlberg, M.; Thøstesen, C.B.; et al. Computed Tomography as a Method for Age Determination of Carnivora and Odontocetes with Validation from Individuals with Known Age. Animals 2023, 13, 1783. [Google Scholar] [CrossRef]
- Aryan, P.; Sampath, S.; Sohn, H. An overview of non-destructive testing methods for integrated circuit packaging inspection. Sensors 2018, 18, 1981. [Google Scholar] [CrossRef]
- Rutty, G.N.; Brough, A.; Biggs, M.; Robinson, C.; Lawes, S.; Hainsworth, S. The role of micro-computed tomography in forensic investigations. Forensic Sci. Int. 2013, 225, 60–66. [Google Scholar] [CrossRef]
- Du, Z.; Hu, Y.; Ali Buttar, N.; Mahmood, A. X-ray computed tomography for quality inspection of agricultural products: A review. Food Sci. Nutr. 2019, 7, 3146–3160. [Google Scholar] [CrossRef]
- Casula, G.; Fais, S.; Cuccuru, F.; Bianchi, M.G.; Ligas, P.; Sitzia, A. Decay detection in an ancient column with combined close-range photogrammetry (Crp) and ultrasonic tomography. Minerals 2021, 11, 1114. [Google Scholar] [CrossRef]
- Kujawa, P.; Chudy, K.; Banasiewicz, A.; Leśny, K.; Zimroz, R.; Remondino, F. Porosity Assessment in Geological Cores Using 3D Data. Energies 2023, 16, 1038. [Google Scholar] [CrossRef]
- Brociek, R.; Pleszczyński, M.; Zielonka, A.; Wajda, A.; Coco, S.; Lo Sciuto, G.; Napoli, C. Application of heuristic algorithms in the tomography problem for pre-mining anomaly detection in coal seams. Sensors 2022, 22, 7297. [Google Scholar] [CrossRef]
- Pleszczyński, M. Implementation of the computer tomography parallel algorithms with the incomplete set of data. PeerJ Comput. Sci. 2021, 7, e339. [Google Scholar] [CrossRef]
- Pleszczyński, M.; Zielonka, A.; Połap, D.; Woźniak, M.; Mańdziuk, J. Polar bear optimization for industrial computed tomography with incomplete data. In Proceedings of the 2021 IEEE Congress on Evolutionary Computation (CEC), Kraków, Poland, 28 June–1 July 2021; pp. 681–687. [Google Scholar]
- Pleszczyński, M.; Zielonka, A.; Woźniak, M. Application of nature-inspired algorithms to computed tomography with incomplete data. Symmetry 2022, 14, 2256. [Google Scholar] [CrossRef]
- Karaboga, D.; Basturk, B. Artificial Bee Colony (ABC) Optimization Algorithm for Solving Constrained Optimization Problems. In Foundations of Fuzzy Logic and Soft Computing; Melin, P., Castillo, O., Aguilar, L.T., Kacprzyk, J., Pedrycz, W., Eds.; Springer: Berlin/Heidelberg, Germany, 2007; pp. 789–798. [Google Scholar]
- Szczepanski, R.; Tarczewski, T.; Grzesiak, L.M. Adaptive state feedback speed controller for PMSM based on Artificial Bee Colony algorithm. Appl. Soft Comput. 2019, 83, 105644. [Google Scholar] [CrossRef]
- Brociek, R.; Goik, M.; Miarka, J.; Pleszczyński, M.; Napoli, C. Solution of Inverse Problem for Diffusion Equation with Fractional Derivatives Using Metaheuristic Optimization Algorithm. Informatica 2024, 35, 453–481. [Google Scholar] [CrossRef]
- Roeva, O. Application of Artificial Bee Colony Algorithm for Model Parameter Identification. In Innovative Computing, Optimization and Its Applications: Modelling and Simulations; Zelinka, I., Vasant, P., Duy, V.H., Dao, T.T., Eds.; Springer International Publishing: Cham, Switzerland, 2018; pp. 285–303. [Google Scholar] [CrossRef]
- Brociek, R.; Słota, D. Reconstruction of the Robin boundary condition and order of derivative in time fractional heat conduction equation. Math. Model. Nat. Phenom. 2018, 13, 5. [Google Scholar] [CrossRef]
- Song, X.; Gu, H.; Tang, L.; Zhao, S.; Zhang, X.; Li, L.; Huang, J. Application of artificial bee colony algorithm on surface wave data. Comput. Geosci. 2015, 83, 219–230. [Google Scholar] [CrossRef]
- Chou, J.S.; Molla, A. Recent advances in use of bio-inspired jellyfish search algorithm for solving optimization problems. Sci. Rep. 2022, 12, 19157. [Google Scholar] [CrossRef]
- Elmetwaly, A.H.; Younis, R.A.; Abdelsalam, A.A.; Omar, A.I.; Mahmoud, M.M.; Alsaif, F.; El-Shahat, A.; Saad, M.A. Modeling, Simulation, and Experimental Validation of a Novel MPPT for Hybrid Renewable Sources Integrated with UPQC: An Application of Jellyfish Search Optimizer. Sustainability 2023, 15, 5209. [Google Scholar] [CrossRef]
- Yildizdan, G. MJS: A modified artificial jellyfish search algorithm for continuous optimization problems. Neural Comput. Appl. 2023, 35, 3483–3519. [Google Scholar] [CrossRef]
- Luersen, M.A.; Le Riche, R. Globalized Nelder–Mead method for engineering optimization. Comput. Struct. 2004, 82, 2251–2260. [Google Scholar] [CrossRef]
- Lagarias, J.C.; Reeds, J.A.; Wright, M.H.; Wright, P.E. Convergence Properties of the Nelder–Mead Simplex Method in Low Dimensions. SIAM J. Optim. 1998, 9, 112–147. [Google Scholar] [CrossRef]
- Németh, M.; Hegedüs, J.; Hantos, G.; Abdulrazzaq, A.K.; Poppe, A. Parameter Extraction for a SPICE-like Delphi4LED Multi-Domain Chip-Level LED Model with an Improved Nelder–Mead Method. Appl. Sci. 2024, 14, 7186. [Google Scholar] [CrossRef]
- Brociek, R.; Slota, D. Reconstruction of the boundary condition for the heat conduction equation of fractional order. Therm. Sci. 2015, 19, 35–42. [Google Scholar] [CrossRef]
- Brociek, R.; Wajda, A.; Lo Sciuto, G.; Słota, D.; Capizzi, G. Computational Methods for Parameter Identification in 2D Fractional System with Riemann–Liouville Derivative. Sensors 2022, 22, 3153. [Google Scholar] [CrossRef]
- Altinoz, O.T.; Yilmaz, A.E. Multiobjective Hooke–Jeeves algorithm with a stochastic Newton–Raphson-like step-size method. Expert Syst. Appl. 2019, 117, 166–175. [Google Scholar] [CrossRef]
- Shakya, A.; Mishra, M.; Maity, D.; Santarsiero, G. Structural health monitoring based on the hybrid ant colony algorithm by using Hooke–Jeeves pattern search. SN Appl. Sci. 2019, 1, 799. [Google Scholar] [CrossRef]
- Odziemczyk, W. Application of Optimization Algorithms for Identification of Reference Points in a Monitoring Network. Sensors 2021, 21, 1739. [Google Scholar] [CrossRef]

















































| Number of Circles | ABC Algorithm | JS Algorithm | NM Hybrid | HJ Hybrid |
|---|---|---|---|---|
| 1 | 22,635 | 22,892 | 3337 | 3332 |
| 2 | 65,300 | 56,018 | 10,346 | 10,572 |
| 3 | 112,593 | 123,482 | 18,333 | 17,157 |
| 4 | 140,794 | 155,109 | 30,405 | 29,560 |
| 5 | 237,518 | 251,771 | 44,279 | 42,020 |
Disclaimer/Publisher’s Note: The statements, opinions and data contained in all publications are solely those of the individual author(s) and contributor(s) and not of MDPI and/or the editor(s). MDPI and/or the editor(s) disclaim responsibility for any injury to people or property resulting from any ideas, methods, instructions or products referred to in the content. |
© 2025 by the authors. Published by MDPI on behalf of the International Institute of Knowledge Innovation and Invention. Licensee MDPI, Basel, Switzerland. This article is an open access article distributed under the terms and conditions of the Creative Commons Attribution (CC BY) license (https://creativecommons.org/licenses/by/4.0/).
Share and Cite
Brociek, R.; Pleszczyński, M.; Miarka, J.; Goik, M. Enhanced Hybrid Algorithms for Inverse Problem Solutions in Computed Tomography. Appl. Syst. Innov. 2025, 8, 31. https://doi.org/10.3390/asi8020031
Brociek R, Pleszczyński M, Miarka J, Goik M. Enhanced Hybrid Algorithms for Inverse Problem Solutions in Computed Tomography. Applied System Innovation. 2025; 8(2):31. https://doi.org/10.3390/asi8020031
Chicago/Turabian StyleBrociek, Rafał, Mariusz Pleszczyński, Jakub Miarka, and Mateusz Goik. 2025. "Enhanced Hybrid Algorithms for Inverse Problem Solutions in Computed Tomography" Applied System Innovation 8, no. 2: 31. https://doi.org/10.3390/asi8020031
APA StyleBrociek, R., Pleszczyński, M., Miarka, J., & Goik, M. (2025). Enhanced Hybrid Algorithms for Inverse Problem Solutions in Computed Tomography. Applied System Innovation, 8(2), 31. https://doi.org/10.3390/asi8020031

