Next Article in Journal
Review of Structural Health Monitoring Techniques in Pipeline and Wind Turbine Industries
Previous Article in Journal
Piezoelectric and Electromechanical Characteristics of Porous Poly(Ethylene-co-Vinyl Acetate) Copolymer Films for Smart Sensors and Mechanical Energy Harvesting Applications
 
 
Font Type:
Arial Georgia Verdana
Font Size:
Aa Aa Aa
Line Spacing:
Column Width:
Background:
Article

A Simple Multi-Parameter Method for Efficient Charging Scheduling of Electric Vehicles

by
George Konstantinidis
*,
Fotios D. Kanellos
and
Kostas Kalaitzakis
Department of Electronic and Computer Engineering, Technical University of Crete, GR-73100 Chania, Greece
*
Author to whom correspondence should be addressed.
Appl. Syst. Innov. 2021, 4(3), 58; https://doi.org/10.3390/asi4030058
Submission received: 8 July 2021 / Revised: 19 August 2021 / Accepted: 23 August 2021 / Published: 27 August 2021
(This article belongs to the Section Control and Systems Engineering)

Abstract

:
In this article, a method for the efficient charging of electric vehicles (EVs) at the parking lot (PL) level, including V2G operation and taking into account lifetime of EV batteries, distribution network and local transformer loading, is proposed. The main targets of the method are to minimize the total charging cost of the PLs hosting the EVs and to satisfy all technical and operation constraints of EVs and PLs. The proposed method exploits particle swarm optimization (PSO) to derive the charging schedule of the EVs. The proposed method is compared with conventional charging strategies, where the EVs are charged with the maximum power of their charging power converter or the average power required to achieve their state-of-charge target, and a conventional charging scheduling method using the aggregated behavior of the plug-in EVs. Real-world data series of electricity price and parking lot activity were used. The results obtained from the study of indicative operation scenarios prove the effectiveness of the proposed method, while no sophisticated computing, measurement and communication systems are required for its application.

Graphical Abstract

1. Introduction

Many countries are trying to reduce their environmental footprint on the planet. In particular, Europe 2030 climate and energy framework targets are to reduce greenhouse gas emissions at least 40% with regard to 1990 levels, increase the share of renewable energy by at least 32% and improve the energy efficiency by at least 32.5% [1]. In addition, Europe aims to be climate-neutral in 2050 [2].
The transportation sector produces almost 25% of Europe’s greenhouse gas emissions [3]. The deployment of EVs could be one of the key factors that will assist Europe and other countries to accomplish their environmental goals. The use of EVs has become a trend gaining more and more ground [4], but with different acceptance in every country. The findings of the global EV outlook (2020) are a proof of the popularity gained so far by the EVs [5]. Although the introduction of EVs has many benefits, such as zero emissions, no noise, better efficiency, bigger renewable energy penetration, etc., it has also created some challenges for the economy, technology, government policies, etc. [6,7,8]. Most of these challenges could be addressed by smart charging and Vehicle-to-Grid (V2G) concepts [9,10]. In [11], the authors estimate that the idle time of EVs is approximate 60.32% of their parking time. Idle time occurs when the EV has achieved its charging goals, but it is still plugged in. This time could be exploited for V2G services.
The suitable allocation of EV chargers, and more importantly, the allocation of parking lots (PLs) with EV chargers, could also be a solution for some of the aforementioned challenges. In [12,13], the authors study the optimal allocation of a PL for EVs, aiming to minimize the impacts on the grid and maximize the profitability of the PL.
There are several studies for the viability of V2G operation. V2G could help to address some of the issues arising from the large penetration of EVs, such as the exploitation of the energy stored in the batteries of the plug-in EVs (PEVs) for ancillary services to the grid. The willingness of EV owners to participate in V2G services is studied in [14]. Several works conclude that range anxiety of the EV drivers is an important parameter for their participation in V2G operation. Range anxiety represents the anxiety of the EV owners from their uncertainty regarding the range of their next travel ensured by the energy stored in their EVs. In [15], different V2G business models were studied and five major factors for a profitable market were identified. These factors are: the battery degradation because of V2G operation, the dispatch of the economic revenue from V2G to the involved parties, V2G services such as frequency regulation, the energy used to provide V2G services and the variables which should be taken into consideration when applying V2G and creating bids to the electricity market.
Smart and conventional charging of EVs have been studied taking into consideration several points of view, scenarios, methodologies and objectives. EVs’ load could be characterized as shiftable, interruptible and flexible. Hence, the charging of EVs could be coordinated with the operation of the local distribution network, preventing its overload and satisfying all local charging constraints, at the same time. The studies of the previous issues could be separated into two main categories. The first one considers smart charging in terms of cost minimization, while the second one includes smart charging and discharging (V2G and ancillary services to the grid). In most studies, the charging/discharging schedule of the PEVs is optimized. However, charging/discharging at the PL level has to address more constraints, such as PL transformer power limit, grid voltage at the common point of coupling, local distribution grid loading, etc.
In [16], a particle swarm optimization (PSO)-based charging schedule is developed, and its comparison with priority charging-based algorithms is made. The main objective was a fast charging process with the minimum cost, and consequently, grid overloading was not considered. The authors claimed that the proposed method outperformed the other methods regarding the optimal dispatch of the charging power to the controlled EVs. In [17], an improved PSO was introduced in order to charge/discharge EVs. Power losses of the electric network, frequent operation and smoothness of the power daily load curve were considered. At the same time, it was attempted to increase the satisfaction of EV owners’ charging requirements. One type of EV was considered with constant charging power of 3.12 kW (slow charging).
In [18], an innovative method is presented to obtain an efficient charging schedule of PEVs. A hierarchical multi-agent system with small computation and communication times and able to satisfy state-of-charge (SoC) targets and all distribution network and EV constraints was designed. In [19], a smart charging decision function focusing on EV user satisfaction and the minimization of grid investments was developed. Three main factors are considered for the charging and discharging of EVs: residual energy, charging efficiency and charging habit. In this case, communication is required between the charging stations and EVs in order to decide if the EVs will charge, discharge or wait at the charging station. It is also assumed that the EVs can store information about the residual energy of their battery and charging habits of the driver. In addition, the charging capacity and the distance of each charging station should be broadcasted from the charging stations. A method considering urgent charging demands is proposed in [20]. EVs could charge in a fast or slow charging mode depending on the charging urgency of the EV. V2G was not considered as an option. It satisfies charging requests and smoothens the power exchanged by the PEVs and the microgrid. A comparison between the first-in-first-serve method, PSO and the Shuffled Frog Leaping Algorithm for dynamic charging of EVs is made in [21]. The developed objective function aimed to minimize the EV charging cost considering the electricity price and charger booking. The effect of the autonomous operation of the microgrid on the electricity price or not is studied for operation scenarios of 20 EVs. The EV discharging scheme was not considered in this work.
In [22], the authors took into consideration realistic mobility/parking patterns and developed a centralized charging scheduling system in order to maximize the profit of the PL and satisfy EVs’ requirements using the Advanced Interactive Multidimensional Modeling System software. Only slow charging was considered in this work. In [23], the operation of a PL of EVs was studied under real-time pricing. An improved PSO method is proposed for charging and discharging 30 EVs which arrive at the PL at 8:00 and have different departure hours. In [24], PSO is used to determine the charging schedule of PEVs in order to fulfill their requirements and minimize the charging cost at the PL level. Additionally, a heuristics and proportion-based assignment method was used to generate the initial population. Distribution grid loading was not considered in [22,23,24].
In [25], an autonomous real-time energy management system is proposed for a workplace microgrid with EV integration and time-of-use (TOU) pricing. Random forest methodology was used to forecast the EV travel pattern. The EVs and the workplace energy management system should exchange information in order to reduce the power consumption in the workplace and the charging costs for EV owners, however the overloading of the local transformer power was not considered. In [26], the effects of coalitions between employer and employee, for the sake of efficient charging scheduling of EVs, are studied using cooperative game theory. It was assumed that in the workplace parking, the EVs could only discharge. The results showcased that the proposed approach is economically beneficial to EV owners (employees) and the employers. In [27], peak shaving and valley filling of power consumption in a non-residential system are achieved with suitable EV charging/discharging scheduling, without minimizing the charging cost of the EVs. Only one type of EV was considered with a battery capacity of 24 kWh with a low charging/discharging rate. A real-time charging method with V2G capability using fuzzy logic was developed in [28]. The aims of the method were the satisfaction of EV charging demands and the minimization of the charging cost. Linear programming was used to solve the EV charging schedule problem. The proposed fuzzy inference system computes the charging/discharging priority of each electric vehicle based on state-of-charging (SoC), remaining charging time and electricity price. In [29], the authors aim to increase mainly the profits of the PL and secondarily the profits of the EV owners. PSO was used to schedule the charging and discharging of the EVs. They also consider random behavior for the owners of the EVs and a penalty is applied to the owners or the PL if they do not comply with the decided agreements.
A number of studies related to the scheduling of EVs’ charging using renewable energy can be found in the literature. In [30], mixed-integer linear programming was used to obtain the real-time charging of the EVs in a PL with a photovoltaics and energy storage system (ESS). DC charging and the overloading of the distribution grid were not considered in this work. The proposed charging method maximizes the satisfaction of the EV owners in terms of fulfilling all charging requests and minimizes the overall operational cost of the PL by suitably coordinating EVs, PV and ESS. A similar study was implemented in [31]. An optimization method is presented where chance-constrained programming and linear programming were used in order to reduce the charging cost by determining optimal contracts for the charging stations. V2G was considered as a last option when the power sold to the grid as PV and energy storage systems inject active power first. Modified electricity price patterns were used in order to avoid overload of the local transformer, and grid overloading has not been addressed. In [32], a two-stage model was developed to manage the integrated operation of PLs of EVs and RES, considering the uncertainties arising from the behavior of the owners of the EVs and the RES. The effects that RES location in the distribution grid and their size have on the profit of the PL were examined.
Finally, only the studies in [22,27] used real-word data of conventional vehicles for the arrival and departure to and from parking spots. Additionally, in the literature, the limitation of the number of charges and discharges during one charging process was not considered in order to prevent battery degradation.
The method proposed in this article comprises the following features:
  • The charging scheduling of the EVs is performed at the EV level. However, the major constraints at EV, PL and distribution grid levels are taken into consideration. This allows for easier implementation of the method.
  • The proposed method can be easily applied as it does not require private data to be disclosed to other parties and it requires very few forecasts. The only forecasts that are required are those of the electricity price, distribution network loading and maximum/minimum total charging power of the EVs. It is noted that only the last forecast should be performed by the PL operator, while increased robustness to electricity price forecast errors is ensured by the proposed method as the charging scheduling is performed at the EV level.
  • The proposed charging schedule method has a minimal effect on the lifetime of the batteries of the EVs, while it allows V2G operation, at the same time. More specifically, it can keep the charging cycles of the EVs’ batteries below a specific limit defined by the EV driver.
  • A simple and effective initialization technique for the PSO method used to solve the examined problem is introduced in this study. The proposed initialization process helps the method to converge fast to a very good solution with a high degree of certainty.
  • A simple and easily applied way to take into account the overloading of the PL transformer and the distribution network is proposed.
  • The developed method does not use aggregation techniques, and therefore, methods for optimal power dispatch at the EV level are not required. This greatly simplifies the application of the method, and reduces the complexity and the required computation capacity. Moreover, the sensitivity to electricity price forecast is limited.
To the best of the authors’ knowledge, there is not any other research work that jointly addresses the above list of technical issues and comprises the respective features.
The article is structured as follows. The case study, the creation and processing of the input data and the proposed charging scheduling method are described in Section 2. In Section 3, detailed simulation results obtained for several indicative operation scenarios are presented. The results are discussed, and the effectiveness of the proposed method is highlighted. Finally, the major conclusions drawn by this study are provided in the concluding section of the paper.

2. Materials and Methods

2.1. Case Study

This work aims to minimize the charging cost of EVs plugged into the charging stations of a PL considering several technical and operation constraints at EV, parking lot and distribution levels. Some of the input data of the developed model were extracted from the data records of an existing PL in Chania, Greece. This PL does not have charging stations currently, but they are considered to be included in a future investment. Other input data necessary for the simulations were generated using suitable probability distribution functions to simulate the real-world charging situations. A charging schedule method (CS) is designed to ensure the efficient charging and discharging schedule of EVs in real-time at EV and PL levels. The time horizon was divided into time slots with length Δt = 15 min.
The residual state-of-charge of the EVs (SoCArr) when they arrive to the PL is a random number that is assigned to each arriving EV and follows the normal distribution, with μ = 55 and σ = 10. To choose the parameters of the normal distribution, we considered that many drivers would probably start travelling from home with a satisfactory SoC of their EVs’ batteries. The probability mass function used to estimate the SoCArr is illustrated in Figure 1. In [22], the authors have extracted from realistic vehicular mobility/parking patterns that 95% of all vehicles have travelled less than 100 km before their arrival to the PLs. Furthermore, the survey in [33] shows that the daily trips were less than 24 km for 85.2% of the studied vehicles. Theoretically, 10% of the EV’s battery with efficiency of 161 Wh/km (Nissan Leaf [34]) could cover approximately 24 km. In reality, the distance cannot be calculated precisely because it depends on many factors, such as driver’s behavior, weather, etc. Hence, it can be concluded that the normal distribution shown in Figure 1 could adequately describe the residual SoC of the arriving EVs.
The calculation of the desirable SoC target (SoCt) is described next. Two factors were considered to calculate SoCt. Namely, the traveling distance to the next charging point (NCP) and the range anxiety of the driver (RA). Three different cases were assumed for distance of the next charging point: (1) “short distance”, (2) “medium distance” and (3) “long distance”, as formulated in (1). More specifically, SoC NCP and SoC RA are random numbers that are separately produced for the ith EV, as shown in (1), i.e., the function rand(i) produces a random number for the ith EV ranging between 0 and 1.
The possibilities for “low”, “medium” and “long distance” were considered equal to 60%, 30% and 10%, respectively [33]. Furthermore, it was assumed that 25%, 60% and 15% of the drivers have low, medium and high range anxiety, respectively. Taking into consideration the fact that an EV with satisfactory SoC has enough energy to cover most of the daily driving requirements, it was assumed that a small number of high range anxiety drivers would occur (15%). In addition, most EV drivers could not estimate the exact SoC to reach the next charging point, and as a result, the medium range anxiety drivers were considered to be the majority.
SoCt depends on the distance of the next charging point and the range anxiety of the driver. The higher the range anxiety and distance of the next charging point are, the higher the SoCt is. Finally, SoCt is calculated for the ith EV according to Equation (1):
  SoC t ( i ) = SoC NCP ( i ) + SoC RA ( i )       i     EV with   SoC NCP ( i ) = { 30 + 20 · rand ( i ) ( % ) ,   short   distance   to   NCP   50 + 15 · rand ( i )   ( % ) ,   medium   distance   to   NCP 65 + 15 · rand ( i )   ( % ) ,   long   distance   to   NCP   ,   SoC RA ( i ) = { 7 · rand ( i )   ( % ) ,   low   RA   14 · rand ( i )   ( % ) ,   medium   RA 20 · rand ( i )   ( % ) ,   high   RA  
Arrivals and departures of the EVs and the number of EVs participating in the proposed charging schedule method are shown in Figure 2. The EVs with SoC Arr bigger than the desirable SoC when being unplugged ( SOC t ) do not participate in the charging scheduling process, as shown in Equation (2). Forty EVs were considered to be already plugged-in at the beginning of the examined time period.
EV CS ( i ) = {   1 , SoC Arr ( i )   <   SOC t ( i )             0 , otherwise     i     EV  
The PL is open to the public from 08:00 to 00:00, except for regular clients with 24 h access. If someone has parked before 00:00, he/she can leave from the PL even if it is closed.
Three representative models of EVs were used. Their technical characteristics are as shown in Table 1.

2.2. EVs’ Charging Scheduling Method

2.2.1. Selection of Charger Type

The examined PL is considered to be equipped with 3 types of charging stations, as shown in Table 2. One-phase 32A and three-phase 16A chargers are adequate to charge all types of PEVs. Only two DC chargers were used as they are more expensive than the other two types and because a small number of EVs would require using them. The majority of drivers using DC chargers are those who have an emergency trip, low SoC and limited time for charging. It was also assumed that each charging point and PEV supports bidirectional energy flow. In Table 2, the power range of each charger type is also shown.
When an EV is connected to the charging pole, a sign-on session is initiated, the charging pole is activated and the arrival time and SoC of the EV battery are sent to the PL operator together with the departure time and SoCt set by the EV driver. The PL operator is responsible for the charging and discharging of the EVs according to the applied charging schedule and all the technical and operation constraints at EV, PL and distribution network levels.
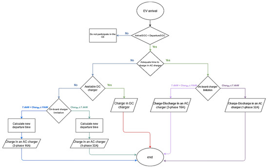
First, it is checked if the SoC Arr of the ith incoming EV is higher than the respective SOC t . In this case, the EV will not participate in the proposed charging scheduling method, as shown in Equation (2). According to the available dataset, 793 EVs arrived at the PL during the examined 24 h, and 432 of them participated in the proposed charging schedule method (this group of EVs will be referred to as EVCS).
Then, it is checked if there is enough time to charge the EV in an AC charger (denoted by the binary variable AC Charger ), as shown in Equation (3):
AC Charger ( i ) = { 1 , E max charger ( i )     E req ( i ) 0 , otherwise   ,   i     EV CS
where E max charger ( i ) is the maximum energy the EV charger could give to the ith EV if it operates with its nominal power during the entire parking time period, and Ereq(i) is the energy required for the ith EV to reach its SoCt at its disconnection time.
The type of AC charger depends on the on-board charger power limit and it is decided according to the following equations:
AC Charger ( 1 - ph ,   32 A ) ( i ) = { 1 ,   P Max Charger ( i )     7 . 4   kW   0 ,   otherwise             i     EV CS
AC Charger ( 3 - ph , 16 A ) ( i ) = {   1 ,   7 . 4   <   P Max Charger ( i )     11   kW   0 ,   otherwise     i     EV CS
where P Max Charger ( i ) is the maximum (nominal) power of the charging power converter of the ith EV. If there is not adequate time for the EV to charge its battery with an AC charger, the availability of DC chargers is checked. Discharging is not considered as an option for DC chargers. If all DC chargers are occupied, then the EV will be charged in an AC charger and a new departure time will be calculated in order to satisfy the desired SoCt. Taking into consideration that the new departure time is aimed to be as close as possible to the initial departure time, the charging algorithm will schedule the charger to operate with its full power, and therefore it will not participate in the charging scheduling algorithm. The flow chart in Figure 3 describes the process followed to choose the suitable type of charger for each EV.

2.2.2. Objective Function and Constraints

The configuration of the examined PL electrical system is shown in Figure 4. The EVs and the chargers are considered able to provide bidirectional power flow, as shown in Figure 4. The power efficiency factor (pf) of the combined system of the EV battery, the charging power converter and the cabling was considered as 0.93 in this study [26,30,32]. The reference point for measuring the electricity consumption of a charger is its electricity meter.
Binary variables c and d are set to 1 when an EV is charged or discharged, respectively.
c ( i , t ) = { 1 , P ( i , t )     0 0 , 0   >   P ( i , t ) , t Arr ( i )     t   <   t Dep ( i ) ,   i     EV CS
d ( i , t ) = { 0 , P ( i , t )     0 1 , 0   >   P ( i , t ) , t Arr ( i )     t   <   t Dep ( i ) ,   i     EV CS
where P(i,t) is the scheduled power measured at the input of the energy meter of the ith EV at time t.
The power efficiency factor, pf, is defined as shown in Equation (8).
pf ( i , t ) = { P bat ( i , t ) P ( i , t ) , c ( i , t ) = 1 P ( i , t ) P bat ( i , t ) ,         d ( i , t ) = 1 t Arr ( i )     t   <   t Dep ( i ) ,   i     EV CS
The EVs that participate in the proposed charging scheduling method have to satisfy four types of constraints:
(a)
They can be charged and discharged up to three times in order to avoid early ageing of their batteries.
(b)
They are not allowed to exceed the upper and lower battery energy limits.
(c)
They are not allowed to exceed the upper and lower charger power limits.
(d)
Their SoC when they are unplugged must be equal to the SoC the driver has set as a target (SoCt).
The constraints described above are formulated in Equations (9)–(13):
  • Battery lifetime constraint
    change _ sign   ( P   ( i , t ) )     3 , t Arr ( i )     t   <   t Dep ( i ) ,   i     EV CS  
  • Stored energy constraints
    t = t Arr t ( pf   ·   c ( t )     d ( t ) pf ) · P ( i , t ) · Δ t + E Arr ( i )     Emin ( i ) , t Arr ( i )     t   <   t Dep ( i ) ,   i     EV CS
    t = t Arr t ( pf   ·   c ( t )     d ( t ) pf ) · P ( i , t ) · Δ t + E Arr ( i )     Emax ( i ) , t Arr ( i )     t   <   t Dep ( i ) ,   i     EV CS
  • Charging power constraints
    P limit Charger ( i , t )     P ( i , t )     P limit Charger ( i , t ) , t Arr ( i )     t   <   t Dep ( i ) ,   i     EV CS
  • State of charging target constraint
    t = t Arr t Dep 1 ( pf   ·   c ( t )     d ( t ) pf ) · P ( i , t ) · Δ t + E Arr ( i ) = SoCt ( i ) · E max ( i ) 100 ,   i     EV CS  
where EArr(i) is the energy stored in the battery of the ith EV when it is plugged into the charger, Emax(min)(i) is the upper (lower) limit of the energy stored in the battery of the ith EV, tArr(i) is the time slot that the ith EV is plugged into the charger, tDep(i) is the time slot that the ith EV is unplugged from the charger, P limit Charger (i,t) is the power limit that is applied to the charger of the ith PEV at the tth time slot considering the nominal power of the PL transformer and SoCDep(i) is the SoC of the ith EV when it is unplugged.
The change_sign function defined in Equation (9) counts how many times the EV charging power, P, changes sign; hence, the times the EV battery charges and discharges. The greater the value of the change_sign function is, the more flexible the charging schedule and the bigger the reduction of the resulting charging cost are. However, the battery lifetime is reduced in this case. This is a parameter that can be defined by the EV driver taking into consideration these facts and personal preferences. In this study, we decided that the value of the change_sign function that mutually addresses the above-mentioned targets is three.
The objective function used in the proposed method represents the charging cost of the ith EV. It is defined in Equation (14):
C EV ( i ) = min ( t = t Arr t Dep 1 P ( i , t )   ·   Δ t   ·   EP ( t ) ) ,           i     EV CS
where EP(t) is the electricity price at the tth time slot.
Taking into consideration all the constraints described above and the objective function for each EV, it can be concluded that the proposed charging scheduling method aims to minimize the charging cost of EVs, exploit V2G services and at the same time adhere to the technical and operation constraints of the PL and the EVs.
The PSO algorithm was used to solve the optimization problem described above. This method is searching the optimal solution by properly developing the trajectories of points “particles” inside the search space, exploiting the local and global performance of the swarm as well as stochastic and deterministic characteristics.
A classic PSO method is formulated as in the following:
v l ( k + 1 ) = w · v l ( k ) + a 1 · r 1 ( Δ x l Pbest Δ x l ( k ) ) +   a 2 · r 2 ( Δ x Gbest Δ x l ( k ) )
Δ x l ( k + 1 ) = Δ x l ( k )   +   v l ( k + 1 )
where v l ( k ) is the velocity vector of the lth particle at the kth iteration, w is the inertia weight factor, a 1 and a 2 are acceleration constants, r 1 , 2 are random numbers varying between 0 and 1, Δ x l Pbest is the best previous solution corresponding to the lth particle and Δ x Gbest is the best global solution.
The standard PSO method is very simple and easy to implement. PSO performance depends on a very limited number of parameters and it can ensure convergence to optimality with an increased degree of certainty if its parameters are carefully selected. Its simplicity and high efficiency made PSO widely used in real-world engineering applications [37].
PSO is applied to each EV participating in the proposed charging scheduling method. A vector of variables is appropriately defined and assigned to each particle. In the examined problem, each particle contains the charging power of the ith EV at every time slot of its charging period. Hence, the number of the search space dimensions equals the number of time slots included in the EV charging period. The structure of the particle of the swarm is shown in Figure 5.

2.2.3. PSO Initialization

Suitable initialization for the PSO search vector was applied to assist the algorithm to converge fast and with a high rate of success [38]. An initial vector for the charging power of the ith EV is calculated in Equation (17):
P initial ( i , t ) =   P ¯   ( i ) + k   · EP   ¯   EP ( t ) max ( |   EP   ¯   EP | ) , t Arr ( i )     t   <   t Dep ( i ) ,   i     EV CS
where P ¯ (i) is the constant power over the charging period required by the ith EV to reach SoCt, EP is the electricity price, EP ¯ is the mean value of the electricity price and k is a coefficient defined by the system operator.
If the initial values of the charging power obtained in Equation (17) exceed the power limit of the charger at the tth time slot, the charging power is set to the power limit of the charger, and the process shown in Figure 6 takes place to adjust the initial values without violating the chargers’ power limits. The dpower variable used in Figure 6 is the cumulative surplus of the power limit of the charger over the entire charging period.

2.2.4. Consideration of PL Transformer Power Limit

The power limit, P limit Charger , of the charger is set equal to maximum power ( P Max Charger ) of the EVs’ charging power converter when the power limit (nominal power) of the PL transformer is not considered, as shown in Equation (18):
P limit Charger ( i , t ) = P Max Charger ,         t Arr ( i )     t   <   t Dep ( i ) ,   i     EV CS
However, if the power limit of the transformer is considered, then P limit Charger ( i , t ) should be recalculated when the power limit of the PL transformer is violated. The total charging power of the EVs in the PL is calculated at every time slot, as shown in Equation (19), and P limit Charger is updated according to Equation (20). In this way, the power limit (nominal power) of the transformer of the PL, P TF , is not violated.
P Max ( t ) = i     P Max Charger ( i , t )
P limit Charger ( i , t ) = min ( P Max Charger ( i , t ) P Max ( t )   ·   P TF ,   P Max Charger ( i , t ) ) , t Arr ( i )     t   <   t Dep ( i ) ,   i   EV CS

2.2.5. Electrical Network Loading Consideration

In this study, a tariff can be applied when the distribution network load exceeds 80% of the daily maximum value in order to limit the contribution of the PL to the overloading of the distribution network. The applied tariff is estimated in Equation (21) and the augmented electricity price including the tariff is provided in Equation (22). The electricity price was considered to be the same for EVs’ charging.
tariff ( t ) = {   1 + ( L ( t )   0 . 8   ·   L max grid ) / L max grid ,       L ( t )   >   0 . 8   ·   L max grid     1   ,   otherwise  
EP t ( t ) = EP ( t )   ·   tariff ( t )
where L(t) is the distribution network load at time t and L max grid is the maximum value of the load the transformer of the main feeder of the distribution network can afford. The time series of the electricity price and grid load used in this paper were developed based on data available online from the independent power transmission operator (IPTO), Greece [39]. In Figure 7, the distribution network load and the electricity price before and after the application of the proposed tariff are shown.

3. Results

In the following, the application of the proposed charging method to EVs that are parked in the PL presented in Section 2 is examined. Six operation scenarios were carried out. The major information about the examined scenarios is tabulated in Table 3.
The proposed charging scheduling method is not applied in scenarios 1 and 2 (SC1, SC2). In scenario 1 (SC1), the EVs are charged with the maximum power of their charging power converter, while in scenario 2 (SC2), they absorb the average power required to achieve their state-of-charge target. Discharging of the EVs and the power limit of the transformer of the PL were not considered as an option in SC1 and SC2.
In scenarios 3 (SC3), 4 (SC4), 5 (SC5) and 6 (SC6), the proposed charging scheduling method was applied. In SC4 and SC6, the proposed tariff was applied to the electricity price when the load of the local electric distribution network exceeds 80% of its maximum value. In SC5 and SC6, the power limit of the transformer of the PL was considered, and none of the aforementioned constraints were applied in SC3.
The nominal power of the PL transformer used in this study has been considered equal to 400 kVA. The PL operation scheduling time period was divided into time intervals of duration, Δt = 15 min. In total, 432 EVs participated in the proposed charging schedule method during the examined 24 h period. The total energy required to satisfy all EVs’ charging target (in all scenarios) was 2835 kWh. The major results obtained for the examined operation scenarios are depicted in Figure 8, Figure 9, Figure 10, Figure 11, Figure 12 and Figure 13.

3.1. Conventional Charging Scenarios

3.1.1. Scenario 1

In scenario 1, the charging cost was 136.95 EUR. The maximum and minimum values of PL’s power consumption were 461 kW at 11:30 and 15 kW at 7:30, respectively. The PL’s active power time series obtained in scenario 1 is shown in Figure 8. As it was expected, PL’s active power and electricity price are uncorrelated in this scenario.

3.1.2. Scenario 2

In scenario 2, the charging cost was 135.56 EUR. The maximum and minimum values of PL’s power consumption were 273 kW at 11:30 and 45 kW at 7:30, respectively. The PL’s active power time series obtained in scenario 2 is shown in Figure 9. As it was expected, PL’s active power and electricity price are uncorrelated in this scenario.

3.2. Charging Scenarios with the Proposed Charging Scheduling Method Being Applied

3.2.1. Scenario 3

In scenario 3, the energy absorbed by the PL was 3165 kWh, while the energy injected to the grid was 330 kWh. The PL’s charging cost was 122.73 EUR. The PL’s active power time series obtained in scenario 3 is shown in Figure 10. It can be observed that the most intensive charging takes place when the electricity price is low, while discharging is preferred when the electricity price is high. The maximum and minimum values of PL’s active power were 470 kW at 12:15 and −231 kW at 20:00, respectively.

3.2.2. Scenario 4

In scenario 4, the energy absorbed by the PL was 3254 kWh, while the energy injected to the grid was 419 kWh. The PL’s charging cost was 121.59 EUR. The PL’s active power time series obtained in scenario 4 is shown in Figure 11. The maximum and minimum values of PL’s power consumption obtained in this scenario were 501 kW at 12:15 and 312 kW at 20:15, respectively.

3.2.3. Scenario 5

In scenario 5, the energy absorbed by the PL was 3116 kWh, while the energy injected to the grid was 281 kWh. The PL’s charging cost was 124.06 EUR. The PL’s active power time series obtained in scenario 5 is shown in Figure 12. The maximum and minimum values of PL’s power consumption were 400 kW during 12:00–12:45 and −223 kW at 20:00, respectively.

3.2.4. Scenario 6

In scenario 6, the energy absorbed by the PL was 3143 kWh, while the energy injected to the grid was 308 kWh. The PL’s charging cost was 123.78 EUR. The PL’s active power time series obtained in scenario 6 is shown in Figure 13. The maximum and minimum values of PL’s power consumption were 400 kW during 12:00–12:45 and −242 kW at 20:00, respectively.

3.3. Comparison of the Examined Charging Scenarios

The energy that was bought from the grid and sold to it together with the respective costs for all examined scenarios are shown in Table 4. In Table 5, the comparison of the charging costs obtained in operation scenarios where the proposed method was applied with the respective costs of all examined scenarios is provided. The positive values indicate a lower charging cost reduction, and the reference used for the estimation of the percentage reduction was the charging cost obtained in SC4.
The application of an electricity tariff resulted in the reduction of the daily cost and the improvement of the performance in all examined scenarios, as in the examined case study, the time periods of high electric network load and high electricity price coincided. It is noted that usually, this is the case for electric power systems. Furthermore, the consideration of PL transformers’ power limit did not affect the daily charging cost considerably. However, the performance of the proposed charging scheduling method was slightly worse when the power limit constraint of the PL transformer was applied. Finally, it is highlighted that the proposed charging schedule method presented a considerably better performance (charging cost reduction bigger than 12% for the examined case studies) than the conventional charging strategies (SC1 and SC2), while it ensured the satisfaction of all operation and technical constraints at EV, PL and distribution network levels without negatively affecting the lifetime of EVs’ batteries.
Finally, some indicative trajectories of the EVs’ SoC and the respective charging powers are shown in Figure 14, Figure 15 and Figure 16. In all cases, SoC targets and the battery lifetime constraint are fully satisfied.

3.4. Aggregation Model of the PL

In this scenario, an equivalent aggregation model of the EVs of the PL was developed and the obtained results are compared with those of the proposed charging scheduling method. The objective function used by the aggregation model of PL is the total charging cost of the PL, C PL , over the examined 24 h optimization period (96 quarters of the hour). Hence, the decision variable is the total active power, P PL ( t ) , exchanged by the PL and the electric network over the examined 24 h optimization period. In order to ensure a fair comparison between the methods, the initial and final energy stored is the same in both cases, while the same battery lifetime constraint is applied. The solved optimization problem is defined in Equations (23)–(30):
C PL = min ( t = 1 96 P PL ( t ) ·   EP ( t )   · Δ t )
Subject to:
  • Battery lifetime constraint
    change _ sign   ( P PL ( t ) )     3 ,   t
  • Stored energy constraints
    t = 1 t ( pf   ·   c ( t )     d ( t ) pf ) · P PL ( t ) · Δ t + E PL ( t ) | t = 0 i Emin ( i , t ) , t ,     i     EV CS
    t = 1 t ( pf   ·   c ( t )     d ( t ) pf ) · P PL ( t ) · Δ t + E PL ( t ) | t = 0     i Emax ( i , t ) , t ,     i     EV CS
  • Charging power constraints
    i P limit Charger ( i , t )     P PL ( t )     i P limit Charger ( i , t ) , t ,     i     EV CS
    i P limit Charger ( i , t )     P TF ,       t ,     i     EV CS
  • Final stored energy constraint
              t = 1 96 ( pf   ·   c ( t )   d ( t ) pf ) · P PL ( t ) · Δ t + E PL ( t ) | t = 0 = i E ( i , 96 ) ,   i     EV CS
  • Initial stored energy constraint
    E PL ( t ) | t = 0 = i E ( i , 0 ) ,   i     EV CS
where P PL is the total active power exchanged by the PL and the electrical network, E PL is the total energy stored in the plug-in electric vehicles, E is the energy stored in a plug-in electric vehicle and E min(max) is the minimum (maximum) energy stored in a plug-in electric vehicle.
The energy absorbed and injected into the grid were 3900 and 1065 kWh when the aggregation PL model was applied, respectively. The obtained charging cost was 120.73 EUR and it is 2.76% lower than that obtained by the proposed charging schedule method. However, this is not the case in real-world applications, as the aggregation models are highly sensitive to electricity price forecast errors. Moreover, the low application requirements of the proposed method make it more suitable for such applications.
In Figure 17 and Figure 18, the PL active power and the total stored energy obtained by the aggregation PL model are presented, respectively.

4. Conclusions

In this article, an algorithm for the efficient charging of the EVs in a PL was proposed. The proposed charging scheduling method has been proven beneficial for the PL, the electric distribution network and the owners of the EVs.
In addition to charging cost minimization, the proposed charging scheduling method prevents EV battery degradation and satisfies several operational and technical constraints at PL, electric distribution network and EV levels. The loading of the local distribution network hosting the examined PL of EVs has been taken into account by applying a suitable tariff to the electricity price and integrating this into the developed algorithm. In addition to the features of the proposed charging schedule method described above, it should be noted that it allows the EVs to utilize V2G operation, which is expected to be a significant ancillary service for the future electric power systems.
Different charging scenarios were created for the examined PL in order to compare the proposed charging scheduling method with the other charging strategies. The proposed charging scheduling method demonstrated superior performance compared to the conventional charging strategies in all examined scenarios. The proposed charging schedule method resulted in a significant reduction in total daily charging cost with regard to the conventional charging strategies, by more than 12%. Moreover, the obtained results were compared to those obtained by an equivalent model of the PL that was based on aggregation techniques. The charging costs were almost equivalent. However, the low application requirements of the proposed method together with the high sensitivity of the aggregation models to electricity price forecast errors make the proposed method more suitable for such applications.

Author Contributions

Conceptualization, F.D.K., G.K. and K.K.; methodology, F.D.K. and G.K.; software, G.K.; validation, G.K. and F.D.K.; formal analysis, F.D.K., G.K. and K.K.; investigation, F.D.K. and G.K.; resources, G.K. and F.D.K.; data curation, G.K.; writing—original draft preparation, F.D.K. and G.K.; writing—review and editing, F.D.K., G.K. and K.K.; visualization, G.K.; supervision, F.D.K. and K.K.; project administration, F.D.K. and K.K. All authors have read and agreed to the published version of the manuscript.

Funding

This research received no external funding.

Institutional Review Board Statement

Not applicable.

Informed Consent Statement

Not applicable.

Data Availability Statement

Real-world data from a PL of conventional vehicles in Chania, Greece, and supporting data from the references were used.

Conflicts of Interest

The authors declare no conflict of interest.

Nomenclature

cBinary variable denoting charging of the EV
CEVCharging cost of the EV
dBinary variable denoting discharging of the EV
dpowerCumulative surplus of the power limit of the charger over the charging period
EArrThe residual energy stored in the battery of the arriving vehicle
E max charger The maximum energy the EV charger could provide during the charging period
Emax(min)Upper (lower) bound of the energy stored in the battery of the EV
EreqThe energy required for the EV to reach its desirable state-of-charge
EPElectricity price
EP ¯ Mean value of the electricity price
EVCSThe cluster of EVs participating in charging scheduling
iThe index of the plug-in electric vehicle
kCoefficient used in the initialization process of the PSO method
LDistribution network load
L max grid The maximum value of the load that the transformer of the main feeder of the distribution network can afford
PPower exchanged by the EV and the electric network
P ¯ The constant power over the charging period required by the EV to reach the target of state-of-charge
P limit Charger Power limit applied to the charger considering the nominal power of the transformer of the parking lot of EVs
P Max Charger Maximum (nominal) power of the charging power converter
PinitialVector comprising the initial values of the charging power of the EVs
PMaxThe maximum power the parking lot can exchange with the electric network
PTFThe power limit (nominal power) of the transformer of the parking lot
pfThe power efficiency factor of the combined system of the EV battery, the charging power converter and the cabling
SoCArrThe residual battery state-of-charge of the arriving vehicle
SoCDepThe state-of-charge of the EV’s battery when it is unplugged
SoCNCPThe lowest state-of-charge required by the EV to reach the next charging point
SoCRAThe additional state-of-charge of the EV battery due to the “range anxiety” of the driver
SoCtThe desired (target) state-of-charge when the EV is unplugged
tThe index of the time interval
tArrThe index of the time interval when the EV is plugged into the charger
tDepThe index of the time interval when the EV is unplugged from the charger
tariffTariff applied to the electricity price
ΔtLength of the time interval

References

  1. 2030 Climate & Energy Framework. Available online: https://ec.europa.eu/clima/policies/strategies/2030_en (accessed on 27 February 2021).
  2. 2050 Long-Term Strategy. Available online: https://ec.europa.eu/clima/policies/strategies/2050_en (accessed on 27 February 2021).
  3. Transport Emissions. Available online: https://ec.europa.eu/clima/policies/transport_en#tab-0-0 (accessed on 27 February 2021).
  4. Barkenbus, J.N. Prospects for electric vehicles. Sustainability 2020, 12, 5813. [Google Scholar] [CrossRef]
  5. Global EV Outlook 2020. Available online: https://www.iea.org/reports/global-ev-outlook-2020 (accessed on 28 February 2021).
  6. Noel, L.; de Rubens, G.Z.; Kester, J.; Sovacool, B.K. Beyond emissions and economics: Rethinking the co-benefits of electric vehicles (EVs) and vehicle-to-grid (V2G). Transp. Policy 2018, 71, 130–137. [Google Scholar] [CrossRef]
  7. Fauzal, M.; Feng, S.Y.; Zureel, M.F.; Sinidol, B.E.; Wong, D.; Jian, G.K. A review on challenges and opportunities of electric vehicles (EVs). J. Mech. Eng. Res. Dev. 2019, 42, 130–137. [Google Scholar] [CrossRef]
  8. Capuder, T.; Sprčić, D.M.; Zoričić, D.; Pandžić, H. Review of challenges and assessment of electric vehicles integration policy goals: Integrated risk analysis approach. Int. J. Electr. Power Energy Syst. 2020, 119, 105894. [Google Scholar] [CrossRef]
  9. Hosseini, S.S.; Badri, A.; Parvania, M. The plug-in electric vehicles for power system applications: The vehicle to grid (V2G) concept. In Proceedings of the 2012 IEEE International Energy Conference and Exhibition (ENERGYCON), Florence, Italy, 9–12 September 2012; pp. 1101–1106. [Google Scholar]
  10. Guille, C.; Gross, G. Design of a Conceptual Framework for the V2G Implementation. In Proceedings of the 2008 IEEE Energy 2030 Conference, Atlanta, GA, USA, 17–18 November 2008; pp. 1–3. [Google Scholar]
  11. Lucas, A.; Barranco, R.; Refa, N. EV idle time estimation on charging infrastructure, comparing supervised machine learning regressions. Energies 2019, 12, 269. [Google Scholar] [CrossRef] [Green Version]
  12. Optimal Allocation of Electric Vehicle Charging Infrastruction in Cities and Regions. Available online: https://ec.europa.eu/jrc/en/publication/eur-scientific-and-technical-research-reports/optimal-allocation-electric-vehicle-charging-infrastructure-cities-and-regions (accessed on 27 February 2021).
  13. Xavier, E.B.; Dias, B.H.; Borba, B.S.M.C.; Quirós-Tortós, J. Sizing and Placing EV Parking Lots: Challenges Ahead in Real Applications. In Proceedings of the 2019 IEEE PES Innovative Smart Grid Technologies Conference—Latin America (ISGT Latin America), Gramado, Brazil, 15–18 September 2019; pp. 1–6. [Google Scholar]
  14. Geske, J.; Schumann, D. Willing to participate in vehicle-to-grid (V2G)? Why not! Energy Policy 2018, 120, 392–401. [Google Scholar] [CrossRef]
  15. Høj, J.C.M.L.; Juhl, L.T.; Lindegaard, S.B. V2G—An economic gamechanger in E-mobility? World Electr. Veh. J. 2018, 9, 35. [Google Scholar] [CrossRef] [Green Version]
  16. Savari, G.F.; Krishnasamy, V.; Sugavanam, V.; Vakesan, K. Optimal charging scheduling of electric vehicles in micro grids using priority algorithms and particle swarm optimization. Mob. Netw. Appl. 2019, 24, 1835–1847. [Google Scholar] [CrossRef]
  17. Yang, J.; He, L.; Fu, S. An improved PSO-based charging strategy of electric vehicles in electrical distribution grid. Appl. Energy 2014, 128, 82–92. [Google Scholar] [CrossRef]
  18. Kanellos, F.D. Optimal scheduling and real-time operation of distribution networks with high penetration of plug-in electric vehicles. IEEE Syst. J. 2020, 1–10. [Google Scholar] [CrossRef]
  19. Tang, Q.; Xie, M.; Yang, K.; Luo, Y.; Zhou, D.; Song, Y. A decision function based smart charging and discharging strategy for electric vehicle in smart grid. Mob. Netw. Appl. 2019, 24, 1722–1731. [Google Scholar] [CrossRef]
  20. Zhou, K.; Cheng, L.; Wen, L.; Lu, X.; Ding, T. A coordinated charging scheduling method for electric vehicles considering different charging demands. Energy 2020, 213, 118882. [Google Scholar] [CrossRef]
  21. Fernandez, G.S.; Krishnasamy, V.; Kuppusamy, S.; Ali, J.S.; Ali, Z.M.; El-Shahat, A.; Abdel Aleem, S.H.E. Optimal dynamic scheduling of electric vehicles in a parking lot using particle swarm optimization and shuffled frog leaping algorithm. Energies 2020, 13, 6384. [Google Scholar] [CrossRef]
  22. Kuran, M.Ş.; Viana, A.C.; Iannone, L.; Kofman, D.; Mermoud, G.; Vasseur, J.P. A smart parking lot management system for scheduling the recharging of electric vehicles. IEEE Trans. Smart Grid 2015, 6, 2942–2953. [Google Scholar] [CrossRef]
  23. Zhang, P.; Shao, W.; Qu, H.; Xu, W.; Xu, Z. Study on charging strategy of electric vehicle parking lot based on improved PSO. In Proceedings of the 2016 Chinese Control and Decision Conference (CCDC), Yinchuan, China, 28–30 May 2016; pp. 4456–4460. [Google Scholar]
  24. Wu, H.; Pang, G.K.H.; Choy, K.L.; Lam, H.Y. A scheduling and control system for electric vehicle charging at parking lot. In Proceedings of the 2017 11th Asian Control Conference (ASCC), Gold Coast, Australia, 17–20 December 2017; pp. 13–18. [Google Scholar]
  25. Lakshminarayanan, V.; Chemudupati, V.G.S.; Pramanick, S.K.; Rajashekara, K. Real-time optimal energy management controller for electric vehicle integration in workplace microgrid. IEEE Trans. Transp. Electrif. 2018, 5, 174–185. [Google Scholar] [CrossRef]
  26. Zima-Bockarjova, M.; Sauhats, A.; Petrichenko, L.; Petrichenko, R. Charging and discharging scheduling for electrical vehicles using a shapley-value approach. Energies 2020, 13, 1160. [Google Scholar] [CrossRef] [Green Version]
  27. Ioakimidis, C.S.; Thomas, D.; Rycerski, P.; Genikomsakis, K.N. Peak shaving and valley filling of power consumption profile in non-residential buildings using an electric vehicle parking lot. Energy 2018, 148, 148–158. [Google Scholar] [CrossRef]
  28. Yao, L.; Damiran, Z.; Lim, W.H. A fuzzy logic-based charging scheme for electric vehicle parking station. In Proceedings of the 2016 IEEE 16th International Conference on Environment and Electrical Engineering (EEEIC), Florence, Italy, 7–10 June 2016; pp. 1–6. [Google Scholar]
  29. Alinejad, M.; Rezaei, O.; Kazemi, A.; Bagheri, S. An optimal management for charging and discharging of electric vehicles in an intelligent parking lot considering vehicle owner’s random behaviors. J. Energy Storage 2021, 35, 102245. [Google Scholar] [CrossRef]
  30. Yao, L.; Damiran, Z.; Lim, W.H. Optimal charging and discharging scheduling for electric vehicles in a parking station with photovoltaic system and energy storage system. Energies 2017, 10, 550. [Google Scholar] [CrossRef]
  31. Li, D.; Zouma, A.; Liao, J.T.; Yang, H.T. An energy management strategy with renewable energy and energy storage system for a large electric vehicle charging station. eTransportation 2020, 6, 100076. [Google Scholar] [CrossRef]
  32. Shafie-Khah, M.; Siano, P.; Fitiwi, D.Z.; Mahmoudi, N.; Catalao, J.P. An innovative two-level model for electric vehicle parking lots in distribution systems with renewable energy. IEEE Trans. Smart Grid 2017, 9, 1506–1520. [Google Scholar] [CrossRef]
  33. Popular Vehicle Trips Statistics. Available online: https://nhts.ornl.gov/vehicle-trips (accessed on 27 February 2021).
  34. Nissan Leaf. Available online: https://ev-database.org/car/1106/Nissan-Leaf (accessed on 27 February 2021).
  35. Tesla Model 3 Standard Range Plus. Available online: https://ev-database.org/car/1177/Tesla-Model-3-Standard-Range-Plus (accessed on 27 February 2021).
  36. BMW i3 120 Ah. Available online: https://ev-database.org/car/1145/BMW-i3-120-Ah (accessed on 27 February 2021).
  37. Del Valle, Y.; Venayagamoorthy, G.K.; Mohagheghi, S.; Hernandez, J.C.; Harley, R.G. Particle swarm optimization: Basic concepts, variants and applications in power systems. IEEE Trans. Evol. Comput. 2008, 12, 171–195. [Google Scholar] [CrossRef]
  38. Kanellos, F.D.; Anvari-Moghaddam, A.; Guerrero, J.M. A cost-effective and emission-aware power management system for ships with integrated full electric propulsion. Electr. Power Syst. Res. 2017, 150, 63–75. [Google Scholar] [CrossRef] [Green Version]
  39. Independent Power Transmission Operator, Data. Available online: https://www.admie.gr/en/market/market-statistics/detail-data (accessed on 10 November 2020).
Figure 1. Probability mass function of SoCArr.
Figure 1. Probability mass function of SoCArr.
Asi 04 00058 g001
Figure 2. Numbers (per 15 min) of the arrivals, departures of EVs and the EVs participating in the proposed charging schedule.
Figure 2. Numbers (per 15 min) of the arrivals, departures of EVs and the EVs participating in the proposed charging schedule.
Asi 04 00058 g002
Figure 3. Flow chart for choosing type of charger.
Figure 3. Flow chart for choosing type of charger.
Asi 04 00058 g003
Figure 4. The configuration of the examined PL electrical system.
Figure 4. The configuration of the examined PL electrical system.
Asi 04 00058 g004
Figure 5. Particle structure.
Figure 5. Particle structure.
Asi 04 00058 g005
Figure 6. PSO initialization process.
Figure 6. PSO initialization process.
Asi 04 00058 g006
Figure 7. Network load and electricity price before and after the application of the tariff.
Figure 7. Network load and electricity price before and after the application of the tariff.
Asi 04 00058 g007
Figure 8. PL’s active power in scenario 1 and electricity price.
Figure 8. PL’s active power in scenario 1 and electricity price.
Asi 04 00058 g008
Figure 9. PL’s active power in scenario 2 and electricity price.
Figure 9. PL’s active power in scenario 2 and electricity price.
Asi 04 00058 g009
Figure 10. PL’s active power in scenario 3 and electricity price.
Figure 10. PL’s active power in scenario 3 and electricity price.
Asi 04 00058 g010
Figure 11. PL’s active power in scenario 4 and electricity price.
Figure 11. PL’s active power in scenario 4 and electricity price.
Asi 04 00058 g011
Figure 12. PL’s active power in scenario 5 and electricity price.
Figure 12. PL’s active power in scenario 5 and electricity price.
Asi 04 00058 g012
Figure 13. PL’s active power in scenario 6 and electricity price.
Figure 13. PL’s active power in scenario 6 and electricity price.
Asi 04 00058 g013
Figure 14. SoC and charging power trajectories for the 250th EV (EVCS = 145) being plugged into a DC charger.
Figure 14. SoC and charging power trajectories for the 250th EV (EVCS = 145) being plugged into a DC charger.
Asi 04 00058 g014
Figure 15. SoC and charging power trajectories for the 456th EV (EVCS = 272) being plugged into an AC charger (1-phase 32A).
Figure 15. SoC and charging power trajectories for the 456th EV (EVCS = 272) being plugged into an AC charger (1-phase 32A).
Asi 04 00058 g015
Figure 16. SoC and charging power trajectories for the 702nd EV (EVCS = 386) being plugged into an AC charger (3-phase 16A).
Figure 16. SoC and charging power trajectories for the 702nd EV (EVCS = 386) being plugged into an AC charger (3-phase 16A).
Asi 04 00058 g016
Figure 17. Electricity price and PL active power obtained by the aggregation model and compared with that obtained in scenario 5.
Figure 17. Electricity price and PL active power obtained by the aggregation model and compared with that obtained in scenario 5.
Asi 04 00058 g017
Figure 18. Total energy stored in EVs’ batteries, and respective upper and lower bounds.
Figure 18. Total energy stored in EVs’ batteries, and respective upper and lower bounds.
Asi 04 00058 g018
Table 1. EV model, appearance possibility in the PL, battery capacity and on-board charger limitation.
Table 1. EV model, appearance possibility in the PL, battery capacity and on-board charger limitation.
EV ModelEV Appearance PossibilityBattery Capacity (kWh)On-Board Charger Limitation (kW)
Nissan Leaf [34]0.45403.6
Tesla Model 3 Standard Range Plus [35]0.355011
BMW i3 120 Ah [36]0.242.211
Table 2. Types of EV chargers, quantity of them and their power limits.
Table 2. Types of EV chargers, quantity of them and their power limits.
Type of ChargerQuantity of Charger TypesPower Limits
1-phase 32A Type 2150−7.4 kW ≤ power ≤ 7.4 kW
3-phase 16A Type 2100−11 kW ≤ power ≤ 11 kW
Combined Charging System20 kW ≤ power ≤ 50 kW
Table 3. Examined operation scenarios.
Table 3. Examined operation scenarios.
ScenarioTariffPL Transformer Power LimitProposed Charging Scheduling Method
SC1NoNoNo
SC2NoNoNo
SC3NoNoYes
SC4YesNoYes
SC5NoYesYes
SC6YesYesYes
Table 4. Absorbed, injected and net energy of the PL for all operation scenarios.
Table 4. Absorbed, injected and net energy of the PL for all operation scenarios.
ScenariosAbsorbed Energy (kWh)Injected Energy (kWh)Net Energy (kWh)Charging Cost (EUR, €)
SC 12835-2835136.95
SC 22835-2835135.56
SC 331653302835122.73
SC 432544192835121.59
SC 531162812835124.06
SC 631433082835123.78
Table 5. Charging cost reduction (%).
Table 5. Charging cost reduction (%).
ScenariosSC 1SC 2SC 3SC 4SC 5SC 6
SC 311.7010.550.00−0.941.090.86
SC 412.6311.490.940.002.031.80
SC 510.609.46−1.09−2.030.00−0.23
SC 610.839.69−0.86−1.800.230.00
Publisher’s Note: MDPI stays neutral with regard to jurisdictional claims in published maps and institutional affiliations.

Share and Cite

MDPI and ACS Style

Konstantinidis, G.; Kanellos, F.D.; Kalaitzakis, K. A Simple Multi-Parameter Method for Efficient Charging Scheduling of Electric Vehicles. Appl. Syst. Innov. 2021, 4, 58. https://doi.org/10.3390/asi4030058

AMA Style

Konstantinidis G, Kanellos FD, Kalaitzakis K. A Simple Multi-Parameter Method for Efficient Charging Scheduling of Electric Vehicles. Applied System Innovation. 2021; 4(3):58. https://doi.org/10.3390/asi4030058

Chicago/Turabian Style

Konstantinidis, George, Fotios D. Kanellos, and Kostas Kalaitzakis. 2021. "A Simple Multi-Parameter Method for Efficient Charging Scheduling of Electric Vehicles" Applied System Innovation 4, no. 3: 58. https://doi.org/10.3390/asi4030058

APA Style

Konstantinidis, G., Kanellos, F. D., & Kalaitzakis, K. (2021). A Simple Multi-Parameter Method for Efficient Charging Scheduling of Electric Vehicles. Applied System Innovation, 4(3), 58. https://doi.org/10.3390/asi4030058

Article Metrics

Back to TopTop