Personalizing Industrial Maintenance Operation Using the Model of Hierarchical Complexity
Abstract
1. Introduction
1.1. Maintenance Instructions
1.2. Digital Work Instructions
1.3. Maintenance Instructions in the 4.0 Industry
2. MHC and Its Applicability in Maintenance Procedures
2.1. The Model of Hierarchical Complexity (MHC)
- Basic actions at the simplest level of complexity;
- Composite actions, which organize other actions based on a rule that may or may not indicate higher complexity.
- A task-conditional behavior of higher complexity must be derived from a task-conditional behavior of lower complexity;
- The more complex task-related activities must be the result of coordinating simpler ones;
- The coordination of lower-order tasks must follow a non-arbitrary rule.
2.2. Step Complexity
- SC—Step complexity;
- LC—Logistics complexity;
- MC—Mechanical complexity;
- EC—Electrical complexity;
- SoC—Software complexity;
- —Individual bias, concerning logistics perspective ;
- —Individual bias, concerning mechanics perspective ;
- —Individual bias, concerning electrical perspective ;
- —Individual bias, concerning software perspective .
2.3. Complexity Criteria
- Corresponding shapes between objects—Corresponding shapes between objects is fundamental to maintenance procedures. This involves identifying the appropriate shapes and ensuring compatibility between objects, such as fitting a specific key into a corresponding screw. This criterion aligns with the MHC by evaluating the complexity task of recognizing and matching shapes (order 2). It acknowledges that different objects and components may require precise shape correspondence for successful execution, highlighting the importance of attention to detail and accuracy.
- hlIs there a color “guiding” system?—The presence of a color “guiding” system in maintenance procedures is another crucial criterion that is combined with shape matching (order 3). The color “guiding” systems criterion within maintenance procedures reflects the complexity of interpreting and applying color cues. Operators must understand the meaning behind different colors and effectively utilize them to navigate and execute tasks accurately.
- Any detail in the observation required to perform the task bias—The detail criterion in observation emphasizes the importance of thorough observation and attention to specific details in maintenance procedures. Operators need to carefully inspect components, surfaces, or parameters for signs of wear, damage, or proper alignment. This criterion aligns with the MHC by acknowledging the cognitive demands of maintaining focus, discerning fine details, and applying observational biases (stage 5–9). Importantly, as the level of detail required in observation escalates, the complexity of the maintenance procedure also increases. This can include identifying minuscule component cracks, measuring precise alignments, or detecting intricate malfunctions, which is made possible for the observer due to the acquisition of more complex knowledge about what to pay attention to and why.
- Are there two or more fields involved?—Maintenance procedures may involve tasks requiring knowledge and skills from a single field. However, the involvement of two or more fields is a significant criterion in the industrial context of maintenance procedures. These procedures often require a combination of skills and knowledge from various fields, such as mechanical, electrical, or software domains (order 12). This integration includes understanding how mechanical components interact with electrical systems or how software controls and monitors various processes. Technicians and operators must possess a multidisciplinary understanding in order to address complex maintenance challenges effectively, demonstrating their proficiency across diverse domains. Integrating knowledge from multiple fields showcases the higher cognitive complexity and expertise required in these procedures.
3. Use Case
3.1. Procedure Preparation Flowchart
- Break down the procedure into steps—Each step represents a specific action or task required to complete the procedure. This helps to understand the sequence and logic of the maintenance process.
- Determine the complexity of each parameter for each step—This includes the logistics, mechanical, electrical, and software associated with each step. The complexity level of each step can be determined by evaluating these parameters.
- Calculate the complexity order of each step (depending on the bias value)—Calculate the complexity order of each step. This is determined by considering the complexity of the parameters assigned to each step. The calculation method will depend on the criteria and bias value established for step complexity. The bias value can be used to adjust the weight of different parameters in determining the overall complexity order.
- Select the highest complexity order of all parameters to define the complexity of the step—This highest complexity order represents the overall complexity order of the step. This decision ensures that the step’s most complex parameter defines the step’s complexity, ensuring a comprehensive assessment of its complexity.
- A database saves all orders of the complexity of the steps—The complexity order of each step is stored in a database. This allows for easy retrieval and reference when analyzing and categorizing the steps based on their complexity.
- Create digital work instructions—These can include text, images, videos, or any other relevant media to guide the workers in performing the step accurately. The instructions should be clear, concise, and easy to understand.
- Data in the form of photos or videos are collected—These visuals help to enhance the clarity and comprehensibility of the digital work instructions. Selecting the best visuals ensures that workers clearly understand the steps they need to perform.
- Design graphic instructions—This process involves designing graphic instructions based on the digital work instructions from Process 6. The explicit instructions provide visual representations of the steps to introduce AR into the steps. These graphics aid in conveying procedural information more effectively and intuitively.
- Is the decision procedure successfully tested?—At this decision point, the procedure is tested for its effectiveness. The flowchart process ends if the procedure is successfully tested and proven accurate and efficient. However, if the procedure needs refinement or adjustments, the flowchart loop starts again from Process 1, allowing continuous improvement and iteration.
3.2. User Profiles
3.3. Questionnaire
3.4. Example Procedure
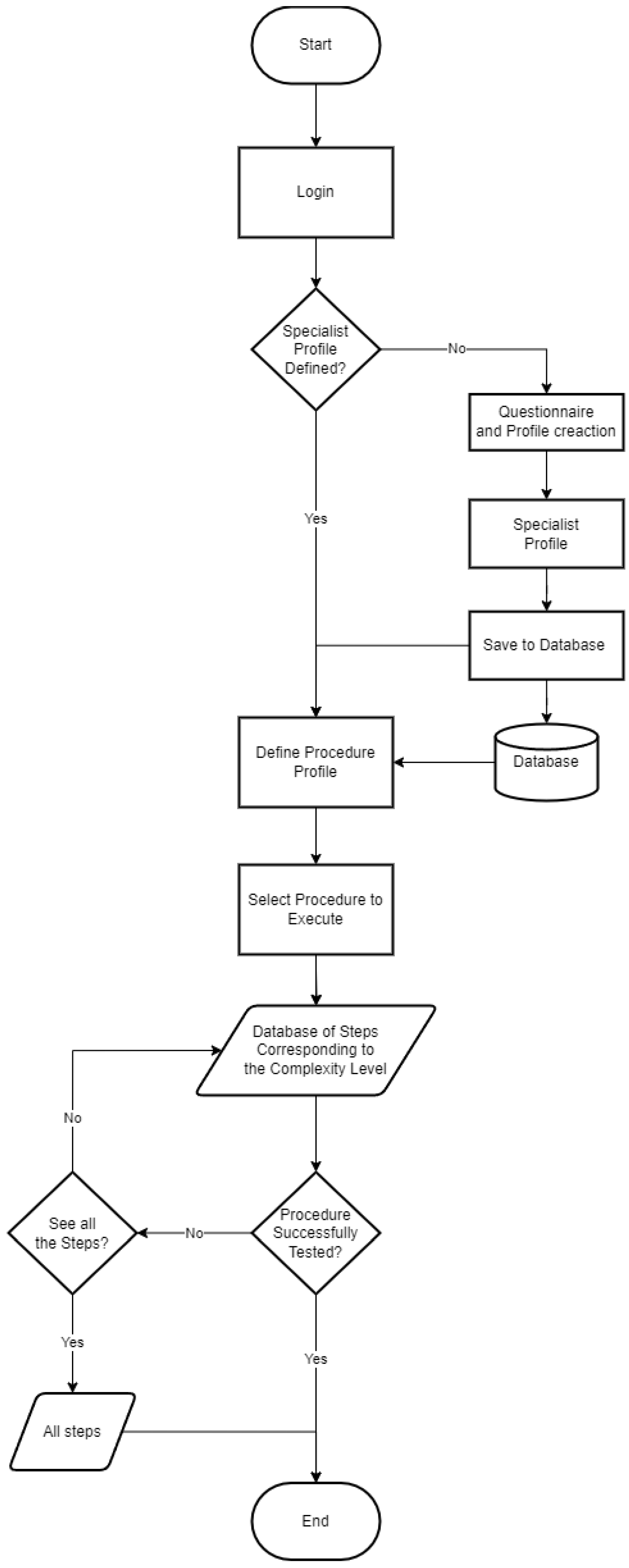
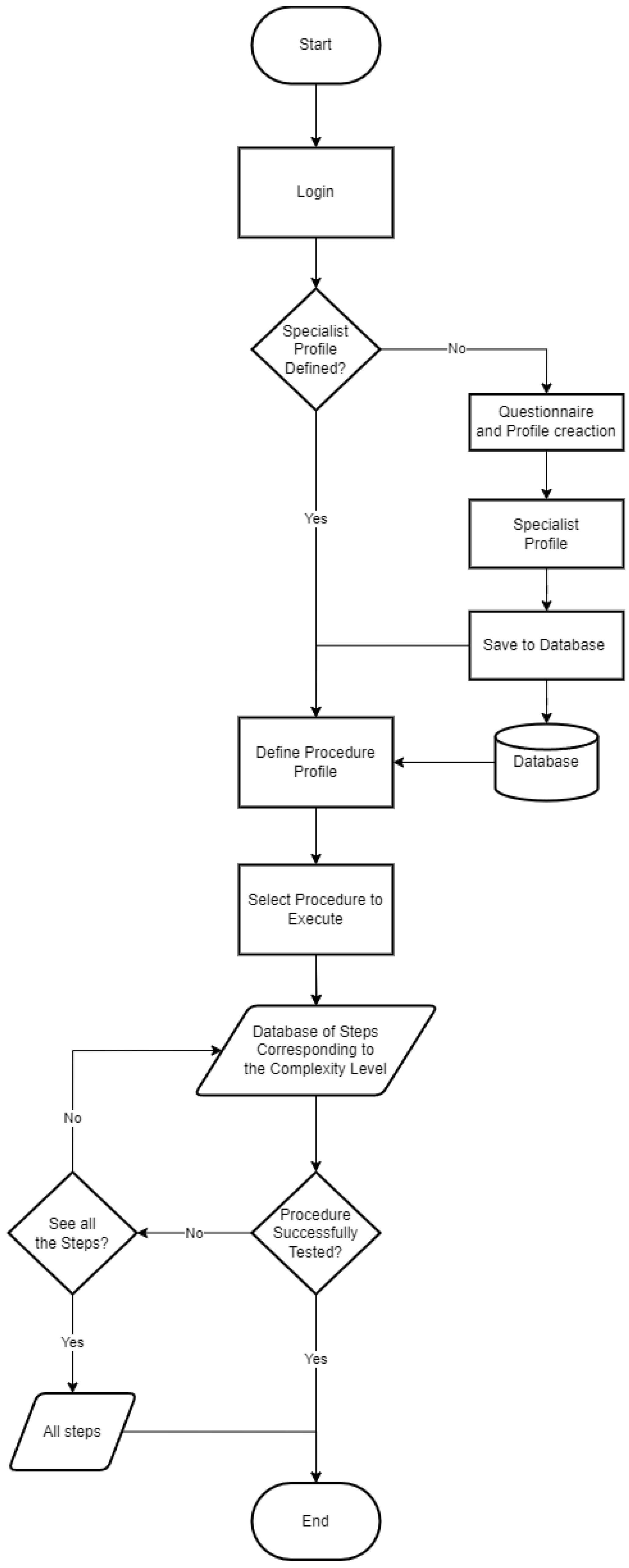
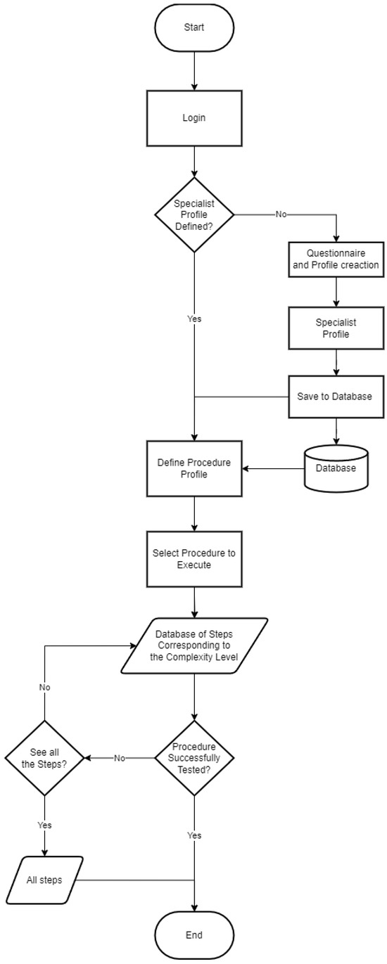
3.5. Flowchart for Structuring a Maintenance Procedure
- Login—The process is started with the user logging in with their credentials. This step verifies their identity and grants access to the system.
- Specialist profile defined?—This decision point checks if the user already has a specialist profile defined within the system. If the profile exists, it means the user has previously completed the questionnaire, and their profile is already set up. If the profile does not exist, the user must take a questionnaire to create a new profile.
- Questionnaire and profile creation—The user is guided through a questionnaire (Table 4) to gather information and preferences necessary for creating a new profile. The questionnaire responses generate a comprehensive expert profile for the user.
- Save to database—The created profile is then saved in a database for future reference, eliminating the need for the user to answer the questionnaire again during subsequent logins.
- Define procedure profile—Once the user has logged in and their specialist profile is determined, this process focuses on defining the specific user profile performing the procedure. It ensures the appropriate profile is assigned based on the user’s expertise.
- Select procedure to execute—This process involves selecting a procedure that needs to be executed. The user chooses a specific procedure from the available options.
- Database of steps corresponding to the complexity level—Based on the selected user’s expert level, this step accesses a database containing a categorized collection of steps. Each step is assigned a complexity level. The system retrieves the steps corresponding to the user’s expert level, ensuring that the displayed steps match the user’s capabilities.
- Procedure successfully tested?—After the user completes the procedure, this decision point checks if the procedure was executed successfully. The flowchart ends if the procedure was completed without issues, indicating a successful execution. If the procedure is not successful, the flowchart continues.
- User wants to see all steps?—The user is asked to view all steps, including those not initially displayed due to their lower complexity level. This decision allows users to access additional information and steps if they desire a more comprehensive understanding or encounter difficulties.
3.6. Horizontal and Vertical Complexity
3.7. Combinations of Lower-Order Actions
3.8. Task Complexity of a Maintenance Procedure
4. Use Case Results
4.1. VSight Example
4.2. VSight Procedures Sample
5. Discussion
5.1. Strengths and Advantages of the Model
5.2. Remaining Challenges and Areas for Improvement
- User Adoption and Resistance: The transition from paper-based to digital maintenance instructions may face resistance from experienced technicians, particularly those who are accustomed to traditional methods. Here, ensuring effective training and demonstrating clear benefits will be crucial for successful adoption [35].
- Accuracy of Automated Profile Classification: The model presented in this work relies on questionnaires to define user expertise levels; however, misclassifications can occur. Future iterations should integrate real-time performance tracking to dynamically adjust worker profiles and ensure appropriate task allocation [36]. Also, the profile update should be considered and eventually automatic, based on the user performance and variability of the performed tasks.
- Scalability and Interoperability: While the model has been successfully applied using VSight, it was not tested in different platforms, industries, or maintenance environments. Standardizing digital work instructions across multiple industrial settings could improve the scalability of this approach [5]. Also, the adoption rate will be improved and adaptation costs will decrease.
- Language and Accessibility Barriers: The integration of multi-language support remains a challenge, particularly in VSight and for video-based instructions. Implementing an embedded video player with dynamic subtitles and real-time audio translation could enhance accessibility for multinational workforces [37]. This point can also be enhanced by the recent advancements in automatic video generation tools like OpenAI’s Sora, Google’s Veo 2, and others [38,39,40].
- Data Privacy and Security Considerations: As digital work instructions collect and analyze worker data to optimize task allocation, it is essential to ensure data privacy and compliance with industrial regulations. Further studies should explore secure data-sharing frameworks to mitigate potential risks [41].
5.3. Future Research and Industrial Implications
- Cross-Industry Validation: Testing this methodology in industries beyond manufacturing, such as healthcare, logistics, and aerospace. This can give us the ability to assess its adaptability and effectiveness in different maintenance contexts [42].
- AI-Driven Adaptive Learning: Integrating ML algorithms into digital work instructions could enable real-time performance analysis and adaptive complexity adjustments. AI could refine worker profiles based on task execution data, improving the accuracy of task assignments [43], eventually eliminating the need for an initial classification system.
- Predictive Maintenance Integration: Combining MHC-based work instructions with predictive maintenance strategies could improve operational efficiency. Through analyzing historical performance data and equipment conditions, digital instructions could proactively recommend maintenance interventions before failures occur [44,45].
- User Experience Optimization: Developing user-friendly interfaces with intuitive navigation and AR enhancements could improve engagement and task comprehension. This is particularly important for complex maintenance procedures [46].
6. Conclusions
Author Contributions
Funding
Data Availability Statement
Conflicts of Interest
Appendix A. Classification of the Steps’ Complexity of the Procedures Under Study
| Step | Intermediary Steps | Maint. Category | Step Order | Previous Steps | LCi | MCi | ECi | SoCi | Overall | ||||
|---|---|---|---|---|---|---|---|---|---|---|---|---|---|
| 1 | Change batteries | Ele. | 3 | 32, 34 | 0 | 0 | 1 | 0 | 2 | 0 | 0 | 0 | 2 |
| 2 | Restart an equipment | Ele. | 6 | 7 | 0 | 0 | 2 | 0 | 1 | 0 | 1 | 0 | 2 |
| 3 | Check if a fuse is blown | Ele. | 1 | NA | 0 | 0 | 1 | 0 | 1 | 0 | 0 | 0 | 1 |
| 4 | Change a fuse | Ele. | 2 | 3 | 0 | 0 | 2 | 0 | 1 | 0 | 0 | 0 | 2 |
| 5 | Locate equipment | Geral | 2 | 53, 54 | 1 | 0 | 0 | 0 | 0 | 0 | 0 | 0 | 1 |
| 6 | Know languagues | Geral | 1 | NA | 1 | 0 | 0 | 0 | 0 | 0 | 0 | 0 | 1 |
| 7 | Stop/Start an equipment | Mech. | 5 | 22 | 0 | 0 | 2 | 0 | 1 | 0 | 0 | 0 | 3 |
| 8 | Activate/Deactivate a rejector | Mech. | 3 | 5 | 0 | 0 | 2 | 0 | 0 | 0 | 0 | 0 | 1 |
| 9 | Move robot axis manually | Mech. | 2 | 7 | 0 | 0 | 1 | 0 | 0 | 0 | 0 | 0 | 1 |
| 10 | Stop a section | Mech. | 5 | 22 | 0 | 0 | 2 | 0 | 0 | 0 | 0 | 0 | 2 |
| 11 | Remove deflector | Mech. | 6 | 10 | 0 | 0 | 3 | 0 | 1 | 0 | 0 | 0 | 3 |
| 12 | Remove cartridges and punches | Mech. | 6 | 10 | 0 | 0 | 2 | 0 | 0 | 0 | 0 | 0 | 2 |
| 13 | Remove a mechanism from the inner shaft | Mech. | 6 | 10 | 0 | 0 | 2 | 0 | 0 | 0 | 0 | 0 | 2 |
| 14 | Switch on the “drop load” | Mech. | 6 | 10 | 0 | 0 | 2 | 0 | 1 | 0 | 0 | 0 | 2 |
| 15 | Calibrate nozzle holder arm | Mech. | 7 | 13 | 0 | 0 | 3 | 0 | 1 | 0 | 0 | 0 | 3 |
| 16 | Leveling the nozzle holder arm | Mech. | 7 | 14 | 0 | 0 | 3 | 0 | 1 | 0 | 0 | 0 | 3 |
| 17 | Place nozzles | Mech. | 8 | 15, 16 | 0 | 0 | 3 | 0 | 1 | 0 | 0 | 0 | 3 |
| 18 | Open/Close air valve | Pneum. | 2 | 42, 43 | 0 | 0 | 2 | 0 | 0 | 0 | 0 | 0 | 2 |
| 19 | Close/open section air | Pneum. | 3 | 18 | 0 | 0 | 1 | 0 | 0 | 0 | 0 | 0 | 1 |
| 20 | Consult an equipment manual | Qual. CTRL | 1 | NA | 2 | 0 | 0 | 0 | 0 | 0 | 1 | 0 | 2 |
| 21 | Confirm the retaining ring condition | Qual. CTRL | 4 | 44, 45, 46 | 0 | 0 | 1 | 1 | 0 | 0 | 0 | 0 | 2 |
| 22 | Activate/Deactivate the emergency button of an equipment | Safety | 4 | 51 | 1 | 0 | 0 | 0 | 0 | 0 | 0 | 0 | 1 |
| 23 | Place/Remove the safety on the reversing mechanism | Safety | 6 | 11 | 0 | 0 | 2 | 0 | 0 | 0 | 0 | 0 | 2 |
| 24 | Insert a USB pen drive | Soft. | 4 | 47, 60 | 0 | 0 | 0 | 0 | 0 | 0 | 1 | 0 | 1 |
| 25 | Use an equipment menu | Soft. | 3 | 5 | 0 | 0 | 0 | 0 | 0 | 0 | 2 | 0 | 2 |
| 26 | Use a touch screen | Soft. | 4 | 63 | 0 | 0 | 0 | 0 | 0 | 0 | 1 | 0 | 1 |
| 27 | Turn on a TV | Soft. | 2 | 43 | 0 | 0 | 0 | 0 | 0 | 0 | 1 | 0 | 1 |
| 28 | Connect an HDMI cable | Soft. | 4 | 47 | 0 | 0 | 0 | 0 | 0 | 0 | 1 | 0 | 1 |
| 29 | Unzip a .zip folder | Soft. | 2 | 25 | 0 | 0 | 0 | 0 | 0 | 0 | 2 | 0 | 2 |
| 30 | Connect an SD Card | Soft. | 4 | 47, 62 | 0 | 0 | 0 | 0 | 2 | 0 | 2 | 0 | 2 |
| 31 | Identify an Unbrako key | Tools | 1 | NA | 0 | 0 | 1 | 1 | 0 | 0 | 0 | 0 | 2 |
| 32 | Unscrew/tighten CHC | Tools | 2 | 31 | 0 | 0 | 1 | 1 | 0 | 0 | 0 | 0 | 2 |
| 33 | Identify a screwdriver | Tools | 1 | NA | 0 | 0 | 1 | 0 | 0 | 0 | 0 | 0 | 1 |
| 34 | Unscrew/tighten screws | Tools | 2 | 33 | 0 | 0 | 1 | 0 | 0 | 0 | 0 | 0 | 1 |
| 35 | Identify a socket wrench | Tools | 1 | NA | 0 | 0 | 1 | 0 | 0 | 0 | 0 | 0 | 1 |
| 36 | Unscrew/tighten hexagon socket screws with a screwdriver | Tools | 2 | 35 | 0 | 0 | 1 | 0 | 0 | 0 | 0 | 0 | 1 |
| 37 | Identify a 9/16" socket wrench | Tools | 1 | NA | 0 | 0 | 1 | 1 | 0 | 0 | 0 | 0 | 2 |
| 38 | Unscrew/tighten screws with the 9/16" socket wrench | Tools | 2 | 37 | 0 | 0 | 1 | 1 | 0 | 0 | 0 | 0 | 2 |
| 39 | Identify a crosshead screwdriver | Tools | 1 | NA | 0 | 0 | 1 | 0 | 0 | 0 | 0 | 0 | 1 |
| 40 | Unscrew/tighten screws with a crosshead screwdriver | Tools | 2 | 39 | 0 | 0 | 1 | 0 | 0 | 0 | 0 | 0 | 1 |
| 41 | Locate the compressed air valve | Pneum. | 1 | NA | 1 | 0 | 0 | 0 | 0 | 0 | 0 | 0 | 1 |
| 42 | Turn the valve handle clockwise/Anticlockwise | Pneum. | 1 | NA | 0 | 0 | 1 | 0 | 0 | 0 | 0 | 0 | 1 |
| 43 | Locate the power button on a remote control | Geral | 1 | NA | 0 | 0 | 0 | 0 | 0 | 0 | 1 | 0 | 1 |
| 44 | Locate the O-rings | Qual. CTRL | 3 | 5 | 0 | 0 | 1 | 0 | 0 | 0 | 0 | 0 | 1 |
| 45 | Inspect the surface of the O-rings for any visible cracks, deformities or signs of wear and tear | Qual. CTRL | 3 | 5 | 0 | 0 | 1 | 1 | 0 | 0 | 0 | 0 | 2 |
| 46 | Check for any signs of damage or corrosion around the O-ring | Qual. CTRL | 3 | 5 | 0 | 0 | 1 | 1 | 0 | 0 | 0 | 0 | 2 |
| 47 | Check if the equipment is turned on | Geral | 3 | 48, 49, 50 | 1 | 0 | 1 | 0 | 1 | 0 | 2 | 0 | 2 |
| 48 | Observe if there are any warning lights or indicators that suggest that the equipment is not running | Soft. | 2 | 58, 59 | 0 | 0 | 0 | 0 | 0 | 0 | 1 | 0 | 0 |
| 49 | Listen for any sounds or noises coming from the equipment that may indicate that it is running | Soft. | 1 | NA | 1 | 0 | 0 | 0 | 0 | 0 | 0 | 0 | 1 |
| 50 | Check if any displays on the equipment show that it is running | Soft. | 1 | NA | 0 | 0 | 0 | 0 | 0 | 0 | 1 | 0 | 1 |
| 51 | Locate the emergency stop button or switch | Geral | 3 | 5 | 1 | 0 | 2 | 0 | 0 | 0 | 0 | 0 | 2 |
| 52 | Check the status of the equipment before stopping/starting it to ensure that it is safe to do so | Mech. | 3 | 5 | 1 | 0 | 2 | 0 | 0 | 0 | 0 | 0 | 2 |
| 53 | Identify the name or type of equipment | Geral | 1 | NA | 1 | 0 | 0 | 0 | 0 | 0 | 0 | 0 | 1 |
| 54 | Know the general area or department where the equipment is usually located | Geral | 1 | NA | 1 | 0 | 0 | 0 | 0 | 0 | 0 | 0 | 1 |
| 55 | Verify that the equipment has restarted properly | Qual. CTRL | 7 | 2 | 1 | 0 | 1 | 0 | 0 | 0 | 2 | 0 | 2 |
| 56 | Check for any error messages or issues with the equipment after restarting | Qual. CTRL | 7 | 2 | 0 | 0 | 1 | 0 | 1 | 0 | 2 | 0 | 2 |
| 57 | Know the difference between the meaning of the color of lights | Geral | 1 | NA | 1 | 0 | 0 | 0 | 0 | 0 | 0 | 0 | 1 |
| 58 | Locate USB port on the equipment | Ele. | 3 | 5 | 0 | 0 | 0 | 0 | 1 | 0 | 0 | 0 | 1 |
| 59 | Identify the orientation of the USB drive | Ele. | 1 | NA | 0 | 0 | 0 | 0 | 1 | 0 | 0 | 0 | 1 |
| 60 | Identify the location of the SD card slot on the equipment | Ele. | 3 | 5 | 0 | 0 | 0 | 0 | 1 | 0 | 0 | 0 | 1 |
| 61 | Increase the water flow on the cullet chute | Mech. | 1 | NA | 0 | 0 | 1 | 0 | 0 | 0 | 0 | 0 | 1 |
| 62 | Reduce the glass flow | Soft. | 2 | 10 | 0 | 0 | 2 | 0 | 0 | 0 | 1 | 0 | 2 |
References
- Jacobs, R.L. Knowledge Work and Human Resource Development. Hum. Resour. Dev. Rev. 2017, 16, 176–202. [Google Scholar] [CrossRef]
- Leder, R.; Stern, H.; Freitag, M. Towards design guidance for the digitalisation of work instructions by focusing on technological possibilities and industrial requirements. Procedia CIRP 2022, 109, 466–471. [Google Scholar] [CrossRef]
- Kock, N. Media naturalness theory: Human evolution and behaviour towards electronic communication technologies. In Applied Evolutionary Psychology; Oxford Academic: Oxford, UK, 2012. [Google Scholar] [CrossRef]
- Nee, A.; Ong, S.; Chryssolouris, G.; Mourtzis, D. Augmented reality applications in design and manufacturing. CIRP Ann. 2012, 61, 657–679. [Google Scholar] [CrossRef]
- Letmathe, P.; Rößler, M. Should firms use digital work instructions?—Individual learning in an agile manufacturing setting. J. Oper. Manag. 2022, 68, 94–109. [Google Scholar] [CrossRef]
- Xu, L.D.; Xu, E.L.; Li, L. Industry 4.0: State of the art and future trends. Int. J. Prod. Res. 2018, 56, 2941–2962. [Google Scholar] [CrossRef]
- Lee, J.; Bagheri, B.; Kao, H.A. A Cyber-Physical Systems architecture for Industry 4.0-based manufacturing systems. Manuf. Lett. 2015, 3, 18–23. [Google Scholar] [CrossRef]
- Clark, J.M.; Paivio, A. Dual coding theory and education. Educ. Psychol. Rev. 1991, 3, 149–210. [Google Scholar] [CrossRef]
- Mayer, R.E.; Moreno, R. A Cognitive Theory of Multimedia Learning: Implications for Design Principles. In Proceedings of the International Conference on Human Factors in Computing Systems, Los Angeles, CA, USA, 18–23 April 1998. [Google Scholar]
- Ayres, P.; Cierniak, G. Split-Attention Effect; Springer: Greer, SC, USA, 2012; pp. 3172–3175. [Google Scholar] [CrossRef]
- Haleem, A.; Javaid, M.; Singh, R.P. Encouraging Safety 4.0 to enhance industrial culture: An extensive study of its technologies, roles, and challenges. Green Technol. Sustain. 2025, 3, 100158. [Google Scholar] [CrossRef]
- Bednarek, M.; Luściński, S.; Jabłoński, M.; Schaffeld Graniffo, G.J. Harnessing Industry 4.0 Technologies: A Novel Predictive Maintenance Method for Advanced Production Systems. Manag. Prod. Eng. Rev. 2025, 15, 1–13. [Google Scholar] [CrossRef]
- Cao, H. Towards more sustainable enterprise data and application management with cross silo Federated Learning and Analytics. arXiv 2023, arXiv:2312.14628. [Google Scholar]
- Boareto, P.A.; Szejka, A.L.; Loures, E.F.R.; Deschamps, F.; Santos, E.A.P. Accelerating Industry 4.0 and 5.0: The Potential of Generative Artificial Intelligence. In Communications in Computer and Information Science, Proceedings of the Innovative Intelligent Industrial Production and Logistics—5th International Conference, IN4PL 2024, Porto, Portugal, 21–22 November 2024; Springer: Cham, Switzerland, 2025; Volume 2372, pp. 456–472. [Google Scholar] [CrossRef]
- Hoffmann, M.A.; Lasch, R. Unlocking the Potential of Predictive Maintenance for Intelligent Manufacturing: A Case Study On Potentials, Barriers, and Critical Success Factors. Schmalenbach J. Bus. Res. 2025, 77, 27–55. [Google Scholar] [CrossRef]
- Berghout, T.; Benbouzid, M.; Bentrcia, T.; Lim, W.H.; Amirat, Y. Federated Learning for Condition Monitoring of Industrial Processes: A Review on Fault Diagnosis Methods, Challenges, and Prospects. Electronics 2023, 12, 158. [Google Scholar] [CrossRef]
- Szpytko, J.; Salgado Duarte, Y. A digital twins concept model for integrated maintenance: A case study for crane operation. J. Intell. Manuf. 2021, 32, 1863–1881. [Google Scholar] [CrossRef]
- Ras, E.; Wild, F.; Stahl, C.; Baudet, A. Bridging the Skills Gap of Workers in Industry 4.0 by Human Performance Augmentation Tools: Challenges and Roadmap. In Proceedings of the 10th International Conference on PErvasive Technologies Related to Assistive Environments (PETRA’17), New York, NY, USA, 21–23 June 2017; pp. 428–432. [Google Scholar] [CrossRef]
- Harborth, D.; Kümpers, K. Intelligence augmentation: Rethinking the future of work by leveraging human performance and abilities. Virtual Real. 2022, 26, 849–870. [Google Scholar] [CrossRef]
- Moencks, M.; Roth, E.; Bohné, T.; Kristensson, P.O. Augmented Workforce: Contextual, cross-hierarchical enquiries on human-technology integration in industry. Comput. Ind. Eng. 2022, 165, 107822. [Google Scholar] [CrossRef]
- Commons, M.L.; Trudeau, E.J.; Stein, S.A.; Richards, F.A.; Krause, S.R. Hierarchical Complexity of Tasks Shows the Existence of Developmental Stages. Dev. Rev. 1998, 18, 237–278. [Google Scholar] [CrossRef]
- Commons, M.L.; Gane-McCalla, R.; Barker, C.D.; Li, E.Y. The model of hierarchical complexity as a measurement system. Behav. Dev. Bull. 2014, 19, 9. [Google Scholar] [CrossRef]
- Leite, S.; Mota, B.; Silva, A.R.; Commons, M.L.; Miller, P.M.; Rodrigues, P.P. Hierarchical growth in neural networks structure: Organizing inputs by Order of Hierarchical Complexity. PLoS ONE 2023, 18, e0308115. [Google Scholar] [CrossRef]
- Barros Neves, R.; Ferreira Leite, S.; Ramos Silva, A.; Mesquita Vasconcelos, J.H. Development of a Virtual System to Analyze the Learning of 3D Shapes. World Futur. 2023, 79, 776–793. [Google Scholar] [CrossRef]
- Commons, M.L. Introduction to the Model of Hierarchical Complexity and Its Relationship to Postformal Action. World Futur. 2008, 64, 305–320. [Google Scholar] [CrossRef]
- Commons, M.; Goodheart, E.; Pekker, A.; Dawson, T.; Draney, K.; Adams, K. Using Rasch scaled stage scores to validate orders of hierarchical complexity of balance beam task sequences. J. Appl. Meas. 2008, 9, 182–199. [Google Scholar]
- Commons, M.; Chen, S. Advances in the model of hierarchical complexity (MHC). Behav. Dev. Bull. 2014, 19, 37–50. [Google Scholar] [CrossRef]
- Garnier, R.; Nadeau, S.; Boivin, R. Decision support system for the allocation of resources in a maintenance organization. Int. J. Ind. Eng. Comput. 2011, 2, 857–870. [Google Scholar]
- Kamsu-Foguem, B.; Noyes, D. Graph-based reasoning in collaborative knowledge management for industrial maintenance. Comput. Ind. 2013, 64, 998–1013. [Google Scholar] [CrossRef]
- Masoni, R.; Ferrise, F.; Bordegoni, M.; Gattullo, M.; Uva, A.E.; Fiorentino, M.; Carrabba, E.; Di Donato, M. Supporting Remote Maintenance in Industry 4.0 through Augmented Reality. Procedia Manuf. 2017, 11, 1296–1302. [Google Scholar] [CrossRef]
- Ming Heng, B.J.; Keong Ng, A.; Hee Tay, R.K. Digitization of Work Instructions and Checklists for Improved Data Management and Work Productivity. In Proceedings of the 2019 4th International Conference on Intelligent Transportation Engineering (ICITE), Singapore, 5–7 September 2019; pp. 79–83. [Google Scholar] [CrossRef]
- Liu, X.W.; Li, C.Y.; Dang, S.; Wang, W.; Qu, J.; Chen, T.; Wang, Q.L. Research on training effectiveness of professional maintenance personnel based on virtual reality and augmented reality technology. Sustainability 2022, 14, 14351. [Google Scholar] [CrossRef]
- Abbas, Y.; Martinetti, A.; Nizamis, K.; Spoolder, S.; van Dongen, L.A. Ready, trainer… one*! discovering the entanglement of adaptive learning with virtual reality in industrial training: A case study. Interact. Learn. Environ. 2023, 31, 3698–3727. [Google Scholar] [CrossRef]
- Lagomarsino, M.; Lorenzini, M.; De Momi, E.; Ajoudani, A. An online framework for cognitive load assessment in industrial tasks. Robot. Comput.-Integr. Manuf. 2022, 78, 102380. [Google Scholar] [CrossRef]
- Plumanns, L.; Janssen, D.; Vossen, R.; Isenhardt, I. Organizational and individual factors for training of the manufacturing workforce in digitalization. In Proceedings of the 2019 IEEE Global Engineering Education Conference (EDUCON), Dubai, United Arab Emirates, 8–11 April 2019; pp. 1158–1166. [Google Scholar]
- Tinga, T.; Wubben, F.; Tiddens, W.; Wortmann, H.; Gaalman, G. Dynamic maintenance based on functional usage profiles. J. Qual. Maint. Eng. 2021, 27, 21–42. [Google Scholar] [CrossRef]
- Gonzales, L. Designing for intersectional, interdependent accessibility: A case study of multilingual technical content creation. Commun. Des. Q. Rev. 2019, 6, 35–45. [Google Scholar] [CrossRef]
- Temsah, M.H.; Nazer, R.; Altamimi, I.; Aldekhyyel, R.; Jamal, A.; Almansour, M.; Aljamaan, F.; Alhasan, K.; Temsah, A.A.; Al-Eyadhy, A.; et al. OpenAI’s Sora and Google’s Veo 2 in Action: A Narrative Review of Artificial Intelligence-driven Video Generation Models Transforming Healthcare. Cureus 2025, 17, e77593. [Google Scholar] [CrossRef] [PubMed]
- Anderson, T.; Niu, S. Making AI-Enhanced Videos: Analyzing Generative AI Use Cases in YouTube Content Creation. arXiv 2025, arXiv:2503.03134. [Google Scholar]
- Lee, U.; Jeong, Y.; Kim, S.; Son, Y.; Byun, G.; Kim, H.; Lim, C. How Can Video Generative AI Transform K-12 Education? Examining Teachers’ Perspectives through TPACK and TAM. arXiv 2025, arXiv:2503.08003. [Google Scholar]
- Soveizi, N.; Turkmen, F.; Karastoyanova, D. Security and privacy concerns in cloud-based scientific and business workflows: A systematic review. Future Gener. Comput. Syst. 2023, 148, 184–200. [Google Scholar] [CrossRef]
- Taylor, R.; Johnson, M. Applying Digital Work Instructions in Healthcare Maintenance. HealthTech J. 2020, 8, 150–165. [Google Scholar] [CrossRef]
- Roque, A.S.; Krebs, V.W.; Figueiro, I.C.; Jazdi, N. An analysis of machine learning algorithms in rotating machines maintenance. IFAC-PapersOnLine 2022, 55, 252–257. [Google Scholar] [CrossRef]
- Werner, A.; Zimmermann, N.; Lentes, J. Approach for a holistic predictive maintenance strategy by incorporating a digital twin. Procedia Manuf. 2019, 39, 1743–1751. [Google Scholar] [CrossRef]
- Daoudi, N.; Smail, Z.; Aboussaleh, M. Machine learning based predictive maintenance: Review, challenges and workflow. In Proceedings of the International Conference on Artificial Intelligence & Industrial Applications, Meknes, Morocco, 17–18 February 2023; pp. 71–88. [Google Scholar]
- Alomari, H.W.; Ramasamy, V.; Kiper, J.D.; Potvin, G. A User Interface (UI) and User eXperience (UX) evaluation framework for cyberlearning environments in computer science and software engineering education. Heliyon 2020, 6, e03917. [Google Scholar] [CrossRef]













| Order | Name of Complexity | Order | Name of Complexity |
|---|---|---|---|
| 0 | Calculatory | 8 | Concrete |
| 1 | Sensory and Motor | 9 | Abstract |
| 2 | Circular Sensory–Motor | 10 | Formal |
| 3 | Sensory–Motor | 11 | Systematic |
| 4 | Nominal | 12 | Metasystematic |
| 5 | Sentential | 13 | Paradigmatic |
| 6 | Preoperational | 14 | Cross-Paradigmatic |
| 7 | Primary | 15 | Meta-Cross-Paradigmatic |
| Step | Overall | |||||||||
|---|---|---|---|---|---|---|---|---|---|---|
| 1 | Stop/start equipment | 0 | 0 | 2 | 0 | 0 | 0 | 0 | 0 | 2 |
| 2 | Use the adjustable wrench to loosen the bolt securing the negative cable (black) to the battery terminal | 0 | 0 | 3 | 0 | 1 | 0 | 0 | 0 | 3 |
| 3 | Identify a 9/16″ socket wrench | 0 | 0 | 1 | 1 | 0 | 0 | 0 | 0 | 2 |
| Logistics (Log.) | 1—Novice |
| 2—Professional | |
| 3—Expert | |
| Mechanical (Mec.) | 1—Novice |
| 2—Professional | |
| 3—Expert | |
| Electrical (Ele.) | 1—Novice |
| 2—Professional | |
| 3—Expert | |
| Software (Soft.) | 1—Novice |
| 2—Professional | |
| 3—Expert |
| Questions | Answers | Log. | Mec. | Ele. | Soft. |
|---|---|---|---|---|---|
| In which department do you work? | Electrical Maintenance | 0 | 1 | 3 | 2 |
| Mechanical Maintenance | 0 | 3 | 1 | 1 | |
| IS Maintenance/Job Changes | 1 | 2 | 1 | 1 | |
| Quality/Cold End Maintenance | 3 | 0 | 1 | 1 | |
| Forming | 1 | 2 | 1 | 1 | |
| Other | 0 | 0 | 0 | 0 | |
| How many years of experience do you have in your area of expertise? | Less than 1 year | 0 | 0 | 0 | 0 |
| 1–5 years | 1 | 1 | 1 | 1 | |
| More than 5 years | 3 | 3 | 3 | 3 | |
| How comfortable are you in working with logistics systems? | Not very comfortable | 0 | 0 | 0 | 0 |
| Comfortable | 1 | 0 | 0 | 0 | |
| Very Comfortable | 2 | 0 | 0 | 0 | |
| How comfortable are you in working with mechanical systems? | Not very comfortable | 0 | 0 | 0 | 0 |
| Comfortable | 0 | 1 | 0 | 0 | |
| Very Comfortable | 0 | 2 | 0 | 0 | |
| How comfortable are you in working with electrical systems? | Not very comfortable | 0 | 0 | 0 | 0 |
| Comfortable | 0 | 0 | 1 | 1 | |
| Very Comfortable | 0 | 0 | 2 | 2 | |
| How comfortable are you in working with software systems? | Not very comfortable | 0 | 0 | 0 | 0 |
| Comfortable | 0 | 0 | 0 | 1 | |
| Very Comfortable | 0 | 0 | 1 | 2 |
| Area | Level | Result |
|---|---|---|
| Logistics | Novice | ≤2 |
| Professional | 2 < n ≤ 5 | |
| Expert | >5 | |
| Mechanical | Novice | ≤2 |
| Professional | 2 < n ≤ 5 | |
| Expert | >5 | |
| Electrical | Novice | ≤2 |
| Professional | 2 < n ≤ 5 | |
| Expert | >5 | |
| Software | Novice | ≤2 |
| Professional | 2 < n ≤ 5 | |
| Expert | >5 |
| Complexity Level | Profile | |||||||||||||||||
|---|---|---|---|---|---|---|---|---|---|---|---|---|---|---|---|---|---|---|
| (1,3,1,2) | ||||||||||||||||||
| Steps | 1 | 2 | 3 | 4 | 1 | 2 | 3 | 4 | 1 | 2 | 3 | 4 | 1 | 2 | 3 | 4 | Steps to View | |
| Park the car in a well-ventilated area | 1 | 1 | 0 | 0 | 0 | 0 | 0 | 0 | 0 | 0 | 0 | 0 | 0 | 0 | 0 | 0 | 1000 | 1 |
| Put on safety gloves | 1 | 0 | 0 | 0 | 0 | 0 | 0 | 0 | 0 | 0 | 0 | 0 | 0 | 0 | 0 | 0 | 1000 | 1 |
| Check for an adjustable wrench | 0 | 0 | 0 | 0 | 1 | 0 | 0 | 0 | 0 | 0 | 0 | 0 | 0 | 0 | 0 | 0 | 0000 | 0 |
| Prepare battery terminal cleaner or a small wire brush | 1 | 0 | 0 | 0 | 0 | 0 | 0 | 0 | 0 | 0 | 0 | 0 | 0 | 0 | 0 | 0 | 1000 | 1 |
| If required, locate a battery hold-down clamp | 0 | 0 | 0 | 0 | 1 | 0 | 0 | 0 | 0 | 0 | 0 | 0 | 0 | 0 | 0 | 0 | 0000 | 0 |
| Locate the battery | 0 | 0 | 0 | 0 | 1 | 0 | 0 | 0 | 0 | 0 | 0 | 0 | 0 | 0 | 0 | 0 | 0000 | 0 |
| Use the adjustable wrench to loosen the bolt securing the negative cable (black) to the battery terminal | 0 | 0 | 0 | 0 | 1 | 1 | 1 | 0 | 1 | 0 | 0 | 0 | 0 | 0 | 0 | 0 | 0100 | 1 |
| Once loose, remove the negative cable from the terminal and set it aside | 0 | 0 | 0 | 0 | 1 | 1 | 0 | 0 | 1 | 0 | 0 | 0 | 0 | 0 | 0 | 0 | 0000 | 0 |
| Do the same with the positive cable (red) | 0 | 0 | 0 | 0 | 1 | 1 | 1 | 0 | 1 | 0 | 0 | 0 | 0 | 0 | 0 | 0 | 0100 | 1 |
| Remove the old battery | 0 | 0 | 0 | 0 | 1 | 0 | 0 | 0 | 0 | 0 | 0 | 0 | 0 | 0 | 0 | 0 | 0000 | 0 |
| Inspect the battery terminals and clean if necessary using the terminal cleaner or wire brush | 0 | 0 | 0 | 0 | 1 | 1 | 0 | 0 | 0 | 0 | 0 | 0 | 0 | 0 | 0 | 0 | 0000 | 0 |
| If needed, reset electronic settings according to your car’s manual | 0 | 0 | 0 | 0 | 0 | 0 | 0 | 0 | 0 | 0 | 0 | 0 | 1 | 1 | 0 | 0 | 0001 | 1 |
| Install the new battery | 0 | 0 | 0 | 0 | 1 | 0 | 0 | 0 | 0 | 0 | 0 | 0 | 0 | 0 | 0 | 0 | 0000 | 0 |
| Attach the positive cable (red) to the positive terminal of the new battery | 0 | 0 | 0 | 0 | 1 | 1 | 1 | 0 | 1 | 0 | 0 | 0 | 0 | 0 | 0 | 0 | 0100 | 1 |
| Use the wrench to tighten the bolt securely | 0 | 0 | 0 | 0 | 1 | 0 | 0 | 0 | 0 | 0 | 0 | 0 | 0 | 0 | 0 | 0 | 0000 | 0 |
| Do the same with the negative cable (black) | 0 | 0 | 0 | 0 | 1 | 1 | 1 | 0 | 1 | 0 | 0 | 0 | 0 | 0 | 0 | 0 | 0100 | 1 |
| Perform a final inspection to ensure everything is properly connected and secured | 1 | 1 | 0 | 0 | 0 | 0 | 0 | 0 | 0 | 0 | 0 | 0 | 0 | 0 | 0 | 0 | 1000 | 1 |
| Dispose of the old battery properly | 1 | 0 | 0 | 0 | 0 | 0 | 0 | 0 | 0 | 0 | 0 | 0 | 0 | 0 | 0 | 0 | 1000 | 1 |
Disclaimer/Publisher’s Note: The statements, opinions and data contained in all publications are solely those of the individual author(s) and contributor(s) and not of MDPI and/or the editor(s). MDPI and/or the editor(s) disclaim responsibility for any injury to people or property resulting from any ideas, methods, instructions or products referred to in the content. |
© 2025 by the authors. Licensee MDPI, Basel, Switzerland. This article is an open access article distributed under the terms and conditions of the Creative Commons Attribution (CC BY) license (https://creativecommons.org/licenses/by/4.0/).
Share and Cite
Raposo, G.; Araújo, N.; Parente, M.; Lopes, A.M.; Santos, A.; Pereira, F.; Leite, S.; Ramos Silva, A. Personalizing Industrial Maintenance Operation Using the Model of Hierarchical Complexity. J. Manuf. Mater. Process. 2025, 9, 132. https://doi.org/10.3390/jmmp9040132
Raposo G, Araújo N, Parente M, Lopes AM, Santos A, Pereira F, Leite S, Ramos Silva A. Personalizing Industrial Maintenance Operation Using the Model of Hierarchical Complexity. Journal of Manufacturing and Materials Processing. 2025; 9(4):132. https://doi.org/10.3390/jmmp9040132
Chicago/Turabian StyleRaposo, Gonçalo, Nuno Araújo, Marco Parente, António M. Lopes, Adriano Santos, Filipe Pereira, Sofia Leite, and António Ramos Silva. 2025. "Personalizing Industrial Maintenance Operation Using the Model of Hierarchical Complexity" Journal of Manufacturing and Materials Processing 9, no. 4: 132. https://doi.org/10.3390/jmmp9040132
APA StyleRaposo, G., Araújo, N., Parente, M., Lopes, A. M., Santos, A., Pereira, F., Leite, S., & Ramos Silva, A. (2025). Personalizing Industrial Maintenance Operation Using the Model of Hierarchical Complexity. Journal of Manufacturing and Materials Processing, 9(4), 132. https://doi.org/10.3390/jmmp9040132

