Optimizing Roller Burnishing of Aluminum Alloy 6061-T6: Comparative Analysis of Dry and Lubricated Conditions for Enhanced Surface Quality and Mechanical Properties
Abstract
1. Introduction
2. Materials and Methods
3. Results and Discussion
3.1. Surface Roughness (Ra)
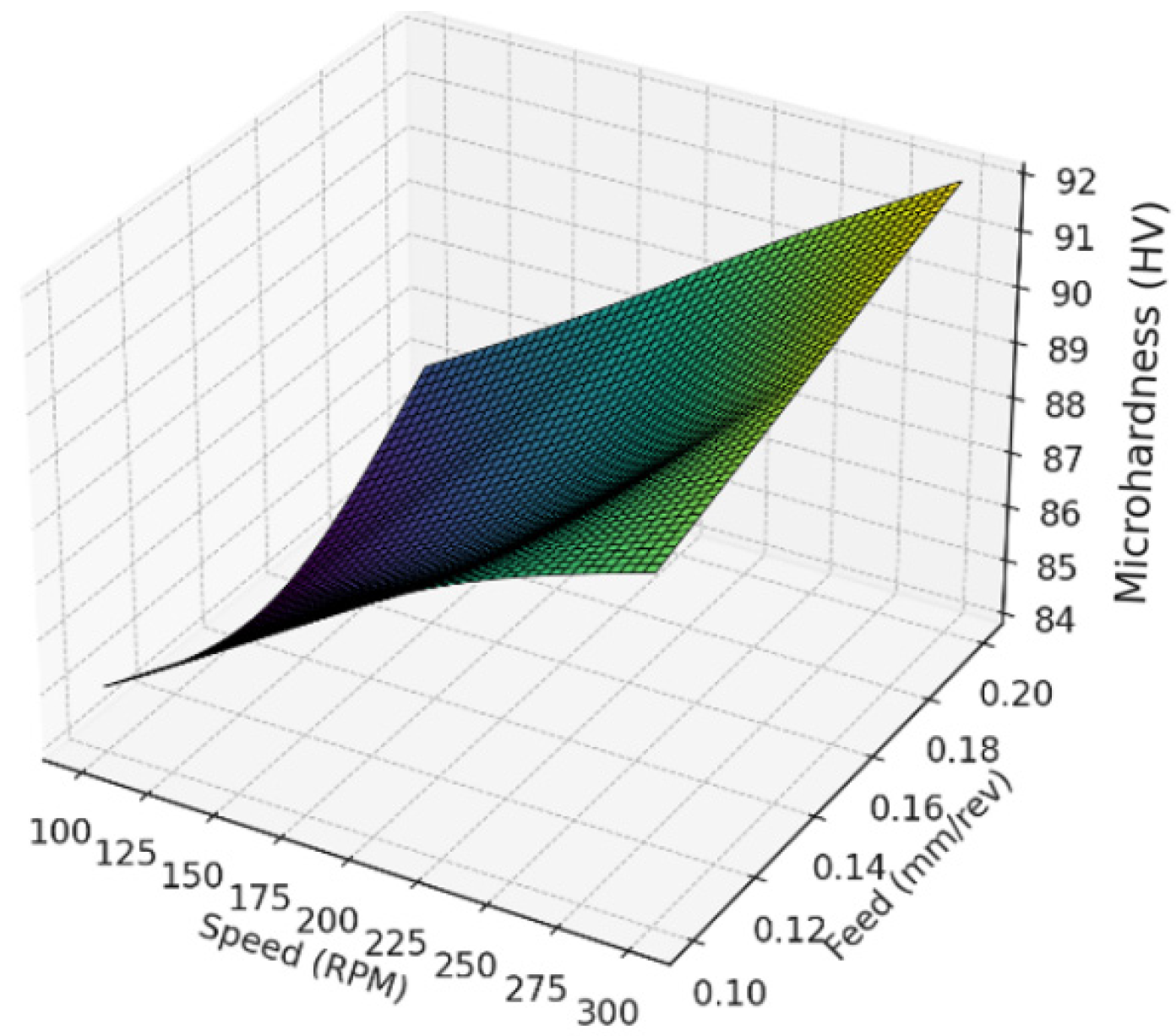
3.2. Microhardness (HV)
3.3. Roundness
3.3.1. Dry Condition: Surface Roughness
- The surface roughness is 1.5 µm at 100 rpm, 0.1 mm/rev f, and one pass.
 - The surface roughness is decreased by 1.3 µm when the speed is increased to 200 rpm, f is 0.1 mm/rev, and two passes are performed.
 - The surface roughness further reduces to 1.1 µm at 300 rpm, 0.1 mm/rev f, and three passes.
 

3.3.2. Lubricated Condition: Surface Roughness
- The surface roughness is 1.0 µm at 100 rpm, 0.1 mm/rev f, and one pass.
 - A surface roughness reduction of 0.9 µm is achieved by increasing the speed to 200 rpm, f at 0.1 mm/rev, and making two passes.
 - The surface roughness further reduces to 0.8 µm 0.1 mm/rev feed, at 300 rpm, and three passes.
 

3.3.3. Dry Condition: Microhardness
- The microhardness is 85 HV at 100 rpm, one pass, and an f of 0.1 mm/rev.
 - A microhardness of 88 HV is achieved by increasing the speed to 200 rpm and making two passes at an f of 0.1 mm/rev.
 - The microhardness reaches 90 HV after three passes at 300 rpm and 0.1 mm/rev f.
 

3.3.4. Lubricated Condition: Microhardness
- At an f of 0.1 mm/rev, speed of 100 rpm, and one pass, the microhardness is 90 HV.
 - Increasing speed to 200 rpm with an f of 0.1 mm/rev and two passes results in a microhardness of 92 HV.
 - At 300 rpm, when the f is 0.1 mm/rev and the number of passes is three, the microhardness increases to 94 HV.
 

3.3.5. Dry Condition: Roundness
- Roundness is 0.05 mm at a f 0.1 mm/rev, v 100 rpm, and one pass.
 - At a speed of 200 rpm with two passes and an f of 0.1 mm/rev, the roundness is 0.04 mm.
 - When a f of 0.1 mm/rev, a speed increased to 300 rpm, and three passes, the roundness is 0.04 mm.
 
3.3.6. Lubricated Condition: Roundness
- At 100 rpm, with one pass and an f of 0.1 mm/rev1, the roundness is 0.03 mm.
 - With an increase in speed to 200 rpm, two passes, and an f of 0.1 mm/rev, the roundness is 0.02 mm.
 - Further with an f of 0.1 mm/rev, increase in speed to 300 rpm, and three passes, and the roundness is still 0.02 mm.
 
4. Conclusions
- Lubrication using aluminum oxide and vegetable oil significantly enhanced the performance of roller burnishing on aluminum alloy 6061-T6.
 - Significant improvements were observed in surface finish, microhardness, and roundness when compared to dry conditions:
- –
 - Surface roughness was reduced from 1.7 µm to 0.012 µm under lubricated conditions;
 - –
 - Microhardness increased from 92 HV to 96 HV under lubricated conditions;
 - –
 - Roundness improved from 0.07 mm to 0.05 mm under lubricated conditions.
 
 - Optimal performance was achieved with higher speeds and lower feed rates.
 - At a 0.1 mm/rev feed rate, 300 rpm, and three passes, the lubricated process resulted in a surface roughness of 0.8 µm, a microhardness of 94 HV, and a roundness of 0.02 mm.
 - The findings validate the effectiveness of minimal lubrication in enhancing roller burnishing.
 - Optimization of burnishing parameters and lubrication can lead to significant improvements in the surface quality and mechanical properties of aluminum alloy components, providing valuable insights for the manufacturing industry.
 
5. Limitations
- Our findings are based on aluminum alloy 6061-T6 and may not apply to other alloys or materials.
 - The study focused on limited process parameters (feed rate, speed, and number of passes), excluding factors like tool geometry, lubrication quantity, and environmental conditions.
 - The long-term effects on tool wear and surface integrity were not examined.
 - The environmental impact and economic feasibility of scaling up the lubrication with aluminum oxide and vegetable oil for mass production were not assessed.
 - Our findings are based on a specific nanofluid mixture of aluminum oxide and vegetable oil as the lubrication liquid.
 
Author Contributions
Funding
Data Availability Statement
Acknowledgments
Conflicts of Interest
References
- Rodríguez, A.; López de Lacalle, L.N.; Celaya, A.; Fernández, A.; Lamikiz, A. Ball burnishing application for finishing sculptured surfaces in multi-axis machines. Int. J. Mechatron. Manuf. Syst. 2011, 4, 220–237. [Google Scholar] [CrossRef]
 - Pak, A.; Mahmoodi, M.; Safari, M. Experimental investigation of the effects of initial surface roughness on ultrasonic assisted ball burnishing of Al6061-T6. Modares Mech. Eng. 2020, 20, 87–95. [Google Scholar]
 - Saffar, S.; Eslami, H. Increasing the fatigue life and surface improvement of AL7075 alloy T6 by using ultrasonic ball burnishing process. Int. J. Surf. Sci. Eng. 2022, 16, 181–206. [Google Scholar] [CrossRef]
 - Somatkar, A.A. Enhancing Surface Integrity and Quality through Roller Burnishing: A Comprehensive Review of Parameters Optimization, and Applications. Commun. Appl. Nonlinear Anal. 2024, 31, 151–169. [Google Scholar] [CrossRef]
 - Nguyen, T.T.; Nguyen, T.A.; Trinh, Q.H.; Le, X.B.; Pham, L.H.; Le, X.H. Artificial neural network-based optimization of operating parameters for minimum quantity lubrication-assisted burnishing process in terms of surface characteristics. Neural Comput. Appl. 2022, 34, 7005–7031. [Google Scholar] [CrossRef]
 - Nguyen, T.T. Multi-response performance optimization of burnishing operation for improving hole quality. J. Braz. Soc. Mech. Sci. Eng. 2021, 43, 560. [Google Scholar] [CrossRef]
 - Shirsat, U.; Ahuja, B.; Dhuttargaon, M. Effect of burnishing parameters on surface finish. J. Inst. Eng. Ser. C 2017, 98, 431–436. [Google Scholar] [CrossRef]
 - Kurkute, V.; Chavan, S.T. Modeling and Optimization of surface roughness and microhardness for roller burnishing process using response surface methodology for Aluminum 63400 alloy. Procedia Manuf. 2018, 20, 542–547. [Google Scholar] [CrossRef]
 - Patel, K.A.; Brahmbhatt, P.K. Response surface methodology-based desirability approach for optimization of roller burnishing process parameter. J. Inst. Eng. Ser. C 2018, 99, 729–736. [Google Scholar] [CrossRef]
 - Maheshwari, A.S.; Gawande, R.R. Improving Surface Quality of AA 6351 by the Stiff Burnishing Technique. Jordan J. Mech. Ind. Eng. 2016, 10, 245–251. [Google Scholar]
 - Yaman, N.; Sunay, N.; Kaya, M.; Kaynak, Y. Enhancing surface integrity of additively manufactured Inconel 718 by roller burnishing process. Procedia CIRP 2022, 108, 681–686. [Google Scholar] [CrossRef]
 - Prasad, K.A.; John, M.S. Optimization of external roller burnishing process on magnesium silicon carbide metal matrix composite using response surface methodology. J. Braz. Soc. Mech. Sci. Eng. 2021, 43, 342. [Google Scholar] [CrossRef]
 - Tadic, B.; Todorovic, P.M.; Luzanin, O.; Miljanic, D.; Jeremic, B.M.; Bogdanovic, B.; Vukelic, D. Using specially designed high-stiffness burnishing tool to achieve high-quality surface finish. Int. J. Adv. Manuf. Technol. 2013, 67, 601–611. [Google Scholar] [CrossRef]
 - El-Khabeery, M.M.; El-Axir, M.H. Experimental techniques for studying the effects of milling roller-burnishing parameters on surface integrity. Int. J. Mach. Tools Manuf. 2001, 41, 1705–1719. [Google Scholar] [CrossRef]
 - Tugay, I.O.; Hosseinzadeh, A.; Yapici, G.G. Hardness and wear resistance of roller burnished 316L stainless steel. Mater. Today Proc. 2021, 47, 2405–2409. [Google Scholar] [CrossRef]
 - Okada, M.; Suenobu, S.; Watanabe, K.; Yamashita, Y.; Asakawa, N. Development and burnishing characteristics of roller burnishing method with rolling and sliding effects. Mechatronics 2015, 29, 110–118. [Google Scholar] [CrossRef]
 - Huang, B.; Kaynak, Y.; Sun, Y.; Jawahir, I.S. Surface layer modification by cryogenic burnishing of Al 7050-T7451 alloy and validation with FEM-based burnishing model. Procedia CIRP 2015, 31, 1–6. [Google Scholar] [CrossRef]
 - Kanovic, Z.; Vukelic, D.; Simunovic, K.; Prica, M.; Saric, T.; Tadic, B.; Simunovic, G. The Modelling of Surface Roughness after the Ball Burnishing Process with a High-Stiffness Tool by Using Regression Analysis, Artificial Neural Networks, and Support Vector Regression. Metals 2022, 12, 320. [Google Scholar] [CrossRef]
 - Mahmood, N.Q.; Tahir, Y.F.; Hikmat, M.; Abdulsatar, M.S.; Baumli, P. Experimental investigation of the surface roughness for aluminum alloy AA6061 in milling operation by taguchi method with the anova technique. J. Eng. 2024, 30, 1–14. [Google Scholar] [CrossRef]
 - Casarin, S.J.; De Angelo Sanchez, L.E.; Bianchi, E.C.; Scalon, V.L.; Fragelli, R.L.; De Godoi, E.L.; Cindra Fonseca, M.D.P. Effect of burnishing on Inconel 718 workpiece surface heated by infrared radiation. Mater. Manuf. Process. 2021, 36, 1853–1864. [Google Scholar] [CrossRef]
 - Caudill, J.; Schoop, J.; Jawahir, I.S. Correlation of surface integrity with processing parameters and advanced interface cooling/lubrication in burnishing of Ti-6Al-4V alloy. Adv. Mater. Process. Technol. 2019, 5, 53–66. [Google Scholar] [CrossRef]
 - Rotella, G.; Rinaldi, S.; Filice, L. Roller burnishing of Ti6Al4V under different cooling/lubrication conditions and tool design: Effects on surface integrity. Int. J. Adv. Manuf. Technol. 2020, 106, 431–440. [Google Scholar] [CrossRef]
 - Elsamanty, M.E.; Youssef, W.F.; Abdelsalam, M.; Ibrahim, A.A. Investigating the Impact of Tool Type on Optimizing Burnishing Parameters for AISI 1035 Steel: A Taguchi and RSM Approach. Eng. Res. J. 2023, 180, 119–146. [Google Scholar] [CrossRef]
 - Modi, M.A.; Patel, T.M. Predictive modeling of specific fuel consumption in compression ignition engines using neural networks: A comparative analysis across diesel and polymer-based fuels. Eng. Res. Express 2024, 6, 035519. [Google Scholar] [CrossRef]
 - Albadr, J.; Tayal, S.; Alasadi, M. Heat transfer through heat exchanger using Al2O3 nanofluid at different concentrations. Case Stud. Therm. Eng. 2013, 1, 38–44. [Google Scholar] [CrossRef]
 - Bahmani, M.H.; Sheikhzadeh, G.; Zarringhalam, M.; Akbari, O.A.; Alrashed, A.A.; Shabani, G.A.S.; Goodarzi, M. Investigation of turbulent heat transfer and nanofluid flow in a double pipe heat exchanger. Adv. Powder Technol. 2018, 29, 273–282. [Google Scholar] [CrossRef]
 - Pourhoseini, S.H.; Naghizadeh, N.; Hoseinzadeh, H. Effect of silver-water nanofluid on heat transfer performance of a plate heat exchanger: An experimental and theoretical study. Powder Technol. 2018, 332, 279–286. [Google Scholar] [CrossRef]
 - Sadat, A. Residual stresses and surface damage when micromachining 6061-T6 aluminum alloy. Int. J. Adv. Manuf. Technol. 2024, 130, 4469–4477. [Google Scholar] [CrossRef]
 - Akkaya, M.; Menlik, T.; Sözen, A.; Gürü, M. Experimental investigation of nanolubricant usage in a cooling system at different nanoparticle concentrations. Heat Transf. Res. 2020, 51, 949–965. [Google Scholar] [CrossRef]
 



| Composition | Cu | Al | Cr | Mg | Mn | Si | Zn | Fe | Ti | 
|---|---|---|---|---|---|---|---|---|---|
| Percentage | 0.15 | 95.8 | 0.2 | 1.1 | 0.15 | 0.75 | 0.25 | 0.19 | 0.15 | 
| Process Parameter | Level 1 | Level 2 | Level 3 | 
|---|---|---|---|
| v (rpm) | 100 | 200 | 300 | 
| f (mm/rev) | 0.1 | 0.15 | 0.2 | 
| nop | 1 | 2 | 3 | 
| v (rpm) | f (mm/rev) | nop | Ra (µm) | HV | Roundness (mm) | |||
|---|---|---|---|---|---|---|---|---|
| Dry | Lubricated | Dry | Lubricated | Dry | Lubricated | |||
| 100 | 0.1 | 1 | 1.5 ± 0.354 | 1.0 ± 0.354 | 85 ± 3.536 | 90 ± 3.536 | 0.05 ± 0.014 | 0.03 ± 0.014 | 
| 100 | 0.15 | 2 | 1.7 ± 0.354 | 1.2 ± 0.354 | 84 ± 3.536 | 89 ± 3.536 | 0.06 ± 0.014 | 0.04 ± 0.014 | 
| 100 | 0.2 | 3 | 1.6 ± 0.354 | 1.1 ± 0.354 | 86 ± 3.536 | 91 ± 3.536 | 0.07 ± 0.014 | 0.05 ± 0.014 | 
| 200 | 0.1 | 2 | 1.3 ± 0.283 | 0.9 ± 0.283 | 88 ± 2.829 | 92 ± 2.829 | 0.04 ± 0.014 | 0.02 ± 0.014 | 
| 200 | 0.15 | 3 | 1.4 ± 0.283 | 1.0 ± 0.283 | 87 ± 2.829 | 91 ± 2.829 | 0.05 ± 0.014 | 0.03 ± 0.014 | 
| 200 | 0.2 | 1 | 1.5 ± 0.283 | 1.1 ± 0.283 | 89 ± 2.829 | 93 ± 2.829 | 0.06 ± 0.014 | 0.04 ± 0.014 | 
| 300 | 0.1 | 3 | 1.1 ± 0.212 | 0.8 ± 0.212 | 90 ± 2.829 | 94 ± 2.829 | 0.04 ± 0.014 | 0.02 ± 0.014 | 
| 300 | 0.15 | 1 | 1.2 ± 0.212 | 0.9 ± 0.212 | 91 ± 2.829 | 95 ± 2.829 | 0.05 ± 0.014 | 0.03 ± 0.014 | 
| 300 | 0.2 | 2 | 1.3 ± 0.212 | 1.0 ± 0.212 | 92 ± 2.829 | 96 ± 2.829 | 0.06 ± 0.014 | 0.04 ± 0.014 | 
Disclaimer/Publisher’s Note: The statements, opinions and data contained in all publications are solely those of the individual author(s) and contributor(s) and not of MDPI and/or the editor(s). MDPI and/or the editor(s) disclaim responsibility for any injury to people or property resulting from any ideas, methods, instructions or products referred to in the content.  | 
© 2025 by the authors. Licensee MDPI, Basel, Switzerland. This article is an open access article distributed under the terms and conditions of the Creative Commons Attribution (CC BY) license (https://creativecommons.org/licenses/by/4.0/).
Share and Cite
Somatkar, A.; Anerao, P.; Kulkarni, A.; Deshpande, A.; Kertesz, J. Optimizing Roller Burnishing of Aluminum Alloy 6061-T6: Comparative Analysis of Dry and Lubricated Conditions for Enhanced Surface Quality and Mechanical Properties. J. Manuf. Mater. Process. 2025, 9, 360. https://doi.org/10.3390/jmmp9110360
Somatkar A, Anerao P, Kulkarni A, Deshpande A, Kertesz J. Optimizing Roller Burnishing of Aluminum Alloy 6061-T6: Comparative Analysis of Dry and Lubricated Conditions for Enhanced Surface Quality and Mechanical Properties. Journal of Manufacturing and Materials Processing. 2025; 9(11):360. https://doi.org/10.3390/jmmp9110360
Chicago/Turabian StyleSomatkar, Avinash, Prashant Anerao, Atul Kulkarni, Abhijeet Deshpande, and Jozsef Kertesz. 2025. "Optimizing Roller Burnishing of Aluminum Alloy 6061-T6: Comparative Analysis of Dry and Lubricated Conditions for Enhanced Surface Quality and Mechanical Properties" Journal of Manufacturing and Materials Processing 9, no. 11: 360. https://doi.org/10.3390/jmmp9110360
APA StyleSomatkar, A., Anerao, P., Kulkarni, A., Deshpande, A., & Kertesz, J. (2025). Optimizing Roller Burnishing of Aluminum Alloy 6061-T6: Comparative Analysis of Dry and Lubricated Conditions for Enhanced Surface Quality and Mechanical Properties. Journal of Manufacturing and Materials Processing, 9(11), 360. https://doi.org/10.3390/jmmp9110360
        
