Next Article in Journal
Evaluating Energy Efficiency and Optimal Positioning of Industrial Robots in Sustainable Manufacturing
Next Article in Special Issue
End-to-End Methodology for Predictive Maintenance Based on Fingerprint Routines and Anomaly Detection for Machine Tool Rotary Components
Previous Article in Journal / Special Issue
Multimodal Human–Robot Interaction Using Gestures and Speech: A Case Study for Printed Circuit Board Manufacturing
 
 
Font Type:
Arial Georgia Verdana
Font Size:
Aa Aa Aa
Line Spacing:
Column Width:
Background:
Article

Flexible Symbiosis for Simulation Optimization in Production Scheduling: A Design Strategy for Adaptive Decision Support in Industry 5.0

by
Mohaiad Elbasheer
,
Francesco Longo
,
Giovanni Mirabelli
and
Vittorio Solina
*,†
Department of Mechanical, Energy and Management Engineering (DIMEG), University of Calabria, 87036 Rende, Italy
*
Author to whom correspondence should be addressed.
These authors contributed equally to this work.
J. Manuf. Mater. Process. 2024, 8(6), 275; https://doi.org/10.3390/jmmp8060275
Submission received: 31 October 2024 / Revised: 26 November 2024 / Accepted: 28 November 2024 / Published: 30 November 2024
(This article belongs to the Special Issue Smart Manufacturing in the Era of Industry 4.0)

Abstract

In the rapidly evolving landscape of Industry 4.0 and the transition towards Industry 5.0, manufacturing systems face the challenge of adapting to dynamic, hyper-customized demands. Current Simulation Optimization (SO) systems struggle with the flexibility needed for quick reconfiguration, often requiring time-consuming, resource-intensive efforts to develop custom models. To address this limitation, this study introduces an innovative SO design strategy that integrates three flexible simulation modeling techniques—template-based, structural modeling, and parameterization. The goal of this integrated design strategy is to enable the rapid adaptation of SO systems to diverse production environments without extensive re-engineering. The proposed SO versatility is validated across three manufacturing scenarios (flow shop, job shop, and open shop scheduling) using modified benchmark instances from Taillard’s dataset. The results demonstrate notable effectiveness in optimizing production schedules across these diverse scenarios, enhancing decision-making processes, and reducing SO development efforts. Unlike conventional SO system design, the proposed design framework ensures real-time adaptability, making it highly relevant to the dynamic requirements of Industry 5.0. This strategic integration of flexible modeling techniques supports efficient decision support, minimizes SO development time, and reinforces manufacturing resilience, therefore sustaining competitiveness in modern industrial ecosystems.

1. Introduction

Simulation Optimization (SO) is a critical technique within the frameworks of Industry 4.0 and the emerging Industry 5.0 paradigms, where the integration of advanced digital technologies and human-centric approaches is transforming manufacturing systems [1]. This approach combines the predictive capabilities of simulation models with optimization algorithms to find the most effective operational strategies [2]. In the context of production scheduling, SO is essential for addressing complex problems such as optimizing the sequence and timing of jobs across multiple machines to minimize production time, costs, or other relevant metrics [3].
The traditional models employed in SO frameworks usually lack the necessary flexibility to adapt to the rapidly evolving conditions characterizing Industry 4.0 environments [4,5]. These models are often designed with a narrow focus on specific scenarios, which restricts their scalability and efficiency when faced with variations in production demand, machine availability, or workflow configurations—elements central to the dynamic, interconnected nature of Industry 4.0. As a result, these rigid models become inefficient and quickly obsolete, failing to fully leverage the potential benefits of SO for modern manufacturing systems. This challenge becomes even more critical in the context of Industry 5.0, where hyper-customization and personalization are key [6]. The paradigm shift towards Industry 5.0 necessitates that manufacturing systems be not only efficient but also highly adaptable to individualized customer demands, which requires real-time optimization and decision support capabilities [7]. Thus, there is a pressing need for flexible, adaptive decision support systems (DSS) that can optimize and adjust production planning dynamically to fit the unique requirements of each scenario [7].
To address the rigidity constraints of traditional SO models, this paper proposes a design strategy based on a Waterfall design framework for adaptive Simulation modeling [8]. The design strategy is specifically tailored to the challenges of production scheduling in various manufacturing settings by targeting scalability, replicability, and ease of model development as basic flexibility requirements. An approach that integrates Discrete Event Simulation (DES) with Genetic Algorithms (GAs) was followed to demonstrate the validity of this design strategy, creating a design framework that can adjust to changing operational conditions without the need for extensive re-engineering. By prioritizing adaptability, this proposed design strategy ensures that the optimization process remains effective and relevant, aligning with the principles of Industry 4.0 and extending into the human-centric, sustainable focus of Industry 5.0. To this end, the proposed framework facilitates the rapid reconfiguration of simulation models, reducing the time and resources required to update them and preventing the creation of digital waste—outdated models no longer serve their intended purpose [9]. While the broader context of Simulation-based Digital Twins (SBDTs) [10] is recognized as an area where such adaptive frameworks could be beneficial, the primary focus of this research is on enhancing the flexibility and applicability of SO for production scheduling in diverse manufacturing environments [11,12].
In this paper, we demonstrate the application of the proposed design strategy to three distinct manufacturing settings: Flow Shop, Job Shop, and Open Shop scheduling. These scenarios were selected to represent a range of complexities in production scheduling, providing a rigorous test of the framework’s adaptability and effectiveness. We utilize benchmark scheduling instances from Taillard’s public dataset [13] to validate the design methodology, ensuring that the scenarios are both challenging and reflective of real-world manufacturing conditions. The remainder of this paper is structured as follows: Section 2 reviews the current state of research on SO within the context of Industry 4.0/5.0, highlighting the challenges related to model flexibility and adaptability. Section 3 outlines the methodological framework of our study, detailing the development and implementation of the Adaptive SO model. In Section 4, we present case studies of the three manufacturing environments. Section 5 discusses the results, offering insights into the practical implications of our approach for manufacturing systems. Finally, Section 6 concludes the paper by summarizing the key findings and suggesting avenues for future research.

2. Literature Review

2.1. Adaptive Simulation Modeling Strategies in Modern Manufacturing

In the dynamic landscape of modern manufacturing within Industry 4.0/5.0, the necessity for adaptive simulation modeling strategies has become increasingly pronounced. As industries seek to align their operational models with real-time data and scenarios, the development of flexible simulation methodologies is critical to enhancing efficiency and precision in manufacturing processes. To this end, many articles in the recent literature on simulation-based DSS in Industry 4.0 highlighted the advancement towards adaptive simulations. As such, several key strategies for developing flexible and accurate simulation models in industrial settings can be identified. Notably, the choice of a certain development strategy depends on the specific requirements articulated by the simulation designer through a thoughtful analysis of the system specifications [8]. Table 1 highlights simulation requirements that influence the designer’s choice of a specific flexible simulation modeling strategy.
  • Data-Driven Modeling: Data-driven approaches have gained substantial traction, particularly in settings where high accuracy and alignment with real-world data are paramount. These strategies, by analyzing historical, real-time, or synthetic data, create highly accurate models that reflect the dynamic nature of industrial environments, making them invaluable for predictive analytics and operational planning [14,15,16,17]. Data-driven modeling has emerged as a crucial approach for achieving high accuracy and alignment with real-world data. Garcia et al. [18] demonstrated the efficacy of this strategy in creating digital twins for energy consumption prediction in manufacturing processes. Their work showcased how leveraging available data could lead to tangible operational improvements. Similarly, Lugaresi & Matta [19] advanced this concept by automating digital twin generation through process mining, enabling faster and more accurate representations of manufacturing systems.
  • Parameterization: Parameterization is crucial when models need to be adaptable to specific scenarios or inputs. By allowing the detailed specification of model inputs and variables, parameterization ensures that simulations can be customized to meet unique industrial requirements, facilitating scenario analysis and system optimization [29]. Sommer et al. [20] delved into the intricacies of parameterization by adjusting simulation models to fit production data, illustrating how small parameter changes can significantly impact a model’s predictive capabilities and operational efficiency. This approach is particularly valuable in manufacturing contexts where rapid adaptation to changing conditions is crucial.
  • Model Reduction and Reuse: To address the challenge of computational efficiency, model reduction techniques simplify complex simulation models while preserving essential system dynamics [29]. The need for efficiency with minimal computational demands has led to the development of model reduction techniques. Although less commonly discussed explicitly, Lugaresi & Matta [23] highlighted the importance of maintaining essential system dynamics while simplifying the simulation process to reduce computational demands. Model reuse strategies have proven valuable for leveraging existing models in new simulations. Son et al. [24] developed libraries of formal neutral models for simulation components, simplifying the generation of simulation models and expediting simulation services in manufacturing contexts.
  • ML Algorithms: ML algorithms have increasingly been applied to handle complex, non-linear relationships and enhance predictive accuracy in manufacturing simulations. Mo et al. [21] integrated Graph Neural Networks (GNNs) to enable dynamic reconfiguration in response to new product requests, showcasing the potential of ML in automating simulation model generation and improving human-machine integration in adaptive manufacturing systems.
  • Rule-Based Modeling: Rule-based modeling has been instrumental in incorporating expert knowledge and modeling complex decision-making processes. Song et al. [26] introduced a methodology for the unified mapping and digital representation of physical entities, crucial for the swift instantiation of digital twin assets. Their approach included a “behavior action feature query and rule generation” process, ensuring digital twins can accurately simulate the operational behaviors of their physical counterparts.
  • Template-based modeling: Template-based approaches have facilitated rapid development and customization of models. Bergmann & Stelzer [27] introduced a transformative template-based method for streamlining the creation of simulation models for logistics-embedded assembly manufacturing lines, demonstrating the efficiency gains in model development.
  • Structural Modeling: Consistent architecture and replicability across projects are the hallmarks of the structural approach. It utilizes systematic frameworks that define the architecture of simulation models, ensuring that each model adheres to predefined standards and practices. The structural approach has been widely adopted to ensure consistent architecture and replicability across projects. Nasereddin et al. [28] expanded the application of this approach by automating the development of Discrete Event Simulation models for the modular housing industry, highlighting its effectiveness in reducing development time and improving model quality.
These adaptive simulation modeling strategies collectively represent the cutting edge of manufacturing simulation practices, enabling the development of more accurate, efficient, and flexible models that can keep pace with the evolving demands of modern industrial systems. By leveraging techniques such as template-based modeling, structural modeling, and parameterization, this study builds upon foundational works to integrate these strategies into a cohesive design framework for Adaptive SO systems. For instance, the use of template-based approaches, as demonstrated by Bergmann & Stelzer [27] and Elbasheer et al. [4], significantly streamlined model customization and rapid reconfiguration. Structural modeling strategies, which emphasize consistency and replicability, were informed by the works of Nasereddin et al. [28], providing a robust foundation for modular simulation design. Additionally, parameterization, as explored by Sommer et al. [20], ensures that simulation models can be easily adjusted to fit specific industrial scenarios, enhancing flexibility and scalability.

2.2. The Symbiosis Between DES and Meta-Heuristics for SO of Production Schedules

DES is a powerful simulation paradigm used to represent and analyze the behavior of complex systems as a discrete sequence of events over time. By enabling the modeling of complex manufacturing processes [4]. Its capability to mimic real-world scenarios makes it an invaluable tool for decision-makers in the manufacturing industry [30]. On the other hand, Meta-heuristic optimization techniques, particularly GAs, play a significant role in optimizing production schedules by exploring a vast search space of potential solutions. Unlike traditional optimization methods, meta-heuristics do not require gradient information or continuous solution space, making them highly suitable for solving complex, combinatorial problems inherent in production scheduling [31,32]. GAs, inspired by the principles of natural selection and genetics, provide a robust framework for iteratively improving solutions by simulating evolutionary processes such as selection, crossover, and mutation [33]. This approach is particularly advantageous in addressing the dynamic and uncertain conditions of modern manufacturing environments [34].
The integration of DES and meta-heuristic optimization, particularly through the use of GAs, exemplifies a symbiotic relationship that enhances production scheduling. This integration leverages the strengths of both methodologies: the detailed process modeling capability of DES and the powerful search capabilities of GAs. According to the analysis by Ghasemi et al. [3], the predominant integration strategy between simulation and optimization in production scheduling problems is the Simulation For Objective Calculation (SFOC) approach. In this category, simulation models are used to calculate the objective value(s) within the optimization procedure, either on an iterative or sequential basis. This approach ensures the practical efficiency of the optimization results, as the simulation models reflect the real-world environment. The advantages of the SFOC strategy lie in the fact that it guarantees the practical efficiency of the SO results, as the simulation models are designed to mimic real-world manufacturing environments. Additionally, the integration simplicity of SFOC is an advantage, as the information trade-off between the optimizer and the simulator occurs at a single point–the fitness calculation.
Several studies have demonstrated the effectiveness of this combination. For instance, Kacem et al. [35] explored the hybridization of evolutionary algorithms with fuzzy logic to improve Job-Shop scheduling. Similarly, Wang et al. [36] developed a hypothesis-test-based GA for flow shop scheduling, utilizing DES to model stochastic processing times and assess the performance of different scheduling strategies. The symbiotic approach allowed for the identification of robust schedules that could withstand variations in processing times, showcasing the ability of DES and GAs to handle uncertainty in production environments. In another example, Persson et al. [37] applied multi-objective optimization to real-world scheduling problems, using GAs to navigate the trade-offs between competing objectives. Nicoară et al. [38] demonstrated the application of simulation-based optimization for flexible Job-Shop scheduling problems. By integrating GAs with DES, the study addressed multi-objective scheduling challenges, illustrating how this symbiotic approach could manage complex scheduling requirements and enhance decision-making processes. Andersson et al. [39] utilized a hybrid genetic representation for industrial scheduling, integrating DES to simulate real-world constraints and optimize scheduling performance. This study underscored the potential of combining DES and GAs to develop adaptive scheduling solutions that respond to dynamic manufacturing conditions.

2.3. Gap and Contribution of This Study

While numerous studies in the literature highlight the importance of flexibility and adaptability in manufacturing systems [40,41,42], there remains a significant gap in developing a systematic framework for SO that integrates these elements. Most approaches address individual aspects of production scheduling or optimization but fail to provide a unified, flexible design framework that adapts to the dynamic and diverse requirements of modern manufacturing settings. Existing works often focus on Artificial intelligence (AI) or Internet of Things (IoT) integration [43,44], but they lack a comprehensive strategy for flexible SO models that support optimized decision-making in real time. This paper addresses this gap by proposing a comprehensive design strategy for Adaptive SO grounded in production scheduling as a use case, providing a robust design model capable of accommodating various manufacturing environments within Industry 4.0/5.0.

3. Methodology

3.1. A Waterfall Approach for Flexible Simulation Design

The waterfall design framework provides a structured approach to software development that progresses through a series of predetermined phases: requirements gathering, design, implementation, verification, and maintenance [8]. The waterfall model, characterized by its sequential stages, is particularly advantageous for developing adaptive simulation models where flexibility, accuracy, and adaptability are critical. Figure 1 depicts a modified waterfall design strategy tailored to simulation modeling with the goal of achieving adaptive simulations of manufacturing systems. Each phase—Requirements Identification, Strategy Selection, Build, Test and Validate, and Maintain—ensures that simulation models are robust, reliable, and capable of adapting to the dynamic requirements of modern manufacturing environments.
1.
Requirements Identification: This stage focuses on defining the flexibility needs of simulation models to accurately mirror diverse manufacturing scenarios. It involves detailed discussions with stakeholders to understand and document the essential requirements of the simulations. These requirements guide the selection of development strategies in later stages. Key requirements identified in the literature include alignment with real-world data [14,15,16,17,18,19], adaptability to varying input parameters [20,21,22], minimal computational demand [23,24], enhanced predictability [21,25], accurate representation of complex decision-making processes [26], rapid model development and customization [4,27], and consistent architectural frameworks for easier replication across projects [28]. In the context of Industry 5.0, the focus on stakeholder engagement during this stage ensures that simulation models are aligned with human-centric manufacturing priorities. This alignment ensures the correct accommodation of hyper-customization and personalized production demands, which are central to Industry 5.0 ecosystems.
2.
Strategy Selection: The emphasis on selecting adaptive strategies is essential for Industry 5.0, where manufacturing systems must be resilient and responsive to rapidly changing market demands. Based on the identified requirements, this phase involves choosing suitable design strategies that allow the simulation to efficiently adapt to various manufacturing setups and operational needs. Strategies such as Data-Driven Modeling, Parameterization, and Structural Modeling are selected to align with objectives of accuracy, adaptability, and consistency as detailed in Table 1. To this end, this stage ensures that the simulation can support agile decision-making, a key requirement for personalized and sustainable production.
3.
Construct an Adaptive Simulation: Construction of the adaptive simulation model begins, utilizing the strategies chosen in the previous step. This stage is dedicated to building a modular and scalable model that can be easily modified or expanded in response to changes in manufacturing processes or new technology. The model should be designed to facilitate future updates and enhancements with minimal overhaul. Within the context of Industry 5.0, this stage enables manufacturers to quickly adapt to new technologies and changing customer requirements, fostering innovation and resilience.
4.
Test and Validate: After construction, the simulation is rigorously tested to confirm its accuracy and effectiveness in modeling various manufacturing scenarios. This stage verifies that the simulation meets all specified Industry 5.0 requirements and faithfully represents the intended manufacturing processes. Testing may involve simulating various scenarios to assess the model’s responsiveness and adaptability, ensuring its robustness before full deployment.
5.
Maintain: Continuous maintenance aligns with Industry 5.0’s focus on sustainability and long-term adaptability [45]. In the post-deployment phase, the simulation model is continually monitored and revised to address changes in the manufacturing environment or technological advancements. This maintenance phase is vital to sustaining the simulation’s relevance and utility over time, securing its role as an indispensable tool for not only continuous but also sustainable decision support in manufacturing operations.

3.2. DES and Optimization: A Flexible Symbiosis for Adaptive Production Scheduling

Developing an adaptive simulation model capable of capturing a diverse range of manufacturing scenarios and performing optimizations presents a significant design challenge. The key objectives are to ensure flexibility, adaptability, and maintainability throughout the simulation life-cycle [4,5]. To tackle this challenge, we developed an Adaptive SO model focused on flexibility and maintainability, utilizing the Waterfall design framework. The primary purpose of this Adaptive SO model is to assist production planners in rapidly and effectively adapting to changes in their manufacturing environments. By testing and comparing the economic and practical feasibility of various production schedules, the model supports both operational and strategic decision-making. This capability is valuable for guiding the strategic transformation of manufacturing enterprises. By incorporating flexibility into the design phase of the simulation life-cycle, the utility of this SO tool extends across a broad range of manufacturing systems, from large manufacturers to small and medium-sized enterprises (SMEs). This adaptability ensures that the tool remains relevant and beneficial to a wide spectrum of manufacturing operations.

3.2.1. Requirements Identification and Strategy Selection for Adaptive SO Design

As previously mentioned, designing an adaptive simulation model requires a clear understanding of key requirements and strategies to achieve simulations’ flexibility and adaptability across various manufacturing settings. In Table 1, we discussed that various design strategies are implemented to meet stakeholders’ prerequisites. These strategies are often combined to address simulation adaptability from multiple perspectives [20,46]. However, unique strategies can also be employed independently in specific cases like in Lugaresi & Matta [19].
As depicted in Figure 2, in this study, the primary goal is to create a model that can effectively assist in decision-making for production scheduling. To meet this goal, we have identified three key design requirements that characterize the SO tools and guide the selection of appropriate strategies to fulfill the design objectives (i.e., Rapid development and customization, Replicability and Scalability, and Adaptability to varying inputs).
  • Requirement 1: Rapid development and customization: A simulation environment is considered flexible and adaptive if it can be easily customized to reflect the specifications of its physical counterpart. This flexibility is crucial to address the dynamic changes in manufacturing systems driven by the Volatile, Uncertain, Complex, and Ambiguous (VUCA) environment prevalent in Industry 4.0/5.0 ecosystems. Consequently, ease of development and customization is a fundamental requirement for modern manufacturing system simulations. It enables the efficient adaptation of simulation models to various changes within the manufacturing system.
    For instance, when a manufacturer needs to assess the feasibility of introducing new products, re-configuring manufacturing lines, or modifying machine setups, an adaptive simulation should facilitate these changes with minimal resistance, eliminating the need to create a bespoke simulation for each scenario. This requirement is particularly significant in the context of developing Adaptive SO models for production scheduling. A simulation model designed to test and optimize production scheduling should be easy to develop and customize, therefore reducing the time-consuming and labor-intensive efforts typically associated with creating an SO model.
    To meet this requirement, as illustrated in Figure 2, we propose a template-based development approach. This approach employs a user interface that presents a template allowing for intuitive modification of the manufacturing system’s specifications. Through this input template, users of the SO model can recreate the simulation environment efficiently. The template serves as a blueprint that connects to an application programming interface (API), enabling seamless interaction and manipulation of the simulation artifacts. This method significantly streamlines the development process, allowing for rapid adjustments to the simulation model in response to changes in the manufacturing system.
  • Requirement 2: Replicability and Scalability: Replicability and scalability are essential characteristics of an Adaptive SO model, particularly within the context of modern manufacturing systems that operate under dynamic and varied conditions. To address these requirements, we propose a Structural Modeling Strategy, as illustrated in Figure 2. This strategy involves creating modular simulation models that can be easily replicated and scaled according to the needs of the manufacturing system. By structuring the simulation environment into distinct modules, each representing a specific component or function of the system, it becomes possible to integrate or modify modules independently. This modular approach enhances the model’s scalability, allowing it to adapt to changes in the size or complexity of the manufacturing process without necessitating a complete overhaul of the simulation environment. For example, when a manufacturer expands their production capabilities by adding new machinery or production lines, the modular simulation model can be scaled up by integrating additional modules corresponding to these new components. Similarly, if the production environment requires replication across multiple sites, the existing modules can be reused with minimal adjustments, ensuring consistency and reliability across different simulations. Moreover, the structural modeling strategy facilitates easier maintenance and updates to the simulation model. As new modules can be developed and integrated independently, the time and effort required to maintain the model are significantly reduced. This approach not only supports scalability but also ensures that the simulation environment remains current and applicable as the manufacturing system evolves.
  • Requirement 3: Adaptability to Varying Input Scenarios: Adaptability to varying input scenarios is a critical requirement for Adaptive SO models, especially in dynamic manufacturing environments where input parameters can frequently change. To address this requirement, we employ a parameterization strategy, as depicted in Figure 2. The parametrization strategy involves designing the simulation model to accept a wide range of input parameters, allowing it to adjust to different scenarios without the need for extensive reconfiguration. This flexibility is achieved by defining key parameters within the simulation environment that can be easily modified to reflect changes in the manufacturing process, such as variations in production volumes, shifts in product types, or changes in resource availability. Furthermore, the strategy accounts for the inherent stochasticity present in most manufacturing processes. Real-world manufacturing systems usually operate under conditions of uncertainty, where factors like machine breakdowns, machine processing and setup times, or fluctuations in workforce productivity introduce randomness into the system. To model this effectively, the simulation incorporates stochastic elements within its parameters, enabling it to generate more realistic and robust insights. The Parameterization strategy supports the execution of “what-if” analyses, enabling the simulation model to predict outcomes based on different sets of input conditions, both deterministic and stochastic. By adjusting parameters such as processing times, machine capacities, or workforce availability and introducing probabilistic distributions where appropriate, the model can simulate a wide range of possible scenarios. This capability is particularly valuable in Adaptive SO for production scheduling, where the goal is not only to simulate but also to optimize production plans in real time. By enabling the rapid adjustment of key parameters, the model supports continuous optimization as new data and conditions arise. This ensures that production schedules are always aligned with the current state of the manufacturing environment, enhancing both operational efficiency and responsiveness.
Figure 2. Identified Adaptive Simulation Requirements and Modeling Strategies.
Figure 2. Identified Adaptive Simulation Requirements and Modeling Strategies.
Jmmp 08 00275 g002
As depicted in Figure 2, each requirement is supported by a specific strategy: a template-based approach for rapid development and customization, a structural modeling strategy for replicability and scalability, and a parametrization strategy to handle varying input scenarios. These strategies, when combined, can help to create a comprehensive and Adaptive SO model capable of responding to the complexities of production scheduling for a wide range of manufacturing settings. To implement this unified framework, MATLAB and Simulink are selected, specifically utilizing the SimEvents library [47], as the development environment. MATLAB and Simulink provide a powerful combination of modeling flexibility and computational efficiency, which is essential for developing complex SO models. The SimEvents library, in particular, offers DES, enabling precise modeling of event-driven processes such as production scheduling. To achieve a fully developed Adaptive SO model, the identified simulation modeling strategies are combined to ensure adaptability and flexibility. Subsequently, the optimization module is built on top of the adaptive simulation. In the following subsections, the template-based and structural modeling strategies are discussed in detail to introduce the full development of a flexible SO symbiosis for production scheduling.

3.2.2. Template-Based Modeling Strategy

The template-based modeling strategy is central to achieving a highly adaptive simulation model by addressing the critical requirement of ease of development and customization. This approach allows users to quickly and efficiently configure simulation models that reflect the unique specifications of their manufacturing systems without needing to delve into complex coding or model-building processes. As described in the sequence diagram in Figure 3, the simulation is designed so to facilitate the definition of the simulation scenario using an intuitive spreadsheet structure. The process begins with defining the manufacturing system specifications in a structured Excel template. This template serves as a user-friendly interface where all relevant details about the manufacturing process are entered. Typically, the Excel file contains multiple sheets, each dedicated to specific components of the manufacturing environment. For example, one sheet might list the workstations involved in production, detailing their processing times and capacities, while another sheet might outline the job orders that need to be processed, including quantities, product IDs, and production dates. Additionally, a Bill of Process (BOP) sheet is often included to specify the sequence of operations for each product, identifying which workstations the product will pass through during production.
After the user defines these specifications in the Excel template, the data are seamlessly integrated into the simulation environment through a dedicated MATLAB API. The data from the Excel file is read into MATLAB and organized into structured formats that the Simulink model can utilize. The MATLAB API then dynamically configures the simulation model within Simulink based on the data imported from the Excel template. This step involves the automatic creation of the necessary components in the Simulink model, such as blocks that represent workstations in the manufacturing line. The parameters of these blocks, such as their processing times and capacities, are set according to the values specified in the Excel template. Additionally, input queues and routing functions are configured within the simulation to ensure that jobs are processed according to the sequences defined in the BOP sheet. The strength of the template-based strategy lies in its ability to make the simulation setup both quick and customizable. Instead of manually adjusting the simulation model for different scenarios, users modify the Excel template, and these changes are automatically reflected in the Simulink model. For instance, if a new product line needs to be simulated or machine configurations require adjustment, the user updates the relevant fields in the Excel template. The integration between MATLAB and Simulink ensures that these updates are seamlessly incorporated into the simulation, allowing for rapid reconfiguration without extensive reprogramming.

3.2.3. Structural Modeling Strategy

The structural modeling strategy plays a crucial role in developing an adaptive simulation environment for production scheduling, focusing on achieving modularity, scalability, and replicability. This strategy uses Object-Oriented Programming (OOP) principles to create a flexible simulation architecture where each component is encapsulated within its own class. This modular approach allows the simulation to be easily extended or replicated across various manufacturing scenarios without requiring significant redevelopment.
In Figure 4a, the Simulink environment of the Job-Shop model is depicted. This part of the figure illustrates the high-level design of the simulation model, which is constructed using SimEvents blocks within Simulink. The model is divided into two main levels: the Orders level and the Jobs level. At the Orders level, production orders are generated and fed into the system, where they proceed through various workstations at the Jobs level. Each workstation processes jobs based on a defined sequence managed by a custom routing logic. This structure reflects the modular approach taken in the structural modeling strategy, where each component (e.g., order generation, workstations, routing logic) is designed as an independent module that can be easily modified, replicated, or expanded. The right side of Figure 4b presents the UML class diagram, which serves as a structural blueprint of the underlying system architecture. This diagram highlights the key classes and their interactions, showcasing how OOP principles are employed to achieve modularity within the simulation model. Each class in the diagram represents a fundamental component of the simulation, encapsulating both the data attributes and the methods needed to perform specific functions.
  • OrdersGenerator Class: This class is responsible for generating manufacturing orders and codes the behavior of the Order’s Generator Simulink block in Figure 4a. It encapsulates attributes such as InterarrivalTime and Priority, which are essential for determining how often orders arrive in the system and their processing priority. The generate() method handles the creation of these orders, making the OrdersGenerator class a pivotal component in modeling the flow of work through the production system. By abstracting the order generation logic into its own class, the model allows for easy modification or extension of this functionality. For example, if the manufacturing system needs to simulate different order arrival patterns, the OrdersGenerator class can be adjusted or replaced without affecting the rest of the simulation.
  • InputData Class: This class initializes and organizes the data necessary for the simulation, such as the array of orders, workstations, and the Bill of Process (BOP). The initializeEnvironment() method is crucial for setting up the simulation environment based on the data imported from an Excel template. This class acts as a bridge between the user-defined input data and the simulation model, ensuring that the system is configured correctly before the simulation begins. The modular design of the InputData class makes it highly scalable—new data sources or additional parameters can be incorporated into the simulation simply by extending this class without requiring significant changes in the other parts of the system.
  • Router Class: The Router class embodies the routing logic that directs jobs to the appropriate workstations. It includes attributes like numPorts, which is equal to the length of the workstation array +1, and RoutingTable (BOP), which defines how many workstations are available and the specific routing paths that jobs should follow. The methods entry() and initializeJobs() manage the setup and execution of the routing logic. By encapsulating this logic within the Router class, the simulation model maintains a clear separation of concerns. The routing logic can be modified or extended—such as by introducing new routing rules or additional routing paths—without disrupting the core job processing logic at the workstations. As will be explained in the next subsection, the Router class is crucial for the integration with the optimization module to achieve an Adaptive SO model for production scheduling.
  • Workstation Class: Each workstation in the simulation is represented by an instance of the Workstation class. This class contains attributes such as MachineID, Capacity, MinProcessingTime, MaxProcessingTime, and maintenance-related attributes like LastMaintenance and MTTR (Mean Time to Repair). The processJob() method simulates the processing of a job at the workstation, while the updateStatus() method handles updates to the workstation’s operational state. The modularity of the Workstation class makes the simulation model highly scalable. For instance, if the manufacturing system is expanded to include additional workstations or different types of machines, new instances of the Workstation class can be created and integrated into the simulation with minimal effort.
  • Job Class: The Job class encapsulates the details of each job that moves through the system, including attributes like OrderID, ProductID, Quantity, MachineID, JobID, and Sequence. The executeJob() method is responsible for simulating the execution of the job at a workstation. By encapsulating the job-related logic within its own class, the simulation can easily handle multiple jobs concurrently, each following its own sequence of operations through the production system. This design supports the replicability of the simulation—new job types or additional job attributes can be introduced by extending the Job class, enabling the model to simulate a wider variety of production scenarios.
The structural modeling strategy’s modular design directly supports the scalability and replicability of the simulation model. For instance, consider a scenario where a manufacturer needs to simulate the expansion of production capacity by adding new workstations. With the existing class structure, this expansion is straightforward—new instances of the Workstation class can be created, and the routing logic within the Router class can be updated to accommodate the additional workstations. The modularity of the system ensures that these changes can be made without disrupting the existing simulation framework, allowing the model to scale effectively. Similarly, if the simulation needs to be replicated for different manufacturing sites with slightly varied setups, the modular classes can be reused with minimal modifications. The InputData class ensures that new input data—whether it is a different set of orders, workstations, or routing rules—can be easily integrated into the simulation. This flexibility is crucial for maintaining a consistent and scalable simulation environment across different projects or sites.

3.3. DES-GA Integration: Simulation for Objective Calculation Strategy

The SFOC strategy represents a core concept for designing a flexible SO tool. The SFOC framework, in our case, integrates a GA as the optimization module with the developed flexible DES serving as the simulation module, creating a dynamic loop of interaction that finds optimum production schedules in various manufacturing settings. Figure 5 depicts the basic design rationale for integrating the simulation and optimization modules to optimize production plans.
The process begins with an initial production schedule (PS0), which serves as the starting scheduling solution (i.e., chromosome) for the GA. Each chromosome generated by the GA represents a potential production schedule (PSi), detailing both the dispatching [48] and sequencing [49] of the production orders into the different production resources (e.g., Workstations). The core of the integration lies in the objective calculation performed by the DES. The fitness of each chromosome is precisely evaluated based on the performance metrics derived from the DES. Hence, metrics like makespan, utilization, completion times, production time, flow time, and throughput will be calculated at the end of the simulation run [3], providing a comprehensive assessment of each schedule’s effectiveness. As the GA iterates, it performs selection, crossover, and mutation [50] to generate new chromosomes, which represent revised production schedules. These schedules are then fed into the DES, which simulates the manufacturing process according to each schedule’s specifics and computes the relevant performance metrics. This iterative process continues, with the GA refining the production schedules through successive generations. The optimization process iterates until a stopping criterion is met, which is typically defined by stabilization in solution quality or reaching a maximum number of generations. The best chromosome, representing the optimal production schedule, (PSoptimum), is identified based on superior fitness metrics. The use of a single or multi-objective fitness function is fully supported by the flexible SFOC framework, depending on the application. Within the scope of this work, the DES-GA integration operates sequentially, with the DES evaluating the fitness of each chromosome one at a time. While this sequential approach was chosen to simplify the evaluation process, the modular nature of the SFOC framework also supports parallel optimization methodologies. This allows for scalability to scenarios requiring more computationally intensive simulations or multi-objective optimization.
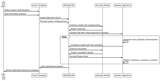
The flexible simulation modeling strategies (i.e., Template-based, Structural modeling) help to streamline the workflow of the integrated DES-GA for adaptive production scheduling. These strategies ensure that the simulation environment is both modular and adaptable, allowing for seamless integration between the DES module and the GA within MATLAB and Simulink. The sequence diagram in Figure 6 illustrates how these components interact throughout the optimization process, emphasizing the dynamic feedback loop between the GA and the simulation model.
As depicted in the sequence diagram, the process begins with the initialization of the simulation environment based on the input data, which is managed by the MATLAB API. The initial production schedule is fed into the GA, which generates a new schedule (chromosome) in each iteration. This schedule is then passed to the Simulink model, where the DES module executes the simulation, calculating key performance metrics. These metrics are returned to the GA, where they are used to evaluate the fitness of the current schedule. The GA then performs selection, crossover, and mutation operations to produce new candidate schedules, which are iteratively tested in the simulation. This iterative process continues until the best-optimized schedule is identified, demonstrating how the flexible and modular simulation framework supports continuous improvement in production scheduling. The integrated DES-GA approach, facilitated by the robust interaction between MATLAB, Simulink, and the GA, exemplifies the adaptability and scalability inherent in the simulation model.

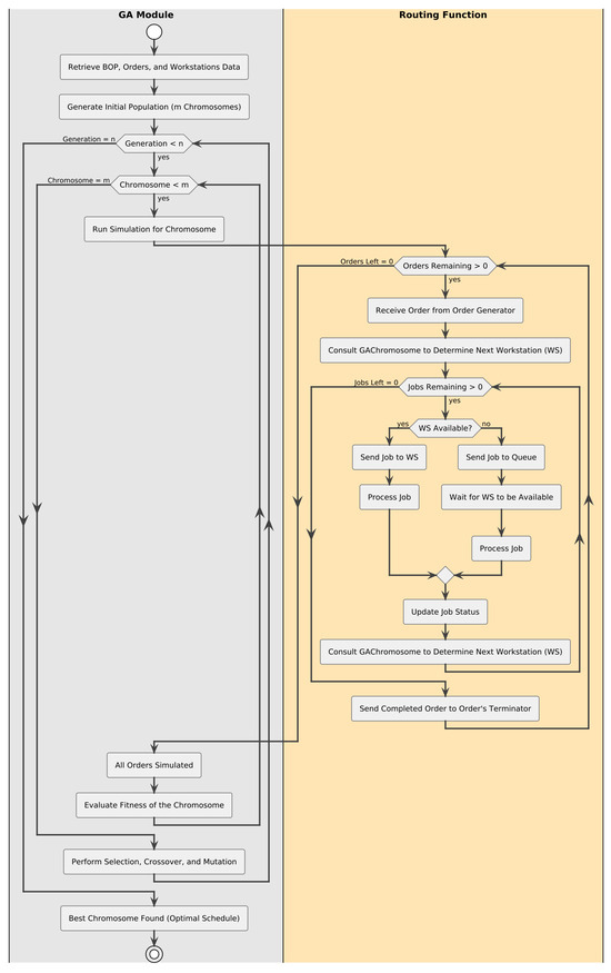
3.4. DES-GA Symbiosis Through the Router Class

The integration of the GA with the Routing class in the adaptive simulation model leverages the modularity provided by the structural modeling approach and the flexibility enabled by the template-based strategies. As depicted in the logic flow diagram in Figure 7, the GA module begins by retrieving the necessary data, including the Bill of Process (BOP), orders, and workstations, which are initially defined using the Excel template. These data are critical for generating the initial population of chromosomes, each representing a potential production schedule. The flow diagram uses the variables (n) and (m), which represent the generation number in the GA process and the index of each chromosome within a population for each chromosome, respectively.
Within each generation of the GA, the simulation runs for each chromosome, with the RoutingFunction class playing a pivotal role. The RoutingFunction dynamically routes jobs based on the GA-generated chromosomes, ensuring that the simulation adheres to the optimized schedule. The routing logic enforces a key rule that no more than one job can be processed simultaneously at the same workstation. This integration benefits significantly from the structural and template-based strategies, which allow the simulation model to independently accommodate the GA without sacrificing flexibility. The modular design ensures that the routing logic can be efficiently updated and tested across multiple iterations, enabling the GA to iteratively refine the production schedule. The adaptability of the simulation environment, achieved through these strategies, allows the optimization module to seamlessly interact with the simulation model, leading to an effective and efficient optimization process for production scheduling.

4. Case Studies for Validating the Adaptive SO Design Strategy

To rigorously evaluate the effectiveness and versatility of the proposed design strategy for Adaptive SO across different manufacturing environments, a series of case studies were conducted using various manufacturing scenarios. These scenarios include Flow Shop, Job Shop, and Open Shop scheduling, each presenting distinct challenges in terms of sequencing, dispatching, and operational constraints.
As depicted in the high-level schema in Figure 8, in Flow Shop scheduling, the primary focus is on dispatching, where the main challenge lies in determining the optimal sequence in which jobs should be processed. Since all jobs follow the same sequence of operations across machines, the critical decision is about the order in which jobs enter the processing system. In Job-Shop scheduling, the complexity increases as each job follows a unique sequence of operations. Here, the dispatching challenge is more vivid, requiring the determination of the optimal processing order on each machine, considering that each job has its own specific routing. Open Shop scheduling presents the most complex scenario, involving both sequencing and dispatching decisions. In this setting, the flexibility in job routing requires decisions on both the sequence of operations for each job and the order in which jobs are processed across machines, making the optimization process particularly challenging.
Demonstrating that an SO system built according to an adaptive design strategy can effectively handle these diverse scenarios highlights the benefits of such an approach. The ability to adapt to different manufacturing environments ensures that the tool can provide optimized solutions even in the face of varying operational challenges. This adaptability is crucial for manufacturing systems that need to respond quickly to changes in production demands, machine availability, and other dynamic factors. To validate the proposed strategy, benchmark scheduling instances from Taillard’s public dataset were utilized. These instances are widely recognized in the research community for their diversity and have been used extensively to test and compare optimization methods, making them a good choice for verifying the functionality of the Adaptive SO system [13]. Table 2 shows the Taillard scheduling instances used for validating the adaptive simulators’ design strategy. The detailed instances can be found in [51].
To maintain consistency with real-world problem characteristics while ensuring originality, we systematically modified the processing times of the Taillard instances by scaling each value with a random factor uniformly distributed in the range [0.9, 1.1]. This approach preserves the proportional relationships between processing times and retains the overall structure and complexity of the original dataset. The modification was intentionally kept simple to align with the study’s focus on method evaluation rather than direct comparisons with existing optimization results. To visually illustrate the processing time distributions across different machines within the selected Taillard instances, Figure 9 presents the box plots for the Flow Shop, Job Shop, and Open Shop scenarios (i.e., Case 1, 2, and 3, respectively). Each case highlights the variability in processing times across the machines involved, emphasizing the complexity and diversity of the scheduling challenges faced in each manufacturing setting. Figure 10 showcases the distribution of processing times for each machine across the three scenarios, highlighting the variability and distributional characteristics specific to each case. The Flow Shop scenario shows a more consistent processing time distribution across the machines, typical of its structured sequential operations. In contrast, the Job Shop and Open Shop scenarios display a wider range of processing times, reflecting the more complex and flexible nature of job routing and sequencing in these environments.

5. Results and Discussion

5.1. Parameterization and Scenario Preparation

To put the proposed design strategy into action, the first step is to define the parameters and configurations of the manufacturing scenarios (Case 1: Flow Shop, Case 2: Job Shop, and Case 3: Open Shop). This is accomplished by leveraging the template-based and parametrization strategies, which allow for the use of a simple Excel template to define the key parameters of these manufacturing scenarios. The modular design of the adaptive simulation, driven by the structural strategy, ensures that the simulation environment can automatically configure itself based on the input data. This flexibility is critical for managing the diverse nature of manufacturing settings, where each scenario may have vastly different operational requirements. As shown in Figure 11, the Excel template is structured into three main sheets—Workstations, Orders, and Bill of Process (BOP)—each of which plays a crucial role in defining the system’s variability. In the Workstations Sheet, the capacity, processing times, and types of machines are explicitly defined for each scenario. This allows for easy adjustments to the simulation settings, facilitating a quick response to changes in production demands or configurations. The Orders Sheet defines the production orders, including product IDs, quantities, and production dates, while the BOP sheet outlines the sequence of operations required for each product, linking them to the appropriate machines and processing times.
This template-driven approach is tightly integrated with the MATLAB API, as illustrated in the Simulation View in Figure 12. The MATLAB script reads the input data from the Excel file and automatically configures the simulation model by generating the appropriate number of workstations and setting up the processing logic for each job. This dynamic configuration of the simulation model based on the input parameters not only validates the adaptability of the framework but also demonstrates the efficiency of the SO process in handling varied manufacturing scenarios.

5.2. SO for the Validation Cases

As previously explained in Figure 7, thanks to the structural and parameterization strategies of the SO design, the Genetic Algorithm explores the search space of possible production schedules, aiming to minimize the makespan (i.e., Objective function) across different manufacturing settings. The GA is initialized with a population of candidate solutions (chromosomes), each representing a potential routing and prioritization scheme for the jobs to be processed. Over successive generations, the GA iteratively refines these solutions through selection, crossover, and mutation processes. The primary objective is to identify the optimal combination of job sequencing and workstation routing. Table 3 summarizes the key parameters used in the GA configuration across all scenarios.
In conjunction with the GA, the DES is configured to simulate the production processes dictated by the GA-generated schedules. The DES model captures the specific operational characteristics of each manufacturing scenario. For instance, in the Flow Shop scenario, jobs are processed sequentially across a fixed set of workstations, whereas in the Job Shop, each job follows a unique sequence of operations. The Open Shop scenario, by contrast, allows complete flexibility in both the sequence of operations and the processing order of jobs.
The Routing Function block shown in Figure 4 and Figure 12 within the DES model serves as the critical link between the GA and the simulation environment. This function dynamically interpreted the GA chromosomes to determine the routing and prioritization of jobs through the manufacturing process. Specifically, the GAChromosome dictates the sequence of workstations each job would pass through, while the PriorityChromosome determines the order in which jobs are processed at each workstation.
The results presented in this subsection serve to validate the effectiveness of the proposed Adaptive SO model across different manufacturing environments. The primary focus is on evaluating both the optimization performance and the simulation outputs to demonstrate the framework’s ability to adapt to varied production scenarios—specifically, flow shop, job shop, and open shop scheduling. By analyzing the performance of the GA in optimizing production schedules and by examining the detailed outputs from the DES, this section highlights how the integrated approach not only improves operational efficiency but also ensures robust and flexible decision-making across diverse manufacturing settings.

5.2.1. Optimization Performance

The optimization performance across the three manufacturing scenarios demonstrates the flexibility and effectiveness of the proposed SO framework (Figure 13). By employing the GA to minimize the makespan, the framework showcases its capability to adapt to different production environments. The progression of the optimization process over 20 generations highlights how the GA iteratively refines solutions to achieve lower makespan values.
  • Case 1: Flow Shop: In the flow shop scenario, the GA rapidly converged, achieving the best fitness value (makespan: 1456 h) as early as generation 1, with no further improvements in subsequent generations. The diversity metric demonstrates a significant drop between generations 1 and 2, indicating rapid convergence to a narrower solution space. After this initial phase, diversity stabilizes at moderate levels, ensuring a sufficient exploration-exploitation balance. Feasibility remains at 100% throughout, confirming that all candidate solutions complied with the constraints of the flow shop problem. This highlights the GA’s ability to maintain solution feasibility while rapidly refining the population. The narrow fitness range indicates high precision in the solution population, with most solutions clustered near the best fitness. The runtime per generation decreases from around 60 s initially to around 15 s by generation 12, indicating reduced computational demand as the GA exploited refined solutions. The cumulative run time was around 600 s for the 20 generations. The Gantt chart (Figure 14) reveals an even distribution of jobs across machines, ensuring minimal idle time and balanced utilization, therefore validating the robustness of the optimized schedule.
  • Case 2: Job-Shop: The Job-Shop scenario introduced additional complexity due to the unique sequence of operations required for each job. Despite these challenges, the GA effectively optimized the scheduling, achieving the best fitness value (makespan: 1783 h) in generation 1, similar to the flow shop. Feasibility remains at 100% throughout, confirming that all candidate solutions complied with the Job-Shop constraints. The diversity metric shows moderate fluctuations in the first 10 generations, indicating sustained exploration before final convergence. Runtime per generation is higher compared to the flow shop due to the increased number of machines and jobs for this use case, with an accumulative value of 1200 s. The Gantt chart (Figure 14) highlights a varied machine utilization pattern, showcasing the intricate scheduling required to optimize non-linear workflows.
  • Case 3: Open Shop: The open shop scenario offered the highest flexibility, with the best fitness value (makespan: 1085 h) achieved in generation 1. The mean fitness exhibits steady improvement across the first 8 generations, reflecting the GA’s iterative refinement process. The diversity metric remains higher compared to the other scenarios, with larger fluctuations observed, indicating extensive exploration due to the problem’s flexibility. Runtime per generation is peaking at just over 100 s at the first generation with a cumulative value of 600 s. This relatively higher run time is consistent with the added complexity of unconstrained job sequencing. The Gantt chart (Figure 14) illustrates a highly adaptable scheduling pattern, validating the GA’s capability to manage open shop complexities effectively.

5.2.2. Simulation Output

The simulation outputs, visualized in Figure 15, provide insights into the operational dynamics of each scenario, including machine utilization, job queuing, and average wait times. These outputs are crucial in demonstrating the adaptability and flexibility of the SO design strategy, showcasing the ability not only to come up with an optimum schedule for production scheduling but also to generate useful insights for operational and strategic production planning.
  • Case 1: Flow Shop: The flow shop scenario shows a relatively balanced machine utilization, with all machines operating at similar levels of efficiency. The bar charts depicting the average number of jobs in the queue and the average wait time indicate that the system maintains a steady flow of jobs with minimal delays. This reflects the sequential nature of the flow shop, where jobs move in a fixed order through the production line, leading to a more predictable and manageable process.
  • Case 2: Job Shop: The Job-Shop scenario exhibits more variability in machine utilization, which is expected given the unique sequence of operations for each job. Some machines show higher levels of utilization, while others are less frequently used, corresponding to the varied routing paths. The queuing and wait time charts indicate a more complex job flow, with certain machines experiencing higher job accumulation and longer wait times.
  • Case 3: Open Shop: In the open shop scenario, the simulation output reveals even greater flexibility in machine utilization, with a wide distribution of job assignments across the machines. The average number of jobs in the queue and the wait time charts show a diverse range of values, reflecting the open shop’s lack of a fixed processing order.
Overall, these simulation outputs not only complement the optimization results but also emphasize the adaptability and flexibility of the proposed framework. The ability of the simulation to maintain balance in the flow shop scenario underscores the framework’s adaptability in handling straightforward, linear production environments. In the more complex Job-Shop scenario, the framework effectively manages dynamic and non-linear job routing, demonstrating its flexibility. Furthermore, the successful management of the highly flexible open shop environment validates the SO framework’s capacity to adapt to complex, non-linear manufacturing settings. These outcomes collectively highlight the robustness of the design strategy, ensuring its applicability across a wide range of industrial contexts.

6. Conclusions

The effectiveness of the SO system across the three manufacturing scenarios—Flow Shop, Job Shop, and Open Shop—is attributed to the design process that underpins its development. By following a structured waterfall strategy, the system is iteratively refined, ultimately arriving at a combination of three key design strategies: template-based approach, structural modeling, and parameterization. The waterfall approach to design facilitates a systematic exploration of these strategies, leading to their effective integration within the SO system. This process is driven by specific design requirements aimed at achieving high adaptability and flexibility in SO across diverse manufacturing environments. These requirements include:
  • Rapid Development and Customization: The template-based approach is employed to enable quick configuration of different manufacturing scenarios through a straightforward interface, driven by an API that recreates the simulation environment based on input templates. This strategy allows for rapid adaptation to various operational needs without requiring extensive reconfiguration.
  • Replicability and Scalability: The structural modeling strategy is utilized to ensure that the simulation environment can be automatically generated and adjusted based on modular components. This approach provides a robust foundation for scaling and replicating the simulation across different scenarios, ensuring consistency and reliability in various manufacturing settings.
  • Adaptability to Varying Input Scenarios: The parameterization strategy allows for fine-tuning of machine behaviors and processing times, essential for modeling the variability inherent in real-world manufacturing systems. This adaptability is critical for the system’s ability to handle diverse manufacturing environments effectively.
These strategies collectively enable the SO system to optimize production schedules across a wide range of manufacturing environments. In the Flow Shop scenario, the system efficiently maintains a linear production flow, with the Genetic Algorithm (GA) consistently converging towards optimal solutions. In the Job-Shop scenario, the system effectively manages complex job routing and sequencing challenges, demonstrating its flexibility in optimizing production within more intricate and non-linear environments. Finally, in the Open Shop scenario, the system handles the most flexible and unpredictable job sequences, validating its capacity to adapt to highly variable and complex settings.
Overall, the strategic combination of these design approaches within the waterfall framework proves to be highly effective for SO. The system’s adaptability in different manufacturing contexts underscores the strength of the design strategy, providing a versatile tool for optimizing production in the dynamic environments of Industry 4.0 and Industry 5.0. This adaptability not only ensures operational efficiency but also positions the system as a valuable asset for industries seeking to meet the challenges of modern manufacturing.
While the current system offers significant advantages, it is also recognized that there are limitations. A key limitation is that the SO system is verified only with research instances, and its actual implementation on the industrial floor remains a task for future work. Further research should focus on deploying the system in real-world industrial settings to validate its effectiveness under practical conditions. Additionally, the system’s computational demands during optimization, particularly for complex and large-scale manufacturing settings, can be a potential limitation. Future research can address this by exploring parallelization strategies for evaluating chromosomes or leveraging high-performance computing environments to reduce runtime. Another key advancement would be transitioning the system into a fully developed simulation-based digital twin (SBDT). This development would involve integrating real-time data acquisition and processing capabilities, enabling the system to automatically adjust and optimize production schedules based on current operational conditions. Such advancements will ensure that the system continues to meet the dynamic and hyper-customized demands of modern manufacturing.
The flexible SO framework developed in this study is also applicable to other commercial simulation environments, such as AnyLogic, FlexSim, Plant Simulation (Siemens), and Arena. The integration of template-based modeling, parameterization, and structural modeling approaches can be adopted within these environments, making the framework versatile and commercially viable. While MATLAB/Simulink was used in this work due to its flexibility and seamless integration of simulation and optimization modules, the methodologies described in this study can be extended to other platforms. This generalizability makes the SO framework adaptable to a range of industrial needs, enhancing its potential for broader adoption.
From a managerial perspective, the developed SO framework offers several practical benefits. By enabling rapid customization and adaptability to diverse manufacturing environments, the system supports agile decision-making and operational efficiency. Managers can use the framework to reduce development time for production schedules, minimize downtime through effective scheduling, and optimize resource utilization across various manufacturing settings. Moreover, the integration of the SO system into Industry 5.0 environments provides a strategic advantage, allowing manufacturers to respond to the growing demand for hyper-customization and resilience in their operations. These capabilities make the framework a valuable tool for sustaining competitiveness in dynamic and unpredictable industrial ecosystems.

Author Contributions

Conceptualization, M.E., F.L., G.M. and V.S.; methodology, M.E., F.L., G.M. and V.S.; software, M.E., F.L., G.M. and V.S.; writing—original draft preparation, M.E., F.L., G.M. and V.S.; writing—review and editing, M.E., F.L., G.M. and V.S. All authors have read and agreed to the published version of the manuscript.

Funding

This research received no external funding.

Data Availability Statement

The data presented in this study are available on request from authors.

Conflicts of Interest

The authors declare no conflict of interest.

References

  1. Turner, C.J.; Garn, W. Next generation DES simulation: A research agenda for human centric manufacturing systems. J. Ind. Inf. Integr. 2022, 28, 100354. [Google Scholar] [CrossRef]
  2. Xu, J.; Huang, E.; Hsieh, L.; Lee, L.H.; Jia, Q.S.; Chen, C.H. Simulation optimization in the era of Industrial 4.0 and the Industrial Internet. J. Simul. 2016, 10, 310–320. [Google Scholar] [CrossRef]
  3. Ghasemi, A.; Farajzadeh, F.; Heavey, C.; Fowler, J.; Papadopoulos, C.T. Simulation optimization applied to production scheduling in the era of industry 4.0: A review and future roadmap. J. Ind. Inf. Integr. 2024, 39, 100599. [Google Scholar] [CrossRef]
  4. Elbasheer, M.; D’Augusta, V.; Mirabelli, G.; Solina, V.; Talarico, S. Leveraging Auto-generative Simulation for Decision Support in Engineer-to-Order Manufacturing. Procedia Comput. Sci. 2024, 232, 1319–1328. [Google Scholar] [CrossRef]
  5. Cimino, A.; Longo, F.; Nicoletti, L.; Veltri, P. Automated simulation modeling: Ensuring resilience and flexibility in Industry 4.0 manufacturing systems. Procedia Comput. Sci. 2024, 232, 1011–1024. [Google Scholar] [CrossRef]
  6. Khan, M.; Haleem, A.; Javaid, M. Changes and improvements in Industry 5.0: A strategic approach to overcome the challenges of Industry 4.0. Green Technol. Sustain. 2023, 1, 100020. [Google Scholar] [CrossRef]
  7. Srinivasan, S.; Hema, D.; Singaram, B.; Praveena, D.; Mohan, K.; Preetha, M. Decision Support System based on Industry 5.0 in Artificial Intelligence. Int. J. Intell. Syst. Appl. Eng. 2024, 12, 172–178. [Google Scholar]
  8. Royce, W.W. Managing the development of large software systems. Proc. IEEE WESCON 1970, 26, 328–388. [Google Scholar]
  9. Romero, D.; Gaiardelli, P.; Powell, D.; Wuest, T.; Thürer, M. Digital lean cyber-physical production systems: The emergence of digital lean manufacturing and the significance of digital waste. In Proceedings of the Advances in Production Management Systems. Production Management for Data-Driven, Intelligent, Collaborative, and Sustainable Manufacturing: IFIP WG 5.7 International Conference, APMS 2018, Seoul, Republic of Korea, 26–30 August 2018; Proceedings, Part I. Springer: Berlin/Heidelberg, Germany, 2018; pp. 11–20. [Google Scholar]
  10. dos Santos, C.H.; Campos, A.T.; Montevechi, J.A.B.; de Carvalho Miranda, R.; do Amaral, J.V.S.; de Queiroz, J.A. Simulation-based digital twins monitoring: An approach focused on models’ accreditation. Int. J. Adv. Manuf. Technol. 2023, 124, 2423–2435. [Google Scholar] [CrossRef]
  11. Dehghanimohammadabadi, M.; Belsare, S.; Thiesing, R. Simulation-optimization of digital twin. In Proceedings of the 2021 Winter Simulation Conference (WSC), Phoenix, AZ, USA, 13–17 December 2021; IEEE: Piscataway, NJ, USA, 2021; pp. 1–10. [Google Scholar]
  12. Chiurco, A.; Elbasheer, M.; Longo, F.; Nicoletti, L.; Solina, V. Data modeling and ML practice for enabling intelligent digital twins in adaptive production planning and control. Procedia Comput. Sci. 2023, 217, 1908–1917. [Google Scholar] [CrossRef]
  13. Taillard, E. Benchmarks for basic scheduling problems. Eur. J. Oper. Res. 1993, 64, 278–285. [Google Scholar] [CrossRef]
  14. Wang, J.; Chang, Q.; Xiao, G.; Wang, N.; Li, S. Data driven production modeling and simulation of complex automobile general assembly plant. Comput. Ind. 2011, 62, 765–775. [Google Scholar] [CrossRef]
  15. Estrada-Vargas, A.P.; López-Mellado, E.; Lesage, J.J. Automated modelling of reactive discrete event systems from external behavioural data. In Proceedings of the CONIELECOMP 2013, 23rd International Conference on Electronics, Communications and Computing, Cholula, Puebla, Mexico, 11–13 March 2013; IEEE: Piscataway, NJ, USA, 2013; pp. 120–125. [Google Scholar]
  16. Goodall, P.; Sharpe, R.; West, A. A data-driven simulation to support remanufacturing operations. Comput. Ind. 2019, 105, 48–60. [Google Scholar] [CrossRef]
  17. Popovics, G.; Pfeiffer, A.; Kádár, B.; Vén, Z.; Kemény, L.; Monostori, L. Automatic simulation model generation based on PLC codes and MES stored data. Procedia CIRP 2012, 3, 67–72. [Google Scholar] [CrossRef]
  18. Garcia, F.A.; Eremeev, P.; Devriendt, H.; Naets, F.; Metin, H.; Özer, M. Automatic generation of digital-twins in advanced manufacturing: A feasibility study. In Proceedings of the 2023 International Conference on Control, Automation and Diagnosis (ICCAD), Rome, Italy, 10–12 May 2023; IEEE: Piscataway, NJ, USA, 2023; pp. 1–6. [Google Scholar]
  19. Lugaresi, G.; Matta, A. Automated digital twin generation of manufacturing systems with complex material flows: Graph model completion. Comput. Ind. 2023, 151, 103977. [Google Scholar] [CrossRef]
  20. Sommer, M.; Stjepandić, J.; Stobrawa, S.; Von Soden, M. Improvement of factory planning by automated generation of a digital twin. In Transdisciplinary Engineering for Complex Socio-Technical Systems–Real-Life Applications; IOS Press: Amsterdam, The Netherlands, 2020; pp. 453–462. [Google Scholar]
  21. Mo, F.; Querejeta, M.U.; Hellewell, J.; Rehman, H.U.; Rezabal, M.I.; Chaplin, J.C.; Sanderson, D.; Ratchev, S. PLC orchestration automation to enhance human–machine integration in adaptive manufacturing systems. J. Manuf. Syst. 2023, 71, 172–187. [Google Scholar] [CrossRef]
  22. Wang, L.; Hodges, J.; Yu, D.; Fearing, R.S. Automatic modeling and fault diagnosis of car production lines based on first-principle qualitative mechanics and semantic web technology. Adv. Eng. Inform. 2021, 49, 101248. [Google Scholar] [CrossRef]
  23. Lugaresi, G.; Matta, A. Automated manufacturing system discovery and digital twin generation. J. Manuf. Syst. 2021, 59, 51–66. [Google Scholar] [CrossRef]
  24. Son, Y.J.; Jones, A.T.; Wysk, R.A. Component based simulation modeling from neutral component libraries. Comput. Ind. Eng. 2003, 45, 141–165. [Google Scholar] [CrossRef]
  25. Grau, M.; Korol, W.; Lützenberger, J.; Stjepandić, J. Automated generation of a digital twin of a process plant by using 3D scan and artificial intelligence. In Transdisciplinary Engineering for Resilience: Responding to System Disruptions; IOS Press: Amsterdam, The Netherlands, 2021; pp. 93–102. [Google Scholar]
  26. Song, J.; Liu, S.; Ma, T.; Sun, Y.; Tao, F.; Bao, J. Resilient digital twin modeling: A transferable approach. Adv. Eng. Inform. 2023, 58, 102148. [Google Scholar] [CrossRef]
  27. Bergmann, S.; Stelzer, S. Approximation of dispatching rules in manufacturing control using artificial neural networks. In Proceedings of the 2011 IEEE Workshop on Principles of Advanced and Distributed Simulation, Nice, France, 14–17 June 2011; IEEE: Piscataway, NJ, USA, 2011; pp. 1–8. [Google Scholar]
  28. Nasereddin, M.; Mullens, M.A.; Cope, D. Automated simulator development: A strategy for modeling modular housing production. Autom. Constr. 2007, 16, 212–223. [Google Scholar] [CrossRef]
  29. Schlecht, M.; de Guio, R.; Köbler, J. Automated generation of simulation model in context of industry 4.0. Int. J. Model. Simul. 2023, 1–13. [Google Scholar] [CrossRef]
  30. Carson, J.S., II; Nelson, B.L.; Nicol, D.M.; Banks, J. Discrete-Event System Simulation, 4th ed.; Prentice Hall: Hoboken, NJ, USA, 2005. [Google Scholar]
  31. Ezugwu, A.E.; Shukla, A.K.; Nath, R.; Akinyelu, A.A.; Agushaka, J.O.; Chiroma, H.; Muhuri, P.K. Metaheuristics: A comprehensive overview and classification along with bibliometric analysis. Artif. Intell. Rev. 2021, 54, 4237–4316. [Google Scholar] [CrossRef]
  32. Rajwar, K.; Deep, K.; Das, S. An exhaustive review of the metaheuristic algorithms for search and optimization: Taxonomy, applications, and open challenges. Artif. Intell. Rev. 2023, 56, 13187–13257. [Google Scholar] [CrossRef]
  33. Sobhani, S.; Albert, M.; Gandy, D.; Tabei, A.; Fan, Z. Design optimization of hot isostatic pressing capsules. J. Manuf. Mater. Process. 2023, 7, 30. [Google Scholar] [CrossRef]
  34. Grassi, A.; Guizzi, G.; Popolo, V.; Vespoli, S. A genetic-algorithm-based approach for optimizing tool utilization and makespan in FMS scheduling. J. Manuf. Mater. Process. 2023, 7, 75. [Google Scholar] [CrossRef]
  35. Kacem, I.; Hammadi, S.; Borne, P. Pareto-optimality approach for flexible job-shop scheduling problems: Hybridization of evolutionary algorithms and fuzzy logic. Math. Comput. Simul. 2002, 60, 245–276. [Google Scholar] [CrossRef]
  36. Wang, L.; Zhang, L.; Zheng, D.Z. A class of hypothesis-test-based genetic algorithms for flow shop scheduling with stochastic processing time. Int. J. Adv. Manuf. Technol. 2005, 25, 1157–1163. [Google Scholar] [CrossRef]
  37. Persson, A.; Grimm, H.; Ng, A.; Lezama, T.; Ekberg, J.; Falk, S.; Stablum, P. Simulation-based multi-objective optimization of a real-world scheduling problem. In Proceedings of the 2006 Winter Simulation Conference, Monterey, CA, USA, 3–6 December 2006; IEEE: Piscataway, NJ, USA, 2006; pp. 1757–1764. [Google Scholar]
  38. Nicoara, E.S.; Filip, F.G.; Paraschiv, N. Simulation-based optimization using genetic algorithms for multi-objective flexible JSSP. Stud. Inform. Control 2011, 20, 333–344. [Google Scholar] [CrossRef]
  39. Andersson, M.; Ng, A.H.; Grimm, H. Simulation optimization for industrial scheduling using hybrid genetic representation. In Proceedings of the 2008 Winter Simulation Conference, Miami, FL, USA, 7–10 December 2008; IEEE: Piscataway, NJ, USA, 2008; pp. 2004–2011. [Google Scholar]
  40. Florescu, A.; Barabas, S.A. Modeling and simulation of a flexible manufacturing system—A basic component of industry 4.0. Appl. Sci. 2020, 10, 8300. [Google Scholar] [CrossRef]
  41. Behrendt, S.; Ungen, M.; Fisel, J.; Hung, K.C.; May, M.C.; Leberle, U.; Lanza, G. Improving production system flexibility and changeability through software-defined manufacturing. In Proceedings of the Congress of the German Academic Association for Production Technology; Springer: Berlin/Heidelberg, Germany, 2022; pp. 705–716. [Google Scholar]
  42. Grznár, P.; Burganová, N.; Mozol, Š.; Mozolová, L. A Comprehensive Digital Model Approach for Adaptive Manufacturing Systems. Appl. Sci. 2023, 13, 10706. [Google Scholar] [CrossRef]
  43. Tan, L.; Kong, T.L.; Zhang, Z.; Metwally, A.S.M.; Sharma, S.; Sharma, K.P.; Eldin, S.M.; Zimon, D. Scheduling and controlling production in an internet of things environment for industry 4.0: An analysis and systematic review of scientific metrological data. Sustainability 2023, 15, 7600. [Google Scholar] [CrossRef]
  44. Del Gallo, M.; Mazzuto, G.; Ciarapica, F.E.; Bevilacqua, M. Artificial intelligence to solve production scheduling problems in real industrial settings: Systematic Literature Review. Electronics 2023, 12, 4732. [Google Scholar] [CrossRef]
  45. Psarommatis, F.; May, G.; Azamfirei, V. Envisioning maintenance 5.0: Insights from a systematic literature review of Industry 4.0 and a proposed framework. J. Manuf. Syst. 2023, 68, 376–399. [Google Scholar] [CrossRef]
  46. Sommer, M.; Stjepandić, J.; Stobrawa, S.; von Soden, M. Automated generation of digital twin for a built environment using scan and object detection as input for production planning. J. Ind. Inf. Integr. 2023, 33, 100462. [Google Scholar] [CrossRef]
  47. MathWorks. SimEvents Documentation. 2023. Available online: https://www.mathworks.com/products/simevents.html (accessed on 15 October 2024).
  48. Guzman, E.; Andres, B.; Poler, R. Models and algorithms for production planning, scheduling and sequencing problems: A holistic framework and a systematic review. J. Ind. Inf. Integr. 2022, 27, 100287. [Google Scholar] [CrossRef]
  49. Parthanadee, P.; Buddhakulsomsiri, J. Simulation modeling and analysis for production scheduling using real-time dispatching rules: A case study in canned fruit industry. Comput. Electron. Agric. 2010, 70, 245–255. [Google Scholar] [CrossRef]
  50. Affenzeller, M.; Winkler, S.; Wagner, S.; Beham, A. Genetic Algorithms and Genetic Programming: Modern Concepts and Practical Applications; Taylor & Francis: New York, NY, USA, 2009. [Google Scholar]
  51. Taillard, É. Scheduling Problems. Available online: http://mistic.heig-vd.ch/taillard/problemes.dir/ordonnancement.dir/ordonnancement.html (accessed on 22 August 2024).
Figure 1. A Waterfall Design Strategy for Manufacturing Systems Adaptive Simulations.
Figure 1. A Waterfall Design Strategy for Manufacturing Systems Adaptive Simulations.
Jmmp 08 00275 g001
Figure 3. A Sequence Diagram for the Adaptive Simulation from the perspective of Template-based Modeling Strategy.
Figure 3. A Sequence Diagram for the Adaptive Simulation from the perspective of Template-based Modeling Strategy.
Jmmp 08 00275 g003
Figure 4. (a) DES Simulation Model in the Simulink Environment, (b) The Adaptive simulation from Structural Modeling Perspective.
Figure 4. (a) DES Simulation Model in the Simulink Environment, (b) The Adaptive simulation from Structural Modeling Perspective.
Jmmp 08 00275 g004
Figure 5. The SFOC workflow in simulation and optimization integration.
Figure 5. The SFOC workflow in simulation and optimization integration.
Jmmp 08 00275 g005
Figure 6. A Sequence Diagram for DES-GA integration within the Adaptive Simulation Framework.
Figure 6. A Sequence Diagram for DES-GA integration within the Adaptive Simulation Framework.
Jmmp 08 00275 g006
Figure 7. A Logic Flow diagram for the integration between the GA optimization module and the Router class for the DES-GA symbiosis.
Figure 7. A Logic Flow diagram for the integration between the GA optimization module and the Router class for the DES-GA symbiosis.
Jmmp 08 00275 g007
Figure 8. High-Level Contrast between Flow shops, Job shops, and Open shops.
Figure 8. High-Level Contrast between Flow shops, Job shops, and Open shops.
Jmmp 08 00275 g008
Figure 9. Processing time’s Box Plot for the Case study Instances.
Figure 9. Processing time’s Box Plot for the Case study Instances.
Jmmp 08 00275 g009
Figure 10. Machines’ Processing Time Distribution Across the Use Case Scenarios.
Figure 10. Machines’ Processing Time Distribution Across the Use Case Scenarios.
Jmmp 08 00275 g010
Figure 11. Input Template Population for the Three Validation Cases.
Figure 11. Input Template Population for the Three Validation Cases.
Jmmp 08 00275 g011
Figure 12. Case 1 Automatic Simulation Environment Generation from the Input Template.
Figure 12. Case 1 Automatic Simulation Environment Generation from the Input Template.
Jmmp 08 00275 g012
Figure 13. Optimization Performance Across the Three Validation Cases.
Figure 13. Optimization Performance Across the Three Validation Cases.
Jmmp 08 00275 g013
Figure 14. Optimum Production Schedules Across the Three Validation Cases.
Figure 14. Optimum Production Schedules Across the Three Validation Cases.
Jmmp 08 00275 g014
Figure 15. Visualization of the Output of the Simulation Module for the three Validation Cases.
Figure 15. Visualization of the Output of the Simulation Module for the three Validation Cases.
Jmmp 08 00275 g015
Table 1. Simulation Requirements Vs Flexible Simulation Modeling Strategies.
Table 1. Simulation Requirements Vs Flexible Simulation Modeling Strategies.
Simulation RequirementsFlexible Modeling StrategyLiterature Examples
High accuracy and alignment with real-world dataData-Driven Modeling[14,15,16,17,18,19]
Adaptability to specific scenarios or inputsParameterization[20,21,22]
  • Leveraging existing models for new simulations
  • Efficiency with minimal computational demands
Model Reduction and Reuse[23,24]
  • Handling of complex, non-linear relationships and pattern recognition
  • Enhanced predictive accuracy
ML Algorithms[21,25]
  • Complex decision-making modeling
  • Incorporation of expert knowledge
Rule-Based Modeling[26]
Rapid development and customization of modelsTemplate-Based Modeling[4,27]
Consistent architecture and replicability across projectsStructural Modeling[28]
Table 2. Taillard Instances used as validation use cases [51].
Table 2. Taillard Instances used as validation use cases [51].
Manufacturing Setting TypeManufacturing ScenarioTaillard Instance Number
Flow Shop20 Jobs, 5 MachinesTa 01
Job Shop20 Jobs, 15 MachinesTa 11
Open Shop10 Jobs, 10 MachinesTa 10_10-2
Table 3. Genetic Algorithm Parameters for SO.
Table 3. Genetic Algorithm Parameters for SO.
ParameterValueDescription
Number of Generations20Number of iterations the GA runs to evolve solutions
Population Size5Number of candidate solutions in each generation
Crossover Fraction0.8Proportion of the population involved in crossover
Mutation FunctionAdaptive FeasibleMutation function to introduce variation in the population
Elite Count1Number of top solutions carried over to the next generation
ObjectiveMinimization of MakespanThe goal of the GA optimization process
Disclaimer/Publisher’s Note: The statements, opinions and data contained in all publications are solely those of the individual author(s) and contributor(s) and not of MDPI and/or the editor(s). MDPI and/or the editor(s) disclaim responsibility for any injury to people or property resulting from any ideas, methods, instructions or products referred to in the content.

Share and Cite

MDPI and ACS Style

Elbasheer, M.; Longo, F.; Mirabelli, G.; Solina, V. Flexible Symbiosis for Simulation Optimization in Production Scheduling: A Design Strategy for Adaptive Decision Support in Industry 5.0. J. Manuf. Mater. Process. 2024, 8, 275. https://doi.org/10.3390/jmmp8060275

AMA Style

Elbasheer M, Longo F, Mirabelli G, Solina V. Flexible Symbiosis for Simulation Optimization in Production Scheduling: A Design Strategy for Adaptive Decision Support in Industry 5.0. Journal of Manufacturing and Materials Processing. 2024; 8(6):275. https://doi.org/10.3390/jmmp8060275

Chicago/Turabian Style

Elbasheer, Mohaiad, Francesco Longo, Giovanni Mirabelli, and Vittorio Solina. 2024. "Flexible Symbiosis for Simulation Optimization in Production Scheduling: A Design Strategy for Adaptive Decision Support in Industry 5.0" Journal of Manufacturing and Materials Processing 8, no. 6: 275. https://doi.org/10.3390/jmmp8060275

APA Style

Elbasheer, M., Longo, F., Mirabelli, G., & Solina, V. (2024). Flexible Symbiosis for Simulation Optimization in Production Scheduling: A Design Strategy for Adaptive Decision Support in Industry 5.0. Journal of Manufacturing and Materials Processing, 8(6), 275. https://doi.org/10.3390/jmmp8060275

Article Metrics

Back to TopTop