Intelligent Parcel Delivery Scheduling Using Truck-Drones to Cut down Time and Cost
Abstract
1. Introduction
- Significant benefits of employing the Strawberry Plant Algorithm are centered around its demonstrated search efficiency. This algorithm’s efficiency can be quantified by (1) the reduced computational time required to locate optimal solutions compared to traditional methods and (2) the lower number of iterations it typically necessitates to converge to an optimal solution. Its faster convergence speed and lower resource consumption showcase its robust efficiency and effectiveness in optimization tasks.
- The Strawberry Plant Algorithm has shown a propensity to find globally optimal solutions across various tested problem domains, aligning with the understanding imparted by the “No Free Lunch” theorem. This suggests the algorithm’s robustness in optimization tasks, with the caveat that, like any algorithm, its effectiveness may vary depending on the specific characteristics of the problem at hand.
- Simple and Easy to Implement: The algorithm is straightforward to implement, making it accessible for researchers and practitioners.
- Robustness: The algorithm is robust against premature convergence and can effectively escape from local optima.
- Versatility: The algorithm can be applied to many optimization problems, including complex and multi-objective optimization problems.
- Enhanced Client Flexibility: We address the complexities of dynamically adding or removing clients in previous truck–drone scheduling, ensuring adaptability in real-world applications.
- Scalable Efficacy Assessment: Through simulated TSP instances, the model’s effectiveness is rigorously assessed across diverse scales. This is further validated using “Dataset 1” and “Dataset 2”, ensuring its robustness in varied scenarios.
- Superior Computational Efficiency: Our algorithm not only outperforms the Multi-Start Tabu Search (MSTS) but also demonstrates remarkable efficiency against the general-purpose solver CPLEX, as evidenced in our comparative analysis.
- Advanced Meta-heuristic Integration: By uniquely combining the Strawberry Plant and Genetic Algorithms, our model harnesses the synergistic potential of these meta-heuristics for optimal scheduling.
- Sensitivity Analysis on Drone Integration: An analysis of drone integration into delivery systems highlights varied drone profiles by battery and weight. Results cost savings of over 55% with high-capacity drones compared to truck-only delivery, underscoring the economic advantages of drone use.
- Pioneering in Drone Mobility Research: With its innovative approach and significant findings, this study positions itself as a cornerstone reference in drone and vehicle mobility research, especially in the context of large-scale datasets and challenges posed by established solvers like CPLEX.
2. Literature Review
| Ref. | Problem | Objective | Drone Capacity | Algorithm | No. of Trucks and Drones | Solved Instances |
|---|---|---|---|---|---|---|
| [9] | TSP-D | Minimizing the logistic costs | One customer | Dynamic programming and local search | One truck and one drone | 10 customers |
| [11] | FSTSP | Minimizing returning time of trucks | One customer | Heuristic approach | One truck and one drone | 10 customers |
| [1] | FSTSP | Minimizing the operational costs | One customer | Simulated Annealing | One truck and one drone | 200 customers |
| [10] | FSTSP | Minimizing the operational costs | One customer | GRASP and TSP-LS | One truck and one drone | 100 customers |
| [15] | TSP-D | Minimizing the delivery completion time | One customer | An iterative heuristic algorithm based on a decomposition approach | One truck and one drone | 20 customers |
| [20] | TSP-D | Minimizing the duration of the joint tour. | One customer | A heuristic branch-and-bound algorithm | One truck and one drone | 24 customers |
| [22] | k-MVDRP | Minimizing the total route completion time | Many customers | Heuristic solution approach called Route, Transform, Shortest Path (RTS) | Many drones on one truck | 100 customers |
| [23] | VRPD | Minimize the completion time to deliver all packages and return all vehicles to the central depot. (Minimize the maximum duration route) | One customer | Local optimization procedures | Multiple trucks and one drone per truck | --- |
| [24] | VRAD | Minimizing the time required to service all customers by either the truck or the drone and return both vehicles to the depot | Many customers | Exact approach (constraint programming) | Multiple trucks and multiple drones per truck | 100 customers |
| [27] | TSP-MD | Minimizing total cost | One customer | An adaptive large neighborhood search (ALNS) heuristic | Many drones on one truck | 10 customers |
| [32] | TSP-MD | Minimizing the arrival time of both trucks and drones at the depot after completing the deliveries | One customer | Insertion heuristic approach | Multiple trucks and multiple drones per truck | 50 customers |
| [36] | mVRPD | Minimizing the logistics cost | Many customers | Exact algorithm (a branch-and-price algorithm) | One truck and one drone | 15 customers |
| [37] | 2EVRPD | Minimizing the total truck arrival time of truck at the depot | Many customers | Heuristic solution approach | Multiple trucks and multiple drones | 100 customers |
| [38] | MTSP-MD | Minimize the latest time required by the truck and drones to serve all customers | Many customers | Heuristic approach | One truck and multiple drones | Up to 100 customers |
| [39] | FSTSP and PDSTSP | Minimize the delivery time | Many customers | Heuristic | One truck and one drone | Up to 40 customers |
| [40] | MDVRPSPD | Minimize the distance traveled by drones and vehicles and the total number of drones used | Many customers | K-means++, TSP and tabu search algorithms | One truck and multiple drones | Up to 50 customers |
| [38] | DRP-T | Reduce computation time | Many customers | Memetic Algorithm with Constructive Heuristic (MACH) | One truck and multiple drones | Up to 100 customers |
| [41] | DRP-SD | Minimizing the total cost | Mixed Integer Linear Programming model (MILP) | Multiple drones | Up to 75 customers | |
| This paper | MTSP-TD | Minimizing the execution time it takes to find a reasonable truck drone schedule to deliver all of the parcels. | Many customers | Strawberry and GA | One truck and multiple drones | Up to 100 customers |
3. Mathematical Model
3.1. The Precedence Constraints
3.2. The Capacity Constraints
3.3. The Energy Endurance Constraints
3.4. The Time Constraints
3.5. The Objective Function
4. Proposed Model
- Create the TSP Node (City) Network: The network is constructed by defining a list of nodes based on their location (x, y), service time, and cargo weight.
- Generate the Adjacency Matrix: This matrix represents the relationships between nodes (cities) and is created by calculating the Euclidean distance between each pair of nodes.
- Compile the Truck List: A list of available trucks is compiled, including information about each truck, such as its speed. In this paper, only one truck is used.
- Develop the Drone List: A list of available drones is generated, comprising information about each drone’s profile (L, M, or H). For the purposes of this study, only one drone is utilized.
4.1. Phase 1: Finding the Best n Truck-Only Routes
4.1.1. Creating the Initial Population
- A unique identifier represents each node and must not be repeated within the solution.
- The depot node is represented by two separate identifier values, appearing as the first and final nodes in the solution.
4.1.2. Evaluation of Population
4.1.3. Evolution Using the Strawberry Plant Algorithm (SBA)
| Algorithm 1: Phase 1 |
| Initialization: 1. Load a problem from the dataset with a certain number of nodes (city) and denote it as (Prob) Hint: Prob has the following static lists: NodesList, TrucksList, DronesList, and AdjacencyMatrix. 2.Generate initial population (IP) (details in Section 0) 3. set SBA parameters:
BestTruckRoutes: a list containing the best (minimum cost) evaluated truck-only routes. Steps: for t = 1 to GN foreach originalRoute in IP for i = 1 to RunnersNum runnerRoute = apply RunnerMove between nodes in originalRoute (see Figure 3) end add runnerRoute to runnerP (runners population) for i = 1 to RootsNum rootRoute = apply RootMove between nodes in originalRoute (see Figure 3) end add rootRoute to rootP (roots population) Next Combine IR and runner, rootP into conbinePopulationList Sort conbinePopulationList according to cost ascending. BestTruckRoutes = select top N routes in conbinePopulationList (minimum cost) IP = BestTruckRoutes Next |
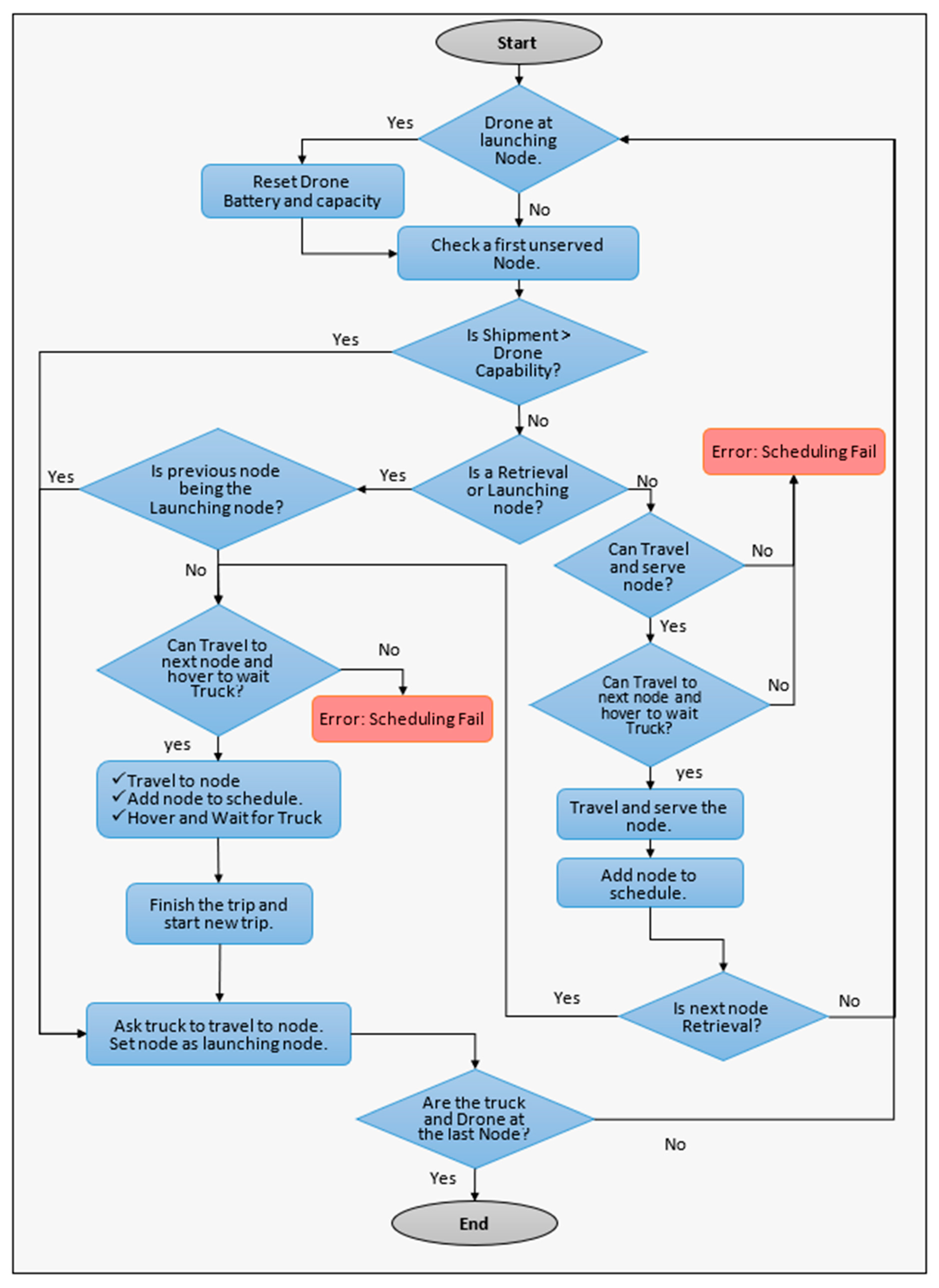
4.2. Phase 2: Finding the Best Truck–Drone Routes
4.2.1. Creating the Initial Population
4.2.2. Evaluation of Population
- Truck–drone trip: A trip that begins at the launching node, where the drone starts to fly and serve the previously defined nodes. Simultaneously, the vehicle proceeds to the retrieval node, where it meets the drone again. This type contains two cases:
- 2.
- Truck-only trip: A trip with no flying drone. So, the cost is simply the sum of time required to travel from one node to another and to serve the nodes by truck. During this trip, the drone is on the truck and has no jobs to perform.
4.2.3. Evolution Using GA
| Algorithm 2: Phase 2 |
| Initialization: 1. Get problem configuration (Prob) from phase 1 Hint: Prob has the following static lists: NodesList, TrucksList, DronesList, and AdjacencyMatrix. 2. Get the best N truck-only routes from phase 1 (TruckRouts) 3. Set the Genetic Algorithm parameters: NG: number of generations size: Number of solutions in the population chromosome size (number of gens): length of NodesList Pm: mutation probability Pc: crossover probability gene_space: [0, 1] binary stop_criteria: stop after 50 non-enhanced generations 4. fitness function: cost of the truck–drone route (see Section 4.2.2) Output: BestTSProute: the best truck–drone route (minimum cost). Steps: forech TRoute in TruckRouts P = Generate initial population (see Section 4.2.1) for i in NG parentsList = roulette_wheel_selection (P) (see Appendix A) Offspring = TwoPointDynamicCrossover(parentsList) (see Appendix A) Offspring_m = Mutation(Offspring) (see Appendix A) P = Offspring_m (new population) next Sort P according to cost ascending. BestTSProute = select a top route in newIP (minimum cost) Next return BestTSProute |
5. Experimental Results
5.1. General Experiments Setting
5.2. Dataset 1
5.2.1. Implementation Environment
5.2.2. Experiments Setup and Parameters Initialization
5.2.3. Experimental Results and Discussion
5.3. Dataset 2
5.3.1. Instance Generation
5.3.2. CPLEX-Based MILP Model Implementation
| Algorithm 3: Pseudocode for the MILP Model of Truck–Drone Delivery Using CPLEX |
Initialization:
Indicate that no feasible solution was found. |
5.3.3. Experiments Setup
5.3.4. Experimental Results and Discussion
5.3.5. Sensitivity Analysis
Drone Profile Analysis: Battery and Weight Capacities
Advantages of Integrating Drones in Delivery Systems
6. Conclusions and Future Work
Author Contributions
Funding
Institutional Review Board Statement
Informed Consent Statement
Data Availability Statement
Acknowledgments
Conflicts of Interest
Appendix A
Appendix A.1. Roulette Wheel Selection
Appendix A.2. Two-Point Crossover

Appendix A.3. Mutation()
References
- Lee, J. Optimization of a modular drone delivery system. In Proceedings of the 2017 Annual IEEE International Systems Conference (SysCon), Montreal, QC, Canada, 24–27 April 2017; pp. 1–8. [Google Scholar]
- Hiebert, B.; Nouvet, E.; Jeyabalan, V.; Donelle, L. The application of drones in healthcare and health-related services in north America: A scoping review. Drones 2020, 4, 30. [Google Scholar] [CrossRef]
- Shavarani, S.M. Multi-level facility location-allocation problem for post-disaster humanitarian relief distribution: A case study. J. Humanit. Logist. Supply Chain Manag. 2019, 9, 70–81. [Google Scholar] [CrossRef]
- Mishra, B.; Garg, D.; Narang, P.; Mishra, V. Drone-surveillance for search and rescue in natural disaster. Comput. Commun. 2020, 156, 1–10. [Google Scholar] [CrossRef]
- Dung, N.D. Developing models for managing drones in the transportation system in smart cities. Electr. Control Commun. Eng. 2019, 15, 71–78. [Google Scholar] [CrossRef]
- Sawadsitang, S.; Niyato, D.; Tan, P.-S.; Wang, P. Joint ground and aerial package delivery services: A stochastic optimization approach. IEEE Trans. Intell. Transp. Syst. 2018, 20, 2241–2254. [Google Scholar] [CrossRef]
- Das, D.N.; Sewani, R.; Wang, J.; Tiwari, M.K. Synchronized truck and drone routing in package delivery logistics. IEEE Trans. Intell. Transp. Syst. 2020, 22, 5772–5782. [Google Scholar] [CrossRef]
- Agatz, N.; Bouman, P.; Schmidt, M. Optimization approaches for the traveling salesman problem with drone. Transp. Sci. 2018, 52, 965–981. [Google Scholar] [CrossRef]
- Bouman, P.; Agatz, N.; Schmidt, M. Dynamic programming approaches for the traveling salesman problem with drone. Networks 2018, 72, 528–542. [Google Scholar] [CrossRef]
- Ha, Q.M.; Deville, Y.; Pham, Q.D.; Ha, M.H. Heuristic methods for the traveling salesman problem with drone. arXiv 2015, arXiv:1509.08764. [Google Scholar]
- Murray, C.C.; Chu, A.G. The flying sidekick traveling salesman problem: Optimization of drone-assisted parcel delivery. Transp. Res. Part C Emerg. Technol. 2015, 54, 86–109. [Google Scholar] [CrossRef]
- Ha, Q.M.; Deville, Y.; Pham, Q.D.; Hà, M.H. On the min-cost traveling salesman problem with drone. Transp. Res. Part C Emerg. Technol. 2018, 86, 597–621. [Google Scholar] [CrossRef]
- Ferrandez, S.M.; Harbison, T.; Weber, T.; Sturges, R.; Rich, R. Optimization of a truck-drone in tandem delivery network using k-means and genetic algorithm. J. Ind. Eng. Manag. 2016, 9, 374–388. [Google Scholar] [CrossRef]
- AlMuhaideb, S.; Alhussan, T.; Alamri, S.; Altwaijry, Y.; Aljarbou, L.; Alrayes, H. Optimization of Truck-Drone Parcel Delivery Using Metaheuristics. Appl. Sci. 2021, 11, 6443. [Google Scholar] [CrossRef]
- Yurek, E.E.; Ozmutlu, H.C. A decomposition-based iterative optimization algorithm for traveling salesman problem with drone. Transp. Res. Part C Emerg. Technol. 2018, 91, 249–262. [Google Scholar] [CrossRef]
- Merrikh-Bayat, F. A numerical optimization algorithm inspired by the strawberry plant. arXiv 2014, arXiv:1407.7399. [Google Scholar]
- Shahzad, M.; Akram, W.; Arif, M.; Khan, U.; Ullah, B. Optimal siting and sizing of distributed generators by strawberry plant propagation algorithm. Energies 2021, 14, 1744. [Google Scholar] [CrossRef]
- Farrag, T.A.; Farag, M.A.; Rizk-Allah, R.M.; Hassanien, A.E.; Elhosseini, M.A. An improved parallel processing-based strawberry optimization algorithm for drone placement. Telecommun. Syst. 2023, 82, 245–275. [Google Scholar] [CrossRef]
- Khan, M.S.; Hassan, C.A.U.; Shah, M.A.; Shamim, A. Software cost and effort estimation using a new optimization algorithm inspired by strawberry plant. In Proceedings of the 2018 24th International Conference on Automation and Computing (ICAC), Newcastle Upon Tyne, UK, 6–7 September 2018; pp. 1–6. [Google Scholar]
- El-Adle, A.M.; Ghoniem, A.; Haouari, M. Parcel delivery by vehicle and drone. J. Oper. Res. Soc. 2021, 72, 398–416. [Google Scholar] [CrossRef]
- Ha, Q.M.; Deville, Y.; Pham, Q.D.; Hà, M.H. A hybrid genetic algorithm for the traveling salesman problem with drone. J. Heuristics 2019, 26, 219–247. [Google Scholar] [CrossRef]
- Poikonen, S.; Golden, B. Multi-visit drone routing problem. Comput. Oper. Res. 2020, 113, 104802. [Google Scholar] [CrossRef]
- Poikonen, S.; Wang, X.; Golden, B. The vehicle routing problem with drones: Extended models and connections. Networks 2017, 70, 34–43. [Google Scholar] [CrossRef]
- Ham, A.M. Integrated scheduling of m-truck, m-drone, and m-depot constrained by time-window, drop-pickup, and m-visit using constraint programming. Transp. Res. Part C Emerg. Technol. 2018, 91, 1–14. [Google Scholar] [CrossRef]
- Campbell, J.F.; Sweeney, D.; Zhang, J. Strategic design for delivery with trucks and drones. Supply Chain Anal. Rep. SCMA 2017, 47–55. Available online: https://www.villagereach.org/wp-content/uploads/2018/07/StrategicDesignforDeliverywithDronesandTrucks_4-17-17_SCMA-2017-0201.pdf (accessed on 9 September 2024).
- Chang, Y.S.; Lee, H.J. Optimal delivery routing with wider drone-delivery areas along a shorter truck-route. Expert Syst. Appl. 2018, 104, 307–317. [Google Scholar] [CrossRef]
- Yoon, J.J. The Traveling Salesman Problem with Multiple Drones: An Optimization Model for Last-Mile Delivery. Ph.D. Thesis, Massachusetts Institute of Technology, Cambridge, MA, USA, 2018. [Google Scholar]
- Tu, P.A.; Dat, N.T.; Dung, P.Q. Traveling salesman problem with multiple drones. In Proceedings of the Ninth International Symposium on Information and Communication Technology, Danang City, Vietnam, 6–7 December 2018; pp. 46–53. [Google Scholar]
- Raj, R.; Murray, C. The multiple flying sidekicks traveling salesman problem with variable drone speeds. Transp. Res. Part C Emerg. Technol. 2020, 120, 102813. [Google Scholar] [CrossRef]
- Kitjacharoenchai, P.; Ventresca, M.; Moshref-Javadi, M.; Lee, S.; Tanchoco, J.M.A.; Brunese, P.A. Multiple traveling salesman problem with drones: Mathematical model and heuristic approach. Comput. Ind. Eng. 2019, 129, 14–30. [Google Scholar] [CrossRef]
- Luo, Z.; Liu, Z.; Shi, J. A Two-echelon cooperated routing problem for a ground vehicle and its carried unmanned aerial vehicle. Sensors 2017, 17, 1144. [Google Scholar] [CrossRef]
- Carlsson, J.G.; Song, S. Coordinated logistics with a truck and a drone. Manag. Sci. 2018, 64, 4052–4069. [Google Scholar] [CrossRef]
- Luo, Z.; Liu, Z.; Shi, J.; Wang, Q.; Zhou, T.; Liu, Y. The mathematical modeling of the two-echelon ground vehicle and its mounted unmanned aerial vehicle cooperated routing problem. In Proceedings of the 2018 IEEE Intelligent Vehicles Symposium (IV), Changshu, China, 26–30 June 2018; pp. 1163–1170. [Google Scholar]
- Liu, Y.; Luo, Z.; Liu, Z.; Shi, J.; Cheng, G. Cooperative routing problem for ground vehicle and unmanned aerial vehicle: The application on intelligence, surveillance, and reconnaissance missions. IEEE Access 2019, 7, 63504–63518. [Google Scholar] [CrossRef]
- Campbell, J.F.; Corberán, Á.; Plana, I.; Sanchis, J.M. Drone arc routing problems. Networks 2018, 72, 543–559. [Google Scholar] [CrossRef]
- Wang, Z.; Sheu, J.-B. Vehicle routing problem with drones. Transp. Res. Part B Methodol. 2019, 122, 350–364. [Google Scholar] [CrossRef]
- Jeong, H.Y.; Lee, S. Drone routing problem with truck: Optimization and quantitative analysis. Expert Syst. Appl. 2023, 227, 120260. [Google Scholar] [CrossRef]
- Kitjacharoenchai, P.; Min, B.-C.; Lee, S. Two echelon vehicle routing problem with drones in last mile delivery. Int. J. Prod. Econ. 2020, 225, 107598. [Google Scholar] [CrossRef]
- Satoh, K.; Morita, H. Determining the optimal parcel delivery method using one drone and one truck. Int. J. Math. Oper. Res. 2023, 24, 451. [Google Scholar] [CrossRef]
- Zhang, S.; Li, L. The Multi-visits Drone-Vehicle Routing Problem with Simultaneous Pickup and Delivery Service. J. Oper. Res. Soc. China 2023, 1, 1–31. [Google Scholar] [CrossRef]
- Bruni, M.E.; Khodaparasti, S.; Perboli, G. Energy Efficient UAV-Based Last-Mile Delivery: A Tactical-Operational Model with Shared Depots and Non-Linear Energy Consumption. IEEE Access 2023, 11, 18560–18570. [Google Scholar] [CrossRef]
- Khan, M.S.; Anwar ul Hassan, C.H.; Sadiq, H.A.; Ali, I.; Rauf, A.; Javaid, N. A new meta-heuristic optimization algorithm inspired from strawberry plant for demand side management in smart grid. In Advances in Intelligent Networking and Collaborative Systems, Proceedings of the 9th International Conference on Intelligent Networking and Collaborative Systems (INCoS-2017), Toronto, Canada, 24–26 August 2017; Springer International Publishing: Cham, Switzerland, 2018; pp. 143–154. [Google Scholar]
- Hussain, Q.H.; AL Wahab, A.A.A.; Aref, G.E. Using Strawberry algorithm to solve general mathematical model. AIP Conf. Proc. 2022, 2394, 070018. [Google Scholar]
- Konidala, S.R. Strawberry algorithm and its newly evolved variant for pattern nulling in an antenna array. RAIRO Oper. Res. 2021, 55, S1089–S1111. [Google Scholar] [CrossRef]
- Michalewicz, Z.; Schoenauer, M. Evolutionary algorithms for constrained parameter optimization problems. Evol. Comput. 1996, 4, 1–32. [Google Scholar] [CrossRef]
- Holland, J.H. Adaptation in Natural and ArtiFcial Systems: An Introductory Analysis with Applications to Biology, Control, and ArtiFcial Intelligence; MIT Press: Cambridge, MA, USA, 1992. [Google Scholar]
- Katoch, S.; Chauhan, S.S.; Kumar, V. A review on genetic algorithm: Past, present, and future. Multimed. Tools Appl. 2021, 80, 8091–8126. [Google Scholar] [CrossRef]












| Parameter Symbol | Description |
|---|---|
| N | The set of customers; N = {1, 2…, n, n + 1}. |
| The set of customers who are served by the truck. | |
| The set of customers who are served by the drone. | |
| Service time by truck at node i. | |
| Service time by drone at node i. | |
| Travel time for truck from node i to node j. | |
| Travel time for a drone from node i to node j. | |
| Drone weight. | |
| MC | maximum capability for all carried packages for each trip. |
| B | The drone maximum battery capacity. |
| φ | The energy consumption rate per weight and time unit. |
| The energy consumption for a drone flight along an arc (i, j) ∈ V | |
| The total payload of the drone when it departs node i | |
| The hovering energy consumption for serving customer i ∈ N | |
| The actual energy consumption for serving customer i ∈ N | |
| The time when the truck arrives at node i ∈ N | |
| The truck launching time from the node i ∈ N | |
| The drone’s arrival times for a customer i; . | |
| The drone’s launching times for a customer i; | |
| The drone’s available energy upon departure from node i ∈ N |
| Parameter | Drone Profile | ||
|---|---|---|---|
| L | M | H | |
| The maximum weight capacity a drone can carry (Q) (Kg) | 35 | 55 | 80 |
| The drone self-weight (wD) (Kg) | 5 | 5 | 5 |
| The drone’s maximum battery capacity (θ) (Wh) | 800 | 1200 | 1600 |
| The energy consumption rate per weight and time units (φ) | 1 | 1 | 1 |
| The drone speed (v) (m/s) | 2 | 2.5 | 3 |
| SBA Parameters | |
| Root range | 0–25% of (No. of nodes) |
| Runner range | 25–75% of (No. of nodes) |
| No. of roots | (No. of nodes)/2 |
| No. of runners | (No. of nodes)/2 |
| GA Parameters | |
| No. of genes | Equals to no. of nodes |
| No. of generations | 500 |
| No. of solutions in the population | (No. of nodes) × 10 |
| Crossover | Single point |
| Mutation | 1 gene mutation |
| Stopping condition | Fitness not enhanced for 50 consecutive generations. |
| Instant | Proposed Model Cost | MSTS Cost | Cost Error (%) | Proposed Model Time | MSTS Time | Time Improvement (%) |
|---|---|---|---|---|---|---|
| C101_8_1_L | 75.49 | 75.49 | 0.00 | 299 | 2375 | 87.41 |
| C101_8_1_M | 69.73 | 69.73 | 0.00 | 3020 | 74,212 | 95.93 |
| C101_8_1_H | 69.36 | 67.35 | 2.99 | 2716 | 28,721 | 90.54 |
| C101_10_1_L | 94.13 | 87.53 | 7.55 | 3995 | 73,426 | 94.56 |
| C101_10_1_M | 83.75 | 81.73 | 2.48 | 5735 | 72,394 | 92.08 |
| C101_10_1_H | 82.09 | 79.36 | 3.44 | 1330 | 84,389 | 98.42 |
| C101_25_1_L | 236.32 | 220.27 | 7.29 | 22,109 | 115,924 | 80.93 |
| C101_25_1_M | 214.61 | 209.91 | 2.24 | 30,444 | 85,807 | 64.52 |
| C101_25_1_H | 204.10 | 200.64 | 1.73 | 22,825 | 92,256 | 75.26 |
| C101_50_1_L | 490.58 | 496.92 | −1.27 | 54,232 | 177,181 | 69.39 |
| C101_50_1_M | 453.83 | 462.99 | −1.98 | 53,128 | 115,797 | 54.12 |
| C101_50_1_H | 430.05 | 431.71 | −0.39 | 47,051 | 280,266 | 83.21 |
| C101_100_1_L | 1225.28 | 1276.69 | −4.03 | 277,680 | 368,081 | 24.56 |
| C101_100_1_M | 1110.80 | 1141.65 | −2.70 | 252,421 | 449,464 | 43.84 |
| C101_100_1_H | 1067.93 | 1020.79 | 4.62 | 342,502 | 375,876 | 8.88 |
| R101_8_1_L | 139.00 | 128.82 | 7.91 | 2447 | 94,539 | 97.41 |
| R101_8_1_M | 120.59 | 110.74 | 8.90 | 672 | 87,942 | 99.24 |
| R101_8_1_H | 112.08 | 99.10 | 13.10 | 2440 | 58,482 | 95.83 |
| R101_10_1_L | 173.35 | 150.10 | 15.49 | 3486 | 53,204 | 93.45 |
| R101_10_1_M | 146.24 | 133.22 | 9.77 | 1010 | 174,374 | 99.42 |
| R101_10_1_H | 131.19 | 125.96 | 4.15 | 1073 | 72,441 | 98.52 |
| R101_25_1_L | 352.44 | 324.31 | 8.67 | 6298 | 125,302 | 94.97 |
| R101_25_1_M | 300.98 | 285.64 | 5.37 | 5853 | 76,625 | 92.36 |
| R101_25_1_H | 279.55 | 275.55 | 1.45 | 12,569 | 72,045 | 82.55 |
| R101_50_1_L | 655.42 | 584.10 | 12.21 | 138,335 | 280,178 | 50.63 |
| R101_50_1_M | 586.83 | 537.45 | 9.19 | 133,209 | 203,875 | 34.66 |
| R101_50_1_H | 543.76 | 515.03 | 5.58 | 55,665 | 253,585 | 78.05 |
| R101_100_1_L | 1146.21 | 1049.54 | 9.21 | 436,105 | 436,170 | 0.01 |
| R101_100_1_M | 1029.09 | 998.69 | 3.04 | 375,071 | 377,290 | 0.59 |
| R101_100_1_H | 946.09 | 891.19 | 6.16 | 286,406 | 431,627 | 33.65 |
| RC101_8_1_L | 121.66 | 113.37 | 7.31 | 419 | 50,321 | 99.17 |
| RC101_8_1_M | 110.24 | 103.16 | 6.86 | 2410 | 19,843 | 87.85 |
| RC101_8_1_H | 102.22 | 97.21 | 5.15 | 476 | 30,661 | 98.45 |
| RC101_10_1_L | 165.45 | 149.82 | 10.44 | 594 | 27,298 | 97.82 |
| RC101_10_1_M | 138.44 | 132.38 | 4.58 | 624 | 40,838 | 98.47 |
| RC101_10_1_H | 132.24 | 116.33 | 13.67 | 681 | 13,662 | 95.02 |
| RC101_25_1_L | 315.04 | 298.48 | 5.55 | 6202 | 214,887 | 97.11 |
| RC101_25_1_M | 291.92 | 278.23 | 4.92 | 4994 | 86,102 | 94.20 |
| RC101_25_1_H | 285.83 | 268.42 | 6.49 | 7321 | 226,253 | 96.76 |
| RC101_50_1_L | 765.67 | 773.39 | −1.00 | 58,851 | 300,040 | 80.39 |
| RC101_50_1_M | 677.94 | 606.75 | 11.73 | 136,500 | 296,264 | 53.93 |
| RC101_50_1_H | 615.32 | 553.49 | 11.17 | 50,195 | 145,301 | 65.45 |
| RC101_100_1_L | 1388.90 | 1416.89 | −1.98 | 221,351 | 479,468 | 53.83 |
| RC101_100_1_M | 1245.93 | 1060.12 | 17.53 | 154,915 | 178,064 | 13.00 |
| RC101_100_1_H | 1184.83 | 1104.76 | 7.25 | 232,429 | 407,724 | 42.99 |
| No. Nodes | θ | Proposed Model | CPLEX | ||||||||||
|---|---|---|---|---|---|---|---|---|---|---|---|---|---|
| L | M | H | L | M | H | ||||||||
| Av. Cost | Av. Time | Av. Cost | Av. Time | Av. Cost | Av. Time | Av. Cost | Av. Time | Av. Cost | Av. Time | Av. Cost | Av. Time | ||
| 10 | 0.1 | 43.03 | 2.73 | 36.51 | 2.74 | 27.73 | 2.90 | 42.12 | 664.58 | 35.94 | 653.71 | 27.73 | 634.29 |
| 0.3 | 47.37 | 2.88 | 35.04 | 2.91 | 29.77 | 2.91 | 47.37 | 878.95 | 35.04 | 862.43 | 29.77 | 823.56 | |
| 0.5 | 40.20 | 2.74 | 33.10 | 2.75 | 25.50 | 2.83 | 40.18 | 1377.76 | 32.87 | 1345.35 | 25.50 | 1299.11 | |
| 0.7 | 40.22 | 2.72 | 32.49 | 2.73 | 28.49 | 2.77 | 40.22 | 2020.08 | 32.49 | 1975.2 | 28.49 | 1915.84 | |
| 0.9 | 34.62 | 2.84 | 27.93 | 2.87 | 24.13 | 2.89 | 34.28 | 2045.37 | 27.93 | 2004.14 | 24.13 | 1940.02 | |
| 20 | 0.1 | 72.04 | 7.01 | 61.57 | 7.11 | 50.21 | 7.55 | - | - | - | - | - | - |
| 0.3 | 69.51 | 6.77 | 51.73 | 6.93 | 42.40 | 7.07 | - | - | - | - | - | - | |
| 0.5 | 59.36 | 6.88 | 50.91 | 7.06 | 43.40 | 7.02 | - | - | - | - | - | - | |
| 0.7 | 63.50 | 6.39 | 53.54 | 6.51 | 46.00 | 6.76 | - | - | - | - | - | - | |
| 0.9 | 70.88 | 5.99 | 58.27 | 5.98 | 48.12 | 6.27 | - | - | - | - | - | - | |
| 30 | 0.1 | 78.51 | 11.90 | 65.85 | 12.35 | 57.77 | 13.31 | - | - | - | - | - | - |
| 0.3 | 91.71 | 12.25 | 77.42 | 12.46 | 64.13 | 12.95 | - | - | - | - | - | - | |
| 0.5 | 73.76 | 13.63 | 62.56 | 13.36 | 52.17 | 14.57 | - | - | - | - | - | - | |
| 0.7 | 88.42 | 12.92 | 72.57 | 13.22 | 60.99 | 13.63 | - | - | - | - | - | - | |
| 0.9 | 78.98 | 14.37 | 66.84 | 14.26 | 53.04 | 14.99 | - | - | - | - | - | - | |
| 35 | 0.1 | 103.51 | 17.56 | 83.04 | 18.91 | 75.87 | 19.10 | - | - | - | - | - | - |
| 0.3 | 86.51 | 17.16 | 73.00 | 17.65 | 60.98 | 17.92 | - | - | - | - | - | - | |
| 0.5 | 93.53 | 16.76 | 76.33 | 17.11 | 64.71 | 17.08 | - | - | - | - | - | - | |
| 0.7 | 96.51 | 18.07 | 85.84 | 17.94 | 72.16 | 18.56 | - | - | - | - | - | - | |
| 0.9 | 92.56 | 16.80 | 79.40 | 16.87 | 65.64 | 18.37 | - | - | - | - | - | - | |
| 40 | 0.1 | 110.11 | 23.57 | 89.09 | 23.06 | 77.27 | 23.60 | - | - | - | - | - | - |
| 0.3 | 95.70 | 24.99 | 85.38 | 24.84 | 71.54 | 25.66 | - | - | - | - | - | - | |
| 0.5 | 109.62 | 23.74 | 94.55 | 24.53 | 79.25 | 25.35 | - | - | - | - | - | - | |
| 0.7 | 103.50 | 23.08 | 90.16 | 23.51 | 72.70 | 25.70 | - | - | - | - | - | - | |
| 0.9 | 98.93 | 23.26 | 86.38 | 24.19 | 73.15 | 24.72 | - | - | - | - | - | - | |
| 45 | 0.1 | 110.76 | 31.69 | 94.49 | 31.21 | 81.54 | 32.68 | - | - | - | - | - | - |
| 0.3 | 110.60 | 30.47 | 91.88 | 31.94 | 78.22 | 33.15 | - | - | - | - | - | - | |
| 0.5 | 110.46 | 31.89 | 96.40 | 31.74 | 83.74 | 34.16 | - | - | - | - | - | - | |
| 0.7 | 118.86 | 35.59 | 98.21 | 36.62 | 82.03 | 36.59 | - | - | - | - | - | - | |
| 0.9 | 108.76 | 34.79 | 96.37 | 36.40 | 84.22 | 36.87 | - | - | - | - | - | - | |
| No. Nodes | θ | Cost of Truck-Only Delivery | Cost of Truck–Drone Delivery | ||
|---|---|---|---|---|---|
| L | M | H | |||
| 10 | 0.1 | 63.55 | 43.03 | 36.51 | 27.73 |
| 0.3 | 66.78 | 47.37 | 35.04 | 29.77 | |
| 0.5 | 55.36 | 40.20 | 33.10 | 25.50 | |
| 0.7 | 60.77 | 40.22 | 32.49 | 28.49 | |
| 0.9 | 50.13 | 34.62 | 27.93 | 24.13 | |
| 20 | 0.1 | 109.49 | 72.04 | 61.57 | 50.21 |
| 0.3 | 103.97 | 69.51 | 51.73 | 42.40 | |
| 0.5 | 97.96 | 59.36 | 50.91 | 43.40 | |
| 0.7 | 98.94 | 63.50 | 53.54 | 46.00 | |
| 0.9 | 108.52 | 70.88 | 58.27 | 48.12 | |
| 30 | 0.1 | 165.67 | 78.51 | 65.85 | 57.77 |
| 0.3 | 181.31 | 91.71 | 77.42 | 64.13 | |
| 0.5 | 161.31 | 73.76 | 62.56 | 52.17 | |
| 0.7 | 175.65 | 88.42 | 72.57 | 60.99 | |
| 0.9 | 175.52 | 78.98 | 66.84 | 53.04 | |
| 35 | 0.1 | 226.47 | 103.51 | 83.04 | 75.87 |
| 0.3 | 205.88 | 86.51 | 73.00 | 60.98 | |
| 0.5 | 213.43 | 93.53 | 76.33 | 64.71 | |
| 0.7 | 213.13 | 96.51 | 85.84 | 72.16 | |
| 0.9 | 211.38 | 92.56 | 79.40 | 65.64 | |
| 40 | 0.1 | 253.54 | 110.11 | 89.09 | 77.27 |
| 0.3 | 242.72 | 95.70 | 85.38 | 71.54 | |
| 0.5 | 256.47 | 109.62 | 94.55 | 79.25 | |
| 0.7 | 236.71 | 103.50 | 90.16 | 72.70 | |
| 0.9 | 242.39 | 98.93 | 86.38 | 73.15 | |
| 45 | 0.1 | 279.41 | 110.76 | 94.49 | 81.54 |
| 0.3 | 281.82 | 110.60 | 91.88 | 78.22 | |
| 0.5 | 289.27 | 110.46 | 96.40 | 83.74 | |
| 0.7 | 286.31 | 118.86 | 98.21 | 82.03 | |
| 0.9 | 284.98 | 108.76 | 96.37 | 84.22 | |
Disclaimer/Publisher’s Note: The statements, opinions and data contained in all publications are solely those of the individual author(s) and contributor(s) and not of MDPI and/or the editor(s). MDPI and/or the editor(s) disclaim responsibility for any injury to people or property resulting from any ideas, methods, instructions or products referred to in the content. |
© 2024 by the authors. Licensee MDPI, Basel, Switzerland. This article is an open access article distributed under the terms and conditions of the Creative Commons Attribution (CC BY) license (https://creativecommons.org/licenses/by/4.0/).
Share and Cite
Farrag, T.A.; Askr, H.; Elhosseini, M.A.; Hassanien, A.E.; Farag, M.A. Intelligent Parcel Delivery Scheduling Using Truck-Drones to Cut down Time and Cost. Drones 2024, 8, 477. https://doi.org/10.3390/drones8090477
Farrag TA, Askr H, Elhosseini MA, Hassanien AE, Farag MA. Intelligent Parcel Delivery Scheduling Using Truck-Drones to Cut down Time and Cost. Drones. 2024; 8(9):477. https://doi.org/10.3390/drones8090477
Chicago/Turabian StyleFarrag, Tamer Ahmed, Heba Askr, Mostafa A. Elhosseini, Aboul Ella Hassanien, and Mai A. Farag. 2024. "Intelligent Parcel Delivery Scheduling Using Truck-Drones to Cut down Time and Cost" Drones 8, no. 9: 477. https://doi.org/10.3390/drones8090477
APA StyleFarrag, T. A., Askr, H., Elhosseini, M. A., Hassanien, A. E., & Farag, M. A. (2024). Intelligent Parcel Delivery Scheduling Using Truck-Drones to Cut down Time and Cost. Drones, 8(9), 477. https://doi.org/10.3390/drones8090477

