Autonomous Yield Estimation System for Small Commercial Orchards Using UAV and AI
Abstract
1. Introduction
- (1)
- The autonomous orchard monitoring is completed by the UAV and mission planning algorithm;
- (2)
- The yield estimation (the number of fruitlets and fruits) is completed by AI using collected photographs by UAV;
- (3)
- The decision support is achieved through the yield heatmaps and data-based recommendations.
2. Background
3. Materials and Methods
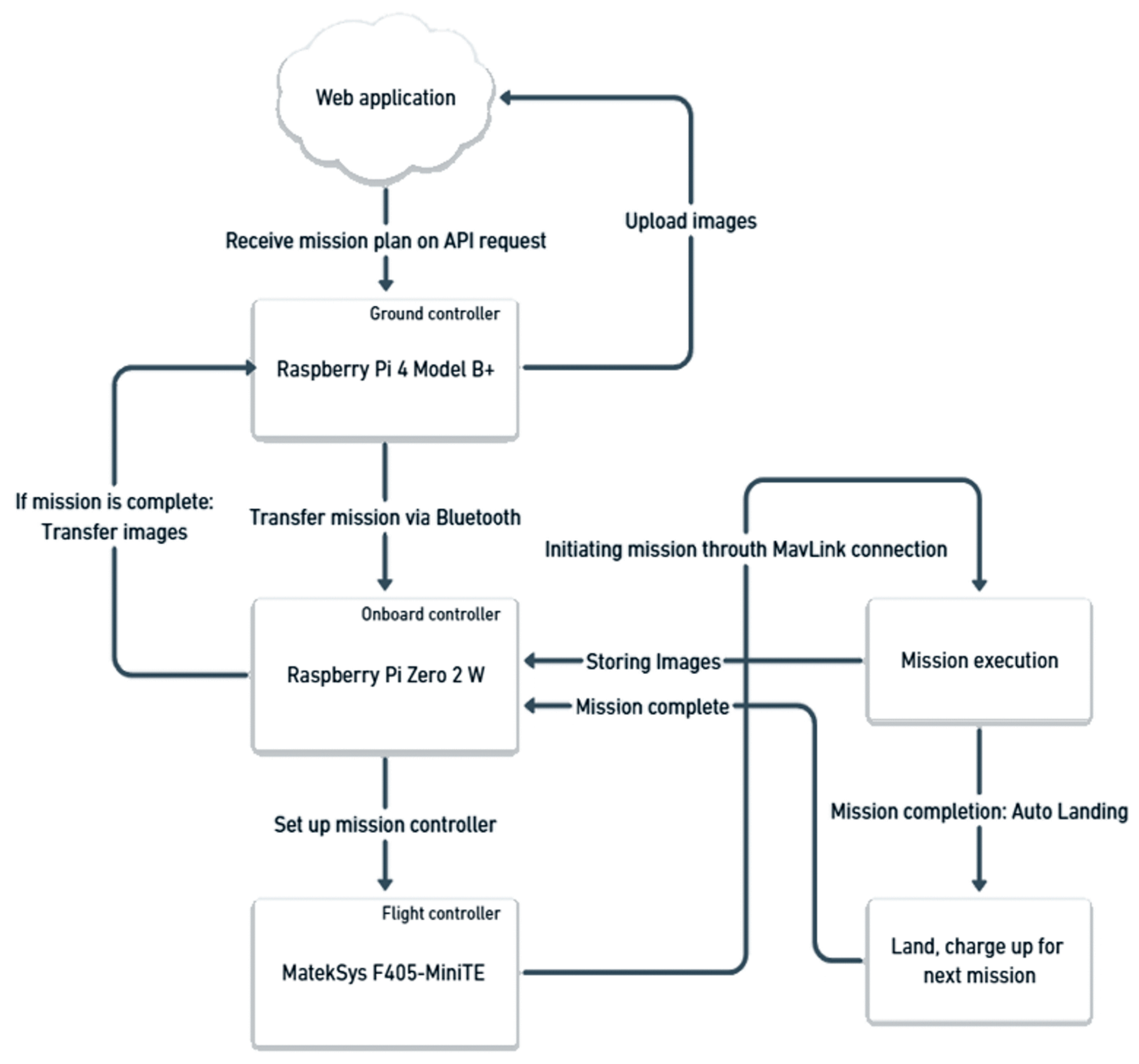
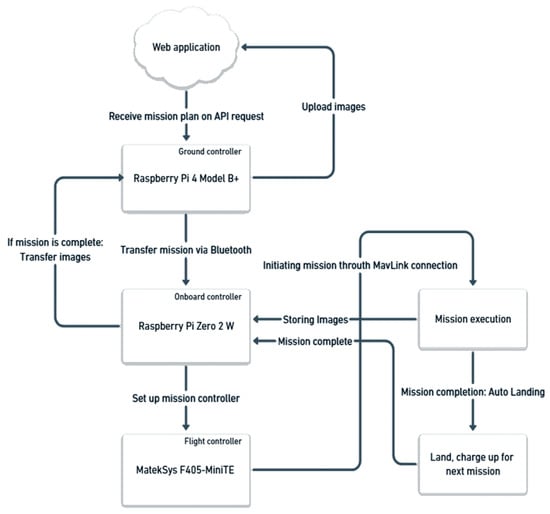
3.1. Modeling of Autonomous Yield Estimation System
3.2. Mission Planning Method
| Algorithm 1 The Mission Planning Method |
Precondition: the ground station with a UAV is located from the side of tree rows.
|
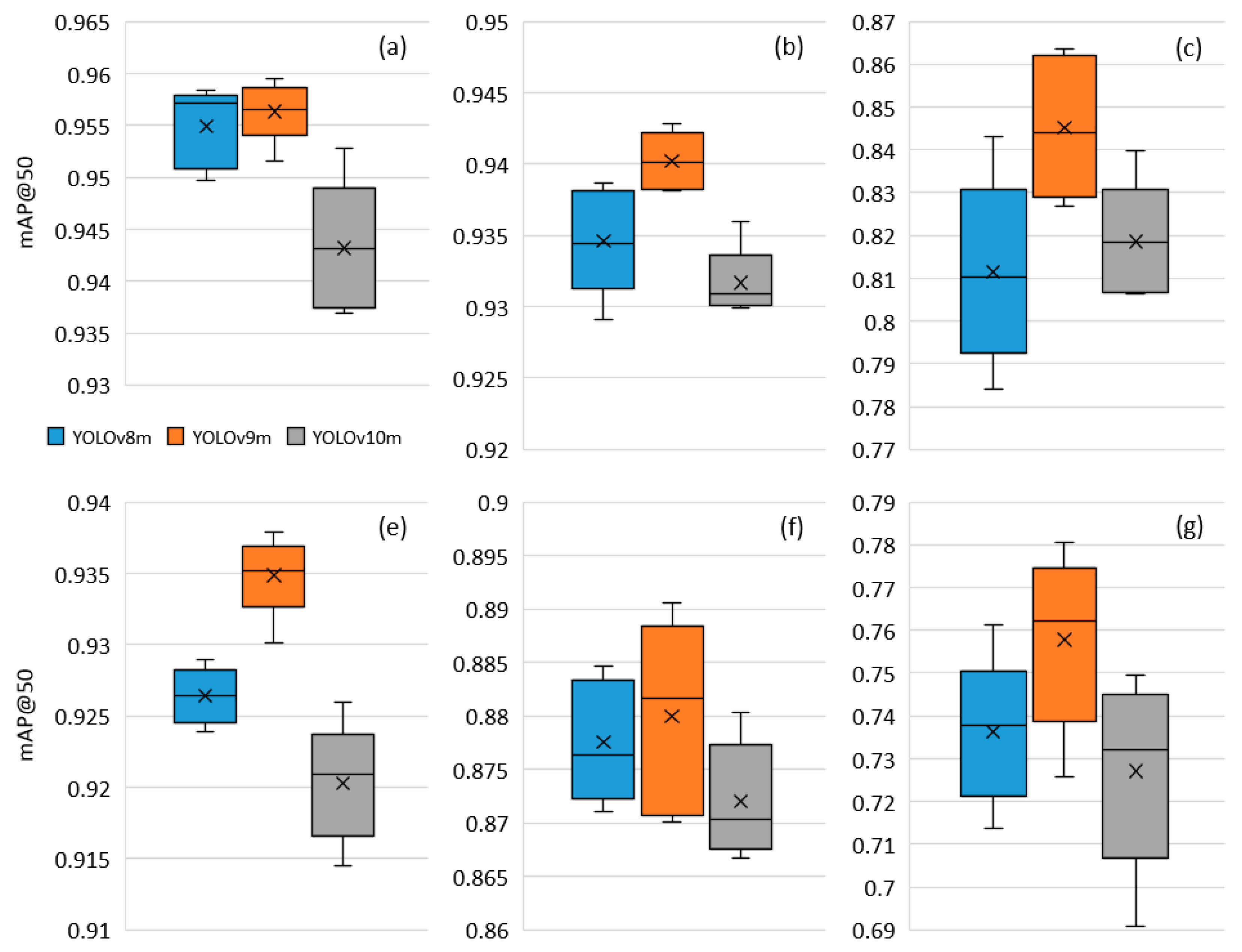
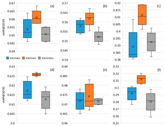
3.3. Fruit Yield Estimation Using Artificial Intelligence
- CherryBBCH72 contains 2521 images of cherry fruitlets. BBCH-scale describes the phenological development of fruits: 7—development of fruit; 72—fruit size up to 20 mm. It is available in Kaggle under CC-BY license [51];
- AppleBBCH76—3169 images of apple fruitlets with BBCH76-78: 76—fruit about 60% final size; but 78—fruit about 80% final size, respectively. It is available in Kaggle under a CC-BY license [52];
- AppleBBCH81—1838 images of apple fruits with BBCH81-85: 81—beginning of ripening; 83—developing color; 85—softening. It is available in Kaggle under a CC-BY license [53].
4. Results
5. Discussion
6. Conclusions
Author Contributions
Funding
Institutional Review Board Statement
Informed Consent Statement
Data Availability Statement
Acknowledgments
Conflicts of Interest
Appendix A


| Component | Specifications | Purpose |
|---|---|---|
| ImpulseRC Apex 4 Inch Frame Kit | 4-inch frame | Provides the structural base for all components, ensuring lightweight and robust design for agile flying. |
| ImpulseRC, Brisbane, Australia | ||
| MatekSys F405-MiniTE Flight Controller | Mini 20 × 20 | Acts as the brain of the quad, processing flight data and controlling the motors for stable flight. |
| MatekSys, Putuo, China | ||
| Aikon AK32Pro II ESC | 50A, 2-6S, BLHeli32, 4-in-1 | Electronic Speed Controller that regulates power to the motors, allowing precise control of the quad’s movement. |
| Aikon Electronics, Shenzen, China | ||
| Ummagawd Aerolite 2004 Motor (4 pc) | 2400 KV | Provides the necessary thrust for flight, working in tandem with the ESC for speed and direction control. |
| Ummagawd, Huntington Beach, CA, USA | ||
| GemFan Hurricane 4023 3-Blade | Propellers | Converts motor power into thrust, enabling lift and maneuverability. |
| GemFan, Ningbo, China | ||
| Beitian BN-880 GPS | GPS module | Offers compass and GPS data, crucial for autonomous flight and accurate heading. BN-880 GPS must be disabled, if SimpleRTK2B Lite Rover is enabled. |
| Beitian, Shenzhen, China | ||
| RPI Camera | Compatible with RPi Zero 2W | Captures images for AI analysis. |
| Raspberry Pi, Cambridge, United Kingdom | ||
| RPi Zero 2W | Compact single-board computer | Processes images and handles onboard computations, interfacing with the flight controller. |
| Raspberry Pi, Cambridge, United Kingdom | ||
| 3DR Radio Telemetry Kit 433 Mhz 500 mw | Long-range telemetry | Facilitates communication between the quad and the ground station, transmitting flight data and receiving commands. |
| Shenzhen ANG Technology, Shenzhen, China | ||
| SimpleRTK2B Base | RTK GPS base station | Provides high-precision GPS data to the quad for accurate positioning. SimpleRTK2B Lite Rover must be enabled, BN-880 GPS must be disabled. |
| ArduSimple, Lleida, Spain | ||
| SimpleRTK2B Lite Rover | RTK GPS module for quad | Receives corrected GPS signals from the base for enhanced navigational accuracy. If SimpleRTK2B Lite Rover is enabled, BN-880 GPS must be disabled. |
| ArduSimple, Lleida, Spain | ||
| FrSky R-XSR Receiver | 2.4GHz, 16CH, ACCST, Micro, S-Bus & CPPM | Receives control signals from the transmitter, allowing manual control when needed. |
| FrSky, Anhui, China | ||
| FrSky Qx7 | Transmitter | Used at the ground station for manual control of the quad. |
| FrSky, Anhui, China | ||
| Tattu R-Line 850 mAh 4s 95c LiPo Pack (XT60) | High-capacity battery | Powers the quad, providing energy for all electronic components. |
| Grepow, Shenzhen, China |
References
- Xu, X. Major challenges facing the commercial horticulture. Front. Hortic. 2022, 1, 980159. [Google Scholar] [CrossRef]
- He, L.; Schupp, J.R. Sensing and Automation in Pruning of apple Trees: A review. Agronomy 2018, 8, 211. [Google Scholar] [CrossRef]
- Wang, S.; Song, J.H.; Qi, P.; Yuan, C.; Wu, H.; Zhang, L.; Liu, W.; Liu, Y.; He, X. Design and development of orchard autonomous navigation spray system. Front. Plant Sci. 2022, 13, 960686. [Google Scholar] [CrossRef] [PubMed]
- Verbiest, R.; Ruysen, K.; Vanwalleghem, T.; Demeester, E.; Kellens, K. Automation and robotics in the cultivation of pome fruit: Where do we stand today? J. Field Robot. 2020, 38, 513–531. [Google Scholar] [CrossRef]
- Neupane, C.; Pereira, M.; Koirala, A.; Walsh, K.B. Fruit Sizing in Orchard: A Review from Caliper to Machine Vision with Deep Learning. Sensors 2023, 23, 3868. [Google Scholar] [CrossRef] [PubMed]
- Anastasiou, E.; Fountas, S.; Koutsiaras, M.; Voulgaraki, M.; Vatsanidou, A.; Barreiro-Hurlé, J.; Di Bartolo, F.; Goméz-Barbero, M. Precision Farming Technologies on Crop Protection: A stakeholders survey. Smart Agric. Technol. 2023, 5, 100293. [Google Scholar] [CrossRef]
- Merz, M.; Pedro, D.; Skliros, V.; Bergenhem, C.; Himanka, M.; Houge, T.; Matos-Carvalho, J.P.; Lundkvist, H.; Çürüklü, B.; Hamrén, R.; et al. Autonomous UAS-Based Agriculture Applications: General Overview and relevant European case studies. Drones 2022, 6, 128. [Google Scholar] [CrossRef]
- Mohsan, S.A.H.; Othman, N.Q.H.; Li, Y.; Alsharif, M.H.; Khan, M.A. Unmanned aerial vehicles (UAVs): Practical aspects, applications, open challenges, security issues, and future trends. Intell. Serv. Robot. 2023, 16, 109–137. [Google Scholar] [CrossRef]
- UNDP. Precision Agriculture for Smallholder Farmers. United Nations Development Programme, UNDP Global Centre for Technology, Innovation and Sustainable Development; UNDP: Singapore, 2021; p. 80. Available online: https://www.undp.org/sites/g/files/zskgke326/files/2021-10/UNDP-Precision-Agriculture-for-Smallholder-Farmers.pdf (accessed on 2 June 2024).
- Anonymous. Global Harvest Automation Report; Western Growers, Roland Berger: Irvine, CA, USA, 2021; p. 82. [Google Scholar]
- Das, U. Precision Farming A Promising technology in Horticulture: A review. Int. J. Pure Appl. Biosci. 2018, 6, 1596–1606. [Google Scholar] [CrossRef]
- Longchamps, L.; Tisseyre, B.; Taylor, J.A.; Sagoo, L.; Momin, A.; Fountas, S.; Manfrini, L.; Ampatzidis, Y.; Schueller, J.K.; Khosla, R. Yield sensing technologies for perennial and annual horticultural crops: A review. Precis. Agric. 2022, 23, 2407–2448. [Google Scholar] [CrossRef]
- Hutsol, T.; Kutyrev, A.; Kiktev, N.; Biliuk, M. Robotic Technologies in Horticulture: Analysis and Implementation Prospects. Inż. Rol. 2023, 27, 113–133. [Google Scholar] [CrossRef]
- GrowerTalks: The State of the Horticultural Automation Sector. (n.d.). Available online: https://www.growertalks.com/Article/?articleid=26299 (accessed on 2 June 2024).
- Sato, J. Farming robots. J. Robot. Mechatron. 1997, 9, 287–292. [Google Scholar] [CrossRef]
- Matthews, J. The mechanical farm of 2030. Interdiscip. Sci. Rev. 1982, 7, 194–201. [Google Scholar] [CrossRef]
- Jahns, G. Automatic Steering of Farm Vehicles. ResearchGate 1976. Available online: https://www.researchgate.net/publication/322146912_Automatic_Steering_of_Farm_Vehicles (accessed on 28 November 2024).
- Stentz, A.; Dima, C.; Wellington, C.; Herman, H.; Stager, D. A System for Semi-Autonomous Tractor Operations. Auton. Robots 2002, 13, 87–104. [Google Scholar] [CrossRef]
- Noguchi, N.; Reid, J.F.; Zhang, Q.; Tian, L.; Hansen, A.C. Vision Intelligence for Mobile Agro-Robotic System. J. Robot. Mech. 1999, 11, 193–199. [Google Scholar] [CrossRef]
- Hamner, B.; Bergerman, M.; Singh, S. Autonomous orchard vehicles for specialty crops production. In Proceedings of the American Society of Agricultural and Biological Engineers Annual International Meeting 2011, Louisville, KY, USA, 7–10 August 2011; American Society of Agricultural and Biological Engineers: St. Joseph, MI, USA, 2011. [Google Scholar] [CrossRef]
- Nuske, S.; Achar, S.; Bates, T.; Narasimhan, S.G.; Singh, S. Yield estimation in vineyards by visual grape detection. In Proceedings of the 2011 IEEE/RSJ International Conference on Intelligent Robots and Systems, San Francisco, CA, USA, 25–30 September 2011. [Google Scholar] [CrossRef]
- Moorehead, S.J.; Wellington, C.K.; Gilmore, B.J.; Vallespi, C. Automating Orchards: A System of Autonomous Tractors for Orchard Maintenance. In Proceedings of the IEEE International Conference of Intelligent Robots and Systems, Workshop on Agricultural Robotics, Vilamoura-Algarve, Portugal, 7–12 October 2012. [Google Scholar]
- Blanke, M.; Blas, M.R.; Hansen, S.; Andersen, J.C.; Caponetti, F. Autonomous Robot Supervision using Fault Diagnosis and Semantic Mapping in an Orchard. In Fault Diagnosis in Robotic and Industrial Systems; Rigatos, G., Ed.; iConcept Press Ltd.: Tsim Sha Tsui, Hong Kong, 2012; pp. 1–22. [Google Scholar]
- Tamaki, K.; Nagasaka, Y.; Nishiwaki, K.; Saito, M.; Kikuchi, Y.; Motobayashi, K. A robot system for paddy field farming in Japan. IFAC Proc. Vol. 2013, 46, 143–147. [Google Scholar] [CrossRef]
- Blackmore, B.S.; Stout, W.; Wang, M.; Runov, B. Robotic agriculture—The future of agricultural mechanisation? In Proceedings of the 5th European Conference on Precision Agriculture, Uppsala, Sweden, 4–8 July 2005; Stafford, V.J., Ed.; Academic Publishers: Wageningen, The Netherlands, 2005; pp. 621–628. [Google Scholar]
- González, R.J.; Rodríguez, F.M.; López, J.S.; Donaire, J.G. Navigation techniques for mobile robots in greenhouses. Appl. Eng. in Agric. 2009, 25, 153–165. [Google Scholar] [CrossRef]
- Tripicchio, P.; Satler, M.; Dabisias, G.; Ruffaldi, E.; Avizzano, C.A. Towards Smart Farming and Sustainable Agriculture with Drones. In Proceedings of the 2015 International Conference on Intelligent Environments, Prague, Czech Republic, 15–17 July 2015. [Google Scholar] [CrossRef]
- Abdullahi, H.S.; Mahieddine, F.; Sheriff, R.E. Technology Impact on Agricultural productivity: A review of precision agriculture using Unmanned Aerial Vehicles. In Wireless and Satellite Systems. WiSATS 2015. Lecture Notes of the Institute for Computer Sciences, Social Informatics and Telecommunications Engineering; Springer: Cham, Switzerland, 2015; pp. 388–400. [Google Scholar] [CrossRef]
- Gerke, M.; Masár, I.; Borgolte, U.; Röhrig, C. Farmland monitoring by sensor networks and airships. IFAC Proc. Vol. 2013, 46, 321–326. [Google Scholar] [CrossRef]
- Zhao, G.; Yu, H.; Wang, G.; Sui, Y.; Zhang, L. Applied research of IOT and RFID technology in Agricultural Product Traceability System. In IFIP Advances in Information and Communication Technology; Springer: Cham, Swizerlnad, 2015; pp. 506–514. [Google Scholar] [CrossRef]
- Bhanu, B.; Rao, K.R.; Ramesh, J.V.N.; Hussain, M.A. Agriculture field monitoring and analysis using wireless sensor networks for improving crop production. In Proceedings of the 2014 Eleventh International Conference on Wireless and Optical Communications Networks (WOCN), Vijayawada, India, 11–13 September 2014. [Google Scholar] [CrossRef]
- Shamshiri, R.R.; Weltzien, C.; Hameed, I.A.; Yule, I.; Grift, T.E.; Balasundram, S.K.; Pitonakova, L.; Ahmad, D.; Chowdhary, G. Research and development in agricultural robotics: A perspective of digital farming. Int. J. Agric. Biol. Eng. 2018, 11, 1–11. [Google Scholar] [CrossRef]
- Kim, J.; Kim, S.; Ju, C.; Son, H.I. Unmanned Aerial Vehicles in agriculture: A Review of Perspective of platform, control, and Applications. IEEE Access 2019, 7, 105100–105115. [Google Scholar] [CrossRef]
- Jensen, K.V.; Larsen, M.; Nielsen, S.H.; Larsen, L.B.; Olsen, K.S.; Jørgensen, R.N. Towards an open software platform for field robots in precision agriculture. Robotics 2014, 3, 207–234. [Google Scholar] [CrossRef]
- Cabreira, T.M.; Brisolara, L.; Ferreira, P.R. Survey on Coverage Path Planning with Unmanned Aerial Vehicles. Drones 2019, 3, 4. [Google Scholar] [CrossRef]
- Hooshyar, M.; Huang, Y. Metaheuristic Algorithms in UAV Path-Planning Optimization: A Systematic Review (2018–2022). Drones 2023, 7, 687. [Google Scholar] [CrossRef]
- Liu, Y.; Ma, X.; Shu, L.; Hancke, G.P.; Abu-Mahfouz, A.M. From Industry 4.0 to agriculture 4.0: Current status, enabling technologies, and research challenges. IEEE Trans. Ind. Inform. 2021, 17, 4322–4334. [Google Scholar] [CrossRef]
- Santos Valle, S.; Kienzle, J. Agriculture 4.0—Agricultural Robotics and Automated Equipment for Sustainable Crop Production. In Integrated Crop Management; FAO: Rome, Italy, 2020; Volume 24, Available online: https://www.fao.org/documents/card/en?details=cb2186en%2f (accessed on 13 May 2024).
- FAO. Transforming Food and Agriculture to Achieve the SDGs: 20 Interconnected Actions to Guide Decision-Makers; IGO: Rome, Italy, 2019; p. 74. Available online: https://www.fao.org/3/ca1612en/ca1612en.pdf (accessed on 28 November 2024).
- Kodors, S.; Zarembo, I.; Majore, G.; Rubauskis, E.; Litavniece, L. Digital twin modelling for smart fruit-growing: Eco-cyber-physical system 4+1 architecture. Eng. Rural Dev. 2023, 22, 700–706. [Google Scholar] [CrossRef]
- Grabis, J.; Deksne, L.; Roponena, E.; Stirna, J. A Capability-Based method for modeling resilient data ecosystems. In Domain-Specific Conceptual Modeling; Springer: Cham, Switzerland, 2022; pp. 339–363. [Google Scholar] [CrossRef]
- Zarembo, I.; Kodors, S.; Apeināns, I.; Lācis, G.; Feldmane, D.; Rubauskis, E. Digital Twin: Orchard Management Using UAV. Vide. Tehnol. Resur. 2023, 1, 247–251. [Google Scholar] [CrossRef]
- Litavniece, L.; Kodors, S.; Dekšne, J.; Lācis, G.; Zarembo, I.; Pacejs, A. Risk Analysis for Apple Orchard Survey and Monitoring Using UAV. Vide. Tehnol. Res. 2023, 1, 116–122. [Google Scholar] [CrossRef]
- Redmon, J.; Divvala, S.; Girshick, R.; Farhadi, A. You Only Look Once: Unified, Real-Time Object Detection. In Proceedings of the 2016 IEEE Conference on Computer Vision and Pattern Recognition (CVPR), Las Vegas, NV, USA, 27 June–1 July 2016. [Google Scholar] [CrossRef]
- Wang, A.; Chen, H.; Liu, L.; Chen, K.; Lin, Z.; Han, J.; Ding, J. YOLOv10: Real-Time End-to-End Object Detection. arXiv 2024, arXiv:2405.14458. Available online: https://arxiv.org/pdf/2405.14458 (accessed on 15 July 2024).
- Kodors, S.; Lācis, G.; Sokolova, O.; Zhukovs, V.; Apeinans, I.; Bartulsons, T. Apple scab detection using CNN and Transfer Learning. Agron. Res. 2021, 19, 507–519. [Google Scholar] [CrossRef]
- Kodors, S.; Sondors, M.; Lācis, G.; Rubauskis, E.; Apeināns, I.; Zarembo, I. Rapid Prototyping of Pear Detection Neural Network with YOLO Architecture in Photographs. Vide. Tehnol. Res. 2023, 1, 81–85. [Google Scholar] [CrossRef]
- Kodors, S.; Sondors, M.; Apeinans, I.; Zarembo, I.; Lacis, G.; Rubauskis, E.; Karklina, K. Importance of Mosaic Augmentation for Agricultural Image Dataset. 2024. Available online: https://dspace.emu.ee/handle/10492/8871 (accessed on 2 June 2024).
- Apeinans, I.; Sondors, M.; Litavniece, L.; Kodors, S.; Zarembo, I.; Feldmane, D. Cherry Fruitlet Detection using YOLOv5 or YOLOv8? Vide. Tehnol. Res. 2024, 2, 29–33. [Google Scholar] [CrossRef]
- Piotr Skalski, Make Sense. 2019. Available online: https://github.com/SkalskiP/make-sense/ (accessed on 28 November 2024).
- Project lzp-2021/1-0134, CherryBBCH72. 2024. Available online: https://www.kaggle.com/datasets/projectlzp201910094/cherrybbch72 (accessed on 29 November 2024).
- Project lzp-2021/1-0134, AppleBBCH76. 2024. Available online: https://www.kaggle.com/datasets/projectlzp201910094/applebbch76 (accessed on 29 November 2024).
- Project lzp-2021/1-0134, AppleBBCH81. 2024. Available online: https://www.kaggle.com/datasets/projectlzp201910094/applebbch81 (accessed on 29 November 2024).
- Wang, C.-Y.; Yeh, I.-H.; Liao, H.-Y.M. YOLOv9: Learning What You Want to Learn Using Programmable Gradient Information. arXiv 2024, arXiv:2402.01361. [Google Scholar] [CrossRef]
- Apeinans, I. Optimal Size of Agricultural Dataset for YOLOv8 Training. Vide. Tehnol. Res. 2024, 2, 38–42. [Google Scholar] [CrossRef]
- Tianjing, Y.; Mhamed, M. Developments in automated harvesting equipment for the Apple in the Orchard: Review. Smart Agric. Technol. 2024, 9, 100491. [Google Scholar] [CrossRef]
- Parico, A.I.B.; Ahamed, T. Real time pear fruit detection and counting using YOLOV4 models and Deep SORT. Sensors 2021, 21, 4803. [Google Scholar] [CrossRef]
- Li, Z.; Jiang, X.; Shuai, L.; Zhang, B.; Yang, Y.; Mu, J. A Real-Time detection algorithm for sweet cherry fruit maturity based on YOLOX in the natural environment. Agronomy 2022, 12, 2482. [Google Scholar] [CrossRef]
- Shi, Y.; Duan, Z.; Qing, S.; Zhao, L.; Wang, F.; Yuwen, X. YOLOV9S-Pear: A lightweight YOLOV9S-Based improved model for young Red Pear Small-Target recognition. Agronomy 2024, 14, 2086. [Google Scholar] [CrossRef]
- Ma, L.; Zhao, L.; Wang, Z.; Zhang, J.; Chen, G. Detection and Counting of Small Target Apples under Complicated Environments by Using Improved YOLOv7-tiny. Agronomy 2023, 13, 1419. [Google Scholar] [CrossRef]
- Vijayakumar, V.; Ampatzidis, Y.; Costa, L. Tree-level citrus yield prediction utilizing ground and aerial machine vision and machine learning. Smart Agric. Technol. 2023, 3, 100077. [Google Scholar] [CrossRef]
- MacEachern, C.B.; Esau, T.J.; Schumann, A.W.; Hennessy, P.J.; Zaman, Q.U. Detection of fruit maturity stage and yield estimation in wild blueberry using deep learning convolutional neural networks. Smart Agric. Technol. 2023, 3, 100099. [Google Scholar] [CrossRef]
- Sáiz-Rubio, V.; Rovira-Más, F. From Smart Farming towards Agriculture 5.0: A Review on Crop Data Management. Agronomy 2020, 10, 207. [Google Scholar] [CrossRef]
- Mesías-Ruiz, G.A.; Pérez-Ortiz, M.; Dorado, J.; De Castro, A.I.; Peña, J.M. Boosting precision crop protection towards agriculture 5.0 via machine learning and emerging technologies: A contextual review. Front. Plant Sci. 2023, 14, 1143326. [Google Scholar] [CrossRef] [PubMed]
- Jerhamre, E.; Carlberg, C.J.C.; Van Zoest, V. Exploring the susceptibility of smart farming: Identified opportunities and challenges. Smart Agric. Technol. 2022, 2, 100026. [Google Scholar] [CrossRef]
- Apeināns, I.; Litavniece, L.; Kodors, S.; Zarembo, I.; Lācis, G.; Dekšne, J. Smart Fruit Growing through Digital Twin Paradigm: Systematic review and Technology Gap analysis. Eng. Manag. Prod. Serv. 2023, 15, 128–143. [Google Scholar] [CrossRef]
- Qing, J.; Deng, X.; Lan, Y.; Li, Z. GPT-aided diagnosis on agricultural image based on a new light YOLOPC. Comput. Electr. Agric. 2023, 213, 108168. [Google Scholar] [CrossRef]














| Measurable Properties | Recommendations (Adjustments) | Impact on Goals |
|---|---|---|
| Cherries BBCH = 75 | Assess the expected yield, plan harvest organization and fruit sale. | Decreases lost yield (over-ripened, rotted fruit) and increases income. |
| Cherries BBCH = 81 | Protect yield from birds (covers, bird repellent devices). | Decreases lost yield (bird-damaged fruit) and increases income. |
Disclaimer/Publisher’s Note: The statements, opinions and data contained in all publications are solely those of the individual author(s) and contributor(s) and not of MDPI and/or the editor(s). MDPI and/or the editor(s) disclaim responsibility for any injury to people or property resulting from any ideas, methods, instructions or products referred to in the content. |
© 2024 by the authors. Licensee MDPI, Basel, Switzerland. This article is an open access article distributed under the terms and conditions of the Creative Commons Attribution (CC BY) license (https://creativecommons.org/licenses/by/4.0/).
Share and Cite
Kodors, S.; Zarembo, I.; Lācis, G.; Litavniece, L.; Apeināns, I.; Sondors, M.; Pacejs, A. Autonomous Yield Estimation System for Small Commercial Orchards Using UAV and AI. Drones 2024, 8, 734. https://doi.org/10.3390/drones8120734
Kodors S, Zarembo I, Lācis G, Litavniece L, Apeināns I, Sondors M, Pacejs A. Autonomous Yield Estimation System for Small Commercial Orchards Using UAV and AI. Drones. 2024; 8(12):734. https://doi.org/10.3390/drones8120734
Chicago/Turabian StyleKodors, Sergejs, Imants Zarembo, Gunārs Lācis, Lienīte Litavniece, Ilmārs Apeināns, Marks Sondors, and Antons Pacejs. 2024. "Autonomous Yield Estimation System for Small Commercial Orchards Using UAV and AI" Drones 8, no. 12: 734. https://doi.org/10.3390/drones8120734
APA StyleKodors, S., Zarembo, I., Lācis, G., Litavniece, L., Apeināns, I., Sondors, M., & Pacejs, A. (2024). Autonomous Yield Estimation System for Small Commercial Orchards Using UAV and AI. Drones, 8(12), 734. https://doi.org/10.3390/drones8120734

