A Study of the Data Security Attack and Defense Pattern in a Centralized UAV–Cloud Architecture
Abstract
:1. Introduction
2. Related Work
3. Attack and Defense Pattern
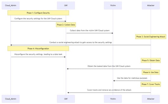
3.1. Black Hole Attack
3.1.1. Definition
3.1.2. Sequence Diagram
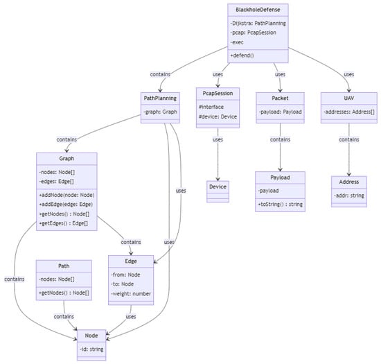
3.1.3. Defense Class Diagram
- Initialization: Create instances of the Graph, PathPlanning, and BlackholeDefense classes. Populate the Graph object with the network topology, including nodes and edges. Then, it may also need to create instances of the PcapSession class for monitoring network traffic and instances of the UAV class for representing network clients.
- Monitor network traffic: The PcapSession class is responsible for capturing packets from the network. By using the pcap library, the system captures network traffic and passes it to the BlackholeDefense class for analysis to detect potential black hole attacks.
- Analyze packets: The BlackholeDefense class processes captured packets and uses the Packet and Payload classes to extract relevant information. The Payload class’s toString method can be used to convert the payload into a string for further analysis.
- Detect black hole attacks: The BlackholeDefense class leverages the PathPlanning class (with the Dijkstra algorithm or other methods) to find the shortest paths between nodes in the network. By comparing the actual network traffic and path information from the PathPlanning class, the defense mechanism can detect inconsistencies or suspicious activities that may indicate a black hole attack.
- Alert and respond: If a black hole attack is detected, the defense mechanism can alert administrators or other network clients. It can also initiate countermeasures, such as updating routing tables to bypass the compromised node, isolating the malicious node, or informing other nodes about the attack.
- Adapt and learn: In more advanced defense mechanisms, machine learning techniques can be applied to improve the detection and response capabilities. By learning from past attack patterns and continuously updating the detection algorithms, the defense system can become more effective in countering black hole attacks.
3.2. Collision Network
3.2.1. Definition
3.2.2. Sequence Diagram
3.2.3. Defense Class Diagram
- Initialization: In this phase, the system administrator initializes and configures the network environment. Then, it creates an instance of the NetworkInterface class, specifying the network interface to be monitored. Subsequently, it creates a CollisionDetector instance, associating it with the NetworkInterface instance. The system administrator can also set additional parameters or fine-tune the detection mechanism as needed.
- Monitoring and event management: The CollisionDetector continuously monitors the network interface by leveraging the EventEmitter capabilities inherited from the NetworkInterface class. The system listens for packet events emitted by the NetworkInterface, which occur when the interface receives packets from its sessions. As packets are received and decoded, the system triggers the packet event with the session and decoded packet information as arguments.
- Traffic analysis and collision detection: Upon receiving packets, the CollisionDetector analyzes the packet information to detect potential collisions. It examines various packet attributes, such as source, destination, and traffic patterns, to determine if a collision has occurred or is likely to occur. If a potential collision is identified, the system may trigger additional events or raise alerts to notify administrators and initiate mitigation procedures.
- Adaptive collision detection algorithm: To improve collision detection accuracy, the CollisionDetector may employ adaptive algorithms that adjust based on network conditions and traffic patterns. These algorithms may incorporate historical data, machine learning techniques, or other advanced methods to optimize collision detection and minimize false positives.
- Exponential backoff algorithm and traffic management: In response to detected collisions or busy network conditions, the CollisionDetector uses an exponential backoff algorithm to manage packet retransmissions. The algorithm introduces a random delay before retransmitting packets, with the delay increasing exponentially after each failed attempt. This approach helps alleviate network congestion and reduces the likelihood of further collisions.
- Real-time collision mitigation: Upon detecting a collision, the CollisionDetector can take real-time mitigation actions. These may include blocking malicious users, adjusting network parameters, or implementing traffic-shaping techniques to prevent future collisions. The system may also notify network administrators, allowing them to take further action if necessary.
- Data logging and reporting: Throughout the monitoring process, the CollisionDetector can log relevant data, such as packet information, detected collisions, and mitigation actions. These data can be used for auditing, reporting, and further analysis to improve the defense mechanism and maintain network stability.
- Continuous monitoring and optimization: The CollisionDetector persistently monitors the network interface, adapting its algorithms and adjusting its backoff mechanism as needed. This continuous process ensures that the system remains resilient against collision attacks while optimizing network performance.
3.3. Data Tampering
3.3.1. Definition
3.3.2. Sequence Diagram
3.3.3. Defense Class Diagram
- Initialization: Instantiate and configure the DataTamperingDefense class, which will be responsible for managing the defense against data tampering attacks. Additionally, set up the necessary cryptographic module for hashing (e.g., SHA-256) and the @textile/hub module to interact with the Textile Hub API. Ensure that proper authentication and secure connections are established for the @textile/hub module.
- Data preparation and hashing: Before transmitting or storing data, use the cryptographic module to calculate a secure hash of the data, which serves as their unique fingerprint. Depending on the sensitivity of the data, we can choose to implement additional security measures such as digital signatures, encryption, or message authentication codes (MACs) to further enhance data integrity and confidentiality.
- Secure data transmission and storage: Transfer the data with their associated hash to the intended recipient or store them securely in a database or distributed ledger, using secure communication protocols such as TLS/SSL. Ensure proper access controls, encryption, and other security measures are in place to protect the data and their hash during transmission and storage.
- Data integrity verification: When the data are retrieved or received, the DataTamperingDefense class’s defendAgainstDataTampering() method should be invoked to verify the data’s integrity. This method internally calls the detectTampering() function, which recalculates the hash of the received data using the same cryptographic hashing algorithm and compares it to the original hash attached to the data. If the hashes do not match, the data have been tampered with.
- Tampering detection and response: If data tampering is detected, the defendAgainstDataTampering() method initiates the addToLedger() function to create an immutable record of the tampering attempt. This function uses the @textile/hub module to store the tampered data, their original hash, and any relevant metadata (e.g., timestamps, source/destination information) in a distributed ledger such as Textile Hub. The ledger should employ consensus algorithms and redundancy to ensure that the data stored cannot be altered or deleted by malicious actors.
- Alerting and incident response: In case of a data tampering attempt, the defense mechanism can trigger alerts or notifications to inform administrators, relevant stakeholders, or other systems about the incident. This can initiate a coordinated response, including further investigation, containment, and recovery measures. Depending on the nature of the tampering and the affected data, responses may include revoking compromised keys or certificates, patching vulnerabilities, updating security policies, or taking legal action.
- Continuous monitoring, learning, and adaptation: Regularly monitor the system for new instances of data tampering and adapt the defense mechanism as needed. This may involve updating hashing algorithms, adjusting detection thresholds, or incorporating additional security measures to further protect data integrity. Conduct regular security audits, threat modeling, and penetration testing to identify and address potential weaknesses in the system. Additionally, stay informed about the latest tampering techniques, attack patterns, and best practices in data security to continuously improve the defense mechanism.
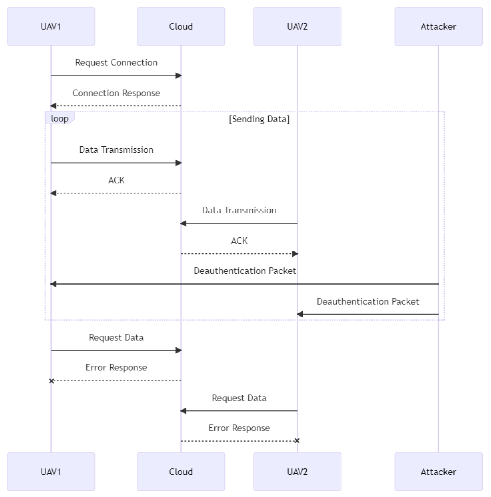
3.4. Deauthentication
3.4.1. Definition
3.4.2. Sequence Diagram
3.4.3. Defense Class Diagram
- Initialization: During the initialization phase, a WifiInterface instance is created to represent the Wi-Fi interface for the network being monitored. The name property is set to uniquely identify the interface, and the object is responsible for capturing packets, blocking MAC addresses, and managing other network activities. At this stage, the underlying network card may be set to promiscuous mode or monitor mode to allow packet capture of all traffic on the Wi-Fi network.
- DeauthDetector setup: A DeauthDetector instance is created and initialized with the WifiInterface instance and a target MAC address as arguments. The DeauthDetector is responsible for monitoring packets on the Wi-Fi interface and detecting deauthentication attacks against the specified target device. To achieve this, the DeauthDetector analyzes packets captured by the WifiInterface, specifically looking for 802.11 management frames, such as deauthentication or disassociation frames, that indicate a potential attack.
- DeauthDefender activation: A DeauthDefender instance is created and initialized with the WifiInterface instance and the target MAC address as arguments. The DeauthDefender leverages the DeauthDetector instance to monitor deauthentication attacks against the target device and takes action when an attack is detected. This class coordinates the overall defense mechanism and communicates with other system components, such as intrusion detection systems, firewalls, or network administrators, as needed.
- Deauthentication attack detection: The DeauthDetector continuously analyzes packets captured by the WifiInterface, looking for patterns or anomalies indicative of a deauthentication attack, such as a high number of deauthentication frames sent to the target device within a short period. When the DeauthDetector identifies an attack pattern, it emits a deauth event containing information about the attack, such as the attacker’s MAC address, the targeted device, and the timestamp of the attack.
- Deauth event handling: The DeauthDefender listens for the deauth event emitted by the DeauthDetector. Upon receiving the deauth event, the DeauthDefender processes the event data and determines the appropriate response based on the attack severity, the attacker’s identity, and the system’s security policies.
- Attack mitigation: After analyzing the deauth event, the DeauthDefender takes appropriate action to mitigate the attack. This can include blocking the attacker’s MAC address using the WifiInterface instance, alerting network administrators, updating firewall rules, or even implementing dynamic channel switching or frequency hopping to evade the attack. In some cases, the DeauthDefender may also collect evidence of the attack for forensic analysis and reporting purposes.
- Ongoing monitoring and defense: The DeauthDefender continuously monitors for deauthentication attacks, allowing it to detect and mitigate new threats in real time. The WifiInterface, DeauthDetector, and DeauthDefender instances work together in a coordinated manner to ensure that the target device remains protected from deauthentication attacks. This ongoing process allows the system to adapt to evolving threats and maintain a robust security posture in the face of changing attack techniques and tools.
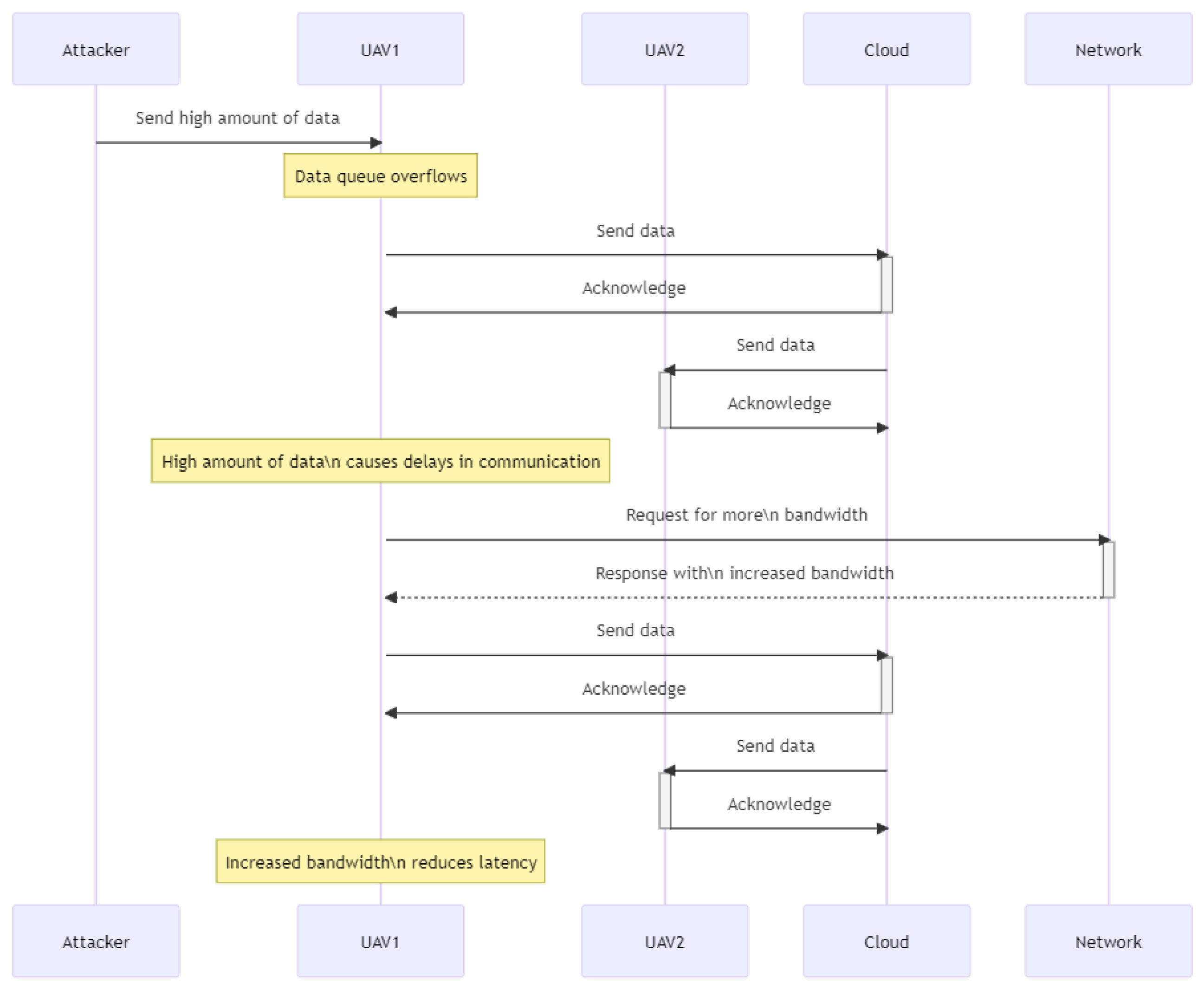
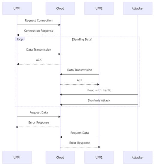
3.5. DDoS and Slowloris
3.5.1. Definition
3.5.2. Sequence Diagram
3.5.3. Defense Class Diagram
- Initialization: Instantiate the DefendAgainstDDoSAndSlowLoris class by providing target and port parameters to the constructor. The constructor initializes the server with the given target and port, setting up internal data structures such as requestData to track client connections and their request patterns. It also configures limits such as MAX_CONNECTIONS and MAX_REQUESTS_PER_CONNECTION to prevent abuse.
- Start defense: Invoke the defendAgainstDDoSAndSlowLoris method to launch the defense mechanism. This method creates the server using the Net class’s createServer method, binding the server to the specified target and port. It registers event listeners for incoming connections, invoking a callback function to handle each new connection.
- Handling connections: Upon detecting a new client connection, the NetServer class generates a new NetSocket instance to manage the connection. This instance registers event listeners for incoming data, connection closures, and errors. Simultaneously, the DefendAgainstDDoSAndSlowLoris class processes each incoming connection, updating its internal requestData structure to track the number of active connections and requests per client.
- Monitoring connections: The defense mechanism continuously assesses the requestData structure to evaluate the number of connections and requests from each client. If a client surpasses the MAX_CONNECTIONS or MAX_REQUESTS_PER_CONNECTION thresholds, the defense mechanism considers the connection suspicious, indicating a potential DDoS or Slowloris attack.
- Rate limiting and connection throttling: To defend against Slowloris attacks, the defense mechanism may also implement rate limiting and connection throttling, ensuring that clients can only open a limited number of connections within a specific timeframe. This technique helps maintain server availability and prevents attackers from monopolizing resources.
- Connection termination and blacklisting: Upon identifying a suspicious client connection, the NetSocket instance’s destroy or end method is invoked to forcefully terminate or gracefully close the connection. In more advanced implementations, the defense mechanism may also blacklist the IP address of the suspicious client, preventing it from opening new connections for a specified duration.
- Logging and alerting: The defense mechanism can incorporate logging and alerting capabilities, allowing system administrators to monitor server activity and receive notifications when potential attacks are detected. This feature enables prompt intervention and further analysis, helping to maintain server stability and security.
- Ongoing defense: The defense mechanism remains vigilant, continuously monitoring and managing incoming connections to ensure the server’s accessibility for legitimate clients while defending against DDoS and Slowloris attacks.
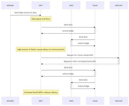
3.6. Flooding
3.6.1. Definition
3.6.2. Sequence Diagram
3.6.3. Defense Class Diagram
- Initialization: Instantiate the FloodDefender class by providing the network interface and maxPacketsPerSecond parameters to the constructor. This constructor initializes an instance of the FloodDetector class, passing along the same parameters.
- Start defense: Invoke the defend() method of the FloodDefender class. This method starts the FloodDetector instance, which begins monitoring the network interface for potential flooding attacks.
- Packet capturing and decoding: The FloodDetector class uses the pcap class to capture packets from the network interface. The pcap class decodes the packets and extracts relevant information, such as the source IP addresses.
- Track packet counts: For each IP address, the FloodDetector maintains packet counts and scores in the packetCounts and scores objects. It updates these counts and scores as new packets are processed.
- Detect flooding attacks: The FloodDetector continuously evaluates packet counts and scores for each IP address. If the number of packets received from an IP address surpasses the maxPacketsPerSecond threshold, the FloodDetector considers it a potential source of a flooding attack.
- Block malicious IP addresses: When an IP address is identified as a source of a flooding attack, the FloodDetector adds it to the blockedIPs Set. This Set keeps track of blocked IP addresses, preventing further traffic from these addresses.
- Logging: The FloodDetector uses the console class to log detected flooding attacks. It logs relevant information, such as the source IP address and the detected packet rate. System administrators can use this information to analyze the attack and take further action if necessary.
- Ongoing defense: The defense mechanism remains active, continuously monitoring incoming packets and updating the packet counts and scores. It maintains a list of blocked IP addresses in the blockedIPs Set, providing ongoing defense against flooding attacks.
3.7. GPS Spoofing
3.7.1. Definition
3.7.2. Sequence Diagram
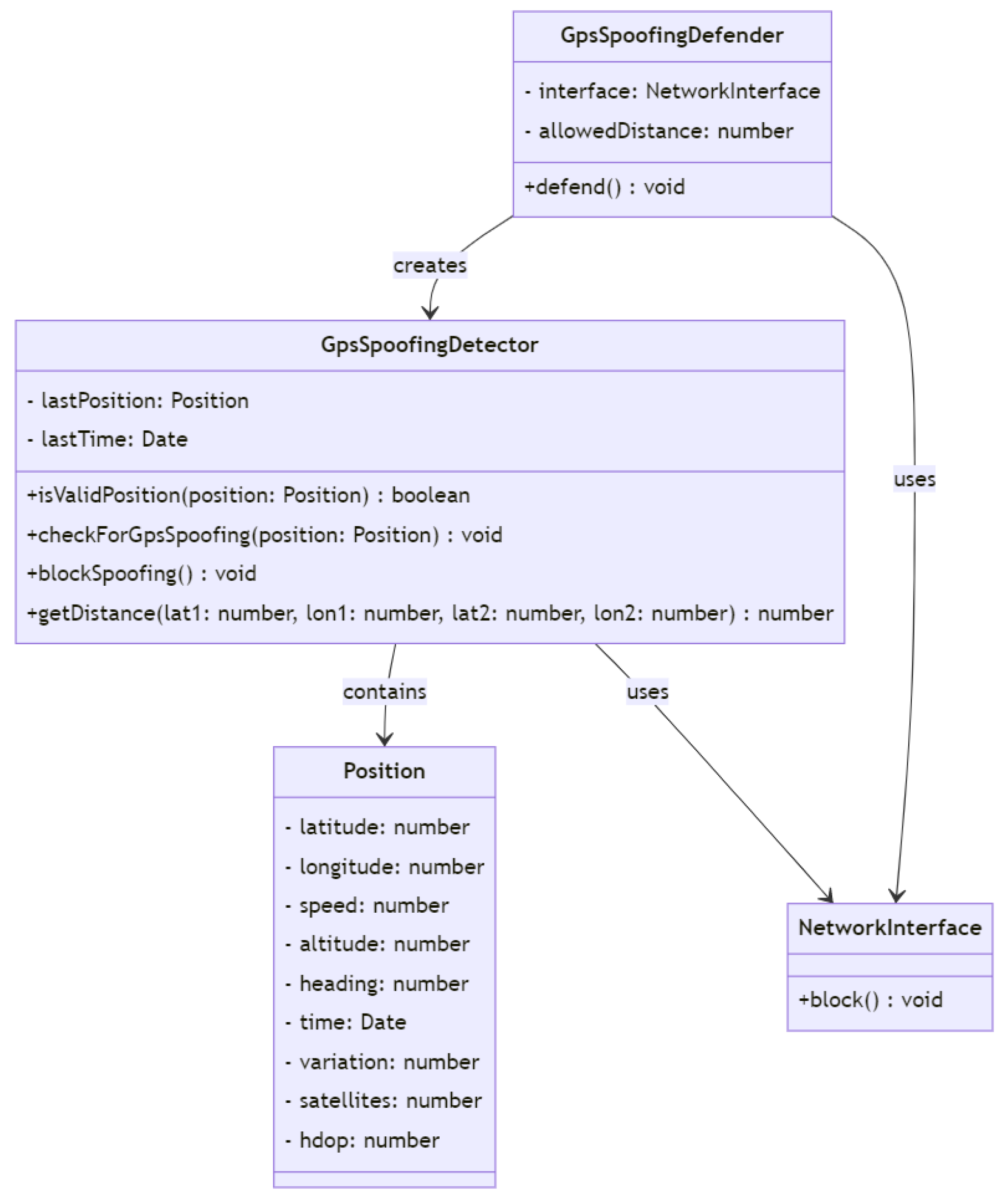
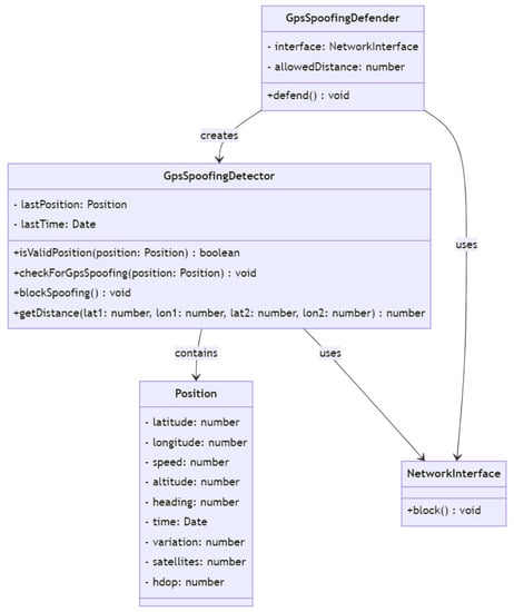
3.7.3. Defense Class Diagram
- Initialization: GpsSpoofingDefender initializes the defense system by creating an instance of GpsSpoofingDetector and providing it with a NetworkInterface object. This NetworkInterface object is responsible for network communication, enabling the blocking of connections from potential spoofing devices. The GpsSpoofingDefender also sets an allowedDistance threshold that acts as a safety measure to identify suspicious changes in GPS positions.
- Monitoring: The GpsSpoofingDetector is responsible for monitoring incoming GPS signals continuously. This class analyzes these signals by comparing the received GPS positions with the previously recorded positions. It verifies the validity of the GPS signals by evaluating factors such as position changes, speed, heading, altitude, and time stamps. Moreover, it checks the number of satellites, variation, and the horizontal dilution of precision (hdop) values to determine the accuracy and reliability of the GPS signals.
- Detection process: As part of the detection process, the GpsSpoofingDetector calculates the distance between consecutive GPS positions using the getDistance method. If the distance exceeds the allowedDistance threshold set by the GpsSpoofingDefender, the system raises an alarm or takes other defensive actions, such as switching to an alternative positioning system or alerting the user about the possible GPS spoofing attack.
- Take action: If the GpsSpoofingDetector identifies a GPS spoofing attack, it proceeds to mitigate the attack by blocking the connection from the IP address of the suspected spoofing device. This is achieved by invoking the blockSpoofing method, which in turn calls the block method of the NetworkInterface object.
- GPS data management: The Position class is used to store and manage GPS position data, making it easier to analyze and process the received signals for detecting GPS spoofing. It maintains information about latitude, longitude, speed, altitude, heading, time, variation, satellites, and hdop values, providing a comprehensive data structure for the analysis process.
- Monitor log: Throughout the defense process, the GpsSpoofingDefender and GpsSpoofingDetector may log relevant information or events using a logging mechanism, such as the console class. This logged information can be useful for further analysis, system audits, or incident response actions.
3.8. Telemetry Spoofing
3.8.1. Definition
3.8.2. Sequence Diagram
3.8.3. Defense Class Diagram
- Initialization: An instance of the TelemetrySpoofingDefender class is created. During the instantiating process, the TelemetrySpoofingDefender constructs an instance of the TelemetrySpoofingDetector class, which is responsible for analyzing incoming telemetry data. The TelemetrySpoofingDetector, in turn, creates an instance of the Stats class to maintain and calculate essential statistical values related to the altitude data (e.g., mean and standard deviation).
- Telemetry data collection: As the UAV receives telemetry data, it is passed to the TelemetrySpoofingDetector object using the addDataPoint method. The TelemetrySpoofingDetector maintains a dataWindow, which stores the collected telemetry data points over a sliding window of time or a fixed number of data points. This dataWindow allows for continuous analysis of the incoming telemetry data.
- Detection process initiation: The TelemetrySpoofingDefender initiates the detection process by calling the start method on the TelemetrySpoofingDetector object. This sets up a continuous loop or an event-driven mechanism that analyzes the collected telemetry data at regular intervals or upon receiving new data points.
- Statistical analysis: As part of the detection process, the TelemetrySpoofingDetector analyzes the collected telemetry data. It leverages the Stats object to compute the mean and standard deviation of the altitude data in the dataWindow. These statistical values are then used to assess the normalcy of the incoming telemetry data.
- Anomaly detection: The TelemetrySpoofingDetector compares the computed mean and standard deviation values with predefined acceptable thresholds, which can be determined based on historical data, domain knowledge, or other techniques. If these statistical values are found to be beyond the acceptable limits, it indicates the presence of a telemetry spoofing attack.
- Triggering response mechanisms: Upon detecting a telemetry spoofing attack, the TelemetrySpoofingDetector can trigger various response mechanisms to mitigate the impact of the attack. These may include (i) alerting the UAV system operator to take manual corrective actions, (ii) automatically adjusting the UAV’s control algorithm to disregard the spoofed telemetry data and rely on alternative navigation sources, (iii) initiating countermeasures to block or jam the source of the spoofed telemetry signals, and (iv) activating redundant systems or failsafe modes to ensure the safe operation of the UAV under attack.
- Stopping the detection process: The TelemetrySpoofingDefender can halt the detection process at any moment by calling the stop method on the TelemetrySpoofingDetector object, which stops the continuous analysis loop or event-driven mechanism.
3.9. Gray Hole Attack
3.9.1. Definition
3.9.2. Sequence Diagram
3.9.3. Defense Class Diagram
- Initialization: An instance of the GrayholeDefender class is created to manage the defense process. The GrayholeDefender initializes its detector attribute by creating an instance of the GrayholeDetector class. The GrayholeDetector initializes its networkInterface object with an instance of the NetworkInterface class, which is responsible for listening to incoming and outgoing network traffic, simulating a real-world environment for testing purposes.
- Commencement of monitoring: The GrayholeDefender class invokes the start() method, which signals the GrayholeDetector to commence monitoring the network traffic. Utilizing its networkInterface object, the GrayholeDetector observes the network traffic, collecting and storing outgoing and incoming data in the outgoingDataQueue and incomingDataQueue, respectively. The GrayholeDetector employs a monitorInterval attribute to establish the frequency at which it checks the data queues for potential gray hole attack patterns.
- Data queue examination: The GrayholeDetector periodically examines the contents of the outgoingDataQueue and incomingDataQueue based on the monitorInterval. It processes the data, searching for irregularities, inconsistencies, or patterns that could indicate the presence of a gray hole attack. The data analysis is performed by the detectGrayholePattern(dataQueue) method, which scrutinizes the queued data to discern any malicious activities.
- Attack detection and confirmation: If the detectGrayholePattern() method identifies a suspicious pattern or anomaly that suggests a gray hole attack, the GrayholeDetector validates its findings before taking any further action. This validation step may involve comparing the detected pattern against known gray hole attack signatures or employing statistical analysis methods to ensure that the pattern is not a false positive.
- Attacker blocking and reporting: Once the GrayholeDetector confirms the presence of a gray hole attack, it calls the blockGrayhole() method. This method leverages the networkInterface object to block the IP address of the gray hole attacker, effectively neutralizing the threat. In addition to blocking the attacker, the GrayholeDetector may also generate a report or alert containing details about the attack, such as the attacker’s IP address, the timestamp of the attack, and the suspicious patterns observed. This information can be shared with network administrators or security teams for further investigation and potential improvements to the system’s defenses.
- Monitoring termination and cleanup: If necessary, the GrayholeDefender class can call the stop() method to cease the GrayholeDetector’s monitoring activities. This may be useful in cases where the system is shutting down or when the network environment has been deemed safe. The GrayholeDetector then performs any necessary cleanup, such as deallocating memory or closing open connections.
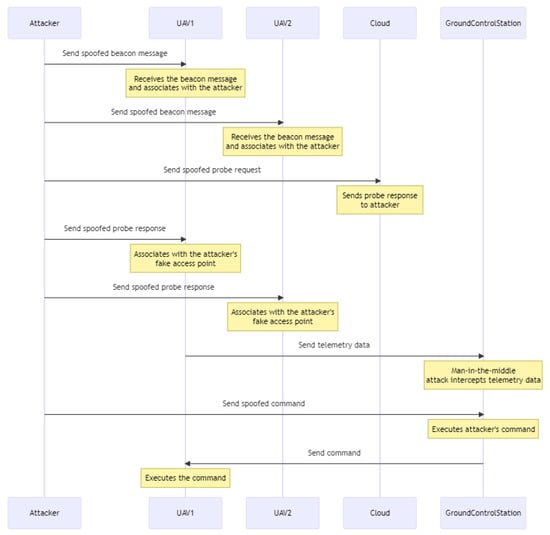
3.10. Impersonation Attack
3.10.1. Definition
3.10.2. Sequence Diagram
3.10.3. Impersonation Class Diagram
- Initialization: The ImpersonationDefender class initializes an instance of the ImpersonationDetector class, which is responsible for detecting impersonation attacks. During this initialization, the ImpersonationDetector sets up a UDP server using the dgram class to receive incoming telemetry data.
- Store and analyze: The ImpersonationDetector class connects to a MongoDB database using the MongoClient class to store and analyze telemetry data. This database stores historical and real-time data, allowing the system to compare incoming data with previously recorded patterns and identify anomalies.
- Processing: When telemetry data are received, the onMessage() method in the ImpersonationDetector class processes the incoming data. This method parses the data and extracts relevant information such as the sender’s IP address, device identifiers, and authentication tokens.
- Authentication: To ensure the authenticity of the received data, the verifyAuthToken() method checks the authentication token using the jwt class. If the token is found to be invalid or expired, the system may immediately block the sender’s IP address or flag the event for further investigation.
- Statistics measurement: The ImpersonationDetector class calculates various statistics of the telemetry data, such as mean, standard deviation, and other relevant metrics, using the calculateStats() method. By comparing these statistics to historical data or predefined thresholds, the system can identify potential anomalies, which could be indicative of an impersonation attack.
- Take action: If the system detects an impersonation attack based on the calculated statistics, invalid authentication tokens, or other suspicious patterns, the blockImpersonation() method is called to block the attacker’s IP address, revoke authentication tokens, or take other appropriate countermeasures to mitigate the attack.
- Handle error: To maintain system stability and handle unexpected errors, the ImpersonationDetector class employs the onError() method. This method logs errors, restarts the server if necessary, and informs system administrators of potential issues.
- Emergency shutdown: The ImpersonationDetector can close the server connection and database connection using the close() method, which gracefully shuts down the system when needed.
- Start and stop mechanism: The ImpersonationDefender class provides start() and stop() methods to control the defense mechanism by starting the server, connecting to the MongoDB database, or stopping the server and closing the database connection as needed.
3.11. Insider Attack
3.11.1. Definition
3.11.2. Sequence Diagram
3.11.3. Defense Class Diagram
- Initialization: The InsiderDefender class is responsible for managing the overall defense process. Upon initialization, it sets up the necessary configurations such as the MongoDB connection URL, database name, and collection name. These configurations are vital to ensuring the proper functioning of the defense mechanism.
- Data collection and preprocessing: The InsiderDetector class, once instantiated by the InsiderDefender, connects to the MongoDB database and retrieves historical login data from the specified collection. These data serve as the foundation for training the SVM model. The login data may include various features such as timestamps, user IDs, IP addresses, and other relevant information that can help identify patterns in user behavior.
- Feature extraction and model training: The InsiderDetector class preprocesses the collected data and extracts relevant features to create a dataset suitable for training the SVM model. During this process, data normalization, feature scaling, and other transformations may be applied to improve the model’s accuracy and performance. Once the training dataset is prepared, the trainModel method is called to train the SVM model using the node-svm library.
- Real-time monitoring and prediction: With the trained SVM model, the InsiderDetector class actively monitors login attempts in real time. For each login attempt, the onLoginAttempt method extracts the same features used during the training phase and feeds them into the SVM model. The model then predicts whether the login attempt is legitimate or potentially malicious based on the learned patterns in the historical data.
- Threat detection and mitigation: If the SVM model predicts a malicious login attempt, it triggers the takeAction method, which can involve various security measures to block the user’s account and prevent unauthorized access. This step may also include issuing alerts to security personnel, logging the event for further analysis, and implementing additional security measures to safeguard the system.
- Continuous improvement and adaptability: The InsiderDetector can periodically update the SVM model by retraining it with new data, ensuring that the model stays up to date with the latest trends and patterns in user behavior. This continuous improvement process helps maintain the effectiveness of the defense mechanism over time.
- System shutdown and resource management: The InsiderDefender’s stop method can be called when the defense process is no longer needed or when the system is shutting down. This method ensures the proper termination of the InsiderDetector instance and the release of resources, such as closing the MongoDB connection.
3.12. Jamming Attack
3.12.1. Definition
3.12.2. Sequence Diagram
3.12.3. Defense Class Diagram
- Initialization and starting the defense process: The defense mechanism is initialized and started by the JammingDefender class, which creates an instance of the JammingDetector class. When the start() method of the JammingDefender class is called, it sets up the JammingDetector instance to begin the detection and defense process against jamming attacks.
- Connecting to the cloud broker: The JammingDetector class establishes a connection to the cloud broker by invoking the connectToCloudBroker() method. This connection enables the JammingDetector to send and receive messages from an MQTT broker, which is essential for monitoring the communication network and detecting jamming attacks.
- Listening for incoming messages: The JammingDetector class listens for incoming messages from the MQTT broker by implementing the onMessage() method. This method processes the received messages and extracts the relevant telemetry data, which are used to analyze the communication network’s health and identify any anomalies that may indicate a jamming attack.
- Analyzing telemetry data: The JammingDetector class periodically analyzes the telemetry data by calling the calculateStats() method. This method computes various statistics from the data, such as packet loss, latency, and signal strength, to identify potential jamming attacks. If the calculated statistics show a significant deviation from the expected values, it may suggest the presence of a jamming attack on the communication network.
- Detecting jamming patterns: In addition to analyzing telemetry data, the JammingDetector class also uses the detectGrayholePattern(dataQueue) method to detect patterns in the data that may be indicative of a jamming attack. This method looks for specific patterns, such as a sudden increase in packet loss or a significant drop in signal strength, to determine whether a jamming attack is in progress.
- Responding to jamming attacks: If a jamming attack is detected, the JammingDetector class takes several actions to mitigate the attack and protect the communication network. It blocks the communication of the suspected jammer by calling the blockCommunication() method, sends a jamming alert to the relevant authorities using the sendJammingAlert() method, and jams the attacker’s communication by invoking the jamCommunication() method. These actions help minimize the impact of the jamming attack on the network and allow the system to continue operating despite the attack.
- Restoring normal communication: Once the jamming attack has been mitigated, the JammingDetector class can restore normal communication by calling the unblockCommunication() method. This method unblocks the previously blocked communication, allowing the network to resume its normal operation.
- Stopping the defense process: The JammingDefender class can stop the defense process by calling its stop() method. This method stops the JammingDetector instance, which in turn stops monitoring the communication network and releases the resources associated with it.
- Cleanup and closing connections: The JammingDetector class has a close() method that can be used to close the server and MQTT client connections and release any resources associated with them. This method ensures proper cleanup of the JammingDetector instance when the defense mechanism is no longer needed.
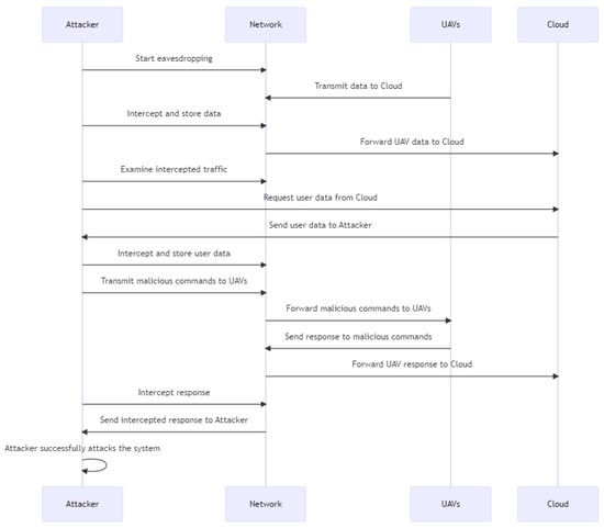
3.13. Eavesdropping
3.13.1. Definition
3.13.2. Sequence Diagram
3.13.3. Defense Class Diagram
- Initialization: The EavesdroppingDefender class initiates the defense process by creating instances of mqttClient and subscribing to appropriate topics. The class sets up message handlers through onUAVMessage and onCloudMessage methods, which are responsible for managing incoming messages from the UAV and the cloud, respectively.
- Encryption: Upon receiving a message from the UAV, the EavesdroppingDefender class uses the encryptMessage method to apply AES-256-CBC encryption, provided by the crypto class, to the message. The encrypted message is then securely transmitted to the cloud through mqttClient, ensuring that potential eavesdropping attackers cannot decipher the message content.
- Decryption: Similarly, when the cloud sends a message, the EavesdroppingDefender class intercepts it, decrypts the message using the decryptMessage method, and securely stores the decrypted data in the MongoDB database with the storeDecryptedMessage method.
- Storing: Moreover, the EavesdroppingDefender class has storeEncryptedMessage and close methods. The storeEncryptedMessage method allows for storing encrypted messages in the MongoDB database, adding an extra layer of security. The close method takes care of unsubscribing from topics and terminating the MQTT connections, reducing the likelihood of eavesdropping attacks during inactive periods.
- Handling incoming messages: The mqttClient class facilitates connecting to MQTT brokers and handling incoming messages, while the mqttClientOptions class sets up necessary options such as username and password for secure broker connections. The crypto class offers various methods for generating random bytes and creating ciphers and deciphers for encryption and decryption. The mongodb class enables the insertion of documents into the MongoDB database and returns an instance of the mongodbCollection class for additional database operations.
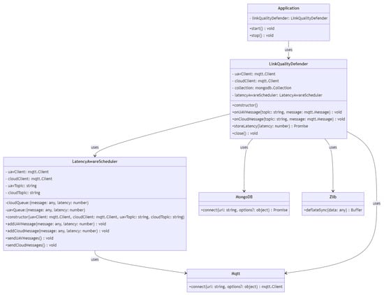
3.14. Poor Link Quality and High Latency
3.14.1. Definition
3.14.2. Sequence Diagram
3.14.3. Defense Class Diagram
- Latency-based message scheduling and prioritization: The LatencyAwareScheduler class plays a crucial role in managing the communication between the UAV and the cloud by scheduling messages based on their latency. It maintains separate message queues for both the UAV and the cloud to prioritize messages with lower latency. By performing this, the system ensures that critical information is transmitted in a timely manner, even when faced with network congestion or other potential issues affecting communication quality.
- Continuous monitoring and assessment of link quality: The LinkQualityDefender class is responsible for handling incoming messages from the UAV and cloud, managing MQTT clients, and storing latency data in a MongoDB database. By continuously monitoring the latency of messages and the overall quality of the communication link, the system can detect potential communication issues, such as network congestion, interference, or even attacks targeting the link. As a result, the system can respond proactively to maintain or improve the link quality by taking appropriate actions, such as adjusting message priorities, rescheduling transmissions, or even triggering alerts.
- Efficient message compression for improved transmission: The Zlib class is used by the LinkQualityDefender class to compress messages before transmission. By compressing the data, the system effectively reduces the size of messages, improving transmission efficiency and reducing the chances of communication delays or packet loss. This efficiency is particularly important for maintaining high-quality communication in scenarios where network bandwidth is limited or under attack.
- Resilient and reliable communication through MQTT: The Mqtt class represents the MQTT client library used by both the LinkQualityDefender and LatencyAwareScheduler classes. MQTT is a lightweight messaging protocol designed specifically for situations where low-bandwidth, high-latency, or unreliable networks are expected. By employing MQTT as the communication protocol, the system ensures that the communication link between the UAV and the cloud remains robust and reliable, even in challenging network conditions or under attack.
- Centralized control and management of defense mechanisms: The Application class provides a central interface for starting and stopping the LinkQualityDefender instance. This centralized control simplifies the management and monitoring of the system’s performance and allows operators to easily enable or disable the defense mechanisms as needed. This adaptability is crucial in ensuring that the system can respond effectively to a wide range of threats or communication challenges.
3.15. Man-In-The-Middle Attack
3.15.1. Definition
3.15.2. Sequence Diagram
3.15.3. Defense Class Diagram
- Initializing theDefender class: When the system starts, the Defender class is initialized, and its constructor method is responsible for creating instances of the mqtt.Client and mongodb.Collection classes. The instances are used to connect to MQTT brokers and the MongoDB database, respectively.
- Secure MQTT communication setup: The mqtt.Client class establishes secure connections to the MQTT brokers using security features such as TLS/SSL and username/password authentication. This ensures that the communication channel between the UAV and the cloud server is protected against unauthorized access and MITM attacks.
- Subscribing to topics and handling messages: Once secure connections are established, the Defender class subscribes to the relevant topics using the mqtt.Client instances. The onUAVMessage() and onCloudMessage() methods are set as event listeners for incoming messages from the UAV and cloud brokers, respectively.
- Encrypting and decrypting messages: When a message is sent between the UAV and the cloud server, the Defender class uses the encryptMessage() method to encrypt the message using strong encryption techniques (e.g., AES-256-CBC). This ensures that the contents of the message are protected and unreadable to potential attackers. Upon receiving a message, the Defender class uses the decryptMessage() method to decrypt and process the message securely.
- Ensuring message integrity and authenticity: Before sending an encrypted message, the Defender class generates an HMAC signature using the createHmac() method. The HMAC signature is added to the message to ensure its integrity and authenticity. When a message is received, the Defender class uses the verifyHmac() method to verify the HMAC signature, confirming that the message has not been tampered with and originates from a trusted source.
- Handling and distributing messages: Once the message is decrypted and its HMAC signature is verified, the Defender class processes the message and distributes it to the appropriate components in the system.
- Monitoring and storing latency data: Throughout the communication process, the Defender class uses the storeLatency() method to collect and store latency data in the MongoDB collection. This continuous monitoring of latency helps detect potential communication anomalies or suspicious patterns that may indicate a MITM attack or other network issues.
- Closing the MQTT connections: When the communication process is completed, or the system needs to be shut down, the Defender class uses the close() method to unsubscribe from topics and disconnect from the MQTT brokers securely.
3.16. Modification Attack
3.16.1. Definition
3.16.2. Sequence Diagram
3.16.3. Defense Class Diagram
- Initialization: The system initializes the defense mechanism by creating an instance of the ModificationDefender class. During this process, the system establishes connections to the MQTT brokers for UAV and cloud communication using the uavClient and cloudClient properties. Additionally, the system connects to the MongoDB database using the collection property to store latency data.
- Subscription: Upon instantiating, the ModificationDefender class subscribes to the relevant MQTT topics for both the UAV and the cloud. The class sets up event listeners for incoming messages from the UAV and the cloud by implementing the onUAVMessage and onCloudMessage methods, respectively.
- Event listener: When a message is received from the UAV or the cloud, the corresponding event listener (onUAVMessage for UAV messages or onCloudMessage for cloud messages) is triggered. These methods decrypt the incoming messages, verify their HMAC signatures, and pass the decrypted messages to the checkForModification method for further examination.
- Modification checking: The checkForModification method compares the hash of the incoming message with the stored lastHash property to determine if the message has been modified during transmission. If the checkForModification method detects a modification, it initiates an appropriate response. This might include discarding the altered message, notifying the system administrator of a potential breach, or implementing additional countermeasures to protect the system from future attacks. Otherwise, if the method does not detect any modifications, the message is considered valid, and the process proceeds to the next step.
- Hash creation: Upon validation, the createHash method generates a new hash for the message. This new hash is then stored in the lastHash property, overwriting the previous value for subsequent message comparisons.
- Latency logging: The storeLatency method logs latency data related to the message transmission in the MongoDB database, utilizing the collection property. This information can be analyzed later to identify potential bottlenecks in the system or to optimize the performance of the UAV–cloud communication system.
- Monitoring and validating: The ModificationDefender class continuously monitors and validates messages transmitted between the UAV and the cloud, ensuring the integrity of the communication system and detecting potential modification attacks.
- Encryption and unsubscribe: The encryption and HMAC signature generation process is conducted before transmitting the message to its destination, ensuring the message’s integrity and authenticity during transmission. When the defense mechanism is no longer needed or must be terminated, then the close method is called. This method unsubscribes the ModificationDefender instance from the MQTT topics and disconnects from the MQTT brokers, effectively ending the message monitoring and validation process.
3.17. Replay Attack
3.17.1. Definition
3.17.2. Sequence Diagram
3.17.3. Defense Class Diagram
- Initialization: The ReplayDefender class is initialized, creating an instance that connects to the MQTT brokers for UAV and cloud communication through the uavClient and cloudClient properties. Additionally, the collection property is used to connect to the MongoDB database for storing and managing message data.
- Subscription: The ReplayDefender subscribes to relevant MQTT topics for both the UAV and the cloud, setting up event listeners for incoming messages from both sides. This is achieved by calling the subscribe() method on the uavClient and cloudClient instances.
- Message listener: When a message is received from the UAV or the cloud, the event listeners trigger the on() method. This method processes the incoming message and checks for potential replay attacks: (i) The on() method calls the findOne() method to search for the received message in the MongoDB database. This checks if the message has been previously recorded. (ii) If the findOne() method returns a result, the message has been previously recorded, indicating a replay attack. The defense mechanism can initiate an appropriate response, such as discarding the message or notifying the system administrator. (iii) If the findOne() method does not return any results, the message is considered new and valid. The process moves to the next step.
- Insert into database: The insertOne() method adds the new, valid message to the MongoDB database. The message is stored with a timestamp or a unique identifier, which helps differentiate it from future messages and detect potential replay attacks.
- Monitoring: With continuous monitoring, the ReplayDefender class validates messages transmitted between the UAV and the cloud. If a message is identified as a replay, the updateOne() or deleteOne() methods can be employed to manage the recorded messages in the MongoDB database, keeping the record updated and optimized.
- Detects and prevents: The ReplayDefender class detects and prevents replay attacks in the communication system by continuously validating messages transmitted between the UAV and the cloud, ensuring the security and reliability of the communication system.
- Unsubscription: When the defense mechanism is no longer needed, the close() method is called. This method unsubscribes the ReplayDefender instance from the MQTT topics and disconnects from the MQTT brokers, effectively ending the message monitoring and validation process.
3.18. Rushing Cyberattack
3.18.1. Definition
3.18.2. Sequence Diagram
3.18.3. Defense Class Diagram
- Initialization: The RushDefender class is initialized, which sets up instances of MQTT clients (uavClient, cloudClient, and serverClient) for communication with the UAVs, cloud, and server. It also initializes a MongoDB database instance (collection) to store message history and manage rush attack detection.
- Subscription: The RushDefender class subscribes to relevant MQTT topics for the UAV, cloud, and server. Event listeners for incoming messages from each component are set up using onUAVMessage, onCloudMessage, and onServerMessage methods.
- Message processing: Upon receiving a message from any component (UAV, cloud, or server), the respective event listener is triggered to process the message and detect potential rush attacks: (i) The message is encrypted with the encryptMessage() method. (ii) An HMAC signature is created using the createHmac() method. (iii) The message is added to the history buffer with the addToHistory() method. The message history buffer uses a sliding window approach, managed by the properties head, tail, and window. (iv) The checkForReplay() method searches the message history within the sliding window to identify potential rush attacks by detecting repeated messages.
- Detect rush cyberattack: If a rush attack is detected by the checkForReplay() method, the defend() method initiates an appropriate response: (i) An alert message is sent to the targeted component (UAV or cloud) using the publishAlert() method, which includes information about the detected attack and its timestamp. (ii) The affected UAVs are disconnected from the communication network with the disconnectUavs() method, preventing further rush attacks. (iii) The disconnectUAV() private helper method disconnects a specific UAV from the network.
- Monitoring: The system continuously monitors messages exchanged between the UAV, cloud, and server to detect and defend against rush cyberattacks. Steps 3 and 4 are repeated for each incoming message to ensure ongoing protection.
- Unsubscription: When the defense mechanism is no longer required, the close() method is called to unsubscribe the RushDefender instance from MQTT topics and disconnect the MQTT clients, ending the rush attack monitoring and defense process.
3.19. Selfishness Attack
3.19.1. Definition
3.19.2. Sequence Diagram
3.19.3. Defense Class Diagram
- Initialization: When the SelfishDefender class is instantiated, it initializes the MQTT clients for the UAVs, cloud, and server. It also initializes the UAV map, which will store the registered UAVs and their corresponding assigned tasks and progress.
- Establishing communication: The SelfishDefender class connects to the MQTT brokers using the MQTT clients. By subscribing to relevant topics, it ensures that it can receive messages from the UAVs, cloud, and server, allowing it to monitor the progress of the UAVs and detect any selfish behavior.
- UAV registration: The SelfishDefender class uses the onServerMessage() method to listen for UAV registration messages from the server. When a new UAV registers, it is added to the UAV map, along with its assigned task and initial progress information.
- Task assignment: Using the onCloudMessage() method, the SelfishDefender class processes task assignment messages from the cloud server. It assigns tasks to the UAVs and updates the UAV map with this information.
- UAV progress updates: The onUAVMessage() method is used by the SelfishDefender class to process progress updates from the UAVs. The UAV map is updated with the latest progress information for each UAV.
- Analyzing UAV progress: As the SelfishDefender class receives progress updates from the UAVs, it continuously analyzes the progress data in the UAV map. It compares the reported progress of each UAV with its assigned task, allowing it to detect any selfish behavior.
- Detecting selfish behavior: If a UAV exhibits selfish behavior, such as not reporting progress or not completing tasks, the SelfishDefender class identifies it based on the analysis in step 6.
- Initiating defense mechanisms: Once selfish behavior is detected, the SelfishDefender class triggers the defend() method. Depending on the severity and impact of the selfish behavior, this method initiates various defense mechanisms, such as (i) reassigning the task, which means the SelfishDefender class can reassign the task to another UAV to ensure the mission’s success, despite the selfish UAV’s behavior; (ii) disabling the selfish UAV, which means that if necessary, the SelfishDefender class can temporarily disable the selfish UAV to prevent it from causing further harm to the overall mission; (iii) notifying relevant entities, which means the SelfishDefender class can also notify the cloud server or other relevant entities about the selfish UAV. This allows these entities to take appropriate action, such as reassigning tasks or penalizing the selfish UAV.
- Updating the UAV map: As tasks are reassigned or selfish UAVs are disabled, the SelfishDefender class updates the UAV map to reflect the current status of the UAVs and their tasks.
- Ongoing monitoring and communication: Throughout the process, the SelfishDefender class continues listening for incoming messages from the UAVs, cloud, and server, ensuring it remains connected to the MQTT brokers and responds appropriately to incoming messages.
- Closing communication channels: Once the mission is completed or the SelfishDefender class is no longer needed, it closes the MQTT connections to the brokers, effectively ending its role in the system.
3.20. SPOF Cyberattack
3.20.1. Definition
3.20.2. Sequence Diagram
3.20.3. SPOF Class Diagram
- Continuous monitoring: The SpofDefender class continually monitors the UAV network, subscribing to messages from the cloud broker and UAVs. This constant monitoring helps detect any irregularities or vulnerabilities in the system. Continuous monitoring serves as the foundation for the subsequent steps in the defense process.
- SPOF event detection: Building upon the continuous monitoring, the detectSpofEvent method in the SpofDefender class is periodically called to analyze data received from UAVs. This analysis is essential in identifying potential SPOF events. If an SPOF event is detected, a SpofEvent object is created, containing information about the event and relevant data.
- Alert generation: Once an SPOF event is detected and a SpofEvent object is created, the SpofDefender onCloudMessage and onUAVMessage methods are responsible for publishing an alert message to the cloud broker. This step is crucial for notifying system administrators or other relevant entities about the event, allowing for timely intervention and remediation of the issue.
- Timely intervention: As a direct response to the alert generated in step 3, operators can take appropriate actions to address detected SPOF events. This step is essential for reducing the impact of the attack on the UAV network. Actions may involve repairing vulnerabilities, patching security holes, or isolating affected systems to prevent the spread of the attack.
- Periodic updates and maintenance: To maintain the effectiveness of the SpofDefender system in detecting and defending against SPOF cyberattacks, regular updates and maintenance must be performed. This ongoing process ensures that the system is always up to date and ready to counter new threats. Updates include refining the detection algorithms and methods, as well as updating software and hardware components.
- Redundancy and failover systems: As a long-term defense strategy, redundancy and failover systems should be implemented alongside the SpofDefender system. These systems provide backup resources and capabilities, ensuring that the UAV network can continue to function even when one or more components fail. This final step enhances the overall resilience of the UAV network against SPOF cyberattacks.
3.21. Sybil Attack
3.21.1. Definition
3.21.2. Sequence Diagram
3.21.3. Defense Class Diagram
- Initialization: The SybilDefender class initializes and establishes connections with the MQTT broker for UAVs and the cloud. It also initializes an instance of the MongoClient class to interact with the MongoDB database. The SybilDefender sets up initial configuration parameters, such as MAX_UAVS, DEVIATION_MULTIPLIER, and DETECTION_INTERVAL.
- UAV communication: The UAVs in the network communicate with the SybilDefender class by sending messages through the MQTT broker. These messages may include telemetry data, status updates, or other relevant information.
- Message processing: The SybilDefender class listens for incoming messages from the UAVs and the cloud. It processes messages from the UAVs using the onUAVMessage() method and messages from the cloud using the onCloudMessage() method.
- Periodic detection: The SybilDefender class periodically runs the detectSybilUAVs() method to analyze the messages received from the UAVs and identify any potential Sybil UAVs. This method compares the received messages against predefined thresholds (e.g., MAX_UAVS and DEVIATION_MULTIPLIER).
- Sybil UAV identification: If the SybilDefender class identifies any Sybil UAVs, it adds them to the sybilUAVs set. This allows the system to keep track of the malicious UAVs.
- Taking action: After identifying the Sybil UAVs, the SybilDefender class takes appropriate action against them, such as isolating or blocking the malicious UAVs from the network. This step ensures that the impact of the Sybil attack is mitigated.
- Alert generation: The SybilDefender class uses the publishAlert() method to send alerts to the cloud about the identified Sybil UAVs and any actions taken by the SybilDefender class to mitigate the attack.
- Storing alert information: In addition to sending alerts, the SybilDefender class stores the alert information in the MongoDB database using the MongoClient instance. This helps maintain a record of detected Sybil UAVs and corresponding defensive actions.
- Defend method: The defend() method serves as the main entry point for the SybilDefender class, setting up the periodic checks for idle and Sybil UAVs. It ensures that the SybilDefender class continuously monitors and defends the UAV–cloud system against Sybil attacks.
- Continuous monitoring: As the defend() method runs periodically, the SybilDefender class continues to monitor and analyze the communication between the UAVs and the cloud, detecting and defending against any new Sybil attacks.
3.22. SYN Flood Attack
3.22.1. Definition
3.22.2. Sequence Diagram
3.22.3. Defense Class Diagram
- Initializing the SynFloodDefender class: The system initializes the SynFloodDefender class, establishing connections with the MQTT broker for UAVs and the cloud. It sets up a Set object to track registered UAVs and a Boolean flag to indicate if a SYN flood attack has been detected.
- Connecting and communicating with UAVs: The UAVs in the network connect to the MQTT broker and start sending messages containing telemetry data, status updates, or other relevant information to the SynFloodDefender class.
- Subscribing to message topics: The SynFloodDefender class subscribes to the necessary MQTT topics to receive incoming messages from the UAVs and the cloud.
- Processing messages from UAVs and cloud: As the SynFloodDefender class receives messages from the UAVs, it processes them using the onUAVMessage() method. Similarly, messages from the cloud are processed using the onCloudMessage() method.
- Periodically checking for SYN flood attacks: The SynFloodDefender class periodically executes the detectSynFlood() method, which analyzes the messages received from the UAVs to identify any potential SYN flood attacks.
- Analyzing UAV communication patterns: During the execution of the detectSynFlood() method, the SynFloodDefender class examines the UAV communication pattern and compares it against predefined thresholds to identify any abnormal behavior indicative of a SYN flood attack.
- Identifying a SYN flood attack: If the SynFloodDefender class detects a SYN flood attack, it sets the Boolean flag accordingly to indicate that a SYN flood attack has been identified.
- Generating and sending alerts: Upon detecting a SYN flood attack, the SynFloodDefender class uses the publishAlert() method to send alerts to the cloud, informing it about the detected SYN flood attack and any actions taken by the SynFloodDefender class to mitigate the attack.
- Storing alert information in MongoDB: In addition to sending alerts, the SynFloodDefender class stores the alert information in the MongoDB database to maintain a record of detected SYN flood attacks and corresponding defensive actions.
- Running the defend() method: The defend() method serves as the main entry point for the SynFloodDefender class, setting up the periodic checks for SYN flood attacks and ensuring continuous monitoring and defense against SYN flood attacks in the UAV–cloud system.
- Continuously monitoring and defending against SYN flood attacks: As the defend() method runs periodically, the SynFloodDefender class keeps monitoring and analyzing the communication between the UAVs and the cloud, detecting and defending against any new SYN flood attacks.
3.23. Wormhole Attack
3.23.1. Definition
3.23.2. Sequence Diagram
3.23.3. Defense Class Diagram
- Initialization: An instance of the WormholeDefender class is created, establishing connections to the UAV and cloud brokers using the mqtt class instances (uavClient and cloudClient) and a connection to the MongoDB database using the MongoClient instance (collection).
- Monitoring communication: The WormholeDefender class listens for incoming messages from the UAV and cloud brokers using the onUAVMessage and onCloudMessage event handlers, respectively. These methods are responsible for processing the messages and collecting relevant data for further analysis.
- Distance calculation: The calculateDistance method is used to compute the distance between two communicating nodes (UAVs or cloud brokers) based on their location information. This method helps in determining if the communication distance is within the expected range.
- Wormhole detection: The detectWormhole method analyzes the collected data to identify potential wormhole attacks. This method checks for anomalies in the communication patterns, such as unexpected delays or significantly longer communication distances than expected, which could indicate the presence of a wormhole attack.
- Alert generation: If a wormhole attack is detected, the WormholeDefender class generates an alert using the publishAlert method. This method saves the event to the MongoDB database and publishes an alert message to the cloud broker, notifying the network administrator or other security mechanisms about the detected attack.
- Defense strategy: Upon receiving the alert, the network administrator or automated security systems can take appropriate defensive actions, such as isolating the affected nodes, reconfiguring the network topology, or implementing additional security measures to prevent further attacks.
3.24. Brute Force Attack
3.24.1. Definition
3.24.2. Sequence Diagram
3.24.3. Defense Class Diagram
3.25. Leaks of Data Due to Human Mistakes
3.25.1. Definition
3.25.2. Sequence Diagram
3.25.3. Defense Class Diagram
3.26. Data Loss Due to System Crash
3.26.1. Definition
3.26.2. Sequence Diagram
- Data storage: The sequence starts with the UAV sending a request to the cloud for data storage. Then, the cloud receives the request and verifies the UAV’s privileges to access the cloud system. After that, it sends a message to the UAV requesting the data to be stored. The UAV sends the data to the cloud. Furthermore, the cloud receives the data and verifies their integrity. If the data are corrupt, the cloud sends an error message to the UAV and discards the data. If the data are valid, the cloud stores the data in multiple devices and creates backups in multiple devices. Then, the cloud sends a message to the UAV indicating that the data have been successfully stored. After that, the UAV acknowledges the message. If the data are sensitive or vital, the cloud performs additional encryption and access control measures to ensure data security.
- Data retrieval: The sequence starts with the UAV sending a request to the cloud for data retrieval. Then, the cloud receives the request and verifies the UAV’s privileges to access the cloud system. After that, it sends a message to the UAV requesting the data to be retrieved. The cloud retrieves the data from the storage and backup devices, and sends them to the UAV. In the next step, the UAV receives the data and verifies their integrity using a checksum. If the data are corrupt, the UAV sends an error message to the cloud and requests the data to be retrieved again. If the data are valid, the UAV acknowledges the message and uses the data as needed. Overall, this sequence diagram shows the flow of data between the UAV and the cloud, as well as the data integrity checks and access control measures taken by the cloud system.
3.26.3. Defense Class Diagram
- Data storage request: The process begins with a data storage request initiated by a user or a system component. The request is sent to the StoreService class, which is responsible for handling the storage and retrieval of data.
- Access control: The StoreService class interacts with the AWS class to verify the access privileges of the requestor. This step ensures that only authorized users or services can store or access the data, providing an essential security measure against unauthorized data access.
- Data encryption: Before storing the data, the StoreService class calls the CryptoService class to encrypt sensitive data using AES-256 encryption. This process ensures that the data are protected and unreadable, even if they are accessed by unauthorized parties during a system crash.
- Redundant storage: The StoreService class then interacts with the S3 class to store the encrypted data in an S3 bucket. Data are stored across multiple devices, providing redundancy and reducing the risk of data loss due to a single device or system failure.
- Data backup: In addition to storing the data, the StoreService class also creates multiple backups of the data across different devices. This further enhances redundancy and reduces the likelihood of data loss during a system crash.
- Data retrieval request: When a user or system component requests to retrieve data, the StoreService class once again verifies the access privileges of the requestor using the AWS class.
- Data decryption: If the requestor is authorized, the StoreService class retrieves the encrypted data from the S3 storage service and uses the CryptoService class to decrypt them. This ensures that the data are readable only by authorized parties.
- Data integrity check: After the data have been decrypted, an integrity check can be performed to ensure that the retrieved data are not corrupt. If the data are found to be corrupt, an error message is sent, and the data retrieval process is repeated until a valid copy of the data is obtained.
3.27. Difference of Security Attack and Defense Pattern between Centralized vs. Decentralized
3.27.1. Attack Pattern Comparison
Black Hole and Gray Hole Attacks
Collision Network
Data Tampering, Modification, and Replay Attacks
Deauthentication, DDoS, Slowloris, Flooding, and SYN Flood Attacks
GPS Spoofing and Telemetry Spoofing
Impersonation and Man-In-The-Middle Attacks
Insider and Selfishness Attacks
Jamming Attack
Eavesdropping: Centralized
Poor Link Quality and High Latency
Rushing Cyberattack
Sybil Attack
Wormhole Attack
SPOF Attack
Brute Force Attack
Leaks of Data Due to Human Mistakes and Data Loss Due to System Crashes
3.27.2. Defense Pattern Comparison
Black Hole and Gray Hole Attacks
- Strict access controls: Employ robust authentication mechanisms, such as multifactor authentication, to ensure that only authorized personnel can access the central server. Additionally, implement the principle of least privilege, granting users the minimum access necessary to perform their tasks.
- Intrusion detection systems: Deploy intrusion detection systems (IDSs) to monitor network traffic for signs of malicious activity, such as unauthorized access attempts, traffic anomalies, or suspicious patterns indicative of black hole or gray hole attacks.
- Continuous monitoring: Regularly monitor the central server for signs of compromise, including unexpected changes in system behavior, unexplained data loss, or unauthorized access attempts. Implement real-time alerting systems to notify security personnel of potential incidents.
- Reputation-based systems: Develop and employ a reputation-based system that evaluates the trustworthiness of nodes based on their past behavior and interactions with other nodes. This system can help identify and isolate malicious nodes, minimizing the impact of black hole and gray hole attacks.
- Consensus algorithms: Utilize consensus algorithms that require nodes to agree on the validity of data and transactions before they are added to the network. This approach helps detect and mitigate the impact of malicious nodes attempting to propagate false or manipulated data.
- Node monitoring and isolation: Continuously monitor individual nodes for signs of black hole or gray hole attacks, such as sudden changes in data-forwarding behavior or unexpected drops in network performance. If a node is suspected of being malicious, isolate it from the network to prevent further harm.
Collision Network Attack
- Optimize communication protocols: Review and optimize communication protocols to ensure that they efficiently manage the flow of data between the central server and nodes. This may include implementing error detection and correction mechanisms, as well as prioritizing critical data transmissions.
- Load balancing: Introduce load-balancing solutions to distribute network traffic evenly across multiple communication channels, preventing bottlenecks and reducing the likelihood of collisions. Load balancing can also help ensure that the central server’s resources are used efficiently, maintaining optimal performance.
- Traffic management: Implement traffic management solutions that monitor and control the flow of data between the central server and nodes. This may involve using techniques such as traffic shaping, congestion control, and quality of service (QoS) policies to prioritize and manage network traffic, reducing the risk of collisions.
- Efficient routing algorithms: Develop and employ routing algorithms that efficiently route data between nodes, taking into account factors such as network topology, latency, and node availability. This can help minimize the chance of collisions by avoiding congested communication paths and ensuring that data are transmitted along the most efficient routes.
- Multiple communication channels: Utilize multiple communication channels to distribute network traffic, preventing bottlenecks and reducing the likelihood of collisions. This can be achieved by employing different communication technologies or leveraging multiple frequency bands, ensuring that the network can continue to operate effectively even when one channel is experiencing congestion or interference.
Data Tampering, Modification, and Replay Attacks
- Encryption: Employ strong encryption techniques to protect data, both in transit between the central server and nodes, and at rest within the server itself. This can help ensure that even if an attacker intercepts the data, they cannot read or modify them without the appropriate decryption keys.
- Digital signatures: Utilize digital signatures to verify the authenticity and integrity of data transmitted between the central server and nodes. This can help prevent attackers from tampering with or modifying the data without detection.
- Secure communication protocols: Implement secure communication protocols, such as transport layer security (TLS) or secure shell (SSH), to establish encrypted communication channels between the central server and nodes. This can help protect against eavesdropping and tampering attacks during data transmission.
- Consensus algorithms: Employ consensus algorithms that require a majority of nodes to agree on the validity and integrity of data before they are accepted into the system. This can help detect and reject tampered or modified data, preventing malicious nodes from manipulating the network.
- Redundancy measures: Implement redundancy measures, such as data replication and erasure coding, to store multiple copies of data across different nodes. This can help ensure data integrity and prevent the loss or corruption of data due to tampering or modification.
- Cryptographic techniques: Utilize cryptographic techniques, such as cryptographic hashing and digital signatures, to verify the authenticity and integrity of data transmitted between nodes. This can help prevent attackers from tampering with or modifying the data without detection.
Deauthentication, DDoS, Slowloris, Flooding, and SYN Flood Attacks
- Firewalls: Deploy advanced firewalls to filter incoming traffic and protect the central server from unauthorized access or malicious traffic patterns associated with DDoS, Slowloris, flooding, and SYN flood attacks.
- Rate limiting: Implement rate limiting to control the volume of incoming traffic and prevent the central server from being overwhelmed by excessive requests. This can help mitigate the impact of DDoS and SYN flood attacks.
- Intrusion detection and prevention systems (IDPSs): Employ IDPSs to continuously monitor the network for signs of malicious activity, such as deauthentication or DDoS attacks, and take automated actions to block or mitigate detected threats.
- Distributed network monitoring: Utilize distributed network monitoring tools to detect unusual traffic patterns or signs of attacks across all nodes in the network. This can help identify potential threats and respond quickly to mitigate their impact.
- Cooperative filtering: Implement cooperative filtering mechanisms, in which nodes share information about malicious traffic or attackers, allowing the system to collaboratively block or mitigate the attacks. This can help prevent the spread of DDoS, Slowloris, flooding, and SYN flood attacks within the decentralized network.
- Load balancing: Employ load-balancing techniques to distribute incoming traffic across multiple nodes, preventing any single node from being overwhelmed by malicious requests. This can help mitigate the impact of DDoS and SYN flood attacks on the decentralized system.
GPS Spoofing and Telemetry Spoofing
- Cryptographic verification: Use cryptographic techniques, such as digital signatures, to verify the authenticity and integrity of location and telemetry data received by the central server. This ensures that the data have not been tampered with and come from a trusted source.
- Multisource data fusion: Employ multisource data fusion techniques, which involve combining information from multiple independent sources, such as GPS, GLONASS, and Galileo. This allows the central server to cross-validate location and telemetry data, reducing the likelihood of accepting spoofed data.
- Consensus-based approach: Utilize a consensus-based approach to verify location and telemetry data by leveraging multiple independent sources. Nodes in the network can share and validate data with their peers, allowing the system to collaboratively determine the accuracy and reliability of the information. This can help mitigate the impact of GPS spoofing and telemetry spoofing attacks by making it more difficult for attackers to manipulate data across the entire network.
- Redundant data sources: Encourage the use of redundant data sources in the decentralized network, such as multiple GNSS constellations or alternative positioning systems such as LORAN, eLoran, or local positioning systems. This increases the resilience of the network against GPS spoofing and telemetry spoofing attacks by providing additional data sources for validation and cross-referencing.
Impersonation and Man-In-The-Middle Attacks
- Strong authentication: Employ robust authentication mechanisms, such as multifactor authentication (MFA), to verify the identity of users, devices, or nodes connecting to the central server. This helps prevent unauthorized access and reduces the risk of impersonation attacks.
- Authorization mechanisms: Implement granular access control policies to ensure that users, devices, or nodes have the appropriate permissions to access resources or execute actions within the system. This can help limit the impact of a successful impersonation attack.
- Secure communication channels: Use secure communication protocols, such as SSL/TLS, to protect data transmitted between the central server and its clients. This helps prevent man-in-the-middle attacks by ensuring the confidentiality and integrity of the transmitted data.
- Node authentication: Utilize robust node authentication mechanisms to verify the identity of nodes within the network. This can help prevent malicious nodes from joining the network and carrying out impersonation attacks.
- Secure communication channels: Implement secure communication protocols, such as SSL/TLS, between nodes to protect the confidentiality and integrity of the data exchanged within the network. This can help prevent man-in-the-middle attacks by ensuring that attackers cannot intercept or tamper with the transmitted data.
- Trust-based systems: Employ trust-based systems, such as reputation systems or blockchain technology, to build a secure and resilient network. These systems can help nodes collectively identify and isolate malicious or compromised nodes, reducing the risk of impersonation and man-in-the-middle attacks.
Insider and Selfishness Attacks
- Strict access controls: Establish granular access control policies to ensure that users, devices, or nodes have the appropriate permissions to access resources or execute actions within the system. This can help limit the impact of insider attacks by restricting the actions and resources available to potentially malicious insiders.
- User monitoring: Implement user activity monitoring to track and analyze actions performed by users within the system. This can help detect unusual or malicious behavior, such as unauthorized access attempts, data exfiltration, or other signs of insider threats.
- Anomaly detection systems: Employ advanced anomaly detection systems, such as machine learning algorithms, to identify suspicious patterns or deviations from normal behavior. These systems can help detect potential insider threats and trigger alerts for further investigation or remediation.
- Reputation-based systems: Use reputation-based systems to build a secure and resilient network. These systems can help nodes collectively identify and isolate malicious or selfish nodes, reducing the risk of insider and selfishness attacks.
- Collaborative monitoring: Implement collaborative monitoring mechanisms, where nodes within the network share information about the behavior and performance of other nodes. This can help detect selfish or malicious nodes that may be attempting to exploit the system.
- Consensus algorithms: Employ consensus algorithms, such as proof-of-work or proof-of-stake, to ensure the integrity and consistency of the network. These algorithms can help prevent malicious nodes from dominating or subverting the decision-making process within the network, limiting the impact of insider and selfishness attacks.
Jamming Attack
- Frequency hopping: Implement frequency-hopping techniques to rapidly switch between multiple frequency channels during communication, making it difficult for an attacker to jam the entire communication link between nodes and the central server.
- Spread spectrum techniques: Employ spread spectrum techniques, such as direct-sequence spread spectrum (DSSS) or frequency-hopping spread spectrum (FHSS), to distribute the signal across a broader frequency range, making it more resistant to jamming attempts.
- Alternative communication channels: Establish alternative communication channels or backup links between the central server and nodes to maintain connectivity in case the primary communication channel is jammed.
- Network topology: Leverage the network’s topology to identify alternative communication paths that can bypass the jammed areas. This can help maintain connectivity and ensure the continuous flow of information within the network.
- Alternative communication paths: Utilize multiple communication paths between nodes to ensure that if one path is jammed, others can still be used to transmit data. This can enhance the network’s resilience to jamming attacks.
- Adaptive routing: Implement adaptive routing algorithms that can dynamically adjust to the network conditions and route data through the network, bypassing jammed areas or congested paths. This can help maintain network performance and minimize the impact of jamming attacks.
Eavesdropping
- Encryption: Encrypt data transmitted between the central server and nodes to ensure that even if an attacker intercepts the communication, they cannot decipher the information. This can include symmetric encryption algorithms, such as AES, or asymmetric encryption algorithms, such as RSA.
- Secure communication protocols: Implement secure communication protocols such as TLS or SSL to establish a secure channel between the central server and nodes. These protocols provide encryption, authentication, and data integrity, protecting data from eavesdropping and tampering.
- Encrypted communication channels: Use encrypted communication channels to protect data exchange between nodes. This can be achieved by employing secure communication protocols such as TLS or end-to-end encryption techniques to ensure that data remain confidential during transmission.
- Public-key cryptography: Implement public-key cryptography, such as RSA or elliptic curve cryptography (ECC), to enable secure key exchange and data encryption between nodes. Public-key cryptography allows nodes to exchange keys securely, even in the presence of eavesdroppers, ensuring that data can be encrypted and decrypted only by the intended recipients.
Poor Link and High Latency
- Optimize network infrastructure: Ensure that the network infrastructure is well designed and adequately maintained to provide reliable and high-performance connectivity. This may involve using high-quality equipment, regular maintenance checks, and ensuring proper network topology.
- Load balancing: Distribute network traffic across multiple resources or servers to prevent overloading the central server and to ensure smooth communication between nodes. Load-balancing techniques can help manage network congestion and reduce latency, leading to improved system performance.
- Traffic management solutions: Implement traffic management solutions such as quality of service (QoS) policies to prioritize critical data transmissions and allocate resources effectively. This approach can help reduce latency and maintain optimal network performance.
- Leverage multiple paths: Utilize the distributed nature of the network to route data through multiple paths, bypassing congested or slow routes. This can help reduce latency and maintain optimal system performance, even when some nodes experience poor link quality or high latency.
- Distribute traffic: Distribute network traffic across various nodes to avoid overloading specific nodes and to maintain a balanced load across the network. This can help minimize the impact of poor link quality and high latency on the overall system performance.
- Adaptive routing algorithms: Implement adaptive routing algorithms that can dynamically adjust to changing network conditions, such as congestion or node failures. These algorithms can reroute data packets through alternative paths to minimize latency and maintain optimal network performance.
Rushing Cyberattack, Sybil Attack, and Wormhole Attack
- Strict access controls: Implement strong authentication and authorization mechanisms to ensure that only authorized users can access the central server and its resources. This can help prevent unauthorized users from launching attacks against the system.
- Intrusion detection systems: Deploy intrusion detection systems (IDSs) that monitor the network for suspicious activities and detect potential attacks. IDSs can help identify rushing cyberattacks, Sybil attacks, and wormhole attacks in their early stages, allowing security teams to take appropriate countermeasures.
- Continuous monitoring: Establish continuous monitoring processes to track and analyze the network’s performance, security, and overall health. Regular monitoring can help identify and respond to potential threats, including rushing cyberattacks, Sybil attacks, and wormhole attacks, before they can cause significant damage.
- Reputation-based systems: Implement reputation-based systems that assign trust scores to nodes based on their past behavior and contributions to the network. This can help identify and isolate malicious nodes involved in rushing cyberattacks, Sybil attacks, and wormhole attacks.
- Trust-based systems: Employ trust-based systems that evaluate the reliability and trustworthiness of nodes before allowing them to participate in network activities. This can help prevent malicious nodes from launching attacks or influencing the network’s operations.
- Secure routing protocols: Use secure routing protocols that are designed to detect and mitigate attacks such as rushing cyberattacks, Sybil attacks, and wormhole attacks. These protocols typically incorporate mechanisms to verify the authenticity and integrity of routing information, ensuring that data are transmitted securely and reliably across the network.
SPOF Attack
- Redundancy: Introduce redundancy by creating multiple instances of critical system components or services. This can help ensure that if one component fails or is targeted in an attack, the others can continue to function, minimizing the impact of a single point of failure.
- Backup systems: Establish backup systems to store and maintain copies of essential data and configurations. Regularly updating and testing these backups can help quickly restore the system to normal operation in case of a failure or an attack.
- Load balancing: Employ load-balancing techniques to distribute network traffic across multiple servers or resources. This can help prevent overloading a single point in the system and increase its overall reliability and performance.
- Inherent resilience: Decentralized systems are inherently more resilient against SPOF attacks due to their distributed nature. Each node operates independently, ensuring that the failure or compromise of a single node has a limited impact on the overall system.
- Protect key infrastructure components: Although decentralized systems are more resilient, it is crucial to ensure that key infrastructure components, such as critical nodes or communication links, are protected and secure. Implement strong access controls, encryption, and intrusion detection systems to safeguard these components against potential attacks.
- Regularly assess and update security measures: Continuously evaluate and update the security measures in place, considering the evolving threat landscape and the unique challenges of decentralized systems. Regular assessments can help identify and address potential vulnerabilities before they can be exploited by attackers.
Brute Force Attack
- Strong encryption: Employ strong encryption algorithms to protect data stored on the central server, as well as data transmitted between the server and the nodes. This can help safeguard sensitive information and prevent unauthorized access.
- Complex passwords: Use complex, unique passwords for the central server and all administrative accounts to make it more challenging for attackers to guess or crack the passwords using brute force techniques.
- Account lockout policies: Implement account lockout policies to limit the number of failed login attempts within a specific timeframe. This can help protect the central server from brute force attacks by temporarily locking out accounts after a certain number of unsuccessful login attempts, reducing the likelihood of an attacker gaining unauthorized access.
- Strong authentication mechanisms: Utilize strong authentication mechanisms, such as multifactor authentication (MFA) or public-key cryptography, to protect individual nodes from unauthorized access. These mechanisms can help ensure that only authorized users can access the nodes, making brute force attacks more difficult.
- Secure communication channels: Implement secure communication channels between nodes using encryption and secure protocols, such as SSL/TLS. This can help protect data exchanged between nodes and prevent unauthorized access or eavesdropping by attackers.
- Regular security assessments: Continuously evaluate and update security measures to address the evolving threat landscape and the unique challenges of decentralized systems. Regular assessments can help identify and mitigate potential vulnerabilities, such as weak passwords or outdated encryption algorithms, before they can be exploited by attackers.
Leaks of Data Due to Human Mistakes and Data Loss Due to System Crash
- Strict access controls: Enforce strict access controls to limit the number of users who can access sensitive data on the central server. By granting access only to those who require it, the risk of data leaks due to human mistakes can be minimized.
- User monitoring: Implement user monitoring tools to track user activities and detect potential data leaks or unauthorized access. This can help identify unusual behavior or potential breaches and allow for swift remediation.
- Data backup and recovery solutions: Develop robust data backup and recovery solutions to protect against data loss due to system crashes. Regularly scheduled backups and reliable recovery mechanisms can help ensure data continuity and minimize downtime in the event of a crash.
- Redundancy measures: Employ redundancy measures, such as data replication and distributed storage, to ensure that data are stored across multiple nodes. This can help prevent data loss due to system crashes and minimize the impact of human mistakes on the overall system.
- Consensus algorithms: Implement consensus algorithms to maintain data integrity and consistency across nodes. By ensuring that all nodes agree on the state of the data, it becomes more difficult for individual nodes to introduce errors or tamper with the data.
- Collaborative monitoring: Use collaborative monitoring tools to track user activities and detect potential data leaks or unauthorized access across the decentralized network. By monitoring the activities of users across the entire system, security developers can more effectively detect and respond to potential data leaks and breaches.
4. Qualitative Analysis of Security Attack
4.1. Delphi Method
- Define the problem: The main research question is, “What are the impacts of 26 cybersecurity attacks on latency and other network attributes in UAV–cloud systems, and how can they be qualitatively assessed?”
- Select the experts: We assemble a diverse group of 20 experts with experience in cybersecurity, UAV systems, and cloud computing. The experts are a mix of professionals from academia, industry, and government to cover different perspectives. Each expert has a background in at least one of the following areas: cybersecurity, UAV systems, or cloud computing, and is familiar with network performance metrics.
- Develop the questionnaire: After that, we create a series of questions that allow experts to provide their opinions on the impacts of each cybersecurity attack on the selected network attributes, such as latency, data loss, sensitivity, authentication, integrity, and confidentiality. The purpose of the questionnaire is to obtain qualitative assessments (high, medium, low) for each attribute using rating scales or other mechanisms to capture expert opinions effectively.
- First round: In this step, we distribute the questionnaire to the experts, asking them to assess the impact of each attack on the network attributes in the context of UAV–cloud systems. We also ensure anonymity to promote unbiased opinions.
- Discuss and analyze the responses: In this phase, we discuss the response from the collected first-round responses and analyze them. After that, we summarize the expert opinions on the impacts of the attacks on each network attribute.
- Second round: After analyzing the first-round step, we develop a new questionnaire based on the results from the first round, presenting the summarized assessments and asking experts to reconsider their initial opinions in light of the collective input. Then, we encourage experts to provide any additional insights or explanations to support their assessments.
- Iterate: We continue to analyze the responses and develop new questionnaires for additional rounds, repeating the process until a consensus is reached or diminishing returns are observed. A consensus can be considered achieved when at least 75% of experts agree on the impact assessments. Diminishing returns can be indicated by minimal changes in assessments between rounds.
- Compile results: We summarize the final results, detailing the consensus on the impacts of each cybersecurity attack on latency and the other network attributes in UAV–cloud systems. Furthermore, we also highlight the key differences between attacks and their implications for system security and performance. Table 1 presents a comprehensive overview of the rate of impacts of individual cyberattacks on various network attributes.
4.2. Results and Analysis
4.2.1. Black Hole Attack
4.2.2. Collision Network Attack
4.2.3. Data Tampering
4.2.4. Deauthentication Attack
4.2.5. DDos and Slowloris Attack
4.2.6. Flooding Attack
4.2.7. GPS Spoofing Attack
4.2.8. Telemetry Spoofing Attack
4.2.9. Gray Hole Attack
4.2.10. Impersonation Attack
4.2.11. Insider Attack
4.2.12. Jamming Attack
4.2.13. Eavesdropping Attack
4.2.14. Poor Link Quality and High Latency Attack
4.2.15. Man-In-the-Middle Attack
4.2.16. Modification Attack
4.2.17. Replay Attack
4.2.18. Rushing Cyberattack
4.2.19. Selfishness Attack
4.2.20. SPOF Cyberattack
4.2.21. Sybil Attack
4.2.22. SYN Flood Attack
4.2.23. Wormhole Attack
4.2.24. Brute Force Attack
4.2.25. Leaks of Data Due to Human Mistake
4.2.26. Data Loss Due to System Crash
5. Complexity Analysis
- For defense patterns that have a constant time and space complexity (O(1)), such as collision network, DDoS and Slowloris, GPS spoofing, jamming, man-in-the-middle, rushing attack, and SPOF, the focus should be on creating cost-effective and lightweight defenses that do not compromise system performance.
- For defense solutions that have a linear time and space complexity (O(n)), such as data tampering, flooding, impersonate, eavesdropping, modification, replay, brute force, leaks of data by human, data loss due to system, and selfishness, the focus should be on creating defenses that strike a balance between effectiveness and system performance. In particular, security developers should aim to optimize the time and space complexity of their defenses to ensure that they are efficient and cost-effective while still providing adequate protection against these types of attacks.
- For defense patterns that have a quadratic time and space complexity (O(n2)), such as gray hole and wormhole, the focus should be on creating effective defenses that can prevent or mitigate these types of attacks. However, because these attacks require significant resources to execute, defenses with higher time and space complexity may be warranted in order to effectively protect against them.
- For attacks that have a combination of linear and logarithmic time complexity (O(n log n)), such as poor link and latency, the focus should be on creating efficient defenses that can minimize the impact of these attacks on system performance. In particular, security developers should aim to optimize the time complexity of their defenses to ensure that they are efficient and cost-effective while still providing adequate protection against these types of attacks.
6. Limitations and Threats to Validity
- Architectural diversity: The study specifically examines centralized architectures for UAV systems, which may limit its applicability to other architectural paradigms, such as decentralized, distributed, or hybrid architectures. Comprehensive research exploring attack and defense patterns across diverse architectural designs would provide a more complete understanding of UAV system security.
- Expanding the attack landscape: The research identifies 26 attack variations, but this may not encompass all possible threats in the UAV system security landscape. To obtain a more exhaustive understanding, future studies should investigate a broader range of attack patterns and techniques, including those arising from new and emerging technologies.
- Interdisciplinary approach: This study presents countermeasures and defense strategies from a software analyst’s perspective, which may not cover all aspects of UAV system security. To develop a more comprehensive understanding, future research should adopt an interdisciplinary approach, incorporating expertise from fields such as hardware engineering, network security, cryptography, and human–computer interaction.
- Platform and language adaptability: The provided node.js code template may not be suitable for all UAV systems, as they may use different programming languages or platforms. To enhance the practical applicability of the research, future studies should develop code templates or guidelines for a variety of programming languages and platforms commonly used in UAV system development.
- Robust evaluation methodologies: Assessing the effectiveness of proposed defense strategies based on time and space complexity provides valuable insights. However, incorporating additional evaluation methodologies such as real-world testing, simulations, case studies, and quantitative metrics could lead to more rigorous and practical assessments of defense strategies’ effectiveness across various scenarios.
- Customized security solutions: The research findings and recommendations may not be universally applicable to all UAV systems, given their unique requirements and constraints. Future research should consider the specific needs and challenges of different UAV applications, including commercial, military, humanitarian, and environmental use cases, and design security measures tailored to each context.
- Human factors and usability: The study does not directly address the impact of human factors on UAV system security, such as user error, social engineering attacks, or insider threats. A comprehensive understanding of security challenges in UAV systems should also explore the human aspect, including human-related risks and vulnerabilities, as well as the usability of security measures and interfaces.
- Evolving cybersecurity landscape: The dynamic nature of the cybersecurity landscape requires continuous research and adaptation of security measures. Future work should monitor and analyze emerging threats, attack patterns, and technological advancements, ensuring that defense strategies remain current and effective in addressing the ever-evolving challenges in UAV system security.
- Legal and ethical considerations: The research does not discuss the legal and ethical implications of UAV system security, such as data privacy, surveillance concerns, and regulatory compliance. A more comprehensive approach to UAV system security should consider the legal and ethical dimensions, as well as potential conflicts between security measures and privacy rights.
- Resilience and recovery: The study focuses on attack and defense patterns but does not address the resilience of UAV systems in the face of successful attacks, nor their ability to recover from security breaches. Future research should investigate strategies to enhance system resilience and recovery capabilities, ensuring that UAV systems can effectively respond to and recover from security incidents.
- External validity: This refers to the extent to which the research findings can be generalized to other contexts or settings. The limitations related to architectural diversity, platform and language adaptability, and customized security solutions, among others, may impact the external validity of the study, as they could limit the applicability of the findings to different architectures, programming languages, platforms, or UAV applications.
- Internal validity: This refers to the extent to which the research design allows for accurate conclusions about the relationships between variables. The limitations related to the interdisciplinary approach, robust evaluation methodologies, human factors and usability, and resilience and recovery, among others, may impact the internal validity of the study, as they could affect the completeness or accuracy of the conclusions drawn from the research.
7. Conclusions
Author Contributions
Funding
Institutional Review Board Statement
Informed Consent Statement
Data Availability Statement
Conflicts of Interest
References
- Mohsan, S.A.H.; Othman, N.Q.H.; Li, Y.; Alsharif, M.H.; Khan, M.A. Unmanned aerial vehicles (UAVs): Practical aspects, applications, open challenges, security issues, and future trends. Intell. Serv. Robot. 2023, 16, 109–137. [Google Scholar] [CrossRef]
- Mekdad, Y.; Aris, A.; Babun, L.; Fergougui, A.E.; Conti, M.; Lazzeretti, R.; Uluagac, S. A survey on security and privacy issues of UAVs. Comput. Netw. 2023, 224, 109626. [Google Scholar] [CrossRef]
- Hadi, H.J.; Cao, Y.; Nisa, K.U.; Jamil, A.M.; Ni, Q. A comprehensive survey on security, privacy issues and emerging defence technologies for UAVs. J. Netw. Comput. Appl. 2023, 213, 103607. [Google Scholar] [CrossRef]
- Ahmed, F.; Jenihhin, M. A Survey on UAV Computing Platforms: A Hardware Reliability Perspective. Sensors 2022, 22, 6286. [Google Scholar] [CrossRef] [PubMed]
- Bansal, G.; Chamola, V.; Sikdar, B.; Yu, F.R. UAV SECaaS: Game-Theoretic Formulation for Security as a Service in UAV Swarms. IEEE Syst. J. 2022, 16, 6209–6218. [Google Scholar] [CrossRef]
- Xia, Z.; Du, J.; Han, Z. Distributed Artificial Intelligence Enabled Aerial-Ground Networks: Architecture, Technologies and Challenges. IEEE Access 2022, 10, 105447–105457. [Google Scholar] [CrossRef]
- Qu, Y.; Dai, H.; Zhuang, Y.; Chen, J.; Dong, C.; Wu, F.; Guo, S. Decentralized Federated Learning for UAV Networks: Architecture, Challenges, and Opportunities. IEEE Netw. 2021, 35, 156–162. [Google Scholar] [CrossRef]
- Haider, S. Ensuring Aircraft Safety In Single Point Failures, Automation and Human Factors. In Proceedings of the 2020 Annual Reliability and Maintainability Symposium (RAMS), Palm Springs, CA, USA, 27–30 January 2020; IEEE: Piscataway, NJ, USA, 2020. [Google Scholar]
- Tlili, F.; Fourati, L.C.; Ayed, S.; Ouni, B. Investigation on vulnerabilities, threats and attacks prohibiting UAVs charging and depleting UAVs batteries: Assessments & countermeasures. Ad Hoc Netw. 2022, 129, 102805. [Google Scholar]
- Pandey, G.K.; Gurjar, D.S.; Nguyen, H.H.; Yadav, S. Security Threats and Mitigation Techniques in UAV Communications: A Comprehensive Survey. IEEE Access 2022, 10, 112858–112897. [Google Scholar] [CrossRef]
- Mansfield, K.; Eveleigh, T.; Holzer, T.H.; Sarkani, S. Unmanned aerial vehicle smart device ground control station cyber security threat model. In Proceedings of the 2013 IEEE International Conference on Technologies for Homeland Security (HST), Waltham, MA, USA, 12–14 November 2013; IEEE: Piscataway, NJ, USA, 2014. [Google Scholar]
- Bekmezci, İ.; Sahingoz, O.K.; Temel, Ş. Flying Ad-Hoc Networks (FANETs): A survey. Ad Hoc Netw. 2013, 11, 1254–1270. [Google Scholar] [CrossRef]
- Altawy, R.; Youssef, A.M. Security, Privacy, and Safety Aspects of Civilian Drones: A Survey. ACM Trans. Cyber-Phys. Syst. 2016, 1, 1–25. [Google Scholar] [CrossRef]
- Lin, C.; He, D.; Kumar, N.; Choo, K.K.R.; Vinel, A.; Huang, X. Security and Privacy for the Internet of Drones: Challenges and Solutions. IEEE Commun. Mag. 2018, 56, 64–69. [Google Scholar] [CrossRef]
- McEnroe, P.; Wang, S.; Liyanage, M. A Survey on the Convergence of Edge Computing and AI for UAVs: Opportunities and Challenges. IEEE Internet Things J. 2022, 9, 15435–15459. [Google Scholar] [CrossRef]
- Yang, W.; Wang, S.; Yin, X.; Wang, X.; Hu, J. A Review on Security Issues and Solutions of the Internet of Drones. IEEE Open J. Comput. Soc. 2022, 3, 96–110. [Google Scholar] [CrossRef]
- Fernandez, E.B. A pattern for a secure cloud-based IoT architecture. In Proceedings of the 27th Conference on Pattern Languages of Programs, Online, 12–16 October 2020; pp. 1–9. [Google Scholar]
- Iba, T.; Isaku, T. A pattern for a UAV-aided wireless sensor network. In Proceedings of the PLoP ’16: The 23rd Conference on Pattern Languages of Programs, Monticello, IL, USA, 24–26 October 2016; ACM: New York, NY, USA, 2016; Volume 11, pp. 1–63. [Google Scholar]
- Papa, R.; Fernandez, E.B.; Cardel, M. A pattern for a UAV-aided wireless sensor network. In Proceedings of the PLoP ’19: The 26th Conference on Pattern Languages of Programs, Ottawa, ON, Canada, 7–10 October 2019; ACM: New York, NY, USA, 2021; Volume 5, pp. 1–9. [Google Scholar]
- Fu, Y.; Li, G.; Mohammed, A.; Yan, Z.; Cao, J.; Li, H. A Study and Enhancement to the Security of MANET AODV Protocol Against Black Hole Attacks. In Proceedings of the 2019 IEEE SmartWorld, Ubiquitous Intelligence & Computing, Advanced & Trusted Computing, Scalable Computing & Communications, Cloud & Big Data Computing, Internet of People and Smart City Innovation (SmartWorld/SCALCOM/UIC/ATC/CBDCom/IOP/SCI), Leicester, UK, 19–23 August 2019; IEEE: Piscataway, NJ, USA, 2019. [Google Scholar]
- Cho, J.W.; Kim, J.H. Traffic Generation Scheduling for Performance Improvement in WLAN Based Drone Networks. In Proceedings of the 2022 13th International Conference on Information and Communication Technology Convergence (ICTC), Jeju Island, Republic of Korea, 19–21 October 2022; IEEE: Piscataway, NJ, USA, 2022. [Google Scholar]
- Yapp, J.; Seker, R.; Babiceanu, R. Providing accountability and liability protection for UAV operations beyond visual line of sight. In Proceedings of the 2018 IEEE Aerospace Conference, Big Sky, MT, USA, 3–10 March 2018; IEEE: Piscataway, NJ, USA, 2018. [Google Scholar]
- Kadripathi, K.N.; Ragav, L.Y.; Shubha, K.N.; Chowdary, P.H. De-Authentication Attacks on Rogue UAVs. In Proceedings of the 2020 3rd International Conference on Intelligent Sustainable Systems (ICISS), Thoothukudi, India, 3–5 December 2020; IEEE: Piscataway, NJ, USA, 2021. [Google Scholar]
- Mairaj, A.; Majumder, S.; Javaid, A.Y. (Eds.) Game Theoretic Strategies for an Unmanned Aerial Vehicle Network Host under DDoS Attack. In Proceedings of the 2019 International Conference on Unmanned Aircraft Systems (ICUAS), Atlanta, GA, USA, 11–14 June 2019; IEEE: Piscataway, NJ, USA, 2019.
- Padam, R.; Malhotra, J. Secure Techniques for the UAV Networks: A Review. In Proceedings of the 2018 International Conference on Computing, Power and Communication Technologies (GUCON), Greater Noida, India, 28–29 September 2018; IEEE: Piscataway, NJ, USA, 2019. [Google Scholar]
- Gaspar, J.; Ferreira, R.; Sebastião, P.; Souto, N. Capture of UAVs Through GPS Spoofing. In Proceedings of the 2018 Global Wireless Summit (GWS), Chiang Rai, Thailand, 25–28 November 2018; IEEE: Piscataway, NJ, USA, 2019. [Google Scholar]
- Agyapong, R.A.; Nabil, M.; Nuhu, A.R.; Rasul, M.I.; Homaifar, A. Efficient Detection of GPS Spoofing Attacks on Unmanned Aerial Vehicles Using Deep Learning. In Proceedings of the 2021 IEEE Symposium Series on Computational Intelligence (SSCI), Orlando, FL, USA, 5–7 December 2021; IEEE: Piscataway, NJ, USA, 2022. [Google Scholar]
- Kou, G.; Wei, G.; Qin, Y. Research on Key Agreement Protocol for Static UAV networks. In Proceedings of the 2022 IEEE 5th Advanced Information Management, Communicates, Electronic and Automation Control Conference (IMCEC), Chongqing, China, 16–18 December 2022; IEEE: Piscataway, NJ, USA, 2023. [Google Scholar]
- Benfriha, S.; Labraoui, N. Insiders Detection in the Uncertain IoD using Fuzzy Logic. In Proceedings of the 2022 International Arab Conference on Information Technology (ACIT), Abu Dhabi, United Arab Emirates, 22–24 November 2022; IEEE: Piscataway, NJ, USA, 2023. [Google Scholar]
- Alrefaei, F.; Alzahrani, A.; Song, H.; Alrefaei, S. A Survey on the Jamming and Spoofing attacks on the Unmanned Aerial Vehicle Networks. In Proceedings of the 2022 IEEE International IOT, Electronics and Mechatronics Conference (IEMTRONICS), Toronto, ON, Canada, 1–4 June 2022; IEEE: Piscataway, NJ, USA, 2022. [Google Scholar]
- Wu, H.; Li, M.; Gao, Q.; Wei, Z.; Zhang, N.; Tao, X. Eavesdropping and Anti-Eavesdropping Game in UAV Wiretap System: A Differential Game Approach. IEEE Trans. Wirel. Commun. 2022, 21, 9906–9920. [Google Scholar] [CrossRef]
- Bose, T.; Suresh, A.; Pandey, O.J.; Cenkeramaddi, L.R.; Hegde, R.M. Improving Quality-of-Service in Cluster-Based UAV-Assisted Edge Networks. IEEE Trans. Netw. Serv. Manag. 2022, 19, 1903–1919. [Google Scholar] [CrossRef]
- Hassija, V.; Chamola, V.; Agrawal, A.; Goyal, A.; Luong, N.C.; Niyato, D.; Yu, F.R.; Guizani, M. Fast, Reliable, and Secure Drone Communication: A Comprehensive Survey. IEEE Commun. Surv. Tutorials 2021, 23, 2802–2832. [Google Scholar] [CrossRef]
- Chaari, L.; Chahbani, S.; Rezgui, J. MAV-DTLS toward Security Enhancement of the UAV-GCS Communication. In Proceedings of the 2020 IEEE 92nd Vehicular Technology Conference (VTC2020-Fall), Victoria, BC, Canada, 18 November–16 December 2020; IEEE: Piscataway, NJ, USA, 2021. [Google Scholar]
- Sánchez, H.S.; Rotondo, D.; Vida, M.L.; Quevedo, J. Frequency-based detection of replay attacks: Application to a quadrotor UAV. In Proceedings of the 2019 8th International Conference on Systems and Control (ICSC), Marrakesh, Morocco, 23–25 October 2019; IEEE: Piscataway, NJ, USA, 2020. [Google Scholar]
- Liao, C.; Xu, K.; Zhu, H.; Xia, X.; Su, Q.; Sha, N. Secure transmission in satellite-UAV integrated system against eavesdropping and jamming: A two-level stackelberg game model. China Commun. 2022, 19, 53–66. [Google Scholar] [CrossRef]
- Sakic, E.; Kellerer, W. Decoupling of Distributed Consensus, Failure Detection and Agreement in SDN Control Plane. In Proceedings of the 2020 IFIP Networking Conference (Networking), Paris, France, 22–26 June 2020; IEEE: Piscataway, NJ, USA, 2022. [Google Scholar]
- Bhandarkar, A.B.; Jayaweera, S.K.; Lane, S.A. Adversarial Sybil attacks against Deep RL based drone trajectory planning. In Proceedings of the MILCOM 2022—2022 IEEE Military Communications Conference (MILCOM), Rockville, MD, USA, 28 November–2 December 2022; IEEE: Piscataway, NJ, USA, 2023. [Google Scholar]
- Tsao, K.Y.; Girdler, T.; More, V.G.V.S. A survey of cyber security threats and solutions for UAV communications and flying ad-hoc networks. Ad Hoc Netw. 2022, 133, 102894. [Google Scholar] [CrossRef]
- Al-Turjman, F.; Abujubbeh, M.; Malekloo, A.; Mostarda, L. UAVs assessment in software-defined IoT networks: An overview. Comput. Commun. 2019, 150, 519–536. [Google Scholar] [CrossRef]
- Alsuhli, G.; Fahim, A.; Gadallah, Y. A survey on the role of UAVs in the communication process: A technological perspective. Comput. Commun. 2022, 194, 86–123. [Google Scholar] [CrossRef]
- Nnamani, C.O.; Khandaker, M.R.; Sellathurai, M. Secure data collection via UAV-carried IRS. ICT Express 2022. [Google Scholar] [CrossRef]
- Li, L.; Zhang, X.; Yue, W.; Liu, Z. Cooperative search for dynamic targets by multiple UAVs with communication data losses. ISA Trans. 2021, 114, 230–231. [Google Scholar] [CrossRef] [PubMed]
- Security Pattern Code. Available online: https://github.com/techmentalist/securitypattern (accessed on 24 April 2023).





















































| Attack | Data Loss | Sensitivity | Latency and Delay | Network Availability | Authentication and Integrity | Confidentiality |
|---|---|---|---|---|---|---|
| Black hole | high | medium | high | high | low | low |
| Collision network | medium | low | high | medium | low | low |
| Data tampering | medium | high | low | low | high | high |
| Deauthentication | medium | medium | high | high | medium | medium |
| DDoS and Slowloris | medium | low | high | high | low | low |
| Flooding | medium-high | low | high | high | low | low |
| GPS spoofing | low | medium | low | low | medium | low |
| Telemetry spoofing | low | high | low | low | high | medium |
| Gray hole | high | medium | high | high | medium | low |
| Impersonation | low | high | low | low | high | high |
| Insider | high | high | low-medium | medium-high | high | high |
| Jamming | high | medium | high | high | low | low |
| Eavesdropping | low | high | low | low | low | high |
| Poor link and high latency | medium | low | high | medium | low | low |
| Man-in-the-middle | low | high | medium | low | high | high |
| Modification | low | high | medium | low | high | medium |
| Replay | low | medium | medium | low | high | low |
| Rushing cyber | medium | low | medium | medium | low | low |
| Selfishness | medium | low | medium | medium | low | low |
| SPOF | high | medium | high | high | medium | medium |
| Sybil | low | medium | low | medium | high | medium |
| SYN flood | low | low | high | high | low | low |
| Wormhole | medium | high | medium | medium | high | high |
| Brute force | low | high | low | low | high | high |
| Leaks data (human) | low | high | low | low | high | high |
| Data loss (system crash) | high | medium | high | high | medium | medium |
| Defense For | Time Complexity | Space Complexity |
|---|---|---|
| Black hole | O( + n log n) | O(m + n) |
| Collision network | O(1) | O(1) |
| Data tampering | O(1) | O(n) |
| Deauthentication | O(n) | O(n) |
| DDoS and Slowloris | O(1) | O(1) |
| Flooding | O(n) | O(m) |
| GPS spoofing | O(n) | O(1) |
| Telemetry spoofing | O(n) | O(n) |
| Gray hole | O() | O(n) |
| Impersonate | O(n) | O(1) |
| Insider | O() | O(n) |
| Jamming | O(n) | O(1) |
| Eavesdropping | O(n) | O(n) |
| Poor link and latency | O(n log n) | O(n) |
| Man-in-the-middle | O(n) | O(1) |
| Modification | O(n) | O(n) |
| Replay | O(n) | O(n) |
| Rushing attack | O(n) | O(1) |
| SPOF | O(1) | O(n) |
| Sybil | O(n) | (1) |
| SYN flood | O(n) | O(n) |
| Wormhole | O() | O() |
| Brute force | O(n) | O(n) |
| Leaks of data by human | O(n) | O(n) |
| Data loss due to system | O(n) | O(n) |
| Selfishness | O(n) | O(n) |
Disclaimer/Publisher’s Note: The statements, opinions and data contained in all publications are solely those of the individual author(s) and contributor(s) and not of MDPI and/or the editor(s). MDPI and/or the editor(s) disclaim responsibility for any injury to people or property resulting from any ideas, methods, instructions or products referred to in the content. |
© 2023 by the authors. Licensee MDPI, Basel, Switzerland. This article is an open access article distributed under the terms and conditions of the Creative Commons Attribution (CC BY) license (https://creativecommons.org/licenses/by/4.0/).
Share and Cite
Airlangga, G.; Liu, A. A Study of the Data Security Attack and Defense Pattern in a Centralized UAV–Cloud Architecture. Drones 2023, 7, 289. https://doi.org/10.3390/drones7050289
Airlangga G, Liu A. A Study of the Data Security Attack and Defense Pattern in a Centralized UAV–Cloud Architecture. Drones. 2023; 7(5):289. https://doi.org/10.3390/drones7050289
Chicago/Turabian StyleAirlangga, Gregorius, and Alan Liu. 2023. "A Study of the Data Security Attack and Defense Pattern in a Centralized UAV–Cloud Architecture" Drones 7, no. 5: 289. https://doi.org/10.3390/drones7050289
APA StyleAirlangga, G., & Liu, A. (2023). A Study of the Data Security Attack and Defense Pattern in a Centralized UAV–Cloud Architecture. Drones, 7(5), 289. https://doi.org/10.3390/drones7050289

