Development of an Organisational Certification Process for Specific Category Drone Operations
Abstract
:1. Introduction
Authorisation of Specific Category Drone Operations
- This paper puts forward a description of a practical modular approach for the operations manual (OM) in order to demonstrate how organisations can utilise their existing principles for a LUC authorisation and avoid starting a LUC application from zero.
- Guidance is presented for the fulfilment of the most essential requirements for the LUC:
- -
- Safety management system with an independent safety review board;
- -
- Operational experience and its quality.
- A proposal is made for a LUC application process model.
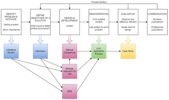
2. Materials and Methods
2.1. Identify Problem and Motivate
2.2. Define Objectives of a Solution
2.3. Design and Development
2.4. Demonstration and Evaluation
3. Results
3.1. Interviews
3.2. Modular Approach for Operations Manual
3.3. Comparison of Operations Manual and LUC Manual
- Duties and responsibilities of the accountable manager and key management personnel;
- Compliance monitoring;
- Management of change;
- Documentation of key management system processes.
3.4. Safety Management System
3.5. LUC Application Process
3.5.1. Impact Assessment of LUC Status
3.5.2. Developing an Operations Manual
3.5.3. Applying for Relevant Operational Authorisations
3.5.4. Establish Safety Management System (SMS)
3.5.5. Develop LUC Manual
- Duties and responsibilities of the accountable manager and key management personnel;
- Compliance monitoring;
- Management of change;
- Documentation of key management system processes.
3.5.6. Applying for the LUC
- The LUC manual;
- The OM (if separate from the LUC manual);
- The SMM (can be as a part of the LUC manual);
- SORAs;
- List of UASs applied in the operations;
- Proof of insurance (can be sent later during the application process).
3.5.7. Maintaining the LUC
3.5.8. Expanding the LUC
3.6. Case Study: Application of the Process on a Potential LUC Applicant Organisation
Follow-Up Actions
4. Discussion
Author Contributions
Funding
Data Availability Statement
Conflicts of Interest
Abbreviations
| BVLOS | Beyond visual line of sight |
| ConOps | Concept of operations |
| DSR | Design science research |
| EASA | European Aviation Safety Agency |
| ERP | Emergency response plan |
| EU | European Union |
| JARUS | Joint Authorities for the Rulemaking of Unmanned Systems |
| LUC | Light UAS operator certificate |
| NAA | National aviation authority |
| OM | Operations manual |
| PDRA | Pre-defined risk assessment |
| R&D | Research and development |
| SAIL | Specific assurance and integrity level |
| SMM | Safety management manual |
| SMS | Safety management system |
| SORA | Specific operations risk assessment |
| STS | Standard scenario |
| Traficom | Finnish Transport and Communications Agency |
| UA | Unmanned aircraft |
| UAS | Unmanned aircraft system |
| UAV | Unmanned aerial vehicle |
| U-space | UAS traffic management |
| VLOS | Visual line of sight |
References
- EASA. Concept of Operations for Drones—A Risk Based Approach to Regulation of Unmanned Aircraft; European Aviation Safety Agency: Cologne, Germany, 2015.
- Traficom. Operations in the ‘Open’ Category. Available online: https://www.droneinfo.fi/en/operations-open-category (accessed on 1 July 2022).
- EASA. Technical Opinion: Introduction of a Regulatory Framework for the Operation of Unmanned Aircraft; European Aviation Safety Agency: Cologne, Germany, 2015.
- Traficom. Drone-Infotilaisuus. 2020. Available online: https://www.traficom.fi/sites/default/files/media/file/EU-s%C3%A4%C3%A4ntelyn%20aikataulu%20ja%20vaikutukset.pdf (accessed on 1 July 2022).
- EASA. The European UAS Regulation, The Specific Category. Available online: https://www.easa.europa.eu/sites/default/files/dfu/EU_UAS_Regulation_specific-category.pdf (accessed on 6 August 2022).
- Traficom. Operations Subject to Authorisation in the ‘Specific’ Category. Available online: https://www.droneinfo.fi/en/operations-subject-authorisation-specific-category (accessed on 1 July 2022).
- Traficom. SORA Risk Assessment. Available online: https://www.droneinfo.fi/en/sora-risk-assessment (accessed on 1 July 2022).
- JARUS. JARUS Guidelines on Specific Operations Risk Assessment (SORA), 2.0 ed.; Joint Authorities for Rulemaking of Unmanned Systems: 2019. Available online: http://jarus-rpas.org/sites/jarus-rpas.org/files/jar_doc_06_jarus_sora_v2.0.pdf (accessed on 26 September 2022).
- ECA. Specific Operations Risk Assessment (SORA)—ECA Position Paper; European Cockpit Association AISBL: Brussels, Belgium, 2019. [Google Scholar]
- EASA. Easy Access Rules for Unmanned Aircraft Systems; European Aviation Safety Agency: Cologne, Germany, 2021.
- EASA. I Would Like to Know about the Light UAS Operator Certificate (LUC). 2022. Available online: https://www.easa.europa.eu/the-agency/faqs/i-would-know-about-light-uas-operator-certificate-luc (accessed on 1 July 2022).
- Nordic Unmanned. The Importance of a Certificate—The Light UAS Operator Certificate (LUC). 2021. Available online: https://nordicunmanned.com/news/the-importance-of-a-certificate-the-light-uas-operator-certificate-luc/ (accessed on 2 August 2022).
- sUAS News. Skyports Gets Go-Ahead to Self-Authorise Drone Operations with Light UAS Operator Certificate. 2021. Available online: https://www.suasnews.com/2021/09/skyports-gets-go-ahead-to-self-authorise-drone-operations-with-light-uas-operator-certificate/ (accessed on 2 August 2022).
- O’Brien, C. Manna Aero Gets First Certificate for Drone Delivery Service. 2021. Available online: https://www.irishtimes.com/business/transport-and-tourism/manna-aero-gets-first-certificate-for-drone-delivery-service-1.4571362 (accessed on 2 August 2022).
- Dronewatch EU. Geolayer First Operator to Receive LUC Certificate in Hungary. 2021. Available online: https://www.dronewatch.eu/geolayer-first-operator-to-receive-luc-certificate-in-hungary/ (accessed on 2 August 2022).
- Schiebel. Schiebel First UAS Operator in Europe to Receive LUC from Austro Control; Schiebel Press: Wien, Vienna, 2021. [Google Scholar]
- CAA Norway. Application for Light UAS Operator Certificate LUC. Available online: https://luftfartstilsynet.no/globalassets/dokumenter/skjema/dronerpas/nf-1144e-luc_english_skjema.pdf (accessed on 2 August 2022).
- Öz, M. Organisational Certification Process for Specific Category Drone Operations in Finland. Master’s Thesis, Aalto Univeristy School of Electrical Engineering, Espoo, Finland, 2022. [Google Scholar]
- DroLo. Business from Urban Airspace. Available online: https://www.drolo.fi/ (accessed on 18 July 2022).
- vom Brocke, J.; Hevner, A.; Maedche, A. Introduction to Design Science Research. In Design Science Research Cases; Springer: Cham, Switzerland, 2020; pp. 1–13. ISBN 978-3-030-46780-7. [Google Scholar]
- Jon Hegranes. Introduction to UAS Safety Management Systems. National Business Aviation Association (NBAA). 2020. Available online: https://nbaa.org/aircraft-operations/emerging-technologies/uas/introduction-to-uas-safety-management-systems/ (accessed on 13 July 2022).
- Zoldi, D.M.K. (Ed.) Building a Drone Safety Management System: The Four Pillars. In Drone Life; 3 May 2020; Available online: https://dronelife.com/2021/05/03/building-a-drone-safety-management-system-the-four-pillars/ (accessed on 13 July 2022).
- Traficom. Specific Category Operations Manual Contents. Available online: https://www.droneinfo.fi/en/specific-category-operations-manual-contents (accessed on 13 July 2022).
- Traficom. Applying for an Operational Authorisation for the ‘Specific’ Category. Available online: https://www.droneinfo.fi/en/services/applying-operational-authorisation-specific-category?toggle=What%20do%20I%20need%20to%20apply%3F (accessed on 13 July 2022).
- Traficom. Prices and Fees. Available online: https://www.traficom.fi/en/traficom/prices-and-fees (accessed on 13 July 2022).





| OPEN | SPECIFIC | CERTIFIED |
|---|---|---|
| Low risk | Increased risk | Comparable to manned aviation |
| Without involvement of Aviation Authority | Safety risk assessment | Limit between specific and certified is not yet defined |
| Limitations (visual line of sight, maximum altitude, distance from airport and sensitive zones) | Approved by NAA; possibly supported by qualified entities unless approved operator with privilege | Pending criteria are defined; EASA accepts application in its present remit |
| Flight over populated area is possible if: | Operations authorisation with operations manual | TC, C of A, noise certificate, approved organisations, licenses (case of small drones) |
| No overflying of crowds | Concept of accredited body | Command and Control and Detect Avoid can receive an independent approval |
| Industry standards (case of toy of less than 500 g) | Airworthiness of drone and competence of staff based on risk assessment |
Publisher’s Note: MDPI stays neutral with regard to jurisdictional claims in published maps and institutional affiliations. |
© 2022 by the authors. Licensee MDPI, Basel, Switzerland. This article is an open access article distributed under the terms and conditions of the Creative Commons Attribution (CC BY) license (https://creativecommons.org/licenses/by/4.0/).
Share and Cite
Öz, E.; Heikkilä, E.; Tiusanen, R. Development of an Organisational Certification Process for Specific Category Drone Operations. Drones 2022, 6, 278. https://doi.org/10.3390/drones6100278
Öz E, Heikkilä E, Tiusanen R. Development of an Organisational Certification Process for Specific Category Drone Operations. Drones. 2022; 6(10):278. https://doi.org/10.3390/drones6100278
Chicago/Turabian StyleÖz, Emrehan, Eetu Heikkilä, and Risto Tiusanen. 2022. "Development of an Organisational Certification Process for Specific Category Drone Operations" Drones 6, no. 10: 278. https://doi.org/10.3390/drones6100278
APA StyleÖz, E., Heikkilä, E., & Tiusanen, R. (2022). Development of an Organisational Certification Process for Specific Category Drone Operations. Drones, 6(10), 278. https://doi.org/10.3390/drones6100278

