Fusing Deep Learning and Predictive Control for Safe Operation of Manned–Unmanned Aircraft Systems
Highlights
- An EKF–LSTM fusion model for manned–unmanned collaborative flight trajectory prediction reduces ADE, FDE, and RMSE by 21.2%, 50.7%, and 24.9% compared with an LSTM baseline, and remains accurate under typical and nonlinear flight states.
- A trajectory dispersion cone (TDC) with Monte Carlo sampling uses EKF-LSTM prediction errors to estimate collision probability, while the VO-MPC strategy increases minimum separation, raises avoidance success from 91.2% to 99.8%, and lowers mean collision probability by 66.7% in low noise, with further reductions to 27.7% and 34.2% of MPC in medium- and high-noise cases.
- Integrating EKF-LSTM prediction, TDC-based uncertainty quantification, and VO-MPC forms a unified safety assurance framework that addresses safety challenges in manned–unmanned collaborative flight.
- The framework shows high feasibility and practical value in civil aviation and can be extended to more complex multi-aircraft cooperative scenarios.
Abstract
1. Introduction
2. Materials and Methods
2.1. EKF-LSTM Fusion Prediction Model for Trajectory Prediction
2.1.1. Model Basics
2.1.2. Model Architecture and Fusion Mechanism
2.1.3. Implementation Details and Reproducibility
2.2. Trajectory Dispersion Cone (TDC) for Collision Detection
2.2.1. Theoretical Foundation
2.2.2. Construction of the Trajectory Dispersion Cone Model
2.2.3. Collision Detection Model Construction
2.3. Collision Avoidance Method Based on Velocity Obstacle-Model Predictive Control (VO-MPC)
2.3.1. Theoretical Basis and Problem Modeling
2.3.2. UAV Dynamics Model
2.3.3. Velocity Obstacle Model Construction
2.3.4. VO-MPC Optimization Framework
2.3.5. Deterministic VO-MPC Formulation and Solution
2.4. Fusion Logic Between EKF-LSTM Prediction and VO-Based Avoidance
3. Results
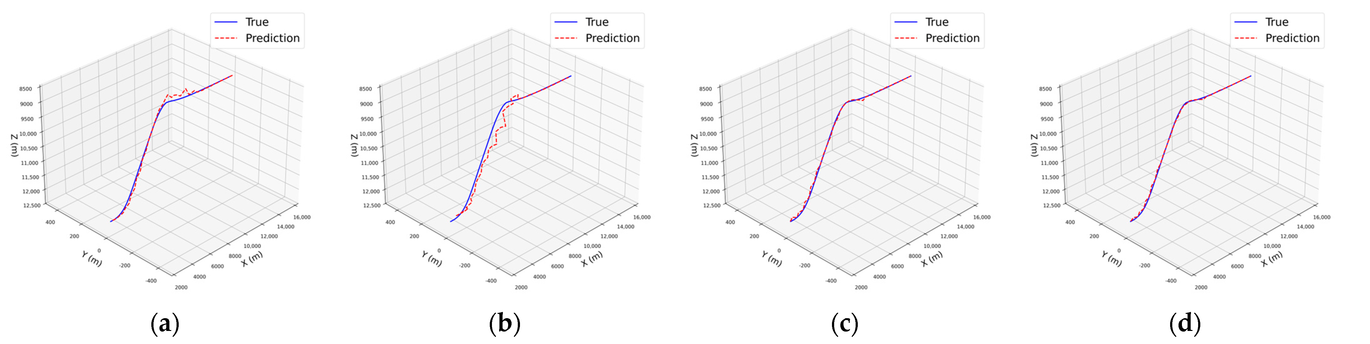
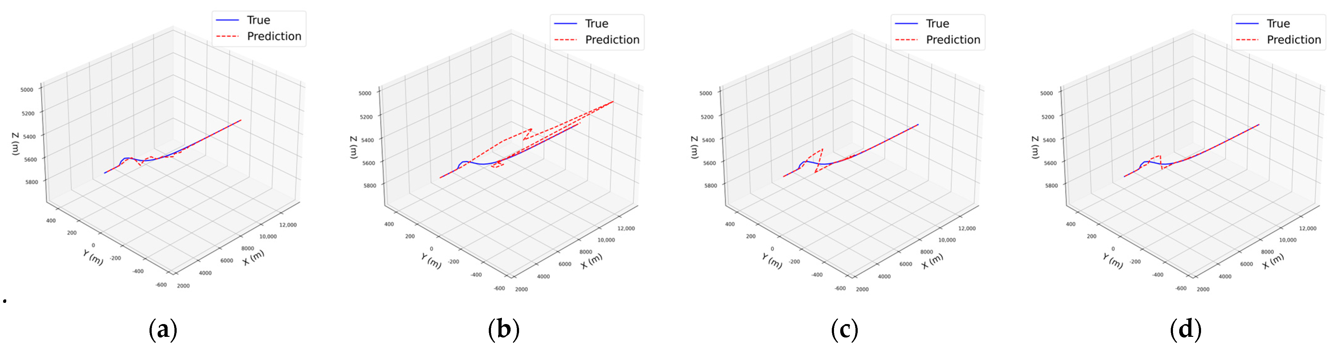
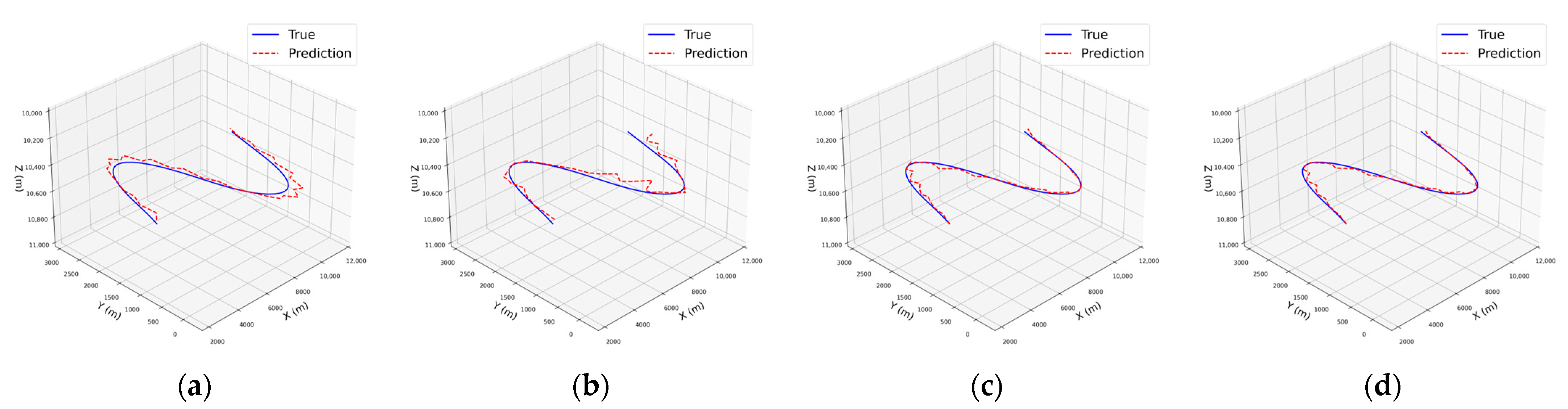
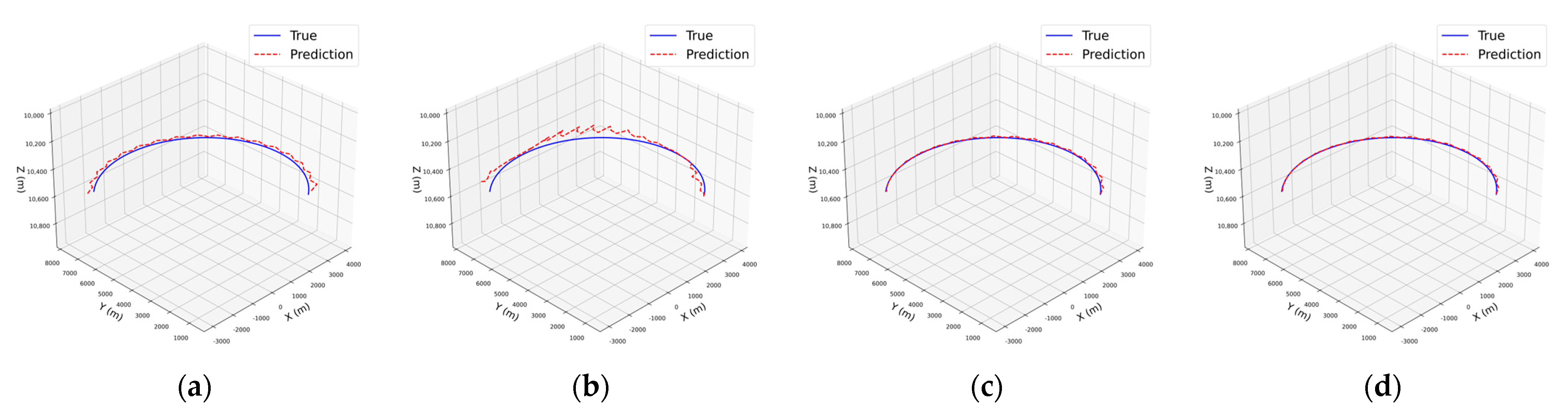
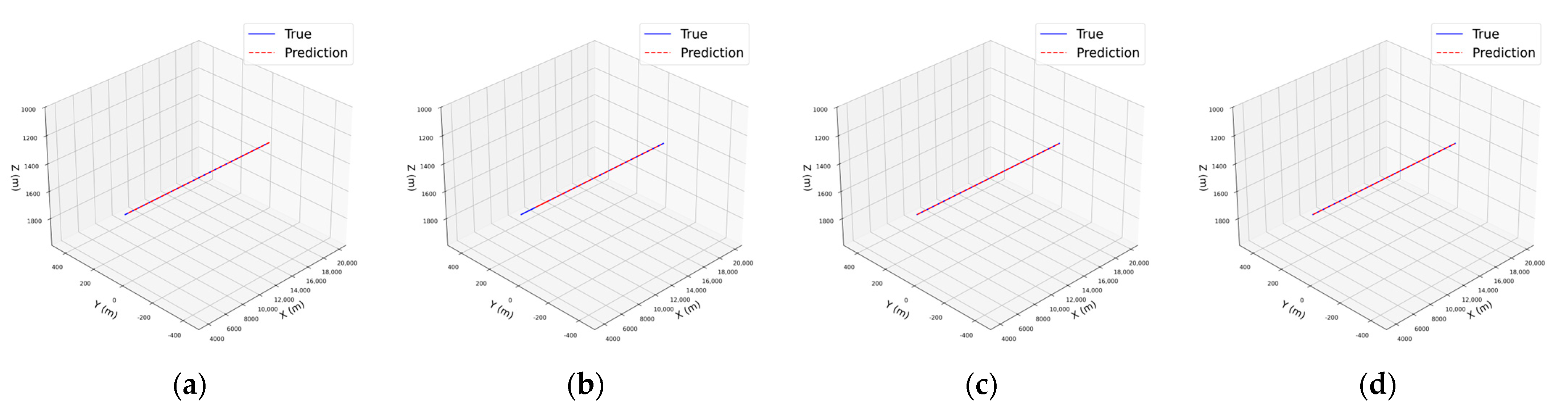
3.1. Flight Trajectory Prediction Results
3.1.1. Dataset and Preprocessing
3.1.2. Introduction to Evaluation Metrics
3.1.3. Comparison and Analysis of Experimental Results
3.2. Collision Detection and Avoidance Results
3.2.1. Collision Detection Based on Trajectory Dispersion Cones
3.2.2. Collision Avoidance Based on VO-MPC
4. Conclusions
Author Contributions
Funding
Data Availability Statement
Conflicts of Interest
Abbreviations
| EKF | Extended Kalman Filter |
| LSTM | Long Short-Term Memory |
| TDC | Trajectory Dispersion Cone |
| VO-MPC | Velocity Obstacle-Model Predictive Control |
| RMSE | Root Mean Squared Error |
| ADE | Average Displacement Error |
| FDE | Final Displacement Error |
| UAV | Unmanned aircraft Vehicle |
| CNN | Convolutional Neural Network |
| KF | Kalman Filter |
| VO | Velocity Obstacle |
References
- Javed, S.; Hassan, A.; Ahmad, R.; Ahmed, W.; Ahmed, R.; Saadat, A. State-of-the-Art and Future Research Challenges in UAV Swarms. IEEE Internet Things J. 2024, 11, 19023–19045. [Google Scholar] [CrossRef]
- Xu, Y.; Xue, X.; Sun, Z.; Gu, W.; Cui, L.; Jin, Y.; Lan, Y. Joint path planning and scheduling for vehicle-assisted multiple Unmanned Aerial Systems plant protection operation. Comput. Electron. Agric. 2022, 200, 107221. [Google Scholar] [CrossRef]
- Sarkar, N.I.; Gul, S. Artificial Intelligence-Based Autonomous UAV Networks: A Survey. Drones 2023, 7, 322. [Google Scholar] [CrossRef]
- Delgado-Aguilera Jurado, R.; Vera Reina, B.J.; Zamarreño Suárez, M.; Pérez Moreno, F.; Gómez Arnaldo, C.; Arnaldo Valdés, R.M. AI-Driven Real-Time Interference Detection in Manned-Unmanned Aircraft Communications: Concept of Operations and Integration. Aerosp. Sci. Technol. 2026, 168, 110722. [Google Scholar] [CrossRef]
- Guan, X.M.; Lyu, R.L.; Shi, H.X.; Chen, J. A survey of safety separation management and collision avoidance approaches of civil UAS operating in integration national airspace system. Chin. J. Aeronaut. 2020, 33, 2851–2863. [Google Scholar] [CrossRef]
- Tang, J.; Yang, S.; Chen, S.; Li, Q.; Yin, Q.; Zhou, S. Research on UAV Autonomous Trajectory Planning Based on Prediction Information in Crowded Unknown Dynamic Environment. Sensors 2025, 25, 7343. [Google Scholar] [CrossRef]
- Huang, S.; Teo, R.S.H.; Tan, K.K. Collision Avoidance of Multi Unmanned Aerial Vehicles: A Review. Annu. Rev. Control 2019, 48, 147–164. [Google Scholar] [CrossRef]
- He, Y. Mission-driven autonomous perception and fusion based on UAV swarm. Chin. J. Aeronaut. 2020, 33, 2831–2834. [Google Scholar] [CrossRef]
- Luo, L.B.; Wang, X.Y.; Ma, J.F.; Ong, Y.S. GrpAvoid: Multigroup collision-avoidance control and optimization for UAV swarm. IEEE Trans. Cybern. 2023, 53, 1776–1789. [Google Scholar] [CrossRef]
- Shi, S.S.; Jiang, L.; Dai, D.X.; Schiele, B. MTR++: Multi-agent motion prediction with symmetric scene modeling and guided intention querying. IEEE Trans. Pattern Anal. Mach. Intell. 2024, 46, 3955–3971. [Google Scholar] [CrossRef]
- Zhong, J.; Li, M.; Chen, Y.; Wei, Z.; Yang, F.; Shen, H. A safer vision-based autonomous planning system for quadrotor UAVs with dynamic obstacle trajectory prediction and its application with LLMs. In Proceedings of the 2024 IEEE/CVF Winter Conference on Applications of Computer Vision Workshops (WACVW), Waikoloa, HI, USA, 1–6 January 2024; pp. 920–929. [Google Scholar] [CrossRef]
- Zhou, Y.; Tang, D.; Zhou, H.; Xiang, X. Moving target geolocation and trajectory prediction using a fixed-wing UAV in cluttered environments. Remote Sens. 2025, 17, 969. [Google Scholar] [CrossRef]
- Xu, Z.; Jin, H.; Han, X.; Shen, H.; Shimada, K. Intent Prediction-Driven Model Predictive Control for UAV Planning and Navigation in Dynamic Environments. IEEE Robot. Autom. Lett. 2025, 10, 4946–4953. [Google Scholar] [CrossRef]
- Shukla, P.; Shukla, S.; Singh, A.K. Trajectory-prediction techniques for unmanned aerial vehicles (UAVs): A comprehensive survey. IEEE Commun. Surv. Tutor. 2025, 27, 1867–1910. [Google Scholar] [CrossRef]
- Kang, C.; Woolsey, C.A. Model-based path prediction for fixed-wing unmanned aircraft using pose estimates. Aerosp. Sci. Technol. 2020, 105, 106030. [Google Scholar] [CrossRef]
- Sahbon, N.; Welcer, M. Comparison of Two Aerodynamic Models for Projectile Trajectory Simulation. Aerospace 2024, 11, 189. [Google Scholar] [CrossRef]
- Ma, M.; Fu, L.; Zhai, Z.; Sun, R.B. Transformer Based Kalman Filter with EM Algorithm for Time Series Prediction and Anomaly Detection of Complex Systems. Measurement 2024, 229, 114378. [Google Scholar] [CrossRef]
- Hematulin, W.; Kamsing, P.; Torteeka, P.; Somjit, T.; Phisannupawong, T.; Jarawan, T. Trajectory Planning for Multiple UAVs and Hierarchical Collision Avoidance Based on Nonlinear Kalman Filters. Drones 2023, 7, 142. [Google Scholar] [CrossRef]
- Li, Z.; Sun, H.; Xiao, D.; Xie, H. Hybrid Kalman recurrent neural network for vehicle trajectory prediction. IEEE Trans. Instrum. Meas. 2024, 73, 2519814. [Google Scholar] [CrossRef]
- Yoon, S.; Jang, D.; Yoon, H.; Park, T.; Lee, K. GRU-Based Deep Learning Framework for Real-Time, Accurate, and Scalable UAV Trajectory Prediction. Drones 2025, 9, 142. [Google Scholar] [CrossRef]
- Li, J.; Yang, L.; Chen, Y.; Jin, Y. MFAN: Mixing Feature Attention Network for trajectory prediction. Pattern Recogn. 2024, 146, 109997. [Google Scholar] [CrossRef]
- Shi, Z.; Zhang, J.; Shi, G.; Ji, L.; Wang, D.; Wu, Y. Design of a UAV Trajectory Prediction System Based on Multi-Flight Modes. Drones 2024, 8, 255. [Google Scholar] [CrossRef]
- Hamissi, A.; Dhraief, A.; Sliman, L. A Comprehensive Survey on Conflict Detection and Resolution in Unmanned Aircraft System Traffic Management. IEEE Trans. Intell. Transp. Syst. 2025, 26, 1395–1418. [Google Scholar] [CrossRef]
- Opromolla, R.; Fasano, G. Visual-based obstacle detection and tracking, and conflict detection for small UAS sense and avoid. Aerosp. Sci. Technol. 2021, 119, 107167. [Google Scholar] [CrossRef]
- Zou, Y.; Zhang, H.; Zhong, G.; Liu, H.; Feng, D. Collision Probability Estimation for Small Unmanned Aircraft Systems. Reliab. Eng. Syst. Saf. 2021, 213, 107619. [Google Scholar] [CrossRef]
- Zou, Y.; Zhang, H.; Feng, D.; Liu, H.; Zhong, G. Fast Collision Detection for Small Unmanned Aircraft Systems in Urban Airspace. IEEE Access 2021, 9, 16630–16641. [Google Scholar] [CrossRef]
- Tang, J.; Lao, S.; Wan, Y. Systematic Review of Collision-Avoidance Approaches for Unmanned Aerial Vehicles. IEEE Syst. J. 2022, 16, 4356–4367. [Google Scholar] [CrossRef]
- Wakabayashi, T.; Nunoya, Y.; Suzuki, S. Dynamic obstacle avoidance of multi-rotor UAV using chance constrained MPC. In Proceedings of the 21st International Conference on Control, Automation and Systems (ICCAS), Jeju, Republic of Korea, 12–15 October 2021; pp. 412–417. [Google Scholar] [CrossRef]
- Zhang, X.; Ma, J.; Cheng, Z.; Huang, S.; Lee, T.H. Receding Horizon Motion Planning for Multi-Agent Systems: A Velocity Obstacle Based Probabilistic Method. arXiv 2021, arXiv:2103.12968. [Google Scholar] [CrossRef]
- Wang, X.; Gursoy, M.C.; Erpek, T.; Sagduyu, Y.E. Learning-Based UAV Path Planning for Data Collection With Integrated Collision Avoidance. IEEE Internet Things J. 2022, 9, 16663–16676. [Google Scholar] [CrossRef]
- Jiang, W.; Lyu, Y.X.; Li, Y.F.; Guo, Y.C.; Zhang, W.G. UAV Path Planning and Collision Avoidance in 3D Environments Based on POMDP and Improved Grey Wolf Optimizer. Aerosp. Sci. Technol. 2022, 121, 107314. [Google Scholar] [CrossRef]
- Chen, S.F.; Chen, B.H.; Shu, P.; Wang, Z.S.; Chen, C.B. Real-Time Unmanned Aerial Vehicle Flight Path Prediction Using a Bi-Directional Long Short-Term Memory Network with Error Compensation. J. Comput. Des. Eng. 2023, 10, 16–35. [Google Scholar] [CrossRef]
- Cao, Y.; Zhao, G.; Wu, Y.; Wang, H.; Sun, J.; Zhang, L. Dynamic Separation Standards for Multi-Category UAV Operations. Aerospace 2025, 12, 1064. [Google Scholar] [CrossRef]
- Cheng, Z.X.; Chen, P.F.; Mou, J.M.; Chen, L.Y. Novel Collision Risk Measurement Method for Multi-Ship Encounters via Velocity Obstacles and Temporal Proximity. Ocean Eng. 2024, 302, 117585. [Google Scholar] [CrossRef]












| Module | Parameter Name | Symbol/Notation | Setting |
|---|---|---|---|
| LSTM | Input | – | 3D position [x, y, z] |
| Look-back window | L | 10 steps | |
| Layers | – | 2 | |
| Hidden units | – | 1000 | |
| EKF | State | – | [x, y, z, vx, vy, vz, ax, ay, az]ᵀ |
| Measurement matrix | H | [I3×3, 03×6] | |
| Initial covariance | P0 | diag ([1, 1, 1, 400, 400, 400, 1, 1, 1]) | |
| Process noise | Qekf | diag ([10, …, 10]) | |
| Initial measurement noise | Rekf,0 | 120 I3 |
| Flight States | Metric | LSTM | CNN | EKF | LSTM-EKF |
|---|---|---|---|---|---|
| S-shaped Maneuver Flight | ADE (m) | 145.79 | 236.14 | 249.57 | 122.67 |
| FDE (m) | 342.39 | 773.98 | 249.84 | 221.28 | |
| RMSE (m) | 116.99 | 180.90 | 145.04 | 95.75 | |
| Dive Flight | ADE (m) | 69.69 | 295.95 | 277.49 | 65.06 |
| FDE (m) | 80.06 | 269.51 | 312.11 | 15.14 | |
| RMSE (m) | 57.09 | 225.66 | 161.93 | 42.89 | |
| Circling Flight | ADE (m) | 59.12 | 528.60 | 267.31 | 53.09 |
| FDE (m) | 40.09 | 808.91 | 289.33 | 30.77 | |
| RMSE (m) | 46.35 | 387.17 | 154.75 | 39.40 | |
| Roll Flight | ADE (m) | 168.21 | 793.43 | 224.34 | 113.36 |
| FDE (m) | 86.10 | 362.34 | 223.33 | 8.24 | |
| RMSE (m) | 175.47 | 1251.41 | 129.53 | 115.06 | |
| Level Flight | ADE (m) | 45.03 | 420.22 | 339.81 | 30.07 |
| FDE (m) | 99.15 | 304.55 | 339.81 | 44.16 | |
| RMSE (m) | 34.51 | 369.51 | 196.19 | 30.04 | |
| Average | ADE (m) | 97.57 | 454.87 | 271.71 | 76.85 |
| FDE (m) | 129.56 | 503.86 | 282.88 | 63.92 | |
| RMSE (m) | 86.08 | 486.93 | 157.49 | 64.63 |
| Noise Level | Method | Minimum Distance (m) | Collision Avoidance Success Rate (%) | Average Collision Probability (%) |
|---|---|---|---|---|
| 0.5 m | MPC | 12.3 | 91.2 | 0.12 |
| VO-MPC | 15.6 | 99.8 | 0.04 | |
| 1.0 m | MPC | 10.2 | 88.5 | 0.65 |
| VO-MPC | 14.7 | 96.5 | 0.18 | |
| 2.0 m | MPC | 7.8 | 75.3 | 2.4 |
| VO-MPC | 12.4 | 89.7 | 0.82 |
Disclaimer/Publisher’s Note: The statements, opinions and data contained in all publications are solely those of the individual author(s) and contributor(s) and not of MDPI and/or the editor(s). MDPI and/or the editor(s) disclaim responsibility for any injury to people or property resulting from any ideas, methods, instructions or products referred to in the content. |
© 2026 by the authors. Licensee MDPI, Basel, Switzerland. This article is an open access article distributed under the terms and conditions of the Creative Commons Attribution (CC BY) license.
Share and Cite
Pan, X.; Chang, X.; Zhou, Y.; Xu, X.; Yan, J. Fusing Deep Learning and Predictive Control for Safe Operation of Manned–Unmanned Aircraft Systems. Drones 2026, 10, 89. https://doi.org/10.3390/drones10020089
Pan X, Chang X, Zhou Y, Xu X, Yan J. Fusing Deep Learning and Predictive Control for Safe Operation of Manned–Unmanned Aircraft Systems. Drones. 2026; 10(2):89. https://doi.org/10.3390/drones10020089
Chicago/Turabian StylePan, Xiangyu, Xiaofei Chang, Yixuan Zhou, Xinkai Xu, and Jie Yan. 2026. "Fusing Deep Learning and Predictive Control for Safe Operation of Manned–Unmanned Aircraft Systems" Drones 10, no. 2: 89. https://doi.org/10.3390/drones10020089
APA StylePan, X., Chang, X., Zhou, Y., Xu, X., & Yan, J. (2026). Fusing Deep Learning and Predictive Control for Safe Operation of Manned–Unmanned Aircraft Systems. Drones, 10(2), 89. https://doi.org/10.3390/drones10020089
