Sustainability Enhancement of a Biomass Boiler through Exergy Analysis †
Abstract
:1. Introduction
2. Methods
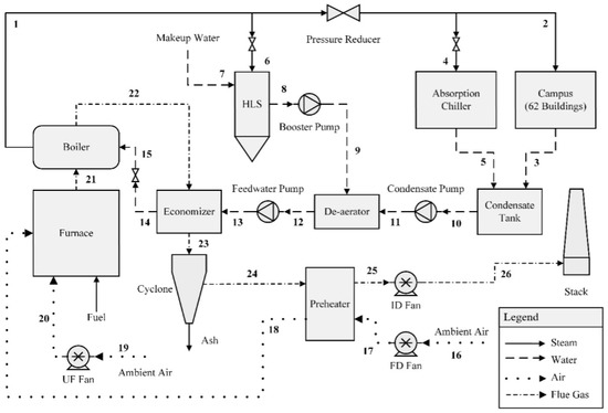
3. Case Study: University of Idaho
4. Analysis
5. Results and Discussion
6. Conclusions
Acknowledgments
Nomenclature
| AF | Air Fuel Ratio |
| boost | booster |
| Cond | condensate |
| CT | condensate tank |
| DA | de-aerator |
| DE | district energy |
| η | efficiency |
| econ | economizer |
| FD | forced draft |
| feed | feed water |
| g | gravitational constant |
| GHG | greenhouse gas |
| h | specific enthalpy (kJ/kg) |
| HLS | hot lime softener |
| HV | heating value (kJ/kg) |
| ID | induced draft |
| mass flow rate (kg/s) | |
| P | pressure (kPa) |
| PH | air preheater |
| PR | Pressure Reducer |
| ψ | specific exergy (kJ/kg) |
| PTA | percent theoretical air |
| heat transfer rate (kW) | |
| s | specific entropy (kJ/kg-K) |
| T | temperature (K) |
| TES | thermal energy storage |
| UF | under-fire |
| V | velocity (m/s) |
| exergy rate (kW) | |
| z | height (m) |
| Subscripts | |
| 0 | reference property |
| act | Actual |
| des | destroyed |
| f | Flow |
| X | Exergy |
References
- U.S. Environmental Protection Agency. Inventory of U.S. Greenhouse Gas Emissions and Sinks: 1990–2014; U.S. Environmental Protection Agency: Washington, DC, USA, 2016.
- Graedel, T.E.; Allenby, B.R. Industrial Ecology and Sustainable Engineering; Prentice Hall: Upper Saddle River, NJ, USA, 2010. [Google Scholar]
- Rezaie, B.; Rosen, M.A. District heating and cooling: Review of technology and potential enhancements. Appl. Energy 2012, 93, 2–10. [Google Scholar] [CrossRef]
- Nijjar, J.S.; Fung, A.S.; Hughes, L.; Taherian, H. District heating system design for rural Nova Scotian communities using building simulation and energy usage databases. Trans. Can. Soc. Mech. Eng. 2009, 33, 51–63. [Google Scholar] [CrossRef]
- Lake, A.; Rezaie, B.; Beyerlein, S. Review of district heating and cooling systems for a sustainable future. Renew. Sustain. Energy Rev. 2017, 67, 417–425. [Google Scholar] [CrossRef]
- Dincer, I. The role of exergy in energy policy making. Energy Policy 2002, 30, 137–149. [Google Scholar] [CrossRef]
- Regulagadda, P.; Dincer, I.; Naterer, G.F. Exergy analysis of a thermal power plant with measured boiler and turbine losses. Appl. Therm. Eng. 2010, 30, 8–9. [Google Scholar] [CrossRef]
- Torío, H.; Angelotti, A.; Schmidt, D. Exergy analysis of renewable energy-based climatisation systems for buildings: A critical view. Energy Build. 2009, 41, 248–271. [Google Scholar] [CrossRef]
- Sengupta, S.; Datta, A.; Duttagupta, S. Exergy analysis of a coal-based 210 MW thermal power plant. Int. J. Energy Res. 2007, 31, 14–38. [Google Scholar] [CrossRef]
- Ayres, R.U.; Ayres, L.; Martinas, K. Eco-thermodynamics: Exergy and Life Cycle Analysis; INSEAD: Fontainebleau, France, 1996; pp. 1–22. [Google Scholar]
- Rosen, M.A.; Dincer, I. Exergy as the confluence of energy, environment and sustainable development. Exergy Int. J. 2001, 1, 3–13. [Google Scholar] [CrossRef]
- Dincer, I.; Rosen, M.A. A worldwide perspective on energy, environment and sustainable development. Int. J. Energy Res. 1998, 22, 1305–1321. [Google Scholar] [CrossRef]
- Dincer, I.; Rosen, M.A. Energy, environment and sustainable development. Appl. Energy 1999, 64, 427–440. [Google Scholar] [CrossRef]
- Dincer, I.; Rosen, M.A. Thermodynamic aspects of renewables and sustainable development. Renew. Sustain. Energy Rev. 2005, 9, 169–189. [Google Scholar] [CrossRef]
- Kallert, A.; Schmidt, D.; Bläse, T. Exergy-based analysis of renewable multi-generation units for small scale low temperature district heating supply. Energy Procedia 2017, 116, 13–25. [Google Scholar] [CrossRef]
- Compton, M.; Rezaie, B. Enviro-exergy sustainability analysis of boiler evolution in district energy system. Energy 2017, 119, 257–265. [Google Scholar] [CrossRef]
- Energy and Environmtental Analysis Inc. Characterization of the U.S. Industrial/Commercial Boiler Population; Energy and Environmtental Analysis Inc.: Arlington, VA, USA, 2005. [Google Scholar]
- Behbahaninia, A.; Ramezani, S.; Hejrandoost, M.L. A loss method for exergy auditing of steam boilers. Energy 2017, 140, 253–260. [Google Scholar] [CrossRef]
- Terhan, M.; Comakli, K. Energy and exergy analyses of natural gas-fired boilers in a district heating system. Appl. Therm. Eng. 2017, 121, 380–387. [Google Scholar] [CrossRef]
- Da Silva, J.; Filho, S.Á.; Carvalho, M. Assessment of energy and exergy efficiencies in steam generators. J. Braz. Soc. Mech. Sci. Eng. 2017, 39, 3217–3226. [Google Scholar] [CrossRef]
- Gürtürk, M.; Oztop, H.F. Exergy analysis of a circulating fluidized bed boiler cogeneration power plant. Energy Convers. Manag. 2016, 120, 346–357. [Google Scholar] [CrossRef]
- Sciubba, E. Beyond thermoeconomics? The concept of extended exergy accounting and its application to the analysis and design of thermal systems. Exergy Int. J. 2001, 1, 68–84. [Google Scholar] [CrossRef]
- Dewulf, J.; Boesch, M.E.; de Meester, B.; van der Vorst, G.; van Langenhove, H.; Hellweg, S.; Huijbregts, M.A.J. Supporting information: Cumulative exergy extraction from the natural environment (CEENE): A comprehensive life cycle impact assessment method for resource accounting. Environ. Sci. Technol. 2007, 41, 8477–8483. [Google Scholar] [CrossRef]
- Gaggioli, R.A. The dead state. Int. J. Thermophys. 2012, 15, 191–199. [Google Scholar] [CrossRef]
- Kanoglu, M.; Dincer, I.; Rosen, M.A. Understanding energy and exergy efficiencies for improved energy management in power plants. Energy Policy 2007, 35, 3967–3978. [Google Scholar] [CrossRef]
- Wilson, P.L.; Funck, J.W.; Avery, R.B. Fuelwood Characteristics of Northwestern Conifers and Hardwoods (Updated); U.S. Department of Agriculture, Forest Service: Portland, OR, USA, 2010.





| Component | Biomass | NG 1 | NG 2 | NG 3 |
|---|---|---|---|---|
| Multi-cone cyclonic separator | X | |||
| Economizer | X | X | ||
| Air Pre-heater | X | X | ||
| New (<3 years) Burner Package | X |
| Point | (kg/s) | T (K) | P (kPa) | h (kJ/kg) | s (kJ/kg-K) | (kJ/kg) |
|---|---|---|---|---|---|---|
| Dead state | - | 294.2 | 91.7 | 88.18 | 0.3107 | - |
| Inlet (water) | 3.878 | 294.2 | 1034 | 88.1 | 0.3107 | 0 |
| Outlet (steam) | 3.878 | 454.5 | 1034 | 2778 | 6.573 | 848 |
| Point | (kg/s) | T (K) | P (kPa) | h (kJ/kg) | s (kJ/kg-K) | (kJ/kg) |
|---|---|---|---|---|---|---|
| 0 | - | 300.4 | 101.7 | 114.2 | 0.3982 | - |
| 1 | 2.949 | 452 | 977.3 | 2776 | 6.593 | 801.3 |
| 2 | 1.876 | 426.1 | 515.4 | 2749 | 6.811 | 709.2 |
| 3 | 1.819 | 373.2 | 101.7 | 419.5 | 1.308 | 31.99 |
| 4 | 0.9412 | 390.8 | 184.4 | 2703 | 7.154 | 559.1 |
| 5 | 0.9412 | 373.2 | 101.7 | 419.5 | 1.308 | 31.99 |
| 6 | 0.132 | 387.8 | 167.2 | 2698 | 7.187 | 544.8 |
| 7 | 0.05627 | 295.9 | 667.1 | 96.15 | 0.3358 | 0.7061 |
| 8 | 0.1882 | 385.4 | 223 | 470.8 | 1.443 | 42.71 |
| 9 | 0.1882 | 385.4 | 632.6 | 471.4 | 1.443 | 43.23 |
| 10 | 2.761 | 362.0 | 116.6 | 372.4 | 1.18 | 23.39 |
| 11 | 2.761 | 362.1 | 377.5 | 372.9 | 1.18 | 23.69 |
| 12 | 2.949 | 385.4 | 155.4 | 471.7 | 1.445 | 42.9 |
| 13 | 2.949 | 385.9 | 1625 | 474.2 | 1.448 | 44.67 |
| 14 | 2.949 | 396.5 | 1625 | 519 | 1.562 | 55.06 |
| 15 | 2.949 | 396.5 | 977.3 | 518.5 | 1.563 | 54.43 |
| 16 | 3.246 | 314.8 | 101.7 | 315.2 | 6.914 | 0.3389 |
| 17 | 3.246 | 315.3 | 102.1 | 315.7 | 6.914 | 0.7382 |
| 18 | 3.246 | 387 | 102.1 | 388.2 | 7.121 | 10.97 |
| 19 | 0.5127 | 300.4 | 101.7 | 300.7 | 6.867 | - |
| 20 | 0.5127 | 300.8 | 102.1 | 303.8 | 6.867 | 2.996 |
| 21 | 4.295 | 1829 | 101.7 | 2040 | 8.853 | 1143 |
| 22 | 4.295 | 486.5 | 101.7 | 489.5 | 7.356 | 41.98 |
| 23 | 4.295 | 456.5 | 101.7 | 458.8 | 7.291 | 30.84 |
| 24 | 4.292 | 456.5 | 101.4 | 458.8 | 7.291 | 30.63 |
| 25 | 4.292 | 402.7 | 101.4 | 404 | 7.164 | 14.19 |
| 26 | 4.292 | 403.2 | 101.7 | 404.5 | 7.164 | 14.54 |
| Boiler | Thermal | Exergy |
|---|---|---|
| Biomass | 76% | 24% |
| NG 1 | 85% | 27% |
| NG 2 | 78% | 25% |
| NG 3 | 85% | 27% |
Publisher’s Note: MDPI stays neutral with regard to jurisdictional claims in published maps and institutional affiliations. |
© 2018 by the authors. Licensee MDPI, Basel, Switzerland. This article is an open access article distributed under the terms and conditions of the Creative Commons Attribution (CC BY) license (https://creativecommons.org/licenses/by/4.0/).
Share and Cite
Compton, M.; Rezaie, B. Sustainability Enhancement of a Biomass Boiler through Exergy Analysis. Proceedings 2018, 2, 159. https://doi.org/10.3390/ecea-4-05012
Compton M, Rezaie B. Sustainability Enhancement of a Biomass Boiler through Exergy Analysis. Proceedings. 2018; 2(4):159. https://doi.org/10.3390/ecea-4-05012
Chicago/Turabian StyleCompton, Marc, and Behnaz Rezaie. 2018. "Sustainability Enhancement of a Biomass Boiler through Exergy Analysis" Proceedings 2, no. 4: 159. https://doi.org/10.3390/ecea-4-05012
APA StyleCompton, M., & Rezaie, B. (2018). Sustainability Enhancement of a Biomass Boiler through Exergy Analysis. Proceedings, 2(4), 159. https://doi.org/10.3390/ecea-4-05012

