Human Computation to Enhance E-Service Consumption among Elderlies †
Abstract
:1. Introduction
2. Related Work
3. The SIMPATICO Project
- Adapt the interaction process with respect to the profile of each citizen and company (PA service consumer) in order to make it clear, understandable and easy to follow. For that, it proposes the following technical contributions:
- -
- -
- A workflow adaptation engine that takes user characteristics and tailors the interaction according to the user’s profile and needs.
- -
- A feedback and annotation mechanism that gives users the possibility to visualize, rate, comment, annotate and document the interaction process (e.g., underlying the most difficult steps), so as to provide valuable feedback to the PA, further refine the adaptation process and enrich the interaction.
- Exploit the wisdom of the crowd to enhance the entire e-service interaction process. For that, it contributes with the following components:
- -
- An advanced web-based social question answering engine where citizens, companies and civil servants discuss and suggest potential solutions and interpretations for the most problematic procedures and concepts.
- -
- A collective knowledge database on e-services used to simplify these services and improve their understanding.
- -
- A gamification engine that engages users and incentivizes them to collaborate by giving them reputation (a valuable asset for professionals and organizations) and privileges (for the governance of Citizenpedia – a new public domain resource) according to their contributions.
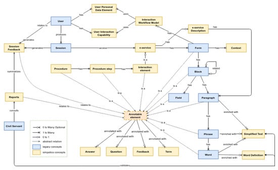
4. SIMPATICO Public Procedure Model
4.1. Interaction Model
4.2. Citizenpedia: A Human-Computation Framework
4.2.1. Question & Answer Engine
4.2.2. Collaborative Procedure Designer
4.2.3. Servicepedia
4.2.4. Architecture
- Gamification: This module permits define games in order to engage citizens to use the components.
- Database: All the information of the components is stored a shared MongoDB database.
- Indexing: In order to perform more efficient searches, the database is indexed using ElasticSearch. This way, for example, during search process typos errors in the search text are managed.
- REST API: Citizenpedia offers an API to expose the key functionalities implemented in the three main components third party platforms.
5. Assessing SIMPATICO in Galicia Pilot
5.1. Evaluating SIMPATICO in 1st Pilot Phase
- 123 elderly citizens: retired people, at least 65 years old, with low to medium IT skills.
- 65 citizens with some kind of disability: people at least 18 years old, with medium to high IT skills.
- 16 civil servants from Xunta.
- 1.
- Introduction to the session (~5 min):
- 2.
- Warm-up tasks (~15 min): Participants were asked to fill an initial survey with demographic questions, such as their age, IT skills, etc.
- 3.
- Training on SIMPATICO tools (~25 min): A facilitator of the session presented the different tools developed as part of the SIMPATICO project, including the Citizenpedia. In the first phase, the Servicepedia component was not implemented yet.
- 4.
- Complete the e-service using SIMPATICO tools (~15 min): Participants were asked to fulfill electronic procedure use case, being the aim to submit a request for the offered service. They were encouraged to use the SIMPATICO tools in order to support them in the process
- 5.
- Ending survey (~10 min): Participants were asked to complete a survey with questions about their experience using the tools.
5.2. Evaluating Human Computation Tools
5.2.1. Experiment Description
- Session explanation: The first step to face the experiment was to explain and inform users about the Simpatico project and the procedure of the experiment. For that, after a short welcoming and introduction, the project and the aim of the session were clearly explained. Besides, the users were informed about their rights and all the questions and issues related to the experiment were answered.
- Read the information about the administrative procedure using the component assigned: To start the experiment, each group reads the information about the administrative procedure using their laptops to open the component assigned to them. All components somehow show information about the phases an administrative procedure is compose of and the e-services and information needed to complete them. The duration assigned of this step must last five or less minutes.
- Answer to questions related to procedure descriptions: In order to evaluate if all the information about the administrative procedure is represented, the way it is represented in the components, and the comprehension of it, five short questions were asked to the participants:
- Is the public procedure opened?
- Which is the documentation that must be presented?
- How many steps are necessary to accomplish the BS607A procedure?
- Which is the name of the first step of the BS607A procedure?
- How many of the step of the BS607A procedure need to be accomplished using an e-service?
The maximum duration assigned to this step was five minutes, and it helps to focus users in the experiment and to familiarize with the tool. - Consume the e-service: After answering to first questions, each group consumes the e-service using the assigned component. Duration: 5 min
- Questionnaire about usability: In order to evaluate the comprehension and usability of the system, the users had to fill the System Usability Scale (SUS) Questionnaire [15]. This tool is a ten-item-based questionnaire and it is commonly used to analyze the usability, usefulness and comprehension of interfaces. The duration of this phase of experiment was 3 min.
- Open questions about the component and the evaluation process: Finally, to extract qualitative data and insights, some open questions were introduced, to give the participants the opportunity of giving their opinion and insights about the interface and system. The duration of this step was of 5 min.
5.2.2. Results and Conclusions
6. Conclusions and Future Work
Funding
References
- Commission, E. Europe’s Digital Progress Report 2017: Digital Public Services. Available online: http://ec.europa.eu/newsroom/document.cfm?doc_id=44393 (accessed on 6 July 2018).
- Caragliu, A.; Del Bo, C.; Nijkamp, P. Smart cities in Europe. J. Urban Technol. 2011, 18, 65–82. [Google Scholar] [CrossRef]
- Gayoso Martínez, V.; Hernández Encinas, L.; Martín Muñoz, A.; Álvarez Mariño, M.; Arroyo Guardeño, D. A comparative study of three Spanish eGoverment smart cards. Logic J. IGPL 2016, 25, 42–53. [Google Scholar] [CrossRef]
- Attard, J.; Orlandi, F.; Scerri, S.; Auer, S. A systematic review of open government data initiatives. Gov. Inf. Q. 2015, 32, 399–418. [Google Scholar] [CrossRef]
- Mutuku, L.N.; Colaco, J. Increasing Kenyan open data consumption: A design thinking approach. In Proceedings of the 6th International Conference on Theory and Practice of Electronic Governance, ACM, Albany, NY, USA, 22–25 October 2012; pp. 18–21. [Google Scholar]
- Yang, Z.; Kankanhalli, A. Innovation in government services: The case of open data. In Proceedings of the International Working Conference on Transfer and Diffusion of IT, Bangalore, India, 27–29 June 2013; pp. 644–651. [Google Scholar]
- Chan, C.M. From open data to open innovation strategies: Creating e-services using open government data. In Proceedings of the 2013 46th Hawaii International Conference on System Sciences (HICSS), Wailea, HI, USA, 7–10 January 2013; pp. 1890–1899. [Google Scholar]
- López-de Ipiña, D.; Aguilera, U.; Pérez, J. Collaboration-Centred Cities Through Urban Apps Based on Open and User-Generated Data. In Proceedings of the International Conference on Ubiquitous Computing and Ambient Intelligence, Puerto Varas, Chile, 1–4 December 2015; pp. 193–204. [Google Scholar]
- Böhm, C.; Freitag, M.; Heise, A.; Lehmann, C.; Mascher, A.; Naumann, F.; Ercegovac, V.; Hernandez, M.; Haase, P.; Schmidt, M. GovWILD: Integrating open government data for transparency. In Proceedings of the 21st International Conference on World Wide Web, Lyon, France, 16–20 April 2012; pp. 321–324. [Google Scholar]
- Marienfeld, F.; Schieferdecker, I.; Lapi, E.; Tcholtchev, N. Metadata aggregation at govdata. de: An experience report. In Proceedings of the 9th International Symposium on Open Collaboration, Hong Kong, China, 5–7 August 2013; p. 21. [Google Scholar]
- Martin, S.; Foulonneau, M.; Turki, S. 1-5 stars: Metadata on the openness level of open data sets in Europe. In Proceedings of the Research Conference on Metadata and Semantic Research, Thessaloniki, Greece, 19–22 November 2013; pp. 234–245. [Google Scholar]
- Commision, E. New European Interoperability Framework. Available online: https://ec.europa.eu/isa2/sites/isa/files/eif_brochure_final.pdf (accessed on 6 April 2018).
- Scarton, C.; Aprosio, A.P.; Tonelli, S.; Wanton, T.M.; Specia, L. MUSST: A Multilingual Syntactic Simplification Tool. In Proceedings of the IJCNLP 2017, System Demonstrations, Taipei, Taiwan, 27 November– 1 December 2017; pp. 25–28. [Google Scholar]
- Scarton, C.; Paetzold, G.; Specia, L. SimPA: A Sentence-Level Simplification Corpus for the Public Administration Domain. In Proceedings of the LREC, Miyazaki, Japan, 7–12 May 2018. [Google Scholar]
- Brooke, J. SUS-A quick and dirty usability scale. Usability Eval. Ind. 1996, 189, 4–7. [Google Scholar]




| Concept | Description | Relations |
|---|---|---|
| Question | Question asked by a citizen about an specific modeled concept. | A question can be done about a E-service, Form, Paragraph, Block, Procedure or Procedure step |
| Answer | Answer to a question created. A question could have multiple answers | An answer is given to a question that is related to an E-service, Form, Paragraph, Block, Procedure or Procedure step |
| Term | A keyword used to describe an element | A term is related to a question or an answer |
| Word Definition | A result of text enrichment applied to a single word/phrase | Related to a word or phrase from a paragraph |
| Simplified Text | A result of text simplification applied to a phrase or paragraph | Simplification of phrase or paragraph |
| Interaction Workflow Model | A simplified/adapted model of completion of a form as a result of a workflow adaptation. | It is related to a form with one or more blocks |
| User Personal Data Element | Information about the user | It is closely related to the form through the Interaction Workflow Model |
| e-service description | Detailed description of an e-service | As it is composed of paragraphs, it is related to all the concepts that interact with the Paragraph concept |
| Group | Used Component | Number of Participants |
|---|---|---|
| Group A | Xunta’s webpage | 3 |
| Group B | CPD | 3 |
| Group C | Servicepedia | 3 |
| Xunta Portal | CPD | Servicepedia | |||||||
|---|---|---|---|---|---|---|---|---|---|
| User 1 | User 2 | User 3 | User4 | User 5 | User 6 | User 7 | User 8 | User 9 | |
| SUS Result | 67.5 | 42.5 | 55 | 50 | 72.5 | 70 | 85 | 55 | 85 |
| Xunta Portal | CPD | Servicepedia |
|---|---|---|
| 55 | 64.16 | 75 |
Publisher’s Note: MDPI stays neutral with regard to jurisdictional claims in published maps and institutional affiliations. |
© 2018 by the authors. Licensee MDPI, Basel, Switzerland. This article is an open access article distributed under the terms and conditions of the Creative Commons Attribution (CC BY) license (https://creativecommons.org/licenses/by/4.0/).
Share and Cite
Zabaleta, K.; López-de-Ipiña, D.; Sanz, E.; Irizar-Arrieta, A.; Cartelli, V.; Modica, G.D.; Tomarchio, O. Human Computation to Enhance E-Service Consumption among Elderlies. Proceedings 2018, 2, 1221. https://doi.org/10.3390/proceedings2191221
Zabaleta K, López-de-Ipiña D, Sanz E, Irizar-Arrieta A, Cartelli V, Modica GD, Tomarchio O. Human Computation to Enhance E-Service Consumption among Elderlies. Proceedings. 2018; 2(19):1221. https://doi.org/10.3390/proceedings2191221
Chicago/Turabian StyleZabaleta, Koldo, Diego López-de-Ipiña, Enrique Sanz, Ane Irizar-Arrieta, Vincenzo Cartelli, Giuseppe Di Modica, and Orazio Tomarchio. 2018. "Human Computation to Enhance E-Service Consumption among Elderlies" Proceedings 2, no. 19: 1221. https://doi.org/10.3390/proceedings2191221
APA StyleZabaleta, K., López-de-Ipiña, D., Sanz, E., Irizar-Arrieta, A., Cartelli, V., Modica, G. D., & Tomarchio, O. (2018). Human Computation to Enhance E-Service Consumption among Elderlies. Proceedings, 2(19), 1221. https://doi.org/10.3390/proceedings2191221

