Combining Deep Learning and Street View Images for Urban Building Color Research †
Abstract
1. Introduction
2. Related Work
3. Study Area and Data
3.1. Study Area
3.2. Street View Images
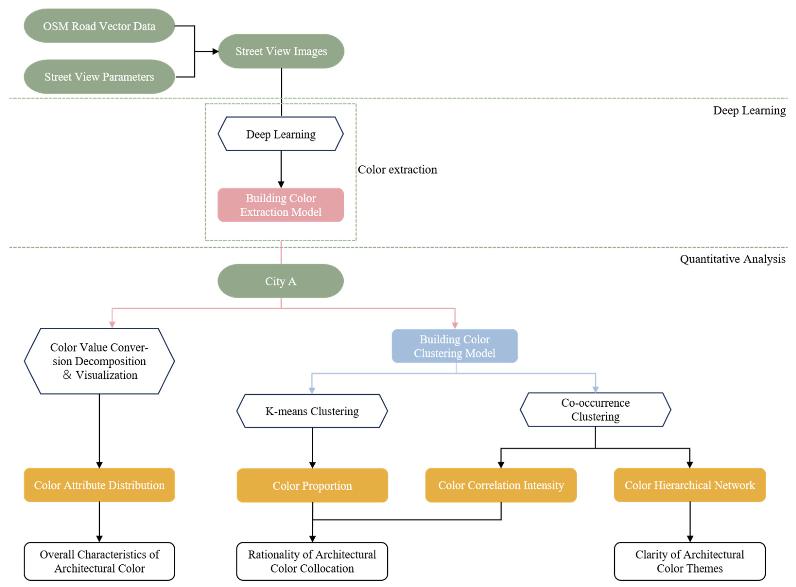
4. Methodology
4.1. Architectural Color Extraction
4.2. Quantitative Analysis of Architectural Color
4.2.1. Distribution of Building Color Attributes
4.2.2. Architectural Color Collocations and Themes
5. Results
5.1. Building Color Extraction Results
5.2. Results of Quantitative Analysis of Architectural Color
5.2.1. Overall Characteristics of Architectural Colors
5.2.2. Rationality of Architectural Color Collocation
6. Conclusions
Author Contributions
Funding
Institutional Review Board Statement
Informed Consent Statement
Data Availability Statement
Conflicts of Interest
References
- Zhao, S. Urban Color Planning; Jiangsu Phoenix Science and Technology Press: Nanjing, China, 2016. [Google Scholar]
- Wang, Z.; Sun, H.; Li, J. Research on Architectural Color and Visual Comfort in Historic Landscape Areas. Buildings 2023, 13, 1004. [Google Scholar] [CrossRef]
- Juan, S.; Banu, M.; Yacine, G. Assessing architectural color preference after Le Corbusier’s 1931 Salubra keyboards: A cross cultural analysis. Front. Archit. Res. 2021, 10, 502–515. [Google Scholar]
- Yan, L.; Li, Q.; Zhang, Y.; Zhu, C. Computer vision quantization research on the architectural color of Avenida de Almeida Ribeiro in Macau based on the human eye perspective. Front. Comput. Neurosci. 2022, 16, 951718. [Google Scholar] [CrossRef] [PubMed]
- Han, Y.; Zhong, T.; Yeh, A.G.; Zhong, X.; Chen, M.; Lü, G. Mapping seasonal changes of street greenery using multi-temporal street-view images. Sustain. Cities Soc. 2023, 92, 104498. [Google Scholar] [CrossRef]
- Zhao, C.; Ogawa, Y.; Chen, S.; Oki, T.; Sekimoto, Y. Quantitative land price analysis via computer vision from street view images. Eng. Appl. Artif. Intell. 2023, 123, 106294. [Google Scholar] [CrossRef]
- Yilun, L.; Yuchen, L. Detecting the city-scale spatial pattern of the urban informal sector by using the street view images: A street vendor massive investigation case. Cities 2022, 131, 103959. [Google Scholar]
- Xu, J.; Xiong, Q.; Jing, Y.; Xing, L.; An, R.; Tong, Z.; Liu, Y.; Liu, Y. Understanding the nonlinear effects of the street canyon characteristics on human perceptions with street view images. Ecol. Indic. 2023, 154, 110756. [Google Scholar] [CrossRef]
- Yuan, Y.; Wang, R.; Niu, T.; Liu, Y. Using street view images and a geographical detector to understand how street-level built environment is associated with urban poverty: A case study in Guangzhou. Appl. Geogr. 2023, 156, 102980. [Google Scholar] [CrossRef]
- Ding, M. Quantitative contrast of urban agglomeration colors based on image clustering algorithm: Case study of the Xia-Zhang-Quan metropolitan area. Front. Archit. Res. 2021, 10, 692–700. [Google Scholar] [CrossRef]
- Sun, M.; Zhang, F.; Duarte, F.; Ratti, C. Understanding architecture age and style through deep learning. Cities 2022, 128, 103787. [Google Scholar] [CrossRef]
- Prasath, S.R.; Vaibhav, K. Automatizing the generation of building usage maps from geotagged street view images using deep learning. Build. Environ. 2023, 235, 110215. [Google Scholar]
- Zeng, C.Y.; Chung, M.S. Comparative Study on Color Protection of Fujian Tulou and Kyoto Machiya. J. Korea Soc. Color Stud. 2020, 34, 514. [Google Scholar] [CrossRef]
- Yang, C. Exploration of architectural color planning and design in new district of Hebi City, Henan Province. Ind. Archit. 2017, 47, 56–61+101. [Google Scholar]
- Yu, F.; Chang, J. Exterior Colour of Korean Restaurant in Qingdao Renmin Road. J. Korean Soc. Space Des. 2018, 13, 359–369. [Google Scholar]
- Chen, J.; Li, Y. Discussion on the path of capital city color planning based on urban color imagery. Packag. Eng. 2016, 37, 189–193. [Google Scholar]
- Shen, J.; Qiu, X. Construction and Implementation of Urban Color Planning System in Economic Development Zones Embodying Regional Characteristics—Taking Hong’an as an example. In Proceedings of the 2018 4th International Conference on Social Science and Higher Education (ICSSHE 2018), Sanya, China, 28–30 September 2018; Atlantis Press: Amsterdam, The Netherlands, 2018; pp. 506–508. [Google Scholar]
- Manav, B. Color-emotion associations, designing color schemes for urban environment-architectural settings. Color Res. Appl. 2017, 42, 631–640. [Google Scholar] [CrossRef]
- Wen, Y.; Himeno, Y.; Chung, J. Potential conflicts between individual preferences and city color planning: A case study of Busan, South Korea. J. Asian Archit. Build. Eng. 2023, 22, 3649–3664. [Google Scholar] [CrossRef]
- Gou, A.; Wang, J. A comparison between wishes and status: Gray is not the preference for residents while the city shows neutral colors. Color Res. Appl. 2017, 42, 650–663. [Google Scholar] [CrossRef]
- Zeng, C.Y.; Chung, M.S. A Comparative Study of the Color Culture of Traditional Palace Architecture in Korea China, and Japan in the 15th Century. J. Korea Soc. Color Stud. 2019, 33, 24–35. [Google Scholar] [CrossRef]
- Chen, L.C.; Zhu, Y.; Papandreou, G.; Schroff, F.; Adam, H. Encoder-decoder with atrous separable convolution for semantic image segmentation. In Proceedings of the European Conference on Computer Vision (ECCV), Milan, Italy, 29 September–4 October 2018; pp. 801–818. [Google Scholar]
- GB/T 18922-2008; TC120 National Color Standardization Technical Committee. Methods of Color Specification for Architecture. Standards Press of China: Beijing, China, 2018.







Disclaimer/Publisher’s Note: The statements, opinions and data contained in all publications are solely those of the individual author(s) and contributor(s) and not of MDPI and/or the editor(s). MDPI and/or the editor(s) disclaim responsibility for any injury to people or property resulting from any ideas, methods, instructions or products referred to in the content. |
© 2024 by the authors. Licensee MDPI, Basel, Switzerland. This article is an open access article distributed under the terms and conditions of the Creative Commons Attribution (CC BY) license (https://creativecommons.org/licenses/by/4.0/).
Share and Cite
Li, W.; Ma, Q.; Lin, Z. Combining Deep Learning and Street View Images for Urban Building Color Research. Proceedings 2024, 110, 7. https://doi.org/10.3390/proceedings2024110007
Li W, Ma Q, Lin Z. Combining Deep Learning and Street View Images for Urban Building Color Research. Proceedings. 2024; 110(1):7. https://doi.org/10.3390/proceedings2024110007
Chicago/Turabian StyleLi, Wenjing, Qian Ma, and Zhiyong Lin. 2024. "Combining Deep Learning and Street View Images for Urban Building Color Research" Proceedings 110, no. 1: 7. https://doi.org/10.3390/proceedings2024110007
APA StyleLi, W., Ma, Q., & Lin, Z. (2024). Combining Deep Learning and Street View Images for Urban Building Color Research. Proceedings, 110(1), 7. https://doi.org/10.3390/proceedings2024110007
