RFID Integration into a Low Power Sensor Platform †
Abstract
:1. Introduction
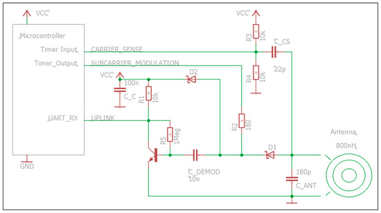
2. Materials and Methods
3. Results and Discussion
Acknowledgments
Conflicts of Interest
References
- Baddeley, D. Motorola. Radio frequency power and signal interface. ISO/IEC FCD 14443-2, 1999. [Google Scholar]
- OCC Orthodontic Compliance Controll GmbH. Available online: www.dentagent.com (accessed on 4 May 2017).
- Brandl, M.; Grabner, J.; Kellner, K.; Seifert, F.; Nicolics, J.; Grabner, S.; Grabner, G. A low-cost wireless sensor system and its application in dental retainers. IEEE Sens. J. 2009, 9, 255–262. [Google Scholar] [CrossRef]






Publisher’s Note: MDPI stays neutral with regard to jurisdictional claims in published maps and institutional affiliations. |
© 2017 by the authors. Licensee MDPI, Basel, Switzerland. This article is an open access article distributed under the terms and conditions of the Creative Commons Attribution (CC BY) license (https://creativecommons.org/licenses/by/4.0/).
Share and Cite
Kellner, K.; Brandl, M. RFID Integration into a Low Power Sensor Platform. Proceedings 2017, 1, 591. https://doi.org/10.3390/proceedings1040591
Kellner K, Brandl M. RFID Integration into a Low Power Sensor Platform. Proceedings. 2017; 1(4):591. https://doi.org/10.3390/proceedings1040591
Chicago/Turabian StyleKellner, Karlheinz, and Martin Brandl. 2017. "RFID Integration into a Low Power Sensor Platform" Proceedings 1, no. 4: 591. https://doi.org/10.3390/proceedings1040591
APA StyleKellner, K., & Brandl, M. (2017). RFID Integration into a Low Power Sensor Platform. Proceedings, 1(4), 591. https://doi.org/10.3390/proceedings1040591

