Fractional Chebyshev Transformation for Improved Binarization in the Energy Valley Optimizer for Feature Selection
Abstract
1. Introduction
- •
- IBEVO-FC: A binary modified version of the EVO algorithm is introduced to address the FS problem.
- •
- Proposal and implementation of a novel binarization method using fractional Chebyshev polynomials, replacing standard transfer functions.
- •
- Integration of Enhancements: Incorporation of Laplace crossover for initialization and random replacement for exploitation, adapted within the IBEVO-FC framework.
- •
- The efficacy of the IBEVO-FC is evaluated by conducting experiments on a set of 26 widely recognized benchmark datasets.
2. Energy Valley Optimizer
2.1. Theoretical Background
2.2. Mathematical Formulation and Algorithm Description
- represents a newly generated particle
- denotes the position vector of the i-th particle
- indicates the neighboring particle position surrounding the i-th particle
- indicates the j-th decision variable.
- : Next position for i-th particles.
- : Position of i-th particles.
- : Optimal stability level particle position.
- : Particle population center position.
- : Stability level for the i-th particle.
- : Upcoming position vectors of the i-th particles
- : Current position vectors of the i-th particles
- : Particle position vector with optimal stability value
- : Neighboring particle’s position vector around the i-th particle
- : Forthcoming position vectors of the i-th particle.
- : Current position vectors of the i-th particle.
- : Random integer within the range of [0, 1].
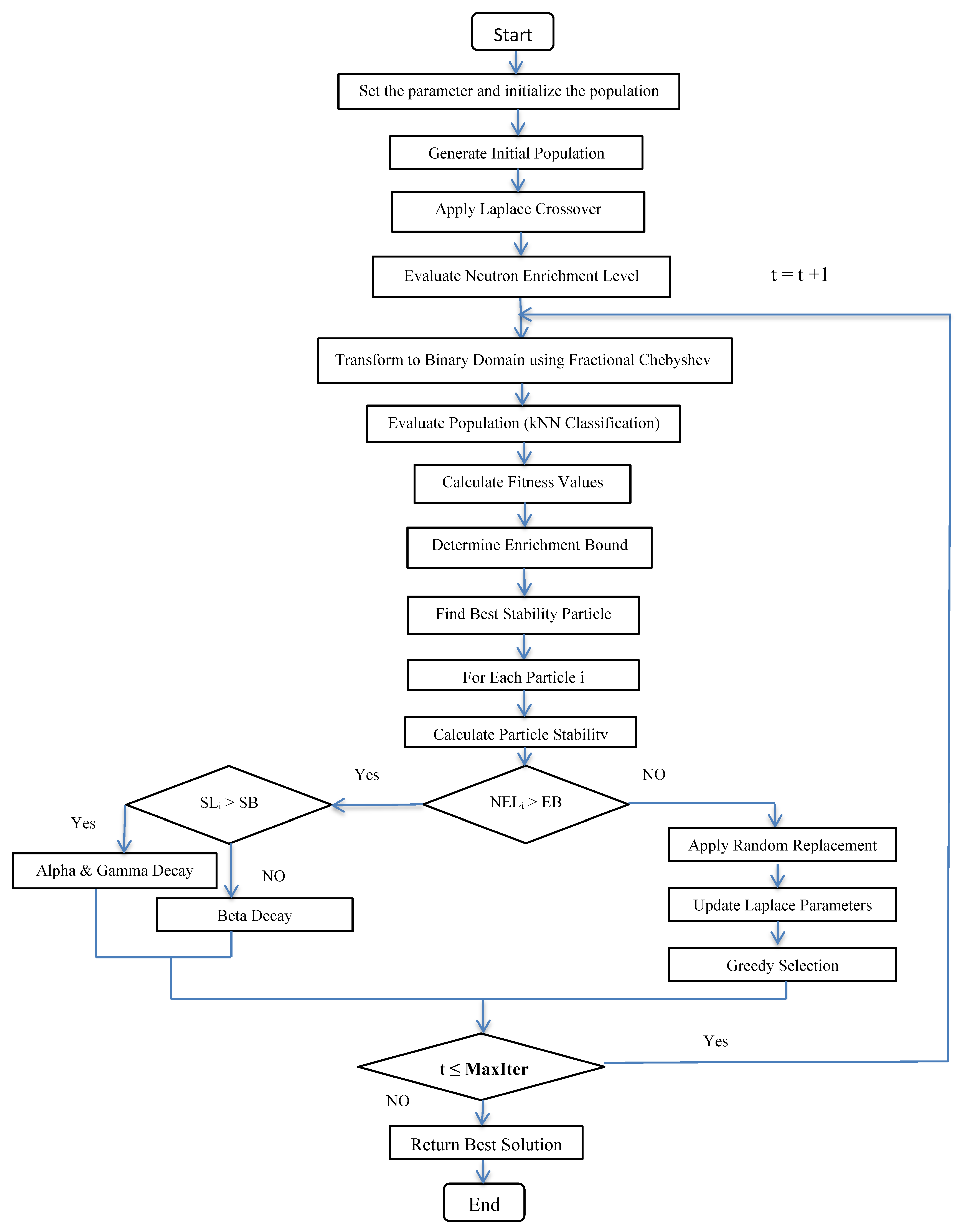
3. Computation Performed by the Proposed Algorithm: IBEVO-FC
3.1. Initialization with the Laplace Crossover Strategy
Laplace Crossover Mechanism
- •
- Calculate the fitness value of the new position .
- •
- Compare it with the fitness of the current position .
- •
- Accept the new position only if it provides better fitness;
- •
- Otherwise, retain the current position.
- Early Iterations (High k value = 1.0): The crossover generates larger perturbations, promoting exploration of the search space and preventing premature convergence to local optima.
- Later Iterations (Low k value = 0.5): The crossover produces smaller, more refined movements, focusing on exploitation around promising regions to fine-tune solutions.
- Probabilistic Nature: The Laplace distribution provides a balance between small and large jumps, with higher probability for moderate changes and lower probability for extreme movements.
3.2. Fractional Chebyshev Transformation Function
3.3. Applying Random Replacement Technique
3.4. Evaluation Function
| Algorithm 1: The IBEVO-FC Algorithm |
|
3.5. Hyperparameter Analysis
3.6. Computational Complexity Analysis
4. Experiments and Analysis
4.1. Datasets
4.2. Configuration IBEVO-FC Parameter
4.3. Results
- •
- Classification Accuracy: This measures the classifier’s ability to identify the most optimal subset of features accurately.
- •
- Average Fitness Value: The average fitness value for each run is calculated as follows:
- •
- Number of selected features: This refers to the smallest number of features identified in the optimal solution.
- •
- Standard Deviation (STD): The formula for STD is as follows, showing how the fitness values deviate from the average fitness:
4.3.1. Comparison Between IBEVO-FC and EVO
4.3.2. Results of IBEVO-FC Compared to Recent Feature Selection Algorithms
4.3.3. Friedman Rankings Analysis
4.4. Central Bias Analysis Results
4.4.1. Experimental Setup for Bias Detection
4.4.2. Comparative Analysis with Comparison Algorithms in the Central Bias Operators
5. Conclusions
Author Contributions
Funding
Data Availability Statement
Conflicts of Interest
References
- Elmanakhly, D.A.; Saleh, M.M.; Rashed, E.A. An improved equilibrium optimizer algorithm for features selection: Methods and analysis. IEEE Access 2021, 9, 120309–120327. [Google Scholar] [CrossRef]
- Jing, L.P.; Huang, H.K.; Shi, H.B. Improved feature selection approach TFIDF in text mining. In Proceedings of the International Conference on Machine Learning and Cybernetics, Beijing, China, 4–5 November 2002; Volume 2. [Google Scholar]
- Shakah, G. Modeling of Healthcare Monitoring System of Smart Cities. TEM J. 2022, 11, 926–931. [Google Scholar] [CrossRef]
- Saeys, Y.; Inza, I.; Larrañaga, P. A review of feature selection techniques in bioinformatics. Bioinformatics 2007, 23, 2507–2517. [Google Scholar] [CrossRef] [PubMed]
- Egea, S.; Manez, A.R.; Carro, B.; Sanchez-Esguevillas, A.; Lloret, J. Intelligent IoT traffic classification using novel search strategy for fast-based-correlation feature selection in industrial environments. IEEE Internet Things J. 2017, 5, 1616–1624. [Google Scholar] [CrossRef]
- Ghaddar, B.; Naoum-Sawaya, J. High dimensional data classification and feature selection using support vector machines. Eur. J. Oper. Res. 2018, 265, 993–1004. [Google Scholar] [CrossRef]
- Faris, H.; Mafarja, M.M.; Heidari, A.A.; Aljarah, I.; Al-Zoubi, A.M.; Mirjalili, S.; Fujita, H. An efficient binary salp swarm algorithm with crossover scheme for feature selection problems. Knowl. Based Syst. 2018, 154, 43–67. [Google Scholar] [CrossRef]
- Jain, A.K.; Duin, R.P.W.; Mao, J. Statistical pattern recognition: A review. IEEE Trans. Pattern Anal. Mach. Intell. 2000, 22, 4–37. [Google Scholar] [CrossRef]
- Dasarathy, B.V. Nearest Neighbor (NN) Norms: NN Pattern Classification Techniques; IEEE Computer Society Press: Los Alamitos, CA, USA, 1991. [Google Scholar]
- Emary, E.; Zawbaa, H.M.; Hassanien, A.E. Binary ant lion approaches for feature selection. Neurocomputing 2016, 213, 54–65. [Google Scholar] [CrossRef]
- Kuzudisli, C.; Bakir-Gungor, B.; Bulut, N.; Qaqish, B.; Yousef, M. Review of feature selection approaches based on grouping of features. PeerJ 2023, 11, e15666. [Google Scholar] [CrossRef] [PubMed]
- Khalid, A.M.; Hamza, H.M.; Mirjalili, S.; Hosny, K.M. BCOVIDOA: A novel binary coronavirus disease optimization algorithm for feature selection. Knowl. Based Syst. 2022, 248, 108789. [Google Scholar] [CrossRef]
- Emary, E.; Zawbaa, H.M.; Hassanien, A.E. Binary grey wolf optimization approaches for feature selection. Neurocomputing 2016, 172, 371–381. [Google Scholar] [CrossRef]
- Rao, R.V.; Savsani, V.J.; Vakharia, D.P. Teaching–learning-based optimization: A novel method for constrained mechanical design optimization problems. Comput. Aided Des. 2011, 43, 303–315. [Google Scholar] [CrossRef]
- Kaveh, A.; Farhoudi, N. A new optimization method: Dolphin echolocation. Adv. Eng. Softw. 2013, 59, 53–70. [Google Scholar] [CrossRef]
- Hansen, N.; Müller, S.D.; Koumoutsakos, P. Reducing the time complexity of the derandomized evolution strategy with covariance matrix adaptation (CMA-ES). Evol. Comput. 2003, 11, 1–18. [Google Scholar] [CrossRef]
- Rashedi, E.; Nezamabadi-Pour, H.; Saryazdi, S. GSA: A gravitational search algorithm. Inf. Sci. 2009, 179, 2232–2248. [Google Scholar] [CrossRef]
- Boschetti, M.A.; Maniezzo, V. Matheuristics: Using mathematics for heuristic design. 4OR 2022, 20, 173–208. [Google Scholar] [CrossRef]
- Omari, M.; Kaddi, M.; Salameh, K.; Alnoman, A.; Benhadji, M. Atomic Energy Optimization: A Novel Meta-Heuristic Inspired by Energy Dynamics and Dissipation. IEEE Access 2024, 13, 2801–2828. [Google Scholar] [CrossRef]
- Abdelhamid, A.A.; Towfek, S.K.; Khodadadi, N.; Alhussan, A.A.; Khafaga, D.S.; Eid, M.M.; Ibrahim, A. Waterwheel plant algorithm: A novel metaheuristic optimization method. Processes 2023, 11, 1502. [Google Scholar] [CrossRef]
- Rahman, A.; Sokkalingam, R.; Othman, M.; Biswas, K.; Abdullah, L.; Kadir, E.A. Nature-inspired metaheuristic techniques for combinatorial optimization problems: Overview and recent advances. Mathematics 2021, 9, 2633. [Google Scholar] [CrossRef]
- Agrawal, P.; Ganesh, T.; Mohamed, A.W. A novel binary gaining–sharing knowledge-based optimization algorithm for feature selection. Neural Comput. Appl. 2020, 33, 5989–6008. [Google Scholar] [CrossRef]
- Hosseini, S.; Al Khaled, A. A survey on the imperialist competitive algorithm metaheuristic: Implementation in engineering domain and directions for future research. Appl. Soft Comput. 2014, 24, 1078–1094. [Google Scholar] [CrossRef]
- Kuo, H.; Lin, C. Cultural evolution algorithm for global optimizations and its applications. J. Appl. Res. Technol. 2013, 11, 510–522. [Google Scholar] [CrossRef]
- Moghdani, R.; Salimifard, K. Volleyball premier league algorithm. Appl. Soft Comput. 2018, 64, 161–185. [Google Scholar] [CrossRef]
- Elmanakhly, D.A.; Saleh, M.; Rashed, E.A.; Abdel-Basset, M. BinHOA: Efficient binary horse herd optimization method for feature selection: Analysis and validations. IEEE Access 2022, 10, 26795–26816. [Google Scholar] [CrossRef]
- Rodrigues, D.; Pereira, L.A.; Almeida, T.N.S.; Papa, J.P.; Souza, A.N.; Ramos, C.C.; Yang, X.S. BCS: A binary cuckoo search algorithm for feature selection. In Proceedings of the 2013 IEEE International Symposium on Circuits and Systems (ISCAS), Beijing, China, 19–23 May 2013. [Google Scholar]
- Mafarja, M.M.; Eleyan, D.; Jaber, I.; Hammouri, A.; Mirjalili, S. Binary dragonfly algorithm for feature selection. In Proceedings of the 2017 International Conference on New Trends in Computing Sciences (ICTCS), Amman, Jordan, 11–13 October 2017. [Google Scholar]
- Rodrigues, D.; Yang, X.S.; De Souza, A.N.; Papa, J.P. Binary flower pollination algorithm and its application to feature selection. In Recent Advances in Swarm Intelligence and Evolutionary Computation; Springer International Publishing: Cham, Switzerland, 2015; pp. 85–100. [Google Scholar]
- Xue, B.; Zhang, M.; Browne, W.N. Particle swarm optimisation for feature selection in classification: Novel initialisation and updating mechanisms. Appl. Soft Comput. 2014, 18, 261–276. [Google Scholar] [CrossRef]
- Al-Tashi, Q.; Kadir, S.J.A.; Rais, H.M.; Mirjalili, S.; Alhussian, H. Binary optimization using hybrid grey wolf optimization for feature selection. IEEE Access 2019, 7, 39496–39508. [Google Scholar] [CrossRef]
- Shikoun, N.H.; Al-Eraqi, A.S.; Fathi, I.S. BinCOA: An Efficient Binary Crayfish Optimization Algorithm for Feature Selection. IEEE Access 2024, 12, 28621–28635. [Google Scholar] [CrossRef]
- Kumar, M.; Husain, D.M.; Upreti, N.; Gupta, D. Genetic Algorithm: Review and Application. Available online: https://papers.ssrn.com/sol3/papers.cfm?abstract_id=3529843 (accessed on 3 March 2020).
- Chen, H.; Jiang, W.; Li, C.; Li, R. A heuristic feature selection approach for text categorization by using chaos optimization and genetic algorithm. Math. Probl. Eng. 2013, 2013, 1–6. [Google Scholar] [CrossRef]
- Zhang, Y.; Gong, D.-W.; Gao, X.-Z.; Tian, T.; Sun, X.-Y. Binary differential evolution with self-learning for multi-objective feature selection. Inf. Sci. 2020, 507, 67–85. [Google Scholar] [CrossRef]
- Simon, D. Biogeography-based optimization. In IEEE Transactions on Evolutionary Computation; IEEE: New York, NY, USA, 2008; Volume 12, pp. 702–713. [Google Scholar]
- Khalilpourazari, S.; Naderi, B.; Khalilpourazary, S. Multi-objective stochastic fractal search: A powerful algorithm for solving complex multi-objective optimization problems. Soft Comput. 2019, 24, 3037–3066. [Google Scholar] [CrossRef]
- Shareef, H.; Ibrahim, A.A.; Mutlag, A.H. Lightning search algorithm. Appl. Soft Comput. 2015, 36, 315–333. [Google Scholar] [CrossRef]
- Mirjalili, S.; Mirjalili, S.M.; Hatamlou, A. Multi-verse optimizer: A nature-inspired algorithm for global optimization. Neural Comput. Appl. 2015, 27, 495–513. [Google Scholar] [CrossRef]
- Abedinpourshotorban, H.; Shamsuddin, S.M.; Beheshti, Z.; Jawawi, D.N. Electromagnetic field optimization: A physics-inspired metaheuristic optimization algorithm. Swarm Evol. Comput. 2016, 26, 8–22. [Google Scholar] [CrossRef]
- Hashim, F.A.; Houssein, E.H.; Mabrouk, M.S.; Al-Atabany, W.; Mirjalili, S. Henry gas solubility optimization: A novel physics-based algorithm. Futur. Gener. Comput. Syst. 2019, 101, 646–667. [Google Scholar] [CrossRef]
- Taradeh, M.; Mafarja, M.; Heidari, A.A.; Faris, H.; Aljarah, I.; Mirjalili, S.; Fujita, H. An evolutionary gravitational search-based feature selection. Inf. Sci. 2019, 497, 219–239. [Google Scholar] [CrossRef]
- Hosseini, F.S.; Choubin, B.; Mosavi, A.; Nabipour, N.; Shamshirband, S.; Darabi, H.; Haghighi, A.T. Flash-flood hazard assessment using ensembles and Bayesian-based machine learning models: Application of the simulated annealing feature selection method. Sci. Total. Environ. 2020, 711, 135161. [Google Scholar] [CrossRef]
- Faramarzi, A.; Heidarinejad, M.; Stephens, B.; Mirjalili, S. Equilibrium optimizer: A novel optimization algorithm. Knowl.-Based Syst. 2020, 191, 105190. [Google Scholar] [CrossRef]
- Ahmed, S.; Ghosh, K.K.; Mirjalili, S.; Sarkar, R. AIEOU: Automata-based improved equilibrium optimizer with U-shaped transfer function for feature selection. Knowl. Based Syst. 2021, 228, 107283. [Google Scholar] [CrossRef]
- Azizi, M.; Aickelin, U.; Khorshidi, H.A.; Shishehgarkhaneh, M.B. Energy valley optimizer: A novel metaheuristic algorithm for global and engineering optimization. Sci. Rep. 2023, 13, 226. [Google Scholar] [CrossRef]
- Deep, K.; Thakur, M. A new crossover operator for real coded genetic algorithms. Appl. Math. Comput. 2007, 188, 895–911. [Google Scholar] [CrossRef]
- Wang, F.; Chen, Y.; Liu, Y. Finite Difference and Chebyshev Collocation for Time-Fractional and Riesz Space Distributed-Order Advection–Diffusion Equation with Time-Delay. Fractal Fract. 2024, 8, 700. [Google Scholar] [CrossRef]
- Abd-Elhameed, W.M.; Alsuyuti, M.M. Numerical treatment of multi-term fractional differential equations via new kind of generalized Chebyshev polynomials. Fractal Fract. 2023, 7, 74. [Google Scholar] [CrossRef]
- Bao, H.; Liang, G.; Cai, Z.; Chen, H. Random replacement crisscross butterfly optimization algorithm for standard evaluation of overseas Chinese associations. Electronics 2022, 11, 1080. [Google Scholar] [CrossRef]
- Pernkopf, F. Bayesian network classifiers versus selective k-NN classifier. Pattern Recognit. 2005, 38, 1–10. [Google Scholar] [CrossRef]
- Zhu, Z.; Ong, Y.S.; Dash, M. Wrapper–filter feature selection algorithm using a memetic framework. IEEE Trans. Syst. Man Cybern. Part B 2007, 37, 70–76. [Google Scholar] [CrossRef] [PubMed]
- Xu, M.; Song, Q.; Xi, M.; Zhou, Z. Binary arithmetic optimization algorithm for feature selection. Soft Comput. 2023, 27, 11395–11429. [Google Scholar] [CrossRef]
- Chopra, N.; Ansari, M.M. Golden jackal optimization: A novel nature-inspired optimizer for engineering applications. Expert Syst. Appl. 2022, 198, 116924. [Google Scholar] [CrossRef]
- Zhao, W.; Wang, L.; Mirjalili, S. Artificial hummingbird algorithm: A new bio-inspired optimizer with its engineering applications. Comput. Methods Appl. Mech. Eng. 2022, 388, 114194. [Google Scholar] [CrossRef]
- Seyyedabbasi, A. Binary sand cat swarm optimization algorithm for wrapper feature selection on biological data. Biomimetics 2023, 8, 310. [Google Scholar] [CrossRef] [PubMed]
- Chauhan, D.; Yadav, A. Binary artificial electric field algorithm. Evol. Intell. 2022, 16, 1155–1183. [Google Scholar] [CrossRef]
- Kudela, J. The evolutionary computation methods no one should use. arXiv 2023, arXiv:2301.01984. [Google Scholar] [CrossRef]









| No. | Dataset | No. of Features | No. of Instances | No. of Classes |
|---|---|---|---|---|
| 1 | Cryotherapy | 7 | 90 | N/A |
| 2 | Auto MPG | 8 | 398 | 2 |
| 3 | Breast_cancer | 9 | 699 | 2 |
| 4 | Page blocks | 10 | 5473 | 2 |
| 5 | Glass_identification | 11 | 214 | 6 |
| 6 | Heart | 13 | 270 | 5 |
| 7 | Wine | 13 | 178 | 3 |
| 8 | Vowel | 13 | 990 | 11 |
| 9 | Australian | 15 | 690 | 2 |
| 10 | EEG Eye State | 15 | 14,980 | 2 |
| 11 | Zoo | 16 | 101 | 7 |
| 12 | House Voting | 16 | 435 | 2 |
| 13 | Pendigits | 16 | 10,992 | 2 |
| 14 | Segment | 19 | 2310 | 7 |
| 15 | Waveform | 21 | 5000 | 3 |
| 16 | Dermatology | 33 | 366 | 6 |
| 17 | kr-vs-kp | 36 | 3196 | 2 |
| 18 | M-of-n | 44 | 267 | N/A |
| 19 | Spambase | 57 | 4601 | 2 |
| 20 | Optical recognition | 64 | 5620 | 10 |
| 21 | Movement_libras | 91 | 360 | 15 |
| 22 | Semion | 256 | 1593 | 10 |
| 23 | arrhythmia | 279 | 452 | 13 |
| 24 | isolet5 | 617 | 7797 | 26 |
| 25 | Mturk | 500 | 180 | N/A |
| 26 | pixraw10P | 10,000 | 100 | 10 |
| Parameter | Value |
|---|---|
| No. of runs | 20 |
| No. of iterations | 100 |
| No. of search agents (particles) | 50 |
| Dimension | No. of features |
| β | 0.01 |
| α | 0.99 |
| K-neighbor | 5 |
| 10 |
| No. | Dataset | Accuracy | Average Fitness | No. of Selected Features | Standard Deviation | ||||
|---|---|---|---|---|---|---|---|---|---|
| EVO | IBEVO-FC | EVO | IBEVO-FC | EVO | IBEVO-FC | EVO | IBEVO-FC | ||
| 1 | Cryotherapy | 0.97781 | 0.98814 | 0.0271 | 0.0233 | 3 | 2 | 5.5863 × 10−17 | 0.5268 × 10−17 |
| 2 | Auto MPG | 0.87417 | 0.89977 | 0.1404 | 0.1100 | 3 | 2 | 6.8641 × 10−16 | 1.2843 × 10−17 |
| 3 | Breast_cancer | 0.96103 | 0.99741 | 0.0308 | 0.0212 | 4 | 3 | 7.9147 × 10−4 | 0.9894 × 10−4 |
| 4 | Page blocks | 0.96621 | 0.98226 | 0.0477 | 0.0373 | 3 | 3 | 3.6345 × 10−4 | 2.3816 × 10−6 |
| 5 | Glass_identification | 0.99811 | 1 | 0.0061 | 0.0020 | 3 | 2 | 2.4147 × 10−4 | 1.0000 × 10−4 |
| 6 | Heart | 0.87451 | 0.88617 | 0.0253 | 0.0201 | 3 | 2 | 0.0089 | 0.0040 |
| 7 | Wine | 0.98579 | 0.99489 | 0.0199 | 0.0131 | 3 | 1 | 4.3314 × 10−16 | 3.4648 × 10−18 |
| 8 | Vowel | 0.97011 | 0.99777 | 0.0339 | 0.0294 | 7 | 8 | 5.4745 × 10−2 | 1.4839 × 10−4 |
| 9 | Australian | 0.85011 | 0.88831 | 0.1654 | 0.1177 | 2 | 1 | 6.4171 × 10−3 | 2.1986 × 10−4 |
| 10 | EEG Eye State | 0.95784 | 0.9876 | 0.0432 | 0.0379 | 17 | 13 | 0. 1147 × 10−3 | 3.7724 × 10−5 |
| 11 | Zoo | 0.99613 | 1 | 0.0069 | 0.0023 | 5 | 4 | 7.3659 × 10−4 | 1.0000 × 10−5 |
| 12 | House Voting | 0.89947 | 0.9413 | 0.1203 | 0.1004 | 5 | 2 | 0.0039 | 8.3869 × 10−17 |
| 13 | Pendigits | 0.94781 | 0.9987 | 0.0214 | 0.0136 | 12 | 9 | 2.4008 × 10−4 | 1.6462 × 10−5 |
| 14 | Segment | 0.96611 | 0.9886 | 0.0335 | 0.0218 | 8 | 6 | 4.3655 × 10−3 | 1.9934 × 10−5 |
| 15 | Waveform | 0.78432 | 0.8314 | 0.2141 | 0.2003 | 17 | 15 | 0.0058 | 0.0016 |
| 16 | Dermatology | 0.96683 | 0.9998 | 0.0197 | 0.0152 | 12 | 10 | 0.0074 | 0.0021 |
| 17 | kr-vs-kp | 0.80044 | 0.85587 | 0.1801 | 0.1437 | 9 | 10 | 0.0046 | 2.1684 × 10−16 |
| 18 | M-of-n | 0.99566 | 1 | 0.0111 | 0.0031 | 21 | 20 | 0.0069 | 0.0019 |
| 19 | Spambase | 0.91174 | 0.94874 | 0.0888 | 0.0796 | 27 | 25 | 0.0073 | 0.0014 |
| 20 | Optical recognition | 0.99863 | 1 | 0.0148 | 0.0116 | 26 | 26 | 0.0021 | 2.6413 × 10−5 |
| 21 | Movement_libras | 0.85697 | 0.88582 | 0.1162 | 0.1027 | 24 | 25 | 0.0171 | 0.0011 |
| 22 | Semion | 0.96857 | 0.99474 | 0.0235 | 0.021 | 165 | 125 | 0.0019 | 3.5463 × 10−6 |
| 23 | arrhythmia | 0.68871 | 0.73481 | 0.3029 | 0.2891 | 65 | 59 | 0.0448 | 0.0040 |
| 24 | isolet5 | 0.84478 | 0.87014 | 0.1633 | 0.1315 | 210 | 210 | 0.0233 | 0.0021 |
| 25 | Mturk | 0.90364 | 0.93743 | 0.3851 | 0.3464 | 271 | 274 | 0.0393 | 0.0135 |
| 26 | pixraw10P | 0.92293 | 0.95767 | 0.1827 | 0.1512 | 2235 | 2236 | 4.5414 × 10−5 | 1.7743 × 10−6 |
| Average | 0.9181 | 0.9540 | 0.0932 | 0.0786 | 121.53 | 118.96 | 0.0066 | 0.0012 | |
| No. | Dataset | BAOA [53] | BGJO [54] | BAHA [55] | BSCSO [56] | BCOVIDOA [12] | BAEFA [57] | BWOASA [48] | IBEVO-FC |
|---|---|---|---|---|---|---|---|---|---|
| 1 | Cryotherapy | 0.9600056 | 0.920417 | 0.921474 | 0.980144 | 0.97778 | 0.944014 | 0.955556 | 0.98814 |
| 2 | Auto MPG | 0.974732 | 0.857845 | 0.800141 | 0.834747 | 0.88889 | 0.875417 | 0.792929 | 0.89977 |
| 3 | Breast_cancer | 0.9172411 | 0.934154 | 0.95471 | 0.987143 | 0.98 | 0.960149 | 0.977143 | 0.99741 |
| 4 | Page blocks | 0.934440 | 0.948444 | 0.93274 | 0.944631 | 0.96346 | 0.96687 | 0.957252 | 0.98226 |
| 5 | Glass_identification | 0.984714 | 1 | 1 | 1 | 1 | 0.98845 | 1 | 1 |
| 6 | Heart | 0.872882 | 0.855537 | 0.814747 | 0.8508844 | 0.87407 | 0.811474 | 0.844444 | 0.88617 |
| 7 | Wine | 0.936344 | 0.967422 | 0.935401 | 0.966006 | 0.98876 | 0.911474 | 0.966292 | 0.99489 |
| 8 | Vowel | 0.955530 | 0.922210 | 0.974723 | 0.954744 | 0.98876 | 0.963747 | 0.969636 | 0.99777 |
| 9 | Australian | 0.875211 | 0.877456 | 0.822017 | 0.837477 | 0.87826 | 0.864064 | 0.849275 | 0.88831 |
| 10 | EEG Eye State | 0.948839 | 0.955431 | 0.940172 | 0.957481 | 0.966622 | 0.955355 | 0.966088 | 0.9876 |
| 11 | Zoo | 0.933141 | 1 | 1 | 1 | 1 | 1 | 0.980392 | 1 |
| 12 | House Voting | 0.896477 | 0.887414 | 0.833741 | 0.894101 | 0.8945 | 0.865454 | 0.857798 | 0.9413 |
| 13 | Pendigits | 0.991330 | 0.980313 | 0.973104 | 0.988414 | 0.99314 | 0.973689 | 0.992567 | 0.99871 |
| 14 | Segment | 0.997474 | 0.97014 | 0.957438 | 0.958019 | 0.97576 | 0.944415 | 0.965368 | 0.9886 |
| 15 | Waveform | 0.831033 | 0.777411 | 0.773651 | 0.810460 | 0.8008 | 0.770044 | 0.794400 | 0.8314 |
| 16 | Dermatology | 0.995411 | 0.984147 | 0.980014 | 0.967414 | 0.99454 | 0.974144 | 0.989071 | 0.9998 |
| 17 | kr-vs-kp | 0.8354735 | 0.81365 | 0.805741 | 0.840421 | 0.83917 | 0.814144 | 0.814768 | 0.85587 |
| 18 | M-of-n | 1 | 1 | 1 | 1 | 1 | 1 | 1 | 1 |
| 19 | Spambase | 0.900027 | 0.933303 | 0.913204 | 0.9473103 | 0.92047 | 0.922247 | 0.928292 | 0.94874 |
| 20 | Optical recognition | 0.982271 | 0.976311 | 0.983014 | 0.977515 | 0.99444 | 0.967414 | 0.994438 | 1 |
| 21 | Movement_libras | 0.937411 | 0.822241 | 0.811740 | 0.863330 | 0.87222 | 0.840147 | 0.811111 | 0.88582 |
| 22 | Semion | 0.977044 | 0.984141 | 0.964714 | 0.984017 | 0.98369 | 0.995748 | 0.982434 | 0.99474 |
| 23 | arrhythmia | 0.752235 | 0.615551 | 0.634124 | 0.653122 | 0.66814 | 0.617458 | 0.690265 | 0.73481 |
| 24 | isolet5 | 0.8514783 | 0.818694 | 0.807414 | 0.842344 | 0.84743 | 0.822508 | 0.84359 | 0.87014 |
| 25 | Mturk | 0.6241771 | 0.590126 | 0.634748 | 0.653041 | 0.65773 | 0.586014 | 0.611111 | 0.93743 |
| 26 | pixraw10P | 0.8374140 | 0.794100 | 0.811001 | 0.777014 | 0.8482 | 0.664744 | 0.822222 | 0.95767 |
| Average | 0.9116 | 0.8917 | 0.8838 | 0.9026 | 0.9250 | 0.8845 | 0.8983 | 0.9540 | |
| No. | Dataset | BAOA [53] | BGJO [54] | BAHA [55] | BSCSO [56] | BCOVIDOA [12] | BAEFA [57] | BWOASA [48] | IBEVO-FC |
|---|---|---|---|---|---|---|---|---|---|
| 1 | Cryotherapy | 0.0397 | 0.0578 | 0.0898 | 0.0216 | 0.0253 | 0.0370 | 0.0499 | 0.0233 |
| 2 | Auto MPG | 0.1902 | 0.1311 | 0.1998 | 0.1629 | 0.1129 | 0.1443 | 0.2126 | 0.1100 |
| 3 | Breast_cancer | 0.0617 | 0.0261 | 0.0448 | 0.0240 | 0.0272 | 0.0320 | 0.0385 | 0.0212 |
| 4 | Page blocks | 0.0270 | 0.0437 | 0.0699 | 0.0441 | 0.0403 | 0.0347 | 0.0468 | 0.0373 |
| 5 | Glass_identification | 0.0095 | 0.0021 | 0.0213 | 0.0235 | 0.0021 | 0.0242 | 0.0031 | 0.0020 |
| 6 | Heart | 0.1733 | 0.1102 | 0.1955 | 0.1511 | 0.1394 | 0.1208 | 0.1851 | 0.0201 |
| 7 | Wine | 0.0452 | 0.0497 | 0.0307 | 0.0459 | 0.0153 | 0.0855 | 0.0418 | 0.0131 |
| 8 | Vowel | 0.0373 | 0.0504 | 0.0373 | 0.0417 | 0.0318 | 0.0336 | 0.0385 | 0.0294 |
| 9 | Australian | 0.1611 | 0.1331 | 0.1987 | 0.1699 | 0.12342 | 0.2272 | 0.1621 | 0.1177 |
| 10 | EEG Eye State | 0.0279 | 0.0331 | 0.0633 | 0.0567 | 0.0439 | 0.0226 | 0.0454 | 0.0379 |
| 11 | Zoo | 0.0510 | 0.0046 | 0.0084 | 0.0037 | 0.00332 | 0.0100 | 0.0818 | 0.0023 |
| 12 | House Voting | 0.1383 | 0.1411 | 0.1800 | 0.1361 | 0.1064 | 0.1335 | 0.1479 | 0.1004 |
| 13 | Pendigits | 0.0107 | 0.0134 | 0.0270 | 0.0144 | 0.0144 | 0.0459 | 0.0169 | 0.0136 |
| 14 | Segment | 0.0300 | 0.0334 | 0.0386 | 0.0114 | 0.0306 | 0.0144 | 0.0413 | 0.0218 |
| 15 | Waveform | 0.1598 | 0.3131 | 0.1943 | 0.2014 | 0.2051 | 0.2484 | 0.2141 | 0.2003 |
| 16 | Dermatology | 0.0199 | 0.0195 | 0.0415 | 0.0205 | 0.0182 | 0.0315 | 0.0254 | 0.0152 |
| 17 | kr-vs-kp | 0.1604 | 0.1750 | 0.1992 | 0.1440 | 0.1629 | 0.2237 | 0.1983 | 0.1437 |
| 18 | M-of-n | 0.0211 | 0.0122 | 0.0059 | 0.0069 | 0.0051 | 0.1433 | 0.0204 | 0.0031 |
| 19 | Spambase | 0.0798 | 0.0801 | 0.0972 | 0.0640 | 0.0867 | 0.1153 | 0.0838 | 0.0796 |
| 20 | Optical recognition | 0.0168 | 0.0221 | 0.0391 | 0.0133 | 0.0136 | 0.0180 | 0.0147 | 0.0116 |
| 21 | Movement_libras | 0.1391 | 0.1866 | 0.2079 | 0.1439 | 0.1314 | 0.1596 | 0.2036 | 0.1027 |
| 22 | Semion | 0.0080 | 0.0301 | 0.0396 | 0.0171 | 0.0220 | 0.0334 | 0.014858 | 0.0210 |
| 23 | arrhythmia | 0.2703 | 0.2610 | 0.3957 | 0.3339 | 0.3401 | 0.3459 | 0.3428 | 0.2891 |
| 24 | isolet5 | 0.1733 | 0.1774 | 0.1904 | 0.1504 | 0.1651 | 0.2149 | 0.1779 | 0.1315 |
| 25 | Mturk | 0.2714 | 0.3303 | 0.4700 | 0.3510 | 0.3623 | 0.4187 | 0.4439 | 0.3464 |
| 26 | pixraw10P | 0.1710 | 0.3206 | 0.3101 | 0.2334 | 0.1633 | 0.3382 | 0.1807 | 0.1512 |
| Average | 0.09591 | 0.1060 | 0.1306 | 0.0994 | 0.0920 | 0.1252 | 0.1166 | 0.0786 | |
| No. | Dataset | BAOA [53] | BGJO [54] | BAHA [55] | BSCSO [56] | BCOVIDOA [12] | BAEFA [57] | BWOASA [48] | IBEVO-FC |
|---|---|---|---|---|---|---|---|---|---|
| 1 | Cryotherapy | 3 | 3 | 2 | 3 | 2 | 3 | 3 | 2 |
| 2 | Auto MPG | 3 | 3 | 2 | 2 | 2 | 3 | 2 | 2 |
| 3 | Breast_cancer | 7 | 5 | 5 | 7 | 5 | 5 | 5 | 3 |
| 4 | Page blocks | 3 | 6 | 4 | 5 | 4 | 6 | 4 | 3 |
| 5 | Glass_identification | 2 | 3 | 3 | 2 | 2 | 2 | 3 | 2 |
| 6 | Heart | 5 | 5 | 5 | 6 | 3 | 5 | 5 | 2 |
| 7 | Wine | 4 | 7 | 7 | 5 | 4 | 2 | 5 | 1 |
| 8 | Vowel | 8 | 8 | 8 | 9 | 8 | 8 | 8 | 8 |
| 9 | Australian | 3 | 5 | 7 | 5 | 1 | 1 | 3 | 1 |
| 10 | EEG Eye State | 13 | 13 | 13 | 13 | 13 | 13 | 13 | 13 |
| 11 | Zoo | 6 | 8 | 7 | 6 | 4 | 6 | 10 | 4 |
| 12 | House Voting | 6 | 6 | 8 | 5 | 3 | 5 | 3 | 2 |
| 13 | Pendigits | 11 | 12 | 12 | 12 | 11 | 12 | 12 | 9 |
| 14 | Segment | 5 | 11 | 7 | 13 | 9 | 8 | 5 | 6 |
| 15 | Waveform | 15 | 16 | 18 | 16 | 15 | 16 | 16 | 15 |
| 16 | Dermatology | 22 | 22 | 17 | 14 | 13 | 13 | 16 | 10 |
| 17 | kr-vs-kp | 17 | 23 | 20 | 15 | 13 | 16 | 17 | 10 |
| 18 | M-of-n | 20 | 20 | 20 | 20 | 20 | 20 | 20 | 20 |
| 19 | Spambase | 30 | 39 | 40 | 30 | 29 | 35 | 40 | 25 |
| 20 | Optical recognition | 41 | 42 | 52 | 31 | 31 | 35 | 38 | 26 |
| 21 | Movement_libras | 39 | 38 | 39 | 38 | 36 | 42 | 42 | 25 |
| 22 | Semion | 120 | 169 | 193 | 125 | 125 | 258 | 146 | 125 |
| 23 | arrhythmia | 69 | 185 | 191 | 105 | 73 | 262 | 73 | 59 |
| 24 | isolet5 | 223 | 396 | 484 | 311 | 250 | 299 | 348 | 210 |
| 25 | Mturk | 261 | 393 | 333 | 205 | 289 | 438 | 267 | 274 |
| 26 | pixraw10P | 4022 | 3848 | 4785 | 4116 | 2861 | 4891 | 4455 | 2236 |
| Average | 190.69 | 230.33 | 241.62 | 196.88 | 147.15 | 246.31 | 213.8 | 118.96 | |
| No. | Dataset | BAOA [53] | BGJO [54] | BAHA [55] | BSCSO [56] | BCOVIDOA [12] | BAEFA [57] | BWOASA [48] | IBEVO-FC |
|---|---|---|---|---|---|---|---|---|---|
| 1 | Cryotherapy | 6.9739 × 10−17 | 6.9739 × 10−17 | 0.0063 | 1.3948 × 10−16 | 1.3948 × 10−17 | 0.0022 | 0.0023 | 0.5268 × 10−17 |
| 2 | Auto MPG | 2.5106 × 10−16 | 0.0030 | 1.4286 × 10−4 | 2.7895 × 10−17 | 1.9739 × 10−17 | 0.0045 | 0.0123 | 1.2843 × 10−17 |
| 3 | Breast_cancer | 2.2222 × 10−4 | 0.0011 | 1.9050 × 10−4 | 2.4166 × 10−4 | 1.8282 × 10−4 | 0.0026 | 0.0021 | 0.9894 × 10−4 |
| 4 | Page blocks | 2.3956 × 10−4 | 6.3829 × 10−5 | 3.5320 × 10−4 | 2.8766 × 10−4 | 3.2698 × 10−4 | 0.0013 | 0.0013 | 2.3816 × 10−6 |
| 5 | Glass_identification | 3.0000 × 10−4 | 1.9695 × 10−4 | 2.0000 × 10−4 | 0.0020 | 1.0000 × 10−4 | 4.3519 × 10−10 | 3.489 × 10−8 | 1.0000 × 10−4 |
| 6 | Heart | 0.0056 | 0.0168 | 0.0158 | 0.0023 | 0.0083 | 0.0123 | 0.0117 | 0.0040 |
| 7 | Wine | 0.0033 | 0.0071 | 0.0070 | 0.0041 | 2.6152 × 10−17 | 0.0305 | 0.0121 | 3.4648 × 10−18 |
| 8 | Vowel | 2.5000 × 10−4 | 0.0012 | 0.0041 | 0.0012 | 7.2473 × 10−4 | 0.0013 | 0.0034 | 1.4839 × 10−4 |
| 9 | Australian | 0.0091 | 0.0069 | 0.0108 | 0.0014 | 0.0045 | 0.0311 | 0.0015 | 2.1986 × 10−4 |
| 10 | EEG Eye State | 0.0022 | 0.0021 | 9.7810 × 10−4 | 0.0025 | 0.0018 | 0.0051 | 0.0018 | 3.7724 × 10−5 |
| 11 | Zoo | 5.0000 × 10−5 | 0.0018 | 0.0039 | 3.4007 × 10−4 | 1.0548 × 10−5 | 0.0034 | 0.0006 | 1.0000 × 10−5 |
| 12 | House Voting | 0.0016 | 0.0021 | 6.7722 × 10−4 | 0.0014 | 1.1158 × 10−16 | 0.0041 | 0.0010 | 8.3869 × 10−17 |
| 13 | Pendigits | 2.4575 × 10−4 | 5.9333 × 10−4 | 6.3477 × 10−4 | 5.6604 × 10−5 | 2.3527 × 10−4 | 0.0019 | 6.162 × 10−8 | 1.6462 × 10−5 |
| 14 | Segment | 4.6306 × 10−5 | 7.7223 × 10−4 | 0.0011 | 2.3733 × 10−4 | 9.1212 × 10−4 | 0.0061 | 0.0083 | 1.9934 × 10−5 |
| 15 | Waveform | 0.0033 | 0.0036 | 0.0033 | 0.0045 | 0.0028 | 0.0029 | 0.0007 | 0.0016 |
| 16 | Dermatology | 6.8804 × 10−4 | 0.0037 | 0.0012 | 0.0011 | 0.0024 | 0.0114 | 0.0051 | 0.0021 |
| 17 | kr-vs-kp | 0.0016 | 0.0026 | 0.0057 | 5.5751 × 10−4 | 2.7895 × 10−16 | 0.0031 | 0.0096 | 2.1684 × 10−16 |
| 18 | M-of-n | 0.0120 | 0.0266 | 0.0179 | 0.0044 | 0.0023 | 0.0235 | 0.01749 | 0.0019 |
| 19 | Spambase | 0.0014 | 0.0025 | 0.0049 | 0.0015 | 0.0031 | 0.0151 | 0.0071 | 0.0014 |
| 20 | Optical recognition | 0.0062 | 0.0019 | 0.0033 | 0.0020 | 9.7768 × 10−4 | 0.0037 | 0.0043 | 2.6413 × 10−5 |
| 21 | Movement_libras | 0.0024 | 0.0036 | 0.0052 | 0.0036 | 0.0015 | 0.0122 | 0.0113 | 0.0011 |
| 22 | Semion | 0.0060 | 0.0012 | 0.0034 | 0.0011 | 8.7931 × 10−5 | 0.0035 | 0.0021 | 3.5463 × 10−6 |
| 23 | arrhythmia | 0.0045 | 0.0076 | 0.0210 | 0.0034 | 0.0016 | 0.0128 | 0.0237 | 0.0040 |
| 24 | isolet5 | 0.0027 | 0.0037 | 0.0145 | 0.0053 | 0.0047 | 0.011 | 0.0020 | 0.0021 |
| 25 | Mturk | 0.0270 | 0.0160 | 0.0264 | 0.0285 | 0.0142 | 0.0168 | 0.0106 | 0.0135 |
| 26 | pixraw10P | 2.7035 × 10−4 | 3.5025 × 10−4 | 0.0049 | 6.6087 × 10−6 | 3.6043 × 10−6 | 0.006 | 1.1680 × 10−5 | 1.7743 × 10−6 |
| Average | 0.0025 | 0.0045 | 0.0063 | 0.0027 | 0.0019 | 0.0104 | 0.0066 | 0.0012 | |
| No. | Dataset | IBEVO-FC vs. BAOA | IBEVO-FC vs. PSO | IBEVO-FC vs. GWO | IBEVO-FC vs. DA | IBEVO-FC vs. GOA | IBEVO-FC vs. WOASA |
|---|---|---|---|---|---|---|---|
| 1 | Cryotherapy | 4.571 × 10−35 | 6.8457 × 10−46 | 4.7414 × 10−35 | 6.7741 × 10−43 | 9.5422 × 10−24 | 3.6044 × 10−21 |
| 2 | Auto MPG | 5.8841 × 10−40 | 9.4787 × 10−35 | 8.1552 × 10−39 | 2.3471 × 10−40 | 6.6534 × 10−31 | 4.5537 × 10−15 |
| 3 | Breast_cancer | 9.1254 × 10−34 | 1.3985 × 10−41 | 4.8741 × 10−15 | 6.7447 × 10−14 | 1.1717 × 10−12 | 6.7417 × 10−7 |
| 4 | Page blocks | 6.8342 × 10−20 | 3.3904 × 10−7 | 2.7147 × 10−36 | 3.1007 × 10−46 | 3.6147 × 10−16 | 5.4841 × 10−14 |
| 5 | Glass_identification | 5.6312 × 10−39 | 2.3901 × 10−5 | 7.8471 × 10−41 | 8.8659 × 10−8 | 8.7410 × 10−17 | 6.7789 × 10−9 |
| 6 | Heart | 1.7418 × 10−41 | 3.7013 × 10−25 | 1.8766 × 10−40 | 6.5502 × 10−41 | 4.5336 × 10−44 | 8.5476 × 10−36 |
| 7 | Wine | 2.5487 × 10−38 | 2.2207 × 10−33 | 7.6770 × 10−24 | 4.7484 × 10−30 | 3.74861 × 10−44 | 4.7012 × 10−31 |
| 8 | Vowel | 6.8547 × 10−42 | 1.6903 × 10−41 | 4.7481 × 10−12 | 5.2687 × 10−43 | 1.8174 × 10−35 | 6.13180 × 10−43 |
| 9 | Australian | 7.6631 × 10−44 | 3.9931 × 10−28 | 8.7474 × 10−44 | 6.7441 × 10−39 | 1.9888 × 10−41 | 3.1183 × 10−40 |
| 10 | EEG Eye State | 3.5326 × 10−20 | 5.6254 × 10−15 | 7.4101 × 10−6 | 1.2830 × 10−24 | 3.3602 × 10−42 | 1.8934 × 10−11 |
| 11 | Zoo | 1.50374 × 10−42 | 57410 × 10−36 | 9.6746 × 10−38 | 6.8018 × 10−40 | 1.43718 × 10−41 | 9.9695 × 10−44 |
| 12 | House Voting | 7.44801 × 10−45 | 5.5501 × 10−38 | 2.7447 × 10−9 | 5.2803 × 10−42 | 2.6749 × 10−36 | 7.4335 × 10−18 |
| 13 | Pendigits | 1.3641 × 10−34 | 6.7418 × 10−21 | 5.3412 × 10−43 | 7.5505 × 10−48 | 6.7874 × 10−13 | 2.7102 × 10−24 |
| 14 | Segment | 3.1047 × 10−44 | 1.6038 × 10−37 | 3.8741 × 10−39 | 9.0478 × 10−29 | 7.4701 × 10−41 | 7.6371 × 10−7 |
| 15 | Waveform | 4.4718 × 10−40 | 4.8443 × 10−42 | 3.8471 × 10−36 | 3.5474 × 10−36 | 9.8634 × 10−45 | 8.5831 × 10−36 |
| 16 | Dermatology | 3.5353 × 10−36 | 8.1535 × 10−19 | 8.5533 × 10−35 | 8.4405 × 10−11 | 1.4405 × 10−41 | 3.8542 × 10−43 |
| 17 | kr-vs-kp | 1.8746 × 10−35 | 1.8301 × 10−40 | 3.5823 × 10−27 | 2.5446 × 10−47 | 7.6387 × 10−33 | 1.8837 × 10−36 |
| 18 | M-of-n | 1.9047 × 10−41 | 2.8314 × 10−40 | 7.9347 × 10−41 | 2.3057 × 10−30 | 6.3001 × 10−36 | 9.3108 × 10−32 |
| 19 | Spambase | 6.1453 × 10−7 | 9.7418 × 10−23 | 8.3697 × 10−28 | 3.5106 × 10−44 | 9.7362 × 10−38 | 8.3471 × 10−23 |
| 20 | Optical recognition | 3.8561 × 10−34 | 3.6118 × 10−37 | 7.3814 × 10−35 | 1.2444 × 10−32 | 6.6743 × 10−19 | 3.5747 × 10−26 |
| 21 | Movement_libras | 3.5847 × 10−4 | 4.0147 × 10−35 | 7.4102 × 10−34 | 2.3636 × 10−38 | 7.7741 × 10−46 | 1.3447 × 10−43 |
| 22 | Semion | 2.5147 × 10−43 | 8.5311 × 10−36 | 3.3710 × 10−9 | 3.7368 × 10−40 | 4.6314 × 10−40 | 7.7784 × 10−46 |
| 23 | arrhythmia | 1.5474 × 10−16 | 6.7418 × 10−44 | 5.4057 × 10−38 | 3.7400 × 10−42 | 1.7014 × 10−17 | 6.1035 × 10−43 |
| 24 | isolet5 | 2.4718 × 10−33 | 4.3818 × 10−43 | 3.5563 × 10−29 | 1.3014 × 10−47 | 2.8543 × 10−36 | 4.5784 × 10−13 |
| 25 | Mturk | 6.1365 × 10−43 | 2.4718 × 10−18 | 1.8704 × 10−44 | 9.1407 × 10−32 | 7.8318 × 10−33 | 7.3354 × 10−41 |
| 26 | pixraw10P | 3.1863 × 10−43 | 1.7481 × 10−8 | 2.1127 × 10−37 | 4.6714 × 10−38 | 6.7731 × 10−32 | 3.8354 × 10−21 |
| Algorithm | Mean Rank (Accuracy) | Mean Rank (No. of Features) |
|---|---|---|
| IBEVO-FC | 1.65 | 1.82 |
| BCOVIDOA | 2.73 | 2.91 |
| BAOA | 3.45 | 3.56 |
| BSCSO | 4.12 | 3.98 |
| BWOASA | 4.56 | 4.23 |
| BGJO | 5.34 | 5.12 |
| BAHA | 5.89 | 5.76 |
| BAEFA | 6.26 | 6.62 |
| Algorithm | Mean Distance from Center | Skewness | Kurtosis | p-Value (Uniformity Test) |
|---|---|---|---|---|
| EVO | 0.487 | 0.023 | 2.891 | 0.234 |
| IBEVO-FC | 0.493 | −0.018 | 2.967 | 0.187 |
| Random Search | 0.501 | 0.001 | 3.002 | 0.456 |
| Algorithm | Search Distribution p-Value | Initial Independence p-Value |
|---|---|---|
| EVO | 0.234 | 0.824 |
| IBEVO-FC | 0.187 | 0.891 |
| BAOA | 0.156 | 0.723 |
| BCOVIDOA | 0.089 | 0.234 |
| BAHA | 0.034 | 0.067 |
| BWOASA | 0.021 | 0.043 |
| BGJO | 0.045 | 0.089 |
| BSCSO | 0.112 | 0.189 |
Disclaimer/Publisher’s Note: The statements, opinions and data contained in all publications are solely those of the individual author(s) and contributor(s) and not of MDPI and/or the editor(s). MDPI and/or the editor(s) disclaim responsibility for any injury to people or property resulting from any ideas, methods, instructions or products referred to in the content. |
© 2025 by the authors. Licensee MDPI, Basel, Switzerland. This article is an open access article distributed under the terms and conditions of the Creative Commons Attribution (CC BY) license (https://creativecommons.org/licenses/by/4.0/).
Share and Cite
Fathi, I.S.; El-Saeed, A.R.; Hassan, G.; Aly, M. Fractional Chebyshev Transformation for Improved Binarization in the Energy Valley Optimizer for Feature Selection. Fractal Fract. 2025, 9, 521. https://doi.org/10.3390/fractalfract9080521
Fathi IS, El-Saeed AR, Hassan G, Aly M. Fractional Chebyshev Transformation for Improved Binarization in the Energy Valley Optimizer for Feature Selection. Fractal and Fractional. 2025; 9(8):521. https://doi.org/10.3390/fractalfract9080521
Chicago/Turabian StyleFathi, Islam S., Ahmed R. El-Saeed, Gaber Hassan, and Mohammed Aly. 2025. "Fractional Chebyshev Transformation for Improved Binarization in the Energy Valley Optimizer for Feature Selection" Fractal and Fractional 9, no. 8: 521. https://doi.org/10.3390/fractalfract9080521
APA StyleFathi, I. S., El-Saeed, A. R., Hassan, G., & Aly, M. (2025). Fractional Chebyshev Transformation for Improved Binarization in the Energy Valley Optimizer for Feature Selection. Fractal and Fractional, 9(8), 521. https://doi.org/10.3390/fractalfract9080521

