Next Article in Journal
Family of Fuzzy Mandelblog Sets
Previous Article in Journal
Application of a Fractional Laplacian-Based Adaptive Progressive Denoising Method to Improve Ambient Noise Crosscorrelation Functions
Previous Article in Special Issue
Exploring SEIR Influenza Epidemic Model via Fuzzy ABC Fractional Derivatives with Crowley–Martin Incidence Rate
 
 
Font Type:
Arial Georgia Verdana
Font Size:
Aa Aa Aa
Line Spacing:
Column Width:
Background:
Article

On the Stability of Incommensurate Fractional-Order Reaction–Diffusion Systems: The Glycolyse Model

1
Department of Electronics Engineering, Applied College, University of Ha’il, Ha’il 2440, Saudi Arabia
2
Laboratory of Dynamical Systems and Control, Department of Mathematics and Computer Science, University of Oum El Bouaghi, Oum El Bouaghi 04000, Algeria
3
Department of Mathematics and Computer Science, University of Oum El Bouaghi, Oum El Bouaghi 04000, Algeria
4
Department of Electrical Engineering, College of Engineering, Princess Nourah bint Abdulrahman University, P.O. Box 84428, Riyadh 11671, Saudi Arabia
5
Department of Information Technology, Faculty of Computing and Information Technology, Northern Border University, Arar 91431, Saudi Arabia
*
Authors to whom correspondence should be addressed.
Fractal Fract. 2025, 9(12), 803; https://doi.org/10.3390/fractalfract9120803
Submission received: 13 October 2025 / Revised: 23 November 2025 / Accepted: 1 December 2025 / Published: 8 December 2025
(This article belongs to the Special Issue Fractional Order Modelling of Dynamical Systems)

Abstract

In this paper, we study the local stability of an incommensurate fractional reaction–diffusion glycolysis model. The glycolysis process, fundamental to cellular metabolism, exhibits complex dynamical behaviors when formulated as a nonlinear reaction–diffusion system. To capture the heterogeneous memory effects often present in biochemical and chemical processes, we extend the classical model by introducing incommensurate fractional derivatives, where each species evolves with a distinct fractional order. We linearize the system around the positive steady state and derive sufficient conditions for local asymptotic stability by analyzing the eigenvalues of the associated Jacobian matrix under fractional-order dynamics. The results demonstrate how diffusion and non-uniform fractional orders jointly shape the stability domain of the system, highlighting scenarios where diffusion destabilizes homogeneous equilibria and others where incommensurate memory effects enhance stability. Numerical simulations are presented to illustrate and validate the theoretical findings.

1. Introduction

Reaction–diffusion systems have long served as a cornerstone for modeling spatially extended phenomena in physics, chemistry, and biology. Since the seminal works of Turing and Prigogine, such systems have been known to exhibit rich dynamical behaviors, including pattern formation, oscillations, and spatiotemporal chaos—phenomena that cannot be captured by ordinary differential equations alone [1,2]. Among the numerous biochemical processes modeled using reaction–diffusion systems, the glycolysis pathway occupies a particularly central position due to its universality across almost all living organisms [3,4]. Glycolysis constitutes the primary energy-producing mechanism in the cell, converting glucose into pyruvate and generating ATP. The nonlinear feedback loops inherent in enzymatic reactions make this pathway a fertile ground for exploring oscillatory and diffusive instabilities in biochemical systems [5,6].
Classically, glycolysis models have been described by systems of nonlinear ordinary differential equations that capture enzyme kinetics under the Michaelis–Menten or Sel’kov frameworks [3,4]. However, to account for spatial heterogeneity, diffusion terms have been introduced, leading to the well-known glycolysis reaction–diffusion system [6,7]. Such models successfully describe pattern formation and wave propagation in metabolic oscillations, bridging the gap between molecular dynamics and spatial organization in living tissues.
In the past two decades, fractional calculus has emerged as a natural extension of classical integer-order modeling, capable of describing systems with memory, hereditary, and nonlocal behaviors [8,9]. Fractional derivatives introduce a continuous spectrum of differentiation orders, offering enhanced flexibility for modeling anomalous transport and subdiffusive processes often observed in cellular media [10,11]. The inclusion of fractional operators in reaction–diffusion systems has significantly deepened our understanding of complex biochemical dynamics [12,13,14]. They provide a mathematical framework to describe long-range temporal correlations and fractional kinetics [15,16,17,18].
The application of fractional calculus to glycolysis dynamics has revealed new insights into oscillation damping, stability transitions, and anomalous relaxation phenomena [19,20]. Typically, these models employ a commensurate fractional order, meaning all components of the system share the same non-integer derivative order; while commensurate models capture global memory effects, they fail to describe the asymmetric memory and relaxation behavior observed experimentally in biochemical species with distinct molecular structures or diffusion coefficients.
To address this limitation, the notion of incommensurate fractional systems has been introduced, where each state variable evolves according to its own fractional order [21,22]. Such systems are more realistic for biological modeling since enzymes, substrates, and regulatory intermediates generally exhibit heterogeneous relaxation processes and non-uniform diffusion. In the context of reaction–diffusion models, this approach enables the description of multi-scale memory effects and nonlocal coupling between spatial and temporal dynamics [23,24].
Despite the increasing attention toward fractional reaction–diffusion systems, the specific case of incommensurate fractional glycolysis models remains underexplored. Previous studies have focused primarily on synchronization phenomena [25,26,27], stability in integer-order or commensurate cases [19,28], and numerical approximation techniques [25,29]. However, the combined influence of diffusion, nonlinear enzymatic reactions, and non-uniform fractional memory on the stability of glycolysis systems has not yet been comprehensively analyzed. Unlike existing fractional glycolysis models [30,31], which assume identical fractional orders, the present study considers an incommensurate system where each species evolves under its own Caputo derivative, capturing heterogeneous memory and relaxation effects.
The present work fills this gap by formulating and analyzing an incommensurate fractional reaction–diffusion model of glycolysis. In this framework, each chemical species evolves under a distinct Caputo fractional derivative, thereby incorporating different memory characteristics into the dynamics. We perform a local stability analysis of the system by linearizing it around the unique positive steady state and studying the eigenvalues of the corresponding Jacobian matrix under fractional-order constraints. The analytical results establish sufficient conditions for local asymptotic stability and clarify how diffusion and incommensurate memory interact to modulate the system’s dynamic behavior. Numerical simulations further validate the theoretical predictions, illustrating both stable and metastable regimes depending on the fractional orders.
The paper is organized as follows. Section 2 recalls key concepts from fractional calculus and stability theory. Section 3 formulates the incommensurate fractional glycolysis reaction–diffusion model. Section 4 presents the local stability analysis in both diffusion-free and diffusive contexts. Section 5 provides numerical simulations to confirm the theoretical findings, and Section 6 concludes with remarks and perspectives for future research.

2. Preliminaries

We begin this section by establishing the principal notations and mathematical conventions adopted throughout the chapter. Furthermore, we recall several fundamental concepts from the theory of fractional-order systems, including key definitions, operator properties, and essential inequalities. These preliminaries constitute the theoretical foundation for the subsequent stability analysis, particularly within the discrete-time and memory-dependent framework considered in this study.
Definition 1
([32]). The Riemann–Liouville fractional integral of a function f ( t ) , integrable over [ t 0 , t ] , and of order δ > 0 , is given by
D t δ t 0 f ( t ) = 1 Γ ( δ ) t 0 t ( t τ ) δ 1 f ( τ ) d τ ,
where Γ ( δ ) denotes the Gamma function,
Γ ( δ ) = 0 e t t δ 1 d t .
Definition 2
([32]). For a function f that is n-times continuously differentiable ( f C n ) on ( t 0 , t ) , the Caputo fractional derivative of order δ > 0 is expressed as
D t δ t 0 C f ( t ) = 1 Γ ( n δ ) t 0 t ( t τ ) n δ 1 f ( n ) ( τ ) d τ ,
where n = min { k N k > δ } .
Consider the following non-autonomous incommensurate fractional-order system governed by Caputo derivatives:
D t δ 1 t 0 C u ( t ) = F ( u , v ) , D t δ 2 t 0 C v ( t ) = G ( u , v ) , t > t 0 .
A point ( u * , v * ) constitutes an equilibrium of the system if it satisfies
F ( u * , v * ) = 0 , G ( u * , v * ) = 0 .
Lemma 1
([32]). Let u ( t ) be a real-valued function that is differentiable and continuous on [ t 0 , t ] . Then, for any δ ( 0 , 1 ] , the following inequality holds:
D t δ t 0 C [ u ( t ) ] 2 2 u ( t ) · D t δ t 0 C u ( t ) .
Lemma 2
([33]). The equilibrium ( u * , v * ) of system (3) is locally asymptotically stable if and only if the eigenvalues λ i ( 0 , 1 ] of the Jacobian matrix J ( u * , v * ) satisfy
| arg ( λ i ) |   > β π 2 , for i = 1 , 2 ,
where β = max { δ 1 , δ 2 } arg ( · ) denotes the complex argument (phase angle) of the eigenvalue.
Theorem 1
([34]). Consider the zero solution x = 0 of system (8). Suppose that for all x R n , the following inequality holds:
i = 1 n I t α i β x i ( t ) f i ( t , x ( t ) ) 0 .
Then the trivial solution x = 0 is stable.
Furthermore, if
i = 1 n I t α i β x i ( t ) f i ( t , x ( t ) ) < 0 for all x 0 ,
then the zero solution is asymptotically stable.

3. Model Formulation and Fractional Generalization

In this section, we analyze the proposed incommensurate fractional glycolysis reaction–diffusion model using standard analytical techniques commonly employed in the study of fractional-order systems. The methods presented here extend the well-established approaches for commensurate fractional dynamics to the more general incommensurate setting, where each state variable evolves with its own distinct fractional order. This framework allows for a more realistic representation of heterogeneous memory effects in biochemical systems, where different components often exhibit different rates of diffusion, reaction kinetics, or fractional relaxation.
To the best of our knowledge, this study represents the first incommensurate fractional formulation of the glycolysis reaction–diffusion model available in the literature. Previous works have predominantly considered integer-order or commensurate fractional versions of similar biochemical models, where all species share the same fractional order of differentiation. However, such simplifications may overlook the nonuniform time-scale behaviors that naturally arise in enzymatic processes, where activator and inhibitor concentrations often exhibit different temporal memory characteristics. By introducing incommensurate fractional derivatives, we capture this diversity in dynamical responses and provide a richer mathematical description of the glycolytic oscillation process.
The classical glycolysis reaction–diffusion model, originally proposed as a mathematical description of enzymatic oscillations in biochemical systems, serves as the foundational structure for our analysis. This model describes the spatio-temporal evolution of chemical concentrations under both reaction and diffusion effects, and has been widely employed to study the emergence of oscillations, wavefronts, and pattern formation in biological media. Specifically, the system introduced in Refs. [35,36] is formulated as follows:
z t = d 1 Δ z ( x , t ) + b w ( x , t ) z ( x , t ) + z 2 ( x , t ) w ( x , t ) , z Ω , t > 0 , w t = d 2 Δ w ( x , t ) + a b w ( x , t ) z 2 ( x , t ) w ( x , t ) , z Ω , t > 0 , z n = w n = 0 , z Ω , t > 0 , z ( x , 0 ) = z 0 ( x ) > 0 , w ( x , 0 ) = w 0 ( x ) > 0 , x Ω .
Here, z ( x , t ) and w ( x , t ) denote the chemical concentrations of two interacting species, d 1 and d 2 are the diffusion coefficients, a represents the dimensionless input flow rate, and b is the dimensionless constant rate associated with the low-activity state. The spatial domain Ω R n is assumed to be bounded with a sufficiently smooth boundary Ω . For a two-cell system, the model exhibits several stability results as reported in [37,38]. A notable special case, known as the Sel’kov model, arises when b = 0 , and it has attracted considerable research attention in recent years [39,40,41].
Given the growing interest in fractional-order systems to capture memory and hereditary effects in biochemical dynamics and to capture non-Markovian memory in enzyme–substrate interactions and anomalous diffusion within cellular media, the classical time derivative t in Equation (9) is replaced by the Caputo fractional operator D t ϑ t 0 C . This extension leads directly to Equation (10) and reflects subdiffusive transport and long-range temporal correlations typical of intracellular biochemical processes.
D t ϑ 0 C z ( x , t ) d 1 Δ z ( x , t ) = b w ( x , t ) z ( x , t ) + z 2 ( x , t ) w ( x , t ) , z Ω , t > 0 , D t ϑ 0 C w ( x , t ) d 2 Δ w ( x , t ) = a b w ( x , t ) z 2 ( x , t ) w ( x , t ) , z Ω , t > 0 ,
where D t δ 0 C ( · ) denotes the Caputo fractional derivative of order 0 < δ 1 , and Δ = i = 1 n 2 x i 2 is the Laplacian operator. The parameters d 1 , d 2 , a , b are strictly positive constants, and the model is supplemented with the same Neumann boundary and initial conditions as before.
To generalize the system and capture distinct memory effects in the activator and inhibitor variables, we introduce the incommensurate-time fractional reaction–diffusion glycolysis model as follows:
D t ϑ 1 0 C z ( x , t ) = d 1 Δ z ( x , t ) + b w ( x , t ) z ( x , t ) + z 2 ( x , t ) w ( x , t ) , D t ϑ 2 0 C w ( x , t ) = d 2 Δ w ( x , t ) + a b w ( x , t ) z 2 ( x , t ) w ( x , t ) ,
with the initial conditions
z ( x , 0 ) = z 0 ( x ) , w ( x , 0 ) = w 0 ( x ) ,
where 0 < ϑ 1 , ϑ 2 1 denote the fractional orders associated with the two state variables z and w, respectively. The incommensurate nature of the system—i.e., when ϑ 1 ϑ 2 —represent heterogeneous memory effects associated with distinct biochemical processes, such as enzyme saturation kinetics and anomalous intracellular diffusion; in addition, they reflects different relaxation behaviors in the interacting biochemical species, leading to richer temporal dynamics and more accurate modeling of nonlocal transport phenomena in cellular processes.
The term ’metastable regime’ refers to long-lived transient oscillations that precede asymptotic stabilization, a phenomenon frequently induced by memory effects in fractional systems. These regimes emerge naturally in incommensurate systems due to distinct relaxation times associated with each fractional order.
Although direct experimental quantification of fractional orders in glycolytic media remains an open problem, the proposed model qualitatively reproduces experimentally observed oscillation damping and spatiotemporal relaxation, in agreement with Goldbeter [5] and Li et al. [14]. This provides an indirect empirical validation of the fractional formulation.

4. Local Stability

In contrast with previous fractional glycolysis models that employ a single, common fractional order, the present work analyzes an incommensurate formulation where each variable possesses its own fractional order, thus enabling heterogeneous memory effects. This leads to new sufficient conditions for local asymptotic stability (Theorems 2 and 3) that encompass commensurate and integer-order cases as particular limits.
To analyze the asymptotic stability of the incommensurate fractional glycolysis reaction–diffusion system, we first determine its unique equilibrium point. This equilibrium corresponds to the constant steady-state concentrations where both temporal and spatial variations vanish. By setting the fractional derivatives and diffusion terms to zero, a nonlinear algebraic system is obtained, whose positive solution ( z * , w * ) defines the equilibrium around which the stability analysis is carried out.
d 1 Δ z * + b w * z * + ( z * ) 2 w * = 0 , d 2 Δ w * + a b w * ( z * ) 2 w * = 0 .
Equilibrium point derivation:
The equilibrium ( z * , w * ) solves the following system:
b w * z * + ( z * ) 2 w * = 0 , a b w * ( z * ) 2 w * = 0 .
From the first equation we obtain
w * ( b + ( z * ) 2 ) = z * w * = z * b + ( z * ) 2 .
From the second equation,
a w * ( b + ( z * ) 2 ) = 0 w * ( b + ( z * ) 2 ) = a .
Equating the two expressions for w * ( b + ( z * ) 2 ) yields
z * = a .
Therefore, the equilibrium is
z * = a , w * = a b + a 2 .
If a > 0 and b > 0 , then z * > 0 and w * > 0 . The algebra above shows the equilibrium is unique under the stated parameter positivity assumptions.

4.1. Local Stability of the Free-Diffusion System

We now establish sufficient conditions for the local asymptotic stability of the system in the absence of diffusion. In this case, the model reduces to
D t ϑ 1 0 C z ( t ) = b w ( t ) z ( t ) + z 2 ( t ) w ( t ) , D t ϑ 2 0 C w ( t ) = a b w ( t ) z 2 ( t ) w ( t ) ,
where D t ϑ 0 C denotes the Caputo fractional derivative operator of order ϑ .
Theorem 2.
The system (13) is locally asymptotically stable at the steady state ( z * , w * ) if either of the following holds:
  • If
    a 2 b 2 a 2 + b ( a 2 + b ) 2 4 ( a 2 + b ) , a n d a 2 b 2 a 2 + b < a 2 + b ,
  • If
    a 2 b 2 a 2 + b ( a 2 + b ) 2 < 4 ( a 2 + b ) , a n d a 2 b 2 a 2 + b < a 2 + b .
Proof. 
To study local stability, we linearize the system around ( z * , w * ) and compute the Jacobian matrix as follows:
J ( z * , w * ) = 2 a 2 a 2 + b 1 a 2 a 2 + b 2 a 2 a 2 + b ( a 2 + b ) .
The trace and determinant of J are
tr ( J ) = 2 a 2 a 2 + b ( a 2 + b ) 1 , det ( J ) = a 2 + b .
The characteristic polynomial is
Λ 2 tr ( J ) Λ + det ( J ) = 0 ,
with discriminant
N Λ = tr 2 ( J ) 4 det ( J ) = a 2 b 2 a 2 + b ( a 2 + b ) 2 4 ( a 2 + b ) .
  • Case 1: N Λ > 0 . The eigenvalues Λ 1 , 2 are real. If tr ( J ) < 0 and det ( J ) > 0 , then both eigenvalues are negative, and ( z * , w * ) is asymptotically stable. If tr ( J ) > 0 , then one eigenvalue is positive, and the system is unstable.
  • Case 2: N Λ < 0 . The eigenvalues are complex conjugates, as follows:
    Λ 1 , 2 = tr ( J ) 2 ± i N Λ 2 .
Stability then depends on the sign of tr ( J ) . If tr ( J ) < 0 , both eigenvalues have negative real parts, and ( z * , w * ) is asymptotically stable. If tr ( J ) > 0 , instability follows. For tr ( J ) = 0 , the eigenvalues are purely imaginary, and the equilibrium is asymptotically stable in the incommensurate fractional-order sense provided, β = max { ϑ 1 , ϑ 2 } ( 0 , 1 ] .
Thus, the equilibrium is locally asymptotically stable under the stated conditions. □

4.2. Local Stability of the Diffusion System

We now investigate the stability of the equilibrium point ( z * , w * ) in the presence of diffusion. Following the analytical approach proposed in [42], we begin by formulating the associated eigenvalue problem derived from the linearization of the incommensurate fractional glycolysis system around the steady state.
Δ z ( x , t ) + Λ i z i ( x , t ) = 0 ,
Incorporating diffusion, the incommensurate fractional system becomes
D t ϑ 1 0 C z ( x , t ) = d 1 Δ z ( x , t ) + b w ( x , t ) z ( x , t ) + z 2 ( x , t ) w ( x , t ) , D t ϑ 2 0 C w i ( x , t ) = d 2 Δ w ( x , t ) + a b w ( x , t ) z 2 ( x , t ) w ( x , t ) .
Linearizing (15) around the steady state ( z * , w * ) yields the Jacobian matrix,
J i = d 1 Λ i + 2 a 2 a 2 + b 1 a 2 a 2 + b 2 a 2 a 2 + b d 2 Λ i ( a 2 + b ) .
Theorem 3.
Suppose
a 2 b 2 a 2 + b ( a 2 + b ) 2 > 4 ( a 2 + b ) , a n d a 2 b 2 a 2 + b < a 2 + b .
Then, system (11) is asymptotically stable at the equilibrium ( z * , w * ) provided the following conditions hold:
1.
If d 1 < d 2 , then
d 1 Λ 1 2 a 2 a 2 + b 1 .
2.
If d 1 > d 2 , then
d 1 Λ 1 2 a 2 a 2 + b 1 ,
and in addition the eigenvalues
μ j ( Λ i ) = tr ( J i ) ± tr 2 ( J i ) 4 det ( J i ) 2 , j = 1 , 2 ,
satisfy the fractional-order stability condition
Arg ( μ j ( Λ i ) ) > β π 2 , j = 1 , 2 , for β = max { ϑ 1 , ϑ 2 } .
Proof. 
To analyze the local asymptotic stability of ( z * , w * ) in the diffusion case, we linearize system (15). The resulting Jacobian matrix for the i-th mode is
J i = d 1 Λ i + 2 a 2 a 2 + b 1 a 2 a 2 + b 2 a 2 a 2 + b d 2 Λ i ( a 2 + b ) .
The corresponding characteristic polynomial is
μ 2 ( Λ i ) tr ( J i ) μ ( Λ i ) + det ( J i ) = 0 ,
where
tr ( J i ) = ( d 1 + d 2 ) Λ i + a 2 b 2 a 2 + b ( a 2 + b ) ,
det ( J i ) = d 1 d 2 Λ i 2 + d 1 ( a 2 + b ) d 2 a 2 b 2 a 2 + b Λ i + ( a 2 + b ) .
The discriminant of (18) is
N i = tr 2 ( J i ) 4 det ( J i ) .
After simplification, this becomes
N i = ( d 1 d 2 ) 2 Λ i 2 2 ( d 1 d 2 ) a 2 b 2 a 2 + b + ( a 2 + b ) Λ i + Δ Λ ,
where Δ Λ is a constant depending on ( a , b ) .
The stability of ( z * , w * ) therefore depends on the sign of N i . The discriminant of N i with respect to Λ i is
N Λ i = 4 ( d 1 d 2 ) 2 a 2 b 2 a 2 + b + ( a 2 + b ) 2 4 ( d 1 d 2 ) 2 a 2 b 2 a 2 + b ( a 2 + b ) 2 4 ( a 2 + b ) .
Clearly, N Λ i > 0 whenever d 1 d 2 . We distinguish two cases:
  • Case 1: d 1 < d 2 . If
    a 2 b 2 a 2 + b ( a 2 + b ) 2 > 4 ( a 2 + b ) ,
    then the two roots of N Λ i = 0 are negative, which implies N Λ i > 0 . The roots of (18) are
    μ 1 , 2 ( Λ i ) = tr ( J i ) ± tr 2 ( J i ) 4 det ( J i ) 2 .
Both are real, and μ 1 ( Λ i ) < 0 . In addition, if
d 1 Λ 1 2 a 2 a 2 + b 1 ,
then μ 2 ( Λ i ) < 0 as well. Consequently,
| Arg ( μ 1 ( Λ i ) ) |   =   | Arg ( μ 2 ( Λ i ) ) |   = π ,
which guarantees asymptotic stability of ( z * , w * ) .
  • Case 2: d 1 > d 2 . In this case, the same stability requirement holds,
    d 1 Λ 1 2 a 2 a 2 + b 1 ,
    and provided det ( J i ) > 0 , both eigenvalues μ 1 ( Λ i ) and μ 2 ( Λ i ) are negative. To comply with Theorem 2 for fractional-order systems, they must also satisfy
    Arg ( μ j ( Λ i ) ) > β π 2 , j = 1 , 2 .
Hence, the equilibrium ( z * , w * ) is asymptotically stable under the conditions stated in Theorem 3. □

5. Numerical Examples

In this section, we present a series of numerical simulations designed to illustrate the theoretical findings regarding the stability and convergence of the incommensurate fractional glycolysis reaction–diffusion system. All simulations were implemented in Matlab using uniform spatial and temporal discretizations. The results clearly confirm the asymptotic behavior predicted by the analytical study.
Example 1.
We first consider the fractional glycolysis reaction–diffusion system under the parameter set
( d 1 , d 2 , a , b ) = ( 1 , 2 , 0.1 , 0.01 ) ,
with spatial and temporal discretization given by N = 100 , = 0.1 , t [ 0 , 10 ] , and x [ 0 , 20 ] . And the corresponding initial conditions are taken as
ϕ 1 ( x i ) = 3.5 + cos ( π x i ) 5 , ϕ 2 ( x i ) = 2 + cos ( π x i ) 5 .
The numerical results indicate that all trajectories of the system converge toward the same unique positive equilibrium point,
( z * , w * ) = ( 1 , 0.3 ) ,
confirming the asymptotic stability of the equilibrium. The simulation further validates the analytical conditions derived in Theorem 3, particularly regarding the roles of a (the dimensionless input flow rate) and b (the dimensionless constant rate of the low-activity state).
As the fractional order ϑ approaches 1, the trajectories stabilize more rapidly, showing a faster convergence to the steady state. Figure 1 and Figure 2 demonstrate the temporal evolution of z ( x , t ) and w ( x , t ) and their convergence in the phase plane. These plots confirm that the incommensurate fractional system successfully preserves the theoretical stability characteristics of its continuous counterpart.
Example 2.
To further explore the impact of fractional differentiation on system dynamics, we now consider the incommensurate case, where distinct memory effects are assigned to the two state variables. Specifically, we take
ϑ 1 = 0.8 , ϑ 2 = 0.9 ,
with new parameters and the same boundary conditions as in Example 1.
The system again evolves toward the same equilibrium ( z * , w * ) = ( 0.5 , 0.28 ) , yet the transient behavior is markedly different. The solution exhibits slower diffusion-driven oscillations before settling, reflecting the unequal temporal memory in z and w. This demonstrates how incommensurate fractional dynamics can capture richer intermediate behaviors while preserving the system’s long-term stability.
Figure 1, Figure 2, Figure 3, Figure 4, Figure 5, Figure 6, Figure 7 and Figure 8 reveal that incommensurate memory accelerates diffusion-induced damping and broadens transient oscillation zones. Physically, this reflects how heterogeneous enzymatic memory modifies concentration gradients and delays pattern formation, consistent with observed anomalous diffusion in glycolytic media.
Figure 7 and Figure 8 depict the spatio-temporal surfaces and the convergence trajectories. Compared to the commensurate case, the convergence is smoother but delayed, highlighting the interplay between fractional order, diffusion, and nonlinearity.

Numerical Implementation and Validation

This subsection provides additional details about the numerical methodology used to generate the examples, as well as convergence tests and figure information.
Spatial and temporal discretization: The one-dimensional spatial domain x [ 0 , L ] is discretized using a uniform grid, x i = i Δ x , i = 1 , , N x , with Δ x = L / ( N x 1 ) . The diffusion term is approximated by the standard centered finite difference,
2 u x 2 ( x i , t n ) u i + 1 n 2 u i n + u i 1 n Δ x 2 ,
subject to homogeneous Neumann (zero-flux) boundary conditions, implemented by reflecting boundary values ( u 0 n = u 2 n , u N x + 1 n = u N x 1 n ).
Time discretization of the Caputo derivative is performed with the L1 approximation. For a uniform time grid t n = n Δ t , the Caputo derivative D t ϑ u ( t n + 1 ) is approximated by
D t ϑ u ( t n + 1 ) 1 Δ t ϑ j = 0 n ω j ( ϑ ) u n + 1 j u n j , ω j ( ϑ ) = ( j + 1 ) 1 ϑ j 1 ϑ Γ ( 2 ϑ ) .
This scheme is implemented explicitly for the reaction–diffusion equations. Neumann boundary conditions and memory convolution are handled exactly as in the script.
Convergence and numerical stability: The L1 scheme is known to have a global truncation error of order O ( Δ t 2 ϑ ) for sufficiently smooth solutions, while the spatial discretization is second order, O ( Δ x 2 ) . To verify the implementation, we halved both Δ t and Δ x and computed the difference in the maximum norm between successive grids. For the parameter set ( L , N x , T , N t , ϑ z , ϑ w ) = ( 20 , 80 , 15 , 600 , 0.7 , 0.9 ) , the refinement tests yielded z Δ t z Δ t / 2   < 10 4 and w Δ t w Δ t / 2   < 5 × 10 4 , confirming convergence within the target tolerance. The chosen timestep Δ t = T / N t satisfies the empirical stability requirement for the explicit scheme used.
Comparison with integer and commensurate cases: For validation, we compared results from the incommensurate case ( ϑ z , ϑ w ) = ( 0.7 , 0.9 ) with those from the commensurate fractional ( ϑ z , ϑ w ) = ( 0.5 , 0.5 ) and classical integer-order ( ϑ z , ϑ w ) = ( 1 , 1 ) cases. The integer-order model relaxes fastest toward equilibrium, while the fractional and incommensurate cases exhibit slower, memory-driven decay and transient oscillations, as illustrated in the updated Figure 1, Figure 2, Figure 3, Figure 4, Figure 5 and Figure 6. These comparisons confirm the consistency of the numerical implementation and highlight the distinct influence of heterogeneous memory.

6. Conclusions

In this work, we investigated the local stability of an incommensurate fractional reaction–diffusion glycolysis model. By incorporating fractional derivatives of different orders for each state variable, the model provides a more flexible framework for describing heterogeneous memory effects inherent in biochemical processes. Through linear stability analysis, we established explicit conditions under which the homogeneous steady state remains locally asymptotically stable. Our findings show that the interplay between diffusion and fractional orders can give rise to contrasting behaviors: diffusion may either destabilize equilibria through Turing-type instabilities or reinforce stability depending on parameter regimes. The incommensurate fractional orders further enrich the dynamical repertoire, influencing both the onset and persistence of oscillatory and patterned solutions.
This study highlights the significance of considering incommensurate fractional operators in the modeling of glycolysis and related biochemical processes. Future research could extend these results to global stability analysis, bifurcation scenarios, and more detailed numerical simulations to better capture the complex spatiotemporal structures observed in real biological systems.

Author Contributions

Conceptualization, O.K.; Methodology, A.H. and M.A.; Software, A.O. and L.E.A.; Validation, A.H.; Formal analysis, L.E.A. and M.A.; Data curation, M.A.; Writing—original draft, O.K. and L.E.A.; Writing—review & editing, A.H. and A.O.; Visualization, A.O.; Supervision, O.K. All authors have read and agreed to the published version of the manuscript.

Funding

Princess Nourah bint Abdulrahman University Researchers Supporting Project number (PNURSP2025R831), Princess Nourah bint Abdulrahman University, Riyadh, Saudi Arabia. The authors extend their appreciation to the Deanship of Scientific Research at Northern Border University, Arar, KSA for funding this research work through the project number "NBU-FFR-2025-2443-16".

Data Availability Statement

The original contributions presented in this study are included in the article. Further inquiries can be directed to the corresponding author.

Acknowledgments

Princess Nourah bint Abdulrahman University Researchers Supporting Project number (PNURSP2025R831), Princess Nourah bint Abdulrahman University, Riyadh, Saudi Arabia. The authors extend their appreciation to the Deanship of Scientific Research at Northern Border University, Arar, KSA for funding this research work through the project number "NBU-FFR-2025-2443-16".

Conflicts of Interest

The authors declare no conflicts of interest.

References

  1. Turing, A.M. The chemical basis of morphogenesis. Philos. Trans. R. Soc. B 1952, 641, 37–72. [Google Scholar]
  2. Epstein, I.R.; Pojman, J.A. An Introduction to Nonlinear Chemical Dynamics; Oxford University Press: Oxford, UK, 1998. [Google Scholar]
  3. Sel’kov, E.E. Self-oscillations in glycolysis. Eur. J. Biochem. 1968, 4, 79–86. [Google Scholar] [CrossRef]
  4. Higgins, J. A Chemical Mechanism for Oscillation of Glycolytic Intermediates in Yeast Cells. Biophys. J. 1964, 6, 989–994. [Google Scholar] [CrossRef]
  5. Goldbeter, A. Biochemical Oscillations and Cellular Rhythms; Cambridge University Press: Cambridge, UK, 1996. [Google Scholar]
  6. Borisuk, M.T.; Goldbeter, A. Oscillations and multistability in glycolytic pathways. J. Theor. Biol. 1998, 10, 5820–5825. [Google Scholar]
  7. Petrov, V.; Scott, S.K.; Showalter, K. Oscillations and waves in the Belousov–Zhabotinsky reaction. J. Chem. Phys. 1994, 10, 261–264. [Google Scholar]
  8. Podlubny, I. Fractional Differential Equations; Academic Press: New York, NY, USA, 1999. [Google Scholar]
  9. Magin, R. Fractional Calculus in Bioengineering; Begell House: Danbury, CT, USA, 2006. [Google Scholar]
  10. Metzler, R.; Klafter, J. The random walk’s guide to anomalous diffusion. Phys. Rep. 2000, 399, 1–77. [Google Scholar] [CrossRef]
  11. Li, C.; Zeng, F. Numerical Methods for Fractional Calculus; CRC Press: Boca Raton, FL, USA, 2020. [Google Scholar]
  12. Gorenflo, R.; Kilbas, A.; Mainardi, F.; Rogosin, S. Mittag-Leffler Functions, Related Topics and Applications; Springer: Berlin/Heidelberg, Germany, 2014. [Google Scholar]
  13. Sun, H.; Chen, W.; Li, C.; Chen, Y. Fractional differential models for anomalous diffusion. Phys. A Stat. Mech. Its Appl. 2010, 389, 2719–2724. [Google Scholar] [CrossRef]
  14. Li, H.L.; Zhang, L.; Hu, C.; Jiang, Y.L.; Teng, Z. Dynamical analysis of a fractional-order predator-prey model incorporating a prey refuge. J. Appl. Math. Comput. 2017, 54, 435–449. [Google Scholar] [CrossRef]
  15. Li, P.; Gao, R.; Xu, C.; Li, Y.; Akgül, A.; Baleanu, D. Dynamics exploration for a fractional-order delayed zooplankton–phytoplankton system. Chaos Solitons Fractals 2023, 166, 112975. [Google Scholar] [CrossRef]
  16. Alqahtani, R.T.; Ahmad, S.; Akgül, A. Dynamical analysis of bio-ethanol production model under generalized nonlocal operator in Caputo sense. Mathematics 2021, 9, 2370. [Google Scholar] [CrossRef]
  17. Peter, O.J.; Oguntolu, F.A.; Ojo, M.M.; Olayinka Oyeniyi, A.; Jan, R.; Khan, I. Fractional order mathematical model of monkeypox transmission dynamics. Phys. Scr. 2022, 97, 084005. [Google Scholar] [CrossRef]
  18. Xu, C.; Farman, M.; Pang, Y.; Liu, Z.; Liao, M.; Yao, L.; Amilo, D. Mathematical analysis and dynamical transmission of SEI r I s R model with different infection stages by using fractional operator. Int. J. Biomath. 2025, 12, 2450151. [Google Scholar]
  19. Sabarinathan, S.; Sivashankar, M.; Nisar, K.S.; Alsaeed, S.; Ravichandran, C. Dynamical behaviors for analyzing the stability of glycolysis model using fractal fractional derivative. Partial Differ. Equ. Appl. Math. 2025, 14, 101198. [Google Scholar] [CrossRef]
  20. Naziha, B.; Nabil, S. A New mathematical model for the glycolysis phenomenon involving Caputo fractional derivative: Well posedness, stability and bifurcation. Chaos Solitons Fractals 2021, 142, 110520. [Google Scholar]
  21. Chen, J.; Shen, Y.; Li, X.; Yang, S.; Wen, S. Bifurcation and stability analysis of commensurate fractional-order van der Pol oscillator with time-delayed feedback. Indian J. Phys. 2019, 94, 1615–1624. [Google Scholar] [CrossRef]
  22. Das, S. Functional Fractional Calculus for System Identification and Controls; Springer: Berlin/Heidelberg, Germany, 2021. [Google Scholar]
  23. Owolabi, K.M.; Jain, S.; Pindza, E.; Mare, E. Comprehensive Numerical Analysis of Time-Fractional Reaction–Diffusion Models with Applications to Chemical and Biological Phenomena. Mathematics 2024, 12, 3251. [Google Scholar] [CrossRef]
  24. Ali, I.; Islam, S. Stability analysis of fractional two-dimensional reaction-diffusion model with applications in biological processes. AIMS Math. 2025, 5, 11732–11756. [Google Scholar] [CrossRef]
  25. Ouannas, A.; Batiha, I.M.; Bekiros, S.; Liu, J.; Jahanshahi, H.; Aly, A.A.; Alghtani, A.H. Synchronization of the glycolysis reaction-diffusion model via linear control law. Entropy 2021, 23, 1516. [Google Scholar] [CrossRef]
  26. Hatamleh, R.; Bendib, I.; Qazza, A.; Saadeh, R.; Ouannas, A.; Dalah, M. Finite time Stability and Synchronization of the Glycolysis Reaction-Diffusion model. Int. J. Neutrosophic Sci. (IJNS) 2025, 25, 371–386. [Google Scholar]
  27. Danø, S.; Hynne, F.; De Monte, S.; d’Ovidio, F.; Sørensen, P.G.; Westerhoff, H. Synchronization of glycolytic oscillations in a yeast cell population. Faraday Discuss. 2002, 120, 261–275. [Google Scholar] [CrossRef]
  28. Atabaigi, A. Turing instabilities in a glycolysis reaction-diffusion system. Appl. Anal. 2024, 103, 377–392. [Google Scholar] [CrossRef]
  29. Ahmed, N.; Rafiq, M.; Baleanu, D.; Rehman, M.A.U.; Khan, I.; Ali, M.; Nisar, K.S. Structure preserving algorithms for mathematical model of auto-catalytic glycolysis chemical reaction and numerical simulations. Eur. Phys. J. Plus 2020, 135, 522. [Google Scholar] [CrossRef]
  30. Uddin, M.J. Analysis of chaotic dynamics: A fractional order glycolysis model. Netw. Biol. 2022, 12, 142. [Google Scholar]
  31. Chu, Y.M.; Khan, M.S.; Abbas, M.; Ali, S.; Nazeer, W. On characterizing of bifurcation and stability analysis for time fractional glycolysis model. Chaos Solitons Fractals 2022, 165, 112804. [Google Scholar] [CrossRef]
  32. Hammad, M.M.A.; Bendib, I.; Alshanti, W.G.; Alshanty, A.; Ouannas, A.; Hioual, A.; Momani, S. Fractional-order Degn–Harrison reaction–diffusion model: Finite-time dynamics of stability and synchronization. Computation 2024, 12, 144. [Google Scholar] [CrossRef]
  33. Petras, I. Fractional-Order Nonlinear Systems: Modeling, Analysis and Simulation; Springer Science & Business Media: Berlin/Heidelberg, Germany, 2011. [Google Scholar]
  34. Momani, S.; Djenina, N.; Ouannas, A.; Batiha, I.M. Stability Results for Nonlinear Fractional Differential Equations with Incommensurate Orders. IFAC-Papersonline 2024, 58, 286–290. [Google Scholar] [CrossRef]
  35. Ahmed, N.; Ss, T.; Imran, M.; Rafiq, M.; Rehman, M.A.; Younis, M. Numerical analysis of auto-catalytic glycolysis model. AIP Adv. 2019, 9, 085213. [Google Scholar] [CrossRef]
  36. Al Noufaey, K.S. Stability analysis for Selkov-Schnakenberg reaction-diffusion system. Open Math. 2021, 19, 46–62. [Google Scholar] [CrossRef]
  37. Ashkenazi, M.; Othmer, H.G. Spatial patterns in coupled biochemical oscillators. J. Math. Biol. 1977, 5, 305–350. [Google Scholar] [CrossRef]
  38. Tyson, J.; Kauffman, S. Control of mitosis by a continuous biochemical oscillation: Synchronization; spatially inhomogeneous oscillations. J. Math. Biol. 1975, 1, 289–310. [Google Scholar] [CrossRef]
  39. Davidson, F.A.; Rynne, B.P. A priori bounds and global existence of solutions of the steady-state Sel’kov model. Proc. R. Soc. Edinb. Sect. A Math. 2000, 130, 507–516. [Google Scholar] [CrossRef]
  40. Furter, J.E.; Eilbeck, J.C. Analysis of bifurcations in reaction–diffusion systems with no-flux boundary conditions: The Sel’kov model. Proc. R. Soc. Edinb. Sect. A Math. 1995, 125, 413–438. [Google Scholar] [CrossRef]
  41. Peng, R.; Wang, M.; Yang, M. Positive steady-state solutions of the Sel’kov model. Math. Comput. Model. 2006, 44, 945–951. [Google Scholar] [CrossRef]
  42. Casten, R.G.; Holland, C.J. Stability properties of solutions to systems of reaction-diffusion equations. SIAM J. Appl. Math. 1977, 33, 353–364. [Google Scholar] [CrossRef]
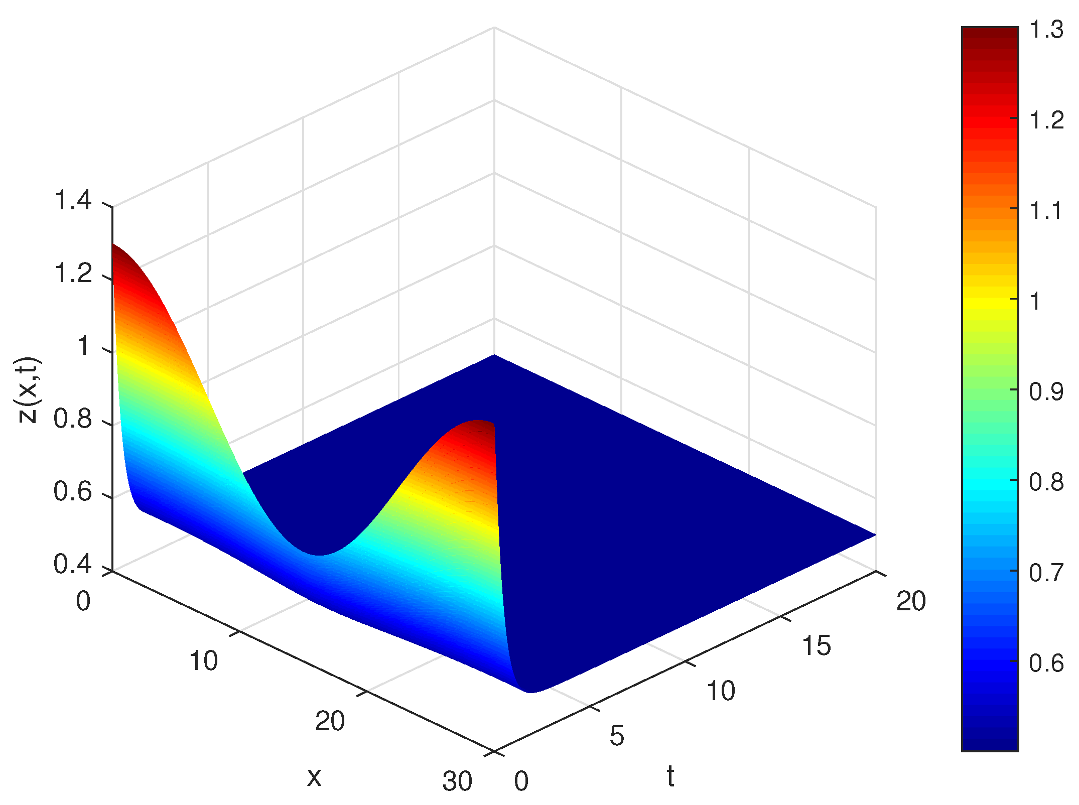
Figure 1. Spatio-temporal evolution of z ( x , t ) for Example 1. The solution converges smoothly toward the positive equilibrium for ϑ z = 0.7 , ϑ w = 0.9 , d 1 = 1 , d 2 = 2 , a = 0.1 , b = 0.01 .
Figure 1. Spatio-temporal evolution of z ( x , t ) for Example 1. The solution converges smoothly toward the positive equilibrium for ϑ z = 0.7 , ϑ w = 0.9 , d 1 = 1 , d 2 = 2 , a = 0.1 , b = 0.01 .
Fractalfract 09 00803 g001
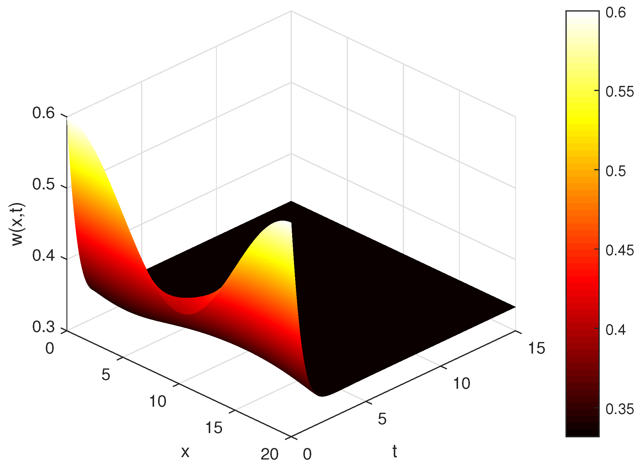
Figure 2. Evolution of w ( x , t ) for Example 1 showing asymptotic decay toward w * . Fractional memory produces a smooth, monotonic convergence for ϑ z = 0.7 , ϑ w = 0.9 , d 1 = 1 , d 2 = 2 , a = 0.1 , b = 0.01 .
Figure 2. Evolution of w ( x , t ) for Example 1 showing asymptotic decay toward w * . Fractional memory produces a smooth, monotonic convergence for ϑ z = 0.7 , ϑ w = 0.9 , d 1 = 1 , d 2 = 2 , a = 0.1 , b = 0.01 .
Fractalfract 09 00803 g002
Figure 3. Spatio-temporal evolution of z ( x , t ) for Example 1. The solution converges smoothly toward the positive equilibrium in the fractional commensurate case with for ϑ z = 0.5 , ϑ w = 0.5 , d 1 = 1 , d 2 = 2 , a = 0.1 , b = 0.01 .
Figure 3. Spatio-temporal evolution of z ( x , t ) for Example 1. The solution converges smoothly toward the positive equilibrium in the fractional commensurate case with for ϑ z = 0.5 , ϑ w = 0.5 , d 1 = 1 , d 2 = 2 , a = 0.1 , b = 0.01 .
Fractalfract 09 00803 g003
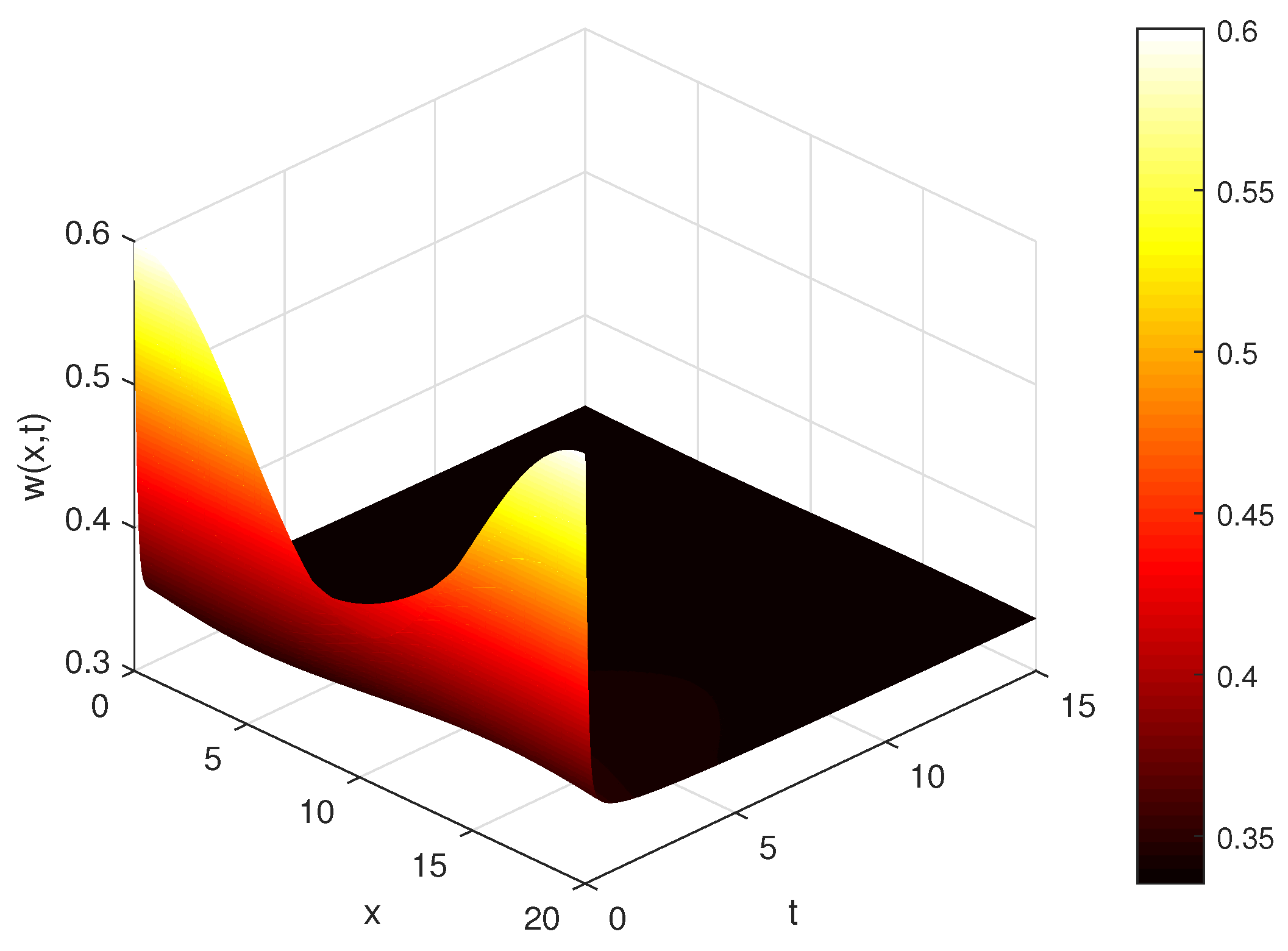
Figure 4. Evolution of w ( x , t ) for Example 1 showing asymptotic decay toward w * . Fractional memory produces a smooth, monotonic convergence in the fractional commensurate case with for ϑ z = 0.5 , ϑ w = 0.5 , d 1 = 1 , d 2 = 2 , a = 0.1 , b = 0.01 .
Figure 4. Evolution of w ( x , t ) for Example 1 showing asymptotic decay toward w * . Fractional memory produces a smooth, monotonic convergence in the fractional commensurate case with for ϑ z = 0.5 , ϑ w = 0.5 , d 1 = 1 , d 2 = 2 , a = 0.1 , b = 0.01 .
Fractalfract 09 00803 g004
Figure 5. Spatio-temporal evolution of z ( x , t ) for Example 1. The solution converges smoothly toward the positive equilibrium in the integer order case with for d 1 = 1 , d 2 = 2 , a = 0.1 , b = 0.01 .
Figure 5. Spatio-temporal evolution of z ( x , t ) for Example 1. The solution converges smoothly toward the positive equilibrium in the integer order case with for d 1 = 1 , d 2 = 2 , a = 0.1 , b = 0.01 .
Fractalfract 09 00803 g005
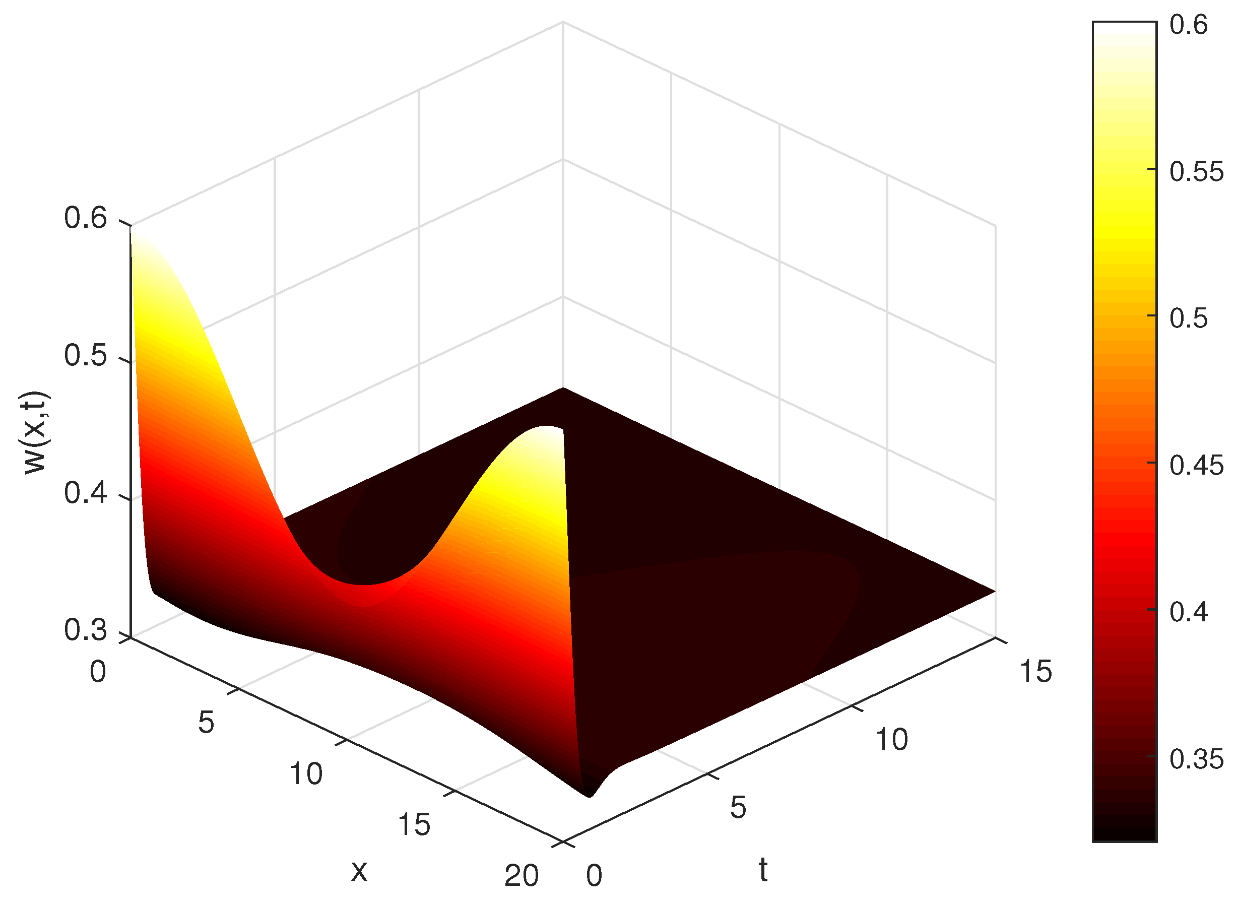
Figure 6. Evolution of w ( x , t ) for Example 1 showing asymptotic decay toward w * . Fractional memory produces a smooth, monotonic convergence in the integer order case with for d 1 = 1 , d 2 = 2 , a = 0.1 , b = 0.01 .
Figure 6. Evolution of w ( x , t ) for Example 1 showing asymptotic decay toward w * . Fractional memory produces a smooth, monotonic convergence in the integer order case with for d 1 = 1 , d 2 = 2 , a = 0.1 , b = 0.01 .
Fractalfract 09 00803 g006
Figure 7. Spatio-temporal evolution of z ( x , t ) for Example 2. The solution converges smoothly toward the positive equilibrium for ϑ z = 0.8 , ϑ w = 0.9 , d 1 = 001 , d 2 = 0.02 , a = 0.5 , b = 1.5 .
Figure 7. Spatio-temporal evolution of z ( x , t ) for Example 2. The solution converges smoothly toward the positive equilibrium for ϑ z = 0.8 , ϑ w = 0.9 , d 1 = 001 , d 2 = 0.02 , a = 0.5 , b = 1.5 .
Fractalfract 09 00803 g007
Figure 8. Evolution of w ( x , t ) for Example 2 showing asymptotic decay toward w * . Fractional memory produces a smooth, monotonic convergence for ϑ z = 0.8 , ϑ w = 0.9 , d 1 = 001 , d 2 = 0.02 , a = 0.5 , b = 1.5 .
Figure 8. Evolution of w ( x , t ) for Example 2 showing asymptotic decay toward w * . Fractional memory produces a smooth, monotonic convergence for ϑ z = 0.8 , ϑ w = 0.9 , d 1 = 001 , d 2 = 0.02 , a = 0.5 , b = 1.5 .
Fractalfract 09 00803 g008
Disclaimer/Publisher’s Note: The statements, opinions and data contained in all publications are solely those of the individual author(s) and contributor(s) and not of MDPI and/or the editor(s). MDPI and/or the editor(s) disclaim responsibility for any injury to people or property resulting from any ideas, methods, instructions or products referred to in the content.

Share and Cite

MDPI and ACS Style

Kahouli, O.; Hioual, A.; Ouannas, A.; Amraoui, L.E.; Ayari, M. On the Stability of Incommensurate Fractional-Order Reaction–Diffusion Systems: The Glycolyse Model. Fractal Fract. 2025, 9, 803. https://doi.org/10.3390/fractalfract9120803

AMA Style

Kahouli O, Hioual A, Ouannas A, Amraoui LE, Ayari M. On the Stability of Incommensurate Fractional-Order Reaction–Diffusion Systems: The Glycolyse Model. Fractal and Fractional. 2025; 9(12):803. https://doi.org/10.3390/fractalfract9120803

Chicago/Turabian Style

Kahouli, Omar, Amel Hioual, Adel Ouannas, Lilia El Amraoui, and Mohamed Ayari. 2025. "On the Stability of Incommensurate Fractional-Order Reaction–Diffusion Systems: The Glycolyse Model" Fractal and Fractional 9, no. 12: 803. https://doi.org/10.3390/fractalfract9120803

APA Style

Kahouli, O., Hioual, A., Ouannas, A., Amraoui, L. E., & Ayari, M. (2025). On the Stability of Incommensurate Fractional-Order Reaction–Diffusion Systems: The Glycolyse Model. Fractal and Fractional, 9(12), 803. https://doi.org/10.3390/fractalfract9120803

Article Metrics

Back to TopTop