Extreme Homogeneous and Heterogeneous Multistability in a Novel 5D Memristor-Based Chaotic System with Hidden Attractors
Abstract
1. Introduction
- (1)
- This paper presents a variable-boostable memristor chaotic system with hidden attractors, and the circuit implementation shows that the newly designed system has feasibility for applications.
- (2)
- The new system contains various interesting dynamic behaviors, such as extreme homogeneous multistabilities, extreme heterogeneous multistabilities, hidden transient state, and complex state transition behavior.
- (3)
- The unstable periodic orbits embedded in the hidden chaotic attractor were explored, and relevant pruning rules are summarized, revealing the symbol encoding mechanism of cycles.
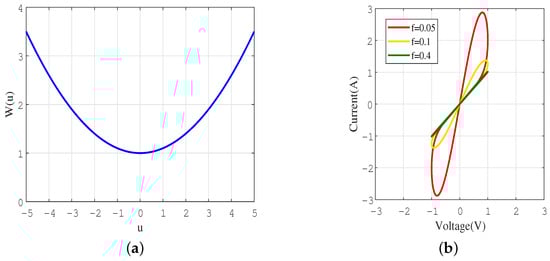
2. The Novel 5D Memristor-Based Chaotic System
3. Dynamical Analysis of the Memristor-Based Chaotic System
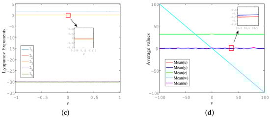
3.1. Complex Dynamical Behavior Depending on Control Parameter b
3.2. Poincaré Mapping
3.3. Extreme Homogeneous and Heterogeneous Multistabilities
3.4. Hidden Transient State and State Transition Behavior
3.5. Offset-Boosting Control
4. Analysis of the Unstable Periodic Orbits via Variational Approach
4.1. Variational Method for Calculations
4.2. Symbolic Encoding of Periodic Orbits
- (1)
- Periodic orbits with odd topological lengths do not exist due to inconsistent numbers of 0 and 1 in the symbol sequence;
- (2)
- For the periodic orbits with even topological lengths, only those cycles with the same number of 0 and 1 in the symbol sequence may exist.
- (3)
- All symbols 0 or 1 must be arranged consecutively.
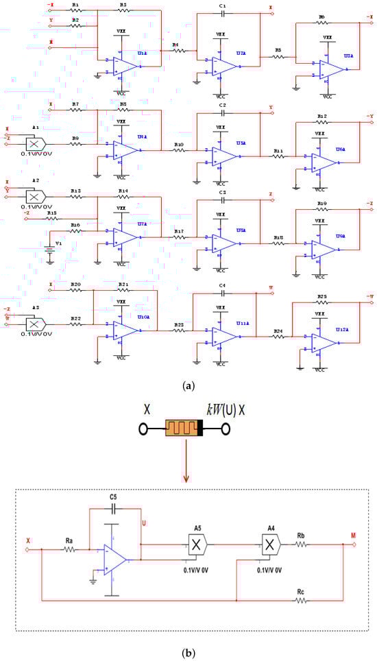
5. Circuit Implementation
5.1. Circuit Simulation
5.2. DSP Implementation
6. Active Synchronization Control of Memristor-Based Chaotic System
7. Conclusions
Author Contributions
Funding
Data Availability Statement
Acknowledgments
Conflicts of Interest
References
- Chua, L.O. Memristor-the missing circuit element. IEEE Trans. Circ. Theory 1971, 18, 507–519. [Google Scholar] [CrossRef]
- Strukov, D.B.; Snider, G.S.; Stewart, D.R.; Williams, R.S. The missing memristor found. Nature 2008, 453, 80–83. [Google Scholar] [CrossRef] [PubMed]
- Bao, B.C.; Zou, X.; Liu, Z.; Hu, F. Generalized memory element and chaotic memory system. Int. J. Bifurcat. Chaos 2013, 23, 1350135. [Google Scholar] [CrossRef]
- Bao, B.C.; Xu, J.P.; Liu, Z. Initial state dependent dynamical behaviors in a memristor based chaotic circuit. Chin. Phys. Lett. 2010, 27, 070504. [Google Scholar]
- Wang, X.Y.; Gao, M.; Iu, H.H.C.; Wang, C.H. Tri-valued memristor-based hyper-chaotic system with hidden and coexistent attractors. Chaos Solition Fract. 2022, 159, 112177. [Google Scholar] [CrossRef]
- Huang, L.L.; Liu, S.; Xiang, J.H.; Wang, L.Y. Design and multistability analysis of five-value memristor-based chaotic system with hidden attractors. Chin. Phys. B 2021, 30, 100506. [Google Scholar] [CrossRef]
- Yan, D.W.; Ji’e, M.S.; Wang, L.D.; Duan, S.K. Memristor-based chaotic system with abundant dynamical behaviors and its application. Eur. Phys. J. Plus 2021, 136, 1–27. [Google Scholar] [CrossRef]
- Zhang, X.; Xu, J.; Moshayedi, A.J. Design and FPGA implementation of a hyperchaotic conservative circuit with initial offset-boosting and transient transition behavior based on memcapacitor. Chaos Soliton Frac. 2024, 179, 114460. [Google Scholar] [CrossRef]
- Zhang, J.; Liu, E.; Guo, Y. A new three-dimensional memristor chaotic circuit design and its application in image encryption. J. Supecomput. 2024, 1–31. [Google Scholar] [CrossRef]
- Liu, J.; Xu, R. Adaptive synchronisation of memristor-based neural networks with leakage delays and applications in chaotic masking secure communication. Int. J. Syst. Sci. 2018, 49, 1300–1315. [Google Scholar] [CrossRef]
- Yao, W.; Liu, J.; Sun, Y.; Zhang, J.; Yu, F.; Cui, L.; Lin, H. Dynamics analysis and image encryption application of Hopfield neural network with a novel multistable and highly tunable memristor. Nonlinear Dynam. 2024, 112, 693–708. [Google Scholar] [CrossRef]
- Lai, Q.; Wan, Z.; Zhang, H.; Chen, G. Design and analysis of multiscroll memristive Hopfield neural network with adjustable memductance and application to image encryption. IEEE Trans. Neural Netw. Learn. Syst. 2023, 34, 7824–7837. [Google Scholar] [CrossRef] [PubMed]
- Yao, X.; Chen, X.; Liu, H.; Sun, L.; He, L. Adaptive sliding-mode synchronization of the memristor-based sixth-order uncertain chaotic system and its application in image encryption. Front. Phys. 2022, 10, 863668. [Google Scholar] [CrossRef]
- Lai, Q.; Yang, L.; Chen, G. Design and performance analysis of discrete memristive hyperchaotic systems with stuffed cube attractors and ultraboosting behaviors. IEEE Trans. Ind. Electron. 2023, 71, 7819–7828. [Google Scholar] [CrossRef]
- Vourkas, I.; Sirakoulis, G.C. Emerging memristor-based logic circuit design approaches: A review. IEEE Circ. Syst. Mag. 2016, 16, 15. [Google Scholar] [CrossRef]
- Yu, F.; Zhang, W.; Xiao, X.; Yao, W.; Cai, S.; Zhang, J.; Li, Y. Dynamic analysis and FPGA implementation of a new, simple 5D memristive hyperchaotic Sprott-C system. Mathematics 2023, 11, 701. [Google Scholar] [CrossRef]
- Li, K.; Li, R.; Cao, L.; Feng, Y.; Onasanya, B.O. Periodically intermittent control of memristor-based hyper-chaotic Bao-like system. Mathematics 2023, 11, 1264. [Google Scholar] [CrossRef]
- Wang, Q.; Hu, C.; Tian, Z.; Wu, X.; Sang, H.; Cui, Z. A 3D memristor-based chaotic system with transition behaviors of coexisting attractors between equilibrium points. Results Phys. 2024, 56, 107201. [Google Scholar] [CrossRef]
- Gokyildirim, A.; Yesil, A.; Babacan, Y. Implementation of a memristor-based 4D chaotic oscillator and its nonlinear control. Analog. Integr. Circuits Signal Process. 2022, 110, 91–104. [Google Scholar] [CrossRef]
- Lai, Q.; Wan, Z.; Kengne, L.K.; Kuate, P.D.K.; Chen, C. Two-memristor-based chaotic system with infinite coexisting attractors. IEEE Trans. Circuits Syst. II 2021, 68, 2197–2201. [Google Scholar] [CrossRef]
- Wan, Q.; Li, F.; Yan, Z.; Chen, S.; Liu, J.; Ji, W.; Yu, F. Dynamic analysis and circuit realization of a novel variable-wing 5D memristive hyperchaotic system with line equilibrium. Eur. Phys. J. Spec. Top. 2022, 231, 3029–3041. [Google Scholar] [CrossRef]
- Zhang, S.; Li, C.; Zheng, J.H.; Wang, X.; Zeng, Z.; Peng, X. Generating any number of initial offset-boosted coexisting Chua’s double-scroll attractors via piecewise-nonlinear memristor. IEEE Trans. Ind. Electron. 2022, 69, 7202–7212. [Google Scholar] [CrossRef]
- Yan, S.; Song, Z.; Shi, W.; Shi, W.; Zhao, W.; Ren, Y.; Sun, X. A novel memristor-based dynamical system with chaotic attractor and periodic bursting. Int. J. Bifurc. Chaos 2022, 32, 2250047. [Google Scholar] [CrossRef]
- Kengne, L.K.; Ramadoss, J.; Kengne, J.; Rajagopal, K. Symmetry breaking-induced dynamics for a fourth-order memristor-based chaotic circuit. Circuits Syst. Signal Process. 2022, 41, 3706–3738. [Google Scholar] [CrossRef]
- Wang, Z.; Qi, G. Modeling and analysis of a three-terminal-memristor-based conservative chaotic system. Entropy 2021, 23, 71. [Google Scholar] [CrossRef]
- Li, H.; Yang, Y.; Li, W. Extremely rich dynamics in a memristor-based chaotic system. Eur. Phys. J. Plus 2020, 135, 579. [Google Scholar] [CrossRef]
- Lai, Q.; Chen, Z. Grid-scroll memristive chaotic system with application to image encryption. Chaos Solition Fract. 2023, 170, 113341. [Google Scholar] [CrossRef]
- Lai, Q.; Wan, Z.; Kuate, P.D.K. Generating grid multi-scroll attractors in memristive neural networks. IEEE Trans. Circuits Syst. I 2023, 70, 1324–1336. [Google Scholar] [CrossRef]
- Zhang, G.Z.; Quan, X.; Liu, S. Analysis and FPGA implementation of memristor chaotic system with extreme multistability. Acta Phys. Sin. 2022, 71, 240502. [Google Scholar] [CrossRef]
- Liu, Z.; Lai, Q. A novel memristor-based chaotic system with infinite coexisting attractors and controllable amplitude. Indian J. Phys. 2022, 97, 1159–1167. [Google Scholar] [CrossRef]
- Chang, H.; Li, Y.; Chen, G.; Yuan, F. Extreme multistability and complex dynamics of a memristor-based chaotic system. Int. J. Bifurcat. Chaos 2020, 30, 2030019. [Google Scholar] [CrossRef]
- Singh, P.P.; Rai, A.; Roy, B.K. Memristor-based asymmetric extreme multistable hyperchaotic system with a line of equilibria, coexisting attractors, its implementation and nonlinear active-adaptive projective synchronisation. Eur. Phys. J. Plus 2022, 137, 875. [Google Scholar] [CrossRef]
- Lai, Q.; Chen, Z.; Xu, G.; Liu, F. Analysis and realization of new memristive chaotic system with line equilibria and coexisting attractors. J. Vib. Eng. Technol. 2023, 11, 3493–3505. [Google Scholar] [CrossRef]
- Bao, H.; Hua, M.; Ma, J.; Chen, M.; Bao, B. Offset-control plane coexisting behaviors in two-memristor-based Hopfield neural network. IEEE Trans. Ind. Electron. 2023, 70, 10526–10535. [Google Scholar] [CrossRef]
- Sabarathinam, S.; Papov, V.; Wang, Z.P.; Vadivel, R.; Gunasekaran, N. Dynamics analysis and fractional-order nonlinearity system via memristor-based Chua oscillator. Pramana 2023, 97, 107. [Google Scholar] [CrossRef]
- Wang, M.; Deng, B.; Peng, Y.; Deng, M.; Zhang, Y. Hidden dynamics, synchronization, and circuit implementation of a fractional-order memristor-based chaotic system. Eur. Phys. J. Spec. Top. 2022, 231, 3171–3185. [Google Scholar] [CrossRef]
- Njimah, O.M.; Ramadoss, J.; Telem, A.N.K.; Kengne, J.; Rajagopal, K. Coexisting oscillations and four-scroll chaotic attractors in a pair of coupled memristor-based Duffing oscillators: Theoretical analysis and circuit simulation. Chaos Solition Fract. 2023, 166, 112983. [Google Scholar] [CrossRef]
- Yan, D.; Ji’e, M.; Wang, L.; Duan, S. A novel memristor-based chaotic system with line equilibria and its complex dynamics. Mod. Phys. Lett. B 2021, 35, 2150495. [Google Scholar] [CrossRef]
- Guo, Q.; Wang, N.; Zhang, G. A novel current-controlled memristor-based chaotic circuit. Integration 2021, 80, 20–28. [Google Scholar] [CrossRef]
- Sun, S.; Yan, D.; Ji’e, M.; Du, X.; Wang, L.; Duan, S. Memristor-based time-delay chaotic system with hidden extreme multi-stability and pseudo-random sequence generator. Eur. Phys. J. Spec. Top. 2021, 230, 3481–3491. [Google Scholar] [CrossRef]
- Bao, B.; Hu, W.; Xu, J.; Liu, Z.; Zou, L. Analysis and implementation of memoristor chaotic circuit. Acta Phys. Sin. 2011, 60, 120502. [Google Scholar] [CrossRef]
- Dong, C. Dynamic analysis of a novel 3D chaotic system with hidden and coexisting attractors: Offset boosting, synchronization, and circuit realization. Fractal Fract. 2022, 6, 547. [Google Scholar] [CrossRef]
- Lin, H.; Wang, C.; Yu, F.; Sun, J.; Du, S.; Deng, Z.; Deng, Q. A review of chaotic systems based on memristive Hopfield neural networks. Mathematics 2023, 11, 1369. [Google Scholar] [CrossRef]
- Dong, Q.; Bai, Y.; Zhu, K. A 5-D memristive hyperchaotic system with extreme multistability and its application in image encryption. Phys. Scripta 2024, 99, 035253. [Google Scholar] [CrossRef]
- Huang, L.; Yao, W.; Xiang, J.; Zhang, Z. Heterogeneous and homogenous multistabilities in a novel 4D memristor-based chaotic system with discrete bifurcation diagrams. Complexity 2020, 2020, 2408460. [Google Scholar] [CrossRef]
- Li, C.; Sprott, J.C. Amplitude control approach for chaotic signals. Nonlinear Dynam. 2013, 73, 1335–1341. [Google Scholar] [CrossRef]
- Cvitanović, P.; Artuso, R.; Mainieri, R.; Tanner, G.; Vattay, G.; Whelan, N.; Wirzba, A. Chaos: Classical and Quantum; Niels Bohr Institute: Copenhagen, Denmark, 2016. [Google Scholar]
- Lan, Y.; Cvitanović, P. Variational method for finding periodic orbits in a general flow. Phys. Rev. E 2004, 69, 016217. [Google Scholar] [CrossRef] [PubMed]
- Liu, X.; Mou, J.; Zhang, Y.; Cao, Y. A new hyperchaotic map based on discrete memristor and meminductor: Dynamics analysis, encryption application, and DSP implementation. IEEE Trans. Ind. Electron. 2023, 71, 5094–5104. [Google Scholar] [CrossRef]
- Guo, Z.; Wen, J.; Mou, J. Dynamic analysis and DSP implementation of memristor chaotic systems with multiple forms of hidden attractors. Mathematics 2022, 11, 24. [Google Scholar] [CrossRef]
- Ma, R.R.; Huang, Z.; Xu, H. Fixed-time chaotic stabilization and synchronization of memristor chaotic circuits in noisy environments. J. Korean Phys. Soc. 2024, 84, 90–101. [Google Scholar] [CrossRef]
- Yu, F.; Kong, X.; Yao, W.; Zhang, J.; Cai, S.; Lin, H.; Jin, J. Dynamics analysis, synchronization and FPGA implementation of multiscroll Hopfield neural networks with non-polynomial memristor. Chaos Solition Fract. 2024, 179, 114440. [Google Scholar] [CrossRef]





















| b | Dynamics | Graphics | |||||
|---|---|---|---|---|---|---|---|
| 0 | 0 | −0.003 | −0.0182 | −21.5206 | −38.1067 | Periodic | 5a |
| 0.5 | 0.4546 | 0.0016 | 0 | −25.4393 | −32.7797 | Chaos | 5b |
| 1.1 | 0 | 0 | −0.0928 | −26.0188 | −33.1678 | Quasi−periodic | 5c |
| 1.7 | 0 | −0.0188 | −0.0882 | −26.6117 | −32.1694 | Periodic | 5d |
| 4.54 | 0.3168 | 0 | −0.3634 | −14.8637 | −29.8309 | Chaos | 5e |
| Length | Itinerary | Period | x | y | z | w | u |
|---|---|---|---|---|---|---|---|
| 2 | 01 | 1.015780 | 3.928509 | 5.789716 | 16.190186 | 0.132805 | −1.822898 |
| 4 | 0011 | 2.011453 | 1.945930 | 2.799221 | 17.086838 | 0.072094 | 0.296554 |
| 6 | 000111 | 2.980442 | 1.270081 | 1.845676 | 16.401504 | 0.048772 | 2.562770 |
| 8 | 00001111 | 3.926360 | −1.592965 | −0.032261 | 33.110587 | −0.091595 | −4.762559 |
| 10 | 0000011111 | 4.856028 | −2.345522 | 0.105067 | 35.755113 | −0.118993 | −7.099945 |
Disclaimer/Publisher’s Note: The statements, opinions and data contained in all publications are solely those of the individual author(s) and contributor(s) and not of MDPI and/or the editor(s). MDPI and/or the editor(s) disclaim responsibility for any injury to people or property resulting from any ideas, methods, instructions or products referred to in the content. |
© 2024 by the authors. Licensee MDPI, Basel, Switzerland. This article is an open access article distributed under the terms and conditions of the Creative Commons Attribution (CC BY) license (https://creativecommons.org/licenses/by/4.0/).
Share and Cite
Dong, C.; Yang, M. Extreme Homogeneous and Heterogeneous Multistability in a Novel 5D Memristor-Based Chaotic System with Hidden Attractors. Fractal Fract. 2024, 8, 266. https://doi.org/10.3390/fractalfract8050266
Dong C, Yang M. Extreme Homogeneous and Heterogeneous Multistability in a Novel 5D Memristor-Based Chaotic System with Hidden Attractors. Fractal and Fractional. 2024; 8(5):266. https://doi.org/10.3390/fractalfract8050266
Chicago/Turabian StyleDong, Chengwei, and Min Yang. 2024. "Extreme Homogeneous and Heterogeneous Multistability in a Novel 5D Memristor-Based Chaotic System with Hidden Attractors" Fractal and Fractional 8, no. 5: 266. https://doi.org/10.3390/fractalfract8050266
APA StyleDong, C., & Yang, M. (2024). Extreme Homogeneous and Heterogeneous Multistability in a Novel 5D Memristor-Based Chaotic System with Hidden Attractors. Fractal and Fractional, 8(5), 266. https://doi.org/10.3390/fractalfract8050266
