Quasi-Synchronization and Dissipativity Analysis for Fractional-Order Neural Networks with Time Delay
Abstract
1. Introduction
- (1)
- The fractional-order Lyapunov method is applied in the investigation of the quasi-synchronization and dissipativity issues of delayed FNNs, which provides a new approach for analyzing these types of networks.
- (2)
- By employing fractional-order inequalities and a suitable Lyapunov function, a universal dissipativity criterion is derived. Additionally, the application of linear feedback control is employed to establish sufficient conditions for achieving quasi-synchronization in FNNs, which further contributes to the understanding of the synchronization behavior of these networks.
- (3)
- By selecting suitable control parameters, it is possible to regulate the synchronization error bound within a relatively small range. This outcome has practical implications for designing controllers for FNNs. Furthermore, this study’s results demonstrate that this research can alleviate the overly cautious nature of previous work, indicating the potential of this approach to advance the field of network analysis.
2. Preliminaries and Problem Formulation
3. Global Dissipativity of Delayed FNNs
4. Quasi-Synchronization of Delayed FNNs
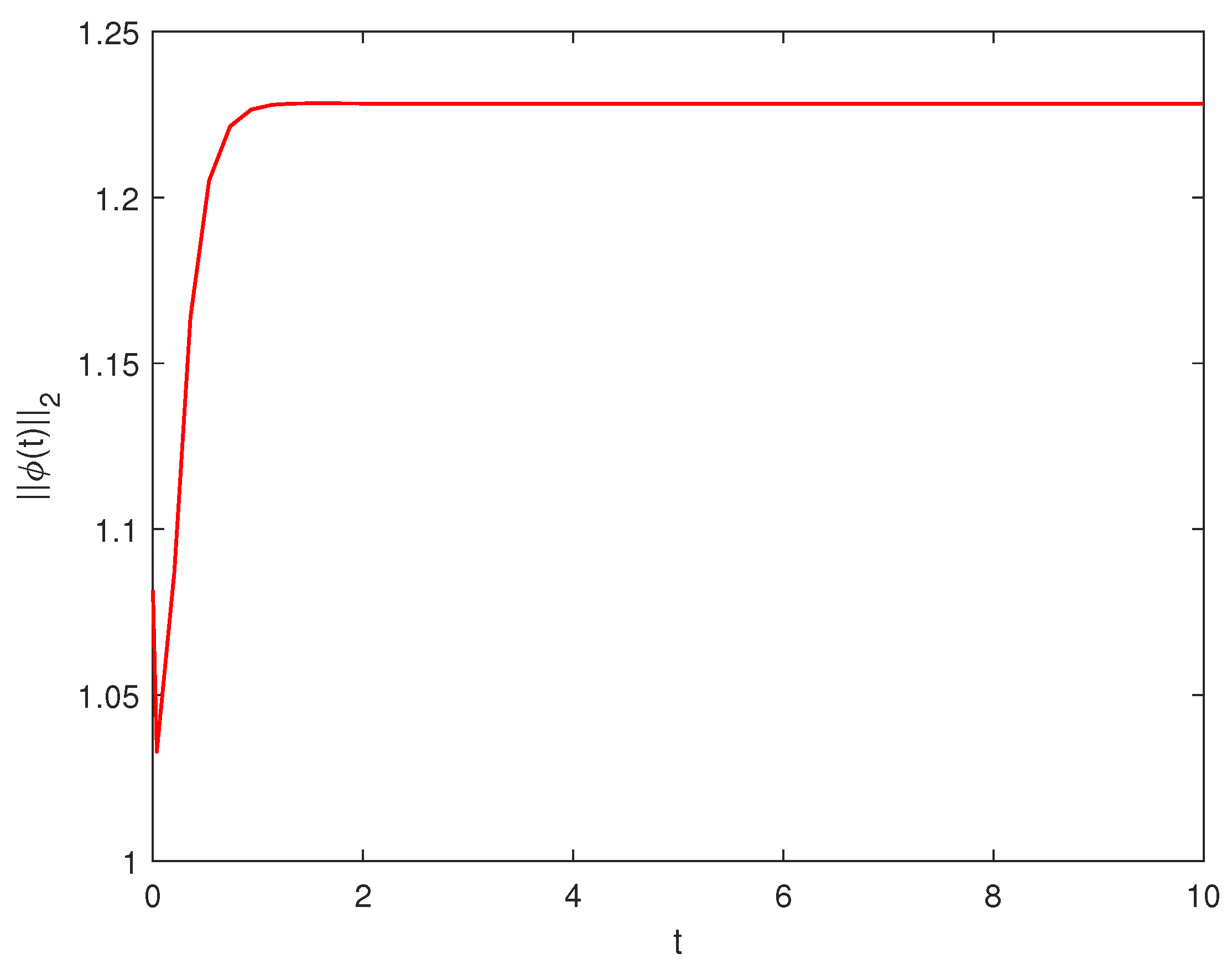
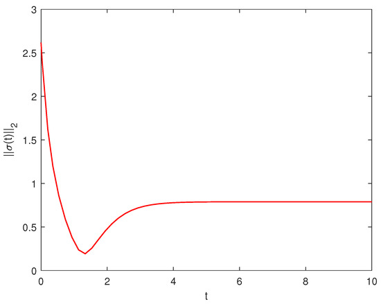
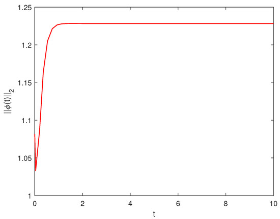
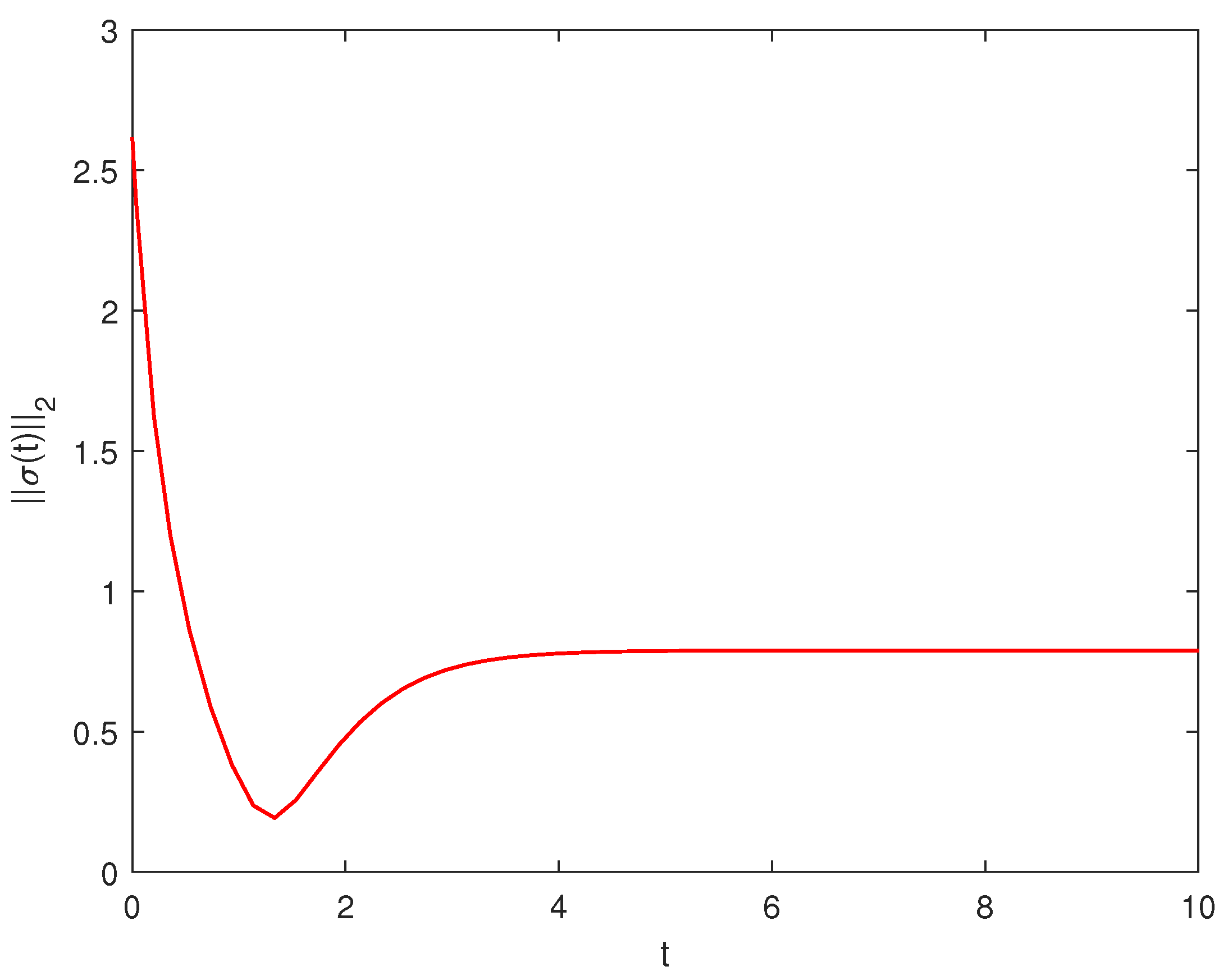
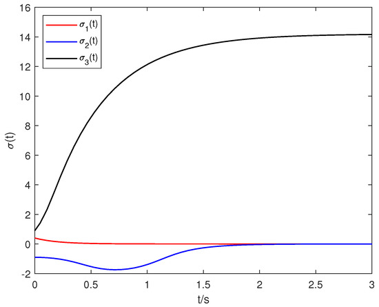
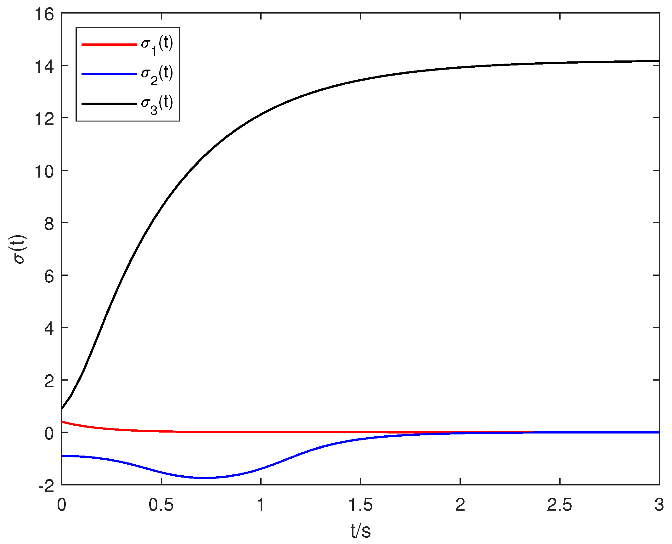
5. Numerical Examples
6. Conclusions
Author Contributions
Funding
Data Availability Statement
Acknowledgments
Conflicts of Interest
Abbreviations
| FNNs | fractional-order neural networks |
References
- Xu, X.; Tan, M.; Corcoran, B.; Wu, J.; Boes, A.; Nguyen, T.G.; Chu, S.T.; Little, B.E.; Hicks, D.G.; Morandotti, R.; et al. 11 TOPS photonic convolutional accelerator for optical neural networks. Nature 2021, 589, 44–51. [Google Scholar] [CrossRef] [PubMed]
- Zhang, X.; Zhuo, Y.; Luo, Q.; Wu, Z.; Midya, R.; Wang, Z.; Song, W.; Wang, R.; Upadhyay, N.K.; Fang, Y.; et al. An artificial spiking afferent nerve based on Mott memristors for neurorobotics. Nat. Commun. 2020, 11, 51. [Google Scholar] [CrossRef] [PubMed]
- Kanakalakshmi, S.; Sakthivel, R.; Karthick, S.A.; Leelamani, A.; Parivallal, A. Finite-time decentralized event-triggering non-fragile control for fuzzy neural networks with cyber-attack and energy constraints. Eur. J. Control 2021, 57, 135–146. [Google Scholar] [CrossRef]
- Yousefpour, A.; Jahanshahi, H.; Munoz-Pacheco, J.M.; Bekiros, S.; Wei, Z. A fractional-order hyper-chaotic economic system with transient chaos. Chaos Solitons Fractal 2020, 130, 109400. [Google Scholar] [CrossRef]
- Tuan, L.A. Neural observer and adaptive fractional-order back-stepping fast terminal sliding mode control of RTG cranes. IEEE Trans. Ind. Electron. 2021, 68, 434–442. [Google Scholar] [CrossRef]
- Chen, L.; Chen, Y.; Lopes, A.M.; Kong, H.; Wu, R. State of charge estimation of lithium-ion batteries based on fuzzy fractional-order unscented kalman filter. Fractal Fract. 2021, 5, 91. [Google Scholar] [CrossRef]
- Kaslik, E.; Sivasundaram, S. Nonlinear dynamics and chaos in fractional-order neural networks. Neural Net. 2012, 32, 245–256. [Google Scholar] [CrossRef]
- Si, X.; Wang, Z.; Song, Z.; Zhang, Z. Asymptotic stabilization of delayed linear fractional-order systems subject to state and control constraints. Fractal Fract. 2022, 6, 67. [Google Scholar] [CrossRef]
- Abdelouahab, M.S.; Lozi, R.; Chua, L.O. Memfractance: A mathematical paradigm for circuit elements with memory. Int. J. Bifurc. Chaos 2014, 24, 1430023. [Google Scholar] [CrossRef]
- Lundstrom, B.N.; Higgs, M.H.; Spain, W.J.; Fairhall, A.L. Fractional Differentiation by Neocortical Pyramidal Neurons. Nat. Neurosci. 2008, 11, 1335–1342. [Google Scholar] [CrossRef]
- Fan, Y.; Huang, X.; Wang, Z. Local Stabilization of Delayed Fractional-Order Neural Networks Subject to Actuator Saturation. Fractal Fract. 2022, 6, 451. [Google Scholar] [CrossRef]
- Westerlund, S.; Ekstam, L. Capacitor theory. IEEE Trans. Dielectr. Electron. Insul. 1994, 1, 826–839. [Google Scholar] [CrossRef]
- Wang, Z.; Wang, X.; Li, Y.; Haung, X. Stability and hopf bifurcation of fractional-order complex-valued single neuron model with time delay. Int. J. Bifurc. Chaos 2018, 27, 1750209. [Google Scholar] [CrossRef]
- Ding, Z.; Zeng, Z.; Wang, L. Robust finite-time stabilization of fractional-order neural networks with discontinuous and continuous activation functions under uncertainty. IEEE Trans. Neural Netw. Learn. Syst. 2018, 29, 5138–5152. [Google Scholar] [CrossRef] [PubMed]
- Wan, P.; Sun, D.; Zhao, M.; Zhao, H. Monostability and multistability for almost-periodic solutions of fractional-order neural networks with unsaturating piecewise linear activation functions. IEEE Trans. Neural Netw. Learn. Syst. 2020, 31, 5138–5152. [Google Scholar] [CrossRef] [PubMed]
- Si, X.; Wang, Z.; Fan, Y. Quantized control for finite-time synchronization of delayed fractional-order memristive neural networks: The Gronwall inequality approach. Expert Syst. Appl. 2023, 215, 119310. [Google Scholar] [CrossRef]
- Ni, Y.; Wang, Z.; Huang, X.; Ma, Q.; Shen, H. Intermittent sampled-data control for local stabilization of neural networks subject to actuator saturation: A work-interval-dependent functional approach. IEEE Trans. Neural Netw. Learn. Syst. 2022. [Google Scholar] [CrossRef] [PubMed]
- Nagamani, G.; Ramasamy, S. Dissipativity and passivity analysis for discrete-time T-S fuzzy stochastic neural networks with leakage time-varying delays based on Abel lemma approach. J. Frankl. Inst. 2016, 353, 3313–3342. [Google Scholar] [CrossRef]
- Ni, Y.; Wang, Z.; Fan, Y.; Huang, X.; Shen, H. Memory-based event-triggered control for global synchronization of chaotic Lur’e systems and its application. IEEE Trans. Syst. Man Cybern.-Syst. 2022, 53, 1920–1931. [Google Scholar] [CrossRef]
- Huang, T.; Li, C.; Liao, X. Synchronization of a class of coupled chaotic delayed systems with parameter mismatch. Chaos 2007, 17, 033121. [Google Scholar] [CrossRef]
- He, W.; Qian, F.; Lam, J.; Chen, G.; Han, Q.L.; Kurths, J. Quasi-synchronization of heterogeneous dynamic networks via distributed impulsive control: Error estimation, optimization and design. Automatica 2015, 62, 249–262. [Google Scholar] [CrossRef]
- Podlubny, I. Fractional Differential Equations; Academic Press: London, UK, 1999. [Google Scholar]
- Duarte-Mermoud, M.A.; Aguila-Camacho, N.; Gallegos, J.A.; Castro-Linares, R. Using general quadratic Lyapunov functions to prove Lyapunov uniform stability for fractional order systems. Commun. Nonlinear Sci. Numer. Simul. 2015, 22, 650–659. [Google Scholar] [CrossRef]
- Cao, J.; Huang, D.S.; Qu, Y. Global robust stability of delayed recurrent neural networks. Chaos Solitons Fractals 2005, 23, 221–229. [Google Scholar] [CrossRef]
- Ding, Z.; Shen, Y. Global dissipativity of fractional-order neural networks with time delays and discontinuous activations. Neurocomputing 2016, 196, 159–166. [Google Scholar] [CrossRef]
- Wang, D.; Xiao, A.; Liu, H. Dissipativity and stability analysis for fractional functional differential equations. Fract. Calc. Appl. Anal. 2015, 18, 1399–1422. [Google Scholar] [CrossRef]
- Chen, J.; Zeng, Z.; Jiang, P. Global Mittag–Leffler stability and synchronization of memristor-based fractional-order neural networks. Neural Netw. 2014, 51, 1–8. [Google Scholar] [CrossRef] [PubMed]
- Wu, A.; Zeng, Z. Global Mittag–Leffler stabilization of fractional-order memristive neural networks. IEEE Trans. Neural Netw. Learn. Syst. 2017, 28, 206–217. [Google Scholar] [CrossRef]
- Chen, L.; Wu, R.; Cao, J.; Liu, J.B. Stability and synchronization of memristor-based fractional-order delayed neural networks. Neural Netw. 2015, 71, 37–44. [Google Scholar] [CrossRef]
- Chen, L.; Cao, J.; Wu, R.; Machado, J.T.; Lopes, A.M.; Yang, H. Stability and synchronization of fractional-order memristive neural networks with multiple delays. Neural Netw. 2017, 94, 76–85. [Google Scholar] [CrossRef]
- Bao, H.; Park, J.H.; Cao, J. Adaptive synchronization of fractional-order memristor-based neural networks with time delay. Nonlinear Dyn. 2015, 82, 1343–1354. [Google Scholar] [CrossRef]
- Velmurugan, G.; Rakkiyappan, R.; Cao, J. Finite-time synchronization of fractional-order memristor-based neural networks with time delays. Neural Netw. 2016, 73, 36–46. [Google Scholar] [CrossRef] [PubMed]
- Gu, Y.; Yu, Y.; Wang, H. Synchronization for fractional-order time-delayed memristor-based neural networks with parameter uncertainty. J. Frankl. Inst. 2016, 353, 3657–3684. [Google Scholar] [CrossRef]
- Zhang, L.; Yang, Y. Lag synchronization for fractional-order memristive neural networks via period intermittent control. Nonlinear Dyn. 2017, 89, 367–381. [Google Scholar] [CrossRef]
- Huang, X.; Fan, Y.; Jia, J.; Wang, Z.; Li, Y. Quasi-synchronization of fractional-order memristor-based neural networks with parameter mismatches. IET Control Theory Appl. 2017, 11, 2317–2327. [Google Scholar] [CrossRef]







| Notation | Description |
|---|---|
| The 2-norm | |
| A diagonal matrix | |
| (or ) | A is positive definite (or negative definite) |
| Method | Requirement for |
|---|---|
| Theorem 2 | |
| Theorem 3 |
Disclaimer/Publisher’s Note: The statements, opinions and data contained in all publications are solely those of the individual author(s) and contributor(s) and not of MDPI and/or the editor(s). MDPI and/or the editor(s) disclaim responsibility for any injury to people or property resulting from any ideas, methods, instructions or products referred to in the content. |
© 2023 by the authors. Licensee MDPI, Basel, Switzerland. This article is an open access article distributed under the terms and conditions of the Creative Commons Attribution (CC BY) license (https://creativecommons.org/licenses/by/4.0/).
Share and Cite
Liu, Y.; Zhang, C.; Li, M. Quasi-Synchronization and Dissipativity Analysis for Fractional-Order Neural Networks with Time Delay. Fractal Fract. 2023, 7, 364. https://doi.org/10.3390/fractalfract7050364
Liu Y, Zhang C, Li M. Quasi-Synchronization and Dissipativity Analysis for Fractional-Order Neural Networks with Time Delay. Fractal and Fractional. 2023; 7(5):364. https://doi.org/10.3390/fractalfract7050364
Chicago/Turabian StyleLiu, Yu, Chao Zhang, and Meixuan Li. 2023. "Quasi-Synchronization and Dissipativity Analysis for Fractional-Order Neural Networks with Time Delay" Fractal and Fractional 7, no. 5: 364. https://doi.org/10.3390/fractalfract7050364
APA StyleLiu, Y., Zhang, C., & Li, M. (2023). Quasi-Synchronization and Dissipativity Analysis for Fractional-Order Neural Networks with Time Delay. Fractal and Fractional, 7(5), 364. https://doi.org/10.3390/fractalfract7050364

