Fractal and Spectral Analysis of Seismicity in the Lai Chau Area (Vietnam)
Abstract
:1. Introduction
2. Seismotectonic Settings
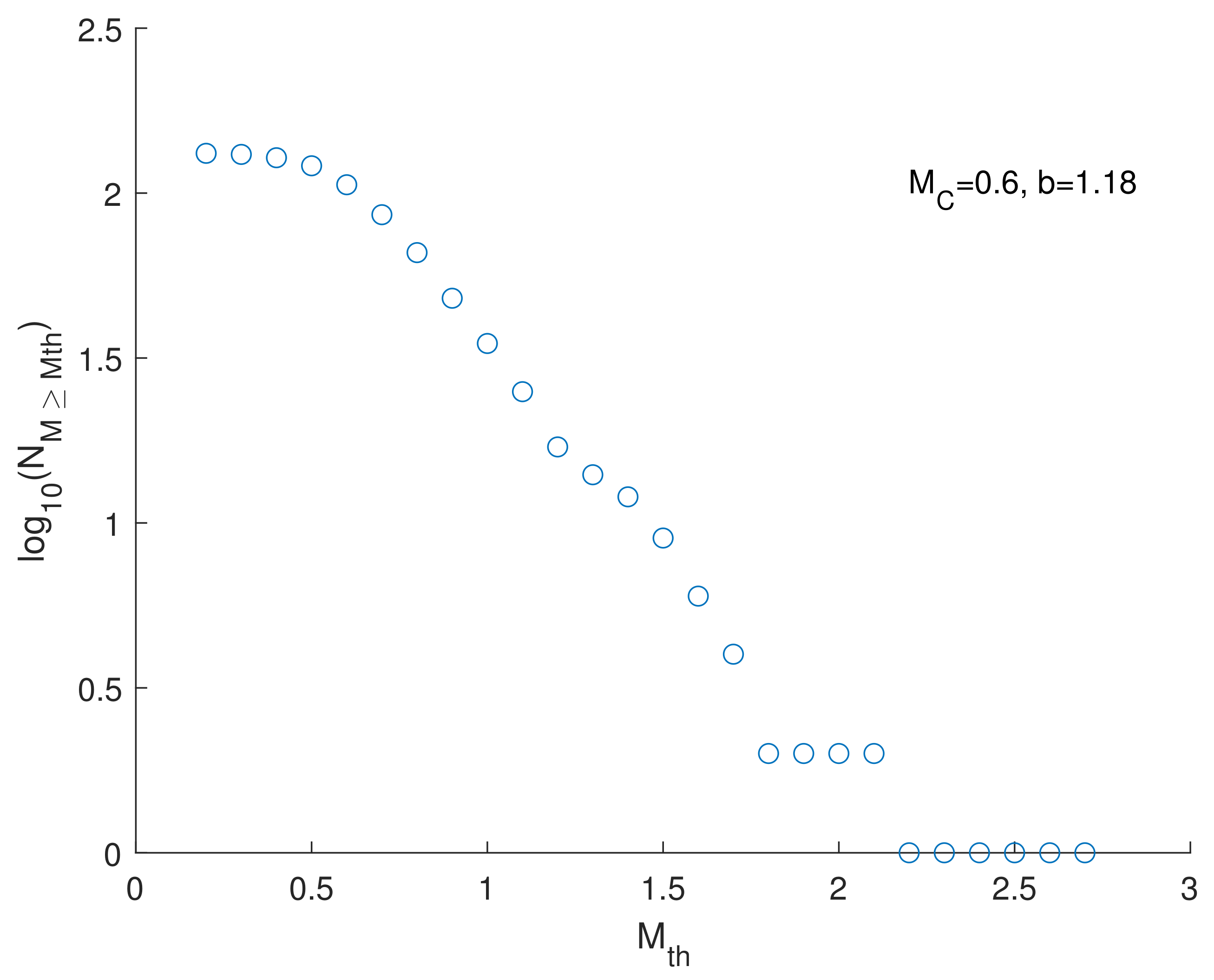
3. The Frequency–Magnitude Distribution
4. Methods
4.1. The Allan Factor
4.2. The Global and Local Coefficients of Variation
4.3. The Correlogram-Based Periodogram
4.4. Empirical Mode Decomposition
- (a)
- Identify all the local maxima and connect them with a cubic spline line to produce the upper envelope ;
- (b)
- Repeat a) for the local minima to produce the lower envelope ;
- (c)
- Calculate the mean and subtract it from the series: ;
- (d)
- If does not meet the criteria to be considered an IMF, treat as the series and return to (a). The sifting process will be repeated until an IMF is obtained.
- (e)
- After obtaining the first IMF , subtract it from the series and return to (a).
- (f)
- When all the IMFs are obtained, the residual is just given by removing from the series all the IMFs that were found.
5. Results
6. Conclusions
Author Contributions
Funding
Data Availability Statement
Conflicts of Interest
References
- Rajendran, K.; Harish, C.M. Mechanism of triggered seismicity at Koyna: An assessment based on relocated earthquake during 1983–1993. Curr. Sci. 2000, 79, 358–363. [Google Scholar]
- do Nascimento, A.F.; Cowie, P.A.; Lunn, R.J.; Pearce, R.G. Spatio-temporal evolution of induced seismicity at Acu reservoir, NE Brazil. Geophys. J. Int. 2004, 158, 1041–1052. [Google Scholar] [CrossRef]
- Gupta, H.; Shashidhar, D.; Pereira, M.; Purnachandra Rao, N.; Kousalya, M.; Satyanarayana, H.V.S.; Saha, S.; Babu Naik, R.T.; Dimri, V.P. A new zone of seismic activity at Koyna, India. J. Geol. Soc. India 2007, 69, 1136–1137. [Google Scholar]
- Gupta, H.K.; Rao, N.P.; Roy, S.; Arora, K.; Tiwari, V.M.; Patro, P.K.; Satyanarayana, H.V.S.; Shashidhar, D.; Mallika, K.; Akkiraju, V.V. Investigations related to scientific deep drilling to study reservoir triggered earthquakes at Koyna, India. Int. J. Earth Sci. (Geol. Rundsch.) 2015, 10, 1511–1522. [Google Scholar] [CrossRef]
- Mikhailov, V.O.; Arora, K.; Ponomarev, A.V.; Srinagesh, D.; Smirnov, V.B.; Chadha, R.K. Reservoir induced seismicity in the Koyna–Warna region, India: Overview of the recent results and hypotheses. Izv. Phys. Solid Earth 2017, 53, 518–529. [Google Scholar] [CrossRef]
- Valoroso, L.; Improta, L.; Chiaraluce, L.; Di Stefano, R.; Ferranti, L.; Govoni, A.; Chiarabba, C. Active faults and induced seismicity in the Val d’Agri area (Southern Apennines, Italy). Geophys. J. Int. 2009, 178, 488–502. [Google Scholar] [CrossRef]
- Braun, T.; Cesca, S.; Kuhn, D.; Martirosian-Janssen, A.; Dahm, T. Anthropogenic seismicity in Italy and its relation to tectonics: State of the art and perspectives. Anthropocene 2018, 21, 80–94. [Google Scholar] [CrossRef]
- Telesca, L.; Giocoli, A.; Lapenna, V.; Stabile, T.A. Robust identification of periodic behavior in the time dynamics of short seismic series: The case of seismicity induced by Pertusillo Lake, southern Italy. Stoch. Environ. Res. Risk Assess. 2015, 29, 1437–1446. [Google Scholar] [CrossRef]
- Telesca, L.; Fat-Elbary, R.; Stabile, T.A.; Haggag, M.; Elgabry, M. Dynamical characterization of the 1982–2015 seismicity of Aswan region (Egypt). Tectonophysics 2017, 712–713, 132–144. [Google Scholar] [CrossRef]
- Telesca, L.; Kadirov, F.; Yetirmishli, G.; Safarov, R.; Babayev, G.; Islamova, S.; Kazimova, S. Analysis of the relationship between water level temporal changes and seismicity in the Mingechevir reservoir (Azerbaijan). J. Seismol. 2020, 24, 937–952. [Google Scholar] [CrossRef]
- Reoloffs, E.A. Fault stability changes induced beneath a reservoir with cyclic variations in water level. J. Geophys. Res. 1988, 93, 2107–2124. [Google Scholar] [CrossRef]
- Ellsworth, W. Injection-Induced Earthquakes. Science 2013, 341, 6142. [Google Scholar] [CrossRef]
- Grigoli, F.; Cesca, S.; Priolo, E.; Rinaldi, A.P.; Clinton, J.F.; Stabile, T.A.; Dost, B.; Fernandez, M.G.; Wiemer, S.; Dahm, T. Current challenges in monitoring, discrimination, and management of induced seismicity related to underground industrial activities: A European perspective. Rev. Geophys. 2017, 55, 310–340. [Google Scholar] [CrossRef]
- Rajendran, K.; Harish, C.M.; Kumaraswamy, S.V. Re-Evaluation of Earthquake Data from Koyna–Warna Region: Phase I. Rep. Dep. Sci. Technol. Trivandrum 1996, 94. [Google Scholar]
- Malik, L.K. Damage Risk Factors for Hydraulic Engineering Structures. In Safety Problems; Nauka: Moscow, Russia, 2005. [Google Scholar]
- Nguyen, D.X. Reservoir triggered seismicity in Hoa Binh hydropower. State-Level Indep. Final. Rep. 1996. [Google Scholar]
- Nguyen, N.T. Study on modern fault tectonics and related earthquakes in Hoa Binh area as a basis for evaluating the stability of Hoa Binh Hydropower. State-Level Indep. Final. Rep. 2008. [Google Scholar]
- Kalpna, G.; Thai, A.T.; Purnachandra Rao, N. Rapid and Delayed Earthquake Triggering by the Song Tranh 2 Reservoir, Vietnam. Bull. Seismol. Soc. Am. 2016, 106, 2389–2394. [Google Scholar]
- Thai, A.T.; Purnachandra Rao, N.; Kalpna, G.; Cao, D.T.; Le, V.D.; Cao, C.; Mallika, K. Evidence that earthquakes have been triggered by reservoir in the Song Tranh 2 region, Vietnam. J. Seismol. 2017, 21, 1131–1143. [Google Scholar]
- Telesca, L.; Thai, A.T.; Lovallo, M.; Cao, D.T.; Nguyen, L.M. Shannon Entropy Analysis of Reservoir-Triggered Seis-micity at Song Tranh 2 Hydropower Plant, Vietnam. Appl. Sci. 2022, 12, 8873. [Google Scholar] [CrossRef]
- Telesca, L.; Thai, A.T.; Lovallo, M.; Cao, D.T. Visibility Graph Analysis of Reservoir-Triggered Seismicity: The Case of Song Tranh 2 Hydropower, Vietnam. Entropy 2022, 24, 1620. [Google Scholar] [CrossRef]
- Telesca, L.; Thai, A.T.; Cao, D.T.; Ha, T.G. Spectral evidence for reservoir triggered seismicity at Song Tranh 2 Reservoir (Vietnam). Pure Appl. Geophys. 2021, 178, 3817–3828. [Google Scholar] [CrossRef]
- Lizurek, G.; Wiszniowski, J.; Nguyen, V.D.; Dinh, Q.V.; Le, V.D.; Van, D.T.; Plesiewicz, B. Background seismicity and seismic monitoring in the Lai Chau reservoir area. J. Seismol. 2019, 23, 1373–1390. [Google Scholar] [CrossRef]
- Wiszniowski, J.; Plesiewicz, B.; Lizurek, G. Machine learning applied to anthropogenic seismic events detection in Lai Chau reservoir area, Vietnam. Comput. Geosci. 2021, 146, 104628. [Google Scholar] [CrossRef]
- Cao, D.T.; Le, V.D.; Pham, N.H.; Nguyen, H.T.; Mai, X.B.; Thai, A.T. Main structural units of the Earth’s crust in Northwest region of Vietnam. J. Earth Sci. 2004, 26, 244–257. [Google Scholar]
- Le, H.M.; Phan, V.N.; Boyer, D.; Nguyen, N.T.; Le, T.T.; Nguyen, V.Q.; Marquis, G. Investigation on the deep geoelectric struc- ture of the Lai Chau - Dien Bien fault zone by magnetotelluric sounding. J. Geol. Ser. 2009, 311, 11–21. [Google Scholar]
- Tran, V.T.; Van, D.T. Characteristics of the Pliocene—Quaternary neotectonics in Northwest Vietnam region. J. Sci. Sci. Earth 2006, 22, 86–99. [Google Scholar]
- Van, D.T. Development Characteristics of the Lai Chau–Dien Bien Fault Zone. Ph.D. Thesis, Institute of Geological Sciences, Vietnam Academy of Science and Technology, Hanoi, Vietnam, 2011. [Google Scholar]
- Le, V.D. Establishing the seismological observation network for reservoir earth-quake in Da River Ladder of Hydroelectric Dam. State-Level Indep. Final. Rep. 2019. [Google Scholar]
- Gutenberg, R.; Richter, C.F. Frequency of earthquakes in California. Bull. Seismol. Soc. Am. 1944, 34, 185–188. [Google Scholar] [CrossRef]
- Aki, K. Maximum likelihood estimate of b in the formula log(N) = a − bM and its confidence limits. Bull. Earthq. Res. Inst. Univ. Tokyo 1965, 43, 237–239. [Google Scholar]
- Utsu, T. Representation and analysis of the earthquake size distribution: A historical review and some new approaches. Pageoph 1999, 155, 509–535. [Google Scholar] [CrossRef]
- Wiemer, S.; Wyss, M. Minimum magnitude of completeness in earthquake catalogs: Examples from Alaska, the Western United States, and Japan. Bull. Seismol. Soc. Am. 2000, 90, 859–869. [Google Scholar] [CrossRef]
- Thurner, S.; Lowen, S.B.; Feurstein, M.C.; Heneghan, C.; Feichtinger, H.G.; Teich, M.C. Analysis, synthesis, and estimation of fractal-rate stochastic point processes. Fractals 1997, 5, 565–596. [Google Scholar] [CrossRef]
- Telesca, L.; Cuomo, V.; Lapenna, V.; Macchiato, M. Statistical analysis of fractal properties of point processes modeling seismic sequences. Phys. Earth Planet. Int. 2001, 125, 65–83. [Google Scholar] [CrossRef]
- Telesca, L.; Amatulli, G.; Lasaponara, R.; Lovallo, M.; Santulli, A. Time-scaling properties in forest-fire sequences observed in Gargano area (southern Italy). Ecol. Model. 2005, 185, 531–544. [Google Scholar] [CrossRef]
- Telesca, L.; ElShafey Fat ElBary, R.; Amin Mohamed, A.E.E.; ElGabry, M. Analysis of the cross-correlation between seismicity and water level in the Aswan area (Egypt) from 1982 to 2010. Nat. Hazards Earth Syst. Sci. 2012, 12, 2203–2207. [Google Scholar] [CrossRef]
- Gebber, G.L.; Orer, H.S.; Barman, S.M. Fractal Noises and Motions in Time Series of Presympathetic and Sympathetic Neural Activities. J. Neurophysiol. 2006, 95, 1176–1184. [Google Scholar] [CrossRef]
- Serinaldi, F.; Kilsby, C.G. On the sampling distribution of Allan factor estimator for a homogeneous Poisson process and its use to test inhomogeneities at multiple scales. Physica A 2013, 392, 1080–1089. [Google Scholar] [CrossRef]
- Kagan, Y.Y.; Jackson, D.D. Long-Term Earthquake Clustering. Geophys. J. Int. 1991, 104, 117–134. [Google Scholar] [CrossRef]
- Shinomoto, S.; Miura, K.; Koyama, S. A measure of local variation of inter-spike intervals. Biosystems 2005, 79, 67–72. [Google Scholar] [CrossRef]
- Priestley, M.B. Spectral Analysis and Time Series; Academic Press: London, UK; New York, NY, USA, 1981; p. 890. [Google Scholar]
- Ahdesmäki, M.; Lähdesmäki, H.; Pearson, R.; Huttunen, H.; Yli-Harja, O. Robust detection of periodic time series measured from biological systems. BMC Bioinform. 2005, 6, 117. [Google Scholar] [CrossRef]
- Huang, N.E.; Shen, Z.; Long, S.R.; Wu, M.L.; Shih, H.H.; Zheng, Q.; Yen, N.C.; Tung, C.C.; Liu, H.H. The empirical mode decomposition and Hilbert spectrum for nonlinear and non-stationary time series analysis. Proc. Roy. Soc. London A 1998, 454, 903–995. [Google Scholar] [CrossRef]











Disclaimer/Publisher’s Note: The statements, opinions and data contained in all publications are solely those of the individual author(s) and contributor(s) and not of MDPI and/or the editor(s). MDPI and/or the editor(s) disclaim responsibility for any injury to people or property resulting from any ideas, methods, instructions or products referred to in the content. |
© 2023 by the authors. Licensee MDPI, Basel, Switzerland. This article is an open access article distributed under the terms and conditions of the Creative Commons Attribution (CC BY) license (https://creativecommons.org/licenses/by/4.0/).
Share and Cite
Telesca, L.; Thai, A.T.; Cao, D.T.; Cao, D.T.; Dinh, Q.V.; Mai, X.B. Fractal and Spectral Analysis of Seismicity in the Lai Chau Area (Vietnam). Fractal Fract. 2023, 7, 776. https://doi.org/10.3390/fractalfract7110776
Telesca L, Thai AT, Cao DT, Cao DT, Dinh QV, Mai XB. Fractal and Spectral Analysis of Seismicity in the Lai Chau Area (Vietnam). Fractal and Fractional. 2023; 7(11):776. https://doi.org/10.3390/fractalfract7110776
Chicago/Turabian StyleTelesca, Luciano, Anh Tuan Thai, Dinh Trong Cao, Dinh Trieu Cao, Quoc Van Dinh, and Xuan Bach Mai. 2023. "Fractal and Spectral Analysis of Seismicity in the Lai Chau Area (Vietnam)" Fractal and Fractional 7, no. 11: 776. https://doi.org/10.3390/fractalfract7110776
APA StyleTelesca, L., Thai, A. T., Cao, D. T., Cao, D. T., Dinh, Q. V., & Mai, X. B. (2023). Fractal and Spectral Analysis of Seismicity in the Lai Chau Area (Vietnam). Fractal and Fractional, 7(11), 776. https://doi.org/10.3390/fractalfract7110776

