The Müntz–Legendre Wavelet Collocation Method for Solving Weakly Singular Integro-Differential Equations with Fractional Derivatives
Abstract
:1. Introduction
2. Müntz–Legendre Wavelets
Operational Matrix of Fractional Integration
3. Wavelet Collocation Method
Error Analysis
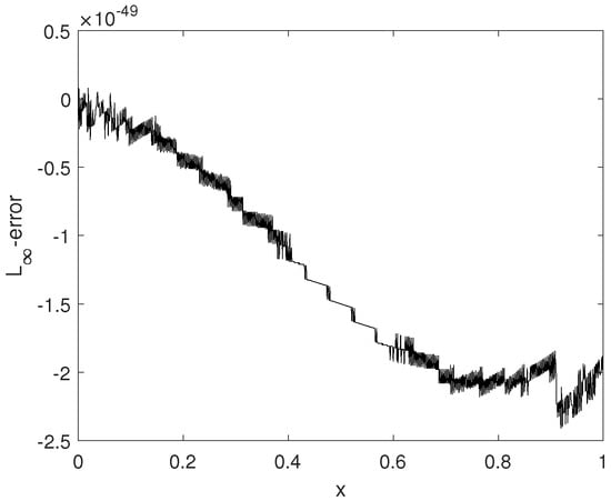
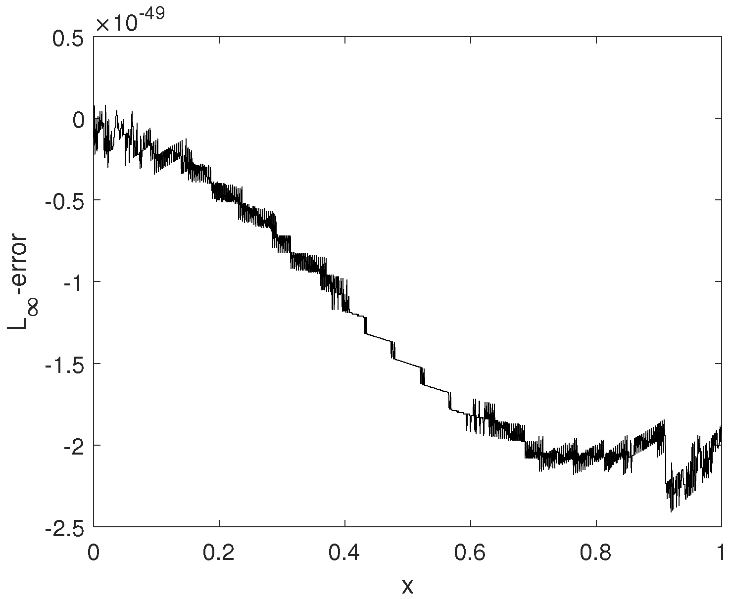
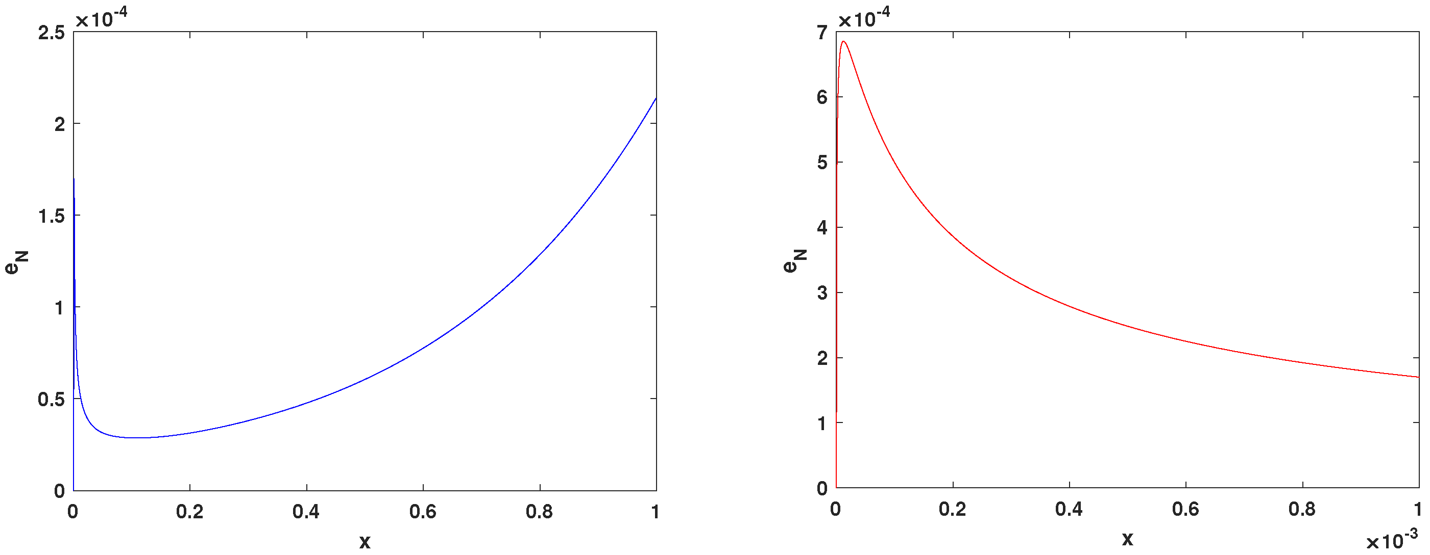
4. Numerical Simulations and Results
5. Conclusions
Funding
Data Availability Statement
Conflicts of Interest
Abbreviations
| Abbreviations | |
| WSIDE | Weakly singular integro-differential equations with fractional derivatives |
| ML | Müntz–Legendre |
| RL | Riemann–Liouville |
| FI | Fractional integration |
| Nomenclatures | |
| Space of Müntz–Legendre polynomials | |
| Space of continuous functions on | |
| Müntz–Legendre polynomials | |
| Space of Müntz–Legendre wavelets | |
| s | Refinement level |
| r | Multiplicity |
| Projection operator | |
| Riemann–Liouville fractional integration | |
| Müntz–Legendre wavelets | |
| Residual function |
References
- Zhao, J.; Xiao, J.; Ford, N.J. Collocation methods for fractional integro-differential equations with weakly singular kernels. Numer. Algorithms 2014, 65, 723–743. [Google Scholar] [CrossRef]
- Angstmann, C.N.; Henry, B.I.; McGann, A.V. A fractional order recovery SIR model from a stochastic process. Bull. Math. Biol. 2016, 78, 468–499. [Google Scholar] [CrossRef] [PubMed]
- Eslahchi, M.R.; Dehghan, M.; Parvizi, M. Application of the collocation method for solving nonlinear fractional integro-differential equations. J. Comput. Appl. Math. 2014, 257, 105–128. [Google Scholar] [CrossRef]
- Aminikhah, H. A new analytical method for solving systems of linear integro-differential equations. J. King Saud Univ. Sci. 2011, 23, 349–353. [Google Scholar] [CrossRef]
- Arikoglu, A.; Ozkol, I. Solution of fractional integro-differential equations by using fractional differential transform method. Chaos Solitons Fractals 2009, 40, 521–529. [Google Scholar] [CrossRef]
- Momani, S.; Noor, M.A. Numerical methods for fourth order fractional integro-differential equations. Appl. Math. Comput. 2006, 182, 754–760. [Google Scholar] [CrossRef]
- Momani, S.; Qaralleh, A. An Efficient Method for Solving Systems of Fractional Integro-Differential Equations. Comput. Math. Appl. 2006, 52, 459–470. [Google Scholar] [CrossRef]
- Rawashdeh, E.A. Numerical solution of fractional integro-differential equations by collocation method. Appl. Math. Comput. 2006, 176, 1–6. [Google Scholar] [CrossRef]
- Chow, T.S. Fractional dynamics of interfaces between soft-nanoparticles and rough substrates. Phys. Lett. A 2005, 342, 148–155. [Google Scholar] [CrossRef]
- Mandelbrot, B. Some noises with 1/f spectrum, a bridge between direct current and white noise. IEEE Trans. Inform. Theory 1967, 13, 289–298. [Google Scholar] [CrossRef]
- Magin, R.L. Fractional Calculus in Bioengineering, Illustrated ed.; Begell House: Danbury, CT, USA, 2006. [Google Scholar]
- He, J.H. Some applications of nonlinear fractional differential equations and their approximations. Bull. Sci. Technol. 1999, 15, 86–90. [Google Scholar]
- Rossikhin, Y.A.; Shitikova, M.V. Applications of fractional calculus to dynamic problems of linear and nonlinear hereditary mechanics of solids. Appl. Mech. Rev. 1997, 50, 15–67. [Google Scholar] [CrossRef]
- He, J.H. Nonlinear oscillation with fractional derivative and its applications. In Proceedings of the International Conference on Vibrating Engineering’98, Dalian, China, 25–28 May 1998; pp. 288–291. [Google Scholar]
- Metzler, R.; Klafter, J. The restaurant at the end of the random walk: Recent developments in the description of anomalous transport by fractional dynamics. J. Phys. A 2004, 37, 161–208. [Google Scholar] [CrossRef]
- Mainardi, F. Fractional calculus: Some basic problems in continuum and statistical mechanics. In Fractals and Fractional Calculus in Continuum Mechanics; Carpinteri, A., Mainardi, F., Eds.; Springer: New York, NY, USA, 1997. [Google Scholar]
- Baillie, R.T. Long memory processes and fractional integration in econometrics. J. Econom. 1996, 73, 5–59. [Google Scholar] [CrossRef]
- Alquran, M.; Jaradat, H.M.; Syam, M.I. Analytical solution of the time-fractional Phi-4 equation by using modified residual power series method. Nonlinear Dynam. 2017, 90, 2525–2529. [Google Scholar] [CrossRef]
- El-Ajou, A.; Arqub, O.A.; Al Zhour, Z.; Momani, S. New results on fractional power series: Theories and applications. Entropy 2013, 15, 5305–5323. [Google Scholar] [CrossRef]
- Qazza, A.; Saadeh, R.; Salah, E. Solving fractional partial differential equations via a new scheme. AIMS Math. 2022, 8, 5318–5337. [Google Scholar] [CrossRef]
- Zhang, Y. A finite difference method for fractional partial differential equation. Appl. Math. Comput. 2009, 215, 524–529. [Google Scholar] [CrossRef]
- Bonyadi, S.; Mahmoudi, Y.; Lakestani, M.; Jahangiri rad, M. Numerical solution of space-time fractional PDEs with variable coefficients using shifted Jacobi collocation method. Comput. Methods Differ. Equ. 2023, 11, 81–94. [Google Scholar]
- Shahriari, M.; Saray, B.N.; Mohammadalipour, B.; Saeidian, S. Pseudospectral method for solving the fractional one-dimensional Dirac operator using Chebyshev cardinal functions. Phys. Scr. 2023, 98, 055205. [Google Scholar] [CrossRef]
- Yang, X.; Wu, L.; Zhang, H. A space-time spectral order sinc-collocation method for the fourth-order nonlocal heat model arising in viscoelasticity. Appl. Math. Comput. 2023, 457, 128192. [Google Scholar] [CrossRef]
- Zhang, H.; Yang, X.; Tang, Q.; Xu, D. A robust error analysis of the OSC method for a multi-term fourth-order sub-diffusion equation. Comput. Math. Appl. 2022, 109, 180–190. [Google Scholar] [CrossRef]
- Asadzadeh, M.; Saray, B.N. On a multiwavelet spectral element method for integral equation of a generalized Cauchy problem. BIT 2022, 62, 383–1416. [Google Scholar] [CrossRef]
- Li, C.; Li, Z.; Wang, Z. Mathematical analysis and the local discontinuous Galerkin method for Caputo–Hadamard fractional partial differential equation. J. Sci. Comput. 2020, 85, 41. [Google Scholar] [CrossRef]
- Mao, Z.; Shen, J. Efficient spectral–Galerkin methods for fractional partial differential equations with variable coefficients. J. Comput. Phys. 2016, 307, 243–261. [Google Scholar] [CrossRef]
- Ford, N.J.; Xiao, J.; Yan, Y. A finite element method for time fractional partial differential equations. Fract. Calc. Appl. Anal. 2011, 14, 454–474. [Google Scholar] [CrossRef]
- Shah, N.A.; El-Zahar, E.R.; Akgül, A.; Khan, A.; Kafle, J. Analysis of Fractional-Order Regularized Long-Wave Models via a Novel Transform. J. Funct. Spaces 2022, 2022, 2754507. [Google Scholar] [CrossRef]
- Alpert, B.; Beylkin, G.; Coifman, R.R.; Rokhlin, V. Wavelet-like bases for the fast solution of second-kind integral equations. SIAM J. Sci. Stat. Comput. 1993, 14, 159–184. [Google Scholar] [CrossRef]
- Heller, V.; Strang, G.; Topiwala, P.N.; Heil, C. The application of multiwavelet filterbanks to image processing. IEEE Trans. Image Process. 1999, 8, 548–563. [Google Scholar]
- Saray, B.N. Abel’s integral operator: Sparse representation based on multiwavelets. BIT Numer. Math. 2021, 61, 587–606. [Google Scholar] [CrossRef]
- Saray, B.N. An effcient algorithm for solving Volterra integro-differential equations based on Alpert’s multi-wavelets Galerkin method. J. Comput. Appl. Math. 2019, 348, 453–465. [Google Scholar] [CrossRef]
- Saray, B.N. Sparse multiscale representation of Galerkin method for solving linear-mixed Volterra-Fredholm integral equations. Math. Method Appl. Sci. 2020, 43, 2601–2614. [Google Scholar] [CrossRef]
- Rahimkhani, P.; Ordokhani, Y.; Babolian, E. Müntz-Legendre wavelet operational matrix of fractional-order integration and its applications for solving the fractional pantograph differential equations. Numer. Algorithms 2018, 77, 1283–1305. [Google Scholar] [CrossRef]
- Jebreen, H.B.; Tchier, F. A New Scheme for Solving Multiorder Fractional Differential Equations Based on Müntz–Legendre Wavelets. Complexity 2021, 2021, 9915551. [Google Scholar] [CrossRef]
- Rahimkhani, P.; Ordokhani, Y. Numerical solution a class of 2D fractional optimal control problems by using 2D Müntz-Legendre wavelets. Optim. Contr. Appl. Met. 2018, 39, 1916–1934. [Google Scholar] [CrossRef]
- Almira, J.M. Müntz type theorems. I Surv. Approx. Theory 2007, 3, 152–194. [Google Scholar]
- Müntz, C.H. Über den Approximationssatz von Weierstrass. In Mathematische Abhandlungen Hermann Amandus Schwarz; Springer: Berlin/Heidelberg, Germany, 1914; pp. 303–312. [Google Scholar]
- Shen, J.; Wang, Y. Müntz-Galerkin methods and applicationa to mixed dirichlet-neumann boundary value problems. Siam J. Sci. Comput. 2016, 38, 2357–2381. [Google Scholar] [CrossRef]
- Borwein, P.; Erdélyi, T.; Zhang, J. Müntz systems and orthogonal Müntz–Legendre polynomials. Trans. Am. Math. Soc. 1994, 342, 523–542. [Google Scholar]
- Kilbas, A.; Srivastava, H.M.; Trujillo, J.J. Theory and Applications of Fractional Differential Equations, 24; Elsevier B.V.: Amsterdam, The Netherlands, 2006. [Google Scholar]
- Gu, X.M.; Huang, T.Z.; Zhao, Y.L.; Lyu, P.; Carpentieri, B. A fast implicit difference scheme for solving the generalized time–space fractional diffusion equations with variable coefficients. Numer. Methods Partial Differ. Equ. 2021, 37, 1136–1162. [Google Scholar] [CrossRef]
- Gu, X.M.; Sun, H.W.; Zhao, Y.L.; Zheng, X. An implicit difference scheme for time-fractional diffusion equations with a time-invariant type variable order. Appl. Math. Lett. 2021, 120, 107270. [Google Scholar] [CrossRef]






| CPU Time | |||||||
|---|---|---|---|---|---|---|---|
| Chebyshev nodes | 5 | ||||||
| 9 | |||||||
| Legendre nodes | 5 | ||||||
| 9 | |||||||
| Uniform meshes | 5 | ||||||
| 9 |
| Proposed Method | TCM [1] | |||
|---|---|---|---|---|
| Error | ||||
| CPU Time | |||||||
|---|---|---|---|---|---|---|---|
| Chebyshev nodes | 5 | ||||||
| 9 | |||||||
| Legendre nodes | 5 | ||||||
| 9 | |||||||
| Uniform meshes | 5 | ||||||
| 9 |
| CPU Time | |||||||
|---|---|---|---|---|---|---|---|
| Chebyshev nodes | 12 | ||||||
| 20 | |||||||
| Legendre nodes | 12 | ||||||
| 20 | |||||||
| Uniform meshes | 12 | ||||||
| 20 |
Disclaimer/Publisher’s Note: The statements, opinions and data contained in all publications are solely those of the individual author(s) and contributor(s) and not of MDPI and/or the editor(s). MDPI and/or the editor(s) disclaim responsibility for any injury to people or property resulting from any ideas, methods, instructions or products referred to in the content. |
© 2023 by the author. Licensee MDPI, Basel, Switzerland. This article is an open access article distributed under the terms and conditions of the Creative Commons Attribution (CC BY) license (https://creativecommons.org/licenses/by/4.0/).
Share and Cite
Bin Jebreen, H. The Müntz–Legendre Wavelet Collocation Method for Solving Weakly Singular Integro-Differential Equations with Fractional Derivatives. Fractal Fract. 2023, 7, 763. https://doi.org/10.3390/fractalfract7100763
Bin Jebreen H. The Müntz–Legendre Wavelet Collocation Method for Solving Weakly Singular Integro-Differential Equations with Fractional Derivatives. Fractal and Fractional. 2023; 7(10):763. https://doi.org/10.3390/fractalfract7100763
Chicago/Turabian StyleBin Jebreen, Haifa. 2023. "The Müntz–Legendre Wavelet Collocation Method for Solving Weakly Singular Integro-Differential Equations with Fractional Derivatives" Fractal and Fractional 7, no. 10: 763. https://doi.org/10.3390/fractalfract7100763
APA StyleBin Jebreen, H. (2023). The Müntz–Legendre Wavelet Collocation Method for Solving Weakly Singular Integro-Differential Equations with Fractional Derivatives. Fractal and Fractional, 7(10), 763. https://doi.org/10.3390/fractalfract7100763

