A Linguistic q-Rung Orthopair ELECTRE II Algorithm for Fuzzy Multi-Criteria Ontology Ranking
Abstract
1. Introduction
- The complexity and cognitive challenges associated with ontology engineering, design, and development.
- The steepness of entry for ontology adoption and the usability of their development tools.
- The lack of standardization and ambiguity within the domain terminology.
- Limited/lack of resources and resistance from stakeholders.
- Unfriendly user interfaces (UI) and UI interactions with ontology tools.
- The existing studies rank ontologies according to their quantitative metrics (numerical) as opposed to their qualitative metrics (in natural language). This is due to the inability of the models to process, capture, and exploit qualitative information. Very little work has been conducted on expressive decision-making that is able to capture qualitative criteria effectively.
- Almost all of the existing work conducted on ontology ranking is based on a singular perspective. However, in most real-world scenarios, there will be a group of stakeholders involved in the decision-making process. There is a lack of research focused on group decision-making for ontology selection.
- Most of the existing work does not take into account the users’ perspective. Accordingly, most techniques and current systems are not very user-friendly and users’ may often find it complex and tedious to express their opinions and judgments.
- A novel Lq-ROFS-ELECTRE II algorithm is proposed that enables multiple decision-makers to evaluate decision-making problems in an effective manner, with the use of linguistic variables.
- A robust solution is proposed for the ontology ranking and selection problem by making use of multi-criteria group decision-making and fuzzy sets.
- A comprehensive survey and analysis is performed to extract the existing machine learning ontologies to promote their selection for reuse.
2. Literature Review
3. Preliminaries
3.1. Traditional ELECTRE II
- Step 1: Comparative Categories , , and
- Step 2: Index of Concordance
- Step 3: Discordance Index
- Step 4: Concordance and Discordance Parameters
- Step 5: Weak and Strong Outranking Relations
- Step 6: Exploit Outranking Relations and Determine Final Rank
3.2. q-Rung Orthopair Fuzzy Set
3.3. Linguistic q-Rung Orthopair Fuzzy Set
3.3.1. Score of Lq-ROFN
3.3.2. Accuracy of Lq-ROFN
3.3.3. Comparing Lq-ROFNs
- (a)
- (b)
- (c)
3.3.4. Distance Measure
3.3.5. Aggregation Operators
4. Proposed L-ROFS-ELECTRE II Algorithm
- According to the strong outranking graph , the set can be generated as the set of non-dominant alternatives. This set contains all alternatives that are not outranked by any other alternatives, and thus all alternatives that have no incoming arcs. The set is also generated in the same manner by considering the weak outranking graph .
- The elements that lie in the intersection of sets and , that is, , results in the set . The alternatives in are those not outranked in both the strong and weak outranking graphs. All alternatives in are assigned a forward rank of 1, , , where represents the forward ranking for alternative x.
- All nodes and edges corresponding to alternatives in are removed from both the strong and weak outranking graphs. After removing these nodes and edges, the resulting graphs are and .
- Steps 1 to 3 are repeated iteratively until all alternatives are assigned a ranked, with each iteration producing a new set of strong and weak graphs and . Eventually, all alternatives are assigned a forward rank.
- All of the directed edges in the strong and weak outranking graphs, and , are reversed to form the mirror image graphs.
- Each alternative is assigned a rank using the same procedure as in the forward ranking (steps 1 to 3), where represents the reverse ranking for alternative x.
- Due to the graph reversals, each rank is transformed using Equation (37), where the transformed rank is denoted by .
| Algorithm 1 Lq-ROFS-ELECTRE II |
| Require: R decision-makers, m alternatives, n criteria |
| Ensure: Final ranking of alternatives |
|
5. Application of L-ROFS-ELECTRE II for Ontology Selection
5.1. Experimental Design
5.1.1. Dataset
5.1.2. Ontology Evaluation Criteria
- Expressiveness of the knowledge domain by the ontology. How well does the ontology express ML concepts, relations, attributes, and their dependencies? This criterion aligns with the Language category of characteristics in Ontometric [23].
- Axiom design and logical expressiveness for reasoning support. Does the ontology include well-defined axioms that adequately formalize the logical relationships between concepts and instances, enabling potential reasoning tasks such as inference, consistency checking, and query answering? This criterion represents the Language category of metrics in Ontometric [23].
- Ontology evolution and maintenance practices. Does the ontology show evidence of systematic maintenance and evolution? Are there clear versioning practices, change documentation, and evidence of iterative improvement? This criterion corresponds to the Methodology category of characteristics in Ontometric [23].
- Documentation quality and usability support. How clear and comprehensive is the ontology documentation? Does it include complete usage examples, methodology explanations, and sufficient detail to enable effective use by domain experts and developers? This criterion covers the Methodology category of characteristics in Ontometric [23].
- Natural language alignment and concept clarity. How closely does the ontology’s formal representation align with natural language expressions of ML concepts? Are the concepts, labels, and definitions intuitive and clear to domain experts? This criterion aligns with the Language and Content categories of characteristics in Ontometric [23].
- Modularity and proper taxonomy use. How well structured is the taxonomy of the ontology? Are its taxonomy, modules and partitions in line with the ML domain requirements? This criterion addresses the Content category of characteristics in Ontometric [23].
- Alignment between formal ontology definitions and natural language descriptions. Does the ontology provide clear and accurate natural language documentation (e.g., rdfs:comment) for its formally defined classes, properties, and axioms? This criterion evaluates how well the ontology bridges the gap between formal specification and human-readable domain understanding. It aligns with three Ontometric categories [23] of Content, Language, and Methodology.
5.1.3. Computer and Software Environment
5.2. Experimental Results and Discussion
5.2.1. Decision Matrices
5.2.2. Importance Weightings
5.2.3. Concordance and Discordance Matrices
5.2.4. Weak and Strong Outranking Relations
5.2.5. Exploitation of Outranking Relations
5.2.6. Final Ranking of Ontologies
5.3. Comparative Analysis
5.3.1. Comparison with Traditional ELECTRE II
5.3.2. Comparison with Existing MCDM Methods
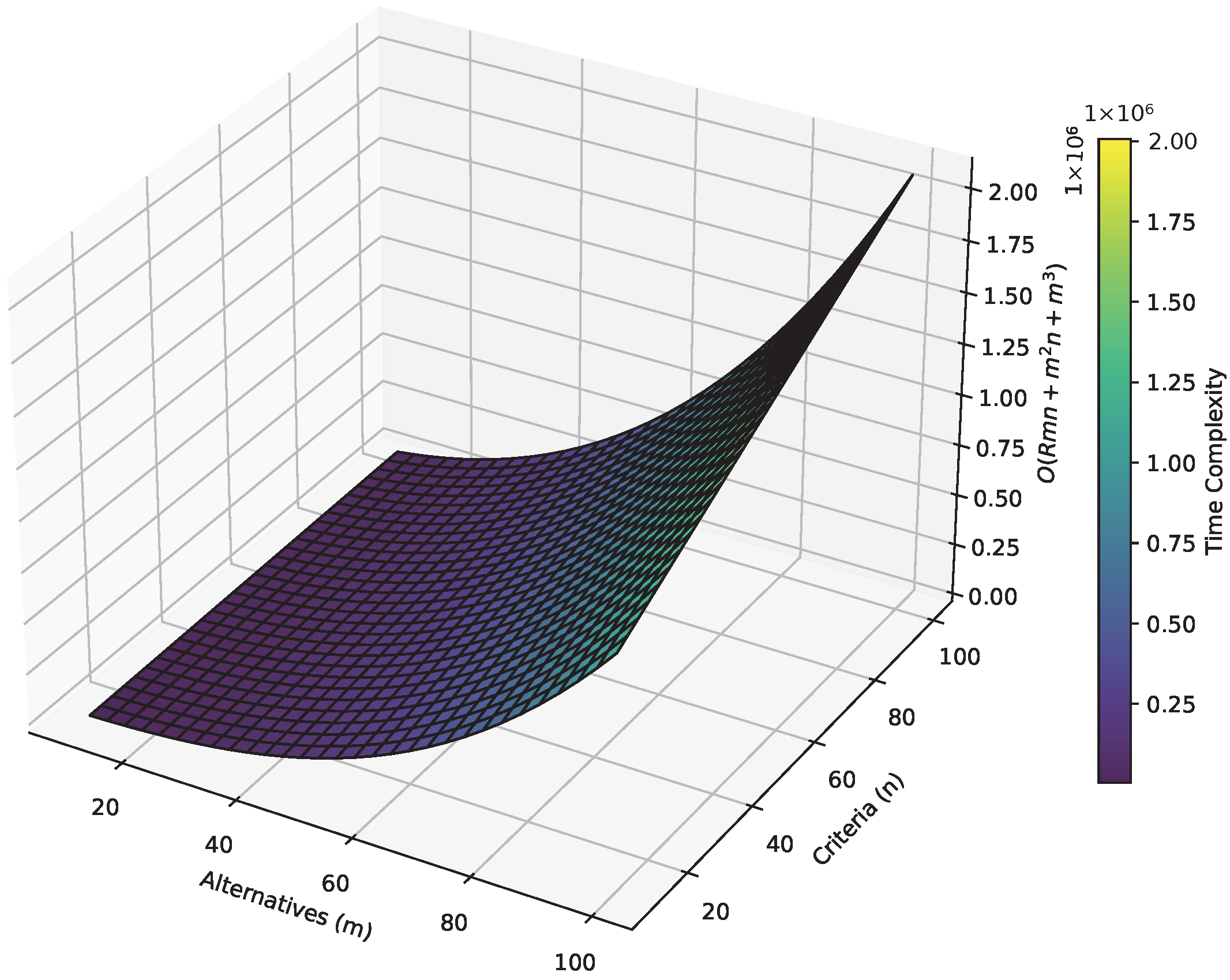
5.3.3. Time Complexity of the Lq-ROFS-ELECTRE II Algorithm
5.3.4. Limitations of the Proposed Lq-ROFS-ELECTRE II
- The large number of weights required to be defined may sometimes be difficult for the user to select, especially if he/she does not want to specify importance weightings.
- The concordance and discordance thresholds require expert knowledge in order to define appropriate thresholds.
6. Applicability of L-ROFS-ELECTRE II in Other Domains
- Medical and healthcare diagnosis tasks, such as selecting optimal treatment plans based on criteria such as effectiveness, side effects, cost, and patient preferences.
- Smart cities and urban planning tasks, such as evaluating and prioritizing urban development projects using criteria like cost, environmental impact, public acceptance, and scalability.
- Education and e-learning systems evaluation, such as the evaluation of different e-learning platforms or curricula according to factors like accessibility, pedagogical effectiveness, user experience, and flexibility.
- Finance and investment tasks, such as portfolio selection and optimization and investment decision-making under risk and uncertainty.
7. Conclusions and Future Work
Author Contributions
Funding
Institutional Review Board Statement
Informed Consent Statement
Data Availability Statement
Acknowledgments
Conflicts of Interest
References
- Xu, Z.; Ichise, R. FinCaKG-Onto: The financial expertise depiction via causality. Appl. Intell. 2025, 65, 789–805. [Google Scholar]
- Kirillovich, A.; Nevzorova, O.; Lipachev, E. OntoMath PRO: An ontology of mathematical knowledge. Doklady Math. 2022, 105, 45–50. [Google Scholar]
- Adamik, M.; Pernisch, R.; Tiddi, I.; Schlobach, S. ORKA: An ontology for robotic knowledge acquisition. In Proceedings of the Conference on Knowledge Engineering and Knowledge Management, EKAW 2024, Amsterdam, The Netherlands, 26–28 November 2024; Springer: Cham, Switzerland, 2025; Volume 15370, pp. 305–321. [Google Scholar]
- Sharma, S.; Jain, S. CovidO: An ontology for COVID-19 metadata. J. Supercomput. 2024, 80, 1238–1267. [Google Scholar] [CrossRef]
- Tkachenko, K.; Tkachenko, O.; Tkachenko, O.; Mazur, N.; Mashkina, I. Ontological approach in modern educational processes. In Proceedings of the CPITS-2024: Cybersecurity Providing in Information and Telecommunication Systems, Kyiv, Ukraine, 28 February 2024. CEUR Workshop Proceedings. [Google Scholar]
- Abtew, A. Ontology development for public policy implementation: Challenges, opportunities, and applications. J. Math. Techniques Comput. Math. 2023, 2, 363–367. [Google Scholar]
- Tudorache, T. Ontology engineering: Current state, challenges, and future directions. Semant. Web 2019, 11, 125–138. [Google Scholar] [CrossRef]
- Carriero, V.A.; Daquino, M.; Gangemi, A.; Nuzzolese, A.G.; Peroni, S.; Presutti, V.; Tomasi, F. The Landscape of Ontology Reuse Approaches. In Applications and Practices in Ontology Design, Extraction, and Reasoning; Studies on the Semantic Web; IOS Press: Amsterdam, The Netherlands, 2020; Volume 49, pp. 21–38. [Google Scholar] [CrossRef]
- Fonou-Dombeu, J.V. A comparative application of multi-criteria decision making in ontology ranking. In Business Information Systems; Springer: Cham, Switzerland, 2019; pp. 55–69. [Google Scholar]
- Sooklall, A.; Dombeu, J.V.F. Comparative ranking of ontologies with ELECTRE family of multi-criteria decision-making algorithms. In Proceedings of the International Conference on Advanced Information Systems Engineering, Bari, Italy, 28–30 November 2022; Springer: Cham, Switzerland, 2022; pp. 265–275. [Google Scholar]
- Alani, H.; Brewster, C.; Shadbolt, N. Ranking ontologies with AKTiveRank. In Proceedings of the 5th International Conference on The Semantic Web, Athens, Greece, 1–15 November 2006. [Google Scholar]
- Yu, W.; Chen, J.; Cao, J. A novel approach for ranking ontologies on the semantic web. In Proceedings of the First International Symposium on Pervasive Computing and Applications, Urumqi, China, 3–5 August 2006; pp. 608–612. [Google Scholar]
- Alipanah, N.; Srivastava, P.; Parveen, P.; Thuraisingham, B. Ranking ontologies using verified entities to facilitate federated queries. In Proceedings of the 2010 IEEE/WIC/ACM International Conference on Web Intelligence and Intelligent Agent Technology, Washington, DC, USA, 31 August–3 September 2010. [Google Scholar]
- Subhashini, R.; Akilandeswari, J. A novel approach for ranking ontologies based on the structure and semantics. J. Theor. Appl. Inf. Technol. 2014, 65, 147–153. [Google Scholar]
- Alani, H.; Brewster, C. Ontology ranking based on the analysis of concept structures. In Proceedings of the 3rd International Conference on Knowledge Capture (K-Cap), Banff, AB, Canada, 2–5 October 2005. [Google Scholar]
- Sooklall, A.; Dombeu, J.V.F. Application of genetic algorithm for complexity metrics-based classification of ontologies with ELECTRE Tri. In Proceedings of the Pan-African Artificial Intelligence and Smart Systems Conference, Dakar, Senegal, 2–4 November 2022. [Google Scholar] [CrossRef]
- Fonou-Dombeu, J.V.; Viriri, S. CRank: A novel framework for ranking semantic web ontologies. In Model and Data Engineering; Springer: Cham, Switzerland, 2018; pp. 107–121. [Google Scholar]
- Esposito, A.; Tarricone, L.; Zappatore, M. Applying multi-criteria approaches to ontology ranking: A comparison with AKTiveRank. Int. J. Metadata Semant. Ontol. 2012, 7, 197. [Google Scholar] [CrossRef]
- Akram, M.; Ilyas, F.; Garg, H. ELECTRE-II method for group decision-making in Pythagorean fuzzy environment. Appl. Intell. 2021, 51, 8701–8719. [Google Scholar] [CrossRef]
- Akram, M.; Noreen, U.; Deveci, M. Enhanced ELECTRE II method with 2-tuple linguistic m-polar fuzzy sets for multi-criteria group decision making. Expert Syst. Appl. 2023, 213, 119237. [Google Scholar] [CrossRef]
- Akram, M.; Zahid, K.; Kahraman, C. A new ELECTRE-based decision-making framework with spherical fuzzy information for the implementation of autonomous vehicles project in Istanbul. Knowl.-Based Syst. 2024, 283, 111207. [Google Scholar] [CrossRef]
- Al-Quran, A.; Jamil, N.; Tehrim, S.T.; Riaz, M. Cubic bipolar fuzzy VIKOR and ELECTRE-II algorithms for efficient freight transportation in Industry 4.0. AIMS Math. 2023, 8, 24484–24514. [Google Scholar] [CrossRef]
- Lozano-Tello, A.; Gomez-Perez, A. ONTOMETRIC: A method to choose the appropriate ontology. J. Database Manag. 2004, 15, 1–18. [Google Scholar] [CrossRef]
- Jones, M.; Alani, H. Content-based ontology ranking. In Proceedings of the 9th International Protégé Conference, Stanford, CA, USA, 23–26 July 2006. [Google Scholar]
- Park, J.; Oh, S.; Ahn, J. Ontology selection ranking model for knowledge reuse. Expert Syst. Appl. 2011, 38, 5133–5144. [Google Scholar] [CrossRef]
- Butt, A.; Haller, A.; Xie, L. DWRank: Learning concept ranking for ontology search. Semant. Web 2016, 7, 447–461. [Google Scholar] [CrossRef]
- Roy, B. Classement et choix en présence de points de vue multiples. Rev. Française D’Informatique Rech. Opérationnelle 1968, 2, 57–75. [Google Scholar] [CrossRef]
- Roy, B.; Bertier, P. La methode ELECTRE II: Une Methode de Classement en Presence de Critteres Multiples; Note de Travail No. 142; SEMA (Metra International), Direction Scientifique: Paris, France, 1971. [Google Scholar]
- Roy, B. ELECTRE III: Un algorithme de classements fondé sur une representation floue des preferences en presence de criteres multiples. Cahiers CERO 1978, 20, 3–24. [Google Scholar]
- Roy, B.; Hugonnard, J. Classement des prolongements de lignes de metro en banlieue parisienne. Cahiers CERO 1982, 24, 153–171. [Google Scholar]
- Yu, W. ELECTRE TRI—Aspects Méthodologiques et Manuel d’Utilisation; Université de Paris-Dauphine, LAMSADE: Paris, France, 1992. [Google Scholar]
- Sooklall, A.; Dombeu, J.V.F. An Enhanced ELECTRE II Method for Multi-Attribute Ontology Ranking with Z-Numbers and Probabilistic Linguistic Term Set. Future Internet 2022, 14, 271. [Google Scholar] [CrossRef]
- Devadoss, V.A.; Rekha, M. A New Intuitionistic Fuzzy ELECTRE II approach to study the Inequality of women in the society. Glob. J. Pure Appl. Math. 2017, 13, 6583–6594. [Google Scholar]
- Chen, N.; Xu, Z. Hesitant fuzzy ELECTRE II approach: A new way to handle multi-criteria decision making problems. Inf. Sci. 2015, 292, 175–197. [Google Scholar] [CrossRef]
- Pinar, A.; Boran, E. A q-rung orthopair fuzzy multi-criteria group decision making method for supplier selection based on a novel distance measure. Int. J. Mach. Learn. Cybern. 2020, 11, 1–15. [Google Scholar] [CrossRef]
- Rogers, M.; Bruen, M.; Maystre, L. ELECTRE and Decision Support; Springer Science+Business Media, LLC: New York, NY, USA, 2000. [Google Scholar]
- Braga, J.; Dias, J.L.R.; Regateiro, F. A machine learning ontology. Frenxiv Pap. 2023; in press. [Google Scholar]
- Vanschoren, J.; Soldatova, L. Exposé: An ontology for data mining experiments. In Proceedings of the International Workshop on Third Generation Data Mining: Towards Service-Oriented Knowledge Discovery (SoKD-2010), Barcelona, Spain, 24 September 2010. [Google Scholar]
- Liao, C.; Lin, P.H.; Verma, G.; Vanderbruggen, T.; Emani, M.; Nan, Z.; Shen, X. HPC ontology: Towards a unified ontology for managing training datasets and AI models for high-performance computing. In Proceedings of the 2021 IEEE/ACM Workshop on Machine Learning in High Performance Computing Environments (MLHPC), St. Louis, MO, USA, 15 November 2021; pp. 69–80. [Google Scholar]
- Ison, J.; Kalaš, M.; Jonassen, I.; Bolser, D.; Uludag, M.; McWilliam, H.; Malone, J.; Lopez, R.; Pettifer, S.; Rice, P. EDAM: An ontology of bioinformatics operations, types of data and identifiers, topics and formats. Bioinformatics 2013, 29, 1325–1332. [Google Scholar] [CrossRef]
- vair Project Website [Online]. Available online: https://delaramglp.github.io/vair/ (accessed on 30 October 2025).
- Franklin, J.S.; Bhanot, K.; Ghalwash, M.; Bennett, K.P.; McCusker, J.; McGuinness, D.L. An ontology for fairness metrics. In Proceedings of the 2022 AAAI/ACM Conference on AI, Ethics, and Society, Oxford, UK, 19–21 May 2022; pp. 265–275. [Google Scholar]
- RAInS Ontology Documentation [Online]. Available online: https://rains-uoa.github.io/RAInS-Ontology/v2.0/index-en.html (accessed on 30 October 2025).
- Blagec, K.; Barbosa-Silva, A.; Ott, S.; Samwald, M. A curated, ontology-based, large-scale knowledge graph of artificial intelligence tasks and benchmarks. Sci. Data 2022, 9, 322. [Google Scholar] [CrossRef]
- Dasoulas, I.; Yang, D.; Dimou, A. MLSea: A semantic layer for discoverable machine learning. In Proceedings of the European Semantic Web Conference ESWC 2024, Hersonissos, Greece, 26–30 May 2024; Springer: Cham, Switzerland, 2024; Volume 14665, pp. 186–202. [Google Scholar]
- Esteves, D.; Moussallem, D.; Neto, C.B.; Soru, T.; Usbeck, R.; Ackermann, M.; Lehmann, J. MEX vocabulary: A lightweight interchange format for machine learning experiments. In Proceedings of the 11th International Conference on Semantic Systems, Vienna, Austria, 15–17 September 2015. [Google Scholar]
- Nguyen, A.; Weller, T.; Faerber, M.; Sure-Vetter, Y. Making neural networks FAIR. In Proceedings of the Semantic Web: ESWC 2020 Satellite Events, Heraklion, Greece, 31 May–4 June 2020; Springer: Cham, Switzerland, 2020; pp. 31–36. [Google Scholar]
- Artificial Intelligence Ontology (AIO) [Online]. BioPortal. Available online: https://bioportal.bioontology.org/ontologies/AIO (accessed on 30 October 2025).
- Rashid, S.; McGuinness, D. Creating and Using an Education Standards Ontology to Improve Education; Rensselaer Polytechnic Institute: Troy, NY, USA, 2018. [Google Scholar]
- Panov, P.; Džeroski, S.; Soldatova, L. OntoDM: An ontology of data mining. In Proceedings of the 2008 IEEE International Conference on Data Mining Workshops, Washington, DC, USA, 15–19 December 2008; pp. 752–760. [Google Scholar]
- Drobnjakovic, M.; Charoenwut, P.; Nikolov, A.; Oh, H.; Kulvatunyou, B. An introduction to machine learning lifecycle ontology and its applications. In IFIP Advances in Information and Communication Technology; Springer: Cham, Switzerland, 2024. [Google Scholar]
- Ekaputra, F.J.; Waltersdorfer, L.; Breit, A.; Sabou, M. Towards a standardized description of semantic web machine learning systems. In Proceedings of the SemAI 2022: First Workshop on Semantic AI, Co-Located with SEMANTiCS Conference 2022, Vienna, Austria, 13–15 September 2022. [Google Scholar]
- Publio, G.C.; Esteves, D.; Panov, P.; Soldatova, L.; Soru, T.; Vanschoren, J.; Zafar, H. ML schema: Exposing the semantics of machine learning with schemas and ontologies. In Proceedings of the ICML 2018 Workshop on Reproducibility in Machine Learning, Stockholm, Sweden, 15 July 2018; Available online: https://openreview.net/pdf?id=B1e8MrXVxQ (accessed on 30 October 2025).
- Dombeu, J.V.F. Ranking Semantic Web Ontologies with ELECTRE. In Proceedings of the 2019 International Conference on Advances in Big Data, Computing and Data Communication Systems (ICABCD), KwaZulu-Natal, South Africa, 5–6 August 2019; pp. 1–6. [Google Scholar]
- Shen, F.; Liang, C.; Yang, Z. Combined probabilistic linguistic term set and ELECTRE II method for solving a venture capital project evaluation problem. Econ. Res. Ekon. Istraživanja 2021, 35, 60–82. [Google Scholar] [CrossRef]
- Ye, J.; Chen, T.-Y. Development of an outranking-oriented multiple-criteria decision model within q-rung orthopair fuzzy contexts. Ain Shams Eng. J. 2025, 16, 103508. [Google Scholar] [CrossRef]










| i | Ontology | Class Count | Axioms | Thematic Area | Description |
|---|---|---|---|---|---|
| 1 | MLOnto [37] | 433 | 1877 | Machine Learning | Core ML concepts and workflows |
| 2 | Expose [38] | 135 | 364 | Data Mining | Tracks exposure events and context |
| 3 | HPC [39] | 373 | 1931 | High-Perf. Comp. | HPC resource and task modeling |
| 4 | EDAM [40] | 3511 | 36,519 | Bioinformatics | Bioinformatics operations and formats |
| 5 | VAIR [41] | 424 | 5084 | AI Risks | Models AI risk properties |
| 6 | FMO [42] | 244 | 1860 | Fairness in ML | Fairness in ML concepts and topologies |
| 7 | RAInS [43] | 155 | 1471 | AI Accountability | Responsible AI and computing |
| 8 | ITO [44] | 16,283 | 1,048,656 | General ML | Comprehensive IT process taxonomy |
| 9 | MLSO [45] | 36 | 403 | General ML | Light ML software pipeline ontology |
| 10 | Mex-Algo [46] | 157 | 492 | ML Algorithms | Metadata for ML algorithm components |
| 11 | Mex-Core [46] | 65 | 218 | Experiment Metadata | Core experiment metadata |
| 12 | Mex-Perf [46] | 13 | 188 | Performance Metrics | Performance indicators for experiments |
| 13 | FAIRnets [47] | 77 | 516 | Neural Networks | FAIR principles applied to Neural Nets |
| 14 | AIO [48] | 443 | 3529 | Deep Learning | Generic AI-related concepts |
| 15 | DSEO [49] | 132 | 1072 | Data Science | Data science education |
| 16 | OntoDM [50] | 473 | 2350 | Data Mining | Formalization of data mining tasks |
| 17 | MLLO [51] | 345 | 2884 | ML Lifecycle | Full ML model lifecycle ontology |
| 18 | SWeMLS [52] | 65 | 3995 | Semantic Web | Linking ML to semantic web resources |
| 19 | MLSchema [53] | 25 | 308 | General ML | Schema for describing ML elements |
| Ontology | |||||||
|---|---|---|---|---|---|---|---|
| MLOnto | (, ) | (, ) | (, ) | (, ) | (, ) | (, ) | (, ) |
| Expose | (, ) | (, ) | (, ) | (, ) | (, ) | (, ) | (, ) |
| HPC | (, ) | (, ) | (, ) | (, ) | (, ) | (, ) | (, ) |
| EDAM | (, ) | (, ) | (, ) | (, ) | (, ) | (, ) | (, ) |
| VAIR | (, ) | (, ) | (, ) | (, ) | (, ) | (, ) | (, ) |
| FMO | (, ) | (, ) | (, ) | (, ) | (, ) | (, ) | (, ) |
| RAInS | (, ) | (, ) | (, ) | (, ) | (, ) | (, ) | (, ) |
| ITO | (, ) | (, ) | (, ) | (, ) | (, ) | (, ) | (, ) |
| MLSO | (, ) | (, ) | (, ) | (, ) | (, ) | (, ) | (, ) |
| Mex-Algo | (, ) | (, ) | (, ) | (, ) | (, ) | (, ) | (, ) |
| Mex-Core | (, ) | (, ) | (, ) | (, ) | (, ) | (, ) | (, ) |
| Mex-Perf | (, ) | (, ) | (, ) | (, ) | (, ) | (, ) | (, ) |
| FAIRnets | (, ) | (, ) | (, ) | (, ) | (, ) | (, ) | (, ) |
| AIO | (, ) | (, ) | (, ) | (, ) | (, ) | (, ) | (, ) |
| DSEO | (, ) | (, ) | (, ) | (, ) | (, ) | (, ) | (, ) |
| OntoDM | (, ) | (, ) | (, ) | (, ) | (, ) | (, ) | (, ) |
| MLLO | (, ) | (, ) | (, ) | (, ) | (, ) | (, ) | (, ) |
| SWeMLS | (, ) | (, ) | (, ) | (, ) | (, ) | (, ) | (, ) |
| MLSchema | (, ) | (, ) | (, ) | (, ) | (, ) | (, ) | (, ) |
| Ontology | |||||||
|---|---|---|---|---|---|---|---|
| MLOnto | (, ) | (, ) | (, ) | (, ) | (, ) | (, ) | (, ) |
| Expose | (, ) | (, ) | (, ) | (, ) | (, ) | (, ) | (, ) |
| HPC | (, ) | (, ) | (, ) | (, ) | (, ) | (, ) | (, ) |
| EDAM | (, ) | (, ) | (, ) | (, ) | (, ) | (, ) | (, ) |
| VAIR | (, ) | (, ) | (, ) | (, ) | (, ) | (, ) | (, ) |
| FMO | (, ) | (, ) | (, ) | (, ) | (, ) | (, ) | (, ) |
| RAInS | (, ) | (, ) | (, ) | (, ) | (, ) | (, ) | (, ) |
| ITO | (, ) | (, ) | (, ) | (, ) | (, ) | (, ) | (, ) |
| MLSO | (, ) | (, ) | (, ) | (, ) | (, ) | (, ) | (, ) |
| Mex-Algo | (, ) | (, ) | (, ) | (, ) | (, ) | (, ) | (, ) |
| Mex-Core | (, ) | (, ) | (, ) | (, ) | (, ) | (, ) | (, ) |
| Mex-Perf | (, ) | (, ) | (, ) | (, ) | (, ) | (, ) | (, ) |
| FAIRnets | (, ) | (, ) | (, ) | (, ) | (, ) | (, ) | (, ) |
| AIO | (, ) | (, ) | (, ) | (, ) | (, ) | (, ) | (, ) |
| DSEO | (, ) | (, ) | (, ) | (, ) | (, ) | (, ) | (, ) |
| OntoDM | (, ) | (, ) | (, ) | (, ) | (, ) | (, ) | (, ) |
| MLLO | (, ) | (, ) | (, ) | (, ) | (, ) | (, ) | (, ) |
| SWeMLS | (, ) | (, ) | (, ) | (, ) | (, ) | (, ) | (, ) |
| MLSchema | (, ) | (, ) | (, ) | (, ) | (, ) | (, ) | (, ) |
| Ontology | |||||||
|---|---|---|---|---|---|---|---|
| MLOnto | (, ) | (, ) | (, ) | (, ) | (, ) | (, ) | (, ) |
| Expose | (, ) | (, ) | (, ) | (, ) | (, ) | (, ) | (, ) |
| HPC | (, ) | (, ) | (, ) | (, ) | (, ) | (, ) | (, ) |
| EDAM | (, ) | (, ) | (, ) | (, ) | (, ) | (, ) | (, ) |
| VAIR | (, ) | (, ) | (, ) | (, ) | (, ) | (, ) | (, ) |
| FMO | (, ) | (, ) | (, ) | (, ) | (, ) | (, ) | (, ) |
| RAInS | (, ) | (, ) | (, ) | (, ) | (, ) | (, ) | (, ) |
| ITO | (, ) | (, ) | (, ) | (, ) | (, ) | (, ) | (, ) |
| MLSO | (, ) | (, ) | (, ) | (, ) | (, ) | (, ) | (, ) |
| Mex-Algo | (, ) | (, ) | (, ) | (, ) | (, ) | (, ) | (, ) |
| Mex-Core | (, ) | (, ) | (, ) | (, ) | (, ) | (, ) | (, ) |
| Mex-Perf | (, ) | (, ) | (, ) | (, ) | (, ) | (, ) | (, ) |
| FAIRnets | (, ) | (, ) | (, ) | (, ) | (, ) | (, ) | (, ) |
| AIO | (, ) | (, ) | (, ) | (, ) | (, ) | (, ) | (, ) |
| DSEO | (, ) | (, ) | (, ) | (, ) | (, ) | (, ) | (, ) |
| OntoDM | (, ) | (, ) | (, ) | (, ) | (, ) | (, ) | (, ) |
| MLLO | (, ) | (, ) | (, ) | (, ) | (, ) | (, ) | (, ) |
| SWeMLS | (, ) | (, ) | (, ) | (, ) | (, ) | (, ) | (, ) |
| MLSchema | (, ) | (, ) | (, ) | (, ) | (, ) | (, ) | (, ) |
| Ontology | |||||||
|---|---|---|---|---|---|---|---|
| MLOnto | (, ) | (, ) | (, ) | (, ) | (, ) | (, ) | (, ) |
| Expose | (, ) | (, ) | (, ) | (, ) | (, ) | (, ) | (, ) |
| HPC | (, ) | (, ) | (, ) | (, ) | (, ) | (, ) | (, ) |
| EDAM | (, ) | (, ) | (, ) | (, ) | (, ) | (, ) | (, ) |
| VAIR | (, ) | (, ) | (, ) | (, ) | (, ) | (, ) | (, ) |
| FMO | (, ) | (, ) | (, ) | (, ) | (, ) | (, ) | (, ) |
| RAInS | (, ) | (, ) | (, ) | (, ) | (, ) | (, ) | (, ) |
| ITO | (, ) | (, ) | (, ) | (, ) | (, ) | (, ) | (, ) |
| MLSO | (, ) | (, ) | (, ) | (, ) | (, ) | (, ) | (, ) |
| Mex-Algo | (, ) | (, ) | (, ) | (, ) | (, ) | (, ) | (, ) |
| Mex-Core | (, ) | (, ) | (, ) | (, ) | (, ) | (, ) | (, ) |
| Mex-Perf | (, ) | (, ) | (, ) | (, ) | (, ) | (, ) | (, ) |
| FAIRnets | (, ) | (, ) | (, ) | (, ) | (, ) | (, ) | (, ) |
| AIO | (, ) | (, ) | (, ) | (, ) | (, ) | (, ) | (, ) |
| DSEO | (, ) | (, ) | (, ) | (, ) | (, ) | (, ) | (, ) |
| OntoDM | (, ) | (, ) | (, ) | (, ) | (, ) | (, ) | (, ) |
| MLLO | (, ) | (, ) | (, ) | (, ) | (, ) | (, ) | (, ) |
| SWeMLS | (, ) | (, ) | (, ) | (, ) | (, ) | (, ) | (, ) |
| MLSchema | (, ) | (, ) | (, ) | (, ) | (, ) | (, ) | (, ) |
| Ontology | |||||||
|---|---|---|---|---|---|---|---|
| MLOnto | |||||||
| Expose | |||||||
| HPC | |||||||
| EDAM | |||||||
| VAIR | |||||||
| FMO | |||||||
| RAInS | |||||||
| ITO | |||||||
| MLSO | |||||||
| Mex-Algo | |||||||
| Mex-Core | |||||||
| Mex-Perf | |||||||
| FAIRnets | |||||||
| AIO | |||||||
| DSEO | |||||||
| OntoDM | |||||||
| MLLO | |||||||
| SWeMLS | |||||||
| MLSchema |
| Ontology | |||||||
|---|---|---|---|---|---|---|---|
| MLOnto | 3.38 | 3.17 | 3.38 | 4.00 | 3.17 | 4.00 | 4.00 |
| Expose | 2.54 | 2.54 | 2.54 | 2.90 | 2.54 | 2.41 | 2.24 |
| HPC | 3.38 | 3.00 | 3.00 | 3.00 | 3.28 | 3.00 | 2.87 |
| EDAM | 4.00 | 4.00 | 4.00 | 4.00 | 4.00 | 4.00 | 4.00 |
| VAIR | 4.00 | 4.00 | 4.00 | 3.38 | 3.28 | 3.00 | 2.87 |
| FMO | 3.28 | 3.28 | 3.00 | 3.38 | 3.38 | 3.28 | 2.70 |
| RAInS | 2.70 | 2.87 | 2.70 | 3.00 | 2.70 | 2.60 | 2.46 |
| ITO | 4.00 | 4.00 | 4.00 | 4.00 | 4.00 | 4.00 | 4.00 |
| MLSO | 3.17 | 3.08 | 3.08 | 3.08 | 3.08 | 2.88 | 2.88 |
| Mex-Algo | 3.00 | 2.87 | 2.87 | 3.00 | 3.00 | 2.70 | 2.70 |
| Mex-Core | 2.90 | 2.75 | 2.75 | 2.75 | 2.75 | 2.41 | 2.24 |
| Mex-Perf | 3.34 | 2.66 | 2.66 | 2.66 | 2.66 | 2.66 | 2.41 |
| FAIRnets | 3.28 | 2.87 | 3.00 | 2.87 | 3.00 | 2.87 | 2.87 |
| AIO | 4.00 | 4.00 | 4.00 | 3.46 | 3.17 | 3.17 | 2.87 |
| DSEO | 2.54 | 2.41 | 2.41 | 2.90 | 2.75 | 2.54 | 2.24 |
| OntoDM | 3.54 | 3.54 | 3.54 | 3.54 | 3.54 | 3.54 | 3.17 |
| MLLO | 3.30 | 3.30 | 3.30 | 3.46 | 3.30 | 3.30 | 2.95 |
| SWeMLS | 4.00 | 4.00 | 4.00 | 3.46 | 3.54 | 3.46 | 3.17 |
| MLSchema | 2.54 | 2.54 | 2.41 | 2.41 | 2.54 | 2.41 | 2.24 |
| Ontology | |||||||
|---|---|---|---|---|---|---|---|
| MLOnto | 2.61 | 2.63 | 2.61 | 4.00 | 2.63 | 4.00 | 4.00 |
| Expose | 2.59 | 2.59 | 2.59 | 2.40 | 2.59 | 2.76 | 2.95 |
| HPC | 2.61 | 2.45 | 2.45 | 2.45 | 2.35 | 2.45 | 2.48 |
| EDAM | 4.00 | 4.00 | 4.00 | 4.00 | 4.00 | 4.00 | 4.00 |
| VAIR | 4.00 | 4.00 | 4.00 | 2.61 | 2.35 | 2.45 | 2.48 |
| FMO | 2.35 | 2.35 | 2.45 | 2.61 | 2.61 | 2.35 | 2.57 |
| RAInS | 2.57 | 2.48 | 2.57 | 2.45 | 2.57 | 2.69 | 2.85 |
| ITO | 4.00 | 4.00 | 4.00 | 4.00 | 4.00 | 4.00 | 4.00 |
| MLSO | 2.63 | 2.63 | 2.63 | 2.63 | 2.63 | 2.75 | 2.75 |
| Mex-Algo | 2.45 | 2.48 | 2.48 | 2.45 | 2.45 | 2.57 | 2.57 |
| Mex-Core | 2.40 | 2.46 | 2.46 | 2.46 | 2.46 | 2.76 | 2.95 |
| Mex-Perf | 2.51 | 2.57 | 2.57 | 2.57 | 2.57 | 2.57 | 2.76 |
| FAIRnets | 2.35 | 2.48 | 2.45 | 2.48 | 2.45 | 2.48 | 2.48 |
| AIO | 4.00 | 4.00 | 4.00 | 2.83 | 2.63 | 2.63 | 2.48 |
| DSEO | 2.59 | 2.76 | 2.76 | 2.40 | 2.46 | 2.59 | 2.95 |
| OntoDM | 3.00 | 3.00 | 3.00 | 3.00 | 3.00 | 3.00 | 2.63 |
| MLLO | 2.80 | 2.80 | 2.80 | 2.83 | 2.80 | 2.80 | 2.67 |
| SWeMLS | 4.00 | 4.00 | 4.00 | 2.83 | 3.00 | 2.83 | 2.63 |
| MLSchema | 2.59 | 2.59 | 2.76 | 2.76 | 2.59 | 2.76 | 2.95 |
| 1 | 2 | 3 | 4 | 5 | 6 | 7 | 8 | 9 | 10 | 11 | 12 | 13 | 14 | 15 | 16 | 17 | 18 | 19 | |
|---|---|---|---|---|---|---|---|---|---|---|---|---|---|---|---|---|---|---|---|
| 1 | 0.00 | 1.00 | 0.79 | 0.24 | 0.43 | 0.71 | 1.00 | 0.24 | 0.96 | 1.00 | 1.00 | 1.00 | 1.00 | 0.51 | 0.96 | 0.43 | 0.67 | 0.43 | 0.98 |
| 2 | 0.00 | 0.00 | 0.00 | 0.00 | 0.00 | 0.00 | 0.00 | 0.00 | 0.00 | 0.00 | 0.28 | 0.12 | 0.12 | 0.00 | 0.48 | 0.00 | 0.00 | 0.00 | 0.64 |
| 3 | 0.20 | 0.89 | 0.00 | 0.00 | 0.24 | 0.34 | 0.83 | 0.00 | 0.36 | 0.83 | 0.87 | 0.87 | 0.79 | 0.20 | 0.89 | 0.00 | 0.12 | 0.00 | 0.87 |
| 4 | 0.81 | 1.00 | 1.00 | 0.00 | 0.81 | 1.00 | 1.00 | 0.55 | 1.00 | 1.00 | 1.00 | 1.00 | 1.00 | 0.81 | 1.00 | 1.00 | 1.00 | 0.81 | 1.00 |
| 5 | 0.55 | 0.94 | 0.81 | 0.24 | 0.00 | 0.63 | 0.94 | 0.24 | 0.79 | 0.94 | 0.94 | 0.94 | 0.89 | 0.44 | 0.94 | 0.43 | 0.43 | 0.24 | 0.91 |
| 6 | 0.24 | 0.89 | 0.61 | 0.00 | 0.34 | 0.00 | 0.89 | 0.00 | 0.61 | 0.85 | 0.89 | 0.77 | 0.69 | 0.24 | 0.89 | 0.00 | 0.12 | 0.00 | 0.87 |
| 7 | 0.00 | 0.87 | 0.08 | 0.00 | 0.00 | 0.00 | 0.00 | 0.00 | 0.00 | 0.16 | 0.51 | 0.63 | 0.20 | 0.00 | 0.77 | 0.00 | 0.00 | 0.00 | 0.85 |
| 8 | 0.81 | 1.00 | 1.00 | 0.55 | 0.81 | 1.00 | 1.00 | 0.00 | 1.00 | 1.00 | 1.00 | 1.00 | 1.00 | 0.81 | 1.00 | 1.00 | 1.00 | 0.81 | 1.00 |
| 9 | 0.00 | 0.96 | 0.57 | 0.00 | 0.14 | 0.29 | 0.98 | 0.00 | 0.00 | 1.00 | 0.96 | 0.84 | 0.86 | 0.14 | 0.94 | 0.00 | 0.00 | 0.00 | 0.91 |
| 10 | 0.00 | 0.87 | 0.08 | 0.00 | 0.00 | 0.08 | 0.76 | 0.00 | 0.00 | 0.00 | 0.91 | 0.73 | 0.28 | 0.00 | 0.87 | 0.00 | 0.00 | 0.00 | 0.85 |
| 11 | 0.00 | 0.64 | 0.00 | 0.00 | 0.00 | 0.00 | 0.36 | 0.00 | 0.00 | 0.00 | 0.00 | 0.49 | 0.00 | 0.00 | 0.52 | 0.00 | 0.00 | 0.00 | 0.76 |
| 12 | 0.00 | 0.73 | 0.00 | 0.00 | 0.00 | 0.14 | 0.24 | 0.00 | 0.12 | 0.14 | 0.39 | 0.00 | 0.14 | 0.00 | 0.61 | 0.00 | 0.12 | 0.00 | 0.85 |
| 13 | 0.00 | 0.73 | 0.16 | 0.00 | 0.08 | 0.28 | 0.69 | 0.00 | 0.12 | 0.64 | 0.89 | 0.73 | 0.00 | 0.08 | 0.73 | 0.00 | 0.00 | 0.00 | 0.85 |
| 14 | 0.51 | 0.96 | 0.79 | 0.24 | 0.60 | 0.69 | 0.96 | 0.24 | 0.84 | 0.98 | 0.96 | 0.98 | 0.94 | 0.00 | 0.98 | 0.43 | 0.51 | 0.31 | 0.96 |
| 15 | 0.00 | 0.48 | 0.00 | 0.00 | 0.00 | 0.00 | 0.12 | 0.00 | 0.00 | 0.00 | 0.40 | 0.24 | 0.12 | 0.00 | 0.00 | 0.00 | 0.00 | 0.00 | 0.60 |
| 16 | 0.57 | 0.98 | 1.00 | 0.00 | 0.57 | 1.00 | 0.98 | 0.00 | 0.98 | 1.00 | 0.98 | 0.98 | 1.00 | 0.57 | 0.98 | 0.00 | 0.98 | 0.44 | 0.98 |
| 17 | 0.29 | 0.98 | 0.86 | 0.00 | 0.57 | 0.86 | 0.98 | 0.00 | 0.98 | 1.00 | 0.98 | 0.84 | 1.00 | 0.51 | 0.98 | 0.00 | 0.00 | 0.08 | 0.98 |
| 18 | 0.57 | 0.98 | 1.00 | 0.24 | 0.81 | 1.00 | 0.98 | 0.24 | 0.98 | 1.00 | 0.98 | 0.98 | 1.00 | 0.74 | 0.98 | 0.59 | 0.91 | 0.00 | 0.98 |
| 19 | 0.00 | 0.39 | 0.00 | 0.00 | 0.00 | 0.00 | 0.00 | 0.00 | 0.00 | 0.00 | 0.16 | 0.00 | 0.00 | 0.00 | 0.36 | 0.00 | 0.00 | 0.00 | 0.00 |
| 1 | 2 | 3 | 4 | 5 | 6 | 7 | 8 | 9 | 10 | 11 | 12 | 13 | 14 | 15 | 16 | 17 | 18 | 19 | |
|---|---|---|---|---|---|---|---|---|---|---|---|---|---|---|---|---|---|---|---|
| 1 | 0.00 | 0.00 | 0.01 | 0.14 | 0.12 | 0.01 | 0.00 | 0.14 | 0.00 | 0.00 | 0.00 | 0.00 | 0.00 | 0.12 | 0.00 | 0.04 | 0.01 | 0.14 | 0.00 |
| 2 | 0.14 | 0.00 | 0.14 | 0.14 | 0.14 | 0.14 | 0.14 | 0.14 | 0.14 | 0.14 | 0.14 | 0.14 | 0.14 | 0.14 | 0.14 | 0.14 | 0.14 | 0.14 | 0.00 |
| 3 | 0.14 | 0.00 | 0.00 | 0.14 | 0.14 | 0.14 | 0.00 | 0.14 | 0.14 | 0.00 | 0.00 | 0.00 | 0.00 | 0.14 | 0.00 | 0.14 | 0.14 | 0.14 | 0.00 |
| 4 | 0.00 | 0.00 | 0.00 | 0.00 | 0.00 | 0.00 | 0.00 | 0.00 | 0.00 | 0.00 | 0.00 | 0.00 | 0.00 | 0.00 | 0.00 | 0.00 | 0.00 | 0.00 | 0.00 |
| 5 | 0.14 | 0.00 | 0.00 | 0.14 | 0.00 | 0.02 | 0.00 | 0.14 | 0.02 | 0.00 | 0.00 | 0.00 | 0.00 | 0.14 | 0.00 | 0.08 | 0.04 | 0.14 | 0.00 |
| 6 | 0.14 | 0.00 | 0.10 | 0.14 | 0.14 | 0.00 | 0.00 | 0.14 | 0.10 | 0.00 | 0.00 | 0.05 | 0.04 | 0.14 | 0.00 | 0.14 | 0.14 | 0.14 | 0.00 |
| 7 | 0.14 | 0.00 | 0.14 | 0.14 | 0.14 | 0.14 | 0.00 | 0.14 | 0.14 | 0.14 | 0.14 | 0.14 | 0.14 | 0.14 | 0.02 | 0.14 | 0.14 | 0.14 | 0.00 |
| 8 | 0.00 | 0.00 | 0.00 | 0.00 | 0.00 | 0.00 | 0.00 | 0.00 | 0.00 | 0.00 | 0.00 | 0.00 | 0.00 | 0.00 | 0.00 | 0.00 | 0.00 | 0.00 | 0.00 |
| 9 | 0.14 | 0.00 | 0.13 | 0.14 | 0.14 | 0.14 | 0.00 | 0.14 | 0.00 | 0.00 | 0.00 | 0.07 | 0.08 | 0.14 | 0.00 | 0.14 | 0.14 | 0.14 | 0.00 |
| 10 | 0.14 | 0.00 | 0.14 | 0.14 | 0.14 | 0.14 | 0.00 | 0.14 | 0.14 | 0.00 | 0.00 | 0.14 | 0.14 | 0.14 | 0.00 | 0.14 | 0.14 | 0.14 | 0.00 |
| 11 | 0.14 | 0.06 | 0.14 | 0.14 | 0.14 | 0.14 | 0.14 | 0.14 | 0.14 | 0.14 | 0.00 | 0.14 | 0.14 | 0.14 | 0.06 | 0.14 | 0.14 | 0.14 | 0.00 |
| 12 | 0.14 | 0.05 | 0.14 | 0.14 | 0.14 | 0.14 | 0.08 | 0.14 | 0.14 | 0.12 | 0.03 | 0.00 | 0.14 | 0.14 | 0.05 | 0.14 | 0.14 | 0.14 | 0.00 |
| 13 | 0.14 | 0.01 | 0.14 | 0.14 | 0.14 | 0.14 | 0.03 | 0.14 | 0.14 | 0.06 | 0.00 | 0.07 | 0.00 | 0.14 | 0.01 | 0.14 | 0.14 | 0.14 | 0.00 |
| 14 | 0.14 | 0.00 | 0.01 | 0.14 | 0.08 | 0.01 | 0.00 | 0.14 | 0.02 | 0.00 | 0.00 | 0.00 | 0.00 | 0.00 | 0.00 | 0.06 | 0.02 | 0.14 | 0.00 |
| 15 | 0.14 | 0.11 | 0.14 | 0.14 | 0.14 | 0.14 | 0.14 | 0.14 | 0.14 | 0.14 | 0.14 | 0.14 | 0.14 | 0.14 | 0.00 | 0.14 | 0.14 | 0.14 | 0.05 |
| 16 | 0.14 | 0.00 | 0.00 | 0.14 | 0.14 | 0.00 | 0.00 | 0.14 | 0.00 | 0.00 | 0.00 | 0.00 | 0.00 | 0.14 | 0.00 | 0.00 | 0.00 | 0.14 | 0.00 |
| 17 | 0.14 | 0.00 | 0.02 | 0.14 | 0.14 | 0.03 | 0.00 | 0.14 | 0.00 | 0.00 | 0.00 | 0.04 | 0.00 | 0.14 | 0.00 | 0.14 | 0.00 | 0.14 | 0.00 |
| 18 | 0.14 | 0.00 | 0.00 | 0.14 | 0.00 | 0.00 | 0.00 | 0.14 | 0.00 | 0.00 | 0.00 | 0.00 | 0.00 | 0.00 | 0.00 | 0.02 | 0.00 | 0.00 | 0.00 |
| 19 | 0.14 | 0.14 | 0.14 | 0.14 | 0.14 | 0.14 | 0.14 | 0.14 | 0.14 | 0.14 | 0.14 | 0.14 | 0.14 | 0.14 | 0.14 | 0.14 | 0.14 | 0.14 | 0.00 |
| 1 | 2 | 3 | 4 | 5 | 6 | 7 | 8 | 9 | 10 | 11 | 12 | 13 | 14 | 15 | 16 | 17 | 18 | 19 | |
|---|---|---|---|---|---|---|---|---|---|---|---|---|---|---|---|---|---|---|---|
| 1 | - | - | - | - | - | - | - | ||||||||||||
| 2 | - | - | - | - | - | - | - | - | - | - | - | - | - | - | - | - | - | - | |
| 3 | - | - | - | - | - | - | - | - | - | - | - | ||||||||
| 4 | - | - | |||||||||||||||||
| 5 | - | - | - | - | - | - | - | - | |||||||||||
| 6 | - | - | - | - | - | - | - | - | - | ||||||||||
| 7 | - | - | - | - | - | - | - | - | - | - | - | - | - | - | - | - | |||
| 8 | - | - | |||||||||||||||||
| 9 | - | - | - | - | - | - | - | - | - | - | - | ||||||||
| 10 | - | - | - | - | - | - | - | - | - | - | - | - | - | - | |||||
| 11 | - | - | - | - | - | - | - | - | - | - | - | - | - | - | - | - | - | ||
| 12 | - | - | - | - | - | - | - | - | - | - | - | - | - | - | - | - | |||
| 13 | - | - | - | - | - | - | - | - | - | - | - | - | |||||||
| 14 | - | - | - | - | - | - | - | ||||||||||||
| 15 | - | - | - | - | - | - | - | - | - | - | - | - | - | - | - | - | - | - | |
| 16 | - | - | - | - | - | - | - | ||||||||||||
| 17 | - | - | - | - | - | - | - | - | |||||||||||
| 18 | - | - | - | - | - | ||||||||||||||
| 19 | - | - | - | - | - | - | - | - | - | - | - | - | - | - | - | - | - | - | - |
| Ontology | ||||
|---|---|---|---|---|
| 1 | 2 | 9 | 3 | 2.5 |
| 2 | 10 | 2 | 10 | 10 |
| 3 | 6 | 6 | 6 | 6 |
| 4 | 1 | 11 | 1 | 1 |
| 5 | 4 | 8 | 4 | 4 |
| 6 | 5 | 7 | 5 | 5 |
| 7 | 9 | 3 | 9 | 9 |
| 8 | 1 | 11 | 1 | 1 |
| 9 | 6 | 6 | 6 | 6 |
| 10 | 8 | 4 | 8 | 8 |
| 11 | 9 | 3 | 9 | 9 |
| 12 | 8 | 3 | 9 | 8.5 |
| 13 | 7 | 5 | 7 | 7 |
| 14 | 3 | 9 | 3 | 3 |
| 15 | 10 | 2 | 10 | 10 |
| 16 | 2 | 9 | 3 | 2.5 |
| 17 | 3 | 8 | 4 | 3.5 |
| 18 | 2 | 10 | 2 | 2 |
| 19 | 11 | 1 | 11 | 11 |
| MCDM Method | Domain | No. of Ontologies | Quantitative Criteria | Qualitative Criteria |
|---|---|---|---|---|
| Traditional Methods | ||||
| ELECTRE I [54] | Biomedical | 70 | 8 | No |
| ELECTRE I/III [18] | Academia | 12 | 5 | No |
| ELECTRE I/II/III/IV [10] | Biomedical | 200 | 13 | No |
| WLCRT [17] | Biomedical | 100 | 8 | No |
| TOPSIS/WSM/WPM [9] | Biomedical | 70 | 8 | No |
| Fuzzy Methods | ||||
| ZPLTS-ELECTRE II [32] | Mental Health | 9 | 5 | 5 |
| L-ROFS-ELECTRE II | Machine Learning | 19 | 0 | 7 |
| ELECTRE II Variant | Structure | Membership | Non-Membership | Indeterminacy | Linguistic Support | Threshold Adaptability |
|---|---|---|---|---|---|---|
| Traditional ELECTRE II [28] | Crisp | × | × | × | × | × |
| IFS-ELECTRE II [33] | IFS | ✓ | ✓ | ✓ | × | × |
| PF ELECTRE II [19] | PFS | ✓ | ✓ | ✓ | × | × |
| PLTS-ELECTRE II [55] | PLTS | ✓ | × | ✓ | ✓ | ✓ |
| ZPLTS-ELECTRE II [32] | Z-PLTS | ✓ | × | ✓ | ✓ | ✓ |
| q-ROFS-ELECTRE II [56] | q-ROFS | ✓ | ✓ | ✓ | × | ✓ |
| L-ROFS-ELECTRE II | L-ROFS | ✓ | ✓ | ✓ | ✓ | ✓ |
| Step | Time Complexity |
|---|---|
| 1 | |
| 2 | |
| 3 | |
| 4 | |
| 5 | |
| 6 | |
| 7 | |
| 8 | |
| 9 | |
| 10 | |
| 11 | |
| Overall |
Disclaimer/Publisher’s Note: The statements, opinions and data contained in all publications are solely those of the individual author(s) and contributor(s) and not of MDPI and/or the editor(s). MDPI and/or the editor(s) disclaim responsibility for any injury to people or property resulting from any ideas, methods, instructions or products referred to in the content. |
© 2025 by the authors. Licensee MDPI, Basel, Switzerland. This article is an open access article distributed under the terms and conditions of the Creative Commons Attribution (CC BY) license (https://creativecommons.org/licenses/by/4.0/).
Share and Cite
Sooklall, A.; Fonou-Dombeu, J.V. A Linguistic q-Rung Orthopair ELECTRE II Algorithm for Fuzzy Multi-Criteria Ontology Ranking. Big Data Cogn. Comput. 2025, 9, 277. https://doi.org/10.3390/bdcc9110277
Sooklall A, Fonou-Dombeu JV. A Linguistic q-Rung Orthopair ELECTRE II Algorithm for Fuzzy Multi-Criteria Ontology Ranking. Big Data and Cognitive Computing. 2025; 9(11):277. https://doi.org/10.3390/bdcc9110277
Chicago/Turabian StyleSooklall, Ameeth, and Jean Vincent Fonou-Dombeu. 2025. "A Linguistic q-Rung Orthopair ELECTRE II Algorithm for Fuzzy Multi-Criteria Ontology Ranking" Big Data and Cognitive Computing 9, no. 11: 277. https://doi.org/10.3390/bdcc9110277
APA StyleSooklall, A., & Fonou-Dombeu, J. V. (2025). A Linguistic q-Rung Orthopair ELECTRE II Algorithm for Fuzzy Multi-Criteria Ontology Ranking. Big Data and Cognitive Computing, 9(11), 277. https://doi.org/10.3390/bdcc9110277

