Artificial Intelligence in Data Governance for Financial Decision-Making: A Systematic Review
Abstract
1. Introduction
Formulating Research Questions
2. Materials and Methods
2.1. Review Protocol and Design
2.2. Search Strategy
2.3. Eligibility Criteria
2.4. Screening and Selection
2.5. Data Extraction and Coding
2.6. Quality Appraisal
2.7. Data Analysis
3. Results
3.1. Descriptive Analysis of Included Studies
3.2. Descriptive Corpus-Based Analysis
3.3. Multi-Supported Vector Regression
3.4. Quantile Radar Regression
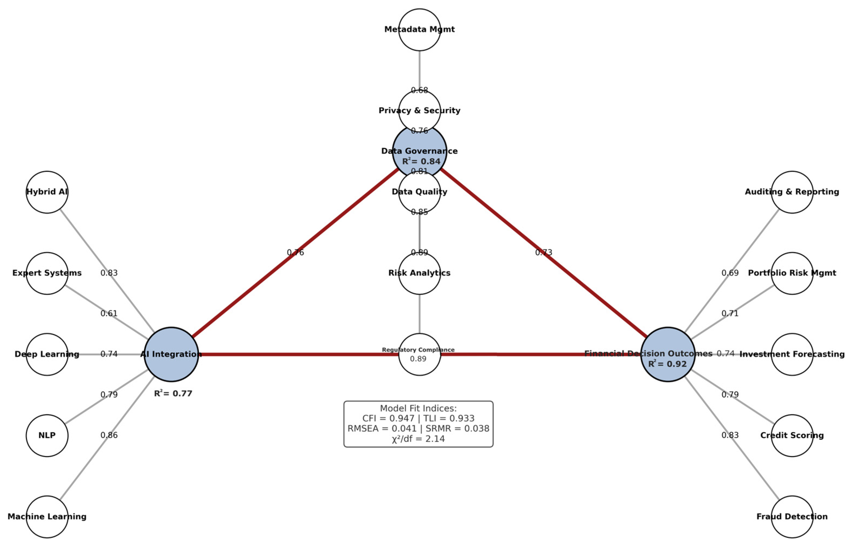
3.5. Radar Visualisation of SEM
3.5.1. Model Specification
3.5.2. Measurement Model
3.5.3. Structural Model Estimation
3.5.4. Goodness-of-Fit Model
3.6. Multi-Group SEM Comparison
3.7. Quality Appraisal and Sensitivity
4. Discussion
4.1. Theoretical Contributions
4.2. Practical and Managerial Implications
4.3. Policy Initiatives
4.4. Potential Limitations and Future Paths
5. Conclusions
Supplementary Materials
Author Contributions
Funding
Institutional Review Board Statement
Informed Consent Statement
Data Availability Statement
Conflicts of Interest
Appendix A
| Domain | Variable Item | (0.25) | (0.50) | (0.75) | = 0.75–0.25 | Selection Principle | Decision Rule | Measurement Implication |
|---|---|---|---|---|---|---|---|---|
| AI techniques | ML | 0.62 | 0.76 | 0.81 | 0.19 | Monotonic amplification was required to demonstrate maturity-sensitive influence. | ≥ 0.10. | A core indicator was confirmed for predictive capability under governance scaling. |
| NLP | 0.51 | 0.68 | 0.72 | 0.21 | Cross-quantile consistency was prioritised to support generalisable compliance relevance. | ≥ 0.65 at Q = 0.50. | A stable indicator was supported for text-driven governance automation. | |
| Expert systems | 0.38 | 0.49 | 0.53 | 0.15 | Baseline adequacy was required to avoid inflation caused by weak-loading items. | ≥ 0.10. | A peripheral indicator was retained for legacy decision layers, with cautious weighting. | |
| Fuzzy logic | 0.34 | 0.45 | 0.48 | 0.14 | Lower-bound sufficiency was enforced to ensure construct integrity. | < 0.50 at all quantiles. | Item weakness was indicated; use was recommended only in niche interpretability contexts. | |
| DL | 0.55 | 0.69 | 0.77 | 0.22 | Upper-quantile strengthening was required to evidence advanced deployment relevance. | ≥ 0.75 at Q = 0.75. | A maturity-linked indicator was confirmed for unstructured data governance and anomaly detection. | |
| Hybrid AI models | 0.59 | 0.71 | 0.83 | 0.24 | Peak performance responsiveness was prioritised to reflect integration capacity. | ≥ 0.80 at Q = 0.75. | A high-leverage indicator was confirmed for integrated governance–decision architectures. | |
| Data governance | Regulatory compliance | 0.63 | 0.74 | 0.86 | 0.23 | Dominance and stability were required to define governance as an anchoring construct. | ≥ 0.85 at Q = 0.75. | A principal governance indicator was confirmed for regulated financial decision settings. |
| Risk analytics | 0.54 | 0.71 | 0.78 | 0.24 | Strong median influence was required to support convergent governance validity. | ≥ 0.70 at Q = 0.50. | A core indicator was confirmed for forecasting and mitigation capacity. | |
| Data quality management | 0.58 | 0.66 | 0.70 | 0.12 | Cross-quantile robustness was required to support measurement stability. | ≤ 0.20. | A foundational indicator was confirmed; sensitivity to maturity was limited by design. | |
| Data privacy and security | 0.44 | 0.59 | 0.63 | 0.19 | Threshold progression was required to evidence secondary-but-material contribution. | ≥ 0.55 at Q = 0.50. | A conditional indicator was supported; salience increased in upper-quantile applications. | |
| Metadata and data lineage | 0.39 | 0.52 | 0.60 | 0.21 | Traceability sensitivity was required to capture audit-trail maturity effects. | ≥ 0.15. | An emerging indicator was supported for high-accountability sectors. | |
| Financial decision outcomes | Fraud detection | 0.57 | 0.73 | 0.81 | 0.24 | Outcome dominance was required to validate governance-aligned AI performance. | ≥ 0.80 at Q = 0.75. | A primary outcome indicator was confirmed for governance-dependent decision reliability. |
| Credit scoring | 0.49 | 0.61 | 0.69 | 0.20 | Median stability was required to ensure scoring generalisability across contexts. | ≥ 0.65 at Q = 0.75. | A stable outcome indicator was confirmed for model evaluation and oversight. | |
| Investment forecasting | 0.46 | 0.64 | 0.73 | 0.27 | Upper-quantile responsiveness was required to represent data-rich forecasting regimes. | ≥ 0.20. | A maturity-sensitive outcome indicator was supported, conditional on multi-source governance. | |
| Portfolio risk management | 0.52 | 0.68 | 0.76 | 0.24 | Cross-quantile strength was required to reflect institutional-grade modelling. | ≥ 0.75 at Q = 0.75. | A high-relevance outcome indicator was confirmed for risk-sensitive applications. |
| Construct Level | Latent Construct | Measurement Item | Selection Principle | Operational Rule Used | Evidence Recorded | Retention Decision |
|---|---|---|---|---|---|---|
| Measurement model | Data governance | Regulatory compliance | Content validity was prioritised because regulated financial decisions were governed by externally enforceable rules. | The item was required to map explicitly to compliance controls (e.g., supervisory reporting, audit readiness, model governance obligations). | Loading was required to be strong and significant (λ ≥ 0.70; p < 0.001). | It was retained as a core indicator. |
| Measurement model | Data governance | Risk analytics | Construct coverage was ensured by including indicators capturing monitoring, forecasting, and mitigation capacity. | The item was required to represent risk sensing and risk response capability in governance operations. | Loading was required to be strong and significant (λ ≥ 0.70; p < 0.001). | It was retained as a core indicator. |
| Measurement model | Data governance | Data quality | Measurement precision was enforced because decision reliability was conditional on data validity. | The item was required to capture accuracy, completeness, timeliness, and consistency controls. | Loading was required to be strong and significant (λ ≥ 0.70; p < 0.001). | It was retained as a stable indicator. |
| Measurement model | Data governance | Data privacy and security | Ethical defensibility was protected by retaining privacy-security as a governance pillar. | The item was required to represent access control, confidentiality, and security assurance in regulated pipelines. | Loading was required to be acceptable and significant (λ ≥ 0.60; p < 0.001). | It was retained as a supporting indicator. |
| Measurement model | Data governance | Metadata management | Auditability and traceability were represented through metadata and lineage capability. | The item was required to capture traceability functions (lineage, provenance, audit trails). | Loading was required to be acceptable and significant (λ ≥ 0.60; p < 0.001). | It was retained as an enabling indicator. |
| Measurement model | AI integration | ML | Technical centrality was ensured by prioritising widely deployed predictive learning methods. | The item was required to represent general-purpose ML adoption in operational decision systems. | Loading was required to be strong and significant (λ ≥ 0.70; p < 0.001). | It was retained as a primary indicator. |
| Measurement model | AI integration | NLP | Domain specificity was captured through language-based compliance and audit automation. | The item was required to link to text-intensive governance tasks (policies, regulations, reporting, KYC narratives). | Loading was required to be strong and significant (λ ≥ 0.70; p < 0.001). | It was retained as a high-relevance indicator. |
| Measurement model | AI integration | DL | Complexity sensitivity was represented to reflect unstructured and high-dimensional data contexts. | The item was required to capture deep architectures used for anomaly detection and pattern learning. | Loading was required to be acceptable and significant (λ ≥ 0.70 preferred; λ ≥ 0.60 acceptable; p < 0.001). | It was retained as a consistent indicator. |
| Measurement model | AI integration | Expert systems | Legacy governance logic was represented to avoid excluding rule-based financial controls. | The item was required to reflect deterministic rule engines used in constrained decision settings. | Loading was required to be acceptable and significant (λ ≥ 0.60; p < 0.001). | It was retained as a supplementary indicator. |
| Measurement model | AI integration | Hybrid AI models | Integrative capability was captured because performance and accountability were often co-optimised. | The item was required to combine data-driven and rule-based or explainable components. | Loading was required to be strong and significant (λ ≥ 0.70; p < 0.001). | It was retained as an integrative indicator. |
| Measurement model | Financial decision outcomes | Fraud detection | Outcome salience was ensured by retaining the most governance-intensive high-risk decision domain. | The item was required to represent detection, prevention, and alerting accuracy in fraud/AML contexts. | Loading was required to be strong and significant (λ ≥ 0.70; p < 0.001). | It was retained as a dominant outcome. |
| Measurement model | Financial decision outcomes | Credit scoring | Decision relevance was enforced through inclusion of high-frequency consumer and institutional scoring outcomes. | The item was required to represent PD/score accuracy and fairness-sensitive credit decisions. | Loading was required to be strong and significant (λ ≥ 0.70; p < 0.001). | It was retained as a validated outcome. |
| Measurement model | Financial decision outcomes | Investment forecasting | Predictive breadth was captured by including forward-looking market decisions. | The item was required to represent forecasting accuracy under multi-source data governance constraints. | Loading was required to be acceptable and significant (λ ≥ 0.70 preferred; p < 0.001). | It was retained as a relevant outcome. |
| Measurement model | Financial decision outcomes | Portfolio risk management | Institutional criticality was represented through inclusion of risk-sensitive allocation and capital decisions. | The item was required to capture portfolio risk estimation and scenario-based management outcomes. | Loading was required to be acceptable and significant (λ ≥ 0.70 preferred; p < 0.001). | It was retained as a consistent outcome. |
| Measurement model | Financial decision outcomes | Auditing and reporting | Regulatory accountability was operationalised through audit and disclosure outcomes. | The item was required to represent reporting integrity, audit support, and explainability for assurance. | Loading was required to be acceptable and significant (λ ≥ 0.60; p < 0.001). | It was retained as a compliance-linked outcome. |
| Cross-construct design | All constructs | All items | Redundancy was minimised to protect discriminant validity and avoid construct collapse. | Cross-loading was required to be theoretically defensible and empirically limited; highly overlapping items were excluded. | VIF was required to remain acceptable for all paths (VIF < 3.00; observed < 2.00). | No multicollinearity concern was identified. |
| Cross-construct design | All constructs | All items | Predictive relevance was required to justify item inclusion beyond goodness-of-fit. | The measurement set was required to support out-of-sample relevance for key outcomes. | > 0; observed = 0.41). | Predictive relevance was confirmed. |
| Model adequacy gate | All constructs | All items | Global fit was required to confirm that retained indicators formed a coherent measurement system. | Fit indices were required to meet accepted thresholds. | /df = 2.14. | A model meeting the required fit criteria was accepted. |
References
- Stoelhorst, J.W.; Vishwanathan, P. Beyond primacy: A stakeholder theory of corporate governance. Acad. Manag. Rev. 2024, 49, 107–134. [Google Scholar] [CrossRef]
- Agudelo Aguirre, R.A.; Agudelo Aguirre, A.A. Behavioral finance: Evolution from the classical theory and remarks. J. Econ. Surv. 2023, 38, 452–475. [Google Scholar] [CrossRef]
- Shroff, S.J.; Paliwal, U.L.; Dewasiri, N.J. Unraveling the impact of financial literacy on investment decisions in an emerging market. Bus. Strategy Dev. 2024, 7, e337. [Google Scholar] [CrossRef]
- Avelar, E.A.; Jordão, R.V.D. The role of artificial intelligence in the decision-making process: A study on the financial analysis and movement forecasting of the world’s largest stock exchanges. Manag. Decis. 2025, 63, 3533–3556. [Google Scholar] [CrossRef]
- Weber, P.; Carl, K.V.; Hinz, O. Applications of explainable artificial intelligence in finance—A systematic review of finance, information systems, and computer science literature. Manag. Rev. Q. 2024, 74, 867–907. [Google Scholar] [CrossRef]
- Bahoo, S.; Cucculelli, M.; Goga, X.; Mondolo, J. Artificial intelligence in finance: A comprehensive review through bibliometric and content analysis. SN Bus. Econ. 2024, 4, 23. [Google Scholar] [CrossRef]
- Aguilera, R.V.; Ruiz Castillo, M. Toward an updated corporate governance framework: Fundamentals, disruptions, and future research. BRQ Bus. Res. Q. 2025, 28, 336–348. [Google Scholar] [CrossRef]
- Shaban, O.S.; Omoush, A. AI-Driven Financial Transparency and Corporate Governance: Enhancing Accounting Practices with Evidence from Jordan. Sustainability 2025, 17, 3818. [Google Scholar] [CrossRef]
- Neiroukh, N.; Çağlar, D. Information Systems Quality and Corporate Sustainability: Unpacking the Interplay of Financial Reporting, Artificial Intelligence, and Green Corporate Governance. Systems 2025, 13, 537. [Google Scholar] [CrossRef]
- Ridzuan, N.N.; Masri, M.; Anshari, M.; Fitriyani, N.L.; Syafrudin, M. AI in the Financial Sector: The Line between Innovation, Regulation and Ethical Responsibility. Information 2024, 15, 432. [Google Scholar] [CrossRef]
- Almaqtari, F.A. The Role of IT Governance in the Integration of AI in Accounting and Auditing Operations. Economies 2024, 12, 199. [Google Scholar] [CrossRef]
- Camilleri, M.A. Artificial intelligence governance: Ethical considerations and implications for social responsibility. Expert Syst. 2024, 41, e13406. [Google Scholar] [CrossRef]
- Bikkasani, D.C. Navigating artificial general intelligence (AGI): Societal implications, ethical considerations, and governance strategies. AI Ethics 2024, 5, 2021–2036. [Google Scholar] [CrossRef]
- Blanchard, A.; Thomas, C.; Taddeo, M. Ethical governance of artificial intelligence for defence: Normative tradeoffs for principle-to-practice guidance. AI Soc. 2025, 40, 185–198. [Google Scholar] [CrossRef]
- Rezaei, M.; Pironti, M.; Quaglia, R. AI in knowledge sharing: Which ethical challenges are raised in decision-making processes for organisations? Manag. Decis. 2024, 63, 3369–3388. [Google Scholar] [CrossRef]
- Acharya, D.B.; Divya, B.; Kuppan, K. Explainable and fair AI: Balancing performance in financial and real estate machine learning models. IEEE Access 2024, 12, 154022–154034. [Google Scholar] [CrossRef]
- Tóth, Z.; Blut, M. Ethical compass: The need for corporate digital responsibility in the use of artificial intelligence in financial services. Organ. Dyn. 2024, 53, 101041. [Google Scholar] [CrossRef]
- Ghosh, A.; Saini, A.; Barad, H. Artificial intelligence in governance: Recent trends, risks, challenges, innovative frameworks and future directions. AI Soc. 2025, 40, 5685–5707. [Google Scholar] [CrossRef]
- Alshahrani, A.; Griva, A.; Dennehy, D.; Mäntymäki, M. Artificial intelligence and decision-making in government functions: Opportunities, challenges and future research. Transform. Gov. People Process Policy 2024, 18, 678–698. [Google Scholar] [CrossRef]
- Kumari, B.; Kaur, J.; Swami, S. Adoption of artificial intelligence in financial services: A policy framework. J. Sci. Technol. Policy Manag. 2022, 15, 396–417. [Google Scholar] [CrossRef]
- Fatouros, G.; Metaxas, K.; Soldatos, J.; Kyriazis, D. Can large language models beat Wall Street? Evaluating GPT-4’s impact on financial decision-making with MarketSenseAI. Neural Comput. Appl. 2024, 37, 24893–24918. [Google Scholar] [CrossRef]
- Page, M.J.; McKenzie, J.E.; Bossuyt, P.M.; Boutron, I.; Hoffmann, T.C.; Mulrow, C.D.; Shamseer, L.; Tetzlaff, J.M.; Akl, E.A.; Brennan, S.E.; et al. The PRISMA 2020 statement: An updated guideline for reporting systematic reviews. BMJ 2021, 372, n71. [Google Scholar] [CrossRef] [PubMed]
- Atkinson, K.M.; Koenka, A.C.; Sanchez, C.E.; Moshontz, H.; Cooper, H. Reporting standards for literature searches and report inclusion criteria: Making research syntheses more transparent and easy to replicate. Res. Synth. Methods 2015, 6, 87–95. [Google Scholar] [CrossRef]
- McCrae, N.; Blackstock, M.; Purssell, E. Eligibility criteria in systematic reviews: A methodological review. Int. J. Nurs. Stud. 2015, 52, 1269–1276. [Google Scholar] [CrossRef] [PubMed]
- Pérez, J.; Díaz, J.; Garcia-Martin, J.; Tabuenca, B. Systematic literature reviews in software engineering—Enhancement of the study selection process using Cohen’s Kappa statistic. J. Syst. Softw. 2020, 168, 110657. [Google Scholar] [CrossRef]
- Brown, S.A.; Upchurch, S.L.; Acton, G.J. A framework for developing a coding scheme for meta-analysis. West. J. Nurs. Res. 2003, 25, 205–222. [Google Scholar] [CrossRef]
- Hong, Q.N.; Fàbregues, S.; Bartlett, G.; Boardman, F.; Cargo, M.; Dagenais, P.; Gagnon, M.-P.; Griffiths, F.; Nicolau, B.; O’Cathain, A.; et al. The Mixed Methods Appraisal Tool (MMAT) version 2018 for information professionals and researchers. Educ. Inf. 2018, 34, 285–291. [Google Scholar] [CrossRef]
- Macdonald, M.; Misener, R.M.; Weeks, L.; Helwig, M. Covidence vs Excel for the title and abstract review stage of a systematic review. JBI Evid. Implement. 2016, 14, 200–201. [Google Scholar] [CrossRef]
- Hair, J.F., Jr.; Hult, G.T.M.; Ringle, C.M.; Sarstedt, M.; Danks, N.P.; Ray, S. Partial Least Squares Structural Equation Modeling (PLS-SEM) Using R: A Workbook; 2021. [Google Scholar] [CrossRef]
- Rudko, I.; Bashirpour Bonab, A.; Fedele, M.; Formisano, A.V. New institutional theory and AI: Toward rethinking of artificial intelligence in organizations. J. Manag. Hist. 2024, 31, 261–284. [Google Scholar] [CrossRef]
- Nguyen Thanh, B.; Son, H.X.; Vo, D.T.H. Blockchain: The Economic and Financial Institution for Autonomous AI? J. Risk Financ. Manag. 2024, 17, 54. [Google Scholar] [CrossRef]
- Oke, O.A.; Cavus, N. The role of AI in financial services: A bibliometric analysis. J. Comput. Inf. Syst. 2024, 65, 518–530. [Google Scholar] [CrossRef]
- Fedyk, A.; Hodson, J.; Khimich, N.; Fedyk, T. Is artificial intelligence improving the audit process? Rev. Account. Stud. 2022, 27, 938–985. [Google Scholar] [CrossRef]
- Gyau, E.B.; Appiah, M.; Gyamfi, B.A.; Achie, T.; Naeem, M.A. Transforming banking: Examining the role of AI technology innovation in boosting banks’ financial performance. Int. Rev. Financ. Anal. 2024, 96, 103700. [Google Scholar] [CrossRef]
- Al-Dosari, K.; Fetais, N.; Kucukvar, M. Artificial intelligence and cyber defense system for banking industry: A qualitative study of AI applications and challenges. Cybern. Syst. 2024, 55, 302–330. [Google Scholar] [CrossRef]
- Silber, D.; Hoffmann, A.; Belli, A. Embracing AI advisors for making (complex) financial decisions: An experimental investigation of the role of a maximizing decision-making style. Int. J. Bank Mark. 2025, 43, 1325–1346. [Google Scholar] [CrossRef]
- Manta, O.; Vasile, V.; Rusu, E. Banking Transformation Through FinTech and the Integration of Artificial Intelligence in Payments. FinTech 2025, 4, 13. [Google Scholar] [CrossRef]
- Issa, H.; Dakroub, R.; Lakkis, H.; Jaber, J. Navigating the decision-making landscape of AI in risk finance: Techno-accountability unveiled. Risk Anal. 2025, 45, 808–829. [Google Scholar] [CrossRef]
- Ionescu, S.-A.; Diaconita, V.; Radu, A.-O. Engineering Sustainable Data Architectures for Modern Financial Institutions. Electronics 2025, 14, 1650. [Google Scholar] [CrossRef]
- De La Rosa, W.; Bechler, C.J. Unveiling the adverse effects of artificial intelligence on financial decisions via the AI-IMPACT model. Curr. Opin. Psychol. 2024, 58, 101843. [Google Scholar] [CrossRef]
- Sai, S.; Arunakar, K.; Chamola, V.; Hussain, A.; Bisht, P.; Kumar, S. Generative AI for finance: Applications, case studies and challenges. Expert Syst. 2025, 42, e70018. [Google Scholar] [CrossRef]
- Koulis, A.; Kyriakopoulos, C.; Lakkas, I. Artificial Intelligence and Firm Value: A Bibliometric and Systematic Literature Review. FinTech 2025, 4, 54. [Google Scholar] [CrossRef]
- Cheong, B.C. Transparency and accountability in AI systems: Safeguarding wellbeing in the age of algorithmic decision-making. Front. Hum. Dyn. 2024, 6, 1421273. [Google Scholar] [CrossRef]
- Batool, A.; Zowghi, D.; Bano, M. AI governance: A systematic literature review. AI Ethics 2025, 5, 3265–3279. [Google Scholar] [CrossRef]
- Imandojemu, K.; Otokiti, S.E.E.; Adebukunola, A.M.; Osabohien, R.; Al-Faryan, M.A.S. Disruptor or enabler? AI and financial system stability. J. Financ. Econ. Policy 2025, 17, 875–903. [Google Scholar] [CrossRef]
- Ampatzoglou, A.; Arvanitou, E.M.; Ampatzoglou, A.; Avgeriou, P.; Tsintzira, A.A.; Chatzigeorgiou, A. Architectural decision-making as a financial investment: An industrial case study. Inf. Softw. Technol. 2021, 129, 106412. [Google Scholar] [CrossRef]
- Pisoni, G.; Molnár, B.; Tarcsi, Á. Data Science for Finance: Best-Suited Methods and Enterprise Architectures. Appl. Syst. Innov. 2021, 4, 69. [Google Scholar] [CrossRef]
- Fritz-Morgenthal, S.; Hein, B.; Papenbrock, J. Financial risk management and explainable, trustworthy, responsible AI. Front. Artif. Intell. 2022, 5, 779799. [Google Scholar] [CrossRef]








| Category | Subcategory | Count | % |
|---|---|---|---|
| Publication year range | 2015–2018 | 174 | 15.1 |
| 2019–2021 | 372 | 32.2 | |
| 2022–2024 | 471 | 40.8 | |
| 2025 | 138 | 11.9 | |
| Geographical origin | United States | 236 | 20.4 |
| China | 192 | 16.6 | |
| United Kingdom | 143 | 12.4 | |
| Other countries (44 total) | 584 | 50.6 | |
| AI technologies applied | ML | 478 | 41.4 |
| NLP | 312 | 27.0 | |
| Expert systems | 198 | 17.1 | |
| Other (DL, ANN, Fuzzy Logic) | 167 | 14.5 | |
| Financial sectors addressed | Banking | 532 | 46.1 |
| Insurance | 274 | 23.7 | |
| FinTech/investment | 349 | 30.2 | |
| Data governance focus areas | Data quality | 416 | 36.0 |
| Regulatory compliance | 392 | 33.9 | |
| Risk analytics | 274 | 23.7 | |
| Data security and privacy | 204 | 17.7 |
| Dimension Variable | () | |
|---|---|---|
| AI techniques | ||
| ML | 0.87 | |
| NLP | 0.74 | |
| Expert systems | 0.59 | |
| Fuzzy logic systems | 0.41 | |
| DL | 0.69 | |
| Hybrid AI models | 0.76 | |
| Data governance dimensions | ||
| Regulatory compliance | 0.84 | |
| Risk analytics | 0.79 | |
| Data quality management | 0.72 | |
| Data privacy and security | 0.68 | |
| Metadata and data lineage | 0.55 | |
| Master data management | 0.47 | |
| Financial decision outcomes | ||
| Fraud detection | 0.81 | |
| Credit scoring | 0.78 | |
| Investment forecasting | 0.71 | |
| Auditing and regulatory reporting | 0.66 | |
| Portfolio risk management | 0.73 | |
| Variable and Dimension | β (0.25) | β (0.50) | β (0.75) |
|---|---|---|---|
| ML | 0.62 | 0.76 | 0.81 |
| NLP | 0.51 | 0.68 | 0.72 |
| Expert systems | 0.38 | 0.49 | 0.53 |
| Fuzzy logic | 0.34 | 0.45 | 0.48 |
| DL | 0.55 | 0.69 | 0.77 |
| Hybrid AI models | 0.59 | 0.71 | 0.83 |
| Regulatory compliance | 0.63 | 0.74 | 0.86 |
| Risk analytics | 0.54 | 0.71 | 0.78 |
| Data quality management | 0.58 | 0.66 | 0.70 |
| Data privacy and security | 0.44 | 0.59 | 0.63 |
| Metadata and data lineage | 0.39 | 0.52 | 0.60 |
| Fraud detection | 0.57 | 0.73 | 0.81 |
| Credit scoring | 0.49 | 0.61 | 0.69 |
| Investment forecasting | 0.46 | 0.64 | 0.73 |
| Portfolio risk management | 0.52 | 0.68 | 0.76 |
| Metric | Value | Acceptable Threshold |
|---|---|---|
| GCV error | 0.014–0.016 | As low as possible (<0.05) |
| —data governance | 0.67 | >0.50 (strong) and >0.60 (very strong) |
| —financial decision outcomes | 0.66 | >0.50 (strong) |
| RMSE | 0.071 | As low as possible (<0.10) |
| MAE | 0.053 | As low as possible |
| SRMR | 0.036 | <0.08 |
| Kernel function used | RBF | – |
| Number of bootstrapped resamples | 5000 | ≥1000 |
| VIF for all constructs | <2.0 | <3.0 |
| Model convergence status | Converged | Required |
| AIC | 912.34 | Lower |
| BIC | 941.26 | Lower |
| Residual variance | 0.038 | Near-zero preferred |
| Latent Construct | CR | AVE | MSV | ASV | AVE | Inter-Construct Correlation | Discriminant Validity |
|---|---|---|---|---|---|---|---|
| AI integration | 0.88 | 0.59 | 0.53 | 0.44 | 0.768 | 0.728 (with data governance) | Established (0.768 > 0.728) |
| Data governance | 0.91 | 0.66 | 0.53 | 0.48 | 0.812 | 0.728 (with AI integration) | Established (0.812 > 0.728) |
| Financial decision outcomes | 0.87 | 0.61 | 0.51 | 0.45 | 0.781 | 0.714 (with data governance) | Established (0.781 > 0.714) |
| Latent Construct | Observed Variable | p-Value | |
|---|---|---|---|
| AI integration | ML | 0.86 | <0.001 |
| Hybrid AI models | 0.83 | <0.001 | |
| NLP | 0.79 | <0.001 | |
| DL | 0.74 | <0.001 | |
| Expert systems | 0.61 | <0.001 | |
| Data governance | Regulatory compliance | 0.89 | <0.001 |
| Risk analytics | 0.85 | <0.001 | |
| Data quality | 0.81 | <0.001 | |
| Data privacy and security | 0.76 | <0.001 | |
| Metadata management | 0.68 | <0.001 | |
| Financial decision outcomes | Fraud detection | 0.83 | <0.001 |
| Credit scoring | 0.79 | <0.001 | |
| Investment forecasting | 0.74 | <0.001 | |
| Portfolio risk management | 0.71 | <0.001 | |
| Auditing and reporting | 0.69 | <0.001 |
| Structural Path | t-Value | p-Value | 95% CI | ||
|---|---|---|---|---|---|
| AI integration → data governance | 0.76 | 13.42 | <0.001 | [0.68, 0.82] | 0.58 |
| Data governance → financial outcomes | 0.73 | 12.17 | <0.001 | [0.65, 0.80] | 0.64 |
| AI integration → financial decision outcomes | 0.71 | 11.03 | <0.001 | [0.63, 0.77] | 0.79 |
| Model Metric | Value | Threshold |
|---|---|---|
| —data governance | 0.58 | ≥0.26 |
| —financial decision outcomes | 0.64 | ≥0.26 |
| Effect size ()—AI → governance | 0.35 | ≥0.35 |
| Effect size ()—governance → outcomes | 0.31 | ≥0.15 |
| Effect size ()—AI → outcomes (direct) | 0.28 | ≥0.15 |
| Variance inflation factor (VIF)—all paths | <2.00 | <3.00 |
| Predictive relevance ()—Financial decision outcomes | 0.41 | >0 |
| Model Component | Estimate | p-Value | |
|---|---|---|---|
| Data governance | |||
| Regulatory compliance | 0.93 | <0.001 | |
| Risk analytics | 0.87 | <0.001 | |
| Data quality | 0.84 | <0.001 | |
| Data privacy and security | 0.76 | <0.001 | |
| Metadata management | 0.68 | <0.001 | |
| AI integration | |||
| ML | 0.86 | <0.001 | |
| NLP | 0.79 | <0.001 | |
| DL | 0.74 | <0.001 | |
| Expert systems | 0.61 | <0.001 | |
| Hybrid AI models | 0.83 | <0.001 | |
| Financial decision outcomes | |||
| Fraud detection | 0.85 | <0.001 | |
| Credit scoring | 0.81 | <0.001 | |
| Investment forecasting | 0.79 | <0.001 | |
| Portfolio risk management | 0.76 | <0.001 | |
| Auditing and reporting | 0.73 | <0.001 | |
| Structural Model Path | Constraint Specification | 2015–2019 | 2020–2025 | Fit Change |
|---|---|---|---|---|
| Direct path: AI → Data governance | (free across groups) | = 0.68 | = 0.80 | = +0.12 |
| Direct path: Data governance → Financial outcomes | (free across groups) | = 0.66 | = 0.77 | = +0.11 |
| Direct path: AI → Financial outcomes | (free across groups) | = 0.61 | = 0.74 | = +0.13 |
| Indirect effect (AI → DG → FO) | (constrained equal) | 0.55 (fixed) | 0.55 (fixed) | (df = 1) |
| Variance explained: Data governance | _DG | 0.46 | 0.63 | +0.17 |
| Variance explained: Financial Outcomes | _FO | 0.52 | 0.71 | +0.19 |
| Structural invariance (indirect path) | _indirect (2020–25) | Accepted | Accepted | ΔCFI < 0.01 |
| Model adequacy (both groups) | CFI/RMSEA/SRMR | Acceptable | Acceptable | CFI > 0.94; RMSEA < 0.05 |
| Criterion | Assessment Tool | Thresholds Applied | Statistical Indicators | |
|---|---|---|---|---|
| Quality appraisal framework | MMAT 2018 | High (≥75%), moderate (50–74%), and low (<50%) | High = 557 (48.2%), moderate = 457 (39.6%), and low = 141 (12.2%) | = 0.86 |
| Study design distribution | Experimental/observational/mixed | = 418/506/231 | – | = 18.42, p < 0.001 |
| Study design distribution | Experimental/Observational/Mixed | n = 418/506/231 | – | = 18.42, p < 0.001 |
| Transparency and reporting quality | Adapted PRISMA-AI checklist | Complete = 63.5%, partial = 27.8%, and incomplete = 8.7% | – | – |
| Governance metric reporting | Presence of model-risk/privacy metrics | Reported = 71.4% and absent = 28.6% | – | = 0.64 |
| AI model validation methods | Cross-validation/holdout/unspecified | Cross-validation = 62.1%, holdout = 28.3%, and unspecified = 9.6% | – | RMSE = 0.082, 95% CI [0.071, 0.094] |
| Risk of bias domains | Data bias/model bias/reporting bias | Low = 68.9%, moderate = 24.7%, and high = 6.4% | – | = 12.5% |
| Sensitivity test 1: Study quality exclusion | Re-estimate SEM excluding low-quality studies | ΔCFI = +0.004, ΔRMSEA = −0.002 | p < 0.001 | ± 0.01 |
| Sensitivity test 2: quantile invariance | Quantile regression (0.25–0.75) | – | = 0.91 (p < 0.001) | |
| Sensitivity test 3: outlier influence | Jackknife resampling (−5%) | – | – | < 0.02 |
| Sensitivity test 4: latent construct invariance | Multi-group SEM ( ΔTest) | – | – | Δ = 4.83, p = 0.312 |
Disclaimer/Publisher’s Note: The statements, opinions and data contained in all publications are solely those of the individual author(s) and contributor(s) and not of MDPI and/or the editor(s). MDPI and/or the editor(s) disclaim responsibility for any injury to people or property resulting from any ideas, methods, instructions or products referred to in the content. |
© 2025 by the authors. Licensee MDPI, Basel, Switzerland. This article is an open access article distributed under the terms and conditions of the Creative Commons Attribution (CC BY) license.
Share and Cite
Choowan, P.; Daovisan, H. Artificial Intelligence in Data Governance for Financial Decision-Making: A Systematic Review. Big Data Cogn. Comput. 2026, 10, 8. https://doi.org/10.3390/bdcc10010008
Choowan P, Daovisan H. Artificial Intelligence in Data Governance for Financial Decision-Making: A Systematic Review. Big Data and Cognitive Computing. 2026; 10(1):8. https://doi.org/10.3390/bdcc10010008
Chicago/Turabian StyleChoowan, Phaktada, and Hanvedes Daovisan. 2026. "Artificial Intelligence in Data Governance for Financial Decision-Making: A Systematic Review" Big Data and Cognitive Computing 10, no. 1: 8. https://doi.org/10.3390/bdcc10010008
APA StyleChoowan, P., & Daovisan, H. (2026). Artificial Intelligence in Data Governance for Financial Decision-Making: A Systematic Review. Big Data and Cognitive Computing, 10(1), 8. https://doi.org/10.3390/bdcc10010008

