A Multi-Species Simulation of Mosquito Disease Vector Development in Temperate Australian Tidal Wetlands Using Publicly Available Data
Abstract
1. Introduction
2. Materials and Methods
2.1. Study Site
2.1.1. Onsite Measurements
2.1.2. Public Data Sources
2.2. Model Description
2.2.1. Hydrology Compartment
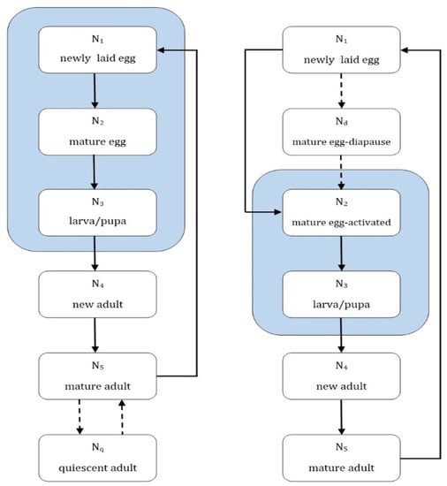
2.2.2. Mosquito Development Model
Temperature-Dependent Development
Temperature-Dependent Mortality
2.2.3. Egg Stage
Egg Survival
Egg Development and Hatching
2.2.4. Larval/Pupal Development and Mortality
2.2.5. Adult Development and Mortality
Gonadotrophic Time
Egg Laying and Egg Batch Size
3. Results
3.1. Culex annulirostris
3.2. Aedes camptorhynchus
3.3. Aedes vigilax
Egg Bank
4. Discussion
4.1. Culex annulirostris
4.2. Aedes camptorhynchus
4.3. Aedes vigilax
Egg Bank Height
5. Conclusions
Author Contributions
Funding
Institutional Review Board Statement
Informed Consent Statement
Data Availability Statement
Acknowledgments
Conflicts of Interest
References
- Culler, L.E.; Stendahl, A.M.; DeSiervo, M.H.; Bliska, H.M.; Virginia, R.A.; Ayres, M.P. Emerging Mosquitoes (Aedes Nigripes) as a Resource Subsidy for Wolf Spiders (Pardosa Glacialis) in Western Greenland. Polar Biol. 2021. [Google Scholar] [CrossRef]
- Service, M.W. Mosquito (Diptera: Culicidae) Dispersal--the Long and Short of It. J. Med. Entomol. 1997, 34, 579–588. [Google Scholar] [CrossRef] [PubMed]
- Department of Health National Notifiable Diseases Surveillance System (NNDSS). Available online: http://www9.health.gov.au/cda/source/cda-index.cfm (accessed on 28 April 2017).
- Lau, C.; Aubry, M.; Musso, D.; Teissier, A.; Paulous, S.; Desprès, P.; de-Lamballerie, X.; Pastorino, B.; Cao-Lormeau, V.-M.; Weinstein, P. New Evidence for Endemic Circulation of Ross River Virus in the Pacific Islands and the Potential for Emergence. Int. J. Infect. Dis. 2017, 57, 73–76. [Google Scholar] [CrossRef] [PubMed]
- University of Western Australia. DDT and Heavy Metals. 2014. Available online: https://www.uwa.edu.au/study/-/media/Faculties/Science/Docs/DDT-and-heavy-metals.pdf (accessed on 29 July 2022).
- Silver, J.B.; Service, M.W. Mosquito Ecology: Field Sampling Methods; Springer: Dordrecht, The Netherlands, 2008; ISBN 978-1-4020-6666-5. [Google Scholar]
- Qian, W.; Viennet, E.; Glass, K.; Harley, D. Epidemiological Models for Predicting Ross River Virus in Australia: A Systematic Review. PLoS Negl. Trop. Dis. 2020, 14, e0008621. [Google Scholar] [CrossRef] [PubMed]
- Qian, W.; Harley, D.; Glass, K.; Viennet, E.; Hurst, C. Prediction of Ross River Virus Incidence in Queensland, Australia: Building and Comparing Models. PeerJ 2022, 10, e14213. [Google Scholar] [CrossRef]
- Gatton, M.L.; Kay, B.H.; Ryan, P.A. Environmental Predictors of Ross River Virus Disease Outbreaks in Queensland, Australia. Am. J. Trop. Med. Hyg. 2005, 72, 792–799. [Google Scholar] [CrossRef]
- Hu, W.; Tong, S.; Mengersen, K.; Oldenburg, B.; Dale, P. Mosquito Species (Diptera: Culicidae) and the Transmission of Ross River Virus in Brisbane, Australia. J. Med. Entomol. 2006, 43, 375–381. [Google Scholar] [CrossRef]
- Jacups, S.P.; Whelan, P.I.; Markey, P.G.; Cleland, S.J.; Williamson, G.J.; Currie, B.J. Predictive Indicators for Ross River Virus Infection in the Darwin Area of Tropical Northern Australia, Using Long-Term Mosquito Trapping Data. Trop. Med. Int. Health TM IH 2008, 13, 943–952. [Google Scholar] [CrossRef]
- Kelly-Hope, L.A.; Purdie, D.M.; Kay, B.H. Ross River Virus Disease in Australia, 1886-1998, with Analysis of Risk Factors Associated with Outbreaks. J. Med. Entomol. 2004, 41, 133–150. [Google Scholar] [CrossRef]
- Kokkinn, M.J.; Duval, D.J.; Williams, C.R. Modelling the Ecology of the Coastal Mosquitoes Aedes Vigilax and Aedes Camptorhynchus at Port Pirie, South Australia. Med. Vet. Entomol. 2009, 23, 85–91. [Google Scholar] [CrossRef]
- Koolhof, I.S.; Bettiol, S.; Carver, S. Fine-Temporal Forecasting of Outbreak Probability and Severity: Ross River Virus in Western Australia. Epidemiol. Infect. 2017, 145, 2949–2960. [Google Scholar] [CrossRef]
- McIver, L.; Xiao, J.; Lindsay, M.D.A.; Rowe, T.; Yun, G. A Climate-Based Early Warning System to Predict Outbreaks of Ross River Virus Disease in the Broome Region of Western Australia. Aust. N. Z. J. Public Health 2010, 34, 89–90. [Google Scholar] [CrossRef]
- Murphy, A.K.; Clennon, J.A.; Vazquez-Prokopec, G.; Jansen, C.C.; Frentiu, F.D.; Hafner, L.M.; Hu, W.; Devine, G.J. Spatial and Temporal Patterns of Ross River Virus in South East Queensland, Australia: Identification of Hot Spots at the Rural-Urban Interface. BMC Infect. Dis. 2020, 20, 722. [Google Scholar] [CrossRef]
- Tong, S.; Hu, W.; Nicholls, N.; Dale, P.; MacKenzie, J.S.; Patz, J.; McMichael, A.J. Climatic, High Tide and Vector Variables and the Transmission of Ross River Virus. Intern. Med. J. 2005, 35, 677–680. [Google Scholar] [CrossRef]
- Williams, C.R.; Fricker, S.R.; Kokkinn, M.J. Environmental and Entomological Factors Determining Ross River Virus Activity in the River Murray Valley of South Australia. Aust. N. Z. J. Public Health 2009, 33, 284–288. [Google Scholar] [CrossRef]
- Woodruff, R.E.; Guest, C.S.; Garner, M.G.; Becker, N.; Lindsay, M. Early Warning of Ross River Virus Epidemics: Combining Surveillance Data on Climate and Mosquitoes. Epidemiology 2006, 17, 569–575. [Google Scholar] [CrossRef]
- Choi, Y.H.; Comiskey, C.; Lindsay, M.D.; Cross, J.A.; Anderson, M. Modelling the Transmission Dynamics of Ross River Virus in Southwestern Australia. Math. Med. Biol. 2002, 19, 61–74. [Google Scholar] [CrossRef]
- Tong, S. Different Responses of Ross River Virus to Climate Variability between Coastline and Inland Cities in Queensland, Australia. Occup. Environ. Med. 2002, 59, 739–744. [Google Scholar] [CrossRef]
- Tong, S.; Dale, P.; Nicholls, N.; Mackenzie, J.S.; Wolff, R.; McMichael, A.J. Climate Variability, Social and Environmental Factors, and Ross River Virus Transmission: Research Development and Future Research Needs. Environ. Health Perspect. 2008, 116, 1591–1597. [Google Scholar] [CrossRef]
- Walker, L.J.; Selvey, L.A.; Jardine, A.; Johansen, C.A.; Lindsay, M.D.A. Mosquito and Virus Surveillance as a Predictor of Human Ross River Virus Infection in South-West Western Australia: How Useful Is It? Am. J. Trop. Med. Hyg. 2018, 99, 1066–1073. [Google Scholar] [CrossRef]
- de Little, S.C.; Bowman, D.M.J.S.; Whelan, P.I.; Brook, B.W.; Bradshaw, C.J.A. Quantifying the Drivers of Larval Density Patterns in Two Tropical Mosquito Species to Maximize Control Efficiency. Environ. Entomol. 2009, 38, 1013–1021. [Google Scholar] [CrossRef] [PubMed]
- Glass, K. Ecological Mechanisms That Promote Arbovirus Survival: A Mathematical Model of Ross River Virus Transmission. Trans. R. Soc. Trop. Med. Hyg. 2005, 99, 252–260. [Google Scholar] [CrossRef] [PubMed]
- Bomblies, A.; Duchemin, J.-B.; Eltahir, E.A. A Mechanistic Approach for Accurate Simulation of Village Scale Malaria Transmission. Malar. J. 2009, 8, 223. [Google Scholar] [CrossRef] [PubMed]
- Depinay, J.-M.O.; Mbogo, C.M.; Killeen, G.; Knols, B.; Beier, J.; Carlson, J.; Dushoff, J.; Billingsley, P.; Mwambi, H.; Githure, J.; et al. A Simulation Model of African Anopheles Ecology and Population Dynamics for the Analysis of Malaria Transmission. Malar. J. 2004, 3, 29. [Google Scholar] [CrossRef]
- Focks, D.A.; Haile, D.G.; Daniels, E.; Mount, G.A. Dynamic Life Table Model for Aedes Aegypti (Diptera: Culicidae): Analysis of the Literature and Model Development. J. Med. Entomol. 1993, 30, 1003–1017. [Google Scholar] [CrossRef]
- Silva, M.R.; Lugão, P.H.G.; Chapiro, G. Modeling and Simulation of the Spatial Population Dynamics of the Aedes Aegypti Mosquito with an Insecticide Application. Parasit. Vectors 2020, 13, 550. [Google Scholar] [CrossRef]
- Charlesworth, S. Mosquitos. Available online: https://extension.entm.purdue.edu/publichealth/insects/mosquito.html (accessed on 9 November 2022).
- Diniz, D.F.A.; de Albuquerque, C.M.R.; Oliva, L.O.; de Melo-Santos, M.A.V.; Ayres, C.F.J. Diapause and Quiescence: Dormancy Mechanisms That Contribute to the Geographical Expansion of Mosquitoes and Their Evolutionary Success. Parasit. Vectors 2017, 10, 310. [Google Scholar] [CrossRef]
- Lee, D.J.; Commonwealth Institute of Health (University of Sydney). The Culicidae of the Australasian Region; Australian Govt. Public Service: Canberra, Australia, 1980; ISBN 978-0-642-03454-0.
- Russell, R.C. ROSS RIVER VIRUS: Ecology and Distribution. Annu. Rev. Entomol. 2002, 47, 1–31. [Google Scholar] [CrossRef]
- Department of Health (Western Australia). Common Mosquitoes of Western Australia. n.d. Available online: http://ww2.health.wa.gov.au/Articles/A_E/Common-mosquitoes-in-Western-Australia (accessed on 5 May 2017).
- Leihne, P.F.S. An Atlas of the Mosquitoes of Western Australia; Health Department of Western Australia: Perth, Australia, 1991.
- Harley, D.; Sleigh, A.; Ritchie, S. Ross River Virus Transmission, Infection, and Disease: A Cross-Disciplinary Review. Clin. Microbiol. Rev. 2001, 14, 909–932. [Google Scholar] [CrossRef]
- Chapman, H.F.; Hughes, J.M.; Jennings, C.; Kay, B.H.; Ritchie, S.A. Population Structure and Dispersal of the Saltmarsh Mosquito Aedes Vigilax in Queensland, Australia. Med. Vet. Entomol. 1999, 13, 423–430. [Google Scholar] [CrossRef]
- Jardine, A.; Neville, P.J.; Dent, C.; Webster, C.; Lindsay, M.D.A. Ross River Virus Risk Associated with Dispersal of Aedes (Ochlerotatus) Camptorhynchus (Thomson) from Breeding Habitat into Surrounding Residential Areas: Muddy Lakes, Western Australia. Am. J. Trop. Med. Hyg. 2014, 91, 101–108. [Google Scholar] [CrossRef]
- Carver, S.; Goater, S.; Allen, G.R.; Rowbottom, R.M.; Fearnley, E.; Weinstein, P. Relationships of the Ross River Virus (Togoviridae: Alphavirus) Vector, Aedes Camptorhynchus (Thomson) (Diptera: Culicidae), to Biotic and Abiotic Factors in Saltmarshes of South-Eastern Tasmania, Australia: A Preliminary Study: Determinants of Vector Abundance in Saltmarshes. Aust. J. Entomol. 2011, 50, 344–355. [Google Scholar] [CrossRef]
- Turner, P.A.; Streever, W.J. The Relationship between the Density of Aedes Vigilax (Diptera: Culicidae) Eggshells and Environmental Factors on Kooragang Island, New South Wales, Australia. J. Am. Mosq. Control Assoc. 1997, 13, 361–367. [Google Scholar]
- Rowbottom, R.; Carver, S.; Barmuta, L.A.; Weinstein, P.; Allen, G.R. Mosquito Distribution in a Saltmarsh: Determinants of Eggs in a Variable Environment. J. Vector Ecol. J. Soc. Vector Ecol. 2017, 42, 161–170. [Google Scholar] [CrossRef]
- Bader, C.A.; Williams, C.R. Eggs of the Australian Saltmarsh Mosquito, Aedes Camptorhynchus, Survive for Long Periods and Hatch in Instalments: Implications for Biosecurity in New Zealand. Med. Vet. Entomol. 2011, 25, 70–76. [Google Scholar] [CrossRef]
- Kay, B.H.; Sinclair, P.; Marks, E.N. Mosquitoes: Their Interrelationship with Man. In The Ecology of Pests-Some Australian Case Histories; Kitching, R.L., Jones, R.E., Eds.; CSIRO: Melbourne, Australia, 1981; pp. 157–174. [Google Scholar]
- Faull, K.J.; Webb, C.; Williams, C.R. Desiccation Survival Time for Eggs of a Widespread and Invasive Australian Mosquito Species, Aedes (Finlaya) Notoscriptus (Skuse). J. Vector Ecol. J. Soc. Vector Ecol. 2016, 41, 55–62. [Google Scholar] [CrossRef]
- Sota, T.; Mogi, M. Survival Time and Resistance to Desiccation of Diapause and Non-Diapause Eggs of Temperate Aedes (Stegomyia) Mosquitoes. Entomol. Exp. Appl. 1992, 63, 155–161. [Google Scholar] [CrossRef]
- Linley, J.; Geary, M.; Russell, R.C. The Eggs of Aedes Vigilax and Aedes Vittiger (Diptera: Culicidae). Proc. Entomol. Soc. Wash. 1992, 94, 48–58. [Google Scholar]
- Linley, J.; Geary, M.; Russell, R.C. The Eggs of Aedes Australis and Aedes Camptorhynchus (Diptera: Culicidae). Mosq. Syst. 1992, 24, 29–39. [Google Scholar]
- Linley, J.; Geary, M.; Russell, R.C. The Eggs of Aedes Funereus, Aedes Notoscriptus and Aedes Alternans (Diptera: Culicidae). Proc. Entomol. Soc. Wash. 1991, 93, 592–612. [Google Scholar]
- Sinclair, P. Notes on the Biology of the Salt-Marsh Mosquito, Aedes Vigilax (SKUSE) in South-East Queensland. Qld. Nat. 1976, 21, 134–139. [Google Scholar]
- Farnesi, L.C.; Martins, A.J.; Valle, D.; Rezende, G.L. Embryonic Development of Aedes Aegypti (Diptera: Culicidae): Influence of Different Constant Temperatures. Mem. Inst. Oswaldo Cruz 2009, 104, 124–126. [Google Scholar] [CrossRef] [PubMed]
- Metelmann, S.; Caminade, C.; Jones, A.E.; Medlock, J.M.; Baylis, M.; Morse, A.P. The UK’s Suitability for Aedes Albopictus in Current and Future Climates. J. R. Soc. Interface 2019, 16, 20180761. [Google Scholar] [CrossRef] [PubMed]
- Nayar, J.K. (Ed.) Binomics and Physiology of Aedes Taeniorhynchus and Aedes Sollicitans, the Salt Marsh Mosquitoes of Florida; University of Florida: Gainesville, FL, USA, 1985. [Google Scholar]
- Howard, G.W. Aspects of the Epidemiology of Eperythrozoon Ovis in South Australia. Ph.D. Thesis, University of Adelaide, Adelaide, Australia, 1973. [Google Scholar]
- Barton, P.S.; Aberton, J.G. Larval Development and Autogeny in Ochlerotatus Camptorhynchus (Thomson) (Diptera: Culicidae) from Southern Victoria. Proc. Linn. Soc. New South Wales 2005, 126, 261–267. [Google Scholar]
- Kay, B.H.; Jennings, C.D. Enhancement or Modulation of the Vector Competence of Ochlerotatus Vigilax (Diptera: Culicidae) for Ross River Virus by Temperature. J. Med. Entomol. 2002, 39, 99–105. [Google Scholar] [CrossRef]
- Mottram, P.; Kettle, D.S. Development and Survival of Immature Culex Annulirostris Mosquitoes in Southeast Queensland. Med. Vet. Entomol. 1997, 11, 181–186. [Google Scholar] [CrossRef]
- Kerridge, P. Aspects of the Ecology and Biology of the Salt-Marsh Mosquito Aedes Vigilax (Skuse). Master’s Thesis, University of Queensland, Brisbane, Australia, 1971. [Google Scholar]
- McDonald, G. Aspects of the Ecology of the Common Banded Mosquito, Culex Annulirostris, a Major Vector of Murray Valley Encephalitis. Master’s Thesis, University of Melbourne, Melbourne, Australia, 1981. [Google Scholar]
- Mottram, P.; Kay, B.H.; Kettle, D.S. The Effect of Temperature on Eggs and Immature Stages of Culex Annulirostris Skuse (Diptera: Culicidae). Aust. J. Entomol. 1986, 25, 131–136. [Google Scholar] [CrossRef]
- Kay, B.H. Aspects of the Vector Potential of Culex Annulirostris Skuse 1889 and Other Mosquitoes (Diperta: Culicidae) in Queensland, with Particular Reference to Arbovirus Transmission at Kowanyama and Charleville. Ph.D. Thesis, University of Queensland, Queensland, Australia, 1978. [Google Scholar]
- Russell, R.C. Age Composition and Overwintering of Culex Annulirostris Skuse (Diptera: Culicidae) Near Deniliquin, In the Murray Valley of New South Wales. Aust. J. Entomol. 1987, 26, 93–96. [Google Scholar] [CrossRef]
- Rae, D.J. Survival and Development of the Immature Stages of Culex Annulirostris (Diptera: Culicidae) at the Ross River Dam in Tropical Eastern Australia. J. Med. Entomol. 1990, 27, 756–762. [Google Scholar] [CrossRef]
- Carrington, L.B.; Seifert, S.N.; Willits, N.H.; Lambrechts, L.; Scott, T.W. Large Diurnal Temperature Fluctuations Negatively Influence Aedes Aegypti (Diptera: Culicidae) Life-History Traits. J. Med. Entomol. 2013, 50, 43–51. [Google Scholar] [CrossRef]
- De Majo, M.S.; Zanotti, G.; Campos, R.E.; Fischer, S. Effects of Constant and Fluctuating Low Temperatures on the Development of Aedes Aegypti (Diptera: Culicidae) from a Temperate Region. J. Med. Entomol. 2019, 56, 1661–1668. [Google Scholar] [CrossRef]
- Headlee, T.J. The Relative Effects on Insect Metabolism of Temperatures Derived from Constant and Variable Sources. J. Econ. Entomol. 1940, 33, 361–364. [Google Scholar] [CrossRef]
- Headlee, T.J. Further Studies of the Relative Effects in Insect Metabolism of Temperatures Derived Form Constant and Variable Sources. J. Econ. Entomol. 1941, 34, 171–174. [Google Scholar] [CrossRef]
- Headlee, T.J. A Continuation of the Studies of the Relative Effects on Insect Metabolism of Temperature Derived from Constant and Varied Sources. J. Econ. Entomol. 1942, 35, 785–786. [Google Scholar] [CrossRef]
- Huffaker, C.B. The Temperature Relations of the Immature Stages of the Malarial Mosquito, Anopheles Quadrimaculatus Say, with a Comparison of the Developmental Power of Constant and Variable Temperatures in Insect Metabolism. Ann. Entomol. Soc. Am. 1944, 37, 1–27. [Google Scholar] [CrossRef]
- Oswald, E.M.; Rood, R.B.; Zhang, K.; Gronlund, C.J.; O’Neill, M.S.; White-Newsome, J.L.; Brines, S.J.; Brown, D.G. An Investigation into the Spatial Variability of Near-Surface Air Temperatures in the Detroit, Michigan, Metropolitan Region. J. Appl. Meteorol. Climatol. 2012, 51, 1290–1304. [Google Scholar] [CrossRef]
- Prapaiwong, N.; Boyd, C.E. Water Temperature in Inland, Low-Salinity Shrimp Ponds in Alabama. J. Appl. Aquac. 2012, 24, 334–341. [Google Scholar] [CrossRef]
- Yang, X.; Zhao, L. Diurnal Thermal Behavior of Pavements, Vegetation, and Water Pond in a Hot-Humid City. Buildings 2015, 6, 2. [Google Scholar] [CrossRef]
- Paaijmans, K.P.; Jacobs, A.F.G.; Takken, W.; Heusinkveld, B.G.; Githeko, A.K.; Dicke, M.; Holtslag, A.A.M. Observations and Model Estimates of Diurnal Water Temperature Dynamics in Mosquito Breeding Sites in Western Kenya. Hydrol. Process. 2008, 22, 4789–4801. [Google Scholar] [CrossRef]
- Staples, K.; Richardson, S.; Neville, P.J.; Oosthuizen, J. An Improved Shallow Water Temperature Model for an Australian Tidal Wetland Environment Using Publicly Available Data. 2023; [Manuscript Submitted for Publication]. [Google Scholar]
- Rohe, D.L.; Fall, R.P. A Miniature Battery Powered CO2 Baited Light Trap for Mosquito Borne Encephalitis Surveillance. Bull. Soc. Vector Ecol. 1979, 4, 24–27. [Google Scholar]
- Department of Transport. Historical Tide and Wave Data-Barrack Street Jetty. Available online: https://www.transport.wa.gov.au/imarine/download-tide-wave-data.asp (accessed on 19 November 2021).
- Bureau of Meteorology. Climate Data Online. 2021. Available online: http://www.bom.gov.au/climate/data/index.shtml (accessed on 26 November 2021).
- Paaijmans, K.P.; Heusinkveld, B.G.; Jacobs, A.F.G. A Simplified Model to Predict Diurnal Water Temperature Dynamics in a Shallow Tropical Water Pool. Int. J. Biometeorol. 2008, 52, 797–803. [Google Scholar] [CrossRef] [PubMed]
- Schoolfield, R.M.; Sharpe, P.J.; Magnuson, C.E. Non-Linear Regression of Biological Temperature-Dependent Rate Models Based on Absolute Reaction-Rate Theory. J. Theor. Biol. 1981, 88, 719–731. [Google Scholar] [CrossRef] [PubMed]
- Bar-Zeev, M. The Effect of Extreme Temperatures on Different Stages of Aëdes aegypti (L.). Bull. Entomol. Res. 1957, 48, 593–599. [Google Scholar] [CrossRef]
- QIMR. Twenty-Second Annual Report of the Council of the Queensland Institute of Medical Research; QIMR: Brisbane, Australia, 1967; p. 6. [Google Scholar]
- Dale, P.; Knight, J.; Griffin, L. Comparing Aedes vigilax Eggshell Densities in Saltmarsh and Mangrove Systems with Implications for Management. Insects 2014, 5, 984–990. [Google Scholar] [CrossRef]
- Reynolds, J. The Physiology and Ecology of the Immature Stages of the Salt Marsh Mosquito Aedes Vigiax Skuse (Diptera: Culicidae). Master’s Thesis, University of New South Wales, Kensington, Australia, 1961. [Google Scholar]
- Richardson, K.; Hoffmann, A.A.; Johnson, P.; Ritchie, S.; Kearney, M.R. Thermal Sensitivity of Aedes Aegypti From Australia: Empirical Data and Prediction of Effects on Distribution. J. Med. Entomol. 2011, 48, 914–923. [Google Scholar] [CrossRef]
- Reinhold, J.M.; Lazzari, C.R.; Lahondère, C. Effects of the Environmental Temperature on Aedes Aegypti and Aedes Albopictus Mosquitoes: A Review. Insects 2018, 9, 158. [Google Scholar] [CrossRef]
- Russell, R.C. Culex Annulirostris Skuse (Diptera: Culicidae) at Appin, N.S.W.? Bionomics and Behaviour. Aust. J. Entomol. 1986, 25, 103–109. [Google Scholar] [CrossRef]
- Brady, O.J.; Johansson, M.A.; Guerra, C.A.; Bhatt, S.; Golding, N.; Pigott, D.M.; Delatte, H.; Grech, M.G.; Leisnham, P.T.; Maciel-de-Freitas, R.; et al. Modelling Adult Aedes Aegypti and Aedes Albopictus Survival at Different Temperatures in Laboratory and Field Settings. Parasit. Vectors 2013, 6, 351. [Google Scholar] [CrossRef]
- Department Biodiversity, Conservation and Attractions. Ashfield Flats Hydrological Study; Department Biodiversity, Conservation and Attractions: Kensington, Australia, 2021.
- Dhileepan, K. Physical Factors and Chemical Cues in the Oviposition Behavior of Arboviral Vectors Culex annulirostris and Culex molestus (Diptera: Culicidae). Environ. Ent. 1997, 26, 318–326. [Google Scholar] [CrossRef]
- Bashar, K.; Rahman, M.S.; Nodi, I.J.; Howlader, A.J. Species Composition and Habitat Characterization of Mosquito (Diptera: Culicidae) Larvae in Semi-Urban Areas of Dhaka, Bangladesh. Pathog. Glob. Health 2016, 110, 48–61. [Google Scholar] [CrossRef]
- Cooperband, M.F.; Carde, R.T. Orientation of Culex mosquitoes to carbon dioxide-baited traps: Flight manoeuvres and trapping efficiency. Med. Vet. Ent. 2006, 20, 11–26. [Google Scholar] [CrossRef]
- Tsunoda, T.; Chaves, L.F.; Nguyen, G.T.T.; Nguyen, Y.T.; Takagi, M. Winter Activity and Diapause of Aedes Albopictus (Diptera: Culicidae) in Hanoi, Northern Vietnam. J Med Entomol 2015, 52, 1203–1212. [Google Scholar] [CrossRef]
- Ritchie, S.A.; Jennings, C.D. Dispersion and Sampling of Aedes Vigilax Eggshells in Southeast Queensland, Australia. J. Am. Mosq. Control. Assoc. 1994, 10, 181–185. [Google Scholar]












| Attribute | Species | Value | Reference |
|---|---|---|---|
| Egg hatch mortality | Ae. camptorhynchus | 2% | [42] |
| Ae. vigilax | 17% | [40] | |
| Egg maximum lifespan | Ae. camptorhynchus | 15 months | [42] |
| Ae. vigilax | 116 days at 65% RH 98 days at 17% RH | [43] | |
| Egg density/m2 (initial) | Ae. camptorhynchus | 0.24 SD 0.05 | [81] |
| Embryonic development time | Ae. vigilax | 48–54 h | [49] |
| Cx. annulirostris | 1.25–5 days at 35 °C to 15 °C | [58] | |
| Instalment hatching rate | Ae. camptorhynchus | 43% | [53] |
| Ae. vigilax | from 0% at 8 °C to 98% at 11.5 °C | [43] |
| Attribute | Species | Value | Reference |
|---|---|---|---|
| Gonadotrophic time | Ae. vigilax | 72–96 h | [43,50] |
| Ae. camptorhynchus | 5–21 days | [54] | |
| Cx. annulirostris | 4–9 days | [43] | |
| Daily mortality | Ae. vigilax | 0.178 (Ae. aegypti) | [87] |
| Ae. camptorhynchus | 17.4 days at 20 °C, 5–43 days | [54] | |
| Cx. annulirostris | age & temperature dependent | [43,60] | |
| Egg batch size | Ae. vigilax | N~(69.3, 19.8) | [88] |
| Ae. camptorhynchus | N~(64, 18) | [54,55] | |
| Cx. annulirostris | 100–260 | [58] |
| Base Level (mm) | Overflow Height (mm) | Height Laid (mm) | Height Hatched (mm) | |||||
|---|---|---|---|---|---|---|---|---|
| Mosquito Species | Pond 1 | Pond 2 | Pond 1 | Pond 2 | Pond 1 | Pond 2 | Pond 1 | Pond 2 |
| Ae. camptorhynchus | 230 | 320 | 400 | 520 | 497 SD 77 | 506 SD 73 | 464 SD 40 | 578 SD 39 |
| Ae. vigilax | 230 | 320 | 400 | 520 | 449 SD 84 | 501 SD 81 | 486 SD 54 | 573 SD 49 |
Disclaimer/Publisher’s Note: The statements, opinions and data contained in all publications are solely those of the individual author(s) and contributor(s) and not of MDPI and/or the editor(s). MDPI and/or the editor(s) disclaim responsibility for any injury to people or property resulting from any ideas, methods, instructions or products referred to in the content. |
© 2023 by the authors. Licensee MDPI, Basel, Switzerland. This article is an open access article distributed under the terms and conditions of the Creative Commons Attribution (CC BY) license (https://creativecommons.org/licenses/by/4.0/).
Share and Cite
Staples, K.; Richardson, S.; Neville, P.J.; Oosthuizen, J. A Multi-Species Simulation of Mosquito Disease Vector Development in Temperate Australian Tidal Wetlands Using Publicly Available Data. Trop. Med. Infect. Dis. 2023, 8, 215. https://doi.org/10.3390/tropicalmed8040215
Staples K, Richardson S, Neville PJ, Oosthuizen J. A Multi-Species Simulation of Mosquito Disease Vector Development in Temperate Australian Tidal Wetlands Using Publicly Available Data. Tropical Medicine and Infectious Disease. 2023; 8(4):215. https://doi.org/10.3390/tropicalmed8040215
Chicago/Turabian StyleStaples, Kerry, Steven Richardson, Peter J. Neville, and Jacques Oosthuizen. 2023. "A Multi-Species Simulation of Mosquito Disease Vector Development in Temperate Australian Tidal Wetlands Using Publicly Available Data" Tropical Medicine and Infectious Disease 8, no. 4: 215. https://doi.org/10.3390/tropicalmed8040215
APA StyleStaples, K., Richardson, S., Neville, P. J., & Oosthuizen, J. (2023). A Multi-Species Simulation of Mosquito Disease Vector Development in Temperate Australian Tidal Wetlands Using Publicly Available Data. Tropical Medicine and Infectious Disease, 8(4), 215. https://doi.org/10.3390/tropicalmed8040215

