Development and Validation of a New Set of Primers for Identification of Circulating Lineages and Palivizumab/Nirsevimab Resistance in HRSV Isolates from Cabo Verde
Abstract
1. Introduction
2. Materials and Methods
2.1. Patient Samples
2.2. RNA Purification and Reverse-Transcription (RT)
2.3. Primer Design
2.4. Polymerase Chain Reaction (PCR)
2.5. DNA Electrophoresis
2.6. Amplicon Sequencing
2.7. DNA Sequence Analysis
3. Results
3.1. Performance of the Designed Primers
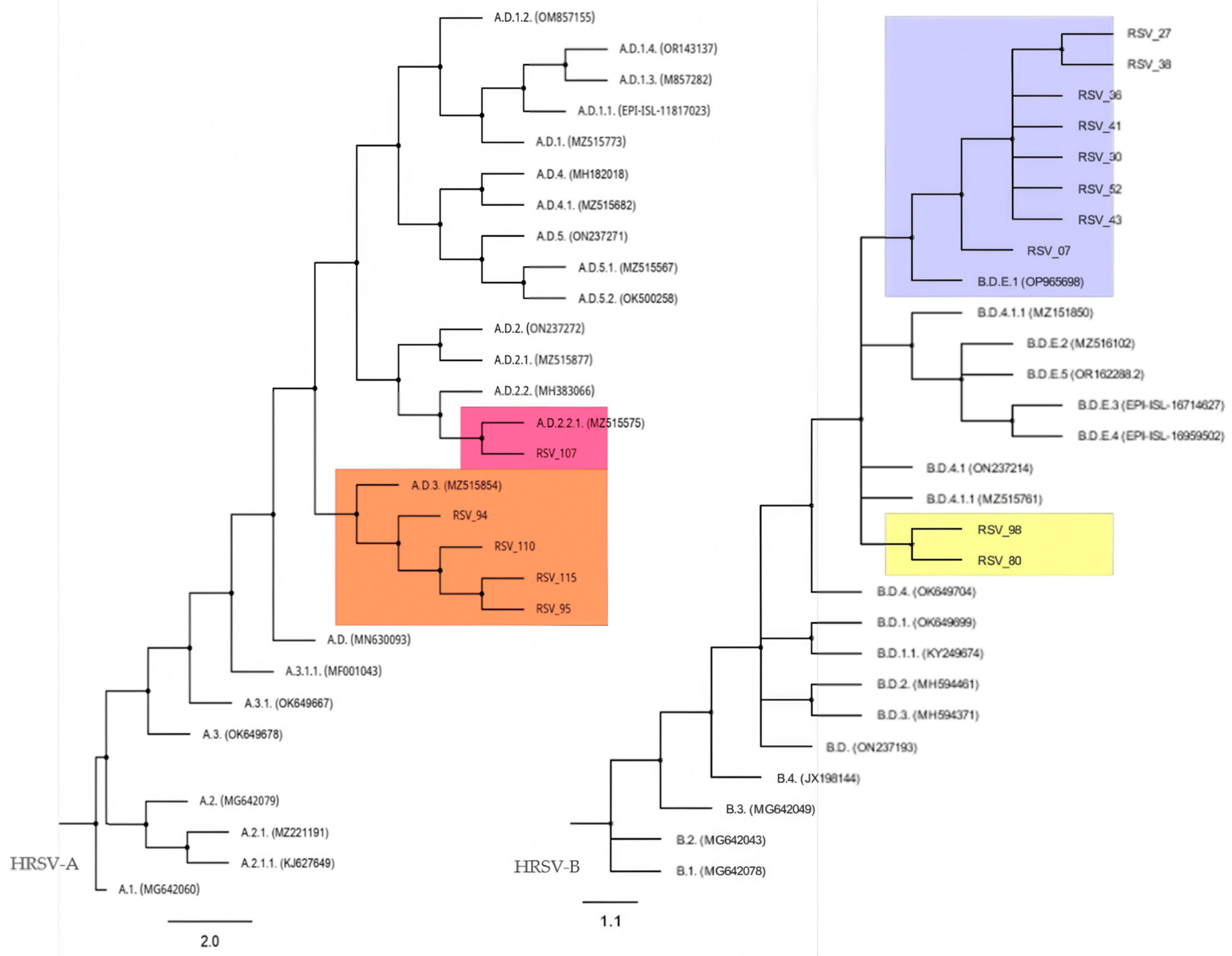
3.2. Analysis of HRSV Sequences Detected in Cabo Verde
3.3. Amino Acid Changes in the F Protein
4. Discussion
Supplementary Materials
Author Contributions
Funding
Institutional Review Board Statement
Informed Consent Statement
Data Availability Statement
Acknowledgments
Conflicts of Interest
Abbreviations
| HRSV | Human Respiratory Syncytial Virus |
| ARI | Acute Respiratory Infection |
| RGCC | RSV Genotyping Consensus Consortium |
| RT-PCR | Polymerase chain reaction with reverse transcription |
| cDNA | Complementary DNA |
| NCBI | National Center for Biotechnology Information |
| BLAST | Basic Local Alignment Search Tool |
References
- Muñoz-Escalante, J.C.; Comas-García, A.; Bernal-Silva, S.; Noyola, D.E. Respiratory syncytial virus B sequence analysis reveals a novel early genotype. Sci. Rep. 2021, 11, 3452. [Google Scholar] [CrossRef] [PubMed]
- Langedijk, A.C.; Bont, L.J. Respiratory syncytial virus infection and novel interventions. Nat. Rev. Microbiol. 2023, 21, 734–749. [Google Scholar] [CrossRef] [PubMed]
- Battles, M.B.; McLellan, J.S. Respiratory syncytial virus entry and how to block it. Nat. Rev. Microbiol. 2019, 17, 233–245. [Google Scholar] [CrossRef] [PubMed]
- Rima, B.; Collins, P.; Easton, A.; Fouchier, R.; Kurath, G.; Lamb, R.A.; Lee, B.; Maisner, A.; Rota, P.; Wang, L.; et al. ICTV Virus Taxonomy Profile: Pneumoviridae. J. Gen. Virol. 2017, 98, 2912–2913. [Google Scholar] [CrossRef]
- Collins, P.L.; Fearns, R.; Graham, B.S. Respiratory syncytial virus: Virology, reverse genetics, and pathogenesis of disease. Curr. Top. Microbiol. Immunol. 2013, 372, 3–38. [Google Scholar]
- Pangesti, K.N.A.; Abd El Ghany, M.; Walsh, M.G.; Kesson, A.M.; Hill-Cawthorne, G.A. Molecular epidemiology of respiratory syncytial virus. Rev. Med. Virol. 2018, 28, e1968. [Google Scholar] [CrossRef]
- Muñoz-Escalante, J.C.; Comas-García, A.; Bernal-Silva, S.; Robles-Espinoza, C.D.; Gómez-Leal, G.; Noyola, D.E. Respiratory syncytial virus A genotype classification based on systematic intergenotypic and intragenotypic sequence analysis. Sci. Rep. 2019, 9, 20097. [Google Scholar] [CrossRef]
- Goya, S.; Galiano, M.; Nauwelaers, I.; Trento, A.; Openshaw, P.J.; Mistchenko, A.S.; Zambon, M.; Viegas, M. Toward unified molecular surveillance of RSV: A proposal for genotype definition. Influenza Other Respir. Viruses 2020, 14, 274–285. [Google Scholar] [CrossRef]
- Ramaekers, K.; Rector, A.; Cuypers, L.; Lemey, P.; Keyaerts, E.; van Ranst, M. Towards a unified classification for human respiratory syncytial virus genotypes. Virus Evol. 2020, 6, veaa052. [Google Scholar] [CrossRef]
- Salimi, V.; Viegas, M.; Trento, A.; Agoti, C.N.; Anderson, L.J.; Avadhanula, V.; Bahl, J.; Bont, L.; Brister, J.R.; Cane, P.A.; et al. Proposal for Human Respiratory Syncytial Virus Nomenclature below the Species Level. Emerg. Infect. Dis. 2021, 27, 1–9. [Google Scholar] [CrossRef]
- Chen, J.; Qiu, X.; Avadhanula, V.; Shepard, S.S.; Kim, D.K.; Hixson, J.; Piedra, P.A.; Bahl, J. Novel and extendable genotyping system for human respiratory syncytial virus based on whole-genome sequence analysis. Influenza Other Respir. Viruses 2022, 16, 492–500. [Google Scholar] [CrossRef] [PubMed]
- Dong, X.; Deng, Y.M.; Aziz, A.; Whitney, P.; Clark, J.; Harris, P.; Bautista, C.; Costa, A.-M.; Waller, G.; Daley, A.J.; et al. A simplified, amplicon-based method for whole genome sequencing of human respiratory syncytial viruses. J. Clin. Virol. 2023, 161, 105423. [Google Scholar] [CrossRef]
- Wang, L.; Ng, T.F.F.; Castro, C.J.; Marine, R.L.; Magaña, L.C.; Esona, M.; Peret, T.C.; Thornburg, N.J. Next-generation sequencing of human respiratory syncytial virus subgroups A and B genomes. J. Virol. Methods 2022, 299, 114335. [Google Scholar] [CrossRef] [PubMed]
- Rebuffo-Scheer, C.; Bose, M.; He, J.; Khaja, S.; Ulatowski, M.; Beck, E.T.; Fan, J.; Kumar, S.; Nelson, M.I.; Henrickson, K.J. Whole Genome Sequencing and Evolutionary Analysis of Human Respiratory Syncytial Virus A and B from Milwaukee, WI 1998–2010. PLoS ONE 2011, 6, e25468. [Google Scholar] [CrossRef]
- Gimferrer, L.; Campins, M.; Codina, M.G.; Martín Mdel, C.; Fuentes, F.; Esperalba, J.; Bruguera, A.; Vilca, L.M.; Armadans, L.; Pumarola, T.; et al. Molecular epidemiology and molecular characterization of respiratory syncytial viruses at a tertiary care university hospital in Catalonia (Spain) during the 2013–2014 season. J. Clin. Virol. 2015, 66, 27–32. [Google Scholar] [CrossRef] [PubMed]
- Goya, S.; Ruis, C.; Neher, R.A.; Meijer, A.; Aziz, A.; Hinrichs, A.S.; von Gottberg, A.; Roemer, C.; Amoako, D.G.; Acuña, D.; et al. Standardized Phylogenetic Classification of Human Respiratory Syncytial Virus below the Subgroup Level. Emerg. Infect. Dis. 2024, 30, 1631–1641. [Google Scholar] [CrossRef]
- Khasawneh, A.I.; Himsawi, N.; Sammour, A.; Safieh, H.A.; Burayzat, S.; Al-Momani, H.; Alotaibi, M.R.; Al Shboul, S.; Saleh, T. Molecular characterization of human respiratory syncytial virus strains circulating among hospitalized children in Jordan. BMC Infect. Dis. 2024, 24, 1347. [Google Scholar] [CrossRef]
- Raboni, S.M.; Giamberardino, H.I.G.; Santos, J.S.; do Carmo Debur, M. Genetic and Clinical-epidemiologic Profile of hRSV in Pediatric Patients in Southern Brazil A Four-year Hospital Surveillance Study. Pediatr. Infect. Dis. J. 2024, 44, 416–421. [Google Scholar] [CrossRef]
- Aljowaie, R.M.; Farrag, M.A.; Abalkhail, T.; Aziz, I.M.; Almuqrin, A.M.; Alkubaisi, N.A.; Alsaleh, A.N.; Almajhdi, F.N. Molecular epidemiology and phylogenetic analysis of human respiratory syncytial virus type B in Riyadh, Saudi Arabia. Virus Genes 2025, 61, 284–293. [Google Scholar] [CrossRef]
- Wangui, J.; Gachara, G.; Mobegi, V.; Agoti, C.; Otieno, J.; Opanda, S.; Opot, B.; Ngeranwa, J.N.; Njeru, R.; Bulimo, W.; et al. Influenza and Other Respiratory Viruses Molecular Analysis of Human Respiratory Syncytial Virus Group B Strains Isolated in Kenya Before and During the Emergence of Pandemic Influenza A/H1N1. Influenza Other Respir. Viruses 2025, 19, e70082. [Google Scholar] [CrossRef]
- World Health Organization (WHO). Cabo Verde. 2015. Available online: https://data.who.int/countries/132 (accessed on 6 March 2025).
- Ministério da Saúde e da Segurança Social. Relatório Estatístico Ministério da Saúde 2020. 2022. Available online: https://minsaude.gov.cv/wpfd_file/relatorio-estatistico-ministerio-da-saude-2020/ (accessed on 6 March 2025).
- Correia, W.; Dorta-Guerra, R.; Sanches, M.; Almeida Semedo Cde, J.B.; Valladares, B.; de Pina-Araújo, I.I.M.; Carmelo, E. Study of the Etiology of Acute Respiratory Infections in Children Under 5 Years at the Dr. Agostinho Neto Hospital, Praia, Santiago Island, Cabo Verde. Front. Pediatr. 2021, 9, 716351. [Google Scholar] [CrossRef]
- Correia, W.; Dorta-Guerra, R.; Sanches, M.; Valladares, B.; de Pina-Araújo, I.I.M.; Carmelo, E. Epidemiological and clinical profile of viral respiratory infections in children under 5 years at pre- and post-COVID-19 era in Praia, Cabo Verde. Trop. Med. Int. Health 2025. [Google Scholar] [CrossRef]
- McLellan, J.S.; Ray, W.C.; Peeples, M.E. Structure and Function of RSV Surface Glycoproteins. Curr. Top. Microbiol. Immunol. 2013, 372, 83. [Google Scholar]
- Todd, A.K.; Costa, A.M.; Waller, G.; Daley, A.J.; Barr, I.G.; Deng, Y.M. Rapid detection of human respiratory syncytial virus A and B by duplex real-time RT-PCR. J. Virol. Methods 2021, 294, 114171. [Google Scholar] [CrossRef] [PubMed]
- Fitzner, J.; Qasmieh, S.; Mounts, A.W.; Alexander, B.; Besselaar, T.; Briand, S.; Brown, C.; Clark, S.; Dueger, E.; Gross, D.; et al. Revision of clinical case definitions: Influenza-like illness and severe acute respiratory infection. Bull. World Health Organ. 2018, 96, 122–128. [Google Scholar] [CrossRef] [PubMed]
- Tamura, K.; Stecher, G.; Kumar, S. MEGA11: Molecular Evolutionary Genetics Analysis Version 11. Mol. Biol. Evol. 2021, 38, 3022–3027. [Google Scholar] [CrossRef]
- Kibbe, W.A. OligoCalc: An online oligonucleotide properties calculator. Nucleic Acids Res. 2007, 35, W43–W46. [Google Scholar] [CrossRef]
- Rambaut, A. FigTree, v1.4.4; Institute of Evolutionary Biology, University of Edinburgh: Edinburgh, UK, 2018.
- Eshaghi, A.; Duvvuri, V.R.; Lai, R.; Nadarajah, J.T.; Li, A.; Patel, S.N.; Low, D.E.; Gubbay, J.B. Genetic Variability of Human Respiratory Syncytial Virus A Strains Circulating in Ontario: A Novel Genotype with a 72 Nucleotide G Gene Duplication. PLoS ONE 2012, 7, e32807. [Google Scholar] [CrossRef]
- Trento, A.; Galiano, M.; Videla, C.; Carballal, G.; García-Barreno, B.; Melero, J.A.; Palomo, C. Major changes in the G protein of human respiratory syncytial virus isolates introduced by a duplication of 60 nucleotides. J. Gen. Virol. 2003, 84 Pt 11, 3115–3120. [Google Scholar] [CrossRef]
- Ares-Gómez, S.; Mallah, N.; Santiago-Pérez, M.I.; Pardo-Seco, J.; Pérez-Martínez, O.; Otero-Barrós, M.T.; Suárez-Gaiche, N.; Kramer, R.; Jin, J.; Platero-Alonso, L.; et al. Effectiveness and impact of universal prophylaxis with nirsevimab in infants against hospitalisation for respiratory syncytial virus in Galicia, Spain: Initial results of a population-based longitudinal study. Lancet Infect. Dis. 2024, 24, 817–828. [Google Scholar] [CrossRef]
- Moline, H.L.; Tannis, A.; Toepfer, A.P.; Williams, J.V.; Boom, J.A.; Englund, J.A.; Halasa, N.B.; Staat, M.A.; Weinberg, G.A.; Selvarangan, R.; et al. Early Estimate of Nirsevimab Effectiveness for Prevention of Respiratory Syncytial Virus-Associated Hospitalization Among Infants Entering Their First Respiratory Syncytial Virus Season-New Vaccine Surveillance Network, October 2023–February 2024. Morb. Mortal. Wkly. Rep. 2024, 73, 209–214. [Google Scholar] [CrossRef]
- López-Lacort, M.; Muñoz-Quiles, C.; Mira-Iglesias, A.; Xavier López-Labrador, F.; Mengual-Chuliá, B.; Fernández-García, C.; Carballido-Fernández, M.; Pineda-Caplliure, A.; Mollar-Maseres, J.; Benavent, M.S.; et al. Early estimates of nirsevimab immunoprophylaxis effectiveness against hospital admission for respiratory syncytial virus lower respiratory tract infections in infants, Spain, October 2023 to January 2024. Eurosurveillance 2024, 29, 2400046. [Google Scholar] [CrossRef]
- Bates, J.T.; Keefer, C.J.; Slaughter, J.C.; Kulp, D.W.; Schief, W.R.; Crowe, J.E. Escape from neutralization by the respiratory syncytial virus-specific neutralizing monoclonal antibody palivizumab is driven by changes in on-rate of binding to the fusion protein. Virology 2014, 454–455, 139–144. [Google Scholar] [CrossRef]
- Hashimoto, K.; Hosoya, M. Neutralizing epitopes of RSV and palivizumab resistance in Japan. Fukushima J. Med. Sci. 2017, 63, 127–134. [Google Scholar] [CrossRef]
- European Medicines Agency (EMA). Synagis. 2023. Available online: https://www.ema.europa.eu/en/medicines/human/EPAR/synagis (accessed on 6 March 2025).
- Schaerlaekens, S.; Jacobs, L.; Stobbelaar, K.; Cos, P.; Delputte, P. All Eyes on the Prefusion-Stabilized F Construct, but Are We Missing the Potential of Alternative Targets for Respiratory Syncytial Virus Vaccine Design? Vaccines 2024, 12, 97. [Google Scholar] [CrossRef]
- Ministerio de Sanidad. Recomendaciones de Inmunización Pasiva Para Prevención de Enfermedad Grave Por VRS en la Población Infantil. 2024. Available online: https://www.sanidad.gob.es/areas/promocionPrevencion/vacunaciones/comoTrabajamos/docs/VRS_infantil.pdf (accessed on 6 March 2025).
- European Medicines Agency (EMA). Beyfortus. 2024. Available online: https://www.ema.europa.eu/en/medicines/human/EPAR/beyfortus (accessed on 6 March 2025).
- World Health Organization. WHO Strategy for the Global Respiratory Syncytial Virus Surveillance Project Based on the Influenza Platform; World Health Organization: Geneva, Switzerland, 2019. Available online: http://apps.who.int/bookorders (accessed on 23 May 2025).
- Alta Autoridade para a Imigração (AAI); Instituto Nacional de Estatísticas (INE). I° Relatório Sobre População Estrangeira e Imigrante. 2023. Available online: https://ine.cv/publicacoes/relatorio-sobre-populacao-estrangeira-e-imigrante-2022/ (accessed on 6 March 2025).
- Central Intelligence Agency (CIA). Cabo Verde—The World Factbook. 2024. Available online: https://www.cia.gov/the-world-factbook/countries/cabo-verde/ (accessed on 6 March 2025).
- Adams, O.; Bonzel, L.; Kovacevic, A.; Mayatepek, E.; Hoehn, T.; Vogel, M. Palivizumab-Resistant Human Respiratory Syncytial Virus Infection in Infancy. Clin. Infect. Dis. 2010, 51, 185–188. [Google Scholar] [CrossRef]
- Zhu, Q.; Patel, N.K.; McAuliffe, J.M.; Zhu, W.; Wachter, L.; McCarthy, M.P.; Suzich, J.A. Natural Polymorphisms and Resistance-Associated Mutations in the Fusion Protein of Respiratory Syncytial Virus (RSV): Effects on RSV Susceptibility to Palivizumab. J. Infect. Dis. 2012, 205, 635–638. [Google Scholar] [CrossRef]
- Wilkins, D.; Langedijk, A.C.; Lebbink, R.J.; Morehouse, C.; Abram, M.E.; Ahani, B.; Aksyuk, A.A.; Baraldi, E.; Brady, T.; Chen, A.T.; et al. Nirsevimab binding-site conservation in respiratory syncytial virus fusion glycoprotein worldwide between 1956 and 2021: An analysis of observational study sequencing data. Lancet Infect. Dis. 2023, 23, 856–866. [Google Scholar] [CrossRef]
- Piñana, M.; González-Sánchez, A.; Andrés, C.; Vila, J.; Creus-Costa, A.; Prats-Méndez, I.; Arnedo-Muñoz, M.; Saubi, N.; Esperalba, J.; Rando, A.; et al. Genomic evolution of human respiratory syncytial virus during a decade (2013–2023): Bridging the path to monoclonal antibody surveillance. J. Infect. 2024, 88, 106153. [Google Scholar] [CrossRef]
- Tuffy, K.M.; Ahani, B.; Domachowske, J.B.; Furuno, K.; Ji, H.; Madhi, S.A.; Mankad, V.S.; Hamrén, U.W.; Villafana, T.; Wang, Y.; et al. Molecular and phenotypic characteristics of respiratory syncytial virus isolates recovered from medically vulnerable children: An exploratory analysis of a phase 2/3 randomized, double-blind, palivizumab-controlled trial of nirsevimab (MEDLEY). Vaccine 2024, 42, 126276. [Google Scholar] [CrossRef]



| Name a | Sequence b | Purpose | Amplicon | Tm (°C) c | Concentration (µM) in PCR |
|---|---|---|---|---|---|
| G-f | ARAAGACCTGGGATACTCTYAATC | PCR | G | 59.0–62.0 | 0.4 |
| G-r | GGATYGGCAACTCCATKGTTATTT | PCR/semi-nested PCR | G/Gn | 60.8–62.0 | 0.4 |
| Gn-f | CAYTTTGAAGTGTTCAAYTTYGTDCC | Semi-nested PCR | Gn | 61.6–64.3 | 2 |
| Gs-f | CWRTTYTGGCAATGATAATCTCAAC | Sequencing | G | 57.8–61.4 | ― |
| Gs-r | GTTATTTGCCCCAGAKTTRATTTYG | Sequencing | Gn | 62.0–63.4 | ― |
| F-f | CAATCRACATGTAGTGCAGTTAGC | PCR/semi-nested PCR | F/Fn | 60.0–61.4 | 0.2 |
| F-r | GAGCTGCTTAYRTCTGTTTTTGA | PCR | F | 60.2 | 0.4 |
| Fn-r | GGTAATGTYAAACTGTTCATWGTGTCAC | Semi-nested PCR | Fn | 63.3–63.9 | 0.6 |
| Fs-f | GCAGTTAGCARAGGYTATYTKAGTG | Sequencing | F/Fn | 60.7–62.8 | ― |
| Subgroup | Lineage | Identified Amino Acid Signatures a | |
|---|---|---|---|
| G Protein | F Protein | ||
| HRSV-A | A.D.2.2.1 | Glu224Gly | n.a. |
| A.D.3 | Thr113Ile; Val131Asp; Asn178Gly; His258Gln; His266Leu | n.a. | |
| HRSV-B | B.D.4.1.1 | Thr288Ile | Lys191Arg; Ile206Met; Gln209Arg |
| B.D.E.1 | Ser100Gly; Pro214Ser; Pro211Leu; Ile252Thr; Lys256ASn; Ile268Thr; Ser275Pro; His285Tyr | Ser190Asn; Ser211Asn | |
Disclaimer/Publisher’s Note: The statements, opinions and data contained in all publications are solely those of the individual author(s) and contributor(s) and not of MDPI and/or the editor(s). MDPI and/or the editor(s) disclaim responsibility for any injury to people or property resulting from any ideas, methods, instructions or products referred to in the content. |
© 2025 by the authors. Licensee MDPI, Basel, Switzerland. This article is an open access article distributed under the terms and conditions of the Creative Commons Attribution (CC BY) license (https://creativecommons.org/licenses/by/4.0/).
Share and Cite
Reyes-Zuluaga, M.P.; Pérez-Pérez, J.A.; Correia, W.; de Pina Araújo, I.I.M.; Carmelo, E. Development and Validation of a New Set of Primers for Identification of Circulating Lineages and Palivizumab/Nirsevimab Resistance in HRSV Isolates from Cabo Verde. Trop. Med. Infect. Dis. 2025, 10, 160. https://doi.org/10.3390/tropicalmed10060160
Reyes-Zuluaga MP, Pérez-Pérez JA, Correia W, de Pina Araújo IIM, Carmelo E. Development and Validation of a New Set of Primers for Identification of Circulating Lineages and Palivizumab/Nirsevimab Resistance in HRSV Isolates from Cabo Verde. Tropical Medicine and Infectious Disease. 2025; 10(6):160. https://doi.org/10.3390/tropicalmed10060160
Chicago/Turabian StyleReyes-Zuluaga, María Paula, José Antonio Pérez-Pérez, Wilson Correia, Isabel Inês M. de Pina Araújo, and Emma Carmelo. 2025. "Development and Validation of a New Set of Primers for Identification of Circulating Lineages and Palivizumab/Nirsevimab Resistance in HRSV Isolates from Cabo Verde" Tropical Medicine and Infectious Disease 10, no. 6: 160. https://doi.org/10.3390/tropicalmed10060160
APA StyleReyes-Zuluaga, M. P., Pérez-Pérez, J. A., Correia, W., de Pina Araújo, I. I. M., & Carmelo, E. (2025). Development and Validation of a New Set of Primers for Identification of Circulating Lineages and Palivizumab/Nirsevimab Resistance in HRSV Isolates from Cabo Verde. Tropical Medicine and Infectious Disease, 10(6), 160. https://doi.org/10.3390/tropicalmed10060160

