Public Perceptions of Urban Green Spaces: Effects on Physical and Mental Health
Abstract
1. Introduction
2. Literature Review
- Twenty-five studies used quantitative surveys as their primary or sole method;
- Thirteen studies employed mixed-methods approaches;
- Four studies were observational;
- Three studies were literature reviews;
- Three studies used qualitative methods (focus group interviews);
- None of the analyzed articles employed PLS-SEM method for the analysis of public perception of urban green spaces, highlighting a research gap in this area.
3. Materials and Methods
4. Results
5. Discussion
6. Conclusions
Author Contributions
Funding
Data Availability Statement
Conflicts of Interest
Abbreviations
| PLS-SEM | Partial Least Squares Structural Equation Modeling |
| UGSs | Urban Green Spaces |
| AVE | Average Variance Extracted |
| CFA | Confirmatory Factor Analysis |
| HTMT | Heterotrait–Monotrait Ratio of Correlations |
| SEM | Structural Equation Modeling |
| GA | Green Space Accessibility |
| GQ | Green Space Quality |
| SI | Social Interaction |
| EA | Environmental Awareness |
| UF | Usage Frequency |
| PHB | Perceived Physical Health Benefits |
| MHB | Perceived Mental Health Benefits |
Appendix A
| Study | Study Design | Geographic Context | Sample Size | Primary Focus |
|---|---|---|---|---|
| Alves et al., 2021 [40] | Mixed methods (primary: quantitative survey) | Portland, OR, USA | 2548 | Urban forestry perceptions and ecosystem services |
| Bele and Chakradeo, 2021 [41] | Literature review | Global (22 countries) | Not applicable (literature review) | Public perception of biodiversity in urban green spaces |
| Botah, 2024 [42] | Questionnaire survey | Germany (focus on Berlin) | 146 | Young adults’ perceptions of Urban Green Spaces (UGSs) under climate change |
| Bressane et al., 2024 [43] | Mixed methods | São Paulo, Brazil | 2597 | Public willingness-to-pay for UGSs and health benefits |
| Daniels et al., 2018 [44] | Quantitative survey | Aachen, Germany | 184 | Public perception of urban green space structures and quality |
| Dinda and Ghosh, ”Urban Parks in Kolkata” [45] | Mixed methods (primary: questionnaire survey) | Kolkata, India | 270 (248 valid) | Perceived benefits and willingness to pay for urban parks |
| Filčák and Ficeri, 2021 [46] | Mixed methods (qualitative sociological and historical research) | Košice, Slovakia | No mention found | Perceptions of a Roma district and environmental justice |
| Hao et al., 2024 [47] | Questionnaire survey | Guanzhong region, China | 695 | Impact of plant diversity on public perception and restoration |
| Haq et al., 2021 [48] | Literature review | Global | Not applicable (literature review) | Public perceptions of urban green spaces |
| Hughes et al., 2023 [49] | Quantitative survey | Perth, Australia | 162 | Attitudes towards voluntary-assisted urban verge-planting |
| Jaung, 2023 [50] | Observational study | Global (YouTube comments) | 36,520 comments | Public perceptions of AI robots in urban parks |
| Johansson et al., 2024 [51] | Focus group interviews | Sweden | 28 | Wildlife and psychological restoration in natural settings |
| Kajosaari et al., 2022 [52] | Quantitative survey (primary), Mixed methods | China | 42 | Real-time landscape assessment using facial expressions |
| Kowarik et al., ”Invasive Tree Management” [53] | Quantitative survey | Berlin, Germany | 196 | Citizens’ views on invasive tree species and management |
| Krajter Ostoić et al., 2024 [54] | Focus group interviews | Zagreb, Croatia | 94 | Negative perceptions of tree-based urban green space |
| Larson et al., ”Ecosystem Services and Urban Greenways” [55] | Quantitative survey | Atlanta, GA and San Antonio, TX, USA | 433 | Public perceptions of ecosystem services in urban greenways |
| Liu et al., 2021 [56] | Quantitative survey | China | 40 | Impact of landscape complexity on UGS preferences |
| Lo et al., 2017 [57] | Questionnaire survey | Hong Kong | 800 | Climate change perception and attitudes towards urban trees |
| Mccarthy et al., 2023 [58] | Mixed methods | UK | 345 | Citizen perceptions of nature-based solutions and stewardship |
| Paul et al., 2017 [59] | Mixed methods (primary: questionnaire survey) | Delhi, India | 123 | Factors influencing perceptions and use of urban parks |
| Phillips et al., 2023 [60] | Questionnaire survey | Brussels, Belgium | 2009 | Public perceptions of proximity and quality in UGS access |
| Qiu et al., 2023 [61] | Mixed methods | Shanghai, China | 325 (survey), 57 (eye-tracking) | Public perceptions of urban ecosystem aesthetics |
| Rahnema et al., 2019 [62] | Questionnaire survey | Rasht and Ardabil, Iran | 232 | Preferences for ornamental plants in urban green spaces |
| Schebella et al., 2019 [63] | Quantitative survey | Adelaide, Australia | 840 | Public perceptions of park biodiversity |
| Sevostianova and Leinauer, 2014 [64] | Review | No mention found | Not applicable | Perceptions of subsurface-applied water for turfgrass |
| Sturiale et al., ”Urban Nature-Based Solutions” [65] | Questionnaire survey | Catania, Italy | 500 | Citizens’ perception of urban nature-based solutions |
| Sun et al., 2019 [66] | Mixed methods (primary: observational study using visitor-employed photography) | Shanghai, China | 32 | Social values for ecosystem services in urban green spaces |
| Tian et al., 2020 [67] | Quantitative survey | Wuhan, Changsha, Nanchang, China | 3000 | Perceptions of ecosystem services and willingness-to-pay |
| Tonello et al., 2023 [68] | Questionnaire survey | China (implied) | 179 | Public perception of climate change-induced health risks |
| Wang et al., 2018 [69] | Questionnaire survey | Dongying City, China | 663 | Public perceptions and willingness to pay for ecological land |
| Wei et al., ”Post-Industrial Parks Perception” [70] | Mixed methods (primary: quantitative survey) | No mention found | 416 | Public perception of post-industrial parks |
| Włodarczyk- Marciniak et al., ”Informal Green Spaces” [71] | Questionnaire survey | Łódź, Poland | 100 | Residents’ awareness of informal green spaces |
| Xu et al., 2023 [72] | Observational study | Beijing, China | 2971 notes | Recreational ecosystem services in post-COVID-19 megacities |
| Yang et al., ”Lawns and Alternatives in China” [73] | Mixed methods | Xi’an, China | 202 | Public perceptions of lawns and alternatives |
| Yu et al., 2014 [74] | Mixed methods (primary: questionnaire survey) | Singapore | 88 | Public perceptions of nature and landscape preference |
| Zhang et al., 2024 [75] | Observational study | Singapore | 50,927 tweets | Perception of urban green spaces in urban parks |
| Zhou and Tan, 2024 [76] | Mixed methods | Wuhan, China | 1098 | Public perceptions towards urban green spaces |
| Özgüner et al., 2012 [77] | Questionnaire survey | Isparta, Turkey | 313 | Public perception of landscape restoration along streamside |
References
- Chen, K.; Zhang, T.; Liu, F.; Zhang, Y.; Song, Y. How Does Urban Green Space Impact Residents’ Mental Health: A Literature Review of Mediators. Int. J. Environ. Res. Public Health 2021, 18, 11746. [Google Scholar] [CrossRef] [PubMed]
- Jimenez, M. Associations between Nature Exposure and Health: A Review of the Evidence. Int. J. Environ. Res. Public Health 2021, 18, 4790. [Google Scholar] [CrossRef] [PubMed]
- García de Jalón, S.; Chiabai, A.; Quiroga, S.; Suárez, C.; Ščasný, M.; Máca, V.; Zvěřinová, I.; Marques, S.; Craveiro, D.; Taylor, T. The Influence of Urban Greenspaces on People’s Physical Activity: A Population-Based Study in Spain. Landsc. Urban Plan. 2021, 215, 104229. [Google Scholar] [CrossRef]
- Browning, M.H.E.M.; Rigolon, A.; McAnirlin, O.; Yoon, H. (Violet) Where Greenspace Matters Most: A Systematic Review of Urbanicity, Greenspace, and Physical Health. Landsc. Urban Plan. 2022, 217, 104233. [Google Scholar] [CrossRef]
- Jabbar, M.; Yusoff, M.M.; Shafie, A. Assessing the Role of Urban Green Spaces for Human Well-Being: A Systematic Review. GeoJournal 2022, 87, 4405–4423. [Google Scholar] [CrossRef]
- Wineman, A.; Alia, D.Y.; Anderson, C.L. Definitions of “rural” and “urban” and understandings of economic transformation: Evidence from Tanzania. J. Rural. Stud. 2020, 79, 254–268. [Google Scholar] [CrossRef]
- Veckalne, R.; Tambovceva, T. Towards a common understanding of urban sustainability. In Proceedings of the 11th International Scientific Conference “Business and Management 2020”, Vilnius, Lithuania, 7–8 May 2023. [Google Scholar] [CrossRef]
- Taylor, L.; Hochuli, D.F. Defining Greenspace: Multiple Uses across Multiple Disciplines. Landsc. Urban Plan. 2017, 158, 25–38. [Google Scholar] [CrossRef]
- Nguyen, P.-Y.; Astell-Burt, T.; Rahimi-Ardabili, H.; Feng, X. Green Space Quality and Health: A Systematic Review. Int. J. Environ. Res. Public Health 2021, 18, 11028. [Google Scholar] [CrossRef]
- WHO. Urban Green Spaces: A Brief for Action. 2017. Available online: https://iris.who.int/bitstream/handle/10665/344116/9789289052498-eng.pdf (accessed on 21 March 2025).
- Paudel, S.; States, S.L. Urban Green Spaces and Sustainability: Exploring the Ecosystem Services and Disservices of Grassy Lawns versus Floral Meadows. Urban For. Urban Green. 2023, 84, 127932. [Google Scholar] [CrossRef]
- Islam, A.; Pattnaik, N.; Moula, M.M.; Rötzer, T.; Pauleit, S.; Rahman, M.A. Impact of Urban Green Spaces on Air Quality: A Study of PM10 Reduction across Diverse Climates. Sci. Total Environ. 2024, 955, 176770. [Google Scholar] [CrossRef]
- Erlwein, S.; Zölch, T.; Pauleit, S. Regulating the Microclimate with Urban Green in Densifiying Cities: Joint Assessment on Two Scales. Build. Environ. 2021, 205, 108233. [Google Scholar] [CrossRef]
- Wickramathilaka, N.; Ujang, U.; Azri, S.; Choon, T.L. Influence of Urban Green Spaces on Road Traffic Noise Levels:—A review. Int. Arch. Photogramm. Remote Sens. Spat. Inf. Sci. 2022, 48, 195–201. [Google Scholar] [CrossRef]
- Pasanen, T.; White, M.P.; Elliott, L.R.; Van den Bosch, M.; Bratman, G.N.; Ojala, A.; Korpela, K.; Fleming, L.E. Urban Green Space and Mental Health among People Living Alone: The Mediating Roles of Relational and Collective Restoration in an 18-Country Sample. Environ. Res. 2023, 232, 116324. [Google Scholar] [CrossRef]
- Kumar, A.; Ekka, P.; Upreti, M.; Shilky, N.; Saikia, P. Urban Green Spaces for Environmental Sustainability and Climate Resilience. In The Palgrave Handbook of Socio-Ecological Resilience in the Face of Climate Change; Springer: Berlin/Heidelberg, Germany, 2023; pp. 389–409. [Google Scholar] [CrossRef]
- Qu, S.; Ma, R. Exploring Multi-Sensory Approaches for Psychological Well-Being in Urban Green Spaces: Evidence from Edinburgh’s Diverse Urban Environments. Land 2024, 13, 1536. [Google Scholar] [CrossRef]
- Zhou, X.; Parves Rana, M. Social Benefits of Urban Green Space. Manag. Environ. Qual. Int. J. 2012, 23, 173–189. [Google Scholar] [CrossRef]
- Zhong, W.; Schröder, T.; Bekkering, J. Biophilic design in architecture and its contributions to health, well-being, and sustainability: A critical review. Front. Archit. Res. 2021, 11, 114–141. [Google Scholar] [CrossRef]
- Meng, L.; Li, S.; Zhang, X. Exploring biodiversity’s impact on mental well-being through the social-ecological lens: Emphasizing the role of biodiversity characteristics and nature relatedness. Environ. Impact Assess. Rev. 2024, 105, 107454. [Google Scholar] [CrossRef]
- Song, C.; Cao, S.; Luo, H.; Huang, Y.; Jiang, S.; Guo, B.; Li, N.; Li, K.; Zhang, P.; Zhu, C.; et al. Effects of simulated multi-sensory stimulation integration on physiological and psychological restoration in virtual urban green space environment. Front. Psychol. 2024, 15, 1382143. [Google Scholar] [CrossRef]
- Mastandrea, S.; Fagioli, S.; Biasi, V. Art and Psychological Well-Being: Linking the Brain to the Aesthetic Emotion. Front. Psychol. 2019, 10, 739. [Google Scholar] [CrossRef]
- Schebella, M.F.; Weber, D.; Schultz, L.; Weinstein, P. The Nature of Reality: Human Stress Recovery during Exposure to Biodiverse, Multisensory Virtual Environments. Int. J. Environ. Res. Public Health 2019, 17, 56. [Google Scholar] [CrossRef]
- Fornell, C.; Larcker, D.F. Evaluating Structural Equation Models with Unobservable Variables and Measurement Error. J. Mark. Res. 1981, 18, 39–50. [Google Scholar] [CrossRef]
- Hair, J.F.; Hult, T.M.; Ringle, C.M.; Sarstedt, M. A Primer on Partial Least Squares Structural Equation Modeling (PLS-SEM); SAGE: Newcastle upon Tyne, UK, 2017. [Google Scholar]
- Hair, J.F.; Risher, J.J.; Sarstedt, M.; Ringle, C.M. When to Use and How to Report the Results of PLS-SEM. Eur. Bus. Rev. 2019, 31, 2–24. [Google Scholar] [CrossRef]
- Nunnally, J.C. Internet Archive Psychometric Theory; McGraw-Hill: New York, NY, USA, 1978. [Google Scholar]
- Henseler, J.; Ringle, C.M.; Sinkovics, R.R. The Use of Partial Least Squares Path Modeling in International Marketing. Adv. Int. Mark. 2009, 20, 277–319. [Google Scholar]
- Hair, J.F.; Ringle, C.M.; Sarstedt, M. Partial Least Squares Structural Equation Modeling. In Handbook of Market Research; Springer: Berlin/Heidelberg, Germany, 2017; pp. 1–40. [Google Scholar] [CrossRef]
- Henseler, J.; Ringle, C.M.; Sarstedt, M. A New Criterion for Assessing Discriminant Validity in Variance-Based Structural Equation Modeling. J. Acad. Mark. Sci. 2015, 43, 115–135. [Google Scholar] [CrossRef]
- Barclay, D.W.; Thompson, R.L.; Higgins, C. The Partial Least Squares (PLS) Approach to Causal Modeling: Personal Computer Use as an Illustration. Technol. Stud. 1995, 2, 285–309. [Google Scholar]
- Song, Y.; Lin, X. The Effects of Exercise and Social Interaction in Different Natural Environments on the Mental Health of Urban Residents. Sustainability 2022, 14, 14095. [Google Scholar] [CrossRef]
- Lawton, E.; Brymer, E.; Clough, P.; Denovan, A. The Relationship between the Physical Activity Environment, Nature Relatedness, Anxiety, and the Psychological Well-being Benefits of Regular Exercisers. Front. Psychol. 2017, 8, 1058. [Google Scholar] [CrossRef]
- Wicks, C.; Barton, J.; Orbell, S.; Andrews, L. Psychological benefits of outdoor physical activity in natural versus urban environments: A systematic review and meta-analysis of experimental studies. Appl. Psychol. Health Well-Being 2022, 14, 1037–1061. [Google Scholar] [CrossRef]
- Ajzen, I. The Theory of Planned Behavior. Organ. Behav. Hum. Decis. Process. 1991, 50, 179–211. [Google Scholar] [CrossRef]
- Nguyen, T.T.H.; Yang, Z.; Nguyen, T.T.N.; Thanh, C.T. Theory of planned behavior approach to understand the influence of green perceived risk on consumers’ green product purchase intentions in an emerging country. Int. Rev. Manag. Mark. 2019, 9, 138–147. [Google Scholar] [CrossRef]
- Ulrich, R.S.; Simons, R.F.; Losito, B.D.; Fiorito, E.; Miles, M.A.; Zelson, M. Stress recovery during exposure to natural and urban environments. J. Environ. Psychol. 1991, 11, 201–230. [Google Scholar] [CrossRef]
- Ode Sang, Å.; Knez, I.; Gunnarsson, B.; Hedblom, M. The effects of naturalness, gender, and age on how urban green space is perceived and used. Urban For. Urban Green. 2016, 18, 268–276. [Google Scholar] [CrossRef]
- Taczanowska, K.; Tansil, D.; Wilfer, J.; Jiricka-Pürrer, A. The impact of age on people’s use and perception of urban green spaces and their effect on personal health and wellbeing during the COVID-19 pandemic—A case study of the metropolitan area of Vienna, Austria. Cities 2024, 147, 104798. [Google Scholar] [CrossRef]
- Nascimento, L.A.C.; Shandas, V. Integrating diverse perspectives for managing neighborhood trees and urban ecosystem services in Portland, OR (US). Land 2021, 10, 48. [Google Scholar] [CrossRef]
- Bele, A.; Chakradeo, U. Public Perception of Biodiversity: A Literature Review of Its Role in Urban Green Spaces. J. Landsc. Ecol. 2021, 14, 1–28. [Google Scholar] [CrossRef]
- Botah, K.Y. Socio-ecological significance of urban green space under a changing climate: Perspectives and concerns of young adults in Germany. Present Environ. Sustain. Dev. 2024, 18, 253–273. [Google Scholar] [CrossRef]
- Bressane, A.; Galvão, A.L.D.S.; Loureiro, A.I.S.; Ferreira, M.E.G.; Monstans, M.C.; De Castro Medeiros, L.C. Valuing urban green spaces for enhanced public health and sustainability: A study on public willingness-to-pay in an emerging economy. Urban For. Urban Green. 2024, 98, 128386. [Google Scholar] [CrossRef]
- Daniels, B.; Zaunbrecher, B.S.; Paas, B.; Ottermanns, R.; Ziefle, M.; Roß-Nickoll, M. Assessment of urban green space structures and their quality from a multidimensional perspective. Sci. Total Environ. 2017, 615, 1364–1378. [Google Scholar] [CrossRef]
- Dinda, S.; Ghosh, S. Perceived benefits, aesthetic preferences and willingness to pay for visiting urban parks: A case study in Kolkata, India. Int. J. Geoheritage Parks 2021, 9, 36–50. [Google Scholar] [CrossRef]
- Filčák, R.; Ficeri, O. Making the ghetto at Luník IX in Slovakia: People, landfill, and the myth of the urban green space. Czech Sociol. Rev. 2021, 57, 293–313. [Google Scholar] [CrossRef]
- Hao, J.; Gao, T.; Qiu, L. How do species richness and colour diversity of plants affect public perception, preference and sense of restoration in urban green spaces? Urban For. Urban Green. 2024, 100, 128487. [Google Scholar] [CrossRef]
- Haq, S.M.A.; Islam, M.N.; Siddhanta, A.; Ahmed, K.J.; Chowdhury, M.T.A. Public Perceptions of urban green Spaces: Convergences and divergences. Front. Sustain. Cities 2021, 3, 755313. [Google Scholar] [CrossRef]
- Hughes, M.; Newsome, D.; Culverhouse, E. Initiatives in Urban Greening: Analysis of attitudes towards a voluntary-assisted urban residential road verge-planting program. Aust. Geogr. 2023, 54, 303–323. [Google Scholar] [CrossRef]
- Jaung, W. The need for human-centered design for AI robots in urban parks and forests. Urban For. Urban Green. 2023, 91, 128186. [Google Scholar] [CrossRef]
- Johansson, M.; Hartig, T.; Frank, J.; Flykt, A. Wildlife and public perceptions of opportunities for psychological restoration in local natural settings. People Nat. 2024, 6, 800–817. [Google Scholar] [CrossRef]
- Zhang, X.; Han, H.; Qiao, L.; Zhuang, J.; Ren, Z.; Su, Y.; Xia, Y. Emotional-Health-Oriented Urban Design: A novel collaborative deep learning framework for Real-Time landscape assessment by integrating facial expression recognition and Pixel-Level semantic segmentation. Int. J. Environ. Res. Public Health 2022, 19, 13308. [Google Scholar] [CrossRef]
- Kowarik, I.; Straka, T.M.; Lehmann, M.; Studnitzky, R.; Fischer, L.K. Between approval and disapproval: Citizens’ views on the invasive tree Ailanthus altissima and its management. NeoBiota 2021, 66, 1–30. [Google Scholar] [CrossRef]
- Ostoić, S.K.; Vuletić, D.; Kičić, M. Exploring the Negative Perceptions of Tree-based Urban Green Space. People’s Behaviour and Management are Crucial. Urban For. Urban Green. 2024, 101, 128539. [Google Scholar] [CrossRef]
- Larson, L.R.; Keith, S.J.; Fernandez, M.; Hallo, J.C.; Shafer, C.S.; Jennings, V. Ecosystem services and urban greenways: What’s the public’s perspective? Ecosyst. Serv. 2016, 22, 111–116. [Google Scholar] [CrossRef]
- Liu, Q.; Zhu, Z.; Zeng, X.; Zhuo, Z.; Ye, B.; Fang, L.; Huang, Q.; Lai, P. The impact of landscape complexity on preference ratings and eye fixation of various urban green space settings. Urban For. Urban Green. 2021, 66, 127411. [Google Scholar] [CrossRef]
- Lo, A.Y.; Byrne, J.A.; Jim, C.Y. How climate change perception is reshaping attitudes towards the functional benefits of urban trees and green space: Lessons from Hong Kong. Urban For. Urban Green. 2017, 23, 74–83. [Google Scholar] [CrossRef]
- McCarthy, L.J.; Russo, A. Exploring the role of nature-based typologies and stewardship schemes in enhancing urban green spaces: Citizen perceptions of landscape design scenarios and ecosystem services. J. Environ. Manag. 2023, 346, 118944. [Google Scholar] [CrossRef]
- Paul, S.; Nagendra, H. Factors influencing perceptions and use of urban nature: Surveys of park visitors in Delhi. Land 2017, 6, 27. [Google Scholar] [CrossRef]
- Phillips, A.; Plastara, D.; Khan, A.Z.; Canters, F. Integrating public perceptions of proximity and quality in the modelling of urban green space access. Landsc. Urban Plan. 2023, 240, 104875. [Google Scholar] [CrossRef]
- Qiu, Y.; Pan, H.; Kalantari, Z.; Giusti, M.; Che, S. The natural focus: Combining deep learning and eye-tracking to understand public perceptions of urban ecosystem aesthetics. Ecol. Indic. 2023, 156, 111181. [Google Scholar] [CrossRef]
- Rahnema, S.; Sedaghathoor, S.; Allahyari, M.S.; Damalas, C.A.; Bilali, H.E. Preferences and emotion perceptions of ornamental plant species for green space designing among urban park users in Iran. Urban For. Urban Green. 2019, 39, 98–108. [Google Scholar] [CrossRef]
- Schebella, M.F.; Weber, D.; Schultz, L.; Weinstein, P. In Pursuit of Urban Sustainability: Predicting public perceptions of park biodiversity using simple assessment tools. Int. J. Environ. Res. 2019, 13, 707–720. [Google Scholar] [CrossRef]
- Sevostianova, E.; Leinauer, B. Subsurface-Applied Tailored Water: Combining Nutrient Benefits with Efficient Turfgrass Irrigation. Crop Sci. 2014, 54, 1926–1938. [Google Scholar] [CrossRef]
- Sturiale, L.; Scuderi, A.; Timpanaro, G. Citizens’ perception of the role of urban nature-based solutions and green infrastructures towards climate change in Italy. Front. Environ. Sci. 2023, 11, 1105446. [Google Scholar] [CrossRef]
- Sun, F.; Xiang, J.; Tao, Y.; Tong, C.; Che, Y. Mapping the social values for ecosystem services in urban green spaces: Integrating a visitor-employed photography method into SolVES. Urban For. Urban Green. 2018, 38, 105–113. [Google Scholar] [CrossRef]
- Tian, Y.; Wu, H.; Zhang, G.; Wang, L.; Zheng, D.; Li, S. Perceptions of ecosystem services, disservices and willingness-to-pay for urban green space conservation. J. Environ. Manag. 2020, 260, 110140. [Google Scholar] [CrossRef]
- Yang, A.; Yang, S. Negative Sentiment Modeling and Public Legal Liability from Urban Green Space: A Framework for Policy Action in China. Sustainability 2023, 15, 6040. [Google Scholar] [CrossRef]
- Wang, Y.; Li, X.; Sun, M.; Yu, H. Managing urban ecological land as properties: Conceptual model, public perceptions, and willingness to pay. Resour. Conserv. Recycl. 2018, 133, 21–29. [Google Scholar] [CrossRef]
- Wei, F.; Huang, C.; Cao, X.; Zhao, S.; Xia, T.; Lin, Y.; Han, Q. “Restorative-Repressive” perception on post-industrial parks based on artificial and natural scenarios: Difference and mediating effect. Urban For. Urban Green. 2023, 84, 127946. [Google Scholar] [CrossRef]
- Włodarczyk-Marciniak, R.; Sikorska, D.; Krauze, K. Residents’ awareness of the role of informal green spaces in a post-industrial city, with a focus on regulating services and urban adaptation potential. Sustain. Cities Soc. 2020, 59, 102236. [Google Scholar] [CrossRef] [PubMed]
- Xu, H.; Zhao, G.; Liu, Y.; Miao, M. Using Social Media Camping Data for Evaluating, Quantifying, and Understanding Recreational Ecosystem Services in Post-COVID-19 Megacities: A Case Study from Beijing. Forests 2023, 14, 1151. [Google Scholar] [CrossRef]
- Yang, F.; Ignatieva, M.; Larsson, A.; Zhang, S.; Ni, N. Public perceptions and preferences regarding lawns and their alternatives in China: A case study of Xi’an. Urban For. Urban Green. 2019, 46, 126478. [Google Scholar] [CrossRef]
- Khew, J.Y.T.; Yokohari, M.; Tanaka, T. Public perceptions of nature and landscape preference in Singapore. Hum. Ecol. 2014, 42, 979–988. [Google Scholar] [CrossRef]
- Zhang, W.; Su, Y. Perception study of urban green spaces in Singapore urban parks: Spatio-temporal evaluation and the relationship with land cover. Urban For. Urban Green. 2024, 99, 128455. [Google Scholar] [CrossRef]
- Zhou, K.; Tan, R. Understanding the structure of public perceptions towards urban green spaces: A mixed-method investigation. Urban For. Urban Green. 2024, 101, 128496. [Google Scholar] [CrossRef]
- Özgüner, H.; Eraslan, Ş.; Yilmaz, S. Public perception of landscape restoration along a degraded urban streamside. Land Degrad. Dev. 2010, 23, 24–33. [Google Scholar] [CrossRef]


| Benefit Category | Recognition Level | Contextual Factors | Key Findings |
|---|---|---|---|
| Mental Health | High | Age, education level, cultural background | Strong emphasis on stress reduction and psychological well-being |
| Physical Health | Moderate to High | Accessibility and quality of UGSs | Recognition of benefits for respiratory health and physical activity |
| Social Well-being | Moderate | Cultural context, urban design | Appreciation for social interaction and community cohesion |
| Environmental Health | High | Climate change awareness, education | Strong recognition of air quality improvement and temperature regulation |
| Restorative Effects | High | Biodiversity, natural elements | Positive association with natural features and biodiversity |
| Construct | Questions |
|---|---|
| Green Space Accessibility (GA) | GA1. Green spaces are easily accessible from my home. |
| GA2. There are plenty of green spaces available in my neighborhood. | |
| GA3. I can access green spaces without much effort or cost. | |
| Green Space Quality (GQ) | GQ1. Green spaces in my area are well-maintained and clean. |
| GQ2. The biodiversity in my local green spaces is rich. | |
| GQ3. The aesthetic appeal of my local green spaces is high. | |
| Social Interaction (SI) | SI1. Green spaces provide ample opportunities for social interaction. |
| SI2. I often meet and interact with other people when I visit urban green spaces. | |
| SI3. I engage in social activities with others in green spaces. | |
| Environmental Awareness (EA) | EA1. I am aware of the environmental benefits of green spaces. |
| EA2. I believe green spaces are crucial for environmental sustainability. | |
| EA3. I actively promote the benefits of green spaces within my community. | |
| Usage Frequency (UF) | UF1. I frequently visit green spaces in my area. |
| UF2. I spend a significant amount of time engaging with green spaces. | |
| UF3. I regularly participate in activities within green spaces. | |
| Perceived Physical Health Benefits (PHBs) | PHB1. I feel that visiting green spaces has a positive impact on my physical health. |
| PHB2. Green spaces contribute to my exercise and fitness routine. | |
| PHB3. Spending time in green spaces improves my overall physical well-being. | |
| Perceived Mental Health Benefits (MHBs) | MHB1. Green spaces help me reduce stress and relax. |
| MHB2. Spending time in green spaces positively impacts my emotional well-being. | |
| MHB3. My mental health benefits significantly from visiting green spaces. |
| Variable | Category | N | % |
|---|---|---|---|
| What is your age? | <18 | 17 | 7.1% |
| 18–24 | 109 | 45.4% | |
| 25–34 | 80 | 33.3% | |
| 35–44 | 24 | 10.0% | |
| >45 | 10 | 4.2% | |
| What is your gender? | Male | 108 | 45.0% |
| Female | 130 | 54.2% | |
| Prefer not to say | 2 | 0.8% | |
| What is your highest level of education? | Less than high school | 8 | 3.3% |
| High school diploma | 76 | 31.7% | |
| Bachelor’s degree | 104 | 43.3% | |
| Associate’s degree | 8 | 3.3% | |
| Master’s degree | 40 | 16.7% | |
| Prefer not to say | 4 | 1.7% |
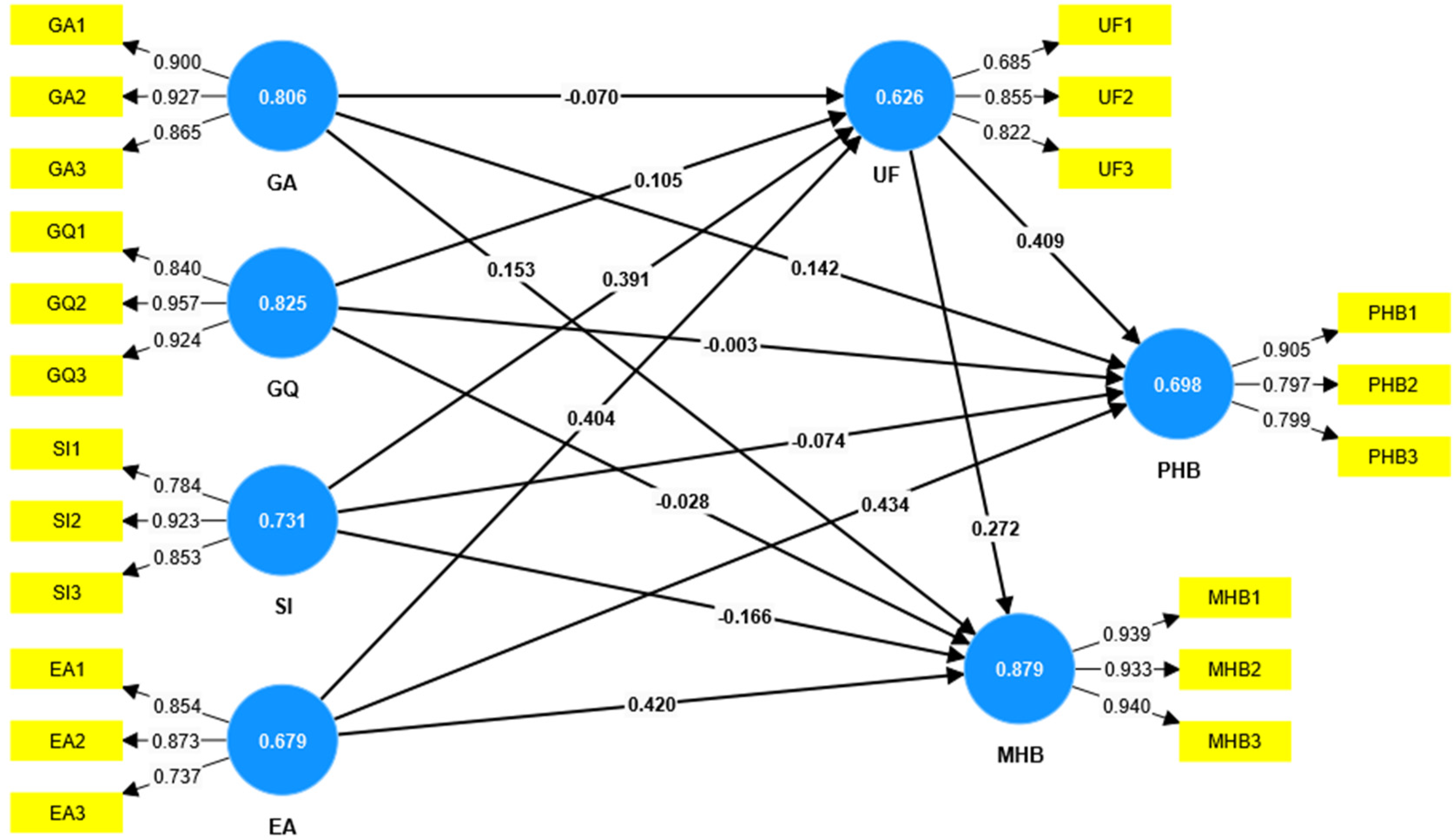
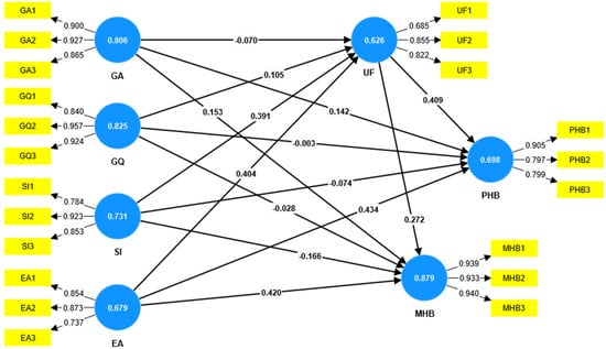
| Construct | Items | Loading | CA | CR | AVE |
|---|---|---|---|---|---|
| Green space accessibility (GA) | GA1 | 0.901 | 0.885 | 0.926 | 0.806 |
| GA2 | 0.927 | ||||
| GA3 | 0.865 | ||||
| Green space quality (GQ) | GQ1 | 0.839 | 0.891 | 0.934 | 0.826 |
| GQ2 | 0.956 | ||||
| GQ3 | 0.927 | ||||
| Social interaction (SI) | SI1 | 0.784 | 0.817 | 0.890 | 0.731 |
| SI2 | 0.923 | ||||
| SI3 | 0.853 | ||||
| Environmental awareness (EA) | EA1 | 0.854 | 0.761 | 0.863 | 0.679 |
| EA2 | 0.873 | ||||
| EA3 | 0.737 | ||||
| Usage frequency (UF) | UF1 | 0.685 | 0.704 | 0.833 | 0.626 |
| UF2 | 0.855 | ||||
| UF3 | 0.822 | ||||
| Perceived physical health benefits (PHBs) | PHB1 | 0.905 | 0.783 | 0.873 | 0.698 |
| PHB2 | 0.797 | ||||
| PHB3 | 0.799 | ||||
| Perceived mental health benefits (MHBs) | MHB1 | 0.939 | 0.931 | 0.956 | 0.879 |
| MHB2 | 0.933 | ||||
| MHB3 | 0.940 |
| EA | GA | GQ | MHB | PHB | SI | UF | |
|---|---|---|---|---|---|---|---|
| EA | |||||||
| GA | 0.258 | ||||||
| GQ | 0.099 | 0.763 | |||||
| MHB | 0.638 | 0.234 | 0.097 | ||||
| PHB | 0.812 | 0.323 | 0.214 | 0.842 | |||
| SI | 0.288 | 0.429 | 0.5 | 0.121 | 0.338 | ||
| UF | 0.658 | 0.28 | 0.32 | 0.49 | 0.775 | 0.63 |
| EA | GA | GQ | MHB | PHB | SI | UF | |
|---|---|---|---|---|---|---|---|
| EA | 0.824 | ||||||
| GA | 0.215 | 0.898 | |||||
| GQ | 0.057 | 0.649 | 0.909 | ||||
| MHB | 0.545 | 0.227 | 0.092 | 0.937 | |||
| PHB | 0.644 | 0.298 | 0.181 | 0.702 | 0.835 | ||
| SI | 0.220 | 0.357 | 0.424 | 0.105 | 0.275 | 0.855 | |
| UF | 0.481 | 0.225 | 0.247 | 0.418 | 0.611 | 0.499 | 0.791 |
| Hypothesis | Path | Beta | T Values | p Values | Result |
|---|---|---|---|---|---|
| H1 | GA -> UF | −0.07 | 1.063 | 0.288 | Not supported |
| H2 | GQ -> UF | 0.105 | 1.579 | 0.114 | Not supported |
| H3 | SI -> UF | 0.391 | 7.201 | <0.000 | Supported |
| H4 | EA -> UF | 0.404 | 6.205 | <0.000 | Supported |
| H5 | UF -> MHB | 0.272 | 3.062 | 0.002 | Supported |
| H6 | UF -> PHB | 0.409 | 4.777 | <0.000 | Supported |
| H7a | GA -> MHB | 0.153 | 2.428 | 0.015 | Supported |
| H7b | GA -> PHB | 0.142 | 2.383 | 0.017 | Supported |
| H8a | GQ -> MHB | −0.028 | 0.352 | 0.725 | Not supported |
| H8b | GQ -> PHB | −0.003 | 0.048 | 0.962 | Not supported |
| H9a | SI -> MHB | −0.166 | 3.064 | 0.002 | Supported |
| H9b | SI -> PHB | −0.074 | 1.572 | 0.116 | Not supported |
| H10a | EA -> MHB | 0.42 | 4.534 | <0.000 | Supported |
| H10b | EA -> PHB | 0.434 | 5.48 | <0.000 | Supported |
Disclaimer/Publisher’s Note: The statements, opinions and data contained in all publications are solely those of the individual author(s) and contributor(s) and not of MDPI and/or the editor(s). MDPI and/or the editor(s) disclaim responsibility for any injury to people or property resulting from any ideas, methods, instructions or products referred to in the content. |
© 2025 by the authors. Licensee MDPI, Basel, Switzerland. This article is an open access article distributed under the terms and conditions of the Creative Commons Attribution (CC BY) license (https://creativecommons.org/licenses/by/4.0/).
Share and Cite
Veckalne, R.; Saidkhodjaev, A.; Tambovceva, T. Public Perceptions of Urban Green Spaces: Effects on Physical and Mental Health. Urban Sci. 2025, 9, 128. https://doi.org/10.3390/urbansci9040128
Veckalne R, Saidkhodjaev A, Tambovceva T. Public Perceptions of Urban Green Spaces: Effects on Physical and Mental Health. Urban Science. 2025; 9(4):128. https://doi.org/10.3390/urbansci9040128
Chicago/Turabian StyleVeckalne, Regina, Asomkhodja Saidkhodjaev, and Tatjana Tambovceva. 2025. "Public Perceptions of Urban Green Spaces: Effects on Physical and Mental Health" Urban Science 9, no. 4: 128. https://doi.org/10.3390/urbansci9040128
APA StyleVeckalne, R., Saidkhodjaev, A., & Tambovceva, T. (2025). Public Perceptions of Urban Green Spaces: Effects on Physical and Mental Health. Urban Science, 9(4), 128. https://doi.org/10.3390/urbansci9040128

