Next Article in Journal
Waste and the Urban Economy: A Semantic Network Analysis of Smart, Circular, and Digital Transitions
Next Article in Special Issue
Simulation-Based Evaluation of AI-Orchestrated Port–City Logistics
Previous Article in Journal
A GIS-Based Approach to Fostering Sustainable Mobility and Combating Social Isolation for the Rural Elderly
Previous Article in Special Issue
Artificial Intelligence for Urban Planning—A New Planning Process to Envisage the City of the Future
 
 
Font Type:
Arial Georgia Verdana
Font Size:
Aa Aa Aa
Line Spacing:
Column Width:
Background:
Article

Vehicle Connectivity and Dynamic Traffic Response to Unplanned Urban Events

by
Javad Sadeghi
,
Cristiana Botta
*,
Brunella Caroleo
and
Maurizio Arnone
Fondazione LINKS, Via P.C. Boggio 61, 10138 Turin, Italy
*
Author to whom correspondence should be addressed.
Urban Sci. 2025, 9(10), 409; https://doi.org/10.3390/urbansci9100409
Submission received: 11 July 2025 / Revised: 29 September 2025 / Accepted: 30 September 2025 / Published: 2 October 2025
(This article belongs to the Special Issue Advances in Urban Planning and the Digitalization of City Management)

Abstract

Integrating advanced technologies, such as Connected Autonomous Vehicles (CAVs) and Connected Vehicles (CVs), represents new strategies and solutions in urban mobility, particularly during unexpected urban events. Vehicle connectivity facilitates real-time communication between vehicles and infrastructure, enhancing traffic management by enabling dynamic rerouting to minimize delays and prevent bottlenecks. This study employs the SUMO (Simulation of Urban Mobility) microsimulation to analyze the impact of dynamic rerouting strategies during urban disruptions within the IN2CCAM project’s Turin Living Lab. The Living Lab integrates simulation with real-world testing, including autonomous shuttle operations, to evaluate new mobility solutions. In the initial phase, offline simulations examine street, lane, and intersection closures along shuttle routes to assess how penetration levels of CVs and CAVs influence mobility. The results indicate that higher connectivity penetration improves traffic flow, with the greatest benefits observed at increased levels of autonomous vehicles. These findings highlight the potential of dynamic routing strategies, supported by vehicle connectivity and autonomous driving technologies, to enhance urban mobility and effectively respond to real-time traffic conditions. Additionally, this work demonstrates the capabilities and flexibility of SUMO for simulating complex urban traffic scenarios.

1. Introduction

Recent progress in the field of Connected Autonomous Vehicles (CAVs) and Connected Vehicles (CVs) has been significant, with simulation playing a central role in supporting these advancements. Simulation frameworks enable safe and cost-effective testing and validation of autonomous driving algorithms and control architectures before real-world deployment [1]. By mimicking various urban traffic conditions, simulation environments offer valuable insights for assessing system behavior and overall performance.
A key tool in this research is SUMO (Simulation of Urban Mobility), a free and open-source microscopic traffic model designed for creating complex traffic events. It allows for detailed simulation of individual vehicle dynamics within a road network, enabling detailed analysis of traffic management, infrastructure design, and traffic control. SUMO also supports the definition of different vehicle types, traffic parameters, routing algorithms, and behaviors of human-driven, autonomous, and connected vehicles, creating comprehensive traffic simulations [2].
CVs, through V2V (vehicle-to-vehicle) and V2I (vehicle-to-infrastructure) communication, continuously collect and transmit various types of data, such as speed, real-time location, acceleration, and state of charge in electric vehicles (EVs). These data are essential for analyzing vehicle performance and road conditions, helping drivers make better decisions and manage traffic conditions [3]. This connectivity enables dynamic rerouting decisions to avoid congested areas or delays. Additionally, through V2V and V2I communications, CVs can participate in cooperative behaviors, optimizing traffic flow by synchronizing speeds and making collective rerouting decisions to alleviate congestion.
In contrast, Unconnected Vehicles (UnCVs), or traditional vehicles, lack the onboard technologies to directly receive real-time traffic information or communicate with other vehicles and urban infrastructure. Rerouting decisions for these vehicles are typically based on pre-existing knowledge, static signage, or external devices like GPS that may not have real-time connectivity. CAVs, in addition to communication technologies, are equipped with advanced sensors, artificial intelligence (AI), and control systems that enable them to navigate and operate on roads without direct human input. The fundamental goal of CAVs is to revolutionize transportation by enhancing safety, reducing traffic congestion, and providing convenient mobility solutions [4].
Urban events can lead to road closures and significant traffic congestion, affecting the overall flow and efficiency of transportation networks. These events include unpredictable incidents like accidents, roadworks, and extreme traffic congestion, which can block lanes, streets, or intersections and necessitate emergency responses. Quickly informing vehicles about these events allows them to find alternative routes before encountering congestion near the event. These notifications are achieved through the benefits of connectivity among vehicles.
The IN2CCAM (Enhancing Integration and Interoperability of Cooperative, Connected, and Automated Mobility) project [5], under the Horizon Europe framework, focuses on advancing Connected, Cooperative, and Automated Mobility (CCAM) technologies and services. The IN2CCAM project aims to integrate technologies to enhance traffic management and mobility.
As part of the IN2CCAM initiative, the Turin Living Lab (LL) is a hybrid living lab that integrates both simulation and real-test parts to evaluate and optimize urban mobility. In the Turin LL, an automated shuttle runs and tests in real traffic. The shuttle is an autonomous and connected minibus capable of carrying up to 15 passengers. This cutting-edge vehicle operates on both public and private roadways, leveraging an advanced guidance and detection system that enables adaptive navigation across various traffic and environmental conditions [6]. The Turin LL includes collaboration with local entities such as GTT (the public transport company in Turin), 5T (the Traffic Control Centre manager in Turin), and the LINKS Foundation.
The initial part of the LL is an offline test to understand the effect of CVs and CAVs penetration on traffic during traffic events, which is the focus of this paper. The objective of this work is to assess the impact of varying penetration levels of different vehicle types, particularly CAVs and CVs, on traffic parameters and rerouting during unexpected urban events. The study emphasizes events that occur on an autonomous shuttle route within the urban environment. The integration of alert information, advanced decision-making, and rerouting capabilities in urban events aims to enable vehicles to avoid traffic congestion, thus reducing travel time and improving overall traffic flow.

2. Related Works

Researchers have proposed dynamic rerouting strategies that take advantage of vehicle connectivity to mitigate traffic congestion and non-recurrent incidents. Kaddoura and Nagel, 2018 [7] integrated real-world traffic incident data into transport simulations to assess the impact of roadworks, accidents, and other incidents on the transportation system in the Greater Berlin area. They used the MATSim framework to model these incidents as reductions in road capacity, affecting transport users’ route choices.
Wang et al., 2024 [8] presented a dynamic adaptive vehicle rerouting strategy aimed at mitigating traffic congestion in grid networks, which can automatically detect congestion and reassign vehicle routes in real-time. The effectiveness of the strategy was evaluated through simulations, demonstrating significant improvements in travel times and overall network efficiency.
Du et al., 2021 [9] developed GAQ-EBkSP, a deep reinforcement learning framework using a fog-cloud architecture to optimize routing in large networks. This learning-based controller uses a graph attention mechanism to fuse traffic information and outperformed a baseline (no-learning) strategy in reducing travel times under various traffic scenarios.
Ye et al., 2022 [10] used Vehicle Ad hoc Networks (VANETs) that support vehicle-to-vehicle and vehicle-to-infrastructure communication for traffic management and examined the benefits of connected vehicles during breakdowns. Research findings showed that V2X-enabled CV rerouting mechanisms can improve traffic flow by mitigating congestion and enhancing traffic safety by smoothing the accelerations and decelerations of affected vehicles, with low infrastructure costs.
Lu’s study, 2020 [11] examined the impact of varying CAV penetration rates on traffic performance parameters. CAVs were simulated in the SUMO traffic simulation suite with different driving parameters compared to conventional vehicles according to the default car-following model (Krauss Model). Six scenarios with varying levels of CAV penetration (0% to 100%) were simulated in both grid and real-world networks. The findings indicated that capacity increases in a quasi-linear fashion as CAV penetration rises. In the grid network, the maximum flow improved by 16.01% under the 100% CAV penetration scenario compared with the baseline case of only conventional vehicles.
In another SUMO-based study [12], researchers extended the simulator’s capabilities to include a real-time re-router mechanism that dynamically updates vehicle paths when random accidents occur on the network. Results revealed that the proposed re-router mechanism reduced the overall increase in travel time by an average of 35% across all tests.
Park et al., 20221 [13] investigated the influence of CAVs on urban traffic flow and roadway capacity through a real-world network case study supported by VISSIM microsimulation. The analysis considered scenarios with different levels of vehicle penetration and traffic demand. Results indicated that CAV adoption substantially improves network performance by decreasing travel time and delay while increasing average vehicle speed. The benefits are particularly pronounced under full penetration conditions, yielding a 17% reduction in travel time, a 31% decrease in delay, and a 21% increase in speed. Links with more lanes showed greater improvements. The potential risk highlighted is that widespread CAV adoption, if leading to increased overall car usage, may impose additional pressure on traffic management systems. Conversely, under full CAV penetration, the existing road network could accommodate up to 40% higher traffic volumes without the need for road infrastructure expansion.
Another aspect of event-responsive traffic control is proposed by Genders and Razavi, 2015 [14]. In this study, they implemented a decaying-average travel time algorithm for route guidance, which continually updates recommended routes using recent traffic data. The study assessed network safety via Time-to-Collision and found that moderate CV penetration (up to approximately 40%) improves overall safety by smoothing merging behaviors and balancing traffic loads.
Li et al., 2023 [15] utilize optimizing dynamic lane reservation for public transport, focusing on minimizing the impact on regular vehicles while maximizing traffic efficiency for reserved lane users. The approach utilizes bi-objective optimization and an improved evolutionary algorithm, featuring a hybrid crossover strategy for robustness and effectiveness. The method was tested on a large-scale network. Their results show that the dynamic lane reservation approach is more effective for urban traffic efficiency than previous models.
Gokasar et al., 2023 [16] introduce a CAV-based traffic management method called SWSCAV (Shockwave Speed Control for CAVs), and its performance is compared to that of lane control signals (LCS) and variable speed limits (VSL), which are also traffic management systems. The proposed method reduces the incidence of density values of over 38 veh/km/lane and 28 veh/km/lane in the vicinity of the incident region by 12.68% and 8.15%, respectively.
While this paper focuses on closure-based disruptions, other factors, like weather, represent an important future extension. Lee et al., 2015 [17] developed a traffic congestion prediction model that integrates weather variables and calibrates a microscopic simulation (AIMSUN) to represent traffic dynamics under different weather conditions, improving simulation realism under environmental disruptions. Van Stralen et al., 2015 [18] present a model that integrates both capacity reduction and travel behavior changes’ effects of different weather conditions on motorway congestion. They demonstrate that light rain can increase the probability of traffic breakdowns more than heavy rain due to the interaction between elevated demand and reduced capacity.
Recent research also highlights the integration of physical models with machine learning. Ji et al., 2025 [19] introduced a deep learning framework for rail trajectory control, combining Lagrangian dynamics with neural networks to improve realism and robustness. Although applied in the railway domain, this methodological approach shows how embedding physical constraints into data-driven models can enhance interpretability and accuracy. Such insights are relevant to traffic simulation studies like ours, where realistic modeling of vehicle behavior under disruptive events is essential.
The scientific literature has already investigated the potential impacts of CAVs’ use on the transportation system, indicating that CAVs can improve traffic capacity, efficiency, stability, and safety of existing mobility systems. However, most research works focus on highway improvement, and few studies have addressed the impacts on urban transportation with different CAV penetration rates. The impact of CAVs on various traffic events has not yet been fully explored. A significant research gap exists in understanding the interaction between autonomous and human-driven vehicles at varying percentages in different traffic events. To close this gap, we designed this study to assess how different levels of automation affect traffic flow, lane-changing behavior, and overall traffic stability during events

3. Methodology

This section outlines the simulation approach used in this study, emphasizing the importance of realistic traffic modeling for understanding vehicle behaviors during urban events. The Turin Living Lab (LL) simulation is implemented using the SUMO traffic microsimulator. The base time for the simulation is set to the traffic peak hour from 8 to 9 A.M. on a Wednesday in October 2023. This time frame has been selected based on observed traffic patterns, which indicate the highest volume of traffic during this period (peak hour, peak day). The simulation model is calibrated and validated through an iterative process based on Origin-Destination (OD) matrix data, traffic counter data, and data on traffic light phases at intersections from 5T, public transportation information from GTT (lines and frequency), and autonomous shuttle test data from the SHOW project [20].
Different types of vehicles, including CAVs, CVs, UnCVs, public transport, and autonomous shuttles, are defined by their characteristics in the simulation. The autonomous shuttle is represented with precise characteristics, including size, electric propulsion, and specific operational parameters such as lower maximum speeds. Due to the shuttle’s limited maneuverability, a specific class is defined for the shuttle, and it is allocated to specific lanes of the network. Table 1 presents the parameters used in the definition of car-following and lane-changing models. Although these models cannot fully capture the unpredictability of human decision-making, they provide a reasonable approximation of aggregate driver responses under disruption scenarios

3.1. Simulation Environment

The area selected for the Turin Living Lab (LL) is located south of the city and is characterized by high traffic density for most of the day. The shuttle route covers a total distance of around 4700 m (red line in Figure 1). For the simulation, a larger area was selected to include adjacent streets, ensuring the possibility of rerouting along the desired route.
The simulation network was imported into SUMO from OpenStreetMap (OSM) using the “OSM Web Wizard” and used as the base road network. Details of the imported network, including the number of lanes, intersection control, traffic light phases, speed limits, etc., were controlled and modified according to real data [21].
There are multiple methods to define and generate traffic flows in SUMO, such as direct flow definition, Origin-Destination (OD) matrix, turn percentages, random routes, and importing real data. Each method has its unique applications and is chosen based on the simulation’s objectives and the available input data. In this simulation, trips were generated based on the OD matrix data provided by 5T, and their routes were defined according to the time-shortest path to the destination, in a complex system that considers the time minimization of all vehicles. Public transportation flows based on GTT data were incorporated into the simulation. Then, the route and flow of the shuttle were added according to the shuttle’s route in the IN2CCAM project.

3.2. Event Development

Four different urban event typologies were defined as simulation events (Table 2 and Figure 2, to be read together). They reflect possible closures due to urban incidents such as accidents, road repairs, or other disruptions.
Vehicles whose routes are affected by events need to recalculate their predefined routes to decide whether to continue their initial path or reroute to alternative routes by applying rerouting algorithms.
These four events were tested at 10 different penetration levels of vehicle types, including UnCVs, CVs, and CAVs (Table 3), to assess their impact on traffic flow, congestion, and overall mobility.
For each of these four events, a base simulation was established to assess traffic under different conditions. The base simulation consists of an event with 100% UnCVs and is used as a benchmark for evaluating the effectiveness of varying penetration levels of different vehicle types on traffic parameters.
As an example of the SUMO simulation environment, Figure 3 shows a screenshot from Event 2. In this event, the north-to-south direction of Via Ventimiglia between Via Garessio and Via Vado is closed. Therefore, vehicles that approach the intersection and intend to go to Via Ventimiglia south must find alternative routes.
Yellow vehicles represent UnCVs, green vehicles represent CVs, and orange vehicles represent CAVs. Purple vehicles are those affected by events and rerouted: to better observe the vehicles affected by the event after rerouting, the color of the vehicles changes to purple.
Some of the Key Performance Indicators (KPIs) examined in the different scenarios are presented and discussed below.

3.3. Simulation Control

To define and execute simulation events, Python 3.13 code and primarily the TraCI (Traffic Control Interface) library are utilized. TraCI functions as an interface between Python and SUMO, enabling users to control and interact with the simulation directly through Python scripts. This interface enhances SUMO’s capabilities by allowing real-time interaction and control over the simulation [2].
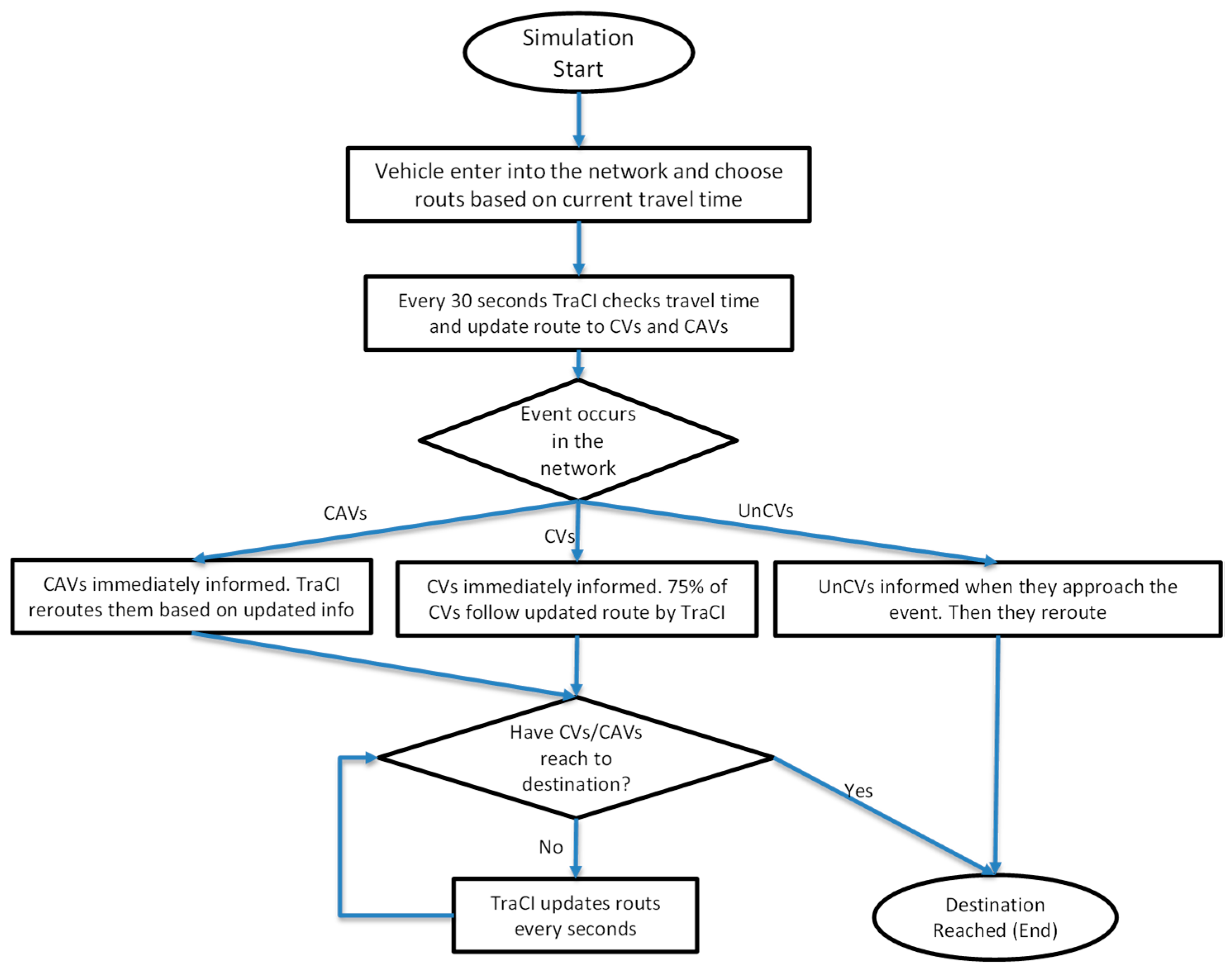
To implement events in the SUMO simulation, TraCI is used to define logic that specifies when an event starts, what occurs during the event in the network, where the event is located, and when it ends. These events can occur independently, concurrently, or in addition to other traffic events. TraCI continuously monitors this logic throughout the simulation. When the simulation time reaches the event’s start time, TraCI activates the event and begins executing the corresponding reaction logic. In the initial step of the reaction process, TraCI identifies vehicles approaching the event’s segment or affected by the event. It then determines their subsequent routes and behaviors, deciding whether they should reroute or continue their predefined routes. This process ensures that the simulation dynamically responds to events, allowing for a more realistic and adaptive traffic model (Figure 4).
In the rerouting approach, two types of vehicle behaviors are considered: Connected and Unconnected vehicles. The primary difference between these two types lies in when they receive information about events. Connected Vehicles (CVs) continuously monitor events along their routes and revise their routes upon detecting an event, such as an accident or road closure, to find the best alternative paths. This immediate response capability is a significant advantage of CVs, as it reduces the likelihood of encountering traffic congestion caused by events. In contrast, Unconnected Vehicles (UnCVs) follow their pre-planned routes and are informed of events only when they approach the intersection preceding the event, at which point they decide whether to reroute and select alternative routes. Autonomous Vehicles (AVs), classified as CVs, benefit from the same immediate event notifications and rerouting capabilities. The main distinction between Connected and Autonomous Vehicles (CAVs) and other CVs lies in the traffic model parameters, such as lane-changing behavior and car-following models. CAVs have different reaction times and gap acceptance criteria, influencing their driving patterns and interactions with other vehicles.
To incorporate stochastic variability into the analysis, each simulation scenario was executed ten times using different random seeds for vehicle insertion and route choice. This replication procedure reflects variations in driver behavior and traffic demand, ensuring that the results capture a realistic range of outcomes. The average values of the Key Performance Indicators (KPIs), including average speed, delay, travel time, and queue length, were used as the input dataset for subsequent statistical analysis

4. Results

The Simulation of Urban Mobility (SUMO) is a powerful and flexible microscopic traffic simulator that generates a wide range of detailed outputs, including travel time, delay, speed, queue lengths, and emissions. These outputs can be produced for each trip or each street in detail. Additionally, the Traffic Control Interface (TraCI) can calculate, collect, and report specific parameters during the simulation through interaction and monitoring of traffic conditions. One of SUMO’s key features is its integration with TraCI, a real-time application programming interface (API) that enables dynamic interaction between the simulation engine and external control algorithms. TraCI allows for real-time monitoring, data extraction, and command execution during operation, making it possible to simulate adaptive and intelligent traffic management strategies.
To assess the impact of different vehicle connectivity scenarios on urban traffic in the simulation, the following traffic Key Performance Indicators (KPIs) were considered to measure the overall performance of the entire test study area: Average Speed, Total Length of Queue, Average Delay, Average Travel Time, and Average Travel Length. The results in Table 4 present traffic parameters in a simulation without any events, where all vehicles are Unconnected Vehicles (UnCVs), meaning they lack real-time communication or autonomous features, or with a penetration of 100% UnCVs
Figure 5 illustrates the trend of average speed across four simulated urban event scenarios as the penetration of Connected Vehicles (CVs) and Connected and Autonomous Vehicles (CAVs) increases. The baseline case (Pen_0), with 100% Unconnected Vehicles (UnCVs), consistently shows the lowest average speeds, highlighting the vulnerability of traditional traffic systems to congestion.
As CV and CAV penetration increase, traffic performance improves progressively. Introducing CVs alone (Pen_1 to Pen_3) results in a moderate increase in average speed, particularly in Event 2 and Event 3, indicating limited but positive effects. With partial CAV adoption (Pen_4 to Pen_6), the average speed rises more significantly, demonstrating that even a modest share of autonomous vehicles enhances flow efficiency.
At higher CAV levels (Pen_7 to Pen_9), the improvement becomes more substantial, culminating in Pen_10 with 100% CAVs, where the highest average speeds are observed across all events—even surpassing those in non-event conditions. Specifically, Events 2 and 3 reach 32.3 km/h, while Events 1 and 4 achieve 31.6 km/h and 31.9 km/h, respectively. These results confirm a strong positive correlation between vehicle connectivity and automation and overall traffic performance.
Figure 6 clearly shows the benefits of increasing the penetration of CAVs and CVs in decreasing queue lengths. Similarly to average speed, it shows the highest improvement in Events 1 and 4, which are also the most affected by the events. This improvement increases with higher penetration of CVs and CAVs, with notable jumps observed when transitioning to higher CAV levels. The results demonstrate that combining vehicle connectivity with autonomous control leads to a consistent improvement trend.
Delay is a crucial performance metric in urban transportation research, as it has a direct impact on commuter satisfaction, fuel consumption, and the overall efficiency of the transportation network. Figure 7 presents the average delay of vehicles in the simulations, which shows the additional time vehicles need to travel compared to their ideal travel time due to congestion, traffic signals, or other vehicles. The results indicate that as the penetration levels of CAVs and CVs increase, the average delay decreases significantly. The most substantial reductions in delay are observed in Events 1 and 4, which were the most heavily impacted by events.
Increasing CAV and CV penetration also reduces travel time, as highlighted in Figure 8. For this indicator, the most significant improvements are seen in Events 1 and 4. As the share of CVs and especially CAVs increases, travel time consistently decreases, with noticeable gains occurring at higher levels of CAV adoption. The integration of vehicle connectivity with autonomous capabilities promotes steady improvements in traffic performance.
As observed in Figure 7 and Figure 8, the performance improvements associated with increasing CAV penetration do not appear to scale linearly. Reductions in delays and increases in average speed occur at lower to moderate penetration levels, while additional gains become progressively smaller as penetration increases.
Figure 9 presents the average vehicle travel length in the simulations at different penetration levels. The results indicate that as the penetration levels of CAVs and CVs increase, the average trip length increases slightly. This is consistent with the logic of intelligent traffic management systems, which favors shorter travel times, even at the cost of longer distances. CVs and CAVs receive rerouting messages and are redirected to smoother alternative routes, which may be longer than the initial ones. However, the increases recorded are extremely small and negligible in relation to the distances traveled.
Table 5 presents the percentage variations in the indicators processed with respect to the Pen_0 scenario, which corresponds to the scenario with only traditional vehicles (100% UnCVs).
Figure 10 presents the results of a one-way ANOVA applied to the replicated simulation outputs. Each scenario was executed ten times with different random seeds, and the resulting KPI values were used as the dataset for statistical testing. The bar plot represents the F-statistics for each KPI, and the red markers show the corresponding p-values. ANOVA is used in this analysis to determine if the observed differences in KPIs across various penetration levels of autonomous vehicles are statistically significant.
The F-statistics measure the ratio of variance between groups (different AV penetration levels) to variance within groups. A higher F-statistic indicates that the differences between groups are large compared to within-group variations, suggesting that AV penetration levels significantly impact KPIs [13].
The p-values in Figure 10 provide a probabilistic measure of whether the differences between groups could have occurred by chance. Since all p-values are below the conventional threshold of 0.05, we can conclude that there are statistically significant effects of AV penetration on each KPI. This aligns with the expectation that higher penetration levels of AVs improve traffic performance, as indicated by increases in speed and reductions in travel time, delays, and queue lengths.
Table 6 displays the number and percentage of vehicles in the fully automated vehicle penetration test that were affected by events and subsequently rerouted. This data provides insight into the scale of the corresponding rerouting response enabled by full vehicle automation. Among the four events, Event 4 involves an extended lane closure affecting multiple intersections, with 1553 vehicles (14% of the total) impacted and rerouted. This event has the greatest number of vehicles affected, leading to a more significant impact from events and benefits from increased penetration of CAVs and CVs in long-lane closures. In contrast, Event 3 involves a short-lane closure in just two segments, with the lowest number of vehicles (470) affected and rerouted, resulting in less benefit from increased penetration of CAVs and CVs. Thus, the nature of traffic events influences how much the system benefits from CAV and CV integration.
Comparing the base events, the results indicate a minor impact of Events 2 and 3 on the overall network traffic. In contrast, KPIs in Event 4 show the highest impact on traffic, demonstrating significant disruptions due to the long lane closure and its effects on vehicles and the surrounding area. The contrast between Events 2–3 and Event 4 highlights the importance of event scale and location in influencing traffic penetration and the potential advantages of implementing advanced mobility solutions.
As events occur along the shuttle route, they impact shuttle performance in the network and its route. Due to limited maneuvers and shuttle stop locations, there are limitations for the shuttle in choosing alternative routes in the network.
The average speed of the shuttle is around 10.1 km/h. However, during events with 100% UnCVs, the average speed drops to 9.0 km/h, 9.2 km/h, 9.8 km/h, and 7.3 km/h, respectively. Increasing the penetration of CVs and CAVs decreases the impact of these events on shuttle movements. The average speed of the shuttle increases to 9.8 km/h, 9.9 km/h, 10.1 km/h, and 9.6 km/h, respectively, at a penetration level of 100% CAVs. These findings highlight the critical dependency of autonomous transport systems on the surrounding traffic ecosystem.

5. Conclusions

This study highlights the potential of dynamic rerouting strategies enabled by vehicle connectivity to address urban traffic challenges and respond to real-time conditions. By integrating advanced technologies, traffic management strategies can be significantly improved, providing valuable insights into optimizing urban mobility during disruption events.
The simulation results clearly indicate that increasing the penetration of CAVs and CVs improves traveling conditions for vehicles, with the highest gains observed in events affecting the largest number of vehicles. These improvements in traffic conditions also impact shuttle performance.
This simulation framework has been extended in the IN2CCAM project to integrate with real-time data, enhancing simulation accuracy and predicting the effects of advancements in mobility technology. This integration aims to continuously refine the simulation model, providing more precise insights into the impact of new developments in connected and autonomous vehicle technologies on urban traffic dynamics
While the results highlight clear benefits of CAV/CV penetration under disruption scenarios, caution is needed when generalizing these findings to larger and more heterogeneous networks. Broader urban contexts involve additional modes, such as bicycles, pedestrians, and freight vehicles, which may interact with connected and automated systems in ways that alter the sensitivity of KPIs like delay, queue length, and travel time. These multimodal interactions, along with varying infrastructure constraints, could influence the scalability of the observed benefits.
Several limitations should be noted. First, disruption events were classified only by closure type and location, without considering causes like accidents, weather, or planned works. Incorporating heterogeneous event typologies and their temporal dynamics would provide a more realistic representation of real-world disruptions. Second, the behavior of UnCVs was modeled using predefined driver models, which cannot fully capture the unpredictability of human decision-making when rerouting without real-time information.
In the real world, the exchange of information between vehicles and infrastructure is not instantaneous. Communication latency and delayed information may reduce the efficiency of rerouting and cooperative maneuvers, particularly under disruption scenarios such as lane or intersection closures. While our SUMO-based simulations assume instantaneous information transfer, incorporating latency into future extensions would provide a more realistic assessment of the challenges for large-scale deployment of CAVs and CVs.
Future research should extend the analysis to larger, multimodal networks and incorporate heterogeneous behavioral modeling to validate and refine these results. Additionally, further exploration of the interaction between autonomous and human-driven vehicles in traffic events is needed to develop comprehensive traffic management solutions.

Author Contributions

Methodology, J.S., C.B. and B.C.; software, J.S.; validation, C.B., B.C. and M.A.; formal analysis, J.S.; data curation, J.S.; writing—original draft preparation, J.S. and C.B.; writing—review and editing, C.B.; visualization, J.S.; supervision, M.A. All authors have read and agreed to the published version of the manuscript.

Funding

This research was funded by the Horizon Europe Innovation Actions Program under Grant Agreement No 101076791, project IN2CCAM (Enhancing Integration and Interoperability of CCAM eco-system). The APC was founded by LINKS.

Data Availability Statement

Dataset available on request from the authors.

Conflicts of Interest

The authors declare no conflict of interest.

References

  1. Paden, B.; Paden, B.; Paden, B.; Čáp, M.; Cap, M.; Yong, S.Z.; Yong, S.Z.; Yershov, D.S.; Yershov, D.S.; Frazzoli, E.; et al. A Survey of Motion Planning and Control Techniques for Self-Driving Urban Vehicles. IEEE Trans. Intell. Veh. 2016, 1, 33–55. [Google Scholar] [CrossRef]
  2. SUMO Documentation. Available online: https://sumo.dlr.de/docs/index.html (accessed on 7 February 2024).
  3. Rajashekara, K.; Koppera, S. Data and Energy Impacts of Intelligent Transportation—A Review. World Electr. Veh. J. 2024, 15, 262. [Google Scholar] [CrossRef]
  4. Anderson, J.M.; Anderson, J.M.; Kalra, N.; Kalra, N.; Stanley, K.D.; Stanley, K.D.; Sorensen, P.; Sorensen, P.; Samaras, C.; Samaras, C.; et al. Autonomous Vehicle Technology: A Guide for Policymakers; Rand Corporation: Santa Monica, CA, USA, 2014. [Google Scholar]
  5. IN2CCAM Project. Available online: https://in2ccam.eu/ (accessed on 16 January 2024).
  6. NAVYA Company. Available online: https://www.navya.tech/en/ (accessed on 9 January 2023).
  7. Kaddoura, I.; Nagel, K. Using Real-World Traffic Incident Data in Transport Modeling. Procedia Computer. Sci. 2018, 130, 880–885. [Google Scholar] [CrossRef]
  8. Wang, C.; Atkison, T.; Park, H. Dynamic Adaptive Vehicle Re-Routing Strategy for Traffic Congestion Mitigation of Grid Network. Int. J. Transp. Sci. Technol. 2023, 14, 120–136. [Google Scholar] [CrossRef]
  9. Du, R.; Chen, S.; Dong, J.; Ha, P.Y.J.; Labi, S. GAQ-EBkSP: A DRL-Based Urban Traffic Dynamic Rerouting Framework Using Fog-Cloud Architecture. In Proceedings of the 2021 IEEE International Smart Cities Conference (ISC2), Manchester, UK, 7–10 September 2021; IEEE: New York, NY, USA; pp. 1–7. [Google Scholar]
  10. Ye, M.; Formosa, N.; Quddus, M. Developing a Vehicle Re-Routing Algorithm Using Connected Vehicle (CV) Technology. arXiv 2022, arXiv:2209.06812v1. [Google Scholar] [CrossRef]
  11. Lu, Q.; Tettamanti, T.; Hörcher, D.; Varga, I. The Impact of Autonomous Vehicles on Urban Traffic Network Capacity: An Experimental Analysis by Microscopic Traffic Simulation. Transp. Lett. 2020, 12, 540–549. [Google Scholar] [CrossRef]
  12. Smith, D.; Djahel, S.; Murphy, J. A SUMO Based Evaluation of Road Incidents’ Impact on Traffic Congestion Level in Smart Cities. In Proceedings of the 39th Annual IEEE Conference on Local Computer Networks Workshops, Edmonton, AB, Canada, 8–11 September 2014; pp. 702–710. [Google Scholar]
  13. Park, J.E.; Byun, W.; Kim, Y.; Ahn, H.; Shin, D.K. The Impact of Automated Vehicles on Traffic Flow and Road Capacity on Urban Road Networks. J. Adv. Transp. 2021, 2021, 8404951. [Google Scholar] [CrossRef]
  14. Genders, W.; Razavi, S. Impact of Connected Vehicle on Work Zone Network Safety through Dynamic Route Guidance. J. Comput. Civ. Eng. 2016, 30, 04015020. [Google Scholar] [CrossRef]
  15. Li, T.; Wang, N.; Jiang, B.; Zhang, M. A Bi-Objective Lane Reservation Problem Considering Dynamic Traffic Flow. IEEE Trans. Intell. Transp. Syst. Print 2023, 24, 367–381. [Google Scholar] [CrossRef]
  16. Gokasar, I.; Timurogullari, A.; Deveci, M.; Garg, H. Real-Time Traffic Management Using Connect Autonomous Vehicles. ISA Trans. 2023, 132, 24–38. [Google Scholar] [CrossRef] [PubMed]
  17. Lee, J.; Hong, B.; Lee, K.; Jang, Y.-J. A Prediction Model of Traffic Congestion Using Weather Data. In Proceedings of the 2015 IEEE International Conference on Data Science and Data Intensive Systems (DSDIS), Sydney, Australia, 11–13 December 2015; IEEE: New York, NY, USA; pp. 89–96. [Google Scholar] [CrossRef]
  18. Van Stralen, W.J.H.; Calvert, S.C.; Molin, E.J.E. The influence of adverse weather conditions on probability of congestion on Dutch motorways. Eur. J. Transp. Infrastruct. Res. 2015, 15, 482–500. [Google Scholar] [CrossRef]
  19. Ji, Y.; Huang, Y.; Yang, M.; Leng, H.; Ren, L.; Liu, H.; Chen, Y. Physics-informed deep learning for virtual rail train trajectory following control. Reliability Eng. Syst. Saf. 2025, 261, 111092. [Google Scholar] [CrossRef]
  20. Show Project. Available online: https://show-project.eu/ (accessed on 11 December 2023).
  21. Rapelli, M.; Casetti, C.; Gagliardi, G. TuST: From Raw Data to Vehicular Traffic Simulation in Turin. In Proceedings of the 2019 IEEE/ACM 23rd International Symposium on Distributed Simulation and Real Time Applications (DS-RT), Cosenza, Italy, 7–9 October 2019; pp. 1–8. [Google Scholar]
Figure 1. A. Test area, route (red line), and simulation network in SUMO.
Figure 1. A. Test area, route (red line), and simulation network in SUMO.
Urbansci 09 00409 g001
Figure 2. Location of events in simulation area.
Figure 2. Location of events in simulation area.
Urbansci 09 00409 g002
Figure 3. Closure in Via Ventimiglia in the direction north to south.
Figure 3. Closure in Via Ventimiglia in the direction north to south.
Urbansci 09 00409 g003
Figure 4. Event detection, rerouting decision, and behavioral update process.
Figure 4. Event detection, rerouting decision, and behavioral update process.
Urbansci 09 00409 g004
Figure 5. Average speed in four events and different penetration levels of CVs and CAVs.
Figure 5. Average speed in four events and different penetration levels of CVs and CAVs.
Urbansci 09 00409 g005
Figure 6. Average of the total length of queues in four events and different penetration levels of CVs and CAVs.
Figure 6. Average of the total length of queues in four events and different penetration levels of CVs and CAVs.
Urbansci 09 00409 g006
Figure 7. Average Delay in four events and different penetration levels of CVs and CAVs.
Figure 7. Average Delay in four events and different penetration levels of CVs and CAVs.
Urbansci 09 00409 g007
Figure 8. Average Travel Time in four events and different penetration levels of CVs and CAVs.
Figure 8. Average Travel Time in four events and different penetration levels of CVs and CAVs.
Urbansci 09 00409 g008
Figure 9. Average Travel Length in four events and different penetration levels of CVs and CAVs.
Figure 9. Average Travel Length in four events and different penetration levels of CVs and CAVs.
Urbansci 09 00409 g009
Figure 10. ANOVA F-statistics and p-Values for KPIs by AV Penetration Level.
Figure 10. ANOVA F-statistics and p-Values for KPIs by AV Penetration Level.
Urbansci 09 00409 g010
Table 1. Parameters of the driver model used in SUMO simulations [11].
Table 1. Parameters of the driver model used in SUMO simulations [11].
Type CarMin Gap (m)Acceleration (m/s2)Deceleration (m/s2)Emergency
Deceleration (m/s2)
SigmaTime
Headway (s)
Max Speed (km/h)
UnCVs1.53.54.580.50.950
CAVs0.53.84.5800.650
CVs1.53.54.580.50.950
Shuttle0.50.81.5300.618
Min gap: the offset to the leading vehicle when standing in a jam; Acceleration: the acceleration ability of vehicles; Deceleration: the deceleration ability of vehicles; Emergency Deceleration: the maximum deceleration ability of vehicles; Sigma: the driver imperfection (between 0 and 1); Tau: the driver’s desired (minimum) headway time (reaction time).
Table 2. Urban Events definition.
Table 2. Urban Events definition.
EventTypeLocationDetails
1Complete closureIntersection of Via Genova and Corso Caduti sul LavoroVia Genova is a one direction street
from south to north.
2One-way closureVia Ventimiglia (north to south direction), between Via Garessio and Via VadoIn this part of Via Ventimiglia, it is a two-way street, with one lane in each direction.
3Short-lane closuresFirst lane of the north to south direction of Via Ventimiglia, between Via Vinovo and Via TestonaIn this part of Via Ventimiglia, it is a two-way street with two lanes in each direction and the length of 200 m. After the lane closure, the north-to-south flow will continue but with reduced capacity.
4Long-lane closuresFirst lane of the north to south direction of Via Ventimiglia, between Via Millefonti and Corso MaroncelliIn this part of Via Ventimiglia, it is a two-way street with two lanes in each direction and the length of 1180 m. After the lane closure, the north-to-south flow will continue but with reduced capacity. The section includes multiple intersections.
Table 3. Penetration of vehicles in different scenarios.
Table 3. Penetration of vehicles in different scenarios.
Penetration
Levels
Vehicle Class Penetration
CAVCVUnCV
Shuttle%%%
Pen_0//////100
Pen_1x01090
Pen_2x03070
Pen_3x05050
Pen_4x301060
Pen_5x303040
Pen_6x305020
Pen_7x601030
Pen_8x603010
Pen_9x60400
Pen_10x10000
Table 4. KPIs in simulation without events and with 100% UnCVs.
Table 4. KPIs in simulation without events and with 100% UnCVs.
Average Speed (Km/h)Length of Queue (m)Average Delay (Sec)Average Travel Time (Sec)Average Travel Length (Km)
30.31557117.7351.42.864
Table 5. Percentage variation in KPIs with respect to PEN_0 scenario (100% UnCVs).
Table 5. Percentage variation in KPIs with respect to PEN_0 scenario (100% UnCVs).
EventTypePenetration LevelAverage Speed (Km/h)Length of Queue (m)Average
Delay (Sec)
Average Travel Time (Sec) Average Travel Length (Km)
1Complete closurePen_0-----
Pen_10.35%−0.53%−0.49%−0.51%−0.60%
Pen_20.35%−2.45%−0.67%−0.31%0.07%
Pen_30.70%−6.73%−1.83%−0.77%0.11%
Pen_44.56%−20.02%−15.00%−5.60%1.20%
Pen_54.56%−22.54%−13.66%−5.06%1.24%
Pen_65.26%−24.13%−16.10%−6.14%1.06%
Pen_78.07%−30.62%−25.24%−9.64%1.66%
Pen_88.42%−35.51%−25.67%−9.92%1.52%
Pen_98.42%−38.04%−26.59%−10.13%1.70%
Pen_1010.88%−52.71%−33.78%−13.12%1.81%
2One-way closurePen_0-----
Pen_10.33%−2.80%0.16%0.20%0.21%
Pen_20.66%−6.75%−4.14%−1.37%0.14%
Pen_30.66%−7.60%−3.98%−1.23%0.31%
Pen_43.30%−18.48%−11.55%−3.82%0.49%
Pen_53.96%−21.03%−14.29%−4.66%0.70%
Pen_63.96%−17.69%−14.52%−4.74%0.70%
Pen_75.28%−31.73%−18.81%−6.33%0.63%
Pen_85.28%−27.96%−18.58%−6.28%0.59%
Pen_95.28%−25.35%−18.89%−6.39%0.59%
Pen_106.60%−36.35%−23.11%−7.98%0.52%
3Short-lane closuresPen_0-----
Pen_10.66%1.60%−1.73%−0.51%0.14%
Pen_21.32%−1.47%−2.88%−0.91%0.14%
Pen_30.99%−2.05%−1.07%−1.11%0.14%
Pen_43.30%−11.85%−9.46%−3.05%0.35%
Pen_53.96%−9.42%−11.10%−3.56%0.49%
Pen_63.63%−12.04%−10.69%−3.79%0.39%
Pen_74.95%−22.74%−14.56%−4.73%0.46%
Pen_84.95%−18.13%−14.97%−4.81%0.39%
Pen_95.28%−21.08%−16.28%−5.32%0.39%
Pen_106.60%−30.94%−21.22%−7.00%0.25%
4Long-lane closuresPen_0-----
Pen_10.71%−1.62%−2.71%−0.96%0.35%
Pen_20.71%−4.65%−4.32%−1.74%0.18%
Pen_31.06%−5.19%−6.87%−2.87%0.25%
Pen_45.30%−24.82%−17.23%−6.99%0.96%
Pen_55.30%−24.33%−19.00%−7.61%1.27%
Pen_65.30%−28.77%−20.66%−8.32%1.27%
Pen_78.83%−38.81%−30.91%−12.56%1.88%
Pen_89.19%−39.98%−32.74%−13.40%1.88%
Pen_99.89%−40.39%−35.24%−14.33%1.98%
Pen_1012.72%−51.27%−42.99%−17.67%2.05%
Table 6. Vehicles in full CAVs penetration that are affected by events and reroute.
Table 6. Vehicles in full CAVs penetration that are affected by events and reroute.
EventTypeRerouted Vehicles (Number)Rerouted Vehicles
(Percentage)
1Complete closure10209%
2One-way closure6786%
3Short-lane closures4704%
4Long-lane closures155314%
Disclaimer/Publisher’s Note: The statements, opinions and data contained in all publications are solely those of the individual author(s) and contributor(s) and not of MDPI and/or the editor(s). MDPI and/or the editor(s) disclaim responsibility for any injury to people or property resulting from any ideas, methods, instructions or products referred to in the content.

Share and Cite

MDPI and ACS Style

Sadeghi, J.; Botta, C.; Caroleo, B.; Arnone, M. Vehicle Connectivity and Dynamic Traffic Response to Unplanned Urban Events. Urban Sci. 2025, 9, 409. https://doi.org/10.3390/urbansci9100409

AMA Style

Sadeghi J, Botta C, Caroleo B, Arnone M. Vehicle Connectivity and Dynamic Traffic Response to Unplanned Urban Events. Urban Science. 2025; 9(10):409. https://doi.org/10.3390/urbansci9100409

Chicago/Turabian Style

Sadeghi, Javad, Cristiana Botta, Brunella Caroleo, and Maurizio Arnone. 2025. "Vehicle Connectivity and Dynamic Traffic Response to Unplanned Urban Events" Urban Science 9, no. 10: 409. https://doi.org/10.3390/urbansci9100409

APA Style

Sadeghi, J., Botta, C., Caroleo, B., & Arnone, M. (2025). Vehicle Connectivity and Dynamic Traffic Response to Unplanned Urban Events. Urban Science, 9(10), 409. https://doi.org/10.3390/urbansci9100409

Article Metrics

Back to TopTop