Abstract
The complex relationship between crime and urban permeability is evident in the models of CPTED. Access restriction has been considered as a design strategy to reduce crime rates. The present study investigates the impact of impermeability on fear of crime in Kuruçeşme, a historic neighborhood in Bursa. Space Syntax is applied to evaluate the configurational relationship between the neighborhood and the city through correlation analysis of connectivity (local) and integration (global) measures. By choosing the least correlated segments in the scatter plot diagram, two incompatible areas are identified: areas with “excessive permeability” (locally permeable with low global accessibility) and areas with “severe impermeable” (globally accessible with low local permeability). These areas are assessed through semi-structured, in-depth interviews, allowing inhabitants to express their thoughts about and experiences of the fear of victimization. The findings reveal that physical cues perceived as signs of danger are different in public areas characterized with excessive permeability or severe impermeability. The former suffers from a lack of “natural surveillance” and physical disorders, while the latter engenders extreme “territoriality”, resulting in social incivilities. The research underscores that urban impermeability heightens the fear of victimization by changing the configurational features of a neighborhood and manipulating mechanisms of crime prevention.
1. Introduction
The duality of permeable versus impermeable urban areas has been explored for decades in studies on urban crime. Permeability refers to the ease of movement in different directions for a variety of objectives, hence fostering social interactions, walking, and the vibrancy of urban spaces [1,2,3]. When it comes to safety concerns, permeability could be seen as a threat to the security of urban spaces [4,5,6,7]. CPTED (Crime Prevention Through Environmental Design) proposes two distinct models to modify the physical environment. The first one is the “enclosure model”, which encompasses design strategies to make urban spaces impermeable to reduce crime opportunities [2,8]. On the other hand, the second one is the “encounter model”, which acknowledges permeability as a requirement for maintaining “eyes on streets” as a mechanism of surveillance [1,9,10]. The contradiction between two models of the CPTED comes from different approaches toward the presence of strangers in a neighborhood [11,12,13]. In the enclosure model, regarding the theory of defensible space [4], strangers should be kept out of residential areas because they pose a threat. It aims to strengthen “territoriality” through impermeability, positing that a decrease in strangers enhances the residents’ sense of ownership. In the encounter model, in contrast, strangers are seen as a “natural policing mechanism” that supports neighborhood livability and social interaction [2,9,13]. The ISO 22341:2021 guidelines, which confront the concepts of physical and social CPTED, demonstrate the differentiation between the two models [14]. This study investigates the impact of urban impermeability resulting from physical interventions on “fear of crime” as a social aspect of urban safety. How does urban impermeability influence individuals’ perception of safety in a neighborhood? The primary hypothesis of the present study asserts that access constraints lead to the exclusion of reputable strangers in a neighborhood and the reduction of natural surveillance. Consequently, they foster an environment possessed by illegitimate users that evokes fear of crime.
Safety in urban environments is typically assessed through two primary indicators: crime rates and the fear of crime. A decline in crime rates is often interpreted as an achievement. But fear of crime is typically underestimated by city managers, as it cannot be quantitatively assessed like actual crime statistics. In the UK and the United States, the enclosure model was implemented by restricting neighborhood permeability, resulting in a significant reduction in specific crime rates [3,8,13,15]. However, this reduction incurs a social cost, as it negatively impacts the vitality and walkability of neighborhoods, while also promoting greater car dependency [2,13]. A strong relationship is found between urban accessibility and walkability, which are critical for fostering social interactions. Walkability is recognized as a complex social indicator that reflects how “lively, safe, sustainable and healthy” a neighborhood can be. The loss of permeability in urban design not only discourages walking but also reduces the presence of people who naturally provide surveillance, which is essential for creating a sense of safety [10,16]. This study aims to highlight the relationship between fear of crime and the physical features, particularly urban impermeability, in a neighborhood.
Kuruçeşme Neighborhood, a historical district in the Bursa province of Türkiye, is selected as the case study. Bursa is the fourth most populated city in the country, located at latitude 40.193298 and longitude 29.074202. Kuruçeşme possesses two distinct characteristics that make it a suitable case for this study. Firstly, the high crime rate has been a significant problem in Kuruçeşme for years. Secondly, strategies of the CPTED’s enclosure model, including access limitation and street blocks via gates, were implemented in the neighborhood, resulting in urban impermeability. Entering Kuruçeşme is associated with a strong fear of victimization that is regarded to be as harmful as the crime itself [17]. The stark desolation of the neighborhood, which is instantly distinguished when switching from the adjacent vibrant urban areas, is profoundly unsettling [18]. How has the historically significant Kuruçeşme Neighborhood, with its unique situation, become one of the most terrifying locations in Bursa? Is there a correlation between physical characteristics and the escalating fear of crime inside of the community? In Türkiye, fear of crime and perceptions of safety in urban spaces have been studied, with attention to factors like gender [19], age and education [20], time of day [21], land use patterns [22], and physical characteristics [23]. This study attempts to evaluate how access limitations significantly influence the spatial configuration of Kuruçeşme and subsequently change the social behavior of inhabitants.
The relationship between the spatial configuration and patterns of movement has been widely studied through Space Syntax, a morphological analysis method. The impact of permeability on the walkability of neighborhoods is evaluated by Ribeiro et al. [24]. They employed Space Syntax to assess the impact of passages opened through buildings that connect blocks and streets with each other on the city’s walkability [24]. The present study applies Space Syntax to understand how the impermeability of Kuruçeşme Neighborhood affects its configurational features. The significance of the study is to identify two types of configurationally incompatible spaces. Areas with high connectivity but low accessibility exhibit “excessive permeability”, while areas with low connectivity but high potential for accessibility display characteristics of “severe impermeability”. These particular areas are investigated by field studies, including observations and interviews, to evaluate their environmental features. How can areas with different physical features evoke fear of crime? The aim is to highlight the role of access restrictions on the social dynamic of a neighborhood. This study hypothesized that urban impermeability manipulates the mechanisms of crime prevention by changing the configurational features of urban components. The findings are expected to reveal how an impermeable environment weakens the natural surveillance and the territoriality as principles of CPTED.
2. Literature Review
This study primarily examines the relationship between crime and the built environment. Urban permeability is a physical feature that has attracted varying perspectives in research on CPTED. This section reviews prior studies related to crime theories and CPTED’s design strategies to achieve a comprehensive understanding of the issues.
2.1. The CPTED and Urban Permeability
A crime is defined as any action that violates legal codes or regulations [25]. Crimes encompass a spectrum from assault and violence against persons to crimes against property, such as theft and vandalism. They accelerate physical and economic degradation of a society and threaten quality of life and sustainable development [16,26]. Ventorim and Netto [27] identify a significant correlation between the risk of criminal exposure and factors like gender, race, geography, and socio-economic level. In contexts with significant social inequalities, certain social groups, particularly black and brown women, face a higher than average vulnerability to crime [27]. The crime pattern is a well-known theory that emphasizes how criminal incidents are not random but occur in predictable patterns based on time and space [28]. Different types of crimes emerge under distinct environmental circumstances. For example, residential burglaries tend to be more frequent on isolated or less accessible streets, while “high streets with mixed land use (primarily commercial) can lead to increased pickpocketing” [12]. Likewise, incidents of fighting and assault are more common around bars, particularly on Friday or Saturday nights [12,13,28,29]. Regarding the crime pattern theory, these places are “hot spots” that produce “the geometry of crime” in an environment [30,31].
The connection between crime and the built environment gained significant attention after Jane Jacobs’ influential and critical work entitled The Death and Life of Great American Cities [9], which challenged the principles of modernist urban planning and advocated for a more social, community-focused approach to city design. From then on, multiple studies have focused on design strategies aimed at mitigating potential for criminal activities. One of the key developments in this field was the concept of CPTED, introduced by criminologist Ray Jeffery [32]. CPTED refers to a range of physical interventions designed to manipulate and shape urban spaces to enhance safety and prevent crime [8,12,32]. The foundation of physical CPTED is built on three core strategies, which form the basis for its principles and tools [8]. The main strategies are as follows:
- Natural access control/target-hardening measures: it aims is to deny access to a target and instill a perception of risk in offenders to deter them from engaging in criminal activity.
- Natural surveillance: this strategy refers to a natural policing mechanism. The more a space is observed by residents, passengers, and police, the more secure it is.
- Territorial reinforcement: it addresses the sense of ownership that enhances individuals’ responsibility to their environment. Individuals will keep and control areas that are clearly defined as theirs [16].
Different approaches in CPTED have created two distinct design models: the “encounter” and the “enclosure” [2]. In the 1970s, city managers enthusiastically welcomed the CPTED’s first generation, which was based on physical interventions and the theory of “defensible space” developed by Oscar Newman [4]. The “enclosure model” encourages impermeable, low-density, and single-use environments where residents perceive strangers as intruders and a threat [2,12,13]. It is assumed that limiting access, target hardening, and severe territoriality contribute to inhabitants immediately distinguishing danger [4,5]. Taylor [5] posits that permeability enhances an offender’s familiarity with the neighborhood and increases their potential targets, leading to the statement “more permeability, more crime”. CPTED’s enclosure model faced criticism for its deterministic and rigid approach, which failed to differentiate between various crime types and local contexts [29,30,33]. Its reductionist strategy addresses only a singular facet of safety, neglecting the intricate ecosystems of neighborhoods [34]. Hillier [35] acknowledges Newman’s [4] assertion that “stranger equals danger” is an oversimplification of the social dynamics of urban environments.
The second generation of CPTED, which aims to foster a sense of community within neighborhoods, emerged in the late 1990s with the introduction of new strategies that took into account the social dimension of safety [3,36,37,38]. The social CPTED has placed greater emphasis on the encounter model, which facilitates urban permeability. From its perspective, the presence of strangers contributes to the mechanism of natural surveillance that Jane Jacobs [9] referred to as “eyes on the street”. The encounter model advocates accessibility, walkability, and mixed-use urban spaces to encourage social interaction and livability [2,12,13]. In this sense, social cohesion and social connectivity serve as the main strategies for social CPTED [14]. Urban permeability develops social interactions in urban spaces that provide more natural surveillance and sustainability [9,21]. Handy et al. [1] recognized connectivity of the street network as a factor influencing the walkability and livability of the built environment. Access to facilities and public transportation services is acknowledged as a major aspect of pedestrian-friendly neighborhood design [39]. Zakaria and Ujang [40] assessed pedestrian’s comfort with a walkable environment through indicators that are defined as connectivity, accessibility, and safety of the places. In their study of Bursa’s commercial center, Vural Arslan et al. [41] identified accessibility and safety as the primary determinants affecting the walkability of vibrant urban areas. The study of Zaleckis et al. [42] revealed how important walkability is for the sustainable development of a neighborhood. The third generation of CPTED addresses the issues of public health and sustainability, aiming to improve quality of life, foster social interaction, and produce livability [34,43,44]. In these terms, fear of crime as a social dimension of crime must be seriously considered to adopt a more comprehensive strategy for crime prevention [17].
The fear of crime is characterized as an emotional response or anxiety experienced by an individual when confronted with symbols that are associated with crime [45]. These symbols are indicators of risk arising from social incivilities or physical disorders that suddenly transform the sense of safety into wariness [46,47]. Graffiti and abandoned vehicles are physical disorders, whereas loitering youths, sex workers, and drug dealers generate social incivilities that are perceived as more threatening [17]. While many of CPTED’s strategies are effective in reducing fear of crime, there are instances where perceptions of safety and crime incidents operate independently [48]. The fear of crime encompasses three dimensions: personal (sex, age, ethnicity, etc.), social (being alone, cultural beliefs, social incivilities, etc.), and environmental [49]. Brantingham and Brantingham [30] explain various conditions that trigger fear of crime, including the fear of encountering scary individuals, the fear of being alone, the fear of darkness at night, and the fear of unfamiliar places. Elderly people, women, and sometimes ethnic minorities exhibit heightened dread, despite their actual likelihood of victimization being lower than that of other groups [50]. A high degree of visibility (natural surveillance), limited concealing opportunities, and possibilities of escape for victims are considered significant environmental features that diminish fear of crime [51]. Inadequate lighting at nights and dense vegetation that generates “blind spots” create optimal conditions for criminals seeking to “observe without being noticed” [46,49,51]. Herzog and Flynn-Smith [52] investigate how the physical features of alleys, such as shade, curve, width, and length, evoke fear of crime. The findings show an inverse relationship between the width and linearity of an alley and perceived danger, with narrow and curved alleys perceived as more dangerous. Fear of crime significantly influences the behavior of residents, leading them to avoid outdoor activities and stay at home. This limits individual freedom and forces people to alter their daily routines [46,47,49,51]. As a result, public spaces become deserted and devoid of activities and attractions, further heightening the sense of fear [10]. However, a sustainable urban environment needs urban permeability to prevent gated communities, foster a pedestrian-friendly environment, enhance walkability, and minimize energy consumption [1,2,11,39,41,53,54].
2.2. Complexities of “Permeability” and “Safety” in Urban Environments
The impermeability of urban areas is no longer considered the sole solution to safety concerns in the second and third generations of CPTED, which address social sustainability [3]. Movements like New Urbanism (Congress for the New Urbanism, 1999) in the U.S. and Safe City in Australia (City of Gosnells, 2001) have shifted approaches from the physical constraints of the enclosure model to the social considerations of the encounter model. However, the tension between the two models has persisted so far. Several neighborhoods in the UK and the US effectively implemented the enclosure model by the 1990s, leading to a significant decrease in certain crimes, like burglary [4,13]. Any form of permeability that attracts external individuals can be recognized as a threat, resulting in less social control and more anonymity for offenders [6,55,56]. Multiple studies have confirmed that increased accessibility correlates with higher crime rates, particularly in property-related offenses [5,13,57,58]. This raises an important question: is the vulnerability of permeable streets a trade-off for their attractiveness, as they often host more crime-attracting activities?
Saraiva and Pinho [16] assert that permeable urban areas are appealing to offenders due to the availability of effective escape routes after committing a crime. However, people typically feel safer in the presence of others, initiating a self-reinforcing process in which events occur consecutively [10,16]. The defensible spaces can become “undefended” when there is a lack of engaging activities to be watched from windows [59]. If the mechanism of natural surveillance, a crucial principle of CPTED, fails, the environment will remain undefended. In this scenario, a criminal capable of circumventing target-hardening obstacles “is defended by the space itself to unobtrusively act, which generates offensive space” [16]. In preventing one crime, we may inadvertently facilitate another [11]. Fear of crime that is not necessarily associated with real crime incidences is the result of a mismatch between people’s spatial expectations and environmental characteristics [35]. It may be an overlooked consequence of impermeable urban environments devoid of protective people and activities. When “law abiding outsiders are excluded”, isolated spaces, which are ideal for crime, are created [60]. Imagined crimes that generate a sense of uncertainty and anxiety toward the environment deeply change behavioral pattern of users who worry about victimization. Fear of leaving the house results in a retreat from public spaces, undermining the sense of safety and subsequently leading to a vicious circle of further urban decay and fear [61]. Restricted community interactions can undermine social cohesion, which is a main objective of social CPTED [14]. A contradiction appears to have evolved between the physical strategies of CPTED, such as urban impermeability, and strategies of social CPTED, including social connectivity and community culture.
The lack of permeability is challenging, as it reduces social interactions, encourages the use of vehicles for a simple journey, elongates travel distances, limits connectivity, and reduces the attractiveness of streets [13]. However, uncontrolled spreading of permeability can also be a problem. Access to the rear of dwellings via unnecessary footpaths with minimal pedestrian flow diminishes natural surveillance and maintenance of the environment [38]. Walkways linking dead ends of a neighborhood create “leaky cul-de-sacs”, a form of excessive permeability. These places exhibit a markedly high burglary rate [2,13]. Excessive permeability depletes the natural surveillance resources of a neighborhood by dispersing movement. According to experiences of the City of Gosnells [62], excessive permeability leads to areas that receive little traffic, and “access-without-use” heightens risk. The strategies of CPTED should be regarded as a continual improvement process for safety and quality of life, rather than just the implementation of some physical measures [63]. This study seeks to identify problematic areas generated by physical limitations and evaluate their impacts on the social dynamics of a neighborhood.
2.3. Space Syntax, a Quantitative Assessment of the Relationship Between Permeability and Crime
Based on mathematical calculation methods, Space Syntax demonstrates a robust correlation between the spatial configuration of a street and pedestrian/vehicle movements. Urban permeability, characterized by ease of movement in different directions, is articulated in Space Syntax through the measures of connectivity, integration, and choice. Connectivity presents the number of local linkages a street has in its immediate surroundings. Shorter distances between intersections enhance urban connectivity, promoting permeability and creating district rich in choices. Streets with high integration values are the most accessible and central urban areas, characterized by diverse land uses. High values of the choice measure indicate streets that have the potential to serve as shortcuts. These measures are used to model and analyze different characteristics of urban spaces. Van Nes [54] sought to determine the spatial parameters that influence the walkability potential of neighborhoods through Space Syntax. She determined that inter-accessibility at all scales within a compact environment characterized by short blocks is the primary attribute that improves walkability. Sahin Körmeçli [64] conducted a morphological analysis of the Safranbolu historical region by using Space Syntax to examine the importance of accessibility for tourism and sustainable development of the historic context. Fan et al. [65] conducted a multi-faceted study of historic George Town’ pedestrian network through Space Syntax to identify improvement strategies. Researchers have widely used Space Syntax to study the relationship between crime and environments. Various crime types, including residential burglary, street robbery, drug dealing, and theft from cars, were investigated [66]. The movement models provided by Space Syntax were superimposed on the spatial distribution of crimes supplied by the police department. The studies reveal that there is a link between the configurational features of urban spaces and crime patterns [11,67]. It is understood that the uneven distribution of crime opportunity in cities is the result of uneven distributions of people and activity. Therefore, Space Syntax has become a powerful instrument “for investigating the influence of space on crimes” [13]. The findings of studies using Space Syntax can be summarized as follows:
- High integration values, at both local and global levels, which result in increased accessibility and density, are associated with many types of crime. The probability of crime escalates when coupled with poor choice values [13,58,68,69]. A city center with more accessibility and a concentration of activities often hosts more crime opportunities [66].
- Robberies tend to occur more frequently in urban spaces with high through-movement potential [12], while thefts from motor vehicles are more common on busy streets with high connectivity that are close to main routes [15].
- The chance of daytime street robbery is higher in areas with lower movement, but, after midnight, incidents are more frequent on streets with high movement [68].
- Segregated areas, characterized by restricted pedestrian movement and high connectivity, are prone to vandalism, graffiti, and harassment due to diminished natural surveillance and increased opportunities for escape [11].
- Residential burglary rates are highest in segregated neighborhoods with minimal integration and limited choice values. The deeper and more winding the cul-de-sac alley, the greater the risk of crime [13].
Although these findings have been confirmed by multiple studies, there is a danger of superficial interpretations of Space Syntax models. Hillier [13] explains the “flip-over” effect, which alters an area’s vulnerability based on local circumstances, regardless of its spatial configuration. This means that the crime rate can be low in a highly accessible and busy street that has articulated edges, well-lit areas, inter-visible dwellings, and appropriate natural surveillance [11,15,29]. Local features, such as rear alleys, tall blank garden walls that obstruct view, and basement entrances, can transform the typically safe short cul-de-sacs into unsafe areas [11,29]. The flip-over effect indicates that CPTED’s design strategies do not ensure enhancements in natural surveillance and the territoriality of residents [29]. Without studying the context, any interpretation can be misleading.
Space Syntax conducts analyses at both global (city) and local (neighborhood) scales. The correlation between the two scales reveals how local features of urban elements act within the context of the whole city. Space Syntax offers the possibility to identify extreme conditions of incompatibility in a neighborhood. An urban element exhibiting high local connectivity but low integration value generates a state of “excessive permeability” [13]. It depicts a permeable street that lacks accessibility, centrality, and attractiveness. Remaining at the blind side of residents without adequate supervision, the “leaky cul-de-sac” is a good example of high permeability without centrality [2]. Severe impermeability, the other extreme condition, refers to elements with a relatively high global integration value but low local connectivity. While these elements have the potential to serve as an accessible neighborhood center, improper interventions limit their local characteristics and render them secluded. The correlation between local choice (500 m) and global choice is meaningful to understand the frequency with which outsiders favor neighborhood shortcuts for navigation. A high correlation indicates a greater likelihood of using specific neighborhood elements in daily life. It is approved that the greater the correlation between local and global measures, the lower the crime rate [13,62,64]. The present study applies Space Syntax to investigate the relationship between urban impermeability and fear of crime. How have access limitations altered the urban structure of Kuruçeşme Neighborhood? Do physical restrictions affect inhabitants’ fear of crime?
3. Materials and Methods
3.1. Kuruçeşme Neighborhood as the Case Study
Located in the Bursa province of Türkiye, the historic Kuruçeşme Neighborhood serves as the case study. Bursa is located on the northwest slopes of Mount Uludağ at a latitude of 40.193298 and a longitude of 29.074202 to the southeast of the Sea of Marmara. It was a relatively small, fortified city established under the Byzantine Empire. The city underwent significant urban expansion when it became the capital of the Ottoman State in 1326. In the 14th and 15th centuries, new commercial and religious centers were built on the east and west sides of the ancient city [70]. The Kuruçeşme Neighborhood emerged on the northern foothills of the historic citadel (Hisar). Historically inhabited by Jews and Muslims, the neighborhood featured two synagogues, two mosques, a public bath, and a Dergah (dervish lodge) along its main urban axis, Muradiye Street, now known as Sakarya Street. Figure 1 illustrates the geographical location of Bursa and the situation of Kuruçeşme Neighborhood at the historic core of the city.
Figure 1.
The geographical location of Bursa and situation of Kuruçeşme Neighborhood are illustrated in four maps, the scales of which are enlarged from left to right. Red boxes and dotted lines indicate the zoomed-in sections.
Mismatch between old urban structures and contemporary demands generally leads to physical, functional, and economic “obsolescence” of historic urban districts [71]. Long-standing residents and businesses have relocated from older neighborhoods like Kuruçeşme to suburban areas with more modern amenities [72]. The physically degraded environment, characterized by deteriorated housing, attracted low-income tenants and unemployed immigrants, resulting in several socio-economic problems. The demographic data indicate a 30% reduction of the population in Kuruçeşme Neighborhood since 2008 [73]. The current population is 930, with 43% aged over 50 and over 80% lacking a college degree. Despite its unique cultural potential and its location between two UNESCO world heritage sites, “Tophane & Hanlar Bolgesi” in the east and “Muradiye Külliyesi” in the west, Kuruçeşme Neighborhood has a negative reputation due to its deteriorating environment and high levels of criminal activity. Figure 2 presents a bird’s eye view of Kuruçeşme Neighborhood and its nearby areas. “Who usurped the Kuruçeşme neighborhood?” is the topic of a local newspaper’s report that elucidates the unsettling feeling of visiting the neighborhood [18]. Three points highlight the significance of choosing Kuruçeşme as the case study.
Figure 2.
A bird’s eye view of Kuruçeşme Neighborhood and nearby areas.
- It is a historic neighborhood with high potential to be a cultural destination.
- Since the 1990s, the neighborhood has implemented access restrictions as part of the CPTED’s enclosure model.
- The neighborhood has gained a negative reputation for a high crime rate and the growing fear of crime.
3.2. Research Methodology
Two main research methods are applied in this study: urban morphology, including the quantitative techniques of Space Syntax, and field study, comprising observation and semi-structured, in-depth interviews as the qualitative method. Urban morphology, as “the systematic study of the form, shape, plan, structure, and functions of the built fabric” [74], is used to examine the changing urban structure of Kuruçeşme. Data are collected through library resources, including historical documents and maps, which are digitized for analysis. Three maps depicting distinct periods of Bursa are analyzed: the 1862 map (traditional Bursa), the 1921 map (the early urban modernization period), and the current map of Bursa. Figure 3 presents two old maps of Bursa. Space Syntax, developed in the 1980s by Hillier and Hanson [75], is used to evaluate the changing accessibility pattern of Kuruçeşme Neighborhood.
Figure 3.
The historical maps of Bursa. (a) The 1862 map represents the traditional structure of the city. (b) The 1921 map represents the early urban modernization period.
Space Syntax presents two types of movement: “to-movement” potential (the ease of accessibility from all surrounding elements) assessed through integration measures and “through-movement” potential (how individuals orientate and navigate through the urban system) evaluated through choice measures [11,76]. The study’s two main indicators are accessibility (centrality) and the potential for selection (attractiveness). These indicators are modeled using integration and choice measures at both the city (HH) and local (HH R2 or R500 m) levels to assess the movement pattern of Kuruçeşme. Integration describes how a street relates to others in a whole city or in a predefined local system. The fewer the changes of direction—i.e., syntactic steps—from a street to reach all locations in the system, the higher the global integration value of the street [77]. In other words, the more integrated a street, the shorter its topological distance to all other streets. Choice measures movement flowing through spaces. Areas with high global or local choice are located on the shortest paths from all origins or origins within a specific distance to all destinations [76]. The numerical values assigned to each street segment are hierarchically depicted by colors from red as the highest to orange, yellow, green, and blue as the lowest values. To be able to compare the values of measures in two distinct maps, the normalization formula is employed as follows:
x normalized = (x − x minimum)/(x maximum − x minimum)
The UCL Depthmap 10 program is used to conduct Space Syntax analyses. The software includes the scatter plot, a mathematical diagram used to assess the connection between two variables. Through the scatter plot, the correlations between connectivity values and global integration or between the local and global choices are assessed. Despite providing an objective and consistent method to analyze the environment, Space Syntax’s reliance on mathematical techniques is believed to overlook the socio-economic aspects of urban spaces. The reductionist approach of Space Syntax, which neglects the three-dimensional nature of the built environment, diminishes urban experience to movement, overlooks land use patterns, cultural preconceptions, and climate features, and has faced significant criticism [78,79]. Space Syntax also fails to notice local features, such as vegetation, trees, barriers, overpasses, and underpasses, which can significantly impact the visibility and safety of urban spaces [80]. Therefore, relying on just Space Syntax may be misleading; it should be supplemented with additional morphological techniques and field studies to conduct a thorough investigation of the urban environment.
Unfortunately, the request to receive recent crime statistics of Kuruçeşme Neighborhood was rejected by Bursa’s police department. A field study is conducted to collect physical evidence from the site through direct observation of users, passerby counting, and semi-structured, in-depth interviews. Observations of Kuruçeşme Neighborhood were frequently performed through deliberate monitoring of users and events in their natural setting. Field observations are recorded and documented through time-lapse photography, self-recording, note-taking, and checklists. The locations of images are determined on the map and overlaid with further analysis and documents to examine the area. Findings of the field study are interpreted to recognize users’ behavior patterns and routines within the neighborhood. The videos and reports provided by local news agencies are also used as evidence. The demographic data are collected via the internet sites of the Turkish Statistical Institute (TÜİK) and Endeksa.
In-depth interviewing, as a qualitative technique, involves conducting intensive, one-on-one conversations with a small group of respondents to gain deep insights into their perspectives on a particular idea, program, or situation [81]. Semi-structured, in-depth interviews are conducted with a volunteer, self-selected sample group who have lived in Kuruçeşme for a minimum of five years. The group comprises 16 adults, including 11 residents (8 women and 3 men), 4 shopkeepers, and the elected neighborhood head (i.e., the Mukhtar). In-depth interviews usually employ a smaller sample size compared to other methodologies due to their specific objectives of achieving a full understanding of events. In this study, participants are selected to encompass a diverse range of ages (4 individuals aged 20–35, 7 individuals aged 35–50, and 5 individuals aged 50–70), as well as varying gender and educational backgrounds. A sufficient sample size was determined when recurring themes and stories about the identified problem areas emerged during the interviews. Interviews that lasted 30 min on average were recorded either using audio-recording devices (with participant consent) or by means of field notes. In the coding process, initial codes are developed regarding the aims of the study. These codes are classified into three themes.
Theme 1: Personal information, including codes like age, sex, job, and education of the interviewees
Theme 2: Daily routines, social activities, and using public spaces, including codes like favorite places to walk, relationships with neighbors, places for gathering, using the park and the children’s playground, visiting Sakarya Street, and the inaccessibility of public areas.
Theme 3: Crime incidence and fear of victimization, including codes like places preferred to avoid, witnessing or hearing a crime, and carrying self-defense weapons.
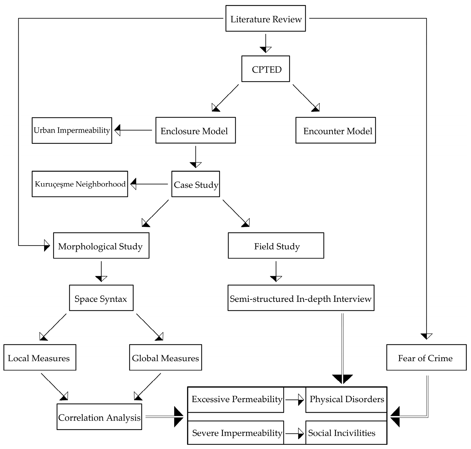
The initial codes are used to prepare the open-ended questions for interviews. The list of questions is provided in Appendix A. After conducting the interviews, descriptive coding is employed to organize the transcriptions of interviews. Regarding the two focused areas, the codes are classified, and final evaluations are made. Figure 4 displays the research methodology flowchart, illustrating the sequential procedures for data collection, analysis of the findings, and conclusion formulation.
Figure 4.
The research methodology flowchart.
4. Results
4.1. Morphological Analyses
To investigate the impacts of environmental interventions in a historic neighborhood, it is essential to analyze the morphological characteristics of the context. Three maps, scaled within a square with a side length of 4 km, are selected to study the urban transformation of Bursa.
- The 1862 map, depicting detailed cadastral information of the city prior to urban transformation, displays the historic layout of Bursa.
- The 1921 map illustrates the initial process of urban modernization as new modern streets began to change the old urban fabric of Bursa.
- The 2018 map presents the current layout of Bursa.
The traditional map of Bursa, as depicted in Figure 5, presents an organic urban structure with a commercial center, including several caravanserais. The urban development of Ottoman cities in the 19th century resulted in the construction of new streets. The maps illustrate the evolution of Bursa’s urban structure at the city level over time. A square with a side length of 1 km, depicted in red on the maps, is used for close examination of the Kuruçeşme Neighborhood.
Figure 5.
The transformation of the urban structure of Bursa over time. The maps are framed within a square with a side length of 4 km.
Figure 6 illustrates the urban transformation of Kuruçeşme Neighborhood based on maps framed within a square with a side length of 1 km. The 1862 map indicates that Muradiye (Sakarya) Street served as a significant connector between the eastern and western parts of the city. It constituted an urban spine from which the paths of the historic Kuruçeşme Neighborhood branched out. As it can be seen in the 1921 map in Figure 6, through urban modernization, Altıparmak Street was constructed at the northern edge of Kuruçeşme in order to facilitate vehicle transportation. From then on, the new street has attracted more movements and, consequently, commercial and administrative functions. In the current map of Bursa, it can be seen that the main activities are concentrated along Altıparmak Street. Except for the taverns and restaurants at the beginning of Sakarya Street, there is no considerable urban node in the neighborhood. This indicates that Kuruçeşme has no neighborhood center as an urban node at the present time. Muradiye (Sakarya) Street, which was once a socio-economic urban axis connecting the commercial center with the Muradiye Complex, has diminished in function and importance.
Figure 6.
The urban transformation of Kuruçeşme Neighborhood through the construction of Altıparmak Street. The maps are framed within a square with a side length of 1 km.
Beginning in the early 2000s, urban interventions were initiated in Kuruçeşme to mitigate rising crime and vandalism. Some alleys were closed using gate doors, and security guard stations were established at multiple locations for official monitoring. After a while, the government removed the stations due to their financial burden. Figure 7 illustrates the locations and photographs of restricted pathways in Kuruçeşme Neighborhood. Certain paths have turned into neglected zones overgrown with foliage, as illustrated in Figure 7, photographs 3 and 4. The gate door of the alley depicted in photograph 5 is no longer locked. A large metal gate door closed the pedestrian walkway that originated from the tourist zone of Tophane and encircled the historic fortification wall (photograph 1 in Figure 7). Sakarya Street, the most important urban axis, has been closed to vehicle traffic and is now partially occupied by fish restaurants and taverns (photograph 7 in Figure 7). Some alleys have been illegally converted into cul-de-sacs by owners using them as private spaces (photograph 6 in Figure 7).
Figure 7.
The access restrictions implemented in different points of Kuruçeşme Neighborhood.
4.2. Space Syntax Analyses
Figure 8 presents the models of four Space Syntax measures, including the global integration (HH), local integration (HHR3), global choice (T1024), and local choice (R500 metrics), conducted using Bursa’s three maps framed in squares with a side length of 4 km. The traditional map, the current map, and the current map without imposed access restrictions on Kuruçeşme Neighborhood are used in the analyses. The aim is to understand how the spatial configuration of the historic Kuruçeşme has changed. The current map, devoid of imposed access restrictions, contributes to evaluating the impacts of new interventions on the accessibility pattern of the neighborhood.
Figure 8.
The models of four Space Syntax measures conducted using three maps framed in squares, each with a side length of 4 km.
The models display a spectrum of colors, ranging from red to orange, yellow, green, and blue, presenting the highest to the lowest values. In Figure 9, the models are framed in squares with a side length of 1 km to provide a detailed view of Kuruçeşme Neighborhood.
Figure 9.
The models of four Space Syntax measures illustrate the Kuruçeşme Neighborhood in squares, each with a side length of 1 km.
Regarding the numerical values presented in Table 1, the average global integration (how a street relates to others in the whole city) value has increased from 0.40 in the traditional model to 0.73 in the current model. However, the standard deviation has also increased from 0.18 to 0.59, indicating that the integration of modern Bursa is not homogeneous in all systems. As it can be seen in the global and local integration models, the new streets like Altıparmak have obtained very high values compared with the traditional axes.
Table 1.
The numerical values of the measures of Space Syntax for the traditional and the current model of Bursa.
The analyses show that Sakarya (Muradiye) Street of Kuruçeşme has lost its historic centrality, accessibility, and through-movement potential (attractiveness or appeal for selection) at both the city and neighborhood levels. The decrease in the local integration (HH R3) value, which indicates how a street relates to others in 3 topological distances from it, from 0.81 (the traditional map) to 0.24 (the current map), is significant. The traditional street’s local integration (HHR3) value (2.47) was almost twice the total average (1.48) of the model, revealing its important situation in the historic city. However, its current value (1.34) is less than the total average of the current model of Bursa (1.76). The reduction of the choice value (the shortest paths from all origins to all destinations) from 0.25 to 0.001 is also considerable, indicating that Sakarya Street is not able to attract movement anymore. Field studies validated the findings of the Space Syntax. Gate counts revealed that the flow rate for modern Altıparmak Street is approximately 340 persons and vehicles every ten minutes, in contrast to Sakarya Street, which registers merely 20 every ten minutes.
The local integration and local choice R500 metrics (the shortest paths from origins in 500 m of an element to all destinations) are highly effective at identifying the center of activities within a neighborhood. The analyses reveal that Kuruçeşme currently lacks a robust neighborhood center, which could serve as a crucial activity node. To evaluate the impacts of access restrictions on the accessibility pattern of the neighborhood, a map without imposed access limitations is prepared, and Space Syntax analyses are repeated. Making a comparison with the current models demonstrates that Sakarya Street has lost its accessibility, centrality, and through-movement potentials through interventions. If access limitations were not implemented, Sakarya Street would have a higher local integration value (0.34 instead of 0.24) and a higher local choice value (0.06 instead of 0.04). The construction of modern streets in the first stage and then CPTED’s interventions have marginalized Kuruçeşme.
To better understand how elements of Kuruçeşme Neighborhood act on the city scale, correlation analyses are conducted between local and global measures using the scatter plot of the Depthmap program. A strong correlation coefficient (close to one) indicates that locally integrated routes are also significantly integrated at the city level. In this condition, a neighborhood can benefit from the urban mobility of the city [76]. It is proven that higher local and global correlations are associated with reduced crime rates [13,62,64,76]. Figure 10a presents two scatter plot analyses performed for the elements of Kuruçeşme Neighborhood. The upper figure depicts the correlation between segment connectivity, which refers to the number of local connections each street in the neighborhood has, and the global integration (T1024). The correlation between them is too weak (R2: 0.07), indicating that Kuruçeşme possesses a segregated urban structure with respect to the surrounding elements. A low correlation between the connectivity and the global integration, known as intelligibility, typically occurs when a neighborhood has a fragmented street network and primary routes are located at the edge rather than traversing the area [76]. On the same scatter plot diagram, the segments with high connectivity values and low global integration values are selected and highlighted in blue on the map in Figure 10b. These incompatible elements, characterized by “excessive permeability”, fail to generate movement and activity, despite the high local permeability. It can be seen that the segments with excessive permeability primarily emerged in the neighborhood park. In the second analysis, the segments with low connectivity and high global integration values are selected and depicted in red on the map in Figure 10b. Despite possessing the ability to attract movements on a city scale, these elements lack adequate local connections to fulfill their urban role. Located on Sakarya Street, these elements represent the incompatible state of “severe impermeability”.
Figure 10.
The correlation analyses between local and global measures of Kuruçeşme Neighborhood: (a) the upper scatter plot illustrates the correlation between segment connectivity and global integration (T1024), and the lower scatter plot depicts the correlation between local choice (R500 metric) and global choice (T1024). (b) The elements with high incompatibility, highlighted on the scatter plots in red, blue, and orange colors, are depicted on the map. The red and orange segments on the map exhibit the conditions of “excessive permeability”, while the blue elements indicate “severe impermeability”.
The lower scatter plot analysis in Figure 10a illustrates the correlation between global choice (T1024) and local choice (R500 metric) in Kuruçeşme. The correlation between them is moderate (R2: 0.48). The most uncorrelated elements on the scatter plot that exhibit high local choice and low global choice values are selected and illustrated in orange on the map in Figure 10b. Some segments of Sakarya Street and other alleys are revealed on the map. Despite their high walkability potential, the orange segments lack sufficient attractiveness to be chosen by individuals and present the state of severe impermeability. Local elements characterized by “excessive permeability” and “severe impermeability” represent areas that exhibit the greatest incompatibility with the global scale. The findings demonstrate that the spatial configuration of Kuruçeşme Neighborhood, particularly in the park and on Sakarya Street, is not integrated at the city level.
A Summary of Space Syntax Findings
Space Syntax analyses demonstrate that Sakarya (Muradiye) Street, the most important urban axis of Kuruçeşme Neighborhood, has lost its historic centrality, accessibility, and attractiveness. While urban modernization in the early 19th century had a major impact on the isolation of the neighborhood, analyses show that the recently conducted access restrictions are also effective. The urban impermeability of Kuruçeşme Neighborhood has increased due to the interventions. The correlation analyses between local and global measures indicate the poor integration of the neighborhood with the city. The most incompatible elements are identified on the scatter plot diagram and displayed on the map. Elements with high connectivity values and low global integration values are characterized by “excessive permeability”, which primarily emerge in the neighborhood park. Elements with low connectivity and high global integration values are characterized by the “severe impermeability” that exists on Sakarya Street.
4.3. The Semi-Structured, In-Depth Interviews
Through Space Syntax analyses, the park and Sakarya Street are identified as the most incompatible areas characterized by “excessive permeability” and “severe impermeability”, respectively. The semi-structured, in-depth interview is applied to evaluate the attitudes of inhabitants regarding these areas in terms of fear of crime. The open-ended questions of the semi-structured, in-depth interviews are organized from general to specific and designed to be clear and straightforward. It aims to encourage interviewees to share their experiences and feelings, particularly for the focused areas. The list of open-ended questions is provided in Appendix A.
The main findings of the interviews can be summarized as follows:
- The taverns at the entrance to Sakarya Street are generally blamed for limiting car traffic, privatizing public places, harassing pedestrians, and fostering social incivilities by luring sex workers and drug dealers.
- Homeless individuals and drug addicts occupy abandoned buildings and engage in crime and violence.
- Young hooligans, drinkers, and dangerous-looking individuals can be seen in the countless concealed areas of the neighborhood park.
- Alcohol consumption in the park and the surrounding pathways instills fear in residents, who believe that drunk people exhibit erratic and menacing behavior, including harassment.
- At night, the park becomes more frightening, prompting some respondents to opt for longer yet safer paths to their destinations.
- The taverns on Sakarya Street become a crowded place at night, but inhabitants do not prefer to pass the street because of the illegitimate users.
- Two decades ago, when security guard stations (official surveillance) were established at multiple locations throughout the park, residents utilized the park more frequently than they do currently.
- The fear of being victimized is higher in women, who do not tend to bring their children to the wretched park alone and prefer to keep them at home.
- The Mukhtar (the head of the neighborhood) stated: “gate doors without security guards do not protect inhabitants of Kuruçeşme because the criminals pass them conveniently”.
Microsoft Word is used for descriptive coding and organizing the notes and transcriptions from interviews. Regarding the two focused areas, the codes are classified in two groups as follows:
- The neighborhood park’s extreme permeability is ascribed to codes like inadequate maintenance, physical disorders, vandalism, the presence of invisible areas, alcohol consumption, and women’s heightened fear of crime.
- Sakarya Street, characterized by severe impermeability, is associated with codes like privatizing public spaces, increasing social incivilities, and restricted access accompanied by harassment.
Regarding the interviews, it is identified that the symbols evoking fear of crime are different between the neighborhood park and Sakarya Street. The neighborhood park, marked by its excessive permeability, is a filthy environment, replete with broken liquor bottles on the ground, remnants of fire ashes at corners, graffiti, and damaged public property (Figure 11). Except for small groups of men drinking, listening to loud music, and riding motorcycles, the park is usually lonely and desolate. During multiple visits to the park at different times of the day, the playground was rarely used by children. At night, the park becomes more dangerous, with low visibility and more desolation. It can be inferred that the lack of natural surveillance has led to several physical disorders in the park that evoke fear of crime. The park’s excessive permeability increases the potential for specific uses that do not enhance environmental safety.
Figure 11.
Physical disorders of the neighborhood park of Kuruçeşme: the iron railings and garbage bins of the playground were stolen. The 2014 photo is provided by Google Maps [82].
Sakarya Street, characterized by its severe impermeability, has a well-kept and neat environment filled with trading units, such as taverns at the entrance, massage salons, cafes, and markets down the street (Figure 12). While it is not crowded during the day, it becomes a popular place at night. The severe impermeability of Sakarya Street allowed owners to privatize the public realm. Extreme territoriality concentrated particular activities and users, leading to social incivilities that evoke fear of crime.
Figure 12.
Taverns at the entrance of Sakarya Street and other trading units in the continuation.
5. Discussion
The primary hypothesis of this study posits that access constraints lead to environmental characteristics that evoke fear of crime. In order to test the hypothesis, the research was conducted in two steps: firstly, a morphological study of the urban structure and its transformation process, and, secondly, a qualitative study to assess fear of crime in the focused areas. Space Syntax analyses reveal that urban interventions have changed the movement pattern of Kuruçeşme Neighborhood. The construction of modern streets and then target-hardening interventions have transformed the accessibility, centrality, and attractiveness of the historic neighborhood. The numerical values demonstrate the increasing impermeability of Kuruçeşme and a reduction in its movement possibilities. By changing an area’s movement pattern, its socio-economic structure, land use pattern, and environmental safety are also changed [66,75,76]. Sakarya Street, the main urban axis and socio-economic center of Kuruçeşme, has experienced a significant decline in its local integration (HH R3) value. The local integration, which indicates how a street relates to others at the block level (three topological distances from it), illustrates a neighborhood’s center as the most accessible area at the local level [35,83]. The analyses reveal that Kuruçeşme has no considerable urban node for gatherings and social events.
The correlation analysis between local and global measures of Space Syntax provides significant insights into the configurational relationship between the neighborhood and the city. It is proven that higher local and global correlations are associated with lower crime rates [13,37,69]. The correlation between segment connectivity as a local measure and T1024 integration as a global measure is too weak in Kuruçeşme, indicating the fragmented street network and segregated urban structure [76]. The correlation analysis is also applied to identify the most uncorrelated elements exhibiting the highest incompatibility. The elements with high segment connectivity but low T1024 integration values are recognized as areas with “excessive permeability”. Despite the fact that these areas are locally permeable, they lack accessibility and centrality at the city level. Kuruçeşme’s park is identified as a public area with excessive permeability. The problematic areas, like leaky cul-de-sacs with high burglary rates, were already recognized as excessively permeable areas [2,13]. This study demonstrates that the lack of natural surveillance in the neighborhood park with excessive permeability has generated several physical disorders that are associated with fear of crime. The other incompatibility is areas with “severe impermeability” that are identified by selecting elements with relatively high integration but low connectivity values. Although possessing significant capacity to draw movement and activity, the local impermeability hinders their effective operation. The areas with severe impermeability are known to be strongly observed and possessed by inhabitants of residential areas [4,6,7]. However, conditions in the communal areas of a neighborhood may change. This study reveals that the severe impermeability of Sakarya Street as a public urban axis provides grounds for extreme territoriality. Non-inhabitant shopkeepers have exploited the street for their own gain, resulting in social incivilities that evoke fear of crime [17].
Examining the identified problematic areas through the semi-structured interviews reveals how urban impermeability increases fear of crime. Access restrictions in Kuruçeşme Neighborhood have reduced the accessibility, centrality, and attractiveness of public areas. Low movement potentials have led to a decrease in the presence of reputable strangers, who typically contribute to the safety of the urban environment. The absence of responsible users has left the area clear of observers and natural surveillance [2,9,10]. The physical obstacles are either easily breached by lawbreakers or are controlled by organized criminals themselves [16,59]. Access limitation allows Sakarya Street to be used by specific organizations disseminating societal incivilities. Environmental constraints protect criminals, who can act freely in the absence of real observers [33]. The antisocial behaviors of illegitimate users in Kuruçeşme’s park have resulted in physical disorders, thereby impacting the social dynamics of the area. The inhabitants prefer to stay at home instead of participating in simple outdoor activities like using the children’s playground. The desolate public spaces, coupled with environmental signs of danger, raise the fear of crime, which in turn leads to a further reduction in social interactions [63]. Particular groups, like women and children, have been affected more than others in Kuruçeşme. This significantly undermines social cohesion and social connectivity, which are the main strategies of social CPTED [14]. The decline in outdoor social activities and natural surveillance reproduces more fear of crime and more physical disorders. The present study illustrates how urban impermeability triggers a detrimental cycle: The diminished presence of observers causes low natural surveillance and the reduction of outdoor activities, subsequently leading to the emergence of physical disorders, which foster an escalating fear of crime; this fear of crime adversely changes the social behavior of residents and perpetuates the deterioration of a neighborhood’s social dynamics.
6. Conclusions
The present study contributes to our understanding of the complex relationship between urban impermeability and fear of crime. Physical CPTED proposes strategies, such as access control and target hardening, that generate urban impermeability to prevent criminal incidents. It is revealed that physical constraints can lead to the degradation of public areas. The quantitative analyses of Space Syntax demonstrate that the isolation of Kuruçeşme Neighborhood has generated problematic areas. The incompatibility between the configurational features of the neighborhood and the city has made the park an excessively permeable area and Sakarya Street a severe impermeable realm. The mechanisms of natural surveillance and territoriality are weakened by the elimination of responsible observers in these areas. These urban spaces are transformed into undefended spaces exhibiting many indicators of danger that evoke fear of crime. The fear of victimization has considerably decreased inhabitants’ daily activities and social interactions. The present study demonstrates that signs of dangers can be different in areas with various configurational features. The park with excessive permeability suffered from physical disorders and desolation. Sakarya Street, with severe impermeability, is seized by groups with social incivility. Public spaces of Kuruçeşme fail to draw individuals for communal activities, leading to a decline in social connectivity.
One of the limitations of the present study is that the role of urban impermeability on the fear of crime could not be fully assessed. Demographic and sociocultural factors that deeply affect an individual’s perception of safety were not included. After the possible removal of physical restrictions in Kuruçeşme Neighborhood, a comparative study could be conducted in the future. Assuming that the demographic features remain unchanged, the role of environmental factors could be more accurately assessed. The present study also lacks differentiation between users’ personal characteristics, such as age, gender, and education. Future studies can assess the influence of urban impermeability on crime-related fear considering these parameters. Alternative contexts can apply the proposed correlation analyses to identify incompatible areas characterized by “excessive permeability” and “severe impermeability”. If the areas exhibit the same physical signs that evoke fear of crime, the consistency and reliability of the findings will improve. This study underscores the significance of morphological analyses for designing historic neighborhoods that are physically and socio-economically more vulnerable. Without analyzing the processes that have produced and transformed a historical context, any intervention can be problematic. CPTED strategies should be seen as a design process requiring observation, maintenance, and improvement after implementation. Sudden physical interventions, such as installing gates to restrict movement, can produce unexpected results. The case of Kuruçeşme signifies the importance of environmental design in the social dynamics of a neighborhood.
Author Contributions
Conceptualization, M.S. and M.G.; methodology, M.S.; digitalization of maps and software analyses, M.S.; validation, M.S. and M.G.; formal analysis, M.S.; investigation, M.S. and M.G.; resources, M.S. and M.G.; data curation, M.S. and M.G.; writing—original draft preparation, M.S.; writing—review and editing, M.G.; visualization, M.S.; field study and conducting interviews, M.S. and M.G. All authors have read and agreed to the published version of the manuscript.
Funding
This research received no external funding.
Institutional Review Board Statement
The study was conducted according to the guidelines of the Declaration of Helsinki and approved by the Research Ethics Board of Bursa Technical University (protocol code: E-69707128-050.04-171711; date of approval: 15 October 2024).
Informed Consent Statement
Informed consent was obtained from all subjects involved in the study.
Data Availability Statement
Most of the used documents, like the historic maps and demographic data, can be obtained from the websites of Bursa Metropolitan Municipality, www.bursa.bel.tr/, accessed on 21 July 2024 and the Turkish Statistical Institute, www.tuik.gov.tr/ accessed on 01 September 2024. Other data will be made available upon request.
Acknowledgments
We would like to thank A.P., the elected Mukhtar of Kuruçeşme Neighborhood, for his support during the field study. We are also grateful to the Project Support Office of Bursa Technical University for their technical assistance.
Conflicts of Interest
The authors declare no conflicts of interest.
Appendix A
This study used semi-structured, in-depth interviews as a qualitative method to evaluate the inhabitants’ perspectives concerning the Kuruçeşme Neighborhood. The interviews are conducted using some open-ended questions prepared regarding the aims of the study. The questions are as follows:
- For how many years have you resided in this neighborhood? What is the size of your family? Can you tell us a little about yourself?
- Which streets do you usually walk on in the neighborhood, and where do you do your shopping?
- How is your relationship with neighbors? Is there a special place on the street or at the local park for this purpose? Are there any locations that are not easily accessible for you?
- How often do you go to the neighborhood park? If you have children, do you take them to the playground? What do you think about the gate doors that restrict access to the park?
- Is there a place in the neighborhood that you want to avoid, fear visiting, or feel uncomfortable in? Do you think that the gate doors increase the safety of Kuruçeşme?
- Do you have a preferred location in your neighborhood for meeting friends?
- Have you encountered or closely observed a crime (such as robbery, pickpocketing, murder, or assault) in the neighborhood? Have you seen or heard about a negative incident that happened to someone you know in the past?
- Are you carrying any self-defense weapons in the park or streets?
- How frequently do you visit the shops on Sakarya Street, particularly the area of fish restaurants and taverns? What do you think about the street’s access limitations?
References
- Handy, S.L.; Boarnet, M.G.; Ewing, R.; Killingsworth, R.E. How the Built Environment Affects Physical Activity Views from Urban Planning. Am. J. Prev. Med. 2002, 23, 64–73. [Google Scholar] [CrossRef] [PubMed]
- Cozens, P.; Love, T. Manipulating Permeability as a Process for Controlling Crime: Balancing Security and Sustainability in Local Contexts. Built Environ. 2009, 35, 346–365. [Google Scholar] [CrossRef]
- Larco, N.; Knudson, K. The Sustainable Urban Design Handbook; Routledge: New York, NY, USA, 2024; ISBN 9781315671239. [Google Scholar]
- Newman, O. Defensible Space; Crime Prevention Through Urban Design; Macmillan Publishing: New York, NY, USA, 1973; ISBN 978-0020007500. [Google Scholar]
- Taylor, R.B. Crime Prevention through Environmental Design (CPTED): Yes, No, Maybe, Unknowable, and All of the Above. In Handbook of Environmental Psychology; Bechtel, R.B., Churchman, A., Eds.; John Wiley & Sons, Inc: Hoboken, NJ, USA, 2002; pp. 413–427. ISBN 0-471-40594-9. [Google Scholar]
- Taylor, R.B.; Koons, B.A.; Kurtz, E.M.; Greene, J.R.; Perkins, D.D. Street Blocks with More Nonresidential Land Use Have More Physical Deterioration: Evidence from Baltimore and Philadelphia. Urban Aff. Rev. 1995, 31, 120–136. [Google Scholar] [CrossRef]
- Town, S.; O’Toole, R. Crime-Friendly Neighbourhoods: How ‘New Urbanist’ Planners Sacrifice Safety in the Name of ‘Openness’ and ‘Accessibility’. Reason 2005, 36, 30–36. [Google Scholar]
- Crowe, T.; Fennelly, L.J. Crime Prevention through Environmental Design, 3rd ed.; Elsevier Inc.: Amsterdam, The Netherlands, 2013. [Google Scholar]
- Jacobs, J. The Death and Life of Great American Cities; Random House: New York, NY, USA, 1961. [Google Scholar]
- Gehl, J. Cities for People; Island Press: Washington, DC, USA, 2010. [Google Scholar]
- Hillier, B.; Sahbaz, O. Crime and Urban Design: An Evidence-Based Approach. In Designing Sustainable Cities; Cooper, R., Evans, G., Boyko, C., Eds.; Blackwell Publishing Ltd.: Hoboken, NJ, USA, 2009; pp. 163–185. ISBN 978-1-4051-7915-7. [Google Scholar]
- Matijosaitiene, I. Combination of CPTED and Space Syntax for the Analysis of Crime. Safer Communities 2016, 15, 49–62. [Google Scholar] [CrossRef]
- Hillier, B. Can Streets Be Made Safe? Urban Des. Int. 2004, 9, 31–45. [Google Scholar] [CrossRef]
- ISO BS ISO 22341:2021; Internatıonal Standard Security and Resilienc—and Attributes. ISO: Geneva, Switzerland, 2021.
- van Nes, A.; Lopez, M. Macro and Micro Scale Spatial Variables and the Distribution of Residential Burglaries and Theft from Cars: An Investigation of Space and Crime in the Dutch Cities of Alkmaar and Gouda. J. Sp. Syntax 2010, 1, 296–314. [Google Scholar]
- Saraiva, M.; Pinho, P. A Comprehensive and Accessible Approach to Crime Prevention in the Planning and Design of Public Spaces. Urban Des. Int. 2011, 16, 213–226. [Google Scholar] [CrossRef]
- Pain, R.; Williams, S.; Hudson, B. Auditing Fear of Crime on North Tyneside: A Qualitative Approach. In Proceedings of the British Criminology Conference: Selected Proceedings, Liverpool, UK, 13–16 July 1999; British Society of Criminology: Hertfordshire, UK, 1999; Volume 3. [Google Scholar]
- Şahin, Ç. Kuruçeşme Mahallesini Kimler Gasbetti. Nöbetçi Gazete Bursa Newsp. 2023. Available online: https://www.nobetcigazete.com/yazarlar/cagla-sahin/kurucesme-mahallesini-kimler-gasbetti/1232/ (accessed on 30 September 2024).
- Erkan, N.Ç.; Topçu Sevin, B. Gender-Based Differences in Fear of Crime in Public Spaces. Urbani Izziv 2021, 32, 87–97. [Google Scholar] [CrossRef]
- Karakus, O.; McGarrell, E.F.; Basibuyuk, O. Fear of Crime among Citizens of Turkey. J. Crim. Justice 2010, 38, 174–184. [Google Scholar] [CrossRef]
- Bilen, Ö.; Aşkın, Ö.E.; Büyüklü, A.H.; Ökten, A.; Gür, M. Suç Korkusu, İstanbul İlçelerinde Arasinda Mekansal Açidan Nasil Farklilaşir? NWSA Acad. J. 2013, 8, 153–164. [Google Scholar] [CrossRef]
- Duru, H. Liselerin, İçkili Yerlerin ve Kahvehanelerin Sokak Üzerinde Oluşan Suça Etkisi. Süleyman Demirel Üniversitesi Hukuk Fakültesi Derg. 2013, 3, 25–130. [Google Scholar]
- Aytaç, S.; Derdiman, R.C.; Baştürk, Ş.; Öngen, B. Kent Güvenliği Olarak Suç Korkusu: Bursa Örneği. J. Eng. Sci. Des. 2015, 3, 259–267. [Google Scholar]
- Ribeiro, J.T.; Vieira, A.R.; Rosado, S.; Serdoura, F. Innovative Approach to Promoting Walkability in Lisbon. Urban Sci. 2024, 8, 61. [Google Scholar] [CrossRef]
- Brantingham, P.L.; Brantingham, P.J. Understanding Crime with Computational Topology. In The Criminal Act; Andresen, M.A., Farrell, G., Eds.; Palgrave Macmıllan: London, UK, 2015; pp. 131–145. ISBN 978-1-137-39131-5. [Google Scholar]
- Iliyasu, I.I.; Abdullah, A.; Marzbali, M.H. Urban Morphology and Crime Patterns in Urban Areas: A Review of The Literature. Malaysian J. Sustain. Environ. 2022, 9, 213. [Google Scholar] [CrossRef]
- Ventorim, F.C.; Netto, V.M. The Hidden Connections of Urban Crime: A Network Analysis of Victims, Crime Types, and Locations in Rio de Janeiro. Urban Sci. 2024, 8, 72. [Google Scholar] [CrossRef]
- Brantingham, P.L.; Brantingham, P.J.; Vajihollahi, M.; Wuschke, K. Crime Analysis at Multiple Scales of Aggregation: A Topological Approach. In Putting Crime in its Place: Units of Analysis in Geographic Criminology; Weisburd, D., Bernasco, W., Bruinsma, G.J.N., Eds.; Springer: New York, NY, USA, 2009; pp. 87–107. ISBN 9781441909732. [Google Scholar]
- Chih-Feng Shu, S. Housing Layout and Crime Vulnerability. Urban Des. Int. 2000, 5, 177–188. [Google Scholar] [CrossRef]
- Brantingham, P.L.; Brantingham, P.J. Nodes, Paths and Edges: Considerations on The Complexity of Crime and The Physical Environment. J. Environ. Psychol. 1993, 13, 3–28. [Google Scholar] [CrossRef]
- Brantingham, P.J.; Brantingham, P.L.; Andresen, M.A. The Geometry of Crime and Crime Pattern Theory License: Creative Commons Attribution 4.0 International License (CC-BY 4.0) CrimRxiv. In Environmental Criminology and Crime Analysis; Wortley, R., Townsley, M., Eds.; Routledge: London, UK, 2017; pp. 117–135. ISBN 9781315709826. [Google Scholar]
- Jeffery, C.R. Crime Prevention Through Environmental Design. Am. Behav. Sci. 1971, 14, 598. [Google Scholar] [CrossRef]
- Kitchen, T.; Schneider, R.H. Crime Prevention and the Built Environment; Routledge: London, UK, 2007; ISBN 9781134191147. [Google Scholar]
- Mihinjac, M.; Saville, G. Third-Generation Crime Prevention through Environmental Design (CPTED). Soc. Sci. 2019, 8, 182. [Google Scholar] [CrossRef]
- Hillier, B. A Theory of the City as Objects: Or, How Spatial Laws Mediate the Social Construction of Urban Space. Urban Des. Int. 2002, 7, 153–179. [Google Scholar] [CrossRef]
- Cozens, P.; Love, T. A Review and Current Status of Crime Prevention through Environmental Design (CPTED). J. Plan. Lit. 2015, 30, 393–412. [Google Scholar] [CrossRef]
- Saville, G.; Cleveland, G. CPTED and the Social City: The Future of Capacity Building. CPTED J. 2006, 4, 45–53. [Google Scholar]
- Armitage, R. Crime Prevention through Housing Design: Policy and Practice; Palgrave Macmıllan: London, UK, 2013; ISBN 978-0-230-35617-7. [Google Scholar]
- Zhao, P.; Wan, J. Examining the Effects of Neighbourhood Design on Walking in Growing Megacity. Transp. Res. Part D Transp. Environ. 2020, 86, 102417. [Google Scholar] [CrossRef]
- Zakaria, J.; Ujang, N. Comfort of Walking in the City Center of Kuala Lumpur. Procedia Soc. Behav. Sci. 2015, 170, 642–652. [Google Scholar] [CrossRef]
- Vural Arslan, T.; Durak, S.; Dizdar Gebesce, F.; Balcik, B. Assessment of Factors Influencing Walkability in Shopping Streets of Tourism Cities: Case of Bursa, Turkey. Int. J. Tour. Cities 2018, 4, 330–341. [Google Scholar] [CrossRef]
- Zaleckis, K.; Chmielewski, S.; Kamičaitytė, J.; Grazuleviciute-Vileniske, I.; Lipińska, H. Walkability Compass—A Space Syntax Solution for Comparative Studies. Sustain. 2022, 14, 2033. [Google Scholar] [CrossRef]
- Ruirui, Z.; Jing, K.T.; Hao, L.; Xiao, J.; Yee, H.C. Application of the Third Generation Crime Prevention Through Environmental Design on University Campuses. J. Adv. Res. Appl. Sci. Eng. Technol. 2023, 33, 406–423. [Google Scholar] [CrossRef]
- Cozens, P.; Babb, C.; Stefani, D. Exploring and Developing Crime Prevention through Environmental Design (CPTED) Audits: An Iterative Process. Crime Prev. Community Saf. 2023, 25, 1–19. [Google Scholar] [CrossRef]
- Ferraro, K.F. Fear of Crime: Interpreting Victimization Risk; State University of New York Press: New York, NY, USA, 1995; ISBN 978-0791423707. [Google Scholar]
- Warr, M. Dangerous Situations: Social Context and Fear of Victimization. Soc. Forces 1990, 68, 891–907. [Google Scholar] [CrossRef]
- Ratnayake, R. Fear of Crime in Urban Settings: Influence of Environmental Features, Presence of People and Social Variables. Bhúmi Plan. Res. J. 2013, 3, 30–43. [Google Scholar] [CrossRef]
- Kelling, G.L.; Wilson, J.Q. Broken Windows: The Police and Neighborhood Safety. Atlantic 1982, 249, 29–38. [Google Scholar]
- Maruthaveeran, S.; Van den Bosh, C.K. Fear of Crime in Urban Parks—What the Residents of Kuala Lumpur Have to Say? Urban For. Urban Green. 2015, 14, 702–713. [Google Scholar] [CrossRef]
- Skogan, W.G. Measuring What Matters: Crime, Disorder, and Fear. In Measuring What Matters: Proceedings From the Policing Research Institute Meetings; Langworthy, R.H., Ed.; Department of Justice: Washington, DC, USA, 1999; pp. 37–88. [Google Scholar]
- Fisher, B.S.; Nasar, J.L. Fear of Crime in Relation to Three Exterior Site Features: Prospect, Refuge, and Escape. Environ. Behav. 1992, 24, 35–65. [Google Scholar] [CrossRef]
- Herzog, T.R.; Flynn-Smith, J.A. Preference and Perceived Danger as a Function of the Perceived Curvature, Length, and Width of Urban Alleys. Environ. Behav. 2001, 33, 653–666. [Google Scholar] [CrossRef]
- Alexander, C.; Al-Hagla, K.S. We Are Searching for Some Kind of Harmony between Two Intangibles: A Form Which We Have Not yet Designed and a Context Which We Cannot Properly Describe. Towards a Sustainable Neighborhood: The Role of Open Spaces. Int. J. Archit. Res. 2008, 2, 162–177. [Google Scholar]
- van Nes, A. Spatial Configurations and Walkability Potentials. Measuring Urban Compactness with Space Syntax. Sustainability 2021, 13, 5785. [Google Scholar] [CrossRef]
- Browning, C.R.; Byron, R.A.; Calder, C.A.; Krivo, L.J.; Kwan, M.P.; Lee, J.Y.; Peterson, R.D. Commercial Density, Residential Concentration, and Crime: Land Use Patterns and Violence in Neighborhood Context. J. Res. Crime Delinq. 2010, 47, 329–357. [Google Scholar] [CrossRef]
- Secured by Design, Homes; Police CPI: London, UK, 2023.
- Beavon, D.J.K.; Brantingham, P.L.; Brantingham, P.J. The Influence of Street Networks on the Patterning of Property Offenses. Crime Prev. Stud. 1994, 2, 115–148. [Google Scholar]
- Summers, L.; Johnson, S.D. Does the Configuration of the Street Network Influence Where Outdoor Serious Violence Takes Place? Using Space Syntax to Test Crime Pattern Theory. J. Quant. Criminol. 2017, 33, 397–420. [Google Scholar] [CrossRef]
- Merry, S.E. Defensible Space Undefended. Urban Aff. Q. 1981, 16, 397–422. [Google Scholar] [CrossRef]
- Schneider, R.H.; Kitchen, T. Plannıng for Crıme Preventıon, A Transatlantic Perspective; Routledge: London, UK, 2002; ISBN 9780415241366. [Google Scholar]
- Navarrete-Hernandez, P.; Luneke, A.; Truffello, R.; Fuentes, L. Planning for Fear of Crime Reduction: Assessing the Impact of Public Space Regeneration on Safety Perceptions in Deprived Neighborhoods. Landsc. Urban Plan. 2023, 237, 104809. [Google Scholar] [CrossRef]
- Gosnells, C. City of Gosnells; Safe City Urban Design Strategy. Western Australia 2001. Available online: https://www.gosnells.wa.gov.au (accessed on 2 June 2024).
- Foster, S.; Giles-Corti, B. The Built Environment, Neighborhood Crime and Constrained Physical Activity: An Exploration of Inconsistent Findings. Prev. Med. 2008, 47, 241–251. [Google Scholar] [CrossRef]
- Şahin Körmeçli, P. Accessibility of Urban Tourism in Historical Areas: Analysis of UNESCO World Heritage Sites in Safranbolu. Sustainability 2024, 16, 2485. [Google Scholar] [CrossRef]
- Fan, M.; Marzbali, M.H.; Abdullah, A.; Tilaki, M.J.M. Using a Space Syntax Approach to Enhance Pedestrians’ Accessibility and Safety in the Historic City of George Town, Penang. Urban Sci. 2024, 8, 6. [Google Scholar] [CrossRef]
- Bolton, T.; Froy, F.; Sultan Khan, S.; Francis, N. Crime Policy and Place Layout. In The İmpact of Space Syntax Research on Urban Policy Making: Linking Research into UK Policy; UCL: London, UK, 2017. [Google Scholar]
- Lee, S.; Yoo, C.; Seo, K.W. Determinant Factors of Pedestrian Volume in Different Land-Use Zones: Combining Space Syntax Metrics with GIS-Based Built-Environment Measures. Sustain. 2020, 12, 8647. [Google Scholar] [CrossRef]
- Hillier, B.; Sahbaz, O. Safety in Numbers: High-Resolution Analysis of Crime in Street Networks. In The Urban Fabric of Crime and Fear; Ceccato, V., Ed.; Springer Science+Business Media: Berlin/Heidelberg, Germany, 2012; pp. 111–140. ISBN 978-94-007-4209-3. [Google Scholar]
- Nubani, L.; Wineman, J. The Role of Space Syntax in Identifying the Relationship between Space and Crime. In Proceedings of the 5th Space Syntax Symposium on Space Syntax, Delft, The Netherlands, 13–17 June 2005; pp. 13–17. [Google Scholar]
- Pancaroğlu, O. Architecture, Landscape, And Patronage in Bursa: The Making of an Ottoman Capital City. Turkish Stud. Assoc. Bull. 1995, 19, 40–55. [Google Scholar]
- Tiesdell, S.; Oc, T.; Heath, T. Revitalizing Historic Urban Quarters, 1st ed.; Routledge: New York, NY, USA, 1996; ISBN 0 7506 2890 1. [Google Scholar]
- Vehbi, B.O.; Hoskara, Ş.Ö. A Model for Measuring the Sustainability Level of Historic Urban Quarters. Eur. Plan. Stud. 2009, 17, 715–739. [Google Scholar] [CrossRef]
- Endeksa Endeksa Data Analysis. Available online: https://www.endeksa.com/en/analysis/turkiye/bursa/osmangazi/kurucesme/demography (accessed on 21 August 2024).
- Gauthiez, B. The History of Urban Morphology. Urban Morphol. 2004, 8, 71–89. [Google Scholar] [CrossRef]
- Hillier, B.; Hanson, J. The Social Logic of Space; Cambridge University Press: Cambridge, UK, 1984; ISBN 9780521233651. [Google Scholar]
- van Nes, A.; Yamu, C. Introduction to Space Syntax in Urban Studies; Springer: Berlin/Heidelberg, Germany, 2021; ISBN 9783030591403. [Google Scholar]
- Al-hagla, K.S. Sustainable Urban Development in Historical Areas Using the Tourist Trail Approach: A Case Study of the Cultural Heritage and Urban Development (CHUD) Project in Saida, Lebanon. Cities 2010, 27, 234–248. [Google Scholar] [CrossRef]
- Turner, A. Analysing the Visual Dynamics of Spatial Morphology. Environ. Plan. B Plan. Des. 2003, 30, 657–676. [Google Scholar] [CrossRef]
- Netto, V. Reflections on Space Syntax as Sociospatial Theory. In Proceedings of the 10th International Space Syntax Symposium, London, UK, 13–17 July 2015; pp. 1–11. [Google Scholar]
- Pafka, E.; Dovey, K.; Aschwanden, G.D.P.A. Limits of Space Syntax for Urban Design: Axiality, Scale and Sinuosity. Environ. Plan. B Urban Anal. City Sci. 2020, 47, 508–522. [Google Scholar] [CrossRef]
- Carolyn Boyce, B. Monitoring and Evaluation-2 Conductıng In-Depth Intervıews: A Guide for Designing and Conducting In-Depth Interviews for Evaluation Input; Pathfinder İnternational: Watertown, MA, USA, 2006. [Google Scholar]
- Alphabet Inc. (GOOGL) Google Maps. Available online: https://www.google.com/maps/@40.2128896,28.9734656,12z?entry=ttu&g_ep=EgoyMDI0MTAyMy4wIKXMDSoASAFQAw%3D%3D (accessed on 2 September 2024).
- Al Sayed, K. Space Syntax Methodology; UCL: London, UK, 2013. [Google Scholar]
Disclaimer/Publisher’s Note: The statements, opinions and data contained in all publications are solely those of the individual author(s) and contributor(s) and not of MDPI and/or the editor(s). MDPI and/or the editor(s) disclaim responsibility for any injury to people or property resulting from any ideas, methods, instructions or products referred to in the content. |
© 2024 by the authors. Licensee MDPI, Basel, Switzerland. This article is an open access article distributed under the terms and conditions of the Creative Commons Attribution (CC BY) license (https://creativecommons.org/licenses/by/4.0/).











