Urban Identity in Transition: A Metropolitan Analysis of Damascus
Abstract
1. Introduction
2. Materials and Methods
- Damascus until 1929, which included the historical period from the formation of Damascus until the end of the Ottoman influence on the urban form of the city.
- Damascus between 1929–1968, which included the historical period between the end of the Ottoman influence and the formation of the first general plan for the city at the hands of the French urban planner, Ecochard.
- Damascus between 1968–2010, which included the historical period between the placement of the first general urban plan of the city and the last expansion of the city before the beginning of the war in Syria.
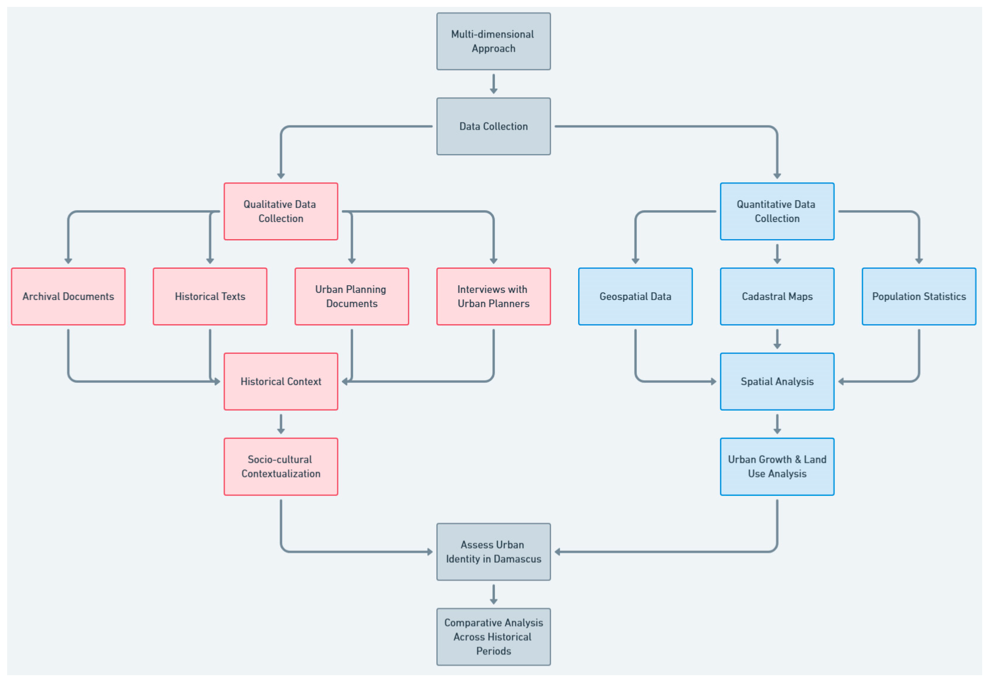
2.1. Data Description
2.2. Methodological Framework
- (a)
- Archival research: Extensive archival research was conducted to gather historical data, urban plans, and photographs. These documents were analyzed to contextualize the city’s historical urban forms and its socio-cultural environment across different eras.
- (b)
- Historical contextualization: Each time period was contextualized within its political, social, and cultural framework. This process was crucial for understanding the influences shaping Damascus’s urban identity and involved evaluating shifts in urban policy, socio-economic structures, and architectural trends over time.
- (c)
- Field surveys and site visits: Field surveys were conducted in key neighborhoods, supplemented by comprehensive site visits. These visits focused on areas experiencing significant changes or preserving historical features, providing first-hand observation data to cross-reference with archival findings.
- (d)
- Photographic documentation: Photographs of the current urban landscape and significant landmarks were captured to enable a comparative analysis with historical images, aiding in identifying physical transformations over time.
- (e)
- Geospatial analysis: This study employed geographic information systems (GIS) to analyze spatial data. The following specific geospatial analysis techniques were used:
- (f)
- Content analysis of local media: Local news articles, blogs, and social media content were analyzed to understand public perception and discourse on changes in urban identity over time. This analysis provided an additional layer of context, revealing contemporary attitudes towards urban transformation in Damascus.
3. Case Study: The Assessment of Urban Identity in Damascus City
3.1. Historical Background of Damascus
- The ancient roots: pre-Islamic era
- Islamic golden age: Umayyad Caliphate
- Medieval to Ottoman periods
- Modern era: 20th century to present
3.2. The Evolution of Material Aspects in Damascus’s Urban Identity Across Three Epochs
3.2.1. Natural Elements
- Up to 1929
- From 1929 to 1968
- From 1968 to 2010
3.2.2. Man-Made Elements
- Up to 1929
- From 1929 to 1968
- From 1968 to 2010
3.3. The Metamorphosis of Immaterial Facets in Damascus’s Urban Identity Across Three Epochs
- Until 1929
- From 1929 to 1968
- From 1968 to 2010
4. Results and Discussion
- Up to 1929
- From 1929 to 1968
- From 1968 to 2010
5. Conclusions
Author Contributions
Funding
Data Availability Statement
Acknowledgments
Conflicts of Interest
References
- Lynch, K. The Image of the City; MIT Press: Cambridge, MA, USA, 1960. [Google Scholar]
- Castells, M. The Power of Identity: The Information Age: Economy, Society, and Culture; Blackwell Publishing Ltd.: West Sussex, UK, 1997. [Google Scholar]
- Massey, D. Space, Place, and Gender; University of Minnesota Press: Minneapolis, MN, USA, 1994. [Google Scholar]
- Relph, E. Place and Placelessness; Academic Press: London, UK, 1976. [Google Scholar]
- Cheshmehzangi, A. Identity and Public Realm. Procedia-Soc. Behav. Sci. 2012, 50, 307–317. [Google Scholar] [CrossRef]
- Mansour, H.M.; Alves, F.B.; da Costa, A.R. The Challenges in Understanding Urban Identity. U. Porto J. Eng. 2023, 9, 114–131. [Google Scholar] [CrossRef]
- Harvey, D. The Right to the City. New Left Rev. 2008, 53, 23–40. [Google Scholar]
- Lefebvre, H. The Production of Space; Blackwell: Oxford, UK, 1991. [Google Scholar]
- Ashworth, G.J.; Graham, B.; Tunbridge, J. Pluralising Pasts: Heritage, Identity and Place in Multicultural Societies; Pluto Press: London, UK, 2007. [Google Scholar]
- Cheshmehzangi, A. Urban Memory in City Transitions: The Significance of Place in Mind; Springer: Singapore, 2021. [Google Scholar]
- Matlovičová, K. The Triadic Nexus: Understanding the Interplay and Semantic Boundaries Between Place Identity, Place Image, and Place Reputation. Folia Geogr. 2024, 66, 69–102. [Google Scholar]
- Elsheshtawy, Y. Planning Middle Eastern Cities: An Urban Kaleidoscope; Routledge: London, UK, 2004. [Google Scholar]
- Sims, D. Understanding Cairo: The Logic of a City Out of Control; The American University in Cairo Press: Cairo, Egypt, 2012. [Google Scholar]
- Salamandra, C. A New Old Damascus: Authenticity and Distinction in Urban Syria; Indiana University Press: Bloomington, IN, USA, 2004. [Google Scholar]
- Burns, R. Damascus: A History; Routledge: London, UK, 2005. [Google Scholar]
- Weber, S. Damascus: Ottoman Modernity and Urban Transformation (1808–1918); Aarhus University Press: Aarhus, Denmark, 2010. [Google Scholar]
- Healey, P. Urban Complexity and Spatial Strategies: Towards a Relational Planning for Our Times; Routledge: London, UK, 2007. [Google Scholar]
- Tiesdell, S.; Oc, T.; Heath, T. Revitalising Historic Urban Quarters; Architectural Press: Bodmin, UK, 1998. [Google Scholar]
- Mansour, H.; Alves, F.; da Costa, A.R. A Comprehensive Methodological Approach for the Assessment of Urban Identity. Sustainability 2023, 15, 13350. [Google Scholar] [CrossRef]
- Kennedy, H. The Great Arab Conquests: How the Spread of Islam Changed the World We Live in; Weidenfeld & Nicolson: London, UK, 2007. [Google Scholar]
- Walker, B.J. Commemorating the Sacred Spaces of the Past: The Mamluks and the Umayyad Mosque at Damascus. Near East. Archaeol. 2004, 67, 26–39. [Google Scholar] [CrossRef]
- Flood, F. The Great Mosque of Damascus: Studies on the Makings of an Umayyad Visual Culture; Brill: Boston, MA, USA, 2001. [Google Scholar]
- Mansour, H. The Lost Identity of the City: The Case of Damascus. In Proceedings of the CITTA 8th Annual Conference on Planning Research/AESOP TG Public Spaces & Urban Cultures, Porto, Portugal, 24–25 September 2015. [Google Scholar]
- Abdin, Y. Spatial Domain Settlement of Damascus: Historical Simulation of the Emergence of the City. Damascus Univ. J. 2013, 29, 449–487. [Google Scholar]
- Fries, F. Damas (1860–1946): La Mise en Place de la Ville Moderne: Des Réglements au Plan. Ph.D. Thesis, University of Paris, Paris, France, 2000. [Google Scholar]
- Spano, A. The Change of Damascus’s Ancient History; Dar Qutayba Publications: Damascus, Syria, 1995. [Google Scholar]
- Menon, R. Compact City between Theory and Practice. Unpublished. Master’s Thesis, University of Damascus, Damascus, Syria, 2011. [Google Scholar]
- Mohamed, M.A. Spatiotemporal Impacts of Urban Land Use/Land Cover Changes on Land Surface Temperature: A Comparative Study of Damascus and Aleppo (Syria). Atmosphere 2021, 12, 1037. [Google Scholar] [CrossRef]
- Lotfi, L.F. The Urban History of Damascus 1516–1918; Syrian General Organization of Books: Damascus, Syria, 2010. [Google Scholar]
- Lababedi, Z. The Urban Development of Damascus: A Study of Its Past, Present and Future. Master’s Thesis, University College London, London, UK, 2008. [Google Scholar]
- Kennedy, H. From Polis to Madina: Urban Change in Late Antique and Early Islamic Syria. Past Present 1985, 106, 3–27. [Google Scholar] [CrossRef]
- Bianca, S. Urban Form in the Arab World: Past and Present; Thames & Hudson: London, UK, 2000. [Google Scholar]
- Wifstrand, E. The Urban Development of Damascus; Farabi Publishing and Distribution: Damascus, Syria, 2009. [Google Scholar]
- Lotfi, L.F. Architectural and Urban History of the Levant 1918–1946. Arabic Edition; Alfarabi: Beirut, Lebanon, 2019. [Google Scholar]
- Arnaud, J.L. Damas, Urbanisme et Architecture, 1860–1925; Sinbad-Actes Sud: Paris, France, 2006. [Google Scholar]
- Hopwood, D. Syria 1945–1986: Politics and Society; Routledge: London, UK, 1988. [Google Scholar]
- Al-Qattan, N. Litigants and Neighbours: The Communal Topography of Ottoman Damascus. Comp. Stud. Soc. Hist. 2002, 44, 511–533. [Google Scholar] [CrossRef]
- Kammounah, H. The Most Important Planning and Architectural Elements of the Ancient Arab City; Center for Scientific and Arab Heritage Revival: Baghdad, Iraq, 1988. [Google Scholar]
- Sabri, M. Planning and Architecture of the Islamic City: The Old City of Damascus as an Urban Model for Coexistence and Interaction in the Islamic Perspective; Urban and Regional Planning Institute: Damascus, Syria, 2010. [Google Scholar]
- Essa, M. Life Cycle Analysis Using Lourenço Model: Case of Damascus; Minho University: Braga, Portugal, 2015. [Google Scholar]
- Al-Hallak, N. Colonialism in the Local Character of Architecture and Urbanism. Damascus Univ. J. Eng. Sci. 2012, 28, 247–271. [Google Scholar]
- Mikhael, S. Privacy and the Role of the Arab Architect in Solving the Problem of Housing Architecture. Damascus Univ. J. Eng. Sci. 2004, 20, 239–266. [Google Scholar]
- Essa, J. Development and Restoration of the Ancient Historical Cities Through Social Transformation in the Arab-Muslim World; Damascus University: Damascus, Syria, 1999. [Google Scholar]
- Yaron, H. Ha-Mizrah/al-Sharq: A Zionist Newspaper in Damascus During the Reign of Faysal in 1920. Middle East. Stud. 2014, 50, 129–143. [Google Scholar]
- Abdin, Y. Damascene, Upon the Emergence and Growth of the City: The History of the Sanctity of the Place; Damascus University: Damascus, Syria, 2012. [Google Scholar]
- Jabbour, S.-A. Urban Happenings in Damascus and General Organizational Scheme for the Period (1965–1985). Damascus Univ. J. 2001, 77–95. [Google Scholar]
- Abboushi, J. Freedom of Expression in Syria from the 1970s to 2011; Sharq.Org & Konrad Adenauer Foundation: Bonn, Germany, 2018. [Google Scholar]
- Abdin, Y. العنف الجماعي ضد المدينة: استباحة للتاريخ والتراث دون مقاومة [Mass Violence Against the City: The Violation of History and Heritage Without Resistance]. Fikr 2010, 113, 82–88. [Google Scholar]
- Fakouch, T. Development and Restoration of the Historic Old City in the Arab-Islamic Region; Damascus University: Damascus, Syria, 2000. [Google Scholar]
- Abou Assaf, K. The Semiotics of Damascus City. Tishreen Univ. J.-Arts Humanit. Sci. Ser. 2019, 41, 527–547. [Google Scholar]
- Totah, F.M. Preserving the Old City of Damascus; Syracuse University Press: Syracuse, NY, USA, 2009. [Google Scholar]
- Bianca, S. Conservation of the Old City of Damascus: Syrian Arab Republic (Mission); UNESCO Report; United Nations Educational, Scientific and Cultural Organization: Paris, France, 1987. [Google Scholar]
- Mocák, P.; Kvetoslava, M.A.; René, M.A.; János, P.É.; Piotr, P.A.; Mishra, P.K.; Katarína, K.O.; Michaela, D.E. 15-Minute City Concept as a Sustainable Urban Development Alternative: A Brief Outline of Conceptual Frameworks and Slovak Cities as a Case. Folia Geogr. 2022, 64, 69–89. [Google Scholar]













| Data Type | Data Source | Data Attributes |
|---|---|---|
| Qualitative | Archival documents, interviews, historical contextualization, and site visits | Socio-cultural context and historical development |
| Quantitative | GIS data, cadastral maps, population stats, and photographic documentation | Land use, urban expansion, and population density |
| Historical Period | Architectural Characteristics | Demographic Profile | Spatial Organization | Socio-Political Influences | Key Urban Identity Traits |
|---|---|---|---|---|---|
| Up to 1929 | Traditional Islamic and Ottoman architecture: mudbrick and stone and Umayyad Mosque’s prominence. | Predominantly Muslim, with smaller Christian and Jewish communities. | Dense, organic urban layout: narrow, winding streets and high integration of public and private spaces. | Islamic governance structures: focus on community-driven social order and very rich cultural atmosphere. | Strong neighborhood cohesion and emphasis on shared community spaces. |
| Between 1929 and 1968 | Integration of European-style architecture with traditional Islamic styles, especially in areas developed for administrative functions. | Diverse population, with new European residents and migrant groups. | Introduction of grid-like layouts, zoning for government and residential use, and establishment of modern infrastructure in select areas. | French Mandate control, imposing Western planning models and urban regulations. | Increasing socio-spatial differentiation and shifts in traditional community dynamics. |
| Between 1968 and 2010 | Predominance of modernist architecture, with concrete high-rise structures, often influenced by socialist and utilitarian designs. | High influx of rural migrants and population diversity, including refugees. | Expansion of city boundaries: informal settlements grew due to housing shortages and increased urban demand. | State-directed socialist urban policies, focusing on rapid modernization and housing projects. | Fragmentation of historical identity: challenges in maintaining traditional heritage amidst rapid, unregulated development. |
Disclaimer/Publisher’s Note: The statements, opinions and data contained in all publications are solely those of the individual author(s) and contributor(s) and not of MDPI and/or the editor(s). MDPI and/or the editor(s) disclaim responsibility for any injury to people or property resulting from any ideas, methods, instructions or products referred to in the content. |
© 2024 by the authors. Licensee MDPI, Basel, Switzerland. This article is an open access article distributed under the terms and conditions of the Creative Commons Attribution (CC BY) license (https://creativecommons.org/licenses/by/4.0/).
Share and Cite
Mansour, H.M.; Alves, F.B.; Ricardo da Costa, A. Urban Identity in Transition: A Metropolitan Analysis of Damascus. Urban Sci. 2024, 8, 246. https://doi.org/10.3390/urbansci8040246
Mansour HM, Alves FB, Ricardo da Costa A. Urban Identity in Transition: A Metropolitan Analysis of Damascus. Urban Science. 2024; 8(4):246. https://doi.org/10.3390/urbansci8040246
Chicago/Turabian StyleMansour, Hasan Mahmoud, Fernando Brandão Alves, and António Ricardo da Costa. 2024. "Urban Identity in Transition: A Metropolitan Analysis of Damascus" Urban Science 8, no. 4: 246. https://doi.org/10.3390/urbansci8040246
APA StyleMansour, H. M., Alves, F. B., & Ricardo da Costa, A. (2024). Urban Identity in Transition: A Metropolitan Analysis of Damascus. Urban Science, 8(4), 246. https://doi.org/10.3390/urbansci8040246

