Derivation of a GIS-Based Flood Hazard Map in Peri-Urban Areas of Greater Lomé, Togo (West Africa)
Abstract
1. Introduction
- Analyze the relative importance of a set of indicators in contributing to flood hazard severity in the study area;
- Develop a flood hazard index model; and
- Derive a flood hazard map for the outskirts of Greater Lomé.
2. Materials and Methods
2.1. Study Area
2.2. Data Used
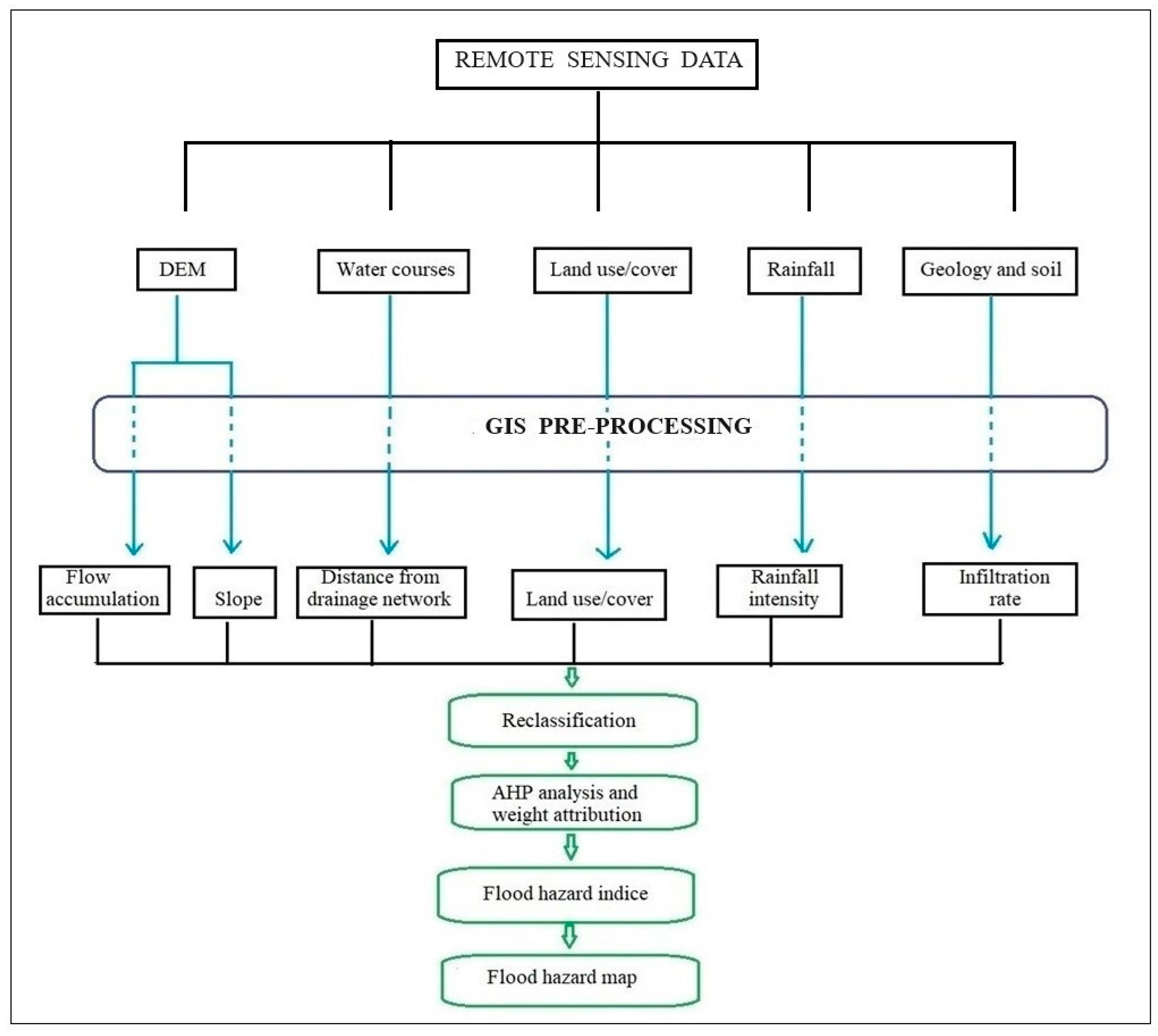
2.3. Methods
2.3.1. Preparation of the Drivers of Flood Hazard Layers
2.3.2. Application of the AHP Method
2.3.3. Development of the Flood Hazard Index Model
2.4. Validation of the Flood Hazard Map
3. Results
3.1. Drivers of Flood Hazards in the Study Area
3.2. Factors’ Weights and Flood Hazard Index Model
3.3. Flood Hazard Map
4. Discussion
5. Conclusions
Author Contributions
Funding
Data Availability Statement
Acknowledgments
Conflicts of Interest
References
- IPCC. Climate Change 2022: Impacts, Adaptation, and Vulnerability. In Contribution of Working Group II to the Sixth Assessment Report of the Intergovernmental Panel on Climate Change; Pörtner, H.-O., Roberts, D.C., Tignor, M., Poloczanska, E.S., Mintenbeck, K., Alegría, A., Craig, M., Langsdorf, S., Löschke, S., Möller, V., et al., Eds.; Cambridge University Press: Cambridge, UK; New York, NY, USA, 2022; p. 3056. [Google Scholar] [CrossRef]
- Ibeanu, C.; Ghadiri Nejad, M.; Ghasemi, M. Developing Effective Project Management Strategy for Urban Flood Disaster Prevention Project in EDO State Capital, Nigeria. Urban Sci. 2023, 7, 37. [Google Scholar] [CrossRef]
- Klassou Selom, K. L’influence humaine dans l’origine et la gravite des inondations au Togo: Cas de l’amenagement de l’espace dans la grande banlieue Nord de Lomé (Togblé-Adétikopé). Rev. Géographie Trop. d’Environ. 2014, 2, 41–53. [Google Scholar]
- Wijayawardana, N.; Abenayake, C.; Jayasinghe, A.; Dias, N. An Urban Density-Based Runoff Simulation Framework to Envisage Flood Resilience of Cities. Urban Sci. 2023, 7, 17. [Google Scholar] [CrossRef]
- Sajjad, A.; Lu, J.; Chen, X.; Chisenga, C.; Mazhar, N. Rapid assessment of riverine flood inundation in Chenab floodplain using remote sensing techniques. Geoenvironmental Disasters 2023, 10, 9. [Google Scholar] [CrossRef]
- Baghermanesh, S.S.; Jabari, S.; McGrath, H. Urban Flood Detection Using TerraSAR-X and SAR Simulated Reflectivity Maps. Remote Sens. 2022, 14, 6154. [Google Scholar] [CrossRef]
- Sanyal, J.; Lu, X.X. Application of Remote Sensing in Flood Management with Special Reference to Monsoon Asia: A Review. Nat. Hazards 2004, 33, 283–301. [Google Scholar] [CrossRef]
- Marti-Cardona, B.; Lopez-Martinez, C.; Dolz-Ripolles, J.; Bladè-Castellet, E. ASAR Polarimetric, Multi-Incidence Angle and Multitemporal Characterization of Doñana Wetlands for Flood Extent Monitoring. Remote Sens. Environ. 2010, 114, 2802–2815. [Google Scholar] [CrossRef]
- Komi, K.; Neal, J.; Trigg, A.M.; Diekkrüger, B. Modelling of flood hazard extent in data sparse areas: A case study of the Oti River basin, West Africa. J. Hydrol. Reg. Stud. 2017, 10, 122–132. [Google Scholar] [CrossRef]
- Arrault, A.; Finaud-Guyot, P.; Archambeau, P.; Bruwier, M.; Erpicum, S.; Pirotton, M.; Dewals, B. Hydrodynamics of long-duration urban floods: Experiments and numerical modelling. Nat. Hazards Earth Syst. Sci. 2016, 16, 1413–1429. [Google Scholar] [CrossRef]
- Danumah, J.H.; Odai, S.N.; Saley, B.M.; Szarzynski, J.; Thiel, M.; Kwaku, A.; Kouame, F.K.; Akpa, L.Y. Flood Risk Assessment and Mapping in Abidjan District using Multi-Criteria Analysis (AHP) Model and Geoinformation Techniques, (côte d’ivoire). Geoenvironmental Disasters 2016, 3, 10. [Google Scholar] [CrossRef]
- Komi, K.; Amisigo, A.B.; Diekkrüger, B. Integrated flood risk assessment of rural communities in the Oti River Basin. Hydrology 2016, 3, 42. [Google Scholar] [CrossRef]
- Alarifi, S.S.; Abdelkareem, M.; Abdalla, F.; Alotaibi, M. Flash Flood Hazard Mapping Using Remote Sensing and GIS Techniques in Southwestern Saudi Arabia. Sustainability 2022, 14, 14145. [Google Scholar] [CrossRef]
- Allafta, H.; Opp, C. GIS-based multi-criteria analysis for flood prone areas mapping in the trans-boundary Shatt Al-Arab basin, Iraq-Iran, Geomatics. Nat. Hazards Risk 2021, 12, 2087–2116. [Google Scholar] [CrossRef]
- Ekmekcioğlu, Ö.; Koc, K.; Özger, M. District based flood risk assessment in Istanbul using fuzzy analytical hierarchy process. Stoch. Env. Res. Risk Assess. 2021, 35, 617–637. [Google Scholar] [CrossRef]
- Antzoulatos, G.; Kouloglou, I.; Bakratsas, M.; Moumtzidou, A.; Gialampoukidis, I.; Karakostas, A.; Lombardo, F.; Fiorin, R.; Norbiato, D.; Ferri, M. Flood Hazard and Risk Mapping by Applying an Explainable Machine Learning Framework Using Satellite Imagery and GIS Data. Sustainability 2022, 14, 3251. [Google Scholar] [CrossRef]
- Oyedele, P.; Kola, E.; Olorunfemi, F.; Walz, Y. Understanding Flood Vulnerability in Local Communities of Kogi State, Nigeria, Using an Index-Based Approach. Water 2022, 14, 2746. [Google Scholar] [CrossRef]
- Singha, C.; Swain, K.C.; Meliho, M.; Abdo, H.G.; Almohamad, H.; Al-Mutiry, M. Spatial Analysis of Flood Hazard Zoning Map Using Novel Hybrid Machine Learning Technique in Assam, India. Remote Sens. 2022, 14, 6229. [Google Scholar] [CrossRef]
- Tehrany, M.S.; Pradhan, B.; Jebur, M.N. Remote sensing data reveals eco-environmental changes in urban areas of Klang Valley, Malaysia: Contribution from object based analysis. J. Indian. Soc. Remote 2013, 41, 981–991. [Google Scholar] [CrossRef]
- Bilal, Ö.; Osman, O. Flood susceptibility mapping by best–worst and logistic regression methods in Mersin, Turkey. Environ. Sci. Pollut. Res. 2023, 30, 45151–45170. [Google Scholar] [CrossRef]
- Rimba, B.A.; Setiawati, D.M.; Sambah, B.A.; Fusanori Miura, F. Physical Flood Vulnerability Mapping Applying Geospatial Techniques in Okazaki City, Aichi Prefecture, Japan. Urban Sci. 2017, 1, 7. [Google Scholar] [CrossRef]
- Ouma, Y.O.; Tateishi, R. Urban Flood Vulnerability and Risk Mapping Using Integrated Multi-Parametric AHP and GIS: Methodological Overview and Case Study Assessment. Water 2014, 6, 1515–1545. [Google Scholar] [CrossRef]
- Shawky, M.; Hassan, Q.K. Geospatial Modeling Based-Multi-Criteria Decision-Making for Flash Flood Susceptibility Zonation in an Arid Area. Remote Sens. 2023, 15, 2561. [Google Scholar] [CrossRef]
- Saaty, T.L.; Vargas, L.G. Inconsistency and rank preservation. J. Math. Psychol. 1984, 28, 205–214. [Google Scholar] [CrossRef]
- Ikirri, M.; Faik, F.; Echogdali, F.Z.; Antunes, I.M.H.R.; Abioui, M.; Abdelrahman, K.; Fnais, M.S.; Wanaim, A.; Id-Belqas, M.; Boutaleb, S.; et al. Flood Hazard Index Application in Arid Catchments: Case of the Taguenit Wadi Watershed, Lakhssas, Morocco. Land 2022, 11, 1178. [Google Scholar] [CrossRef]
- Canco, I.; Kruja, D.; Iancu, T. AHP, a Reliable Method for Quality Decision Making: A Case Study in Business. Sustainability 2021, 13, 13932. [Google Scholar] [CrossRef]
- Sombroek, W.; Sims, D. Planning for sustainable use of land resources: Towards a new approach. Background Paper to FAO’s Task Managership for Chapter 10 of Agenda 21 of the United Nations Conference on Environment and Development (UNCED). Available online: https://api.semanticscholar.org/CorpusID:127415754%7D (accessed on 2 July 2024).
- INSEED. Résultats Définitifs du RGPH-5 de Novembre 2022, République Togolaise. 2023. Available online: https://www.togofirst.com/images/2023/RECENSEMENT_RESULTATS_.pdf (accessed on 8 March 2023).
- Negese, A.; Worku, D.; Shitaye, A.; Getnet, H. Potential flood-prone area identification and mapping using GIS-based multi-criteria decision-making and analytical hierarchy process in Dega Damot district, northwestern Ethiopia. Appl. Water Sci. 2022, 12, 255. [Google Scholar] [CrossRef]
- Komi, K. Flood susceptibility mapping using the analytical hierarchy process method and geographic information system: Application to the Savannah Region, Togo. In Mitigating the Impact of Extreme Natural Events in Developing Countries; Durrheim, J.R., Sewwandi, N.G.B., NAM Science & Technology Centre, Eds.; Daya Publishing House: New Delhi, India, 2019; pp. 53–62. ISBN 978-93-88982-16-0(HB). [Google Scholar]
- Senanou, G.K.; Ayarema, A.; Ouro-Djobo E., S.; Sonnou, T.; Kouami, K. Projection of intensity duration frequency curves in a context of climate change in the city of Lome (West Africa). Int. J. Adv. Res. 2019, 7, 678–692. [Google Scholar] [CrossRef]
- Kazakis, N.; Kougias, I.; Patsialis, T. Assessment of flood hazard areas at a regional scale using an index-based approach and Analytical Hierarchy Process: Application in Rhodope–Evros region, Greece. Sci. Total Environ. 2015, 538, 555–563. [Google Scholar] [CrossRef]
- Arnoldus, H.M.J. An Approximation of the Rainfall Factor in the Universal Soil Loss Equation. In Assessment of Erosion; De Boodt, M., Gabriels, D., Eds.; John Wiley and Sons: New York, NY, USA, 1980; pp. 127–132. [Google Scholar]
- Mahmoud, S.H.; Gan, T.Y. Multi-criteria approach to develop flood susceptibility maps in arid regions of Middle East. J. Clean. Prod. 2018, 196, 216–229. [Google Scholar] [CrossRef]
- Luu, C.; Bui, Q.D.; Costache, R.; Nguyen, L.T.; Nguyen, T.T.; Van Phong, T.; Van Le, H.; Pham, B.T. Flood-prone area mapping using machine learning techniques: A case study of Quang Binh province, Vietnam. Nat. Hazards 2021, 108, 3229–3251. [Google Scholar] [CrossRef]
- Chowdhuri, I.; Pal, S.C.; Chakrabortty, R. Flood susceptibility mapping by ensemble evidential belief function and binomial logistic regression model on river basin of eastern India. Adv. Space Res. 2020, 65, 1466–1489. [Google Scholar] [CrossRef]
- Rimba, A.B.; Chapagain, S.K.; Masago, Y.; Fukushi, K.; Mohan, G. Investigating Water Sustainability and Land Use/Land Cover Change (LULC) As the Impact of Tourism Activity in Bali, Indonesia. In Proceedings of the IEEE International Geoscience and Remote Sensing Symposium, IGARSS 2019, Yokohama, Japan, 28 July–2 August 2019; pp. 6531–6534. [Google Scholar] [CrossRef]
- Saaty, T.L. Decision Making with the Analytic Hierarchy Process. Int. J. Serv. Sci. 2008, 1, 83–98. [Google Scholar] [CrossRef]
- Dash, P.; Sar, J. Identification and validation of potential flood hazard area using GIS-based multi-criteria analysis and satellite data-derived water index. J. Flood Risk Manag. 2020, 13, e12620. [Google Scholar] [CrossRef]
- Demek, J. Manual of Detailed Geomorphological Map-Ping; Academia: Prague, Czech Republic, 1972; p. 320. [Google Scholar]
- Brouwer, C. Gestion des eaux en irrigation. In Méthodes d’Irrigation; FAO: Rome, Italy, 1990; 75p. [Google Scholar]
- Shuaibu, A.; Hounkpè, J.; Bossa, Y.A.; Kalin, R.M. Flood Risk Assessment and Mapping in the Hadejia River Basin, Nigeria, Using Hydro-Geomorphic Approach and Multi-Criterion Decision-Making Method. Water 2022, 14, 3709. [Google Scholar] [CrossRef]












| Data type | Description | Sources |
|---|---|---|
| Digital Elevation Model (DEM) | Radiometric terrain corrected data (12.5 m resolution) | https://asf.alaska.edu/data-sets/derived-data-sets/alos-palsar-rtc/alos-palsar-radiometric-terrain-correction/ (accessed on 3 June 2023) |
| Sentinel-2 | Land use/cover data of 10 m resolution for the year 2020 | https://scihub.copernicus.eu/dhus/#/home (accessed on 3 June 2023) |
| Soil data | FAO (Food and Agriculture Organization) soil map at 30 arc-second resolution | https://www.fao.org/soils-portal/data-hub/soil-maps-and-databases/harmonized-world-soil-database-v12/en/ (accessed on 15 May 2023) |
| Rainfall data | Continental-scale daily rainfall estimates (2007–2021) from the Famine Early Warning Systems Network project | https://earlywarning.usgs.gov/fews/datadownloads/Continental%20Africa/Dekadal%20RFE (accessed on 15 May 2023) |
| Observed flood extent | Sentil-1 mage of the 2020 flood event | https://sentinels.copernicus.eu/web/sentinel/missions/sentinel-1 (accessed on 5 April 2023) |
| Intensity of Importance | Definition | Description |
|---|---|---|
| 1 | Equal importance | Two criteria contribute equally to the objective. |
| 3 | Moderate importance | Experience and judgment slightly favor one over the other. |
| 5 | Strong importance | Experience and judgment strongly favor one over the other. |
| 7 | Very strong importance | Experience and judgment strongly favor one criterion over another. |
| 9 | Extreme importance | The evidence in favor of one criterion over the other is of the highest possible validity. |
| 2, 4, 6, 8 | Intermediate values | When an agreement is needed. |
| n | 1 | 2 | 3 | 4 | 5 | 6 | 7 | 8 | 9 | ten | 11 | 12 | 13 |
|---|---|---|---|---|---|---|---|---|---|---|---|---|---|
| RI | 0 | 0 | 0.58 | 0.90 | 1.12 | 1.24 | 1.32 | 1.41 | 1.45 | 1.49 | 1.51 | 1.48 | 1.56 |
| Factors | Classes | Rating | Area Coverage | |
|---|---|---|---|---|
| ha | Percent (%) | |||
| Elevation (m) | 17–40 | 5 | 4434 | 7.23 |
| 40–55 | 4 | 9269 | 15.12 | |
| 55–70 | 3 | 14,658 | 23.91 | |
| 70–90 | 2 | 15,223 | 24.83 | |
| >90 | 1 | 17,727 | 28.91 | |
| Land use/land cover (pixels) | Humid zone | 5 | 1295 | 2.11 |
| Settlements | 4 | 28,463 | 46.43 | |
| Agriculture | 3 | 17,478 | 28.51 | |
| Sparse vegetation | 2 | 14,049 | 22.92 | |
| Forest | 1 | 23 | 0.04 | |
| MFI (mm) | 40–95 | 1 | 5885 | 9.60 |
| 95–115 | 2 | 17,267 | 28.16 | |
| 115–129 | 3 | 13,295 | 21.68 | |
| 129–142 | 4 | 13,039 | 21.27 | |
| 142–169 | 5 | 11,829 | 19.29 | |
| Slope (degree) | 0–2 | 5 | 9754 | 15.96 |
| 2–5 | 4 | 32,955 | 53.92 | |
| 5–15 | 3 | 18,259 | 29.87 | |
| 15–35 | 2 | 150 | 0.25 | |
| 35–55 | 1 | 2 | 0.01 | |
| Soil (infiltration rate in mm/h) | 1–5 | 5 | 22,414 | 36.56 |
| 5–10 | 4 | 20,135 | 32.84 | |
| 10–20 | 3 | 3693 | 6.02 | |
| 20–30 | 2 | 1890 | 3.08 | |
| >30 | 1 | 13,181 | 21.50 | |
| Distance to river drainage network (m) | <200 | 5 | 27,710 | 45.19 |
| 200–500 | 4 | 7612 | 12.41 | |
| 500–1000 | 3 | 10,224 | 16.67 | |
| 1000–2000 | 2 | 8678 | 14.15 | |
| >2000 | 1 | 7092 | 11.57 | |
| Flow accumulation (pixels) | 0–7495 | 1 | 60,466 | 98.62 |
| 7495–29,583 | 2 | 202 | 0.33 | |
| 29,583–68,423 | 3 | 96 | 0.16 | |
| 68,423–130,992 | 4 | 34 | 0.06 | |
| 130,992–324,634 | 5 | 514 | 0.84 | |
| Flow Accumulation | Rainfall Intensity | Infiltration Capacity | Land Use | Slope | Topography | Distance from the Drainage Network | Weight | |
|---|---|---|---|---|---|---|---|---|
| Flow accumulation (FA) | 1 | 1/3 | 1/2 | 1/5 | 1/5 | ¼ | 1/7 | 0.04 |
| Rainfall intensity (RI) | 3 | 1 | 2 | 1/2 | 1/2 | ½ | 1/3 | 0.10 |
| Soil texture (ST) | 2 | 1/2 | 1 | 1/2 | 1/2 | ½ | 1/3 | 0.08 |
| Land use/cover (LULC) | 5 | 2 | 2 | 1 | 1 | 1 | ½ | 0.17 |
| Slope (S°) | 5 | 2 | 2 | 1 | 1 | 1 | ½ | 0.17 |
| Elevation (E) | 4 | 2 | 2 | 1 | 1 | 1 | ½ | 0.16 |
| Distance from the drainage network (DD) | 7 | 3 | 3 | 2 | 2 | 2 | 1 | 0.29 |
| CR = 0.01 | ||||||||
Disclaimer/Publisher’s Note: The statements, opinions and data contained in all publications are solely those of the individual author(s) and contributor(s) and not of MDPI and/or the editor(s). MDPI and/or the editor(s) disclaim responsibility for any injury to people or property resulting from any ideas, methods, instructions or products referred to in the content. |
© 2024 by the authors. Licensee MDPI, Basel, Switzerland. This article is an open access article distributed under the terms and conditions of the Creative Commons Attribution (CC BY) license (https://creativecommons.org/licenses/by/4.0/).
Share and Cite
Blakime, T.-H.; Komi, K.; Adjonou, K.; Hlovor, A.K.D.; Gbafa, K.S.; Oyedele, P.B.; Polorigni, B.; Kokou, K. Derivation of a GIS-Based Flood Hazard Map in Peri-Urban Areas of Greater Lomé, Togo (West Africa). Urban Sci. 2024, 8, 96. https://doi.org/10.3390/urbansci8030096
Blakime T-H, Komi K, Adjonou K, Hlovor AKD, Gbafa KS, Oyedele PB, Polorigni B, Kokou K. Derivation of a GIS-Based Flood Hazard Map in Peri-Urban Areas of Greater Lomé, Togo (West Africa). Urban Science. 2024; 8(3):96. https://doi.org/10.3390/urbansci8030096
Chicago/Turabian StyleBlakime, Têtou-Houyo, Kossi Komi, Kossi Adjonou, Atsu K. Dogbeda Hlovor, Kodjovi Senanou Gbafa, Peter B. Oyedele, Botolisam Polorigni, and Kouami Kokou. 2024. "Derivation of a GIS-Based Flood Hazard Map in Peri-Urban Areas of Greater Lomé, Togo (West Africa)" Urban Science 8, no. 3: 96. https://doi.org/10.3390/urbansci8030096
APA StyleBlakime, T.-H., Komi, K., Adjonou, K., Hlovor, A. K. D., Gbafa, K. S., Oyedele, P. B., Polorigni, B., & Kokou, K. (2024). Derivation of a GIS-Based Flood Hazard Map in Peri-Urban Areas of Greater Lomé, Togo (West Africa). Urban Science, 8(3), 96. https://doi.org/10.3390/urbansci8030096

