Constructing Landscape Ecological Security Patterns of an Ancient Capital Based on Cellular Automata Theory
Abstract
:1. Introduction
2. Materials and Methods
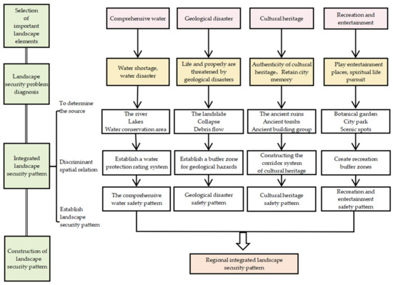
2.1. Integrated Landscape Security Pattern
2.2. Simulate Urban Spatial Expansion
2.3. Urban Spatial Zoning
3. Research Area and Data
3.1. Research Area
3.2. Data
4. Results
4.1. Integrated Landscape Security Pattern
4.2. Simulation of Urban Spatial Expansion
4.3. Identification Urban Spatial Zoning
5. Discussion
6. Conclusions
Author Contributions
Funding
Institutional Review Board Statement
Informed Consent Statement
Data Availability Statement
Conflicts of Interest
References
- Yin, H.; Kong, F.; Hu, Y. Assessing Growth Scenarios for Their Landscape Ecological Security Impact Using the SLEUTH Urban Growth Model. J. Urban Plan. Dev. 2016, 142, 05015006. [Google Scholar] [CrossRef]
- Su, M.; Yang, Z.; Chen, B. Urban Ecosystem Health Assessment and Its Application in Management: A Multi-Scale Perspective. Entropy 2012, 15, 1–9. [Google Scholar] [CrossRef]
- Fan, F.; Wen, X.; Fenga, Z. Optimizing urban ecological space based on the scenario of ecological security patterns. The case of central Wuhan, China. Appl. Geogr. 2022, 138, 102619. [Google Scholar] [CrossRef]
- Hameed, M.; Moradkhani, H.; Ahmadalipour, A. A Review of the 21st Century Challenges in the Food-Energy-Water Security in the Middle East. Water 2019, 11, 682. [Google Scholar] [CrossRef] [Green Version]
- Chen, W. The large village relic’s protective actuality, problems and countermeasures-A case study of Yong Cite relic. J. Arid. Land Resour. Environ. 2010, 24, 119–125. [Google Scholar]
- Han, C.; Ma, K.; Luo, Y. Geographical Modeling of Spatial Interaction between Built-Up Land Sprawl and Cultivated Landscape Eco-Security under Urbanization Gradient. Sustainability 2019, 11, 5513. [Google Scholar]
- Zhang, W.; Li, B. Research on an Analytical Framework for Urban Spatial Structural and Functional Optimisation: A Case Study of Beijing City, China. Land 2021, 10, 86. [Google Scholar] [CrossRef]
- Sperandelli, D.I.; Dupas, F.A.; Pons, N.A.D. Dynamics of Urban Sprawl, Vacant Land, and Green Spaces on the Metropolitan Fringe of Sao Paulo, Brazil. J. Urban Plan. Dev. 2013, 139, 274–279. [Google Scholar] [CrossRef]
- Fu, B.; Liang, D.; Lu, N. Landscape ecology: Coupling of pattern, process, and scale. Chin. Geogr. Sci. 2011, 21, 385–391. [Google Scholar] [CrossRef]
- Li, J.; Zhu, F.; Song, C. Spatiotemporal pattern of urbanization in Shanghai, China between 1989 and 2005. Landsc. Ecol. 2013, 28, 1545–1565. [Google Scholar] [CrossRef]
- Qian, Y.; Zhou, W.; Li, W. Understanding the dynamic of greenspace in the urbanized area of Beijing based on high resolution satellite images. Urban For. Urban Green. 2015, 14, 39–47. [Google Scholar] [CrossRef]
- Jiang, P.; Li, M.; Sheng, Y. Spatial regulation design of farmland landscape around cities in China: A case study of Changzhou City. Cities 2019, 97, 102504. [Google Scholar] [CrossRef]
- Wang, J. Measure of cost-benefit and selection of governance modes for urban sprawl. Urban Probl. 2015, 7, 2–9. [Google Scholar]
- Pan, Y.; Cheng, C.; Hong, L. Research on the Spatial Control Zoning in Urban (county) Based on Multiple Plans Coordination. Urban Stud. 2017, 24, 1–8. [Google Scholar]
- Zhao, Y.; Leng, H.; Sun, P. A spatial zoning model of municipal administrative areas based on major function-oriented zones. Sustainability 2018, 10, 2976. [Google Scholar] [CrossRef] [Green Version]
- Jiao, S.; Li, Z.; Gao, Q. The application of landscape connectivity theory in urban ecology suitability assessment and optimization. Geogr. Res. 2013, 32, 720–730. [Google Scholar]
- Li, J.; Ouyang, X.; Zhu, X. Land space simulation of urban agglomerations from the perspective of the symbiosis of urban development and ecological protection: A case study of Changsha-Zhuzhou-Xiangtan urban agglomeration. Ecol. Indic. 2021, 126, 107669. [Google Scholar]
- Zhang, R.; Wang, D.; Ai, D. Suitability evaluation of urban land development based on niche and anti-planning. Trans. Chin. Soc. Agric. Eng. 2018, 34, 258–264. [Google Scholar]
- Su, S.; Xiao, R.; Jiang, Z. Characterizing landscape pattern and ecosystem service value changes for urbanization impacts at an eco-regional scale. Appl. Geogr. 2012, 34, 295–305. [Google Scholar] [CrossRef]
- Kong, F.H.; Yin, H.W.; Nakagoshi, N. Urban green space network development for biodiversity conservation: Identification based on graph theory and gravity modeling. Landsc. Urban Plan. 2010, 95, 16–27. [Google Scholar] [CrossRef]
- Zhao, X.; Xu, X. Research on landscape ecological security pattern in a eucalyptus, introduced region based on biodiversity conservation. Russ. J. Ecol. 2015, 46, 59–70. [Google Scholar] [CrossRef]
- Xia, C.; Zhang, B. Exploring the effects of partitioned transition rules upon urban growth simulation in a megacity region: A comparative study of cellular automata-based models in the Greater Wuhan Area. GIScience Remote Sens. 2021, 58, 693–716. [Google Scholar] [CrossRef]
- Zhou, K.; Liu, Y.; Tan, R. Urban dynamics, landscape ecological security, and policy implications: A case study from the Wuhan area of central China. Cities 2014, 41, 141–153. [Google Scholar] [CrossRef]
- Gao, L.; Ma, C.; Wang, Q. Sustainable use zoning of land resources considering ecological and geological problems in Pearl River Delta Economic Zone, China. Sci. Rep. 2019, 9, 16052. [Google Scholar] [CrossRef] [Green Version]
- Meng, L.; Guo, J.; Ou, M. Multi-scenario Simulation of Urban Construction Land Expansion Based on Landscape Security Pattern—A Case of Yangzhou City. Soils 2018, 50, 1032–1040. [Google Scholar]
- Ma, S.; Ai, B. Coupling geographical simulation and spatial optimization for harmonious pattern analysis by considering urban sprawling and ecological conservation. Acta Ecol. Sin. 2015, 35, 5874–5883. [Google Scholar]
- Chen, Y.; Li, X.; Liu, X. Simulating urban growth boundaries using a patch-based cellular automaton with economic and ecological constraints. Int. J. Geogr. Inf. Sci. 2019, 33, 55–80. [Google Scholar] [CrossRef]
- Peng, J.; Pan, Y.; Liu, Y. Linking ecological degradation risk to identify ecological security patterns in a rapidly urbanizing landscape. Habitat Int. 2018, 71, 110–124. [Google Scholar] [CrossRef]
- Knaapen, J.P.; Scheffer, M.; Harms, B. Estimating habitat isolation in landscape planning. Landsc. Urban Plan. 1992, 23, 1–16. [Google Scholar] [CrossRef]
- YU, K. Landscape Ecological Security Patterns In Biological Conservation. Acta Ecol. Sin. 1999, 19, 8. [Google Scholar]
- Xiong, L.; Chang, B.; Zhou, X.A. GeoCA-based Study on Land Use Change. Resour. Sci. 2005, 27, 38–43. [Google Scholar]
- Mustafa, A.; Cools, M.; Saadi, I. Coupling agent-based, cellular automata and logistic regression into a hybrid urban expansion model (HUEM). Land Use Policy 2017, 69, 529–540. [Google Scholar] [CrossRef] [Green Version]
- Ayazli, I.E.; Kilic, F.; Lauf, S. Simulating urban growth driven by transportation networks: A case study of the Istanbul third bridge. Land Use Policy 2015, 49, 332–340. [Google Scholar] [CrossRef]
- Liu, D.; Zheng, X.; Wang, H. Interoperable scenario simulation of land-use policy for Beijing-Tianjin-Hebei region, China. Land Use Policy 2018, 75, 155–165. [Google Scholar] [CrossRef]
- Li, X.; Liu, X.; He, J. A Geographical Simulation and Optimization System Based on Coupling Strategies. Acta Geogr. Sin. 2009, 64, 1009–1018. [Google Scholar]
- ESRI. ArcGIS Desktop: A Complete Desktop for Desktop GIS. Available online: https://www.esri.com/en-us/arcgis/products/arcgis-desktop/overview (accessed on 18 October 2020).
- Rao, Y.; Dai, J.; Dai, D. Effect of Compactness of Urban Growth on Regional Landscape Ecological Security. Land 2021, 10, 848. [Google Scholar] [CrossRef]
- Xie, G.; Zhang, B.; Lu, C. Rapid expansion of the metropolitan areas and impacts of resources and the environment. Resour. Sci. 2015, 37, 1108–1114. [Google Scholar]
- Yu, K.; Zhang, S.J.A. Ecological Security Pattern and Spatial Development Pattern Optimization of National Territory. Landsc. Archit. Front. 2016, 4, 4–9. [Google Scholar]
- Wen, B.; Zhu, G.; Xia, M. Ecological land classification protection based on the landscape security pattern in Yixing City. Acta Ecol. Sin. 2017, 37, 3881–3891. [Google Scholar]
- Rimal, B.; Keshtkar, H.; Sharma, R. Simulating urban expansion in a rapidly changing landscape in eastern Tarai, Nepal. Environ. Monit. Assess. 2019, 191, 255. [Google Scholar] [CrossRef]
- Tripathy, P.; Kumar, A. Monitoring and modelling spatio-temporal urban growth of Delhi using Cellular Automata and geoinformatics. Cities 2019, 90, 52–63. [Google Scholar] [CrossRef]
- Li, Y.; Ma, Q.; Song, Y. Bringing conservation priorities into urban growth simulation: An integrated model and applied case study of Hangzhou, China, Resources. Conserv. Recycl. 2018, 140, 324–337. [Google Scholar] [CrossRef]
- Peng, W.; Zhou, J.; Xu, X. Land Utilization of Transition Zone from Chengdu Plain and Longmen Mountains Based on Landscape Ecological Security Pattern. Bull. Soil Water Conserv. 2017, 37, 65–74. [Google Scholar]
- Patorniti, N.P.; Stevens, N.J.; Salmon, P.M. A sociotechnical systems approach to understand complex urban systems: A global transdisciplinary perspective. Hum. Factors Ergon. Manuf. Serv. Ind. 2018, 28, 281–296. [Google Scholar] [CrossRef]
- Mundia, C.N.; Aniya, M. Analysis of land use/cover changes and urban expansion of Nairobi city using remote sensing and GIS. Int. J. Remote Sens. 2005, 26, 2831–2849. [Google Scholar] [CrossRef]










Publisher’s Note: MDPI stays neutral with regard to jurisdictional claims in published maps and institutional affiliations. |
© 2022 by the authors. Licensee MDPI, Basel, Switzerland. This article is an open access article distributed under the terms and conditions of the Creative Commons Attribution (CC BY) license (https://creativecommons.org/licenses/by/4.0/).
Share and Cite
Wang, X.; Li, J.; Zheng, T.; Diao, S.; Zhang, X.; Tian, Y. Constructing Landscape Ecological Security Patterns of an Ancient Capital Based on Cellular Automata Theory. Urban Sci. 2022, 6, 29. https://doi.org/10.3390/urbansci6020029
Wang X, Li J, Zheng T, Diao S, Zhang X, Tian Y. Constructing Landscape Ecological Security Patterns of an Ancient Capital Based on Cellular Automata Theory. Urban Science. 2022; 6(2):29. https://doi.org/10.3390/urbansci6020029
Chicago/Turabian StyleWang, Xuhui, Jianwei Li, Tuo Zheng, Shupeng Diao, Xue Zhang, and Yunxi Tian. 2022. "Constructing Landscape Ecological Security Patterns of an Ancient Capital Based on Cellular Automata Theory" Urban Science 6, no. 2: 29. https://doi.org/10.3390/urbansci6020029
APA StyleWang, X., Li, J., Zheng, T., Diao, S., Zhang, X., & Tian, Y. (2022). Constructing Landscape Ecological Security Patterns of an Ancient Capital Based on Cellular Automata Theory. Urban Science, 6(2), 29. https://doi.org/10.3390/urbansci6020029

